Скачать ВЕМО 04.00.00.000 ДМ Методика диагностики и энергетических обследований наружных ограждающих конструкций строительных сооружений тепловизионным бесконтактным методомДата актуализации: 01.01.2021
|
| Обозначение: | ВЕМО 04.00.00.000 ДМ |
| Обозначение англ: | ВЕМО 04.00.00.000 ДМ |
| Статус: | действует |
| Название рус.: | Методика диагностики и энергетических обследований наружных ограждающих конструкций строительных сооружений тепловизионным бесконтактным методом |
| Дата добавления в базу: | 01.02.2020 |
| Дата актуализации: | 01.01.2021 |
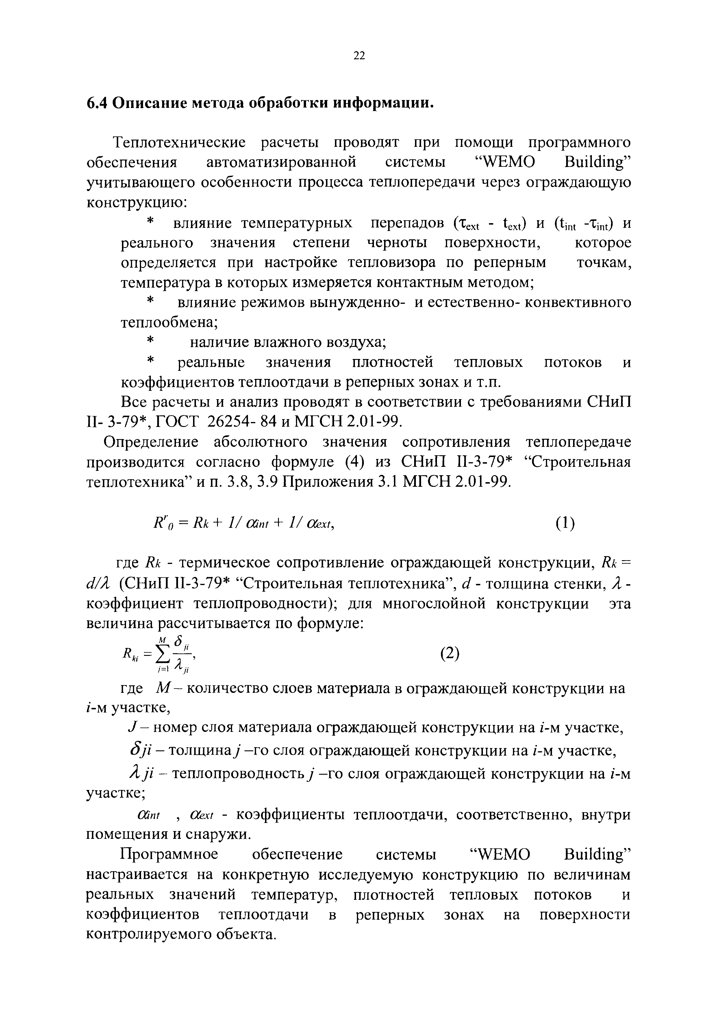
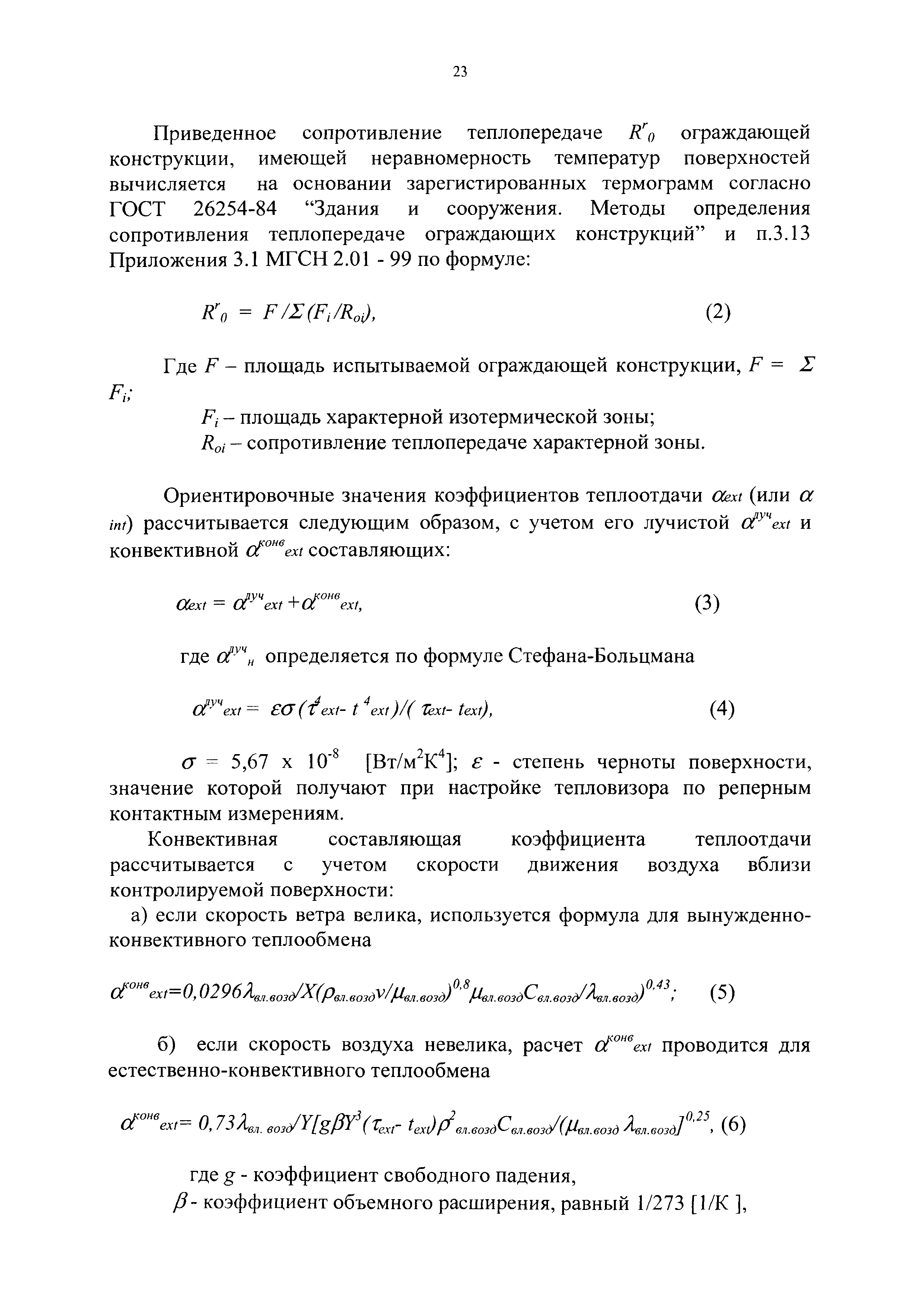
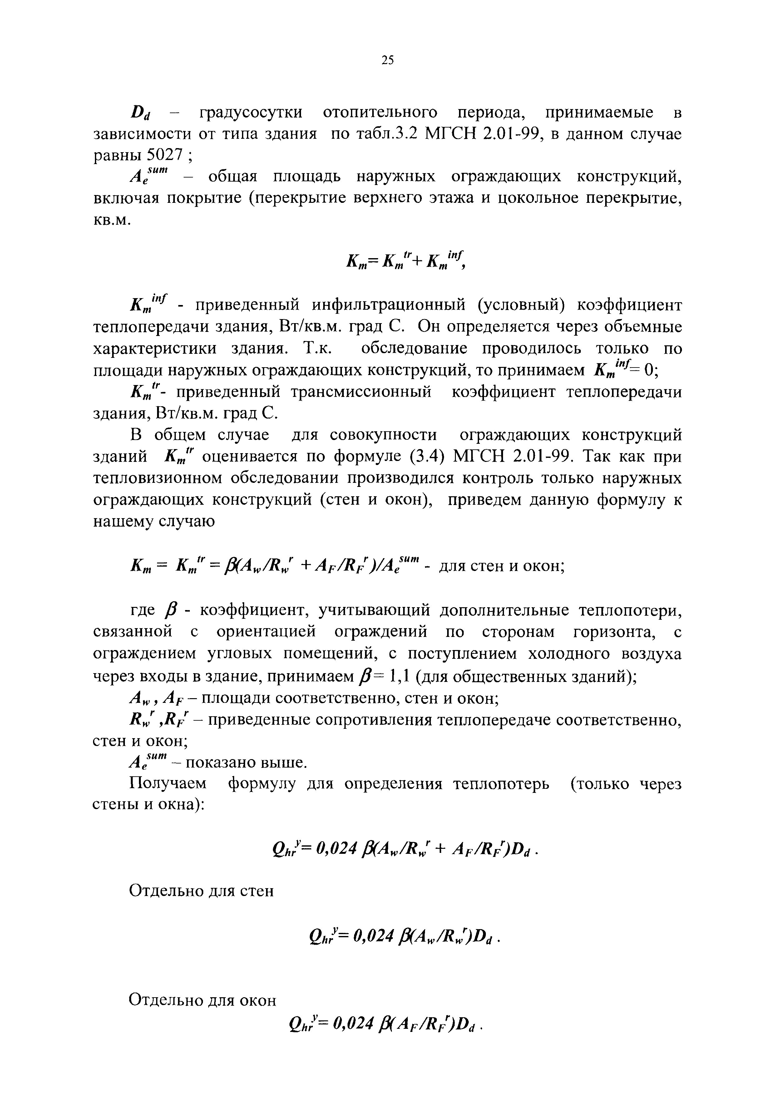
| Область применения: | Документ регламентирует методику проведения энергетических обследований автоматизированным бесконтактным тепловизионным методом и технологию диагностики технического состояния наружных ограждающих конструкций зданий и других строительных сооружений в осенне-зимний период при наличии естественного температурного напора между наружным и внутренним воздухом, обусловленного работой системы отопления зданий. Методика проведения теплотехнических обследований ограждающих конструкций зданий и сооружений автоматизированным бесконтактным тепловизионным методом определяет технологию и параметры контроля, расчет теплотехнических характеристик, выдачу протокола с результатами анализа проведенных обследований и численными значениями теплотехнических характеристик. |
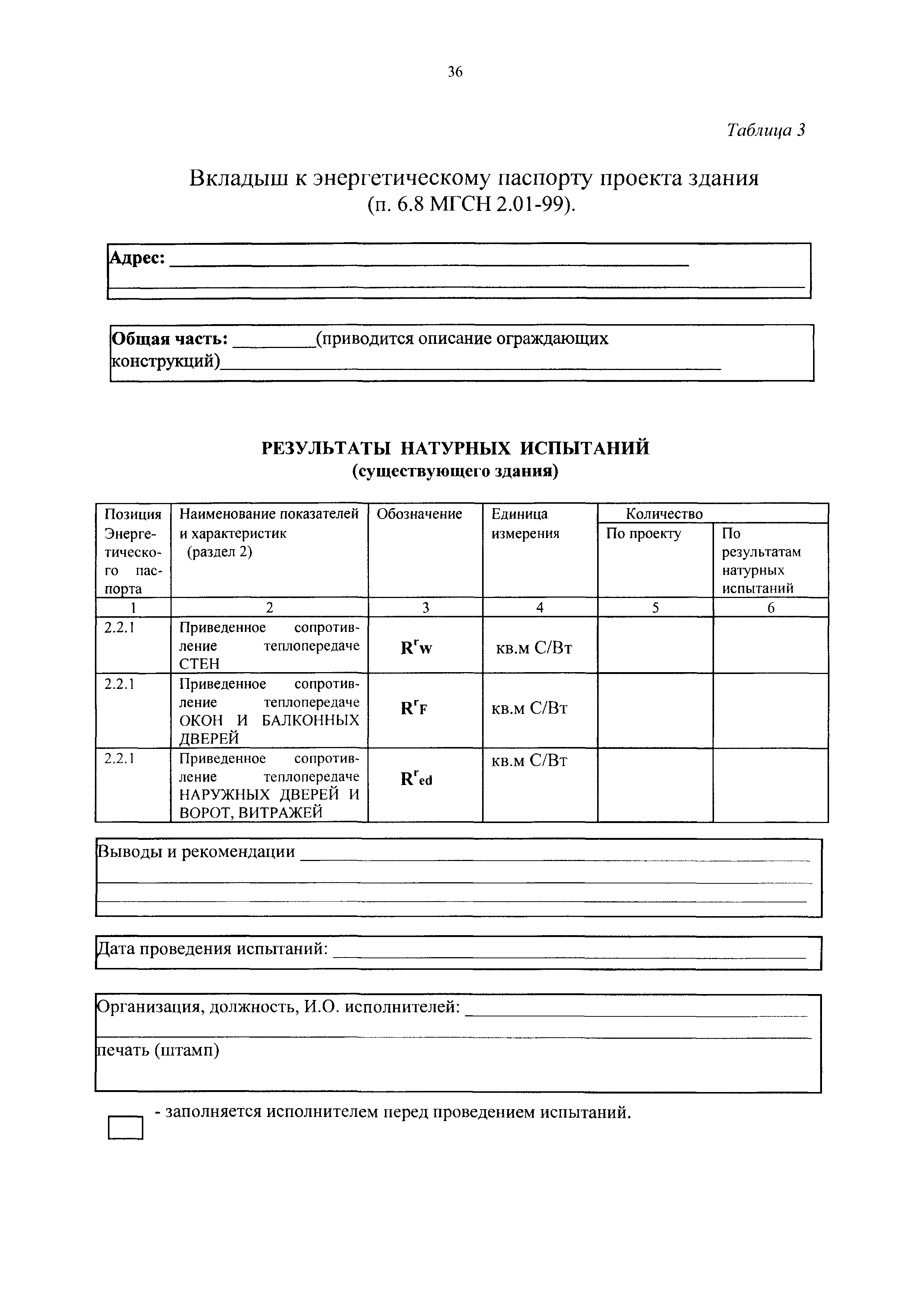
| Оглавление: | 1 Назначение методики 2 Условия измерений 3 Требования к погрешности измерений 4 Метод измерений 5 Требования к средствам измерений 6 Операции при подготовке к выполнению измерений; выполнение измерений; обработка результатов измерений 6.1 Операции при подготовке к выполнению измерений 6.2 Операции при выполнении измерений 6.3 Операции обработки и вычислений результатов измерений 6.4 Описание метода обработки информации 6.5 Операции вычислений результатов измерений с использованием программного обеспечения "WEMO Building" (для стен) и "ВЕМО" - ТЕRМ" (для окон) 6.6 Результаты измерений 7 Нормативы, процедура и периодичность контроля погрешности результатов измерений 8 Требования к оформлению результатов измерений 9 Требования к квалификации операторов 10 Требования к обеспечению безопасности работ Приложение 1. Комплектация системы "ВЕМО-2000" |
| Разработан: | Технологический институт энергетических обследований, диагностики и неразрушающего контроля ВЕМО |
| Утверждён: | 02.07.2001 НПО Машиностроения 02.07.2001 ООО ВЕМО |
| Принят: | 02.07.2001 Госгортехнадзор России (Russian Federation Gosgortekhnadzor ) 03.07.2001 Управление Государственного энергетического надзора по Москве 03.07.2001 Управление Государственного энергетического надзора по Московской области |
| Нормативные ссылки: |
|










































