Скачать Методика расчета двухскиповой одноканатной подъемной установки

Дата актуализации: 01.01.2021

Методика расчета двухскиповой одноканатной подъемной установки

Статус:действует
Название рус.:Методика расчета двухскиповой одноканатной подъемной установки
Дата добавления в базу:01.02.2020
Дата актуализации:01.01.2021
Дата введения:23.09.1977
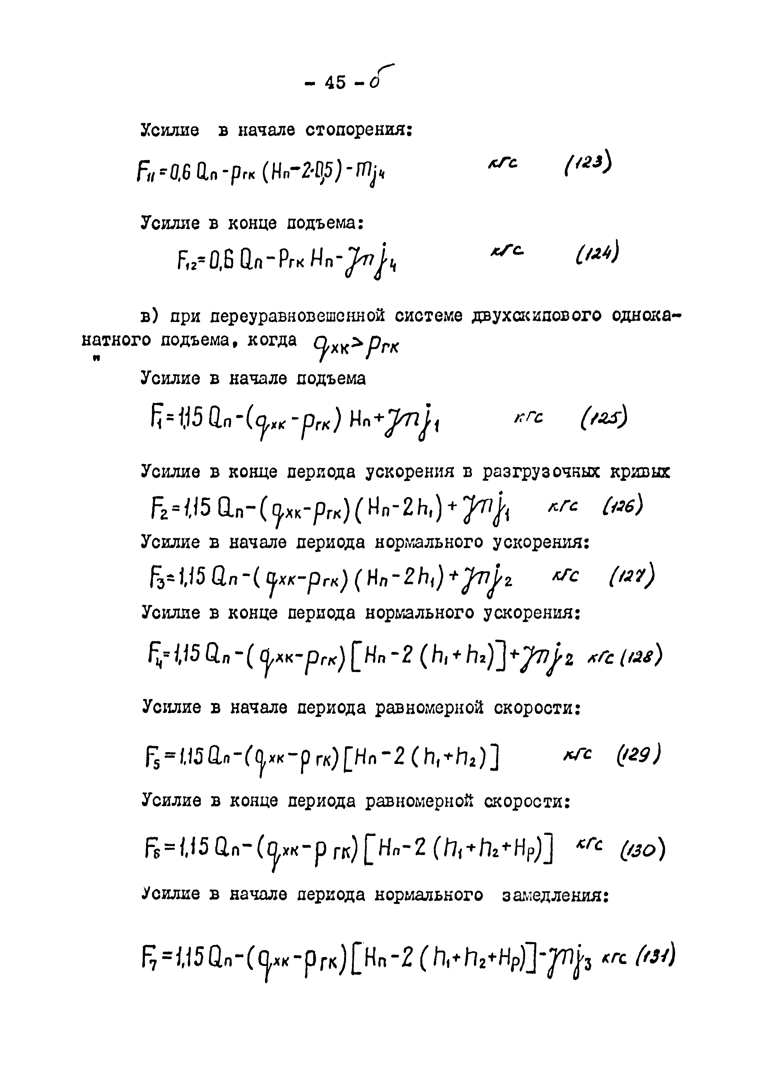
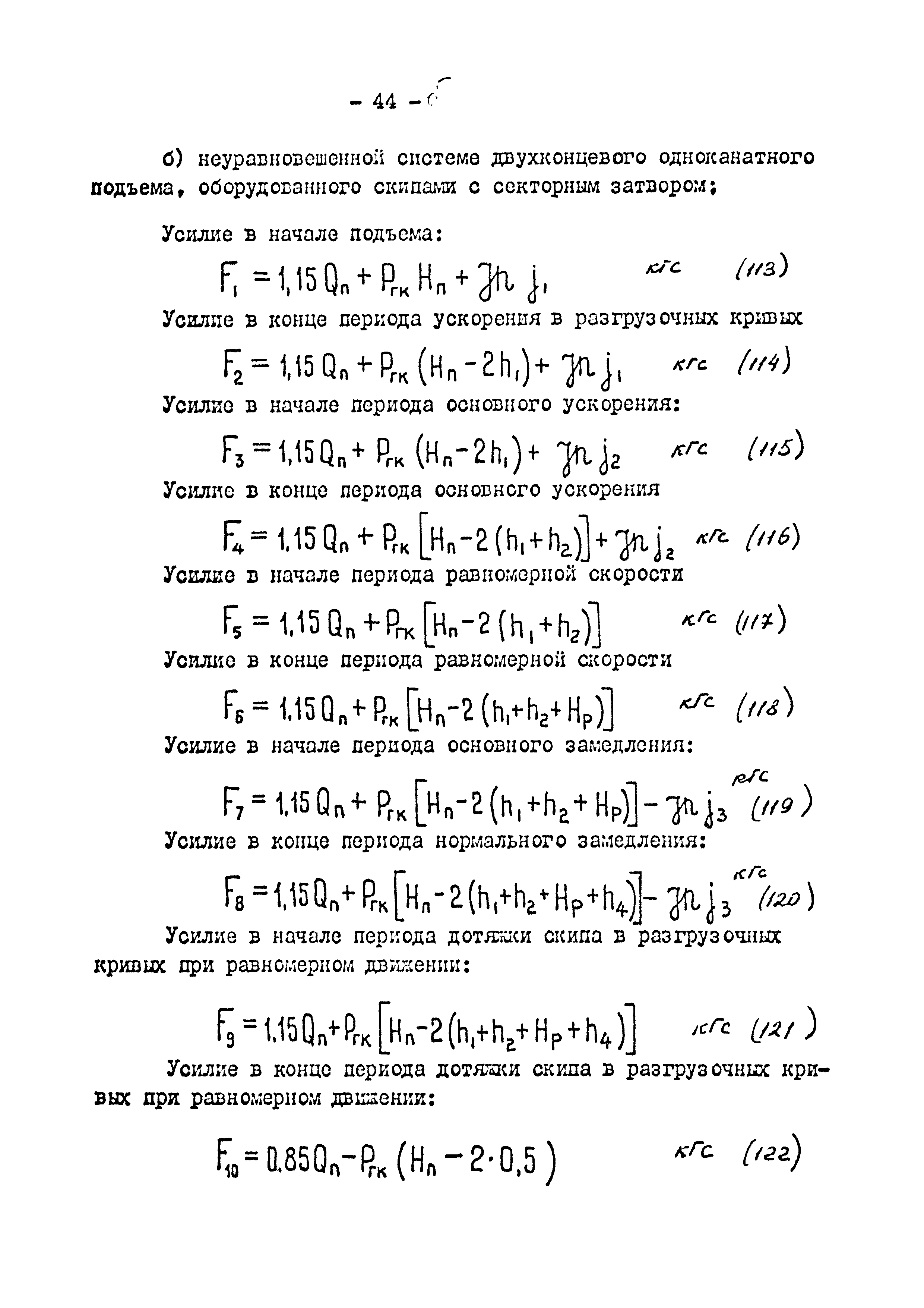
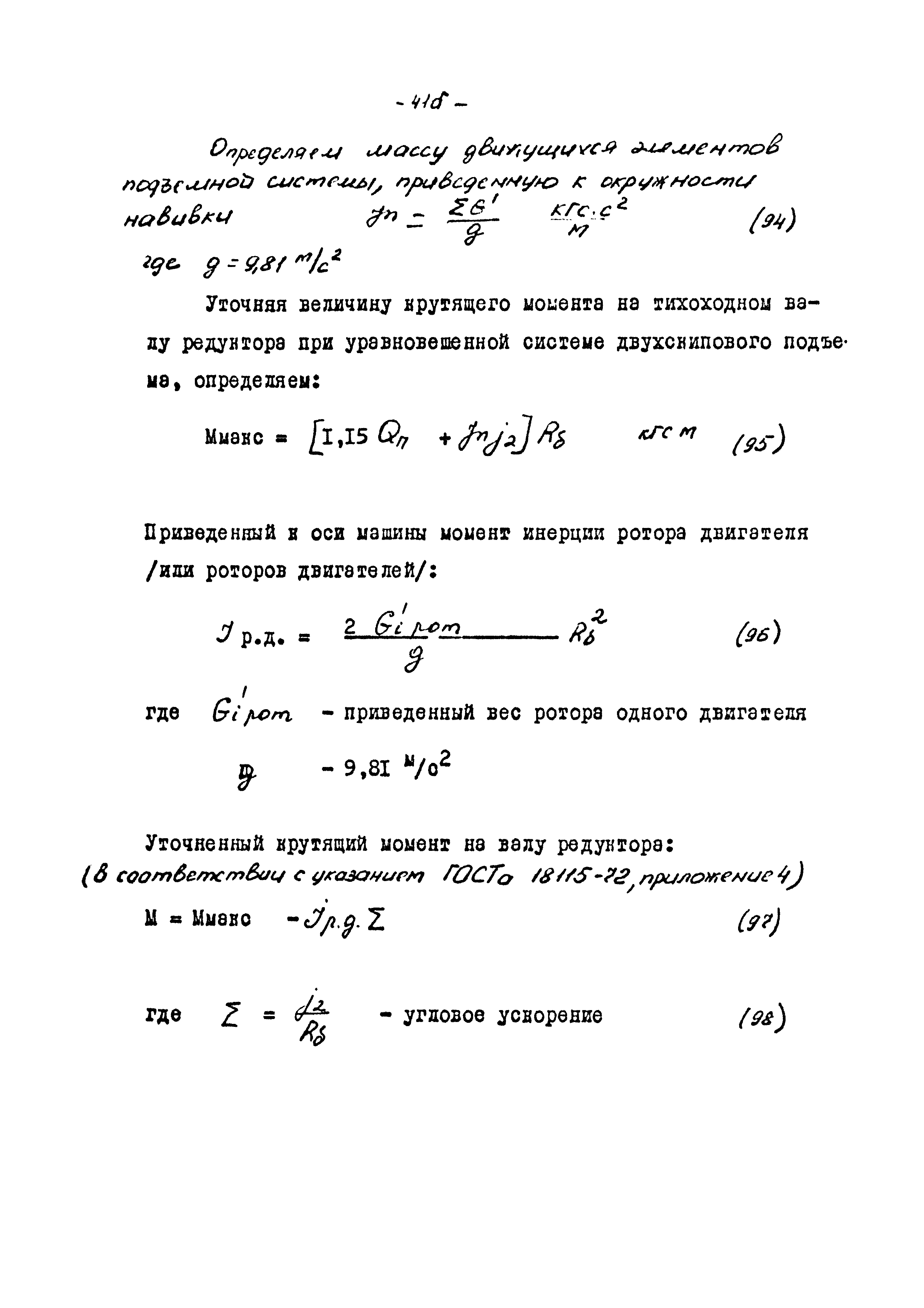
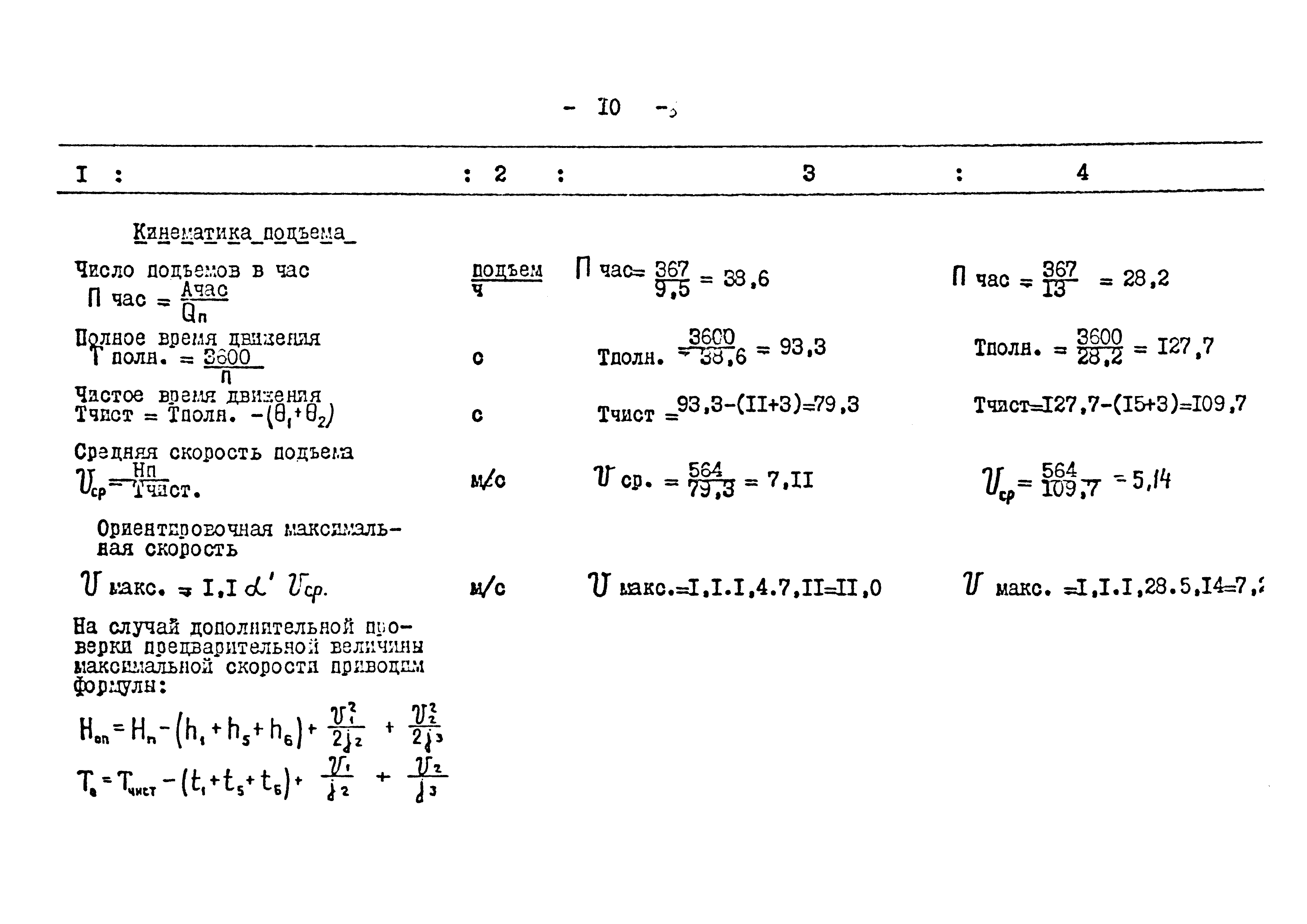
Область применения:Методика содержит расчет двухскиповой одноканатной подъемной установки шахт новых и реконструируемых основных угольных бассейнов и используется для составления алгоритмов основных проектно-вычислительных задач. Разработанные алгоритмы предназначены для составления программ с последующей их реализацией на ЭВМ
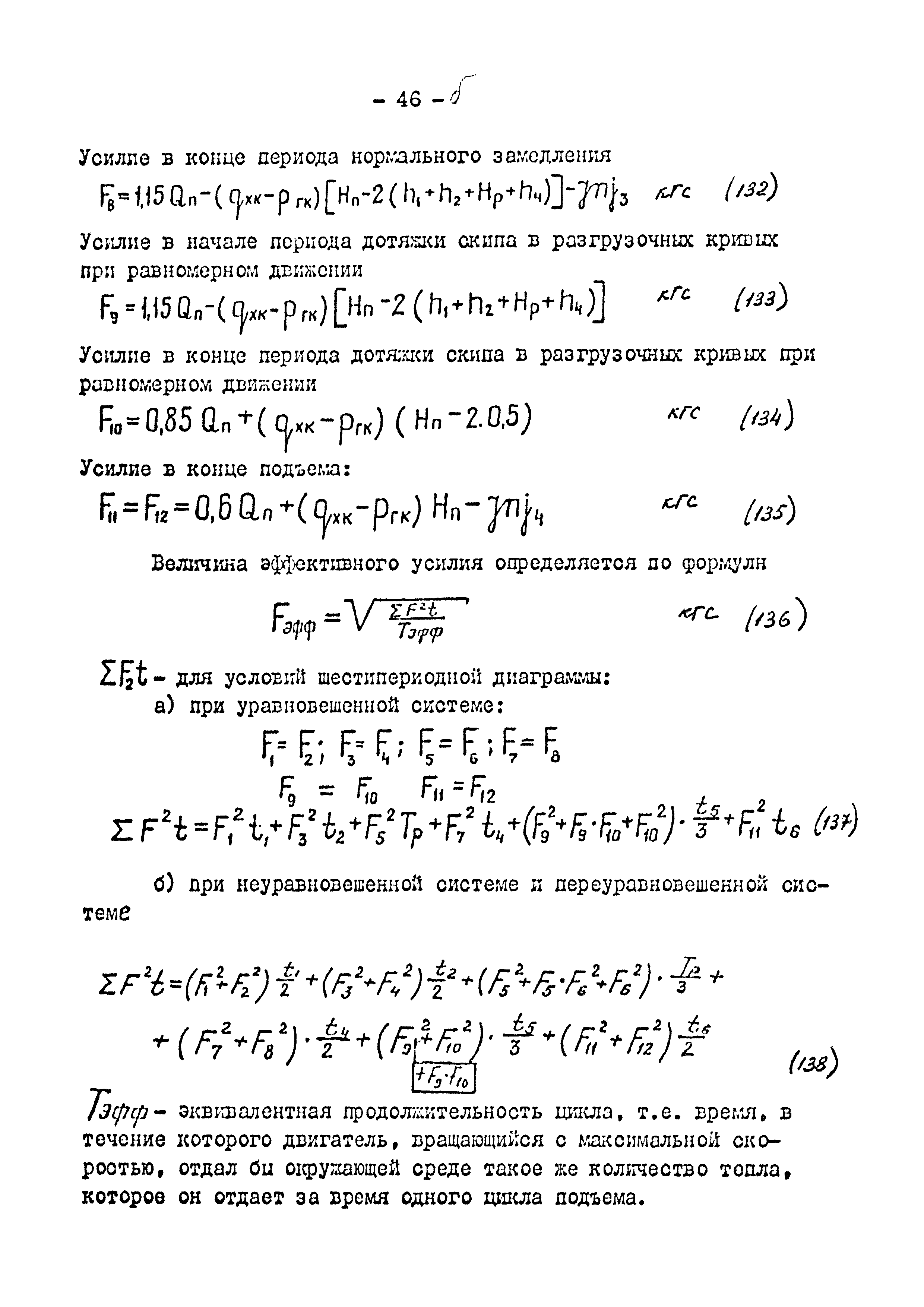
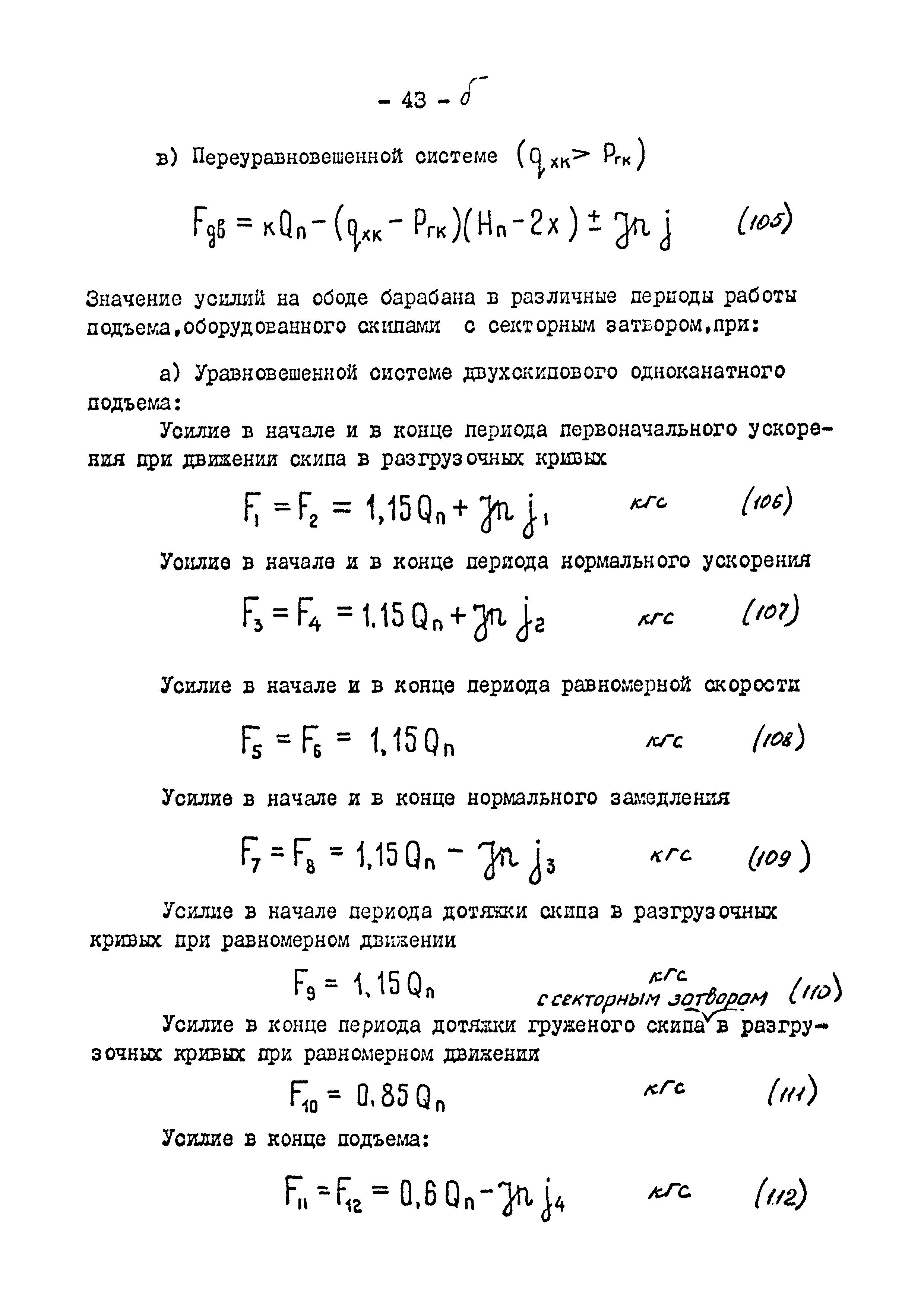
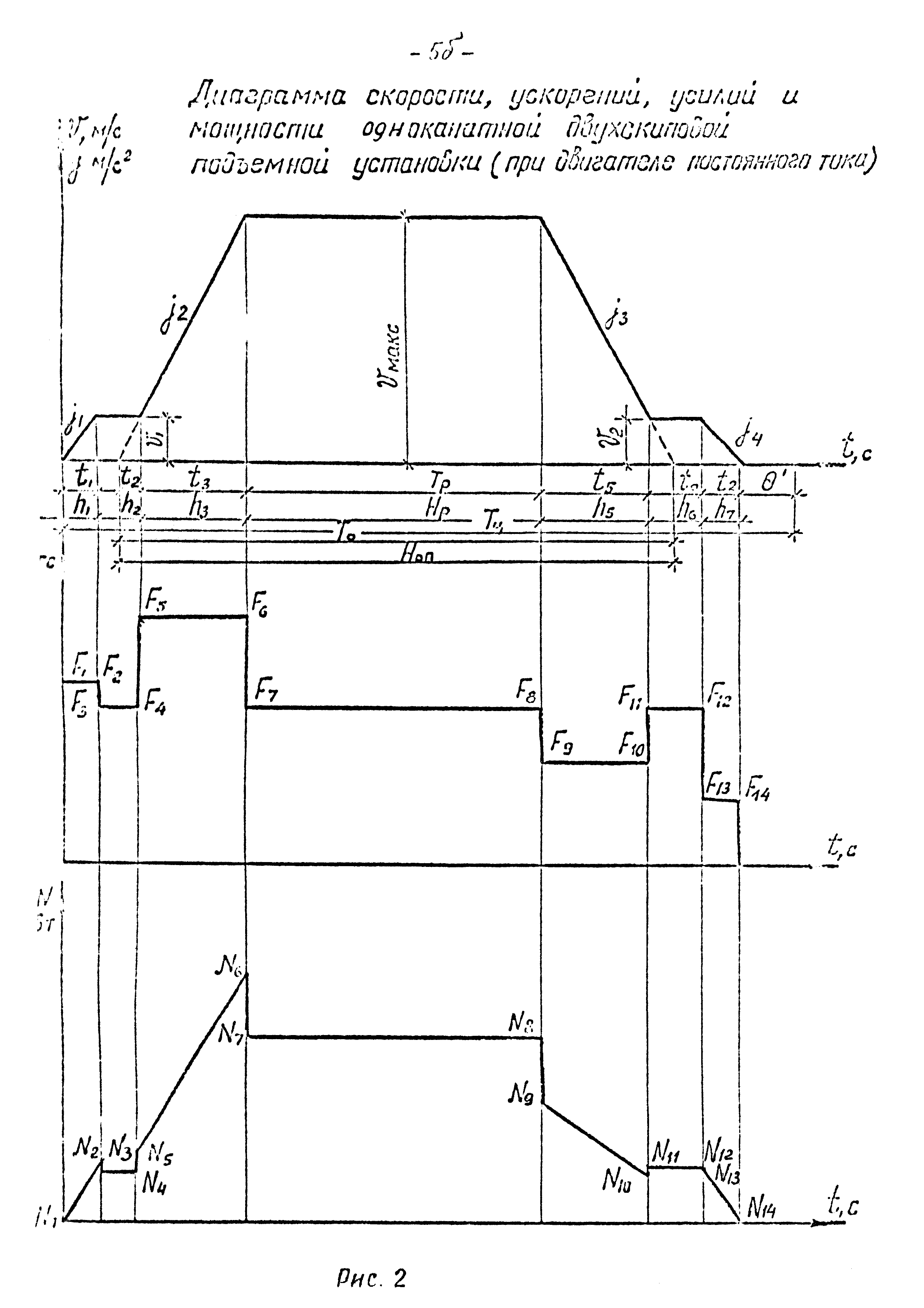
Оглавление:Методика расчета двухскиповой одноканатной подъемной установки
Примерный расчет
Разработан: Союзшахтопроект
Утверждён: Министерство угольной промышленности СССР (USSR Ministry of the Coal Industry )