Скачать Часть 2 Анализ методов сейсмических расчетов упруго-пластических конструкций и разработка методов их расчета на основе количественных критериев поврежденийДата актуализации: 01.01.2021
|
| Обозначение: | Часть 2 |
| Обозначение англ: | Часть 2 |
| Статус: | информационный документ |
| Название рус.: | Анализ методов сейсмических расчетов упруго-пластических конструкций и разработка методов их расчета на основе количественных критериев повреждений |
| Дата добавления в базу: | 01.02.2020 |
| Дата актуализации: | 01.01.2021 |
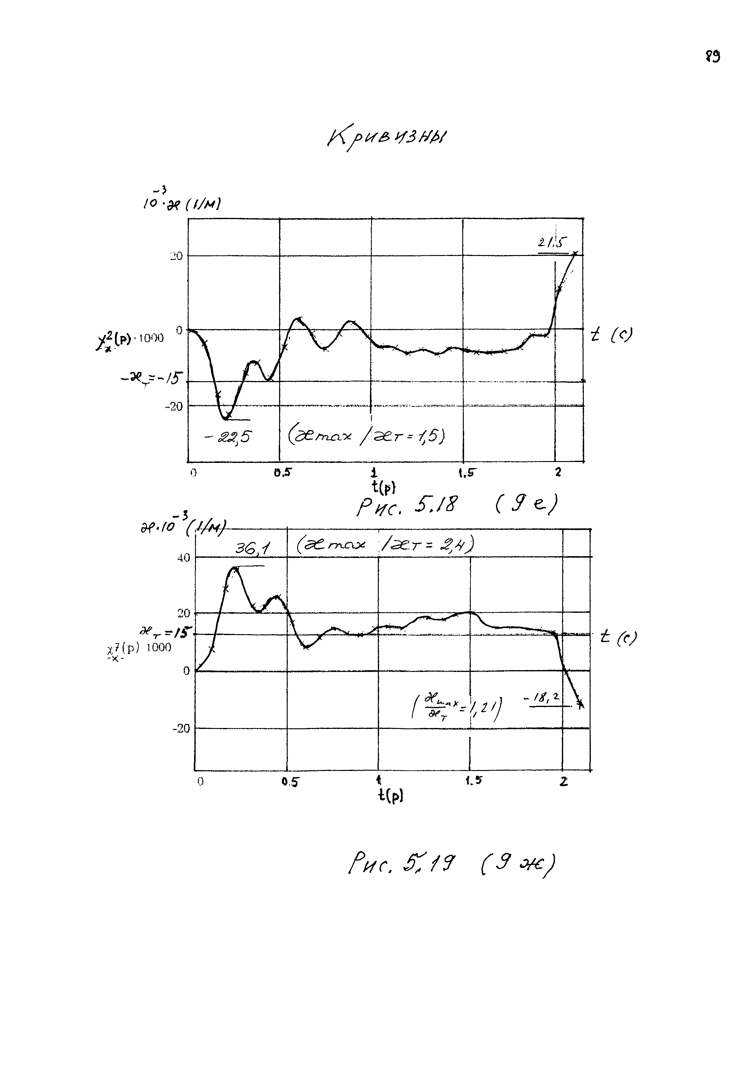
| Область применения: | В документе проведен анализ сейсмических нагрузок в виде движения грунта основания и даны рекомендации по использованию упрощенных во времени синтезированных акселерограмм для прямого динамического расчета. Сформулированы количественные критерии расчетного предельного состояния (сооружения и его элементов) по несущей способности (первой группы). |
| Оглавление: | Введение Основная часть 1 Анализ нагрузок от землетрясений на здания и сооружения применительно к динамическому расчету с учетом неупругих свойств материалов конструкций 2 Анализ методов сейсмических расчетов упругопластических конструкций. Динамическое деформирование бетона и арматуры. Критерии предельного состояния 2.1 Методы расчета конструкций с учетом упругопластических деформаций на особые динамические нагрузки 2.2 Модели деформирования бетона и арматуры при малоцикловых динамических воздействиях 2.3 Количественные критерии расчетного предельного состояния по несущей способности 3 Метод расчета зданий и сооружений, рассматриваемых как плоские рамы 3.1 Уравнения колебаний упругопластических конструкций 3.2 Напряженно—деформированное состояние в сечении железобетонного стержня в процессе колебаний 4 Особенности колебаний здания, как системы с одной степенью свободы, характеризующейся идеальной упруго-пластической диаграммой сопротивления 5 Сейсмический расчет здания как рамы численными методами с учетом упругопластических деформаций бетона и арматуры 5.1Исходные предпосылки и данные 5.2 Результаты расчета 5.3 Анализ результатов Заключение |
| Разработан: | Московский государственный строительный университет |
| Нормативные ссылки: |




































































































