Скачать Клинические рекомендации (протокол лечения) Женское бесплодие (современные подходы к диагностике и лечению)

Дата актуализации: 01.01.2021

Клинические рекомендации (протокол лечения) "Женское бесплодие (современные подходы к диагностике и лечению)"

Статус:действует
Название рус.:Клинические рекомендации (протокол лечения) "Женское бесплодие (современные подходы к диагностике и лечению)"
Дата добавления в базу:01.01.2021
Дата актуализации:01.01.2021
Дата введения:05.03.2019
Оглавление:Ключевые слова
Список сокращений
Термины и определения
1. Факторы, влияющие на наступление беременности
2. Женское бесплодие
3. Генетическое консультирование при бесплодии
4. Женское бесплодие, связанное с отсутствием овуляции (МКБ-10/N97.0)
5. Женское бесплодие трубного происхождения (МКБ-10/N97.1)
6. Женское бесплодие маточного происхождения (МКБ-10/N97.2)
7. Женское бесплодие цервикального происхождения (МКБ-10/N97.3)
8. Женское бесплодие, комбинированное с мужскими факторами (МКБ-10/N97.4, N46)
9. Другие формы бесплодия (МКБ-10/N97.8)
10. Женское бесплодие неуточненное (МКБ-10/N97.9)
11. Вспомогательные репродуктивные технологии (ВРТ)
12. Осложнения в программах ВРТ
13. Донорство гамет и эмбрионов
14. Сохранение репродуктивной функции у онкологических пациентов
15. Бесплодие в супружеских парах с ВИЧ-инфекцией
Критерии оценки качества медицинской помощи, оказанной пациентам с бесплодием
Список литературы
Приложение А1. Состав рабочей группы
Приложение А2. Методология разработки клинических рекомендаций
Приложение А3. Связанные документы
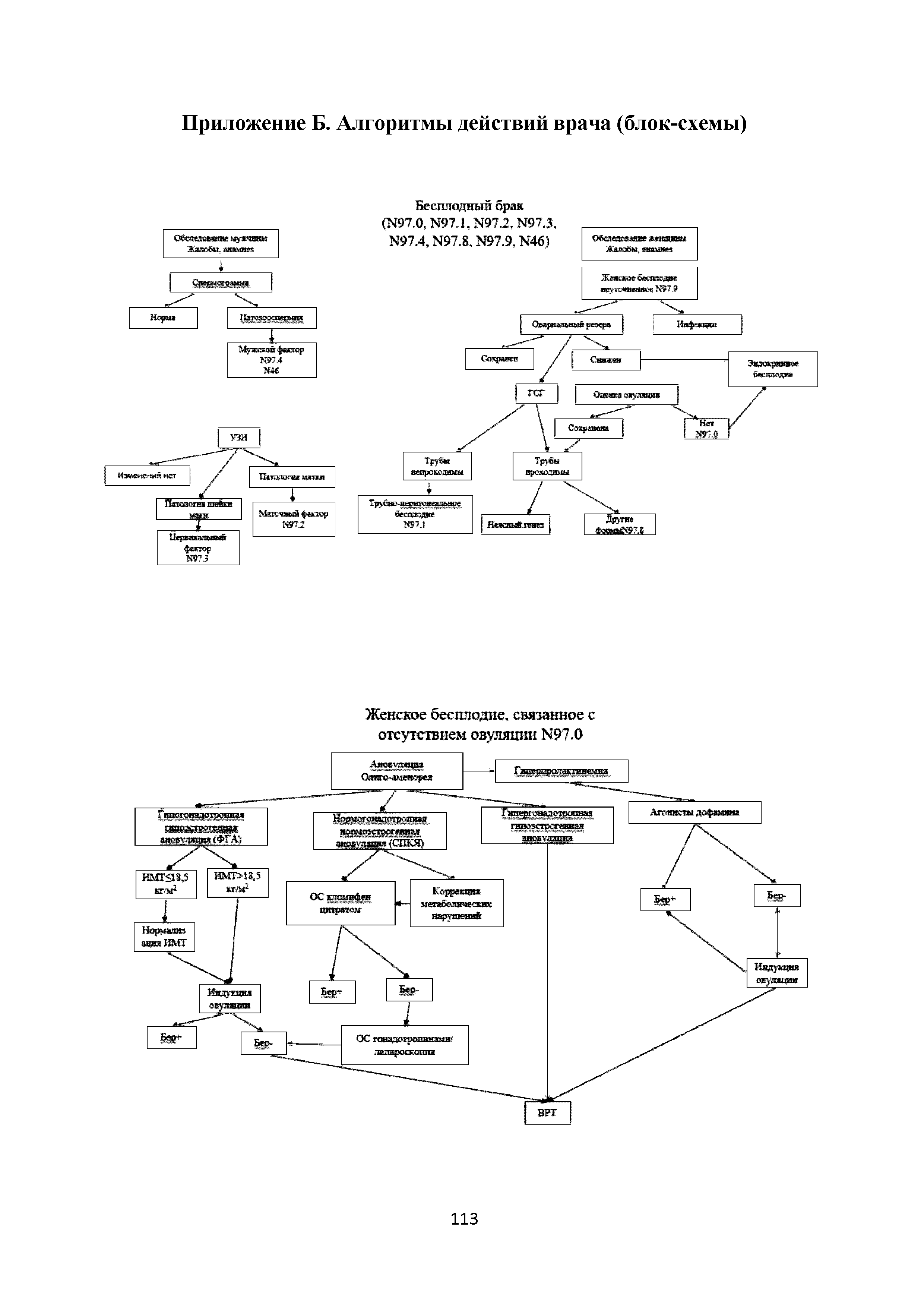
Приложение Б. Алгоритмы действий врача (блок-схемы)
Приложение В. Информация для пациентов
Утверждён:05.03.2019 Министерство здравоохранения Российской Федерации (15-4/И/2-1913)
Заменяет собой: