Скачать Клинические рекомендации (протокол лечения) Женское бесплодие (современные подходы к диагностике и лечению)Дата актуализации: 01.01.2021
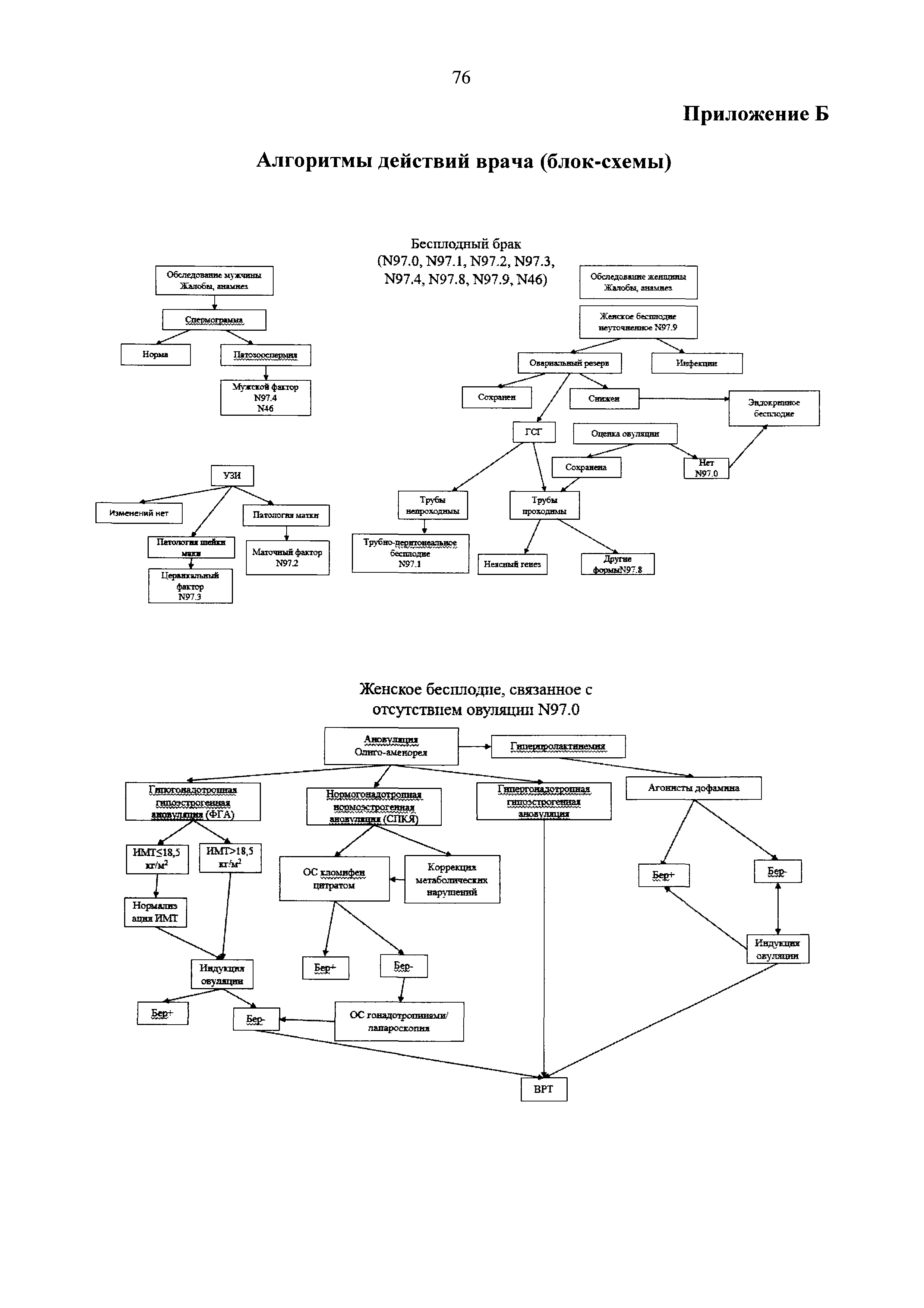
Клинические рекомендации (протокол лечения) "Женское бесплодие (современные подходы к диагностике и лечению)"| Статус: | заменен | | Название рус.: | Клинические рекомендации (протокол лечения) "Женское бесплодие (современные подходы к диагностике и лечению)" | | Дата добавления в базу: | 01.01.2021 | | Дата актуализации: | 01.01.2021 | | Дата введения: | 15.02.2019 | | Дата окончания срока действия: | 05.03.2019 | | Оглавление: | Ключевые слова Список сокращений Термины и определения 1. Факторы, влияющие на наступление беременности 2. Женское бесплодие 3. Генетическое консультирование при бесплодии 4. Женское бесплодие, связанное с отсутствием овуляции (MKБ-10/N97.0) 5. Женское бесплодие трубного происхождения (MKБ-10/N97.1) 6. Женское бесплодие маточного происхождения (MKБ-10/N97.2) 7. Женское бесплодие цервикального происхождения (MKБ-10/N97.3) 8. Женское бесплодие, комбинированное с мужскими факторами (MKБ-10/N97.4, N46) 9. Другие формы бесплодия (MKБ-10/N97.8) 10. Женское бесплодие неуточненное (MKБ-10/N97.9) 11. Вспомогательные репродуктивные технологии (ВРТ) 12. Осложнения в программах ВРТ 13. Донорство гамет и эмбрионов 14. Сохранение репродуктивной функции у онкологических пациентов 15. Бесплодие в супружеских парах с ВИЧ-инфекцией Приложение А1. Состав рабочей группы Приложение А2. Методология разработки клинических рекомендаций Приложение А3. Связанные документы Приложение Б. Алгоритмы действий врача (блок-схемы) Приложение В. Информация для пациентов Критерии оценки качества медицинской помощи, оказанной пациентам с бесплодием Список литературы | | Утверждён: | 15.02.2019 Министерство здравоохранения Российской Федерации (15-4/И/2-1218)
|
                                                                                                  
|