Скачать Методические рекомендации по расчету теплопотерь и приведенного сопротивления теплопередаче элементов здания, контактирующих с его основаниемДата актуализации: 01.01.2021 |
| Статус: | действует |
| Название рус.: | Методические рекомендации по расчету теплопотерь и приведенного сопротивления теплопередаче элементов здания, контактирующих с его основанием |
| Дата добавления в базу: | 01.01.2021 |
| Дата актуализации: | 01.01.2021 |
| Область применения: | Методические рекомендации разработаны для организаций, осуществляющих проектирование зданий, включая их тепловую защиту, а также могут быть использованы при подготовке специалистов в строительной отрасли. В методических рекомендациях рассматриваются методики расчета приведенных сопротивлений теплопередаче и расчета теплопотерь для зданий, имеющих различные способы контакта с грунтовым основанием, и учитываются постоянные изменения температуры наружного воздуха и присутствие грунтовых вод под зданием. В методических рекомендациях содержатся три методики, позволяющие проводить расчет теплопотерь в основаниях |
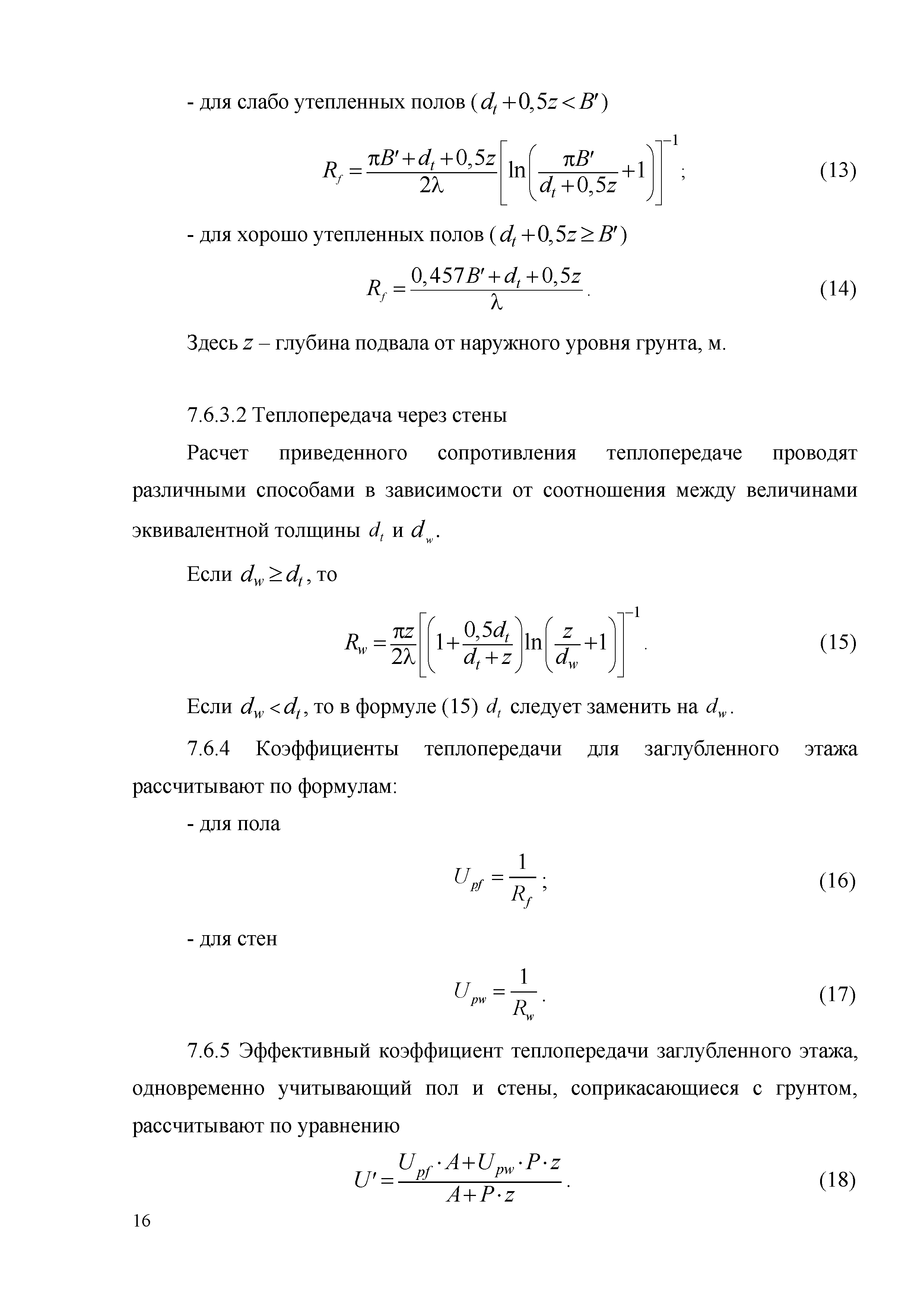
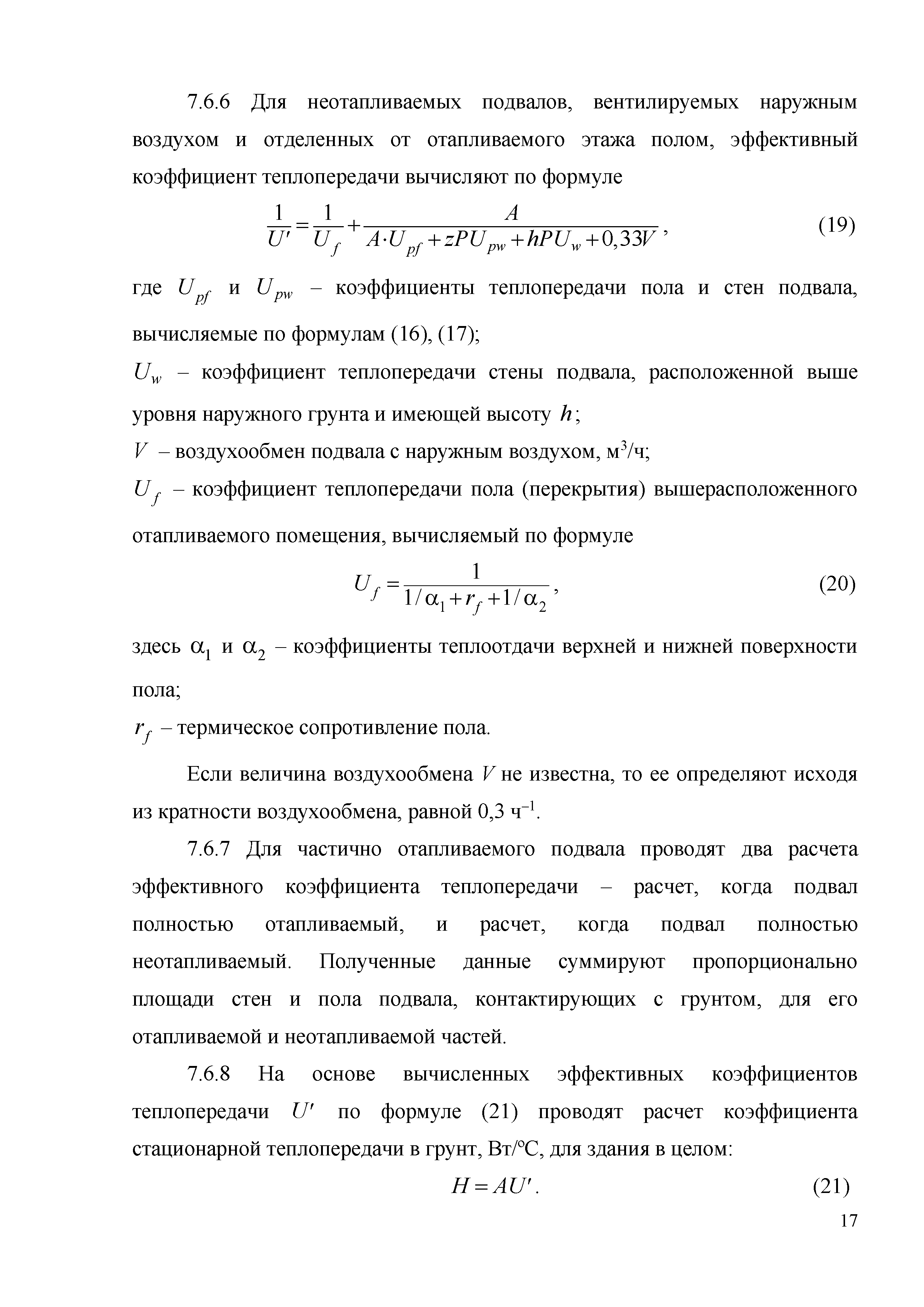
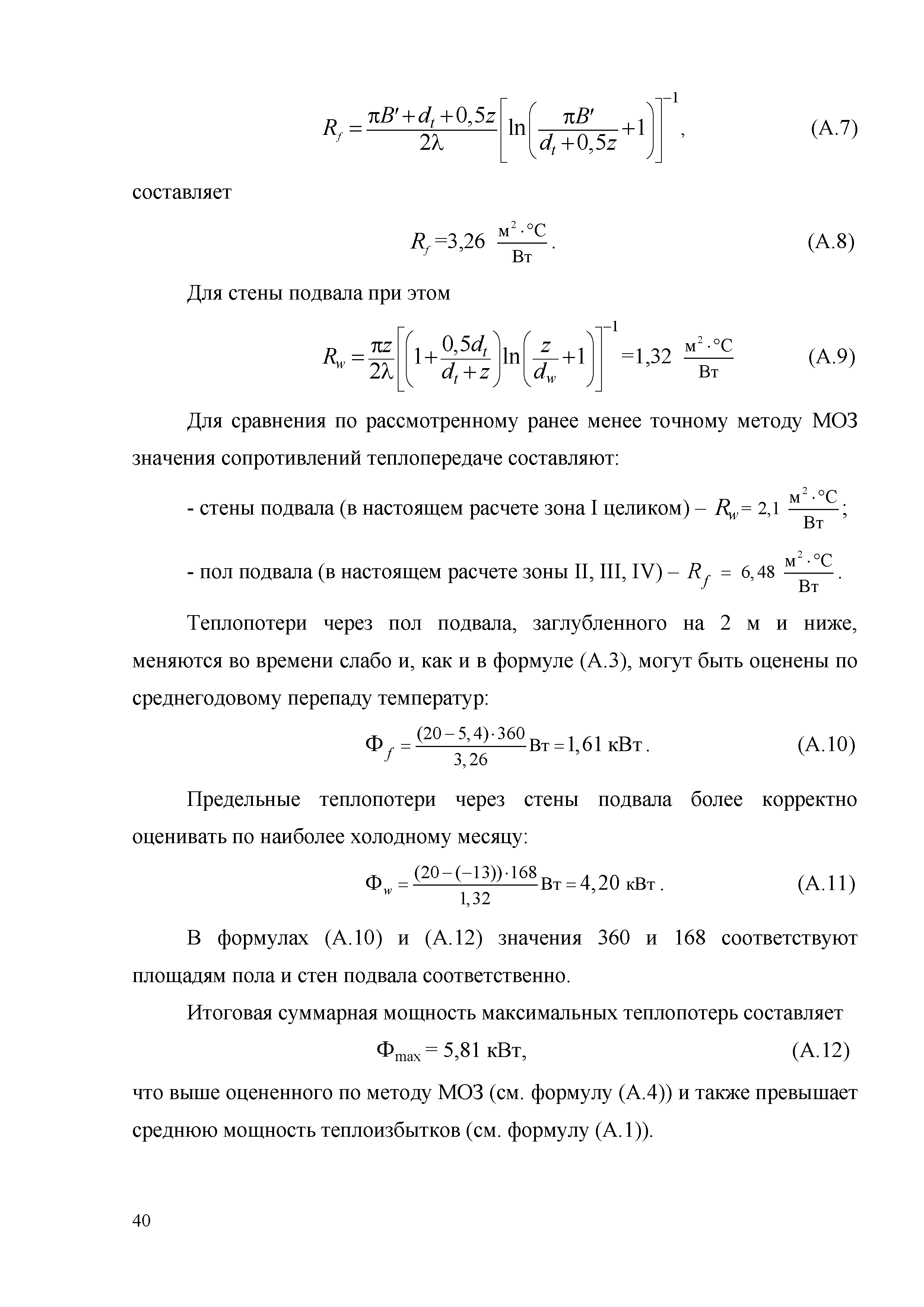
| Оглавление: | 1 Область применения 2 Нормативные ссылки 3 Термины и определения 4 Общие положения 5 Исходные данные 6 Методика расчета теплопотерь и приведенного сопротивления теплопередаче в грунтовое основание методом однородных зон (МОЗ) 7 Аналитическая методика расчета теплопотерь и приведенного сопротивления теплопередаче в грунтовое основание (АМР) 8 Численный расчет теплопотерь и приведенного сопротивления теплопередаче методом нестационарных температурных полей (МНТП) Приложение А Примеры расчета теплопотерь для отапливаемого подвала здания с использованием трех методик Приложение Б Пример расчет начальных условий и оценки температуры грунтовых вод для методики МНТП Приложение В Порядок расчета теплопотерь в неотапливаемых помещениях, контактирующих с основанием, с использованием методики МНТП Приложение Г Примеры расчетов с использованием методики МНТП теплопотерь и приведенных сопротивлений теплопередаче различных конструкций зданий, контактирующих с основанием Библиография |
| Разработан: | НИИСФ РААСН ФАУ Федеральный центр нормирования, стандартизации и технической оценки соответствия в строительстве |
| Утверждён: | Министерство строительства и жилищно-коммунального хозяйства Российской Федерации |
| Нормативные ссылки: |
|



















































































