Скачать Методические рекомендации по расчету мостовых пролетных строений с применением композитных материалов

Дата актуализации: 01.01.2021

Методические рекомендации по расчету мостовых пролетных строений с применением композитных материалов

Статус:действует
Название рус.:Методические рекомендации по расчету мостовых пролетных строений с применением композитных материалов
Дата добавления в базу:01.01.2021
Дата актуализации:01.01.2021
Область применения:Методические рекомендации предназначены для специалистов и руководителей проектных учреждений и служб заказчика (инвестора) и других заинтересованных организаций, с целью обеспечения их проектными материалами, которые позволяют разрабатывать и применять высокоэффективные технические решения мостовых конструкций, обеспечивающие качество и конкурентоспособность строящихся объектов. Методические рекомендации следует использовать при расчетах для проектирования полимерных композитных пролетных строений пешеходных мостов.
Оглавление:1 Область применения
2 Нормативные ссылки
3 Термины и определения
4 Материалы, назначаемые при проектировании композитных пролетных строений
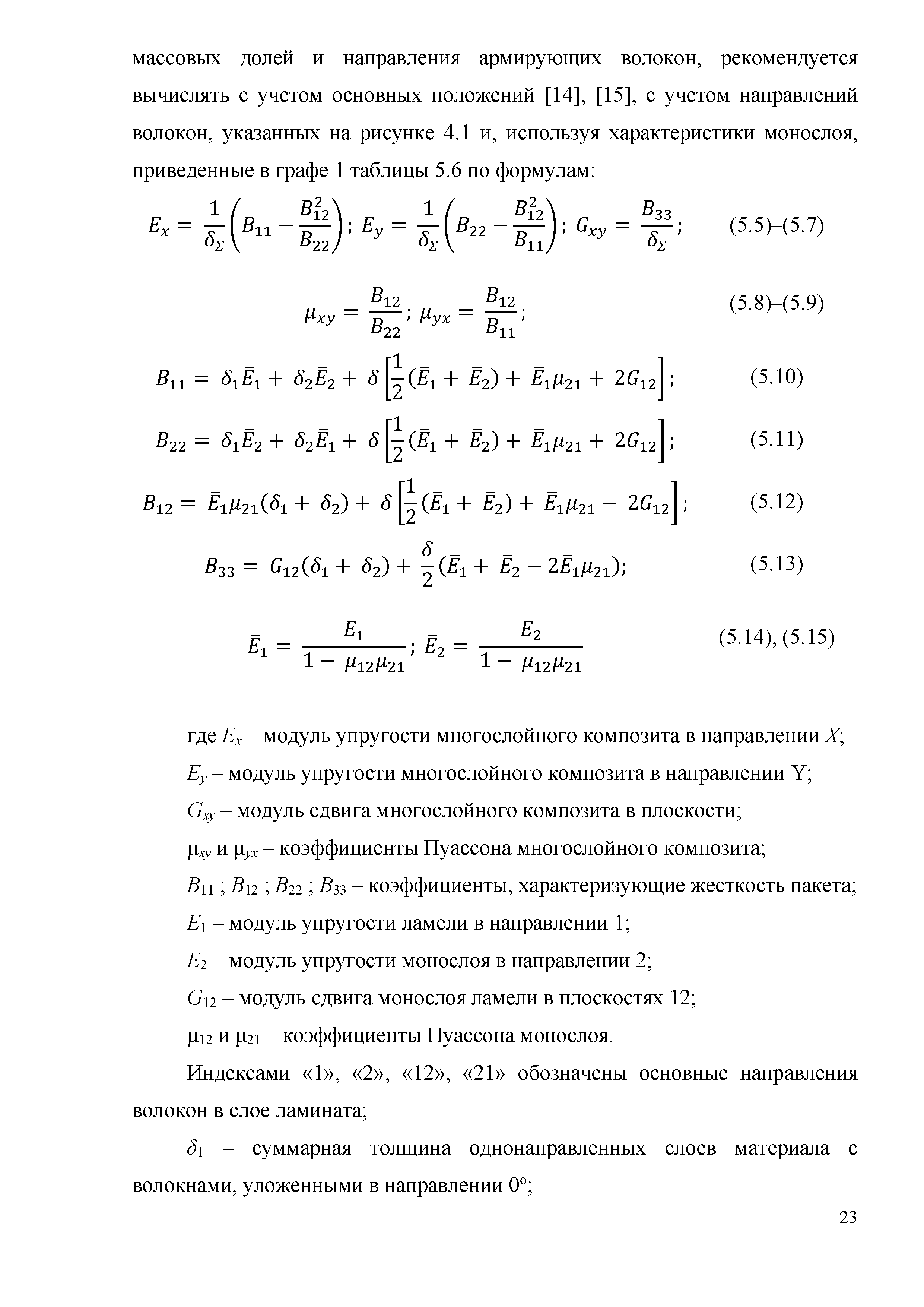
5 Требования к назначению коэффициентов надежности и расчетных характеристик композитного материала
6 Требования к назначению расчетных характеристик композитов
7 Нагрузки и воздействия
8 Особенности конструктивных решений
   8.1 Конструкции ферменных и балочных полимерно композитных пролетных строений
   8.2 Сборные ферменные и балочные из пултрузионных профилей полимерно композитные пролетные строения
   8.3 Полносборные балочные полимерно композитные пролетные строения из U—балок
9 Расчетные схемы. Общие положения
10 Расчет по прочности и устойчивости сечений композитных конструктивных элементов
   10.1 Сборные ферменные пролетные троения
   10.2 Полносборные балочные пролетные строения из U—балок
11 Расчет соединений
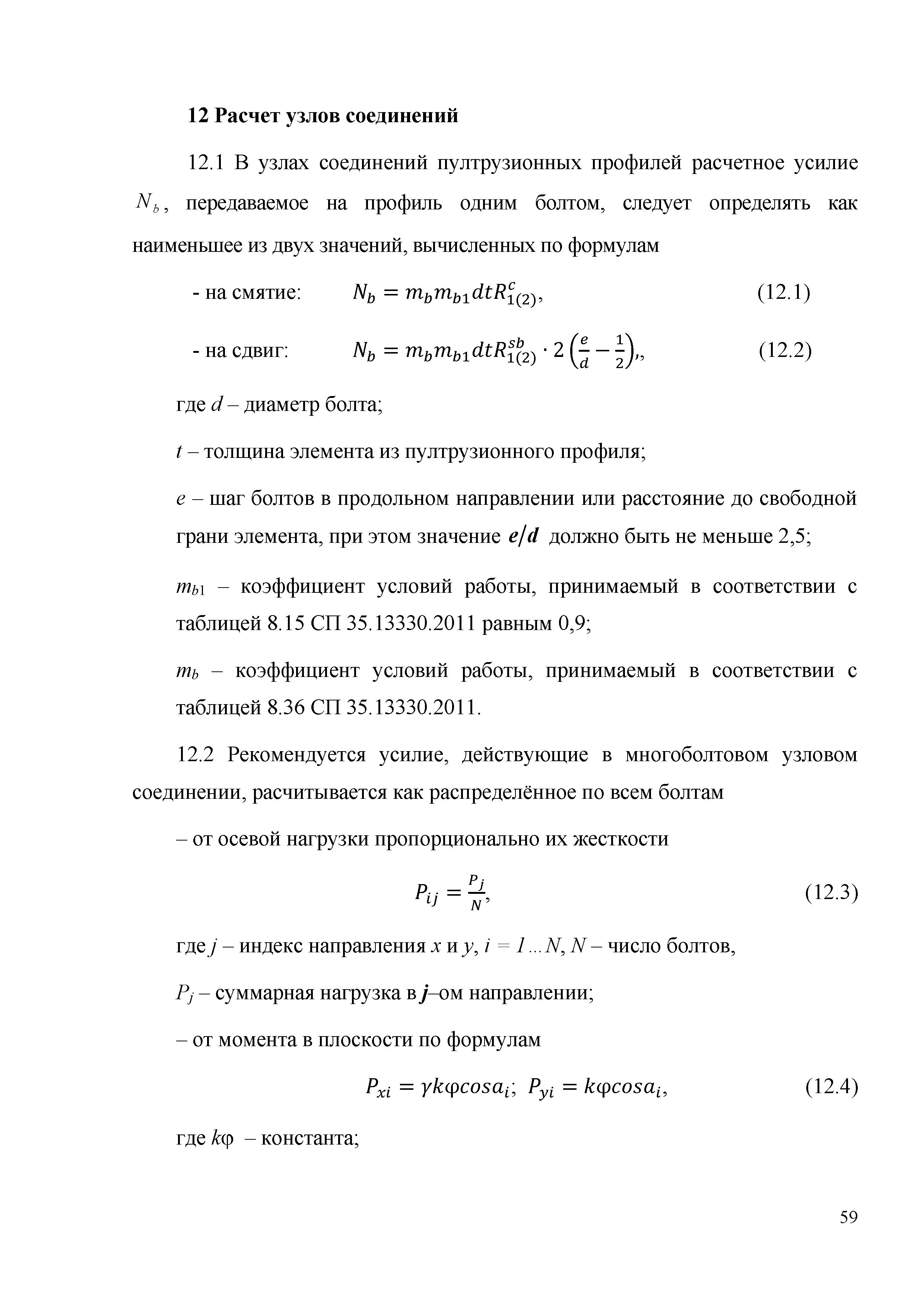
12 Расчет узлов соединений
13 Расчет прогибов
   13.1 Сборные ферменные и балочные пролетные строения из пултрузионных профилей
   13.2 Полносборные балочные пролетные строения из U—балок
14 Экспериментальные методы определения свойств полимерного композитного материала пролетных строений для подтверждения его качества
   14.1 Метод определения морозостойкости
   14.2 Метод определения влагостойкости
   14.3 Метод определения термостойкости
   14.4 Метод определения стойкости к климатическому старению
   14.5 Метод определения стойкости к ползучести
Приложение А Характеристики ингредиентов, используемых в полимерных композитных материалах и конструкциях из полимерных композитов
Приложение Б Пример расчета деформационных характеристик многослойного полимерного композитного материала
Приложение В допустимые отклонения размеров и формы полимерных композитных конструктивных элементов сборных пролетных строений из пултрузионных профилей
Приложение Г Пример расчета сечений и узлов соединений
Приложение Д Пример расчета полносборной U—балки пролетного строения из полимерных композитных материалов
Библиография
Разработан: ООО НИИ МИГС
ООО НТИЦ АпАТэК Дубна
ОЮЛ Союзкомпозит
Утверждён: Министерство строительства и жилищно-коммунального хозяйства Российской Федерации (Минстрой России)
Нормативные ссылки: