Скачать Методические рекомендации по расчету устойчивости воздушного потока в тоннелях метрополитена при пожареДата актуализации: 01.01.2021 |
| Статус: | действует |
| Название рус.: | Методические рекомендации по расчету устойчивости воздушного потока в тоннелях метрополитена при пожаре |
| Дата добавления в базу: | 01.01.2021 |
| Дата актуализации: | 01.01.2021 |
| Область применения: | Методические рекомендации предназначены для использования в практической деятельности специалистами и руководителями проектно-изыскательских и строительных организаций, учреждениями и службами заказчика (инвестора), а также другими заинтересованными организациями. Методическими рекомендациями регламентированы выбор исходных данных и порядок проведения расчетов устойчивости воздушного потока в тоннелях метрополитена при пожаре. |
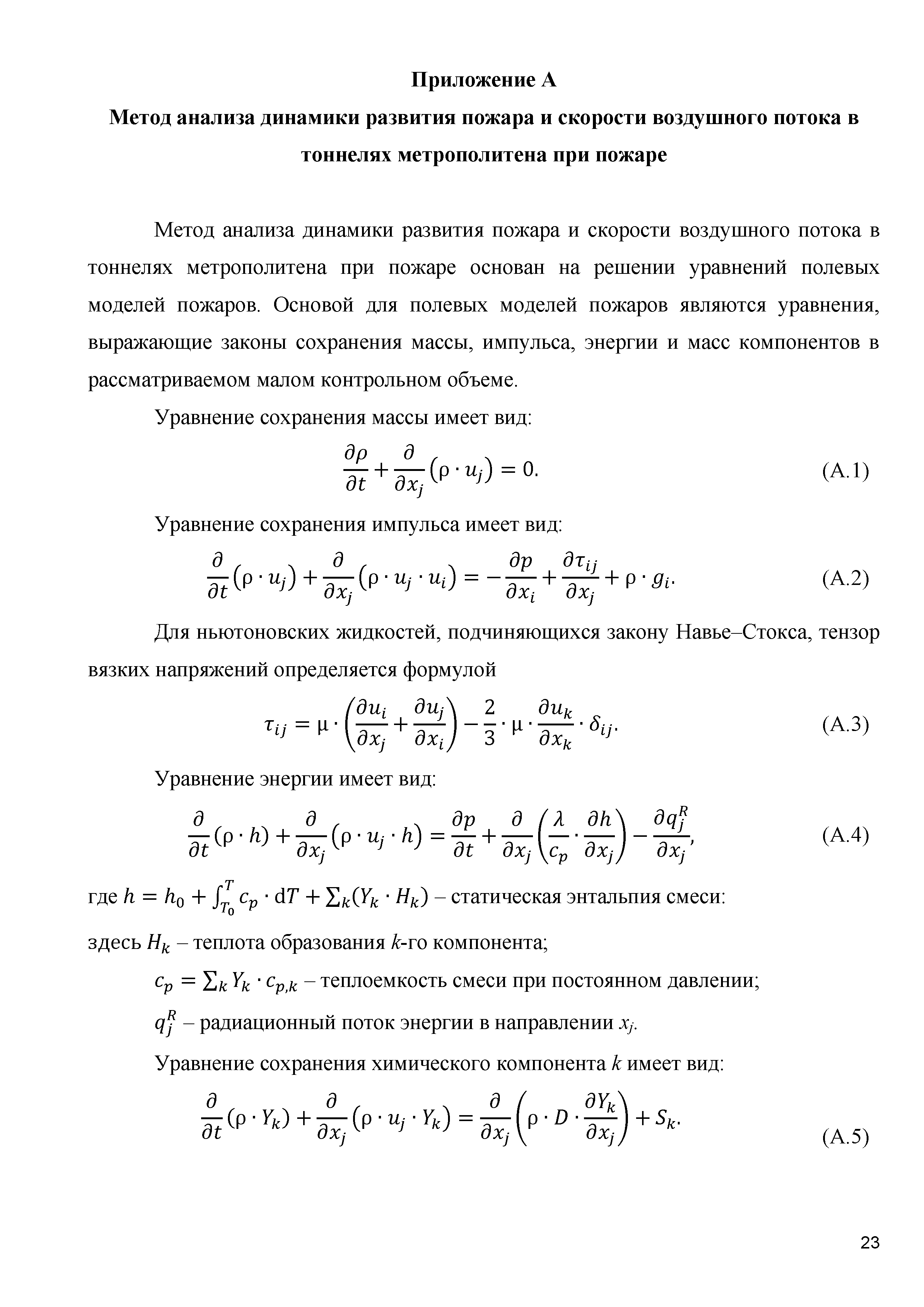
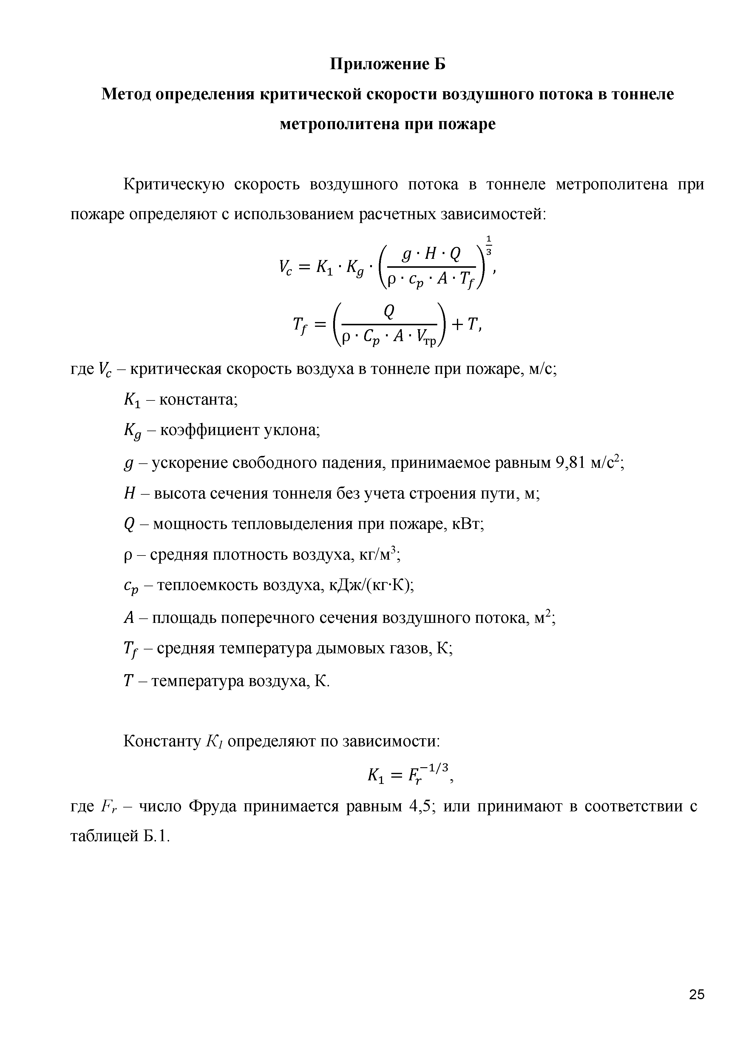
| Оглавление: | 1 Область применения 2 Нормативные ссылки 3 Термины и определения 4 Общие положения 5 Рекомендации по расчету устойчивости воздушного потока в тоннелях метрополитена при пожаре 6 Требования пожарной безопасности к оборудованию систем противодымной защиты однопутных тоннелей (перегонов) Приложение А. Метод анализа динамики развития пожара и скорости воздушного потока в тоннелях метрополитена при пожаре Приложение Б. Метод определения критической скорости воздушного потока в тоннеле метрополитена при пожаре Приложение В. Валидация практических инженерно-технических расчетов Библиография |
| Разработан: | ООО НИЦ КБС ФАУ Федеральный центр нормирования, стандартизации и технической оценки соответствия в строительстве |
| Утверждён: | Министерство строительства и жилищно-коммунального хозяйства Российской Федерации |
| Издан: | С сайта: (2019 г. ) |
| Нормативные ссылки: |
|






























































