| Обозначение: |  ГОСТ Р 72290-2025 |
| Статус: | действующий |
| Название рус.: | Электроэнергетика. Энергетическое строительство. Организация пусконаладочных работ на объектах электросетевого хозяйства. Общие требования |
| Название англ.: | Electric power industry. Energy construction. Organization of commissioning works at electrical network facilities. General requirements |
| Дата актуализации текста: | 01.01.2026 |
| Дата актуализации описания: | 01.01.2026 |
| Дата издания: | 26.09.2025 |
| Дата введения: | 15.10.2025 |
| Нормативные ссылки: | ГОСТ 2.701; ГОСТ 24291; ГОСТ Р 51672; ГОСТ Р 56203; ГОСТ Р 57114; ГОСТ Р 58176;СП 48.13330;СП 68.13330.2017;СП 76.13330;СП 77.13330;СП 246.1325800 |
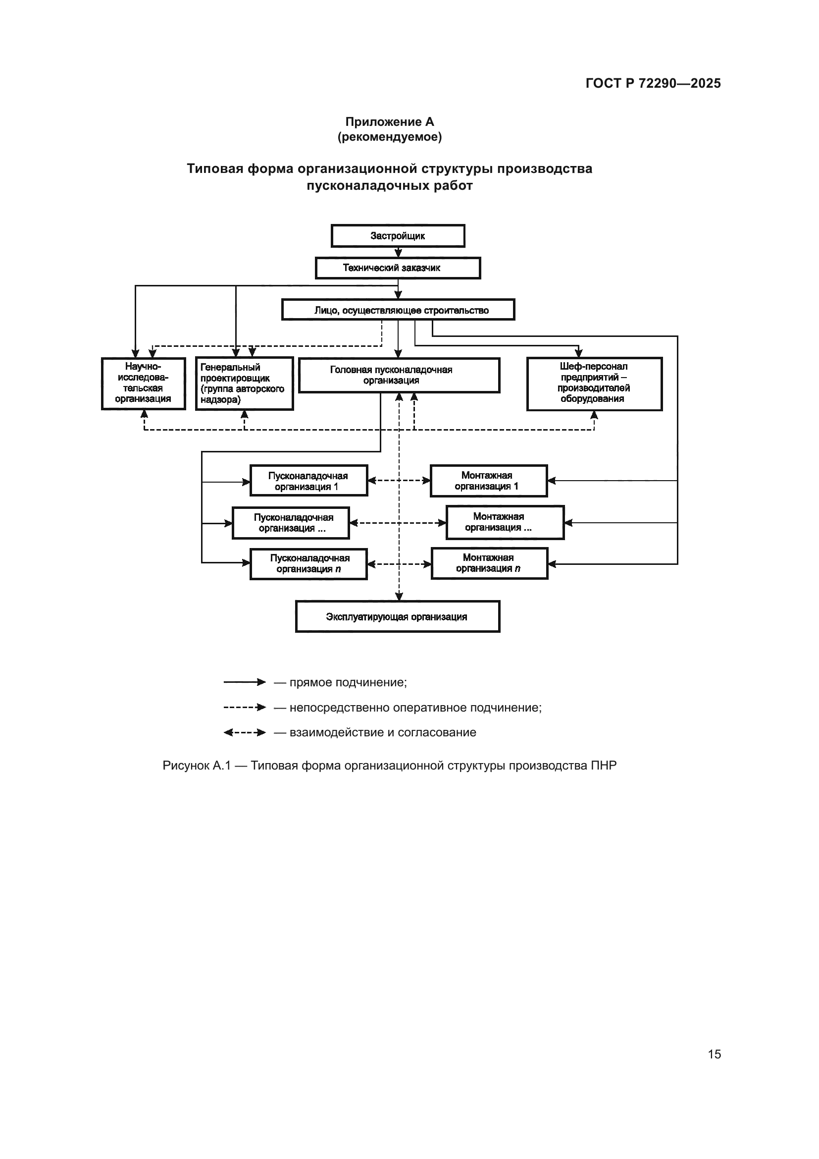
| Область применения: | Настоящий стандарт устанавливает общие требования к организации производства пусконаладочных работ на объектах электросетевого хозяйства и его вспомогательных объектах, определенных проектом и входящих в состав пускового комплекса. Настоящий стандарт распространяется на все виды пусконаладочных работ, выполняемых при новом строительстве, реконструкции, модернизации или капитальном ремонте объектов электросетевого хозяйства (ОЭСХ). Положения настоящего стандарта распространяются на ОЭСХ класса напряжения 110 кВ и выше |
|