Скачать ГОСТ Р 60.0.0.15-2024 Роботы и робототехнические устройства. Онтологии робототехники. Понятия и отношения, описывающие взаимодействие роботовДата актуализации: 01.06.2025 ГОСТ Р 60.0.0.15-2024
Роботы и робототехнические устройства. Онтологии робототехники. Понятия и отношения, описывающие взаимодействие роботов
| Обозначение: |  ГОСТ Р 60.0.0.15-2024 |
| Статус: | действующий |
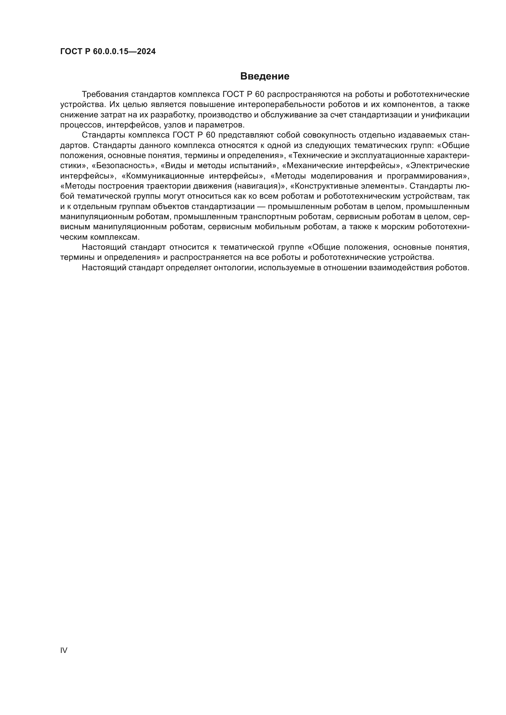
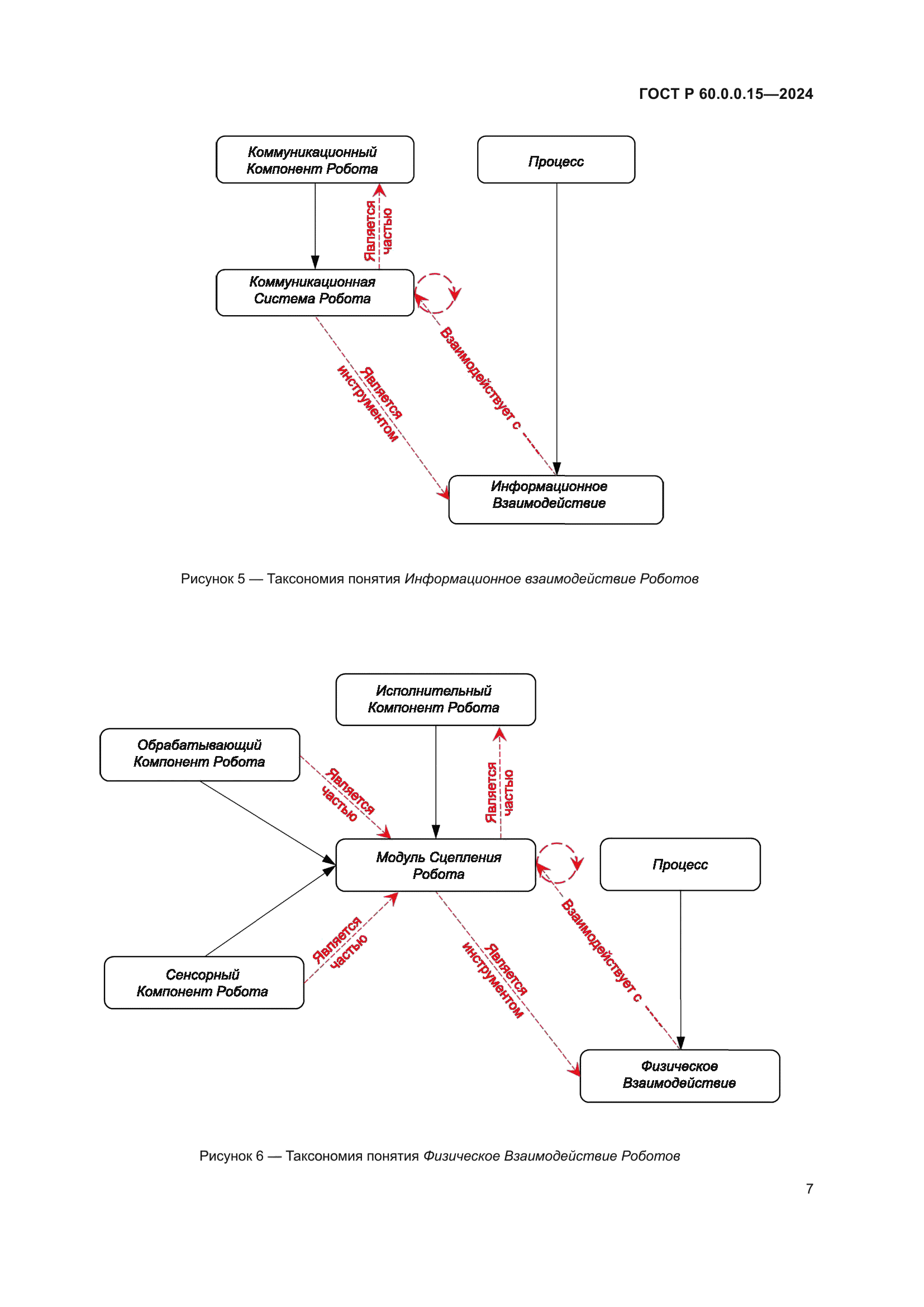
| Название рус.: | Роботы и робототехнические устройства. Онтологии робототехники. Понятия и отношения, описывающие взаимодействие роботов | | Название англ.: | Robots and robotic devices. Ontologies for robotics. Concepts and relations describing the interaction of robots | | Дата актуализации текста: | 01.06.2025 | | Дата актуализации описания: | 01.06.2025 | | Дата издания: | 06.12.2024 | | Дата введения: | 01.01.2025 | | Нормативные ссылки: | ГОСТ Р 60.0.0.8-2023; ГОСТ Р 60.0.0.9-2023 | | Область применения: | Настоящий стандарт определяет онтологии, описывающие взаимодействие роботов. Стандарт обеспечивает унифицированный способ представления знаний, понятий и отношений, касающихся взаимодействия роботов. Настоящий стандарт предназначен для производителей роботов, системных интеграторов, конечных пользователей роботов (производителей деталей, поставщиков услуг и решений и т. д.), поставщиков оборудования для роботов, разработчиков программного обеспечения роботов и исследователей | |
          
|