| Обозначение: |  ГОСТ IEC 60601-1-2-2024 |
| Статус: | действующий |
| Название рус.: | Изделия медицинские электрические. Часть 1-2. Общие требования безопасности с учетом основных функциональных характеристик. Дополнительный стандарт. Электромагнитные помехи. Требования и испытания |
| Название англ.: | Medical electrical equipment. Part 1-2. General requirements for basic safety and essential performance. Collateral standard. Electromagnetic disturbances. Requirements and tests |
| Дата актуализации текста: | 01.01.2026 |
| Дата актуализации описания: | 01.12.2024 |
| Дата регистрации: | 30.09.2024 |
| Дата издания: | 31.10.2024 |
| Дата введения: | 01.11.2025 |
| Аутентичен стандартам: | IEС 60601-1-2(2020) |
| Нормативные ссылки: | ISO 7637-2:2011;ISO 14971:2019;IEC 60601-1(2005);IEC 60601-1-8(2006);IEC 60601-1-11(2015);IEC 60601-1-12(2014);IEC 60601-2-2(2017);IEC 60601-2-3(2012);IEC 61000-3-2(2018);IEC 61000-3-3(2013);IEC 61000-4-2(2008);IEC 61000-4-3(2020);IEC 61000-4-4(2012);IEC 61000-4-5(2014);IEC 61000-4-6(2023);IEC 61000-4-11(2020);IEC 61000-4-39(2017);CISPR 11:2015;CISPR 14-1:2020;CISPR 16-1-2:2014;CISPR 32:2015 |
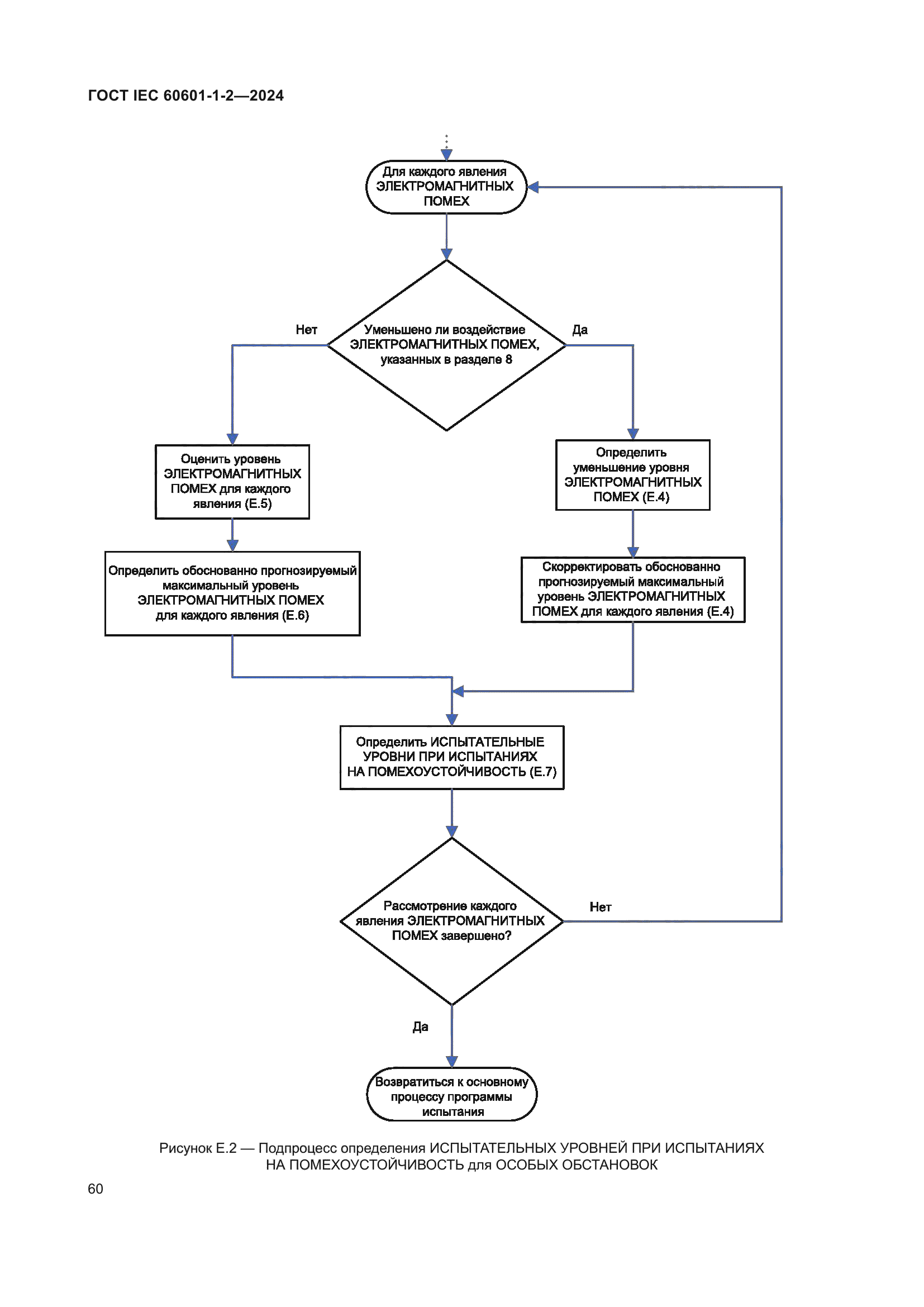
| Область применения: | Настоящий стандарт применяется к основной безопасности и основным функциональным характеристикам медицинских электрических изделий и медицинских электрических систем (далее – мэ изделия и мэ системы). Настоящий стандарт применяется к основной безопасности и основным функциональным характеристикам мэ изделий и мэ систем при наличии электромагнитных помех и к электромагнитным помехам, излучаемым мэ изделиями и мэ системами. Основная безопасность в отношении электромагнитных помех применима ко всем мэ изделиям и мэ системам |
| Приложение №1: | Поправка к ГОСТ IEC 60601-1-2-2024 |
|