Скачать ГОСТ Р 70682-2023 Автомобильные транспортные средства на водородных топливных элементах категорий N1, N2. Протоколы заправки газообразным водородомДата актуализации: 01.06.2025 ГОСТ Р 70682-2023
Автомобильные транспортные средства на водородных топливных элементах категорий N1, N2. Протоколы заправки газообразным водородом
| Обозначение: |  ГОСТ Р 70682-2023 |
| Статус: | действующий |
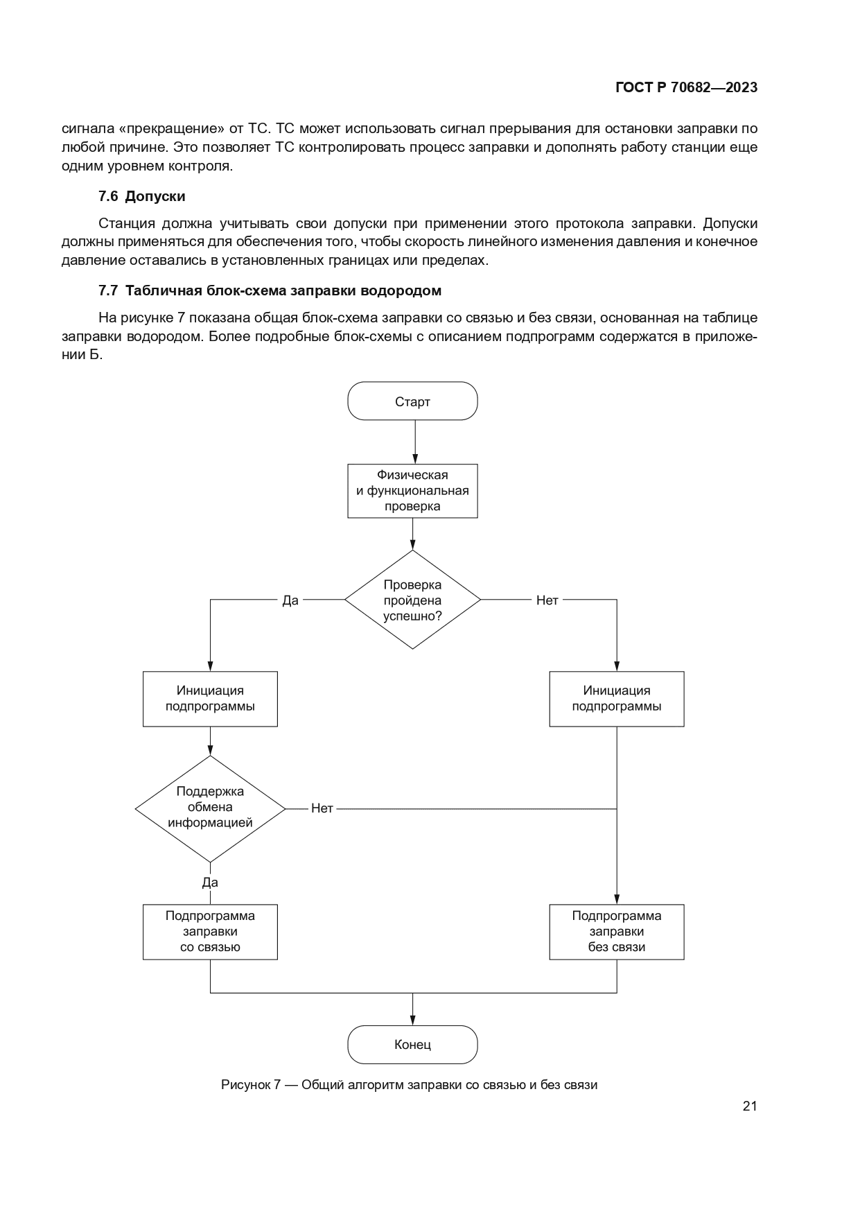
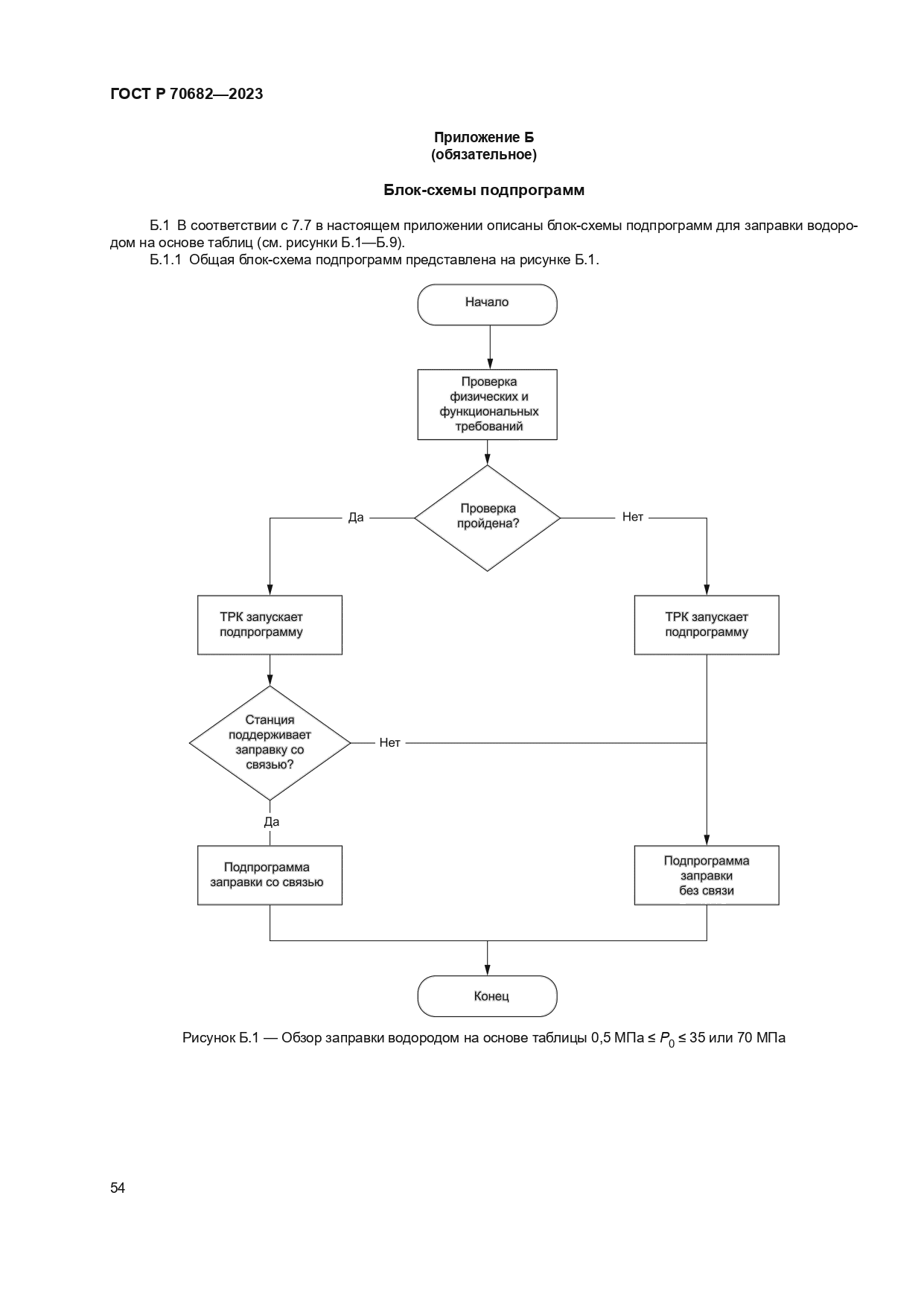
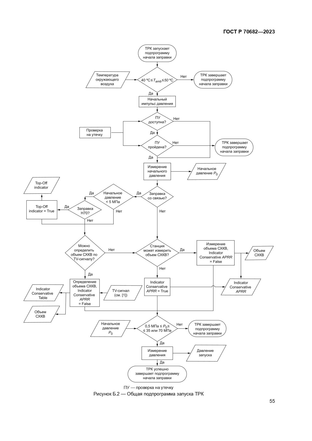
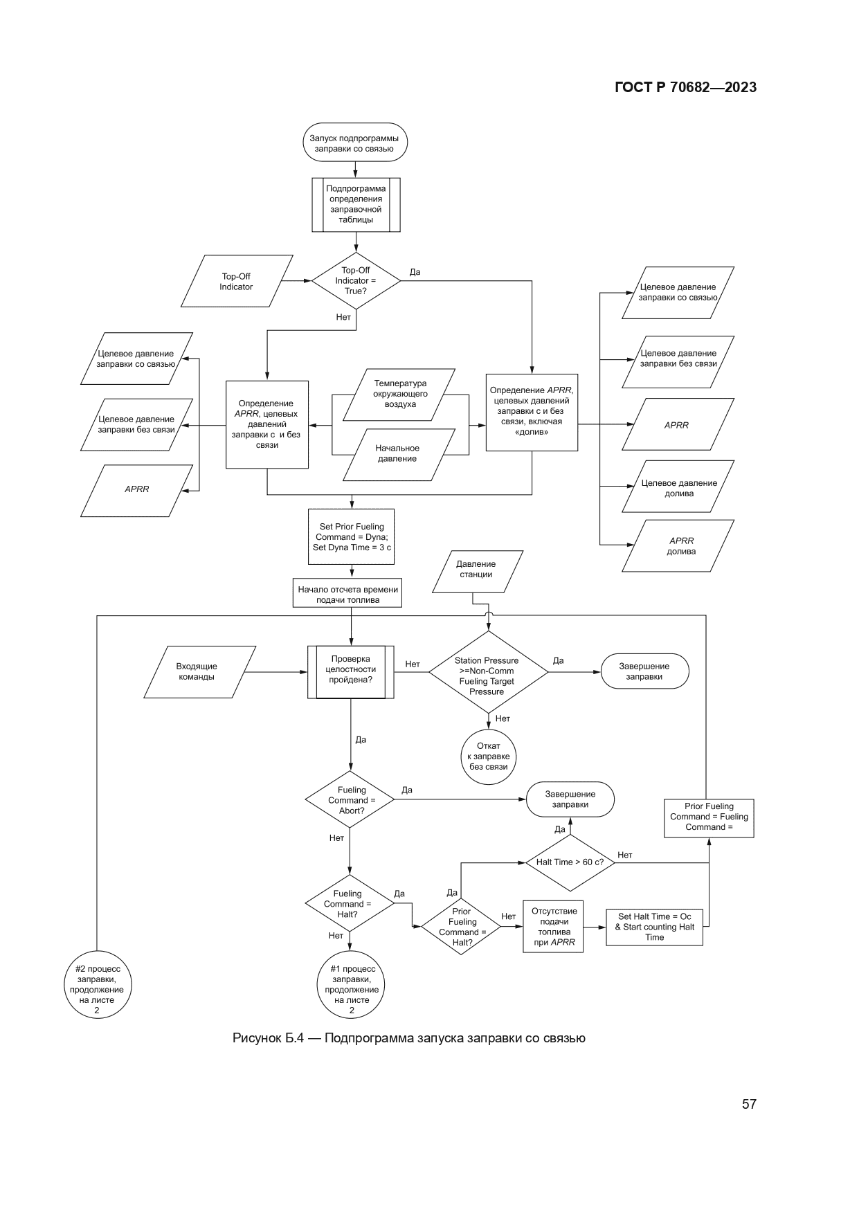
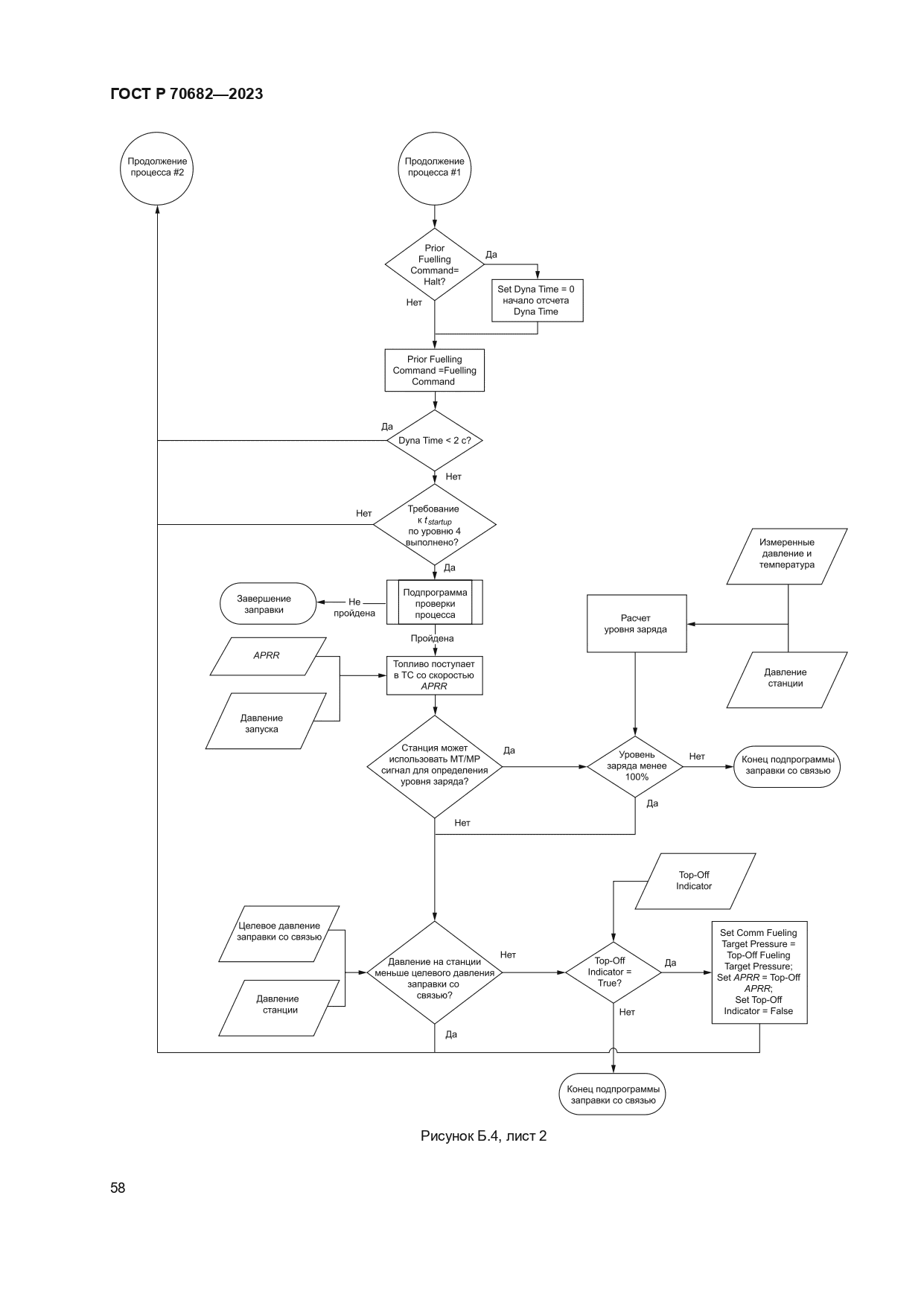
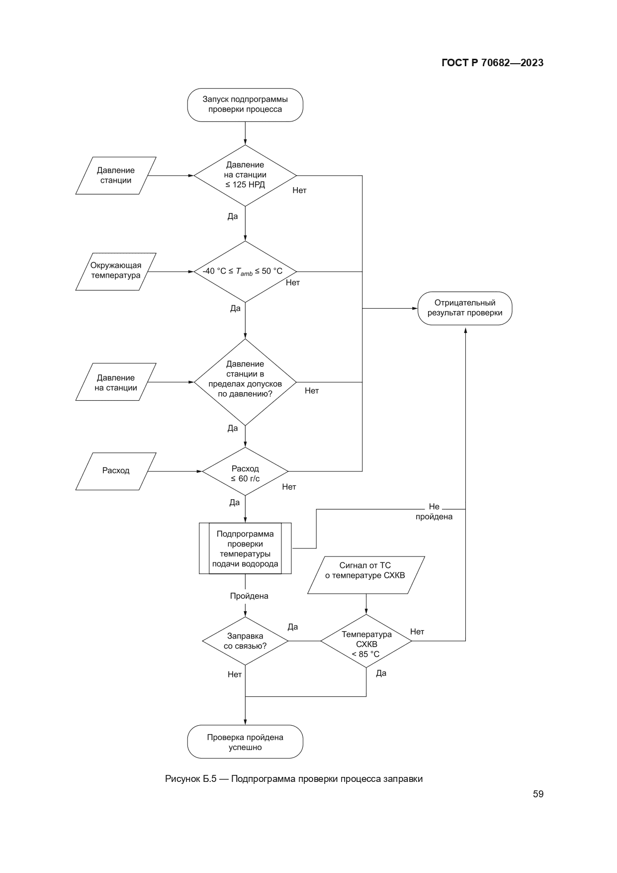
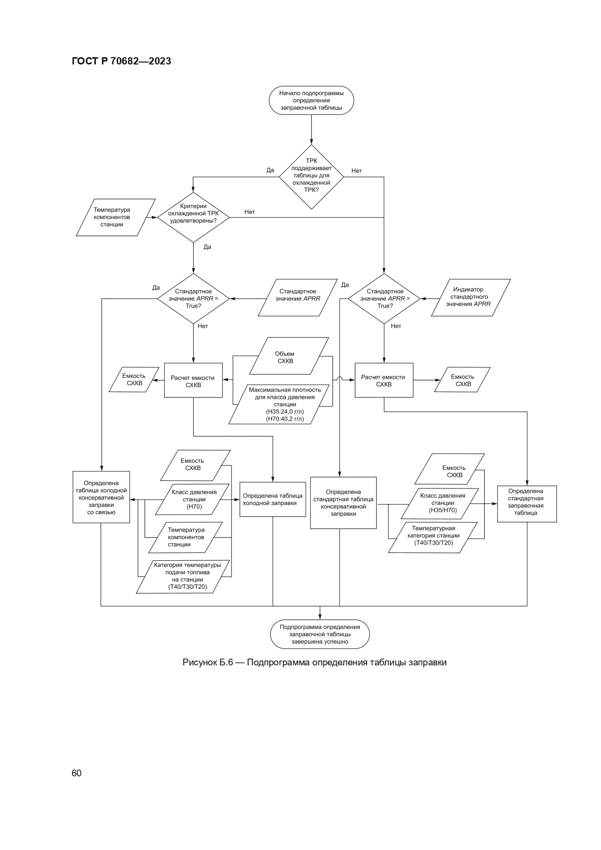
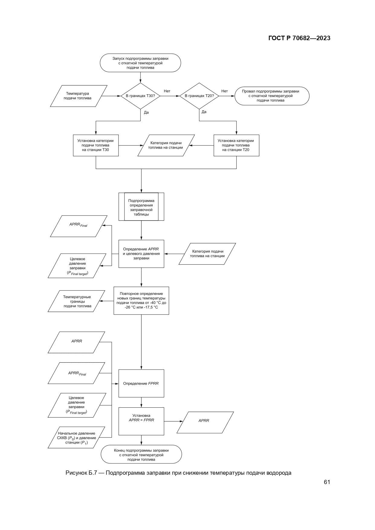
| Название рус.: | Автомобильные транспортные средства на водородных топливных элементах категорий N1, N2. Протоколы заправки газообразным водородом | | Название англ.: | Motor vehicles with hydrogen fuel cells, N1, N2 class. Hydrogen gas fueling protocols | | Дата актуализации текста: | 01.06.2024 | | Дата актуализации описания: | 01.06.2024 | | Дата издания: | 22.12.2023 | | Дата введения: | 01.05.2024 | | Область применения: | Настоящий стандарт устанавливает протокол и технологические ограничения для заправки водородом транспортных средств с общим объемом хранения водорода, равным или превышающим 49,7 л. Эти технологические ограничения (включая температуру подачи водорода, максимальный расход водорода, скорость повышения давления и конечное значение давления) зависят от таких факторов, как температура окружающей среды, температура подачи водорода и начальное давление в системе хранения компримированного водорода транспортного средства. Настоящий стандарт устанавливает стандартные протоколы заправки водородом либо на основе справочной таблицы, использующей фиксированную скорость изменения давления, либо на основе формулы, использующей динамическую скорость изменения давления, непрерывно рассчитываемую по всему объему заполнения. Оба протокола допускают заправку с помощью связи или без нее. Выполнение протокола на основе таблицы обеспечивает фиксированное целевое давление в конце заполнения, тогда как в процессе выполнения протокола на основе формулы непрерывно рассчитывается целевое давление в конце заполнения. Для заправки водородом с помощью связи настоящий стандарт следует использовать вместе с [1] | |
                                                                                                                                                                                                                                                                    
|