Скачать ГОСТ Р ИСО 14688-1-2017 Геотехнические исследования и испытания. Идентификация и классификация грунтов. Часть 1. Идентификация и описаниеДата актуализации: 01.06.2025 ГОСТ Р ИСО 14688-1-2017
Геотехнические исследования и испытания. Идентификация и классификация грунтов. Часть 1. Идентификация и описание
| Обозначение: |  ГОСТ Р ИСО 14688-1-2017 |
| Статус: | действующий |
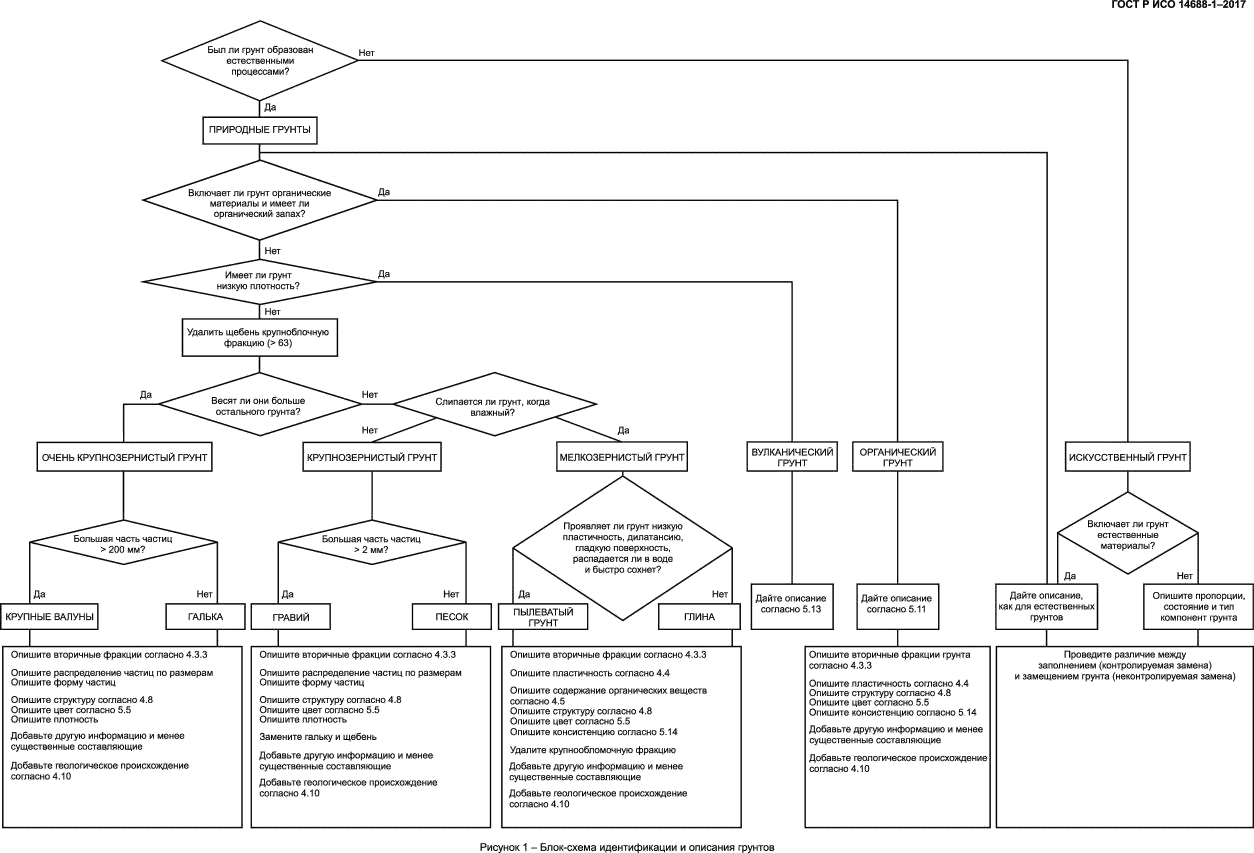
| Название рус.: | Геотехнические исследования и испытания. Идентификация и классификация грунтов. Часть 1. Идентификация и описание | | Название англ.: | Geotechnikal investigation and testing. Identification and classification of soil. Part 1. Identification and description | | Дата актуализации текста: | 01.01.2018 | | Дата актуализации описания: | 01.07.2023 | | Дата издания: | 29.11.2019 | | Дата введения: | 01.01.2022 | | Аутентичен стандартам: | ISO 14688-1:2002 | | Нормативные ссылки: | ISO 11259;ISO 14688-2;ISO 14689;ISO 710-1;ISO 710-2 | | Область применения: | Настоящий стандарт совместно со стандартом ИСО 14688-2 устанавливает основные принципы идентификации и классификации грунтов на основе их вещественного состава и характеристик, которые наиболее широко используются для описания грунтов в инженерных целях. Данные характеристики могут изменяться, в связи с чем для конкретных проектов и материалов может потребоваться большая степень детализации классификационных и описательных терминов. Общая идентификация и описание грунтов основаны на системе, предназначенной для использования непосредственно в полевых условиях опытным персоналом и включающей в себя вещественный состав грунта и наиболее широко используемые характеристики, получаемые визуальным и ручным способами. В стандарте приводятся подробные сведения об отдельных характеристиках для идентификации грунтов и терминах, включая относящиеся к результатам полевых испытаний. Данный стандарт применяется к естественным грунтам на месте залегания (in situ), аналогичным техногенно измененным грунтам на месте залегания (in situ), и грунтам, техногенно перемещенным человеком. Идентификация и описание скальных грунтов содержатся в стандарте ИСО 14689. Идентификация и классификация грунтов для целей почвоведения, а также при мероприятиях, применяемых в целях защиты и восстановления загрязненных зон, рассматриваются в ИСО 11259 | |
              
|