Скачать ГОСТ Р 53195.3-2015 Безопасность функциональная связанных с безопасностью зданий и сооружений систем. Часть 3. Требования к системамДата актуализации: 01.06.2025 ГОСТ Р 53195.3-2015
Безопасность функциональная связанных с безопасностью зданий и сооружений систем. Часть 3. Требования к системам
| Обозначение: |  ГОСТ Р 53195.3-2015 |
| Статус: | отменён |
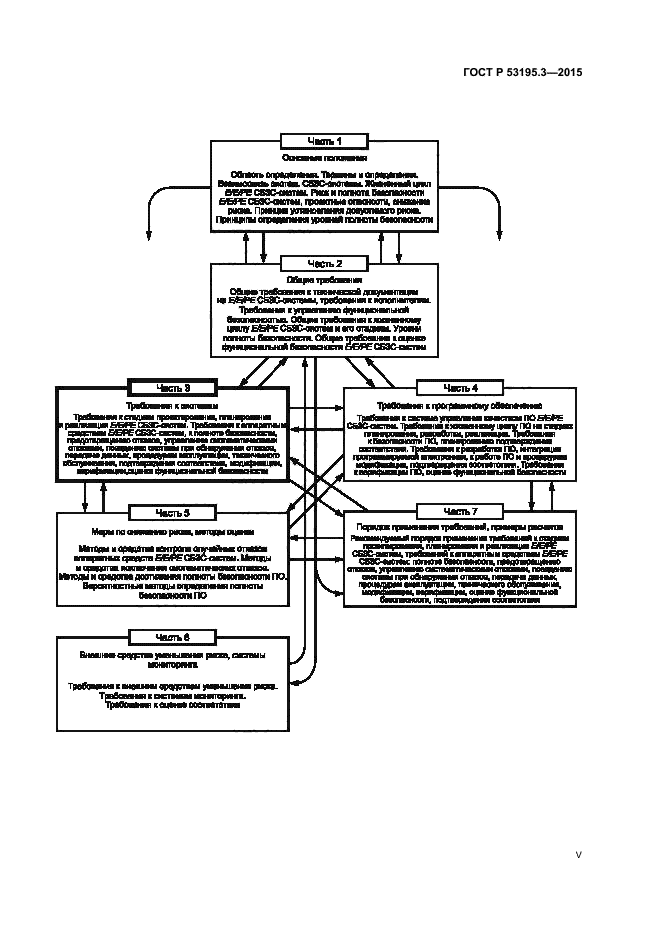
| Название рус.: | Безопасность функциональная связанных с безопасностью зданий и сооружений систем. Часть 3. Требования к системам | | Дата актуализации текста: | 01.01.2021 | | Дата актуализации описания: | 01.07.2023 | | Дата издания: | 29.02.2016 | | Дата введения: | 01.06.2016 | | Дата окончания срока действия: | 01.01.2022 | | Код ОКП: | 437000;437100;437200;703000 | | Взамен: | ГОСТ Р 53195.3-2009 | | На территории РФ пользоваться: | ГОСТ 34332.3-2021 | | Нормативные ссылки: | ГОСТ Р 51241-2008; ГОСТ Р 52435-2005; ГОСТ Р 53195.1-2008; ГОСТ Р 53195.2-2008; ГОСТ Р 53195.4-2010; ГОСТ Р 53195.5-2010; ГОСТ Р 54126-2010; ГОСТ Р 52507-2005;СП 3.13130.2009;СП 5.13130.2009 | | Область применения: | Настоящий стандарт распространяется на электрические, электронные, программируемые электронные (Е/Е/РЕ) СБЗС-системы, устанавливаемые или установленные во вновь возводимых или реконструируемых зданиях и сооружениях, и устанавливает требования к системам. Настоящий стандарт: - применяют совместно с ГОСТ Р 53195.1, ГОСТ Р 53195.2, ГОСТ Р 53195.4 и ГОСТ Р 53195.5; - применяют к электрическим, электронным, программируемым электронным связанным с безопасностью зданий и сооружений системам, а также к системам, подсистемам и компонентам внутри Е/Е/РЕ СБЗС-систем, которые содержат хотя бы один электрический, электронный или программируемый компонент; - устанавливает требования к функциональной безопасности аппаратных средств Е/Е/РЕ СБЗС-систем на стадиях проектирования, планирования и реализации Е/Е/РЕ СБЗС-систем; - устанавливает требования к действиям и процедурам, которые должны быть выполнены на этих стадиях для обеспечения функциональной безопасности Е/Е/РЕ СБЗС-систем, а также оценки и подтверждения соответствия на стадиях их жизненного цикла, за исключением требований к программному обеспечению, которые установлены в ГОСТ Р 53195.4; - устанавливает минимальный состав информации, необходимой для установки, ввода в эксплуатацию и подтверждения соответствия Е/Е/РЕ СБЗС-систем требованиям безопасности | |
                                                                   
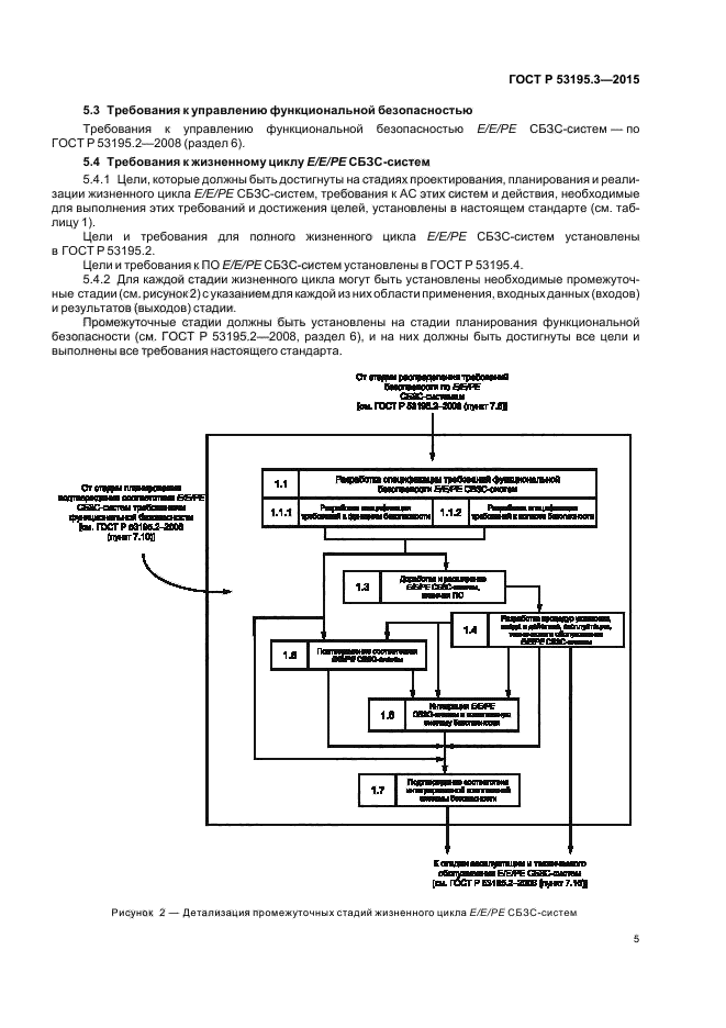
|