| Обозначение: |  ГОСТ Р 51992-2002 |
| Статус: | заменён |
| Название рус.: | Устройства для защиты от импульсных перенапряжений в низковольтных силовых распределительных системах. Часть 1. Требования к работоспособности и методы испытаний |
| Название англ.: | Surge protective devices connected to low-voltage power distribution systems. Part 1. Performance requirements and testing methods |
| Дата актуализации текста: | 06.04.2015 |
| Дата актуализации описания: | 01.07.2023 |
| Дата издания: | 28.05.2003 |
| Дата введения: | 01.01.2004 |
| Дата окончания срока действия: | 01.07.2012 |
| Код ОКП: | 342800 |
| Заменяющий: | ГОСТ Р 51992-2011 |
| Содержит требования: | IEC 61643-1(1998) |
| Нормативные ссылки: | ГОСТ 9.005-72; ГОСТ 12.2.007.6-75 ; ГОСТ 14254-96; ГОСТ 15150-69; ГОСТ 15543.1-89; ГОСТ 16504-81; ГОСТ 16962.1-89; ГОСТ 16962.2-90; ГОСТ 17516.1-90; ГОСТ 18620-86; ГОСТ 23216-78; ГОСТ 24753-81; ГОСТ 27473-87; ГОСТ Р 15.201-2000; ГОСТ Р МЭК 227-7-98; ГОСТ Р МЭК 245-5-97; ГОСТ Р 50030.1-2000; ГОСТ Р 50030.5.1-99; ГОСТ Р 50345-99; ГОСТ Р 50571.19-2000; ГОСТ Р 50571.26-2002; ГОСТ Р 51322.1-99; ГОСТ Р 51326.1-99; ГОСТ Р 51686.1-2000; ГОСТ Р 51686.2-2000; ГОСТ Р МЭК 60227-1-99; ГОСТ Р МЭК 60227-2-99; ГОСТ Р МЭК 60227-3-2002; ГОСТ Р МЭК 60227-4-2002; ГОСТ Р МЭК 60227-5-2002; ГОСТ Р МЭК 60227-6-2002; ГОСТ Р МЭК 60245-1-97; ГОСТ Р МЭК 60245-2-2002; ГОСТ Р МЭК 60245-3-97; ГОСТ Р МЭК 60245-4-2002; ГОСТ Р МЭК 60245-6-97; ГОСТ Р МЭК 60245-7-97 |
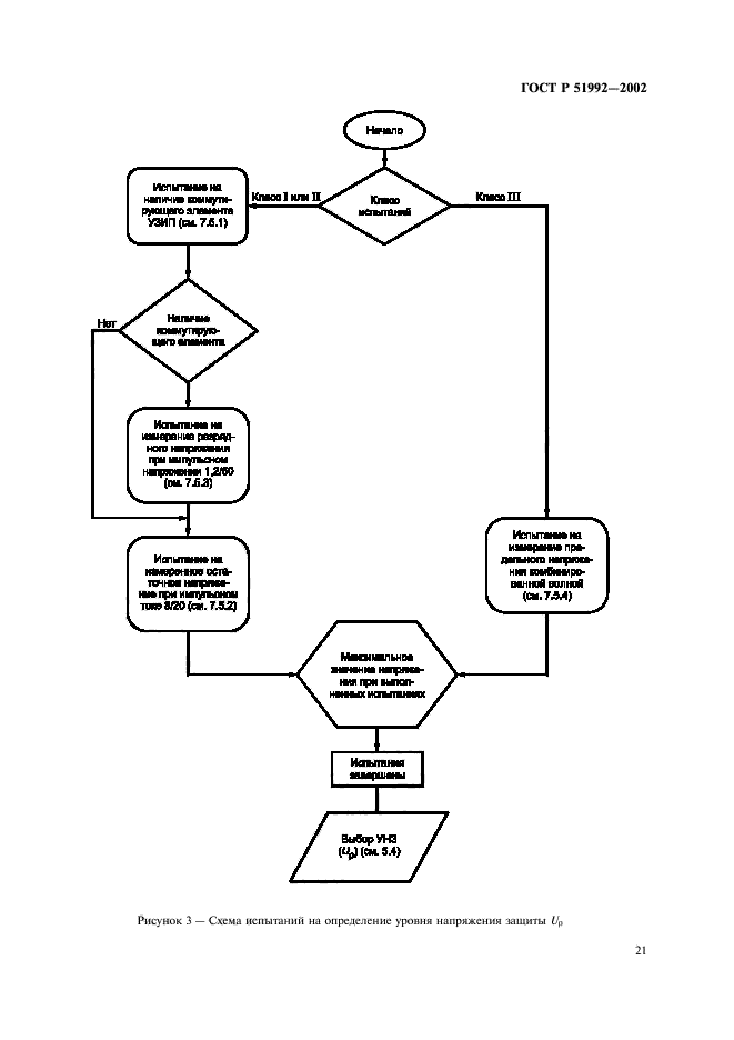
| Область применения: | Настоящий стандарт распространяется на устройства для защиты электрических сетей и электрооборудования при прямом или косвенном воздействии грозовых или иных переходных перенапряжений. Данные устройства предназначены для подсоединения к силовым цепям переменного тока частотой 50-60 Гц или постоянного тока и к оборудованию на номинальное напряжение до 1000 В (действующее значение) или 1500 В постоянного тока |
|