ГОСУДАРСТВЕННЫЙ СТАНДАРТ СОЮЗА ССР
РАДИОСТАНЦИИ
С УГЛОВОЙ
МОДУЛЯЦИЕЙ
МОРСКОЙ ПОДВИЖНОЙ СЛУЖБЫ
ТИПЫ, ОСНОВНЫЕ ПАРАМЕТРЫ, ТЕХНИЧЕСКИЕ ТРЕБОВАНИЯ
И МЕТОДЫ ИЗМЕРЕНИЙ
ГОСТ 22580-84
ГОСУДАРСТВЕННЫЙ КОМИТЕТ СССР ПО СТАНДАРТАМ
Москва
ГОСУДАРСТВЕННЫЙ СТАНДАРТ СОЮЗА ССР
|
РАДИОСТАНЦИИ С УГЛОВОЙ
МОДУЛЯЦИЕЙ Типы, основные параметры, технические требования Angle modulation radio stations of marine
mobile service. |
ГОСТ Взамен |
Постановлением Государственного комитета СССР по стандартам от 29 октября 1984 г. № 3739 срок действия установлен
с 01.01.86
до 01.01.91
Несоблюдение стандарта преследуется по закону
Настоящий стандарт распространяется на радиостанции с угловой (фазовой) модуляцией, предназначенные для организации телефонной радиосвязи в морской подвижной службе на частотах от 150 до 470 МГц.
Пояснения терминов, применяемых в настоящем стандарте, указаны в справочном приложении 1.
1.1. Радиостанции в зависимости от назначения подразделяются на типы в соответствии с табл. 1.
|
Номинальное значение мощности несущей передатчика, Вт |
Основное эксплуатационное назначение |
|
|
1 |
30 - 50 |
Береговые |
|
2 |
8 - 25 |
Береговые, судовые |
|
3 |
0,5 - 2,0 |
Судовые, носимые, портативные |
|
4 |
0,1 - 0,5 |
Портативные |
1.2. В условное обозначение радиостанции должны входить:
регистрационный номер, присвоенный радиостанции в установленном порядке:
буква Р (первая буква слова радиостанция);
тип радиостанции;
условное обозначение диапазонов частот, выделяемых для радиостанций: 2 - от 160 МГц; 4 - от 450 МГц;
эксплуатационное назначение радиостанции: БМ - береговая, СМ - судовая, НМ - носимая, ПМ - портативная;
порядковый номер модификации;
отличительный признак модернизации радиостанции (указывается, если при этом не изменяется ее регистрационный номер): а - после первой модернизации, б - после второй модернизации и т.д.
При записи нормативно-технической документации в (НТД) и при заказе после условного обозначения указывают:
условное наименование (шифр) радиостанции;
обозначение настоящего стандарта;
номер технических условий (ТУ) на радиостанцию.
Пример условного обозначения при заказе судовой радиостанции 2-го типа, 2-й модификации после 1-й модернизации, предназначенной для работы в диапазоне частот от 156 до 162 МГц, имеющей регистрационный номер 10 и шифр «Рейд»:
Радиостанция 10Р22СМ-2а «Рейд» ГОСТ 22580-84
УЮ 1.100.020 ТУ
При заказе дополнительно указывают другие данные, предусмотренные в ТУ на радиостанцию.
2.1. Основные электрические параметры радиостанции при нормальных климатических условиях должны соответствовать нормам, указанным в табл. 2.
|
Значение параметра по типам |
|||||
|
1 |
2 |
3 |
4 |
||
|
1. Номинальное значение мощности несущей передатчика, Вт |
от 30 |
от 8 |
от 0,5 |
0,1 - 0,5 |
|
|
до 50 |
до 25 |
до 2,0 |
|||
|
2. Коэффициент нелинейных искажений передатчика, %, не более |
7 |
10 |
|||
|
3. Отклонение амплитудно-частотной модуляционной характеристики (АЧМХ) передатчика с предкоррекцией 6 дБ/октава, дБ, не более |
+2 (+1,5)* |
± 3 |
|||
|
-3 (-3)* |
|||||
|
4. Максимальная девиация частоты передатчика при разносе частот между соседними каналами 25 кГц, кГц, не более |
5 |
||||
|
5. Девиация частоты передатчика, Гц, не более, при модулирующих частотах |
|||||
|
5 кГц |
1000 |
1500 |
- |
||
|
10 кГц |
200 |
300 |
- |
||
|
20 кГц |
40 |
60 |
- |
||
|
6. Уровень паразитной частотной модуляции передатчика, дБ, не более |
-30 (-40)* |
- (-30)* |
|||
|
7. Уровень паразитной амплитудной модуляции передатчика, %, не более |
3 |
- |
|||
|
8. Ширина полосы частот излучения передатчика, кГц, не более, на уровнях |
|||||
|
-30 дБ |
16,0 |
- |
|||
|
-40 дБ |
18,2 |
- |
|||
|
-50 дБ |
25,0 |
- |
|||
|
-60 дБ |
31,0 |
- |
|||
|
9. Уровень излучения передатчика в соседнем канале: мкВт, не более |
10 (-70 дБ)* |
10 (2,5)* |
|||
|
10. Уровень побочных излучений передатчика а) внутри полосы частот международной морской подвижной службы, мкВт, не более |
2,5 |
||||
|
б) за пределами полосы частот международной морской подвижной службы, дБ, не более |
-60 (-70)* |
- |
|||
|
мкВт, не более |
- |
25 (2,5)* |
|||
|
11. Отклонение частоты передатчика от номинального значения а) в диапазоне частот 160 МГц для радиостанций: - береговых - не более |
5·10-6 |
- |
|||
|
- судовых, носимых портативных, не более |
- |
10·10-6 |
|||
|
б) в диапазоне частот 450 МГц для радиостанций: - судовых, носимых портативных, не более |
- |
5·10-6 |
|||
|
12. Чувствительность приемника при соотношении сигнал/шум 12 дБ (СИНАД): |
0,5 |
||||
|
а) в диапазоне частот 160 МГц: - симплексный режим - ½ э.д.с., мкВ, не более |
|||||
|
- дуплексный режим - ½ э.д.с., мкВ, не более |
0,75 |
||||
|
б) в диапазоне частот 450 МГц: - симплексный режим - ½ э.д.с., мкВ, не более |
0,8 |
||||
|
- дуплексный режим - ½ э.д.с., мкВ, не более |
1,0 |
||||
|
13. Изменение чувствительности приемника при отклонении частоты сигнала, дБ, не более |
3 |
||||
|
14. Коэффициент нелинейных искажений приемника, %, не более |
7 |
10 |
|||
|
15. Уровень фона приемника, дБ, не более |
-40 |
-35 |
|||
|
16. Отклонение амплитудно-частотной характеристики (АЧХ) приемника от характеристики с послекоррекцией минус 6 дБ/октава, дБ, не более |
+2 (+1,5)* |
± 3 |
|||
|
-3 (-3)* |
|||||
|
17. Избирательность приемника по соседнему каналу, дБ, не менее, в диапазоне частот: |
|||||
|
а) 160 МГц, |
85 |
70 (75)* |
65 (70)* |
65 (70)* |
|
|
б) 450 МГц, |
75 (80)* |
70 (75)* |
65 (70)* |
65 (70)* |
|
|
18. Интермодуляционная избирательность приемника, дБ, не менее, в диапазоне частот: |
|||||
|
а) 160 МГц, |
70 |
60 (70)* |
60 |
- |
|
|
б) 450 МГц, |
65 |
60 (65)* |
60 |
- |
|
|
19. Избирательность приемника по побочным каналам ***, дБ, не менее |
80 |
70 |
65 |
||
|
20. Защищенность приемника по цепям питания и управления, дБ, не менее |
85 |
- |
|||
|
21. Уровень излучений гетеродинов приемника, нВт, не более |
20 (2)* |
||||
* Нормы в скобках - для радиостанций, техническое задание (ТЗ) на разработку которых утверждено после 01.07.84 г.
*** Избирательность приемника по побочным каналам может быть установлена ниже указанной в п. 19 табл. 2 на 10 дБ не более чем для двух побочных каналов на любой рабочей частоте.
Примечания.
1. Номинальное значение мощности несущей передатчика устанавливают в НТД на радиостанции конкретных типов.
2. Нормы на ширину полосы частот излучений передатчика, указанные в п. 8 табл. 2, устанавливают для радиостанций с мощностью несущей передатчика более 1 Вт.
3. Для выполнения требований, указанных в п. 11 табл. 2, в процессе эксплуатации, в радиостанциях должна быть предусмотрена возможность неоперативной корректировки частоты возбудителей при техническом обслуживании радиостанций.
(Измененная редакция, Изм. № 1)
2.2. Радиостанции должны соответствовать требованиям «Общесоюзных норм допускаемых индустриальных радиопомех» для группы 1.3.1 (нормам 15 - 78 и 15А - 83).
2.3. Отклонения отдельных параметров радиостанций от номинальных значений при одновременном воздействии любого из климатических факторов, оговоренных в НТД на радиостанции, и изменении напряжения электропитания относительно номинального значения в пределах:
± 10 % - для береговых и судовых радиостанций с питанием: от сети переменного тока;
от минус 10 до плюс 30 % - для радиостанций с питанием от аккумуляторов, которые заряжаются во время их эксплуатации;
в пределах, указанных в НТД на радиостанции конкретных типов - для радиостанций с питанием от аккумуляторов, которые не заряжаются во время эксплуатации, а также от других источников тока, не должны превышать значений, указанных в табл. 3.
|
Допустимое отклонение, дБ |
|
|
1. Мощность несущей передатчика радиостанции |
± 3 |
|
2. Коэффициент нелинейных искажений передатчика |
+3 |
|
3. Чувствительность модуляционного входа передатчика |
± 6 |
|
4. Максимальная девиация частоты передатчика |
См. п. 4 табл. 2 |
|
5. Отклонение частоты передатчика |
См. п. 11 табл. 2 |
|
6. Чувствительность приемника |
+3 |
|
7. Изменение чувствительности приемника при отклонении частоты сигнала |
См. п. 13 табл. 2 |
|
8. Выходная мощность приемника |
± 3 |
|
9. Коэффициент нелинейных искажений приемника |
+3 |
|
10. Избирательность приемника по соседнему каналу |
-5 |
|
11. Интермодуляционная избирательность приемника |
-5 |
|
12. Избирательность приемника по побочным каналам |
-5 |
Примечания.
1. Допустимые отклонения значений коэффициента нелинейных искажений передатчика, приемника, чувствительности приемника в сторону уменьшения и мощности несущей передатчика судовых радиостанций в сторону увеличения не нормируется.
2. Мощность несущей передатчика судовых радиостанций не должна превышать 25 Вт.
(Измененная редакция, Изм. № 1)
3.1.1. Радиостанции следует изготовлять в соответствии с требованиями настоящего стандарта, НТД на радиостанции конкретного типа по рабочим чертежам, утвержденным в установленном порядке.
3.1.2. По разборчивости речи радиостанции должны удовлетворять требованиям ГОСТ 16600-72.
3.1.3. В радиостанциях должна применяться фазовая модуляция (частотная модуляция с предыскажением 6 дБ/октава).
3.1.4. Диапазон частот и количество рабочих каналов устанавливают в НТД на радиостанции конкретного назначения.
3.1.5. Номинальный частотный разнос между соседними каналами должен быть 25 кГц.
3.1.6. Номинальный диапазон звуковых частот радиостанции должен быть от 300 до 3000 Гц.
3.1.7. В радиостанциях должен быть предусмотрен несимметричный антенный вход, рассчитанный для подключения антенно-фидерного устройства, имеющего волновое сопротивление 50 Ом.
3.1.8. Радиостанции, питание которых осуществляется от внешних источников тока, должны допускать длительную работу без ограничения времени в режиме приема и дежурного приема.
Судовые радиостанции должны быть рассчитаны для длительной работы при соотношении времени прием - передача 3:1, при этом продолжительность непрерывной работы в режиме передачи должна быть не менее 15 мин.
Носимые и портативные радиостанции с собственным источником тока должны быть рассчитаны для длительной работы при соотношении времени дежурный прием - прием - передача 8:1:1, при этом продолжительность непрерывной работы в режиме передачи должна быть не менее 5 мин.
Конкретную продолжительность непрерывной работы портативных, носимых, судовых и береговых радиостанций в режиме передачи устанавливают в НТД на радиостанции конкретного типа.
3.1.9. В приемниках радиостанции с симплексным режимом работы должен быть предусмотрен шумоподавитель с возможностью регулировки порога срабатывания и его отключения.
В приемниках портативных радиостанций может быть исключена возможность регулировки порога срабатывания шумоподавителя.
(Измененная редакция, Изм. № 1)
3.1.10. Обрыв или короткое замыкание в антенно-фидерном тракте не должны приводить к повреждению радиостанции.
3.1.11. В судовых радиостанциях должна быть предусмотрена возможность оперативного уменьшения мощности несущей передатчика до 1 Вт.
3.1.12. В радиостанциях 1-го и 2-го типов должна быть предусмотрена возможность подключения к ним по низкой частоте внешних оконечных устройств для приема и передачи специальных видов информации, для чего в радиостанциях должен быть симметричный модуляционный вход передатчика с входным сопротивлением (600 ± 120) Ом и чувствительностью минус (13 ± 2,2) дБмВт и симметричный выход приемника с выходным сопротивлением (600 ± 120) Ом и выходной мощностью (0 ± 2,2) дБмВт.
В радиостанциях 2-го типа допускается предусматривать несимметричные модуляционный вход передатчика и низкочастотный выход приемника, при этом параметры входа и выхода указывают в НТД на радиостанции конкретного типа.
3.2. Требования к конструкции
3.2.1. Конструкция судовых радиостанций должна удовлетворять требованиям, установленным в «Правилах по конвенционному оборудованию морских судов» Регистра СССР.
3.2.2. Масса отдельных блоков радиостанции, подлежащих переноске, не должна превышать 20 кг.
3.2.3. Носимые и портативные радиостанции должны иметь минимальные габариты и быть удобными для переноски.
3.3. Требования по устойчивости к внешним воздействиям
3.3.1. Судовые радиостанции должны удовлетворять требованиям по устойчивости к механическим и климатическим воздействиям, установленным в «Правилах по конвенционному оборудованию морских судов» Регистра СССР.
3.4. Требования к надежности
3.4.1. Наработку на отказ устанавливают в ТУ на радиостанции конкретного типа в соответствии с НТД, утвержденной в установленном порядке.
(Новая редакция, Изм. № 1)
3.5. Требования к электропитанию
3.5.1. Электропитание судовых радиостанций должно осуществляться от источников тока, предусмотренных в «Правилах по конвенционному оборудованию морских судов» Регистра СССР.
3.5.2. Электропитание радиостанций, предназначенных для работы в портовой службе, должно осуществляться в зависимости от назначения радиостанции от следующих источников тока:
сети переменного тока с номинальным напряжением 220 В и номинальной частотой 50 Гц;
внешнего источника постоянного тока;
собственного источника питания с напряжением определяемом типом примененных аккумуляторов, сухих элементов или других источников тока.
3.5.3. В судовых радиостанциях 2-го типа должна быть предусмотрена возможность автоматического или оперативного переключения питания с основной бортовой сети на аварийное питание от дизель-генератора или аккумуляторной батареи.
3.5.4. Судовые радиостанции, питание которых осуществляется от бортовой сети постоянного тока, не должны иметь заземление положительной или отрицательной полярности питания.
В радиостанциях должна быть предусмотрена защита от неправильного включения полярности питания.
3.5.5. Кратковременное выключение и включение электропитания радиостанции не должно приводить к ее повреждению.
3.5.6. Судовые радиостанции, питание которых осуществляется от бортовой сети переменного тока, должны оставаться работоспособными (не выходить из строя) при кратковременных и длительных отклонениях характеристик источника питания в пределах, указанных в табл. 4 .
|
Отклонение от номинальных значений |
|||
|
длительное, % |
кратковременное |
||
|
% |
время, с |
||
|
Напряжение |
± 10 |
+20 |
1,5 |
|
-30 |
|||
|
Частота |
± 5 |
± 10 |
5 |
3.6. Требования безопасности
3.6.1. Требования безопасности должны соответствовать «Правилам по конвенционному оборудованию морских судов» Регистра СССР.
3.6.2. При эксплуатации и проведении измерений радиостанций следует выполнять требования «Правил техники безопасности при эксплуатации электроустановок потребителей», утвержденных Госэнергонадзором, ГОСТ 12.1.030-81, ГОСТ 12.3.019-80, а также требования безопасности, изложенные в паспортах и инструкциях по эксплуатации радиостанций и контрольно-измерительных приборов.
3.6.3. По требованиям к электромагнитным полям радиочастот на рабочих местах судовые и береговые радиостанции должны соответствовать ГОСТ 12.1.006-84.
(Измененная редакция, Изм. № 1)
4.1. Общие требования
4.1.1. Измерение параметров радиостанций производят со всеми блоками (кроме антенных устройств) и вспомогательными устройствами, входящими в комплект радиостанции.
Допускается использовать эквиваленты блоков и вспомогательных устройств.
4.1.2. Параметры радиостанции измеряют без вскрытия кожухов аппаратуры.
4.1.3. При измерении параметров радиостанций используют источники питания, указанные в НТД на радиостанции конкретного типа или другой источник электропитания с возможностью измерения напряжения в пределах, указанных в пп. 3.5.6, 4.1.6.
При применении потенциометров или реостатов для регулирования напряжения питания радиостанций и приборов для измерения тока в первичной цепи, их подключают между питающим кабелем радиостанции и источником питания. На входе питающего кабеля устанавливают конденсаторы, параметры которых указывают в НТД на радиостанции конкретного типа. Напряжение измеряют на входе питающего кабеля.
4.1.4. При измерении параметров радиостанций, предназначенных для установки на подвижном объекте, корпус радиостанции заземлять так, как это делается на подвижном объекте.
4.1.5. При подключении измерительных приборов и вспомогательных устройств к радиостанции должны соблюдаться условия согласования в соответствующем диапазоне частот. Для согласования волновых сопротивлений 50 и 75 Ом используют переходное согласующее устройство (пп. 20, 21, 22 табл. 5) или согласующее устройство, входящее в комплект измерительного прибора.
4.1.6. Измерение параметров радиостанций, если это не оговорено особо, проводят в нормальных климатических условиях при испытательных напряжениях электропитания с допустимым отклонением не более ± 2 %.
В качестве испытательного напряжения принимают:
при питании радиостанций от источника переменного тока - номинальное напряжение;
при питании радиостанций от аккумуляторов, которые заряжаются во время эксплуатации - номинальное напряжение, увеличенное на 10 %;
при питании радиостанции от аккумуляторов, которые не заряжаются во время эксплуатации, и от других источников тока, напряжение устанавливается в НТД на радиостанцию.
Нормальными климатическими условиями являются:
температура окружающего воздуха от 288 до 308 К (от 15 до 35 °С);
относительная влажность от 50 до 80 %;
атмосферное давление от 0,96·105 до 1,04·105 Па (от 720 до 780 мм рт.ст.).
4.2. Измерительная аппаратура
4.2.1. Основные характеристики приборов и вспомогательных устройств, используемых для измерения параметров радиостанций, должны соответствовать указанным в табл. 5.
|
Наименование параметра |
Значение параметра |
|
|
1. Высокочастотный генератор сигналов с частотной модуляцией |
Диапазон частот, МГц |
0,1 - 1000 |
|
Погрешность установки частоты, Гц |
± 200 |
|
|
Кратковременная нестабильность частоты за 10 мин, Гц, не более |
± 200 |
|
|
Пределы регулировки выходного напряжения, мкВ |
0,3 - 5·105 |
|
|
Погрешность установки выходного напряжения, дБ, не более |
2 |
|
|
Погрешность установки девиации при частоте модуляции 1 кГц, %, не более |
10 |
|
|
Спектральная плотность шума, дБ/Гц, не более, при расстройке относительно частоты несущей на ± 25 кГц |
-(S* + 55) |
|
|
Коэффициент гармоник огибающей частотно-модуляционного сигнала при девиации частоты 3 кГц и частоте модуляции 1 кГц, %, не более |
1 |
|
|
Паразитная частотная девиация по отношению к максимальной девиации частоты радиостанции, %, не более: |
||
|
при измерении всех параметров радиостанций, кроме уровня фона приемника |
5 |
|
|
при измерении уровня фона приемника в диапазоне частот от 150 до 500 МГц |
0,3 |
|
|
Выходное сопротивление, Ом |
50 |
|
|
2. Высокочастотный генератор сигналов (с непрерывной генерацией) |
Диапазон частот, МГц |
0,1 - 1500 |
|
Погрешность установки частоты, %, не более |
1 |
|
|
Кратковременная нестабильность частоты за 10 мин, не более |
100·10-6 |
|
|
Пределы регулировки выходного напряжения, мкВ |
0,3 - 5·105 |
|
|
Погрешность установки выходного напряжения, дБ, не более |
2,5 |
|
|
Выходное сопротивление, Ом |
50 |
|
|
3. Низкочастотный генератор сигналов |
Диапазон частот, кГц |
0,05 - 20 |
|
Погрешность установки частоты, %, не более |
2 |
|
|
Пределы регулировки выходного напряжения, В |
0 - 10 |
|
|
Коэффициент гармоник, %, не более |
0,5 |
|
|
Выходное сопротивление, Ом |
50; 600 |
|
|
4. Генератор шумовых сигналов |
Диапазон частот, кГц |
0,02 - 20 |
|
Пределы регулировки выходного напряжения, В |
0 - 3 |
|
|
Выходное сопротивление, Ом |
50; 600 |
|
|
Неравномерность спектральной плотности шума, дБ, не более |
2,2 |
|
|
5. Измеритель девиации частоты |
Диапазон частот, МГц |
150 - 500 |
|
Диапазон модулирующих частот, кГц |
0,3 - 20 |
|
|
Пределы измерения девиации, кГц |
0 - 20 |
|
|
Погрешность измерения девиации в пределах от 1 до 20 кГц в диапазоне модулирующих частот от 0,3 до 20 кГц, %, не более |
± 10 |
|
|
Паразитная девиация частоты в полосе от 0,3 до 10 кГц, Гц, не более |
30 |
|
|
Коэффициент гармоник в диапазоне модулирующих частот от 0,3 до 20 кГц, %, не более |
0,5 |
|
|
6. Измеритель коэффициента амплитудной модуляции |
Диапазон частот, МГц |
150 - 500 |
|
Пределы измерения коэффициента амплитудной модуляции в диапазоне модулирующих частот, % |
1 - 5 |
|
|
Погрешность измерения коэффициента амплитудной модуляции, %, не более |
10 |
|
|
7. Измеритель нелинейных искажений |
Диапазон частот, кГц |
0,05 - 20 |
|
Пределы измерения коэффициента нелинейных искажений, % |
1 - 50 |
|
|
Погрешность измерений, %, не более |
10 |
|
|
Ослабление мощности шума в полосе от 300 до 3000 Гц при включенном режекторном фильтре, дБ, не более |
1 |
|
|
8. Высокочастотный частотомер |
Диапазон частот, МГц |
150 - 500 |
|
Погрешность измерения частоты, не более |
5·10-7 |
|
|
9. Низкочастотный вольтметр переменного тока |
Диапазон частот, кГц |
0,05 - 20 |
|
Пределы измерений, В |
0,003 - 30 |
|
|
Погрешность измерений, %, не более |
5 |
|
|
10. Высокочастотный вольтметр |
Диапазон частот, МГц |
150 - 500 |
|
Пределы измерений, В |
0,05 - 100 |
|
|
Погрешность измерений, %, не более |
6 |
|
|
11. Измерительный приемник для измерения уровня побочных излучений передатчика и гетеродина приемника |
Диапазон частот, МГц |
0,1 - 1500 |
|
Пределы измерения напряжения, мкВ |
1 - 1·105 |
|
|
Погрешность измерения напряжений в диапазоне частот от 0,15 до 400 МГц, дБ, не более |
4 |
|
|
Полоса пропускания на уровне минус 6 дБ, кГц |
9 - 120 |
|
|
Избирательность по соседнему и побочным каналам на частотах побочных излучений передатчика, дБ, не менее |
Н* + 6 |
|
|
Входное сопротивление, Ом |
50 |
|
|
12. Измерительный приемник для измерения уровня излучений в соседнем канале |
Диапазон частот, МГц |
от 150 до 500 |
|
Чувствительность при отношении сигнал/шум 12 дБ, мкВ, не более |
10 |
|
|
Ширина полосы пропускания, кГц |
16 ± 2 |
|
|
Избирательность по соседнему каналу при расстройке ± 25 кГц, дБ, не менее |
80 |
|
|
Погрешность установки частоты гетеродина в диапазонах частот: |
||
|
160 МГц, Гц, не более |
50 |
|
|
450 МГц, Гц, не более |
100 |
|
|
Отклонение от нелинейности амплитудной характеристики приемника при изменении входного сигнала на 100 дБ, дБ, не более |
± 1,5 |
|
|
Пределы регулировки затухания аттенюатора тракта промежуточной частоты, дБ |
80 |
|
|
Погрешность измерений отношения мощности в соседнем канале к мощности несущей передатчика, дБ, не более |
± 3 |
|
|
Пикфактор несинусоидального сигнала, измеряемого вольтметром, не менее |
10 |
|
|
13. Измеритель радиопомех |
||
|
14. Высокочастотный измеритель мощности |
Диапазон частот, МГц |
150 - 500 |
|
Пределы измерения, Вт |
1 - 60 |
|
|
Погрешность измерения, %, не более |
10 |
|
|
15. Высокочастотный анализатор спектра |
Диапазон частот, МГц |
150 - 500 |
|
Полоса обзора, кГц |
20 - 50 |
|
|
Динамический диапазон по интермодуляции, дБ, не менее |
70 |
|
|
Погрешность измерения отношения амплитуд, дБ, не более |
1 |
|
|
Погрешность измерения частотных интервалов, Гц, не более |
0,05 П* + 10 Гц |
|
|
Время развертки, с |
3 - 30 |
|
|
Постоянная времени, с |
0,002 - 0,050 |
|
|
Полоса пропускания на уровне 3 дБ, Гц |
от 30 до 150 |
|
|
Волновое сопротивление, Ом |
50 |
|
|
16. Стрелочные измерительные приборы (вольтметры, амперметры) |
Класс точности, не более |
0,5 |
|
17. Испытательная нагрузка |
Диапазон частот, МГц |
0,1 - 1500 |
|
Входное и выходное сопротивление, Ом |
50 |
|
|
Максимальная мощность, потребляемая нагрузкой, Вт |
от 1 до 60 |
|
|
Коэффициент стоячей волны (КСВ) на входе и выходе нагрузки в диапазоне частот от 150 до 500 МГц, не более |
1,2 |
|
|
Калиброванное ослабление измерительного выхода, дБ |
от 20 до 40 |
|
|
18. Переменный аттенюатор |
Диапазон частот, МГц |
150 - 500 |
|
Ослабление, дБ |
15 - 100 |
|
|
Погрешность установки ослабления, дБ, не более |
2 |
|
|
Входное и выходное сопротивление, Ом |
50 |
|
|
КСВ, не более |
1,3 |
|
|
19. Коаксиальные фиксированные аттенюаторы |
Диапазон частот, кГц |
0,1 - 1500 |
|
Ослабление, дБ |
3; 6; 10; 20; 30; 40 |
|
|
Погрешность ослабления, дБ, не более |
2 |
|
|
Входное и выходное сопротивление |
50 |
|
|
КСВ, не более |
1,5 |
|
|
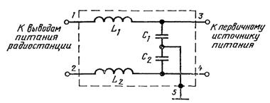
20. Согласующее переходное устройство для согласования коаксиальных линий с волновыми сопротивлениями 50 и 75 Ом (см. черт. 1 обязательного приложения 2) |
Диапазон частот, МГц |
0,1 - 1500 |
|
КСВ в диапазоне частот от 30 до 1200 МГц, не более |
1,2 |
|
|
21. Согласующее устройство 1-го типа, (см. черт. 2 обязательного приложения 2) для подсоединения к измеряемому приемнику двух генераторов сигналов |
Диапазон частот, МГц |
0,1 - 1000 |
|
КСВ на входе одного вывода при нагрузке двух других на сопротивление 50 Ом в диапазоне частот от 30 до 1000 МГц, не более |
1,2 |
|
|
Затухание, дБ, не более |
10 |
|
|
22. Согласующее устройство 2-го типа, см. черт. 3 обязательного приложения 2 (для подсоединения к измеряемому приемнику трех генераторов сигналов) |
Диапазон частот, МГц |
150 - 500 |
|
КСВ на входе одного вывода при нагрузке трех других на сопротивление 50 Ом, не более |
1,2 |
|
|
Затухание, дБ, не более |
10 |
|
|
23. Высокочастотный режекторный фильтр |
Диапазон частот, МГц |
150 - 500 |
|
Затухание на частоте режекции, дБ, не менее |
20 |
|
|
Входное и выходное сопротивление, Ом |
50 |
|
|
Затухание при расстройке ± 1,5 % и более относительно частоты режекции, дБ, не более |
2 |
|
|
24. Низкочастотный полосовой фильтр |
Нижняя частота среза, кГц |
0,3 |
|
Верхняя частота среза, кГц |
10 |
|
|
Ослабление на частотах среза, дБ, не более |
3 |
|
|
Крутизна характеристики за пределами верхней частоты среза, дБ/октава, не менее |
12 |
|
|
25. Интегрирующее устройство (для измерения коэффициента нелинейных искажений передатчика) |
Диапазон частот, кГц |
0,3 - 3 |
|
Крутизна АЧХ, дБ/октава |
-6 |
|
|
Отклонение от АЧХ, дБ, не более, на частотах: |
||
|
300 Гц |
2 |
|
|
1000 Гц |
0 |
|
|
2000 и 3400 Гц |
± 0,25 |
|
|
26. Формирующий фильтр (см. черт. 4 и 5 обязательного приложения 2) |
Отклонение АЧХ от кривой, приведенной на черт. 5, дБ, не более |
± 2 |
|
Время установления максимального затухания, мс, не более |
0,2 - 0,5 |
|
|
В момент включения только минимального или только максимального затухания должен выделяться синхронизирующий импульс для запуска горизонтальной развертки осциллографа |
||
|
27. Фильтр питания, схема которого приведена на черт. 6 обязательного приложения 2 |
- |
|
|
28. Эквивалент сети. |
- |
* S - избирательность по соседнему каналу, дБ;
Н - абсолютное значение нормы уровня побочных излучений, дБ;
П - полоса обзора, Гц
Примечания. 1. Допускается применение измерительных приборов, имеющих входное или выходное сопротивление 75 Ом.
2. Диапазон рабочих частот приборов, указанных в табл. 5, может перекрываться несколькими приборами.
3. В высокочастотных генераторах сигналов с частотной модуляцией, предназначенных для работы в диапазоне частот от 150 до 500 МГц, должна обеспечиваться возможность внутренней или внешней модуляции на частотах от 0,3 до 3 кГц и возможность контроля частоты при помощи внутреннего или внешнего частотомера.
4. В девиометре и модулометре должен быть предусмотрен выход низкой частоты с полосой пропускания от 0,05 до 20 кГц.
5. В качестве измерительного приемника для измерения уровня излучений передатчика в соседнем канале допускается использовать приемник радиостанции.
6. Для измерения электрических параметров радиостанций допускается использовать измерительную аппаратуру с номинальными значениями параметров, отличающимися от норм, указанных в табл. 5 при условии обеспечения необходимой точности измерений параметров радиостанций;
7. Вспомогательные устройства по пп. 12; 20 - 28 табл. 5 должны соответствовать требованиям ГОСТ 8.002-86.
8. Перечень измерительной аппаратуры приведен в рекомендуемом приложении 3.
(Измененная редакция, Изм. № 1)
4.3. Подготовка к измерениям параметров передатчика
4.3.1. При проведении измерений по пп. 4.5.2 - 4.5.10; 4.7.1 модулирующий сигнал от генератора низкочастотных сигналов подают на модуляционный вход передатчика - низкочастотный вход, предназначенный для подключения источника информационного сигнала (микрофона, линии, др.).
Если номинальное выходное сопротивление генератора равно номинальному значению модуля полного сопротивления Rэ источника информационного сигнала на частоте 1000 Гц, то генератор подключают к модуляционному входу непосредственно согласно черт. 1.
1 - генератор модулирующего сигнала; 2 - низкочастотный вольтметр; 3 - передатчик (радиостанция в режиме передачи)
Если это условие не выполняется, модулирующий сигнал подается на модуляционный вход через низкочастотное согласующее переходное устройство согласно черт. 2.
1 - генератор модулирующего сигнала; 2 - согласующее устройство; 3 - низкочастотный вольтметр; 4 - передатчик (радиостанция в режиме передачи)
Согласующее устройство должно обеспечивать согласование генератора модулирующего сигнала в соответствии с условиями:
Rг=Rвх (1)
Rвых = Rэ (2)
где Rг - выходное сопротивление генератора сигналов;
Rвх и Rвых - соответственно входное и выходное сопротивление согласующего переходного устройства;
Rэ - номинальное значение модуля полного сопротивления источника информационного сигнала на частоте 1000 Гц.
За уровень входного сигнала передатчика принимают э.д.с. эквивалентного источника сигнала с внутренним сопротивлением равным Rэ.
При непосредственном подключении генератора модулирующего сигнала к модуляционному входу передатчика, э.д.с. источника определяют как удвоенное показание вольтметра (аттенюатора) генератора.
При использовании согласующего проходного устройства э.д.с. измеряют в точке а (черт. 2).
В этом случае в согласующем переходном устройстве по черт. 1 обязательного приложения 2 принимают
R3 = Rэ; R2 < 0,1·R3; Rг + R2 = Rг
При необходимости учета неравномерности амплитудно-частотной характеристики источника информационного сигнала в диапазоне звуковых частот при измерении неравномерности АЧМХ передатчика по п. 3 табл. 2 выходное сопротивление согласующего переходного устройства делают частотно-зависимым в соответствии с номинальной амплитудно-частотной характеристикой применяемого электроакустического преобразователя. Эти особенности согласования генератора должны быть оговорены в НТД на радиостанции конкретного типа.
При измерениях параметров по пп. 4.5.2-4.5.8, 4.5.10 уровень модулирующего сигнала устанавливают равным значению, при котором девиация частоты выходного сигнала передатчика получается равной 0,6 (0,2 и 0,6 для п. 4.5.4) максимально допустимой девиации, равной 5 кГц (п. 4 табл. 2).
4.3.2. При проведении измерений по пп. 4.5.1-4.5.12; к антенному вводу передатчика подключают экранированный эквивалент антенны (испытательную нагрузку с выходным сопротивлением 50 (75) Ом).
Высокочастотный измеритель мощности с номинальным входным сопротивлением, равным номинальному выходному сопротивлению передатчика, подключают к выходу передатчика непосредственно.
Если мощность несущей передатчика измеряют при помощи высокочастотного вольтметра, то его подключают непосредственно к испытательной нагрузке при помощи специального тройника, входящего в комплект этого прибора.
4.3.3. При проведении измерений по пп. 4.5.2 - 4.5.12 измерительную аппаратуру подключают к выходу испытательной нагрузки. При необходимости между выходом нагрузки и входом измерительной аппаратуры включают аттенюатор с затуханием, достаточным для нормальной работы измерительной аппаратуры.
4.4. Подготовка к измерениям параметров приемников
4.4.1. При проведении измерений параметров приемников радиостанций, предназначенных для работы в симплексном и дуплексном режимах, измерения производят в симплексном режиме.
Если указанные выше радиостанции имеют одну общую антенну для передатчика и приемника, то чувствительность приемника по п. 4.6.1 измеряют в симплексном и дуплексном режимах.
Уровень фона и избирательность приемника по побочным каналам (пп. 4.6.4 и 4.6.8) измеряют в режиме, оговоренном в НТД на радиостанцию конкретного типа.
При измерениях в дуплексном режиме передатчик не модулируют.
Если радиостанции имеют отдельные антенны для передатчика и приемника, то необходимость измерения отдельных параметров в дуплексном режиме, а также методика этих измерений, должны быть указаны в НТД на радиостанции конкретного типа.
Измерения в необходимых случаях производят в экранированном помещении.
4.4.2. При подаче на антенный вход приемника радиостанции, работающей в симплексном режиме, одного испытательного сигнала генератор сигналов подключают к антенному входу непосредственно, если номинальное выходное сопротивление генератора равно номинальному входному сопротивлению приемника. При этом за уровень входного сигнала приемника принимают ½ э.д.с. генератора сигналов - показание его калиброванного аттенюатора.
Если номинальное выходное сопротивление генератора не равно номинальному входному сопротивлению приемника, то генератор сигналов подключают к антенному входу через согласующее переходное устройство. При этом за уровень входного сигнала приемника принимают показание калиброванного аттенюатора генератора, деленное на номинальный коэффициент, ослабления переходного устройства.
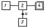
4.4.3. При подаче на антенный вход приемника радиостанции, работающей в дуплексном режиме, одного испытательного сигнала генератор сигналов подключают к радиостанции согласно черт. 3.
1 - высокочастотный генератор сигналов; 2 - режекторный фильтр; 3 - аттенюатор; 4 - испытательная нагрузка; 5 - радиостанция.
При этом уровень входного сигнала приемника принимают показание калиброванного аттенюатора генератора, деленное на номинальный коэффициент затухания испытательной нагрузки.
4.4.4. При необходимости подачи на антенный вход приемника двух испытательных сигналов генераторы сигналов подключаются к антенному входу через согласующее устройство 1-го типа.
За уровень сигнала на входе приемника принимают показание калиброванного аттенюатора выходного напряжения генератора, деленное на 2.
4.4.5. При подаче на антенный вход приемника радиостанции, работающей в дуплексном режиме, двух испытательных сигналов генератор сигналов подключают к радиостанции согласно черт. 4.
1, 2 - высокочастотные генераторы сигналов; 3 - согласующее устройство 1-го типа; 4 - испытательная нагрузка; 5 - радиостанции
При этом за уровень входного сигнала приемника принимают показание калиброванного аттенюатора генератора, деленное на номинальные коэффициенты затухания согласующего устройства 1-го типа и испытательной нагрузки.
4.4.6. При подаче на антенный вход приемника трех испытательных сигналов генераторы сигналов подключают к антенному входу через согласующее устройство 2-го типа.
За уровень сигнала на входе приемника принимают показание калиброванного аттенюатора напряжений генератора, деленное на 3.
Примечание. Для обеспечения лучшей развязки между генераторами сигналов вместо согласующих устройств, приведенных на черт. 2 и 3 приложения 2, допускается использовать другие согласующие устройства, оговоренные в НТД на радиостанции конкретного типа, например: выполненные по принципу направленных ответвителей.
4.4.7. При измерениях параметров приемников по пп. 4.6.1 - 4.6.8 модуляцию высокочастотных генераторов сигналов осуществляют от внутреннего или внешнего низкочастотного генератора сигналов.
4.4.8. При измерениях параметров приемников по пп. 4.6.1 - 4.6.8 производят точную установку частоты испытательных сигналов электронно-счетным частотомером.
4.4.9. При измерении параметров приемников по пп. 4.6.1 - 4.6.8 к выходу приемника подключают испытательную нагрузку.
При невозможности отключения реальной нагрузки измерения производят на реальной нагрузке.
Входное сопротивление измерительных приборов, подключаемых к нагрузке приемника, должно быть достаточно велико, чтобы не оказывать заметного влияния на сопротивление этой нагрузки.
(Измененная редакция, Изм. № 1)
4.4.10. При измерении параметров приемников по пп. 4.6.1; 4.6.3 - 4.6.9 регулятор шумоподавителя устанавливают в положение, при котором обеспечивается максимальная чувствительность приемника, а при наличии выключателя шумоподавитель выключают. При отсутствии органов регулировки и выключения шумоподавителя измерения производят с шумоподавителем.
4.4.11. При измерениях параметров приемников по пп. 4.6.1 - 4.6.9 выходную мощность приемника устанавливают регулятором громкости. При отсутствии регулятора громкости измерения производят при такой выходной мощности, которая получается при данном уровне испытательного сигнала.
4.4.12. При измерениях параметров приемников по пп. 4.6.1; 4.6.6 - 4.6.9 отношение сигнал/шум выходного сигнала приемника измеряют без выключения сигнала генератора измерителем нелинейных искажений как отношение
(3)
где Uс - напряжение полезного сигнала на выходе приемника;
Uш - напряжение собственного шума приемника;
Uи - напряжение искажений, возникающих в приемнике при прохождении частотно-модулированного сигнала.
Измерение отношения сигнал/шум, определяемое формулой (3), производят в следующей последовательности:
напряжение
измеряют до узкополосного фильтра
измерителя нелинейных искажений при его калибровке, напряжение
измеряют
после узкополосного фильтра, который настраивают так, чтобы исключить полезный
сигнал (метод СИНАД).
4.5. Измерение параметров передатчиков
4.5.1. Измерение мощности несущей передатчика
Приборы подключают к передатчику согласно п. 4.3.2. Передатчик не модулируют.
Измеряют мощность несущей передатчика при помощи высокочастотного измерителя мощности.
Допускается измерять мощность несущей передатчика при помощи высокочастотного вольтметра.
В этом случае мощность несущей передатчика вычисляют по формуле
(4)
где U - напряжение, измеренное на испытательной нагрузке высокочастотным вольтметром;
RH - испытательная нагрузка.
4.5.2. Измерение чувствительности модуляционного входа передатчика
Приборы подключают к передатчику согласно черт. 5 и пп. 4.3.1 - 4.3.3.
1 - низкочастотный генератор сигналов; 2 - передатчик (радиостанция в режиме передачи); 3 - испытательная нагрузка; 4 - измеритель девиации
На модуляционный вход передатчика подают нормальный модулирующий сигнал и измеряют девиацию частоты.
Чувствительность модуляционного входа передатчика определяют как уровень входного сигнала, при котором девиация частоты передатчика получается равной 0,6 максимально допустимой девиации.
4.5.3. Измерение коэффициента нелинейных искажений передатчика
Приборы подключают к передатчику согласно черт. 6 и пп. 4.3.1 - 4.3.3.
1 - низкочастотный генератор сигналов; 2 - передатчик (радиостанция в режиме передачи); 3 - испытательная нагрузка; 4 - измеритель девиации; 5 - низкочастотный полосовой фильтр; 6 - интегрирующее устройство; 7 - измеритель нелинейных искажений
Допускается не использовать низкочастотный полосовой фильтр, если это оговорено в НТД на радиостанцию.
На модуляционный вход передатчика подают нормальный модулирующий сигнал с таким уровнем, при котором девиация частоты получается равной 0,6 максимально допустимой девиации.
Измеряют коэффициент нелинейных искажений при помощи измерителя нелинейных искажений.
4.5.4. Измерение отклонения амплитудно-частотной модуляционной характеристики передатчика от характеристики передатчика с предкоррекцией 6 дБ/октава
Приборы подключают к передатчику согласно пп. 4.3.1 - 4.3.3 и в соответствии со схемой, приведенной на черт. 5.
На вход передатчика подают нормальный модулирующий сигнал с таким уровнем, при котором девиация частоты D1 получается равной 0,2 максимально допустимой девиации.
Поддерживая постоянным уровень входного сигнала, изменяют его частоты от 300 до 3000 Гц и измеряют девиацию частоты D.
Результат измерения выражают в децибелах относительно девиации D1 на частоте 1000 Гц.
(5)
Отклонение измеренной АЧМХ от характеристики с предкоррекцией 6 дБ/октава вычисляют как разность между полученным значением N и значением N´, указанным в табл. 6.
|
300 |
500 |
1000 |
2000 |
3000 |
|
|
N´, дБ |
-10,4 |
-6,0 |
0 |
+6,0 |
+9,5 |
Для повышения точности измерений допускается измерение на частотах модуляции от 300 до 1000 Гц производить после предварительной установки на частоте модуляции 1000 Гц девиации частоты выходного сигнала, равной 0,6 максимально допустимой девиации.
(Измененная редакция, Изм. № 1)
4.5.5. Измерение максимальной девиации частоты, передатчика
Приборы подключают к передатчику согласно пп. 4.3.1 - 4.3.3 и в соответствии со схемой, приведенной на черт. 5.
На модуляционный вход передатчика подают нормальный модулирующий сигнал и определяют его уровень, при котором девиация частоты получается равной 0,6 максимально допустимой девиации. Увеличивают полученный уровень входного сигнала на 10 дБ. Поддерживая уровень модулирующего сигнала постоянным, изменяют его частоту от 300 до 3000 Гц и измеряют девиацию частоты передатчика. Максимальная девиация частоты передатчика равна наибольшему из полученных значений.
4.5.6. Измерение девиации частоты передатчика при модулирующих частотах 5, 10 и 20 кГц
Приборы подключают к передатчику согласно черт. 7 и пп. 4.3.1 - 4.3.3.
1 - низкочастотный генератор сигналов; 2 - передатчик (радиостанция в режиме передачи); 3 - испытательная нагрузка; 4 - измеритель девиации; 5 - низкочастотный селективный вольтметр
На модуляционный вход передатчика подают нормальный модулирующий сигнал с уровнем, при котором девиация частоты D1 получается равной 0,6 максимально допустимой девиации. Поддерживая уровень модулирующего сигнала постоянным, устанавливают его частоту равной 5, 10 и 20 кГц и измеряют девиацию частоты передатчика при помощи измерителя девиации (D5, d10, D20).
При изменении частоты модулирующего сигнала от 3 до 5 кГц девиация частоты передатчика не должна превышать значения, полученного при частоте модуляции 3 кГц.
Девиацию частоты передатчика допускается измерять при помощи низкочастотного селективного вольтметра, подключенного к низкочастотному выходу измерителя девиации.
При этом на выходе измерителя модуляции измеряют уровень сигналов при нормальном модулирующем сигнале (U1), при частотах модуляции 5, 10 и 20 кГц (U5, U10, U20) и вычисляют девиацию частоты передатчика по формулам:
(6)
(7)
(8)
4.5.7. Измерение уровня паразитной частотной модуляции передатчика
Приборы подключают к передатчику в соответствии черт. 8 и пп. 4.3.1 - 4.3.3.
1 - низкочастотный генератор сигналов; 2 - передатчик (радиостанция в режиме передачи); 3 - испытательная нагрузка; 4 - измеритель девиации; 5 - низкочастотный полосовой фильтр; 6 - низкочастотный вольтметр переменного тока с квадратичным детектором
На модуляционный вход передатчика подают нормальный модулирующий сигнал с уровнем, при котором девиация частоты получается равной 0,6 максимально допустимой девиации. Измеряют напряжение U1 на выходе полосового фильтра. Выключают модулирующий сигнал и измеряют напряжение U2 на выходе полосового фильтра.
Уровень паразитной частотной модуляции, выраженный в децибелах, вычисляют по формуле
(9)
(Измененная редакция, Изм. № 1)
4.5.8. Измерение уровня паразитной амплитудной модуляции передатчика
Приборы подключают к передатчику согласно черт. 9 и пп. 4.3.1 - 4.3.3.
1 - низкочастотный генератор сигналов; 2 - передатчик (радиостанция в режиме передачи); 3 - испытательная нагрузка; 4 - измеритель амплитудной модуляции
На модуляционный вход передатчика подают нормальный модулирующий сигнал с уровнем, при котором девиация частоты получается равной 0,6 максимально допустимой девиации. Увеличивают полученный уровень входного сигнала на 10 дБ. Измеряют коэффициент амплитудной модуляции модулометром. Полученное значение соответствует уровню паразитной амплитудной модуляции.
При недостаточной разрешающей способности модулометра измерение малых уровней паразитной амплитудной модуляции производят вольтметром переменного тока, подключенным вместе с полосовым фильтром к выходу модулометра и прокалиброванным в единицах коэффициента амплитудной модуляции.
Для калибровки вольтметра к модулометру подключают высокочастотный генератор сигналов с амплитудной модуляцией.
4.5.9. Измерение ширины полосы частот излучения передатчика
Приборы подключают к передатчику согласно черт. 10 и пп. 4.3.1 - 4.3.3.
1 - генератор шумовых сигналов; 2 - низкочастотный генератор сигналов; 3 - формирующий фильтр; 4 - передатчик (радиостанция в режиме передачи); 5 - испытательная нагрузка; 6 - анализатор спектра; 7 - измеритель девиации; 8 - низкочастотный вольтметр переменного тока
В необходимых случаях между формирующим фильтром и передатчиком включают согласующий четырехполюсник.
Полосу рабочих частот генератора шумовых сигналов устанавливают в пределах от 20 Гц до 20 кГц.
Измерение ширины полосы спектра производят при полосе пропускания анализатора спектра от 30 до 150 Гц на уровне минус 3 дБ, времени развертки не менее 10 с и постоянной времени последетекторной цепи анализатора спектра 0,05 с.
На черт. 11 приведен пример определения ширины полосы частот излучений при помощи анализатора спектра в логарифмическом масштабе.
На модуляционный вход передатчика подают нормальный модулирующий сигнал с уровнем, при котором девиация частоты получается равной максимально допустимой девиации. Измеряют уровень сигнала на выходе девиометра. Вместо низкочастотного генератора к передатчику подключают генератор шумовых сигналов. Устанавливают уровень шумового сигнала таким, при котором напряжение на выходе девиометра получается равным 0,47 значения, полученного при максимально допустимой девиации.
Устанавливают нулевой уровень шумового спектра на экране анализатора в пределах боковой полосы частот (без учета несущей частоты) как наибольшее значение огибающей спектра из числа не менее 5 последовательных реализаций.
1 - несущая; 2 - нулевой уровень; 3 - измерительный уровень минус X дБ; Вх - ширина полосы частот излучения на уровне минус X дБ
Ширину контрольной полосы частот излучения измеряют на уровне минус 30 дБ, ширину полосы частот внеполосного спектра - на уровнях минус 40, минус 50, минус 60 дБ, черт. 10.
Нижние значения измерительного уровня определяются возможностями анализатора спектра.
За ширину полосы частот излучения принимают наибольшее значение из числа не менее 5 последовательных реализаций измеряемого спектра.
Установку нулевого уровня и измерение ширины полосы частот излучений производят при одних и тех же параметрах анализатора спектра (полосе пропускания на уровне минус 3 дБ, времени развертки и постоянной времени).
4.5.10. Измерение уровня излучений передатчика в соседнем канале
Приборы подключают к передатчику согласно черт. 12 и пп. 4.3.1 - 4.3.3.
1 - низкочастотный генератор сигналов; 2 - передатчик (радиостанция в режиме передачи); 3 - испытательная нагрузка; 4 - переменный аттенюатор; 5 - измерительный приемник
На модуляционный вход передатчика подают сигнал с частотой 1250 Гц и уровнем, при котором девиация частоты передатчика получается равной 0,6 максимально допустимой девиации. Увеличивают полученный уровень входного сигнала на 10 дБ.
Настраивают измерительный приемник на присвоенную частоту соседнего канала. Определяют затухание аттенюатора b1, при котором показание вольтметра измерительного приемника превышает уровень его собственного шума не менее чем на 10 дБ.
Настраивают измерительный приемник на номинальную частоту полезного канала. Определяют новое значение затухания аттенюатора b2, при котором показание вольтметра измерительного приемника равно значению, полученному при предыдущем измерении.
Уровень излучений передатчика в соседнем канале вычисляют по формуле
(10)
где Рн - мощность несущей передатчика, измеренная в соответствии с п. 4.5.1.
В формулу (10) подставляют абсолютные значения затухания как соотношение входного напряжения аттенюатора к выходному.
Измерения производят на обоих соседних каналах, расположенных выше и ниже частоты полезного канала. В необходимых случаях измерения повторяют на других каналах международной морской подвижной службы. Уровень излучения в соседнем канале в децибелах вычисляют по формуле
Pс = b1 - b2,
где b1 и b2 - величины, выраженные в децибелах.
(Измененная редакция, Изм. № 1)
4.5.11. Измерение уровня побочных излучений передатчика. Приборы подключают к передатчику согласно черт. 13 и пп. 4.3.2; 4.3.3.
1 - передатчик (радиостанция в режиме передачи); 2 - высокочастотный генератор сигналов; 3 - высокочастотный вольтметр переменного тока; 4 - испытательная нагрузка; 5 - фиксированный аттенюатор; 6 - режекторный фильтр; 7 - измерительный приемник
Измерительный приемник, режекторный фильтр и аттенюатор в необходимых случаях размещают в экранированной камере.
Режекторный фильтр настраивают на максимальное подавление несущей частоты передатчика. Его не используют, если измерительный приемник удовлетворяет нормам п. 11 табл. 5.
Передатчик не модулируют. Измеряют мощность несущей передатчика в соответствии с п. 4.5.1.
Измеряют уровни следующих побочных излучений:
на гармониках - излучения на частотах, являющихся целыми кратными присвоенной частоты;
комбинационные - излучения, которые появляются в результате взаимной модуляции между колебаниями на несущей частоте, частотах, формирующих несущую, и их гармониках;
паразитные - излучения на частотах, не зависящих от несущей частоты излучения, и от частот, формирующих ее.
Измерения производят в диапазоне от наименьшей частоты, имеющей место в процессе формирования сигнала, до третьей гармоники присвоенной частоты передатчика (или до самой высшей частоты, имеющей место в процессе формирования сигнала, если она выше третьей гармоники).
Уровень побочных излучений передатчика измеряют методом замещения следующим образом.
Измерительный приемник настраивают на частоты побочных излучений и отмечают его показания.
К испытательной нагрузке вместо передатчика подключают генератор сигналов, который настраивают на частоты обнаруженных побочных излучений и регулируют уровень выходного напряжения генератора до получения ранее отмеченных показаний измерительного приемника. В этом случае показание калиброванного аттенюатора генератора сигналов равно напряжению соответствующего побочного излучения U2.
Уровень побочного излучения выражают в микроваттах (Рп) или в децибелах (Lп) и вычисляют по формулам
(11)
4.5.12. Измерение отклонения частоты передатчика от номинального значения
Приборы подключают к передатчику согласно черт. 14 и пп. 4.3.2; 4.3.3.
1 - передатчик (радиостанция в режиме передачи); 2 - испытательная нагрузка; 3 - высокочастотный частотомер
Погрешность измерения частоты не должна превышать 0,1 нормы допустимого отклонения частоты.
Передатчик не модулируют. Измеряют следующие составляющие отклонения частоты несущей передатчика:
Δf1max - наибольшее абсолютное отклонение частоты от ее номинального значения f1 в процессе и после воздействия одного из следующих дестабилизирующих факторов; повышенной и пониженной температур, повышенной влажности. Измерения отклонения частоты от ее номинального значения в процессе и после воздействия вышеуказанных факторов должно проводиться при изменении напряжения электропитания относительно номинального значения в пределах, указанных в п. 2.3.;
Δf2 - наибольшее абсолютное отклонение частоты в процессе и после воздействия вибрации от частоты f2, измеренной перед началом воздействия вибрации;
Δf3 - наибольшее абсолютное отклонение частоты в процессе и после воздействия ударов от частоты f3, измеренной перед началом воздействия ударов.
Рассчитывают наибольшее отклонение частоты передатчика
в
миллионных долях по формуле
(12)
Примечание. Подстройка частоты в процессе и после испытаний не допускается.
(Измененная редакция, Изм. № 1)
4.6. Измерение параметров приемников
4.6.1. Измерение чувствительности приемника
Приборы подключают к приемнику согласно черт. 15, 16 (при дуплексном режиме) и пп. 4.4.1. - 4.4.3, 4.4.7 - 4.4.9. Органы управления приемника устанавливают в соответствии с пп. 4.4.10 - 4.4.12.
Измерение чувствительности приемника в симплексном режиме производят при выключенном передатчике
Измерение чувствительности приемника в дуплексном режиме производить при включенном передатчике.
Режекторный фильтр, предназначенный для подавления сигнала передатчика, и аттенюатор используют при необходимости. Затухание аттенюатора устанавливают таким, чтобы мощность, рассеиваемая в генераторе, не превышала допустимую величину и уровень сигнала на выходе приемника был достаточным для проведения измерений.
1 - высокочастотный генератор сигналов; 2 - приемник (радиостанция в режиме приема); 3 - низкочастотный вольтметр; 4 - измеритель нелинейных искажений; 5 - испытательная нагрузка приемника
За уровень входного сигнала приемника принимают ½ э.д.с. генератора сигналов, которую определяют как показание калиброванного аттенюатора выходного напряжения генератора сигналов, деленное на коэффициент К. Для определения коэффициента К предварительно измеряют чувствительность приемника радиостанции, работающей в симплексном режиме, при двух подключениях генератора сигналов: в соответствии с черт. 15 и 16. Искомый коэффициент определяют как отношение показания калиброванного аттенюатора напряжения генератора сигналов при втором измерении к показанию калиброванного аттенюатора при первом измерении.
1 - высокочастотный генератор сигналов; 2 - режекторный фильтр; 3 - аттенюатор; 4 - испытательная нагрузка; 5 - радиостанция; 6 - низкочастотный вольтметр; 7 - измеритель нелинейных искажений; 8 - испытательная нагрузка приемника
На вход приемника подают стандартный испытательный сигнал. Регулятором громкости устанавливают испытательную мощность на выходе приемника.
Не изменяя положения регулятора громкости, уменьшают уровень входного сигнала и измеряют отношение сигнал/шум на выходе приемника согласно п. 4.4.12. Чувствительность приемника определяют как ½ э.д.с. генератора сигналов, при котором отношение сигнал/шум получается равным 12 дБ.
Если при данном отношении сигнал/шум выходная мощность приемника оказывается ниже 0,5 испытательной мощности, то за чувствительность приемника принимают минимальный уровень входного сигнала, при котором выходная мощность приемника равна 0,5 испытательной выходной мощности.
(Измененная редакция, Изм. № 1)
4.6.2. Измерение изменения чувствительности приемника при отклонении частоты сигнала.
Приборы подключают к приемнику согласно пп. 4.4.1 - 4.4.5 и в соответствии со схемами в черт. 15 и 16 (при дуплексном режиме). Органы управления приемника устанавливают в соответствии с пп. 4.4.6, 4.4.7, 4.6.1.
На вход приемника от высокочастотного генератора подают стандартный испытательный сигнал, устанавливают на выходе приемника испытательную мощность и измеряют чувствительность приемника в соответствии с п. 4.6.1. Записывают значение чувствительности приемника.
Повышают частоту сигнала высокочастотного генератора на величину равную удвоенному значению допустимого отклонения частоты передатчика, указанному в п. 11 табл. 2 и снова измеряют чувствительность приемника в соответствии с п. 4.6.1. Записывают значение полученной чувствительности приемника.
Понижают частоту сигнала высокочастотного генератора, относительно номинальной частоты передатчика, на величину равную удвоенному значению допустимого отклонения частоты передатчика, указанному в п. 11 табл. 2 и измеряют чувствительность приемника в соответствии с п. 4.6.1. Записывают значение полученной чувствительности приемника.
Определяют изменение чувствительности приемника в дБ, как отношение чувствительности приемника, полученной при отклонении частоты выходного сигнала от номинального значения частоты нормального испытательного сигнала, к чувствительности приемника, полученной при нормальном испытательном сигнале на входе приемника. Большее из измеренных отношений является изменением чувствительности приемника при отклонении частоты сигнала.
(Измененная редакция, Изм. № 1)
4.6.3. Измерение коэффициента нелинейных искажений приемника
Приборы подключают к приемнику согласно черт. 15 и пп. 4.4.1 - 4.4.3, 4.4.7 - 4.4.9.
Органы управления устанавливают в соответствии с пп. 4.4.10, 4.4.11.
На вход приемника подают стандартный испытательный сигнал. Устанавливают номинальное напряжение на выходе приемника. Коэффициент нелинейных искажений измеряют при помощи измерителя нелинейных искажений.
Если при проведении измерений по п. 9 табл. 3 выходная мощность приемника получается ниже номинальной выходной мощности при полностью введенном регуляторе громкости, то измерение производят при полученной выходной мощности, но не ниже 3 дБ относительно ее номинального значения.
4.6.4. Измерение уровня фона приемника
Приборы подключают к приемнику согласно черт. 17 и пп. 4.4.1 - 4.4.3, 4.4.7 - 4.4.9.
При измерении уровня в дуплексном режиме испытательный сигнал подается на вход приемника в соответствии с черт. 18.
Органы управления приемника устанавливают в соответствии с пп. 4.4.10, 4.4.11.
1 - высокочастотный генератор сигналов; 2 - приемник (радиостанция в режиме приема); 3 - низкочастотный вольтметр; 4 - испытательная нагрузка приемника
1 - высокочастотный генератор сигналов; 2 - режекторный фильтр; 3 - аттенюатор; 4 - испытательная нагрузка; 5 - радиостанция; 6 - низкочастотный вольтметр; 7 - испытательная нагрузка приемника
На вход приемника подают стандартный испытательный сигнал. Устанавливают номинальное напряжение на выходе приемника U1.
Выключают модуляцию генератора сигналов и измеряют остаточное выходное напряжение приемника U2.
Уровень фона приемника в децибелах вычисляют по формуле
(13)
4.6.5. Измерение отклонения амплитудно-частотной характеристики с послекоррекцией минус 6 дБ/октава.
Приборы подключают к приемнику согласно черт. 19 и пп. 4.4.1 - 4.4.3, 4.4.7 - 4.4.9. Органы управления приемника устанавливают в соответствии с пп. 4.4.10, 4.4.11.
1 - высокочастотный генератор сигналов; 2 - приемник (радиостанция в режиме приема); 3 - низкочастотный вольтметр; 4 - испытательная нагрузка приемника
На вход приемника подают стандартный испытательный сигнал, модулированный частотой 1000 Гц. Регулятором громкости устанавливают испытательную мощность на выходе приемника. Уменьшают девиацию частоты входного сигнала до величины, равной 0,2 максимально допустимой девиации. Измеряют напряжение на выходе приемника U1.
Поддерживая девиацию частоты входного сигнала постоянной, изменяют частоту модуляции генератора сигналов в пределах от 300 до 3000 Гц и измеряют напряжение на выходе приемника U.
Измеренные значения напряжения выражают в децибелах относительно выходного напряжения на частоте 1000 Гц.
(14)
Отклонение измеренной АЧХ от характеристики послекоррекции минус 6 дБ/октава вычисляют как разность между полученным значением Nnp и значением N'пр, указанным в табл. 7.
|
300 |
500 |
1000 |
2000 |
3000 |
|
|
N'пр, ДБ |
+10,4 |
+6,0 |
0 |
-6,0 |
-9,5 |
Для повышения точности измерений допускается измерение на частотах модуляции от 1000 до 3000 Гц производить после предварительной установки на частоте модуляции 1000 Гц девиации частоты входного сигнала, равной 0,6 максимальной девиации.
(Измененная редакция, Изм. № 1)
4.6.6. Измерение избирательности приемника по соседнему каналу
Приборы подключают к приемнику согласно черт. 20 и пп. 4.4.1, 4.4.4; 4.4.5; 4.4.7 - 4.4.9. Органы управления приемника устанавливают в соответствии с пп. 4.4.10; 4.4.11.
1, 2 - высокочастотные генераторы сигналов; 3 - согласующее устройство 1-го типа; 4 - приемник (радиостанция в режиме приема); 5 - низкочастотный вольтметр; 6 - измеритель нелинейных искажений; 7 - испытательная нагрузка приемника
За уровень сигнала на входе приемника от каждого генератора принимают показание калиброванного аттенюатора выходного напряжения соответствующего генератора, деленное на 2.
На вход приемника от одного генератора при отсутствии мешающего сигнала от второго генератора подают нормальный испытательный сигнал и устанавливают его уровень U1 таким, при котором отношение сигнал/шум на выходе приемника, измеренное согласно п. 4.4.12, получается равным 12 дБ. Увеличивают уровень входного сигнала на 3 дБ.
Затем от второго генератора, настроенного на номинальную частоту одного из соседних каналов, подают мешающий сигнал, модулированный сигналом частотой 400 Гц, с девиацией, равной 0,6 максимальной допустимой девиации. Увеличивают уровень мешающего сигнала до значения U2, при котором отношение сигнал/шум на выходе приемника уменьшается до 12 дБ.
Избирательность приемника по соседнему каналу рассчитывают по формуле
(15)
Измерения проводят на соседних каналах, расположенных по обе стороны от полезного канала приемника. В необходимых случаях измерения повторяют на частотах других каналов.
(Измененная редакция, Изм. № 1)
4.6.7. Измерение интермодуляционной избирательности приемника
Приборы подключают к приемнику согласно черт. 21 и пп. 4.4.1; 4.4.6 - 4.4.9. Органы управления устанавливают в соответствии с пп. 4.4.10, 4.4.11.
1, 2, 4 - высокочастотные генераторы сигналов; 3 - согласующее устройство 2-го типа; 5 - приемник (радиостанция в режиме приема); 6 - низкочастотный вольтметр переменного тока; 7 - измеритель нелинейных искажений; 8 - испытательная нагрузка приемника
За уровень сигнала на входе приемника от каждого генератора принимают показание калиброванного аттенюатора выходного напряжения соответствующего генератора, деленное на 3.
Если взаимная модуляция между генераторами влияет на результаты измерений, то принимают меры для исключения этого влияния.
На вход приемника от одного генератора (при отсутствии сигналов от второго и третьего генераторов) подают нормальный испытательный сигнал и устанавливают его уровень U1 таким, при котором отношение сигнал/шум, измеренное согласно п. 4.4.12 получается равным 12 дБ. Увеличивают уровень выходного сигнала на 3 дБ, включают немодулированные мешающие сигналы второго и третьего генераторов, установив частоту второго генератора равной номинальной частоте ближайшего соседнего канала и частоту третьего генератора, равной номинальной частоте второго соседнего канала, смежного с первым.
Увеличивают уровни мешающих сигналов, поддерживая их одинаковыми до такого значения, при котором отношение сигнал/шум на выходе приемника уменьшается до 12 дБ. Отмечают полученный уровень выходного сигнала U2 второго (или третьего) генератора.
Интермодуляционную избирательность определяют по формуле
(16)
Измерения производят на соседних каналах, расположенных по обе стороны от полезного канала приемника.
В необходимых случаях дополнительно производят измерение интермодуляционной избирательности при других значениях частот мешающих сигналов и уровнях полезного сигнала. В необходимых случаях, если это указано в НТД на радиостанции конкретных типов, частоты мешающих сигналов должны устанавливаться выше и ниже номинальной частоты приемника:
- первого мешающего сигнала на два разноса между соседними каналами;
- второго мешающего сигнала на четыре разноса между соседними каналами.
(Измененная редакция, Изм. № 1).
4.6.8. Измерение избирательности приемника по побочным каналам
Приборы подключают к приемнику согласно черт. 20, 22 (при дуплексном режиме) и пп. 4.4.1, 4.4.4, 4.4.7 - 4.4.9.
Органы управления приемника устанавливают в соответствии с пп. 4.4.10, 4.4.11.
Режекторный фильтр, предназначенный для подавления сигнала передатчика, и аттенюатор используют при необходимости. Затухание аттенюатора устанавливают таким, чтобы мощность, рассеиваемая в каждом генераторе, не превышала допустимое значение, и уровень сигнала на входе приемника был достаточным для проведения измерений.
За уровень сигнала на входе приемника от каждого генератора сигналов принимают показание калиброванного аттенюатора выходного напряжения соответствующего генератора, деленное на 2.
На вход приемника от одного генератора при отсутствии сигнала от второго генератора подают нормальный испытательный сигнал, уровень которого устанавливают равным такому значению U1, при котором отношение сигнал/шум на выходе приемника, измеренное согласно п. 4.4.12, получается равным 12 дБ. Увеличивают уровень входного сигнала на 3 дБ. Устанавливают девиацию частоты второго генератора, равной 0,6 максимально допустимой девиации, при частоте модуляции 400 Гц.
Увеличивают уровень сигнала второго генератора до такого значения, которое необходимо для обнаружения побочных каналов. Изменяют частоту второго генератора непрерывно в диапазоне, указанном в НТД на радиостанции конкретного назначения, и находят побочные каналы, в том числе:
каналы каждой промежуточной частоты fпp;
зеркальные каналы на частотах fn =fc ± 2fпр
каналы на частотах fn = fc ± fпр/2
другие возможные побочные каналы на частотах
![]()
где: fзг - частота задающего генератора каждого гетеродина приемника;
m = 0, 1, 2 ..., n = 1, 2, 3 ...
fс - частота полезного сигнала.
1, 2 - высокочастотные генераторы сигналов; 3 - согласующее устройство 1-го типа; 4 - режекторный фильтр; 5 - аттенюатор; 6 - испытательная нагрузка; 7 - радиостанция; 8 - измеритель нелинейных искажений; 9 - низкочастотный вольтметр; 10 - испытательная нагрузка приемника
Частоту мешающего сигнала изменяют от самой низкой промежуточной частоты до утроенной номинальной частоты приемника, но не более 1000 МГц.
На побочном канале подстраивают частоту второго генератора так, чтобы побочный канал проявлялся в наибольшей степени. Определяют уровень на выходе второго генератора, при котором отношение сигнал/шум на выходе приемника уменьшается до 12 дБ.
При измерении избирательности по побочным каналам приема в дуплексном режиме находят дополнительные возможные побочные каналы на частотах:
где: fпрд и fпрм - частоты передатчика и приемника соответственно.
Если взаимная модуляция между передатчиком и вторым генератором сигналов влияет на результаты измерений, то принимают меры для исключения этого влияния.
Избирательность приемника по побочному каналу вычисляют в децибелах по формуле
(17)
Побочные каналы, являющиеся следствием наличия гармоник выходного сигнала второго генератора, не учитывают. В необходимых случаях эти гармоники исключают, используя соответствующие фильтры.
4.6.9. Измерение защищенности приемника от помех по цепям питания
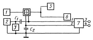
Приборы подключают к приемнику согласно черт. 23 и пп. 4.4.1, 4.4.2. Органы управления приемника устанавливают в соответствии с пп. 4.4.10, 4.4.11.
Приборы располагают и заземляют так, чтобы воздействие мешающего сигнала от генератора 2 на вход приемника было минимальным.
1, 2 - высокочастотные генераторы сигналов; 3 - 50 (75) Ом - нагрузка генератора; 4 - приемник (радиостанция в режиме приема); 5 - низкочастотный вольтметр переменного точа; 6 - измеритель нелинейных искажений; 7 - фильтр питания; С1, С2 - 1000 пФ
За уровень выходного сигнала 2-го генератора принимают показание его калиброванного аттенюатора выходного напряжения.
На вход приемника от одного генератора при отсутствии сигнала от второго генератора подают нормальный испытательный сигнал уровнем U1, при котором отношение сигнал/шум на выходе приемника, измеренное согласно п. 4.4.12, равно 12 дБ. Увеличивают уровень входного сигнала на 3 дБ. Устанавливают девиацию частоты второго генератора, равную 0,6 максимально допустимой девиации, при частоте модуляции 400 Гц. Увеличивают уровень сигнала второго генератора до такого значения, которое необходимо для обнаружения побочных каналов приемника.
Определяют уровень сигнала U2, при котором отношение сигнал/шум на выходе приемника уменьшается до 12 дБ.
Защищенность приемника от помех по цепям питания и управления вычисляют в децибелах по формуле
(18)
(Измененная редакция, Изм. № 1).
4.6.10. Измерение уровня излучений гетеродинов приемника
Приборы подключают к приемнику согласно черт. 24
1 - приемник (радиостанция в режиме приема); 2 - высокочастотный генератор сигналов; 3 - согласующее устройство 1-го типа; 4 - измерительный приемник
Измерительный приемник при выключенном сигнале генератора настраивают на частоты гармоник гетеродинов и отмечают его показания. Переключают приемник радиостанции на другую частоту так, чтобы показание измерительного приемника уменьшилось в 10 - 20 раз, или выключают приемник.
Включают генератор сигналов, который настраивают на частоты обнаруженных гармоник гетеродинов и регулируют уровень выходного сигнала генератора до получения ранее отмеченных показаний измерительного приемника. В этом случае показание калиброванного аттенюатора генератора сигналов равно напряжению соответствующего излучения гетеродина Uг на сопротивлении нагрузки Rн (50 или 75 Ом).
Уровень излучений гетеродинов приемника вычисляют по формуле
(19)
4.6.11. Измерение выходной мощности приемника
Приборы подключают к приемнику согласно черт. 19 и пп. 4.4.1; 4.4.2; 4.6.7 - 4.6.9. Органы управления приемника устанавливают в соответствии с пп. 4.4.10; 4.4.11.
За уровень сигнала на входе приемника принимают ½ э.д.с. генератора сигналов, которую определяют как показание калиброванного аттенюатора выходного напряжения этого генератора.
На вход приемника подают стандартный испытательный сигнал. При отсутствии в радиостанции регулятора громкости измеряют выходное напряжение U на нагрузке приемника. Выходную мощность приемника вычисляют по формуле
(20)
где Rи - сопротивление испытательной нагрузки приемника.
При наличии регулятора громкости должна быть проверена возможность получения номинальной выходной мощности.
Справочное
Морская подвижная служба - подвижная служба между береговыми и судовыми радиостанциями или между судовыми радиостанциями, в которой могут также участвовать станции спасательных средств
Береговая радиостанция - стационарная радиостанция морской подвижной службы
Судовая радиостанция - подвижная радиостанция морской подвижной службы, установленная на борту судна, не являющегося спасательным средством и не закрепленного на одном месте
Носимая радиостанция - подвижная радиостанция, имеющая собственный источник питания и предназначенная для работы во время переноски или во время остановки
Портативная радиостанция - носимая радиостанция, имеющая массу не более 0,8 кг
Диапазон 160 МГц (или диапазон 450 МГц) - условное обозначение диапазона частот от 156 до 174 МГц (или от 420 до 470 МГц) выделяемых для радиостанций морской подвижной службы
Передатчик - отдельное радиопередающее устройство или радиостанция в режиме передачи
Приемник - отдельное радиоприемное устройство или радиостанция в режиме приема
Дуплексный режим - режим, при котором передача и прием возможны одновременно в обоих направлениях на двух разных частотах
Симплексный режим - режим, при котором передача и прием возможны попеременно в каждом из двух направлений на одной или на двух частотах
Номинальное значение параметра - значение параметра, установленное в НТД на радиостанцию конкретного назначения
Номинальная частота радиостанции с угловой модуляцией - присвоенная частота, установленная в НТД на радиостанции конкретного назначения
Присвоенная частота - частота, совпадающая с серединой полосы частот, присвоенной радиостанции
Нормальный модулирующий сигнал передатчика - синусоидальный сигнал, частота которого равна 1000 Гц
Нормальный испытательный сигнал приемника - высокочастотный сигнал с частотой, равной номинальной частоте радиостанции, и девиацией, равной стандартной испытательной девиации
Стандартный испытательный сигнал приемника - нормальный испытательный сигнал с уровнем 1 мВ 0,5 мВ (½ ЭДС)
Стандартная испытательная девиация - девиация частоты, равная 60 % максимально допустимой девиации при частоте модуляции 1000 Гц
Испытательная выходная мощность приемника - мощность в испытательной нагрузке приемника, равная половине ее номинального значения
Испытательная нагрузка приемника - активное сопротивление, равное номинальному значению модуля полного сопротивления электроакустического преобразователя (или линии) на частоте 1000 Гц
Обязательное
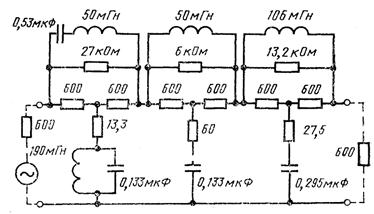
1. Согласующее переходное устройство
(Измененная редакция, Изм. № 1).
Точное согласование волновых сопротивлений осуществляют из следующих условий:
Rн < Rг 

R3 = 0
Rн > Rг R1 = 0


Rн = Rг R2 = ∞
R1 = R3 = 0.
Коэффициент передачи согласующего переходного устройства вычисляют по формуле
![]()
где Rн - входное сопротивление испытуемого устройства (приемника);
Rг - выходное сопротивление генератора;
Uн - напряжение на нагрузке;
Uг - ½ э.д.с. генератора (показание калиброванного аттенюатора)
Пример согласования генератора, имеющего выходное сопротивление Rг = 75 Ом с нагрузкой rh = 50 Ом:
R1 = 43,3 Ом, R2 = 86,6 Ом, R3 = 0, Kп = 0,42 (-7,5 дБ).
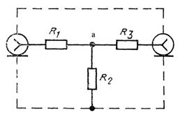
2. Согласующее устройство 1-го типа
R1, R2, R3 = 17 (25) Ом - для коаксиальных линий с волновым сопротивлением 50 (75) Ом
3. Согласующее устройство 2-го типа
R1, R2, R3, R4 = 25 (37,5) Ом - для коаксиальных линий с волновым сопротивлением 50 (75) Ом
4. Формирующий фильтр
5. Амплитудно-частотная характеристика формирующего фильтра
6. Фильтр питания
Параметры фильтра питания определяют из формулы
![]()
где Rн - сопротивление нагрузки высокочастотного генератора сигналов
f - наименьшее значение частоты измерений.
Рекомендуемое
|
Пункты табл. 5 |
Тип прибора |
Диапазон частот |
|
|
Высокочастотный генератор сигналов с частотной модуляцией* |
Г4-116 |
4 - 300 МГц |
|
|
1 |
Г4-107 |
12,5 - 400 МГц |
|
|
Высокочастотный генератор сигналов с непрерывной генерацией |
Г4-93 |
0,01 - 50 МГц |
|
|
2 |
Г4-139 |
0,5 - 512 МГц |
|
|
Г4-37А |
400 - 1250 МГц |
||
|
Г4-78 |
1200 - 1780 МГц |
||
|
Низкочастотный генератор сигналов |
3 |
Г3-102 |
20 Гц - 200 кГц |
|
Генератор шумовых сигналов |
4 |
Г2-47 |
20 Гц - 20 кГц |
|
Измеритель девиации частоты |
5 |
СК3-43 |
10 - 500 МГц |
|
Измеритель коэффициента амплитудной модуляции |
6 |
СК3-43 |
10 - 500 МГц |
|
Измеритель нелинейных искажений |
7 |
С6-7 |
20 Гц - 200 кГц |
|
Высокочастотный частотомер |
8 |
Ч3-54 |
10 Гц - 1000 МГц |
|
Низкочастотный вольтметр |
9 |
В3-42 |
20 Гц - 5 МГц |
|
Высокочастотный вольтметр переменного тока |
10 |
В7-26 |
20 Гц - 700 МГц |
|
Селективный микровольтметр |
SMV6.1 |
0,15 - 30 МГц |
|
|
Селективный микровольтметр |
SMV8.5 |
26 - 1000 МГц |
|
|
Измерительный приемник |
11 |
В6-10 |
0,1 - 30 МГц |
|
П5-3 |
400 - 1800 МГц |
||
|
Ваттметр поглощаемой мощности |
14 |
М3-56 |
0 - 17,85 ГГц |
|
Ваттметр проходящей мощности |
М3-62 |
0 - 17,8 ГГц |
|
|
Высокочастотный анализатор спектра |
15 |
С4-46 |
0,1 - 270 МГц |
|
Блок преобразования частоты из комплекта анализатора спектра |
15 |
С4-49 |
270 - 500 МГц |
|
Стрелочные измерительные приборы (вольтметры, амперметры) |
|||
|
16 |
Э-59 |
- |
|
|
Испытательная нагрузка с волновым сопротивлением: |
|||
|
50 Ом |
17 |
Э9-76/1 (10 Вт) |
0 - 4000 МГц |
|
Э9-77/1 (100 Вт) |
0 - 3000 МГц |
||
|
75 Ом |
Э9-9А (10 Вт) Э9-4А (100 Вт) |
0 - 3000 МГц 0 - 3000 МГц |
|
|
Переменный аттенюатор |
18 |
Д2-22 |
0 - 1500 МГц |
|
Д2-24 |
|||
|
Д2-33 |
|||
|
Коаксиальный фиксированный аттенюатор |
19 |
Д2-35 |
0 - 5000 МГц |
|
Д2-36 |
|||
|
Д2-38 |
|||
|
Д2-39 |
|||
|
Д2-40 |
* Установку и поддержание частоты генератора с необходимой точностью при измерениях параметров радиостанций осуществляют при помощи электронного частотомера, для установки девиации частоты генераторов сигналов в необходимых случаях используют измеритель девиации частоты.
(Измененная редакция, Изм. № 1).
СОДЕРЖАНИЕ
|
Приложение 1 Пояснения терминов, применяемых в настоящем стандарте. 29 Приложение 2 Схемы устройств, применяемых для измерения параметров радиостанций. 30 |