ФЕДЕРАЛЬНОЕ АГЕНТСТВО
ПО ТЕХНИЧЕСКОМУ РЕГУЛИРОВАНИЮ И МЕТРОЛОГИИ
|
|
НАЦИОНАЛЬНЫЙ |
ГОСТ Р |
СТАНДАРТНОЕ
РУКОВОДСТВО
ПО ЛАБОРАТОРНЫМ ИНФОРМАЦИОННЫМ
МЕНЕДЖМЕНТ-СИСТЕМАМ (ЛИМС)
ASTM E 1578:2006
Standard guide for laboratory
information management systems
(LIMS)
MOD
|
|
Москва Стандартинформ 2010 |
Предисловие
Цели и принципы стандартизации в Российской Федерации установлены Федеральным законом от 27 декабря 2002 г. № 184-ФЗ «О техническом регулировании», а правила применения национальных стандартов Российской Федерации - ГОСТ Р 1.0-2004 «Стандартизация в Российской Федерации. Основные положения»
Сведения о стандарте
1 ПОДГОТОВЛЕН Научным учреждением «Научно-исследовательский центр стандартизации, информации и сертификации сырья, материалов и веществ» на основе собственного аутентичного перевода на русский язык стандарта, указанного в пункте 4
2 ВНЕСЕН Техническим комитетом по стандартизации ТК 100 «Стратегический и инновационный менеджмент»
3 УТВЕРЖДЕН и ВВЕДЕН В ДЕЙСТВИЕ Приказом Федерального агентства по техническому регулированию и метрологии от 24 июня 2010 г. № 116-ст
4 Настоящий стандарт АСТМ Е 1578:2006 является модифицированным по отношению к стандарту Американского общества по испытанию и материалам «Стандартное руководство по лабораторным информационным менеджмент-системам (ЛИМС)» [ASTM Е 1578: 2006 «Standard guide for laboratory information management systems (LIMS)»] путем изменения содержания отдельных структурных элементов, которые выделены полужирной вертикальной линией, расположенной на полях слева от текста. Оригинальный текст этих структурных элементов примененного международного стандарта и объяснения причин внесения технических отклонений приведены в дополнительном приложении ДА. При этом дополнительные слова (фразы, показатели, ссылки), включенные в текст стандарта для учета потребностей национальной экономики Российской Федерации и/или потребностей российской национальной стандартизации, выделены полужирным курсивом, а объяснения причин их включения приведены в сносках.
Кроме того, из настоящего стандарта исключены ссылки на международные стандарты и другие документы, носящие справочный характер и не действующие в Российской Федерации.
Настоящий стандарт дополнен справочным приложением ДБ, в котором даны пояснения к обозначениям и сокращениям, приведенным в тексте настоящего стандарта на английском языке
5 ВВЕДЕН ВПЕРВЫЕ
Информация об изменениях к настоящему стандарту публикуется в ежегодно издаваемом информационном указателе «Национальные стандарты», а текст изменений и поправок - в ежемесячно издаваемых информационных указателях «Национальные стандарты». В случае пересмотре (замены) или отмены настоящего стандарта соответствующее уведомление будет опубликовано в ежемесячно издаваемом информационном указателе «Национальные стандарты». Соответствующая информация, уведомление и тексты размещаются также в информационной системе общего пользования - на официальном сайте Федерального агентства по техническому регулированию и метрологии в сети Интернет
СОДЕРЖАНИЕ
НАЦИОНАЛЬНЫЙ СТАНДАРТ РОССИЙСКОЙ ФЕДЕРАЦИИ
СТАНДАРТНОЕ
РУКОВОДСТВО ПО ЛАБОРАТОРНЫМ ИНФОРМАЦИОННЫМ
МЕНЕДЖМЕНТ-СИСТЕМАМ (ЛИМС)
Standard guide for laboratory information management systems (LIMS)
Дата введения - 2010-10-01
В настоящем стандарте рассматриваются проблемы, возникающие, как правило, на всех стадиях жизненного цикла лабораторных информационных менеджмент-систем (ЛИМС) от начала их эксплуатации и до изъятия из эксплуатации. Подразделы настоящего стандарта также содержат детальное описание возможностей ЛИМС при применении в конкретных областях промышленности и хозяйственной деятельности.
1.2 Основные цели
Целями настоящего стандарта являются:
1) оказание помощи новым пользователям ЛИМС в их обучении;
2) предоставление стандартной терминологии, которая может быть использована поставщиками и конечными пользователями ЛИМС;
3) установление минимальных требований к основным функциям ЛИМС;
4) обеспечение руководства по спецификации, оценке, определению стоимости, внедрению, управлению проектом, обучению, документированию;
5) предоставление образца контрольного списка функций ЛИМС.
1.3 Определение ЛИМС (LIMS)
Термин «лабораторные информационные менеджмент-системы, ЛИМС» (laboratory information management systems, LIMS) описывает класс компьютерных систем, предназначенных для управления лабораторной информацией.
1.4 Категории лабораторий
Спектр лабораторий, которые используют ЛИМС, очень широк. Ниже приведен примерный перечень категорий лабораторий, которые в своей работе используют ЛИМС.
1.4.1 Основные лаборатории
1.4.1.1 Экспертные, испытательные лаборатории
1.4.1.2 Научно-исследовательские, контрольно-аналитические лаборатории, в том числе по контролю качества*
_____________
* Приведены категории лабораторий, функционирующих на территории Российской Федерации.
1.4.2 Лаборатории в области охраны окружающей среды
1.4.2.1 Экологические лаборатории, включая мониторинг окружающей среды
1.4.3 Естественнонаучные лаборатории
1.4.3.1 Биотехнология
1.4.3.2 Клиническая диагностика
1.4.3.3 Медицина, здравоохранение
1.4.3.4 Оборудование
1.4.3.5 Фармацевтические препараты, в том числе для ветеринарии/животных
1.4.4 Лаборатории в секторе тяжелой промышленности
1.4.4.1 Энергетика и ресурсы
1.4.4.2 Производство и строительство
1.4.4.3 Материалы и химические вещества
1.4.4.4 Транспортирование и перевозка грузов, в том числе морским путем
1.4.5 Пищевые продукты и напитки
1.4.5.1 Сельское хозяйство
1.4.5.2 Пищевые продукты
1.4.5.3 Напитки
1.4.5.4 Предприятия общественного питания, продовольственные предприятия
1.4.6 Лаборатории государственного и общехозяйственного сектора
_____________
* Приведены категории лабораторий, функционирующих на территории Российской Федерации.
1.4.6.3 Образование
1.4.6.4 Общественные коммунальные услуги (водохозяйственный комплекс и очистка сточных вод, электроэнергетика)
1.4.7 Размер лабораторий
1.4.7.1 Предметом обсуждения в настоящем стандарте являются ЛИМС, предназначенные как для небольших лабораторий с простыми требованиями к системе, так и для крупных, территориально распределенных лабораторий со сложными требованиями к системе.
Хотя в настоящем стандарте рассматриваются сложные проблемы, которые в первую очередь влияют на внедрение крупномасштабных ЛИМС, стандарт может быть также полезен при внедрении ЛИМС в лаборатории любого размера. Продолжительность внедрения ЛИМС и рекомендации, приведенные в настоящем стандарте, предписываются для средних и крупных лабораторий.
1.5 Интеграция
Интеграция ЛИМС и других внешних систем [управление документацией, системы хроматографических данных, лабораторные приборы, системы спектроскопических данных, система планирования ресурсов предприятия (ERP), исполнительная система производства (MES), система корректирующих и предупреждающих действий (САРА), электронные лабораторные записные книжки (ELNs), архив данных] обеспечивает значительные преимущества в бизнесе для любых лабораторий. Интеграция ЛИМС и других внешних систем обсуждается в настоящем стандарте при описании верхнего уровня, включая взаимный обмен данными и стандарты XML.
1.6 Фазы жизненного цикла
Жизненный цикл ЛИМС, представленный в настоящем стандарте, включает в себя следующие фазы:
1) инициирование проекта;
2) анализ требований;
3) проект (проектирование);
4) сборка (компоновка)/конфигурирование;
5) испытание и приемка;
6) эксплуатация и обслуживание;
7) вывод (изъятие) из эксплуатации.
Настоящий стандарт предназначен для разъяснения жизненного цикла ЛИМС и применения надлежащей практики для каждого предпринимаемого действия. Настоящий стандарт поможет участникам внедрения ЛИМС, работающим с ней впервые, планировать и управлять проектом ЛИМС, в то время как опытные пользователи ЛИМС могут использовать знания о жизненном цикле системы ЛИМС для обслуживания имеющейся в эксплуатации ЛИМС и подготовить для внедрения следующее поколение ЛИМС.
1.7 Круг пользователей
Настоящий стандарт создавался с учетом потребностей следующих заинтересованных сторон:
1) конечных пользователей ЛИМС;
2) участников внедрения ЛИМС;
3) персонала по качеству;
4) персонала по информационным технологиям;
5) производителей и продавцов ЛИМС;
6) производителей и продавцов приборов;
7) лиц, которые должны утверждать финансирование ЛИМС;
8) специалистов по поддержке приложений ЛИМС;
9) специалистов по испытанию и валидации программного обеспечения.
Информация, содержащаяся в настоящем стандартном руководстве, может принести пользу широкому кругу лиц, которые работают в лаборатории или сотрудничают с ней. Новые пользователи ЛИМС могут использовать настоящее стандартное руководство для понимания задач и функций ЛИМС. Настоящее стандартное руководство может также помочь будущим пользователям ЛИМС в понимании терминологии, конфигурации, характеристик, структуры, пользы и стоимости ЛИМС. Лица, которые приобретают ЛИМС, могут использовать настоящее стандартное руководство для идентификации функций, которые рекомендуются для специфической рабочей зоны лаборатории. Научно-исследовательский персонал производителей коммерческого ЛИМС-продукта может использовать руководство как инструмент для оценки, идентификации и потенциального совершенствования возможностей их продуктов. Персонал по продаже ЛИМС может использовать настоящее руководство для представления функций ЛИМС-продукта будущим покупателям в более общих и нейтральных терминах.
1.8 Что остается за пределами обсуждения в настоящем стандарте
Полное описание и использование систем, упоминающихся в настоящем стандарте в контексте образования интерфейсов с ЛИМС, остаются за пределами настоящего стандарта. Примерами таких систем служат системы хроматографических данных (CDS), электронные лабораторные записные книжки (ELN), архив данных, системы управления научными данными (SDMS), системы планирования ресурсов предприятия (ERP), исполнительная система производства (MES), системы электронного документооборота (EDMS).
В настоящем стандарте использованы нормативные ссылки на следующие стандарты:
ГОСТ Р ИСО/МЭК 12207-2006 Информационная технология. Процессы жизненного цикла программных средств (ИСО/МЭК 12207:1995, IDT)
ГОСТ Р ИСО/МЭК 14764-2002 Информационная технология. Сопровождение программных средств (ИСО/МЭК 14764:1999, IDT)
ГОСТ Р ИСО/МЭК ТО 15271-2002 Информационная технология. Руководство по применению ГОСТ Р ИСО/МЭК 12207 (ИСО/МЭК ТО 1527:1998, IDT)
ГОСТ Р ИСО/МЭК ТО 16326-2002 Программная инженерия. Руководство по применению ГОСТ Р ИСО/МЭК 12207 при управлении проектом (ИСО/МЭК ТО 16326:1999, IDT)
ГОСТ Р ИСО/МЭК 17025-2006 Общие требования к компетентности испытательных и калибровочных лабораторий (ИСО/МЭК 17025:2005, IDT)
Примечание - При пользовании настоящим стандартом целесообразно проверить действие ссылочных стандартов в информационной системе общего пользования - на официальном сайте Федерального агентства по техническому регулированию и метрологии в сети Интернет или по ежегодно издаваемому информационному указателю «Национальные стандарты», который опубликован по состоянию на 1 января текущего года, и по соответствующим ежемесячно издаваемым информационным указателям, опубликованным в текущем году. Если ссылочный стандарт заменен (изменен), то при пользовании настоящим стандартом следует руководствоваться заменяющим (измененным) стандартом. Если ссылочный стандарт отменен без замены, то положение, в котором дана ссылка на него, применяется в части, не затрагивающей эту ссылку.
3.1 В настоящем стандарте применены термины, используемые в области ЛИМС. В подразделе 3.2 приведены специфические термины ЛИМС. Пользователи настоящего стандарта должны запрашивать у каждого поставщика терминологический перечень со ссылками на используемые в настоящем стандарте термины.
3.2 Термины и определения, используемые в настоящем стандарте
3.2.1 корректирующие и предупреждающие действия (Corrective action, preventative action, САРА).
3.2.2 система хроматографических данных (Chromatography Data System, CDS): Компьютерная система, используемая для сбора, анализа, хранения и сообщения информации, полученной с хроматографических приборов.
3.2.3 система управления электронной документацией (Electronic document management system, EDMS).
3.2.4 электронная лабораторная записная книжка (Electronic laboratory notebook, ELN): Компьютерная система, созданная взамен бумажного лабораторного журнала.
3.2.4.1 Обсуждение
Электронная лабораторная записная книжка обычно используется научными работниками и техническим персоналом для документирования исследований, экспериментов и процедур, проведенных в лаборатории. Электронная лабораторная записная книжка часто используется в качестве юридического документа и может быть использована в суде как свидетельство. Так же, как и электронная записная книжка изобретателя, лабораторная электронная записная книжка передается на рассмотрение экспертам при выдаче патентов, а также в случаях судебных разбирательств в отношении интеллектуальной собственности. Электронная лабораторная записная книжка дает возможность электронного доступа к информации, включая поиск, сбор данных с приборов и взаимодействие между персоналом лаборатории и персоналом, который находится за пределами лаборатории.
3.2.4.2 Обсуждение
Электронные лабораторные записные книжки (ELN) могут быть разделены на две категории:
1) специфические ELN содержат особые характеристики, позволяющие работать с конкретными приложениями, научными приборами или различными типами данных. В качестве примера специфической электронной лабораторной записной книжки может служить лабораторная исполнительная система (LES);
2) перекрестно-дисциплинарные электронные лабораторные записные книжки ELN или основные ELN создаются для поддержки доступа ко всем данным и информации, которая необходима для записи в лабораторную записную книжку.
3.2.5 системы планирования и управления ресурсами предприятия (Enterprise Resource Planning, ERP).
3.2.6 надлежащая автоматизированная лабораторная практика (Good automated laboratory practice, GALP): Объединенные федеральные инструкции, политика и руководящие документы. Некоторые из условий GALP воплощены в стандарты GLP агентства по охране окружающей среды США (Environmental protection agency, EPA). Документы GLP (Good laboratory practice standards, стандарты по надлежащей лабораторной практике) являются нормативными документами, которые определяют руководство и проведение неклинических (доклинических, экспериментальных) исследований в большинстве лабораторий, подчиняющихся подразделению ЕРА по токсическим веществам и веществам, относящимся к пестицидам.
3.2.7 надлежащая автоматизированная производственная практика (Good automated manufacturing practice, GAMP).
3.2.8 лабораторная исполнительная система (Laboratory execution system, LES): Компьютерная система, применяемая в лаборатории на уровне работы аналитика для помощи в соблюдении правил при выполнении лабораторных испытаний с использованием различных методов.
3.2.8.1 Обсуждение
Лабораторные исполнительные системы (LES) являются подклассом электронных лабораторных записных книжек (ELNs), которые фокусируются на этапах выполнения конкретных методов лабораторных испытаний. Как правило, LES используются в лабораториях по контролю качества, в которых определяются методы испытаний. Функциональные возможности LES и ЛИМС частично перекрываются в области ввода результатов, интеграции с приборами и маркировки спецификаций. Размещенные опции включают в себя системы LES и ЛИМС, развернутые в качестве интегрированного решения, а также только ЛИМС или только LES (для ограниченных функций).
3.2.9 лабораторные информационные менеджмент-системы, ЛИМС (Laboratory information management system, LIMS):
1) ЛИМС - акроним термина «Лабораторная информационная менеджмент (управляющая)-система». Компьютерное приложение программного и аппаратного обеспечения, с помощью которого можно собирать, анализировать данные, управлять данными и информацией лаборатории, оформлять отчеты;
2) компьютерное программное обеспечение, которое используется в лаборатории для управления образцами, результатами испытаний, пользователями, приборами, стандартными образцами и такими лабораторными функциями, как оформление счетов, управление образцами, помещенными в планшеты (контейнеры, пробирки) для проведения анализа, изучение стабильности образцов с использованием ЛИМС, автоматизация рабочего потока;
3) класс прикладного программного обеспечения, которое осуществляет хранение и управление информацией, произведенной в процессе лабораторной деятельности. Эти системы используются для управления лабораторными процессами, включая определение мастер-данных (основных данных), управление образцами и цепочкой хранения информации об образцах, назначение на работу, управление приборами и оборудованием, управление стандартными образцами и реагентами, планирование сбора образцов и проведения испытания, ввод результатов, просмотр (рассмотрение) результатов, отчетность, наблюдение за отклонениями и применением нормативных документов. Эти системы соединяются с помощью интерфейсов с лабораторными приборами (например, с системой хроматографических данных (CDS), спектрофотометрами и весами) и другими информационными системами, такими как система планирования ресурсов предприятия (ERP), исполнительная система производства (Manufacturing execution systems, MES) или медицинские информационные системы, в основе которых лежат лабораторные информационные системы. ЛИМС - это приложение, характеризующееся высокой степенью гибкости, которое может быть конфигурировано или настроено так, чтобы способствовать широкой вариабельности моделей лабораторных рабочих потоков.
3.2.10 конфигурирование ЛИМС (LIMS configuration): Относится к процессу подготовки ЛИМС для использования в конкретной лаборатории. Как правило, процесс конфигурирования включает в себя использование интерфейса, предоставляющего продавцу возможность вводить используемую в лаборатории информацию, которая описывает типы образцов, методы анализа, спецификации, и т.п.
3.2.11 настройка ЛИМС (LIMS customization): Относится к процессу модификации ЛИМС для того, чтобы согласовать требования конкретной лаборатории. Как правило, включает в себя добавление таблиц, модификацию структур таблиц и написание кодов или программ для изменения функций ЛИМС.
3.2.12 метаданные (Metadata):
1) данные о данных;
2) информация, описывающая другой набор данных.
3.2.12.1 Обсуждение
Метаданные в контексте ЛИМС обычно включают в себя данные, которые поддерживают результаты испытаний и записываются в ЛИМС. Примером могут служить испытания по определению рН: результаты определения рН могут быть поддержаны с помощью метаданных, включающих в себя сведения о том, какие приборы были использованы, какими были данные калибровки прибора, какие стандартные буферные растворы (реагенты) были использованы для калибровки датчиков рН и каким был срок хранения стандартных образцов растворов.
3.2.13 регистрация образца (Sample registration): Процесс регистрации образцов в ЛИМС.
3.2.14 система управления научными данными (Scientific data management system, SDMS).
3.2.15 системы спектроскопических данных (Spectroscopic data systems): Компьютерная система, используемая для обработки, визуализации, интерпретации, хранения и записи информации со спектроскопических и нехроматографических приборов.
3.2.16 статические таблицы (Static tables): Описательные (дескриптивные) таблицы базы данных ЛИМС, где шаблоны, испытания, расчеты, спецификации и соответствующая информация охарактеризованы и сохранены и обычно находятся в таблицах «поиск/ссылка/словарь».
3.2.16.1 Обсуждение
ЛИМС хранит информацию для поиска с целью быстрой регистрации образца и назначения на испытания. Обычно статические таблицы необходимо конфигурировать до регистрации образца. Внедрение некоторых ЛИМС может сопровождаться вводом информации из статической таблицы непосредственно на этапе регистрации образца. Синонимы статических таблиц включают в себя мастер-данные (master data - основные данные) и данные по конфигурации.
4.1 Обоснование
Настоящий стандарт предназначен для обучения заинтересованных сторон многим аспектам ЛИМС. Настоящий стандарт может:
4.1.1 Помочь в обучении новых пользователей ЛИМС.
4.1.2 Помочь в обучении основного контингента сотрудников лабораторий и других организаций, которые используют ЛИМС.
4.1.3 Помочь в обучении производителей приборов и изготовителей других систем, которые могут быть соединены между собой интерфейсами.
4.1.4 Предоставить стандартную терминологию, которая может быть использована продавцами ЛИМС и конечными пользователями.
4.1.5 Установить минимальный набор требований к основным функциям ЛИМС.
4.1.6 Обеспечить руководство выполняемыми задачами и документацией, созданной в спецификации, а также действиями при оценке, обосновании стоимости, внедрении, управлении проектом, обучении и документировании ЛИМС.
4.1.7 Обеспечить высококомпетентный уровень руководства при интеграции ЛИМС с большинством обычно интегрируемых систем, таких как лабораторные приборы, CDS, ERP, ELN, SDMS и т.д.
4.2 Аспекты использования стандарта
Настоящий стандарт предназначен для использования всеми заинтересованными сторонами, включенными во все аспекты внедрения или обслуживания ЛИМС.
4.2.1 Настоящий стандарт предназначен для использования в рамках жизненного цикла ЛИМС отдельными лицами или группами лиц, ответственными за ЛИМС, включая спецификацию, построение/ конфигурирование, валидацию, использование, обновление, изъятие из эксплуатации/вывод из эксплуатации.
4.2.2 Настоящий стандарт также предназначен для предоставления образца перечня функций ЛИМС.
Примечание 1 - Основные функции ЛИМС, пункты интеграции, жизненный цикл и отрасли промышленности приведены на рисунках 1 - 4.
5.1 Концептуальная модель ЛИМС - верхний уровень
Основные функции ЛИМС охватывают широкую область рабочих потоков лаборатории, управление информацией и интеграцию с другими производственными компьютерными системами. Эти основные функции ЛИМС показаны на рисунке 1 в блоке ЛИМС. Интеграция с ЛИМС и внешними системами, приборами, инструментами отчетности и инструментами автоматизированных испытаний представлена на рисунке 1 в верхнем и нижнем секторах.
5.2 Концептуальная модель ЛИМС - средний и нижний уровни
Функции ЛИМС и их взаимосвязь с внешними системами, расширенными функциями ЛИМС и ожидаемыми в будущем функциями ЛИМС показаны на рисунке 2. Диаграмма определяет:
5.2.1 Основные функции ЛИМС (LC) с подструктурами операций (LC-1.X) и поддержки (LC-2.X).
5.2.2 Расширенные функции ЛИМС описаны в перечне в секторе LE-X.
5.2.3 Системы, являющиеся внешними для ЛИМС, показаны в секторах с кодами Е.
5.2.4 Ожидаемые в будущем функции ЛИМС описаны в секторах с кодами LF.
5.3 Фазы жизненного цикла ЛИМС (см. ГОСТ Р ИСО/МЭК 12207, ГОСТ Р ИСО/МЭК 15271)
Верхний уровень жизненного цикла ЛИМС представлен на рисунке 3 как:
1) первоначальное внедрение ЛИМС;
2) функционирование (эксплуатация) ЛИМС;
3) системы обслуживания.
Каждая из этих основных фаз в дальнейшем преобразуется в основные функции. Нумерация и обозначения на рисунке 3 соответствуют представленным на рисунке 2, а также требованиям, перечисленным в приложении Х1.
5.4 Концептуальная модель ЛИМС - отрасли промышленности
Базовый рабочий поток, который устанавливается в лабораториях независимо от их профиля, включает в себя такие функции, как регистрация образца, назначение испытаний, ввод результатов, рассмотрение результатов, утверждение результатов и отчетность (нижний уровень жизненного цикла ЛИМС*).
_____________
* Дополнительное разъяснение в целях лучшего понимания уровней жизненного цикла ЛИМС.
Рисунок 1 - Концептуальные модели ЛИМС - верхний уровень
_____________
* Сокращения и обозначения приведены в приложении ДБ.
Перечисленные системы:
Рисунок 2 - Модель концепции ЛИМС - средний и базовый уровни - структура требований
_____________
* Сокращения и обозначения приведены в приложении ДБ.
ФАЗЫ ЖИЗНЕННОГО ЦИКЛА ЛИМС
Рисунок 3 - Фазы жизненного цикла ЛИМС
_____________
* Сокращения и обозначения приведены в приложении ДБ.
Для лабораторий в различных отраслях промышленности могут потребоваться дополнительные функции в соответствии с конкретными требованиями к рабочему потоку. Например, для лаборатории экологического направления могут требоваться прослеживаемость контейнеров с образцами, обработка образцов в партиях с использованием контрольных образцов, интеграция с приборами для передачи сведений о числе описанных компонентов и многоуровневый просмотр. Кроме того, могут потребоваться специфические требования к отчетности. Некоторые из дополнительных функций, которые могут быть затребованы для лабораторий в специфических отраслях промышленности, представлены на рисунке 4. Представленные на рисунке 4 функции являются дополнительными к базовому рабочему потоку лаборатории.
Рисунок 4 - Потребности отраслей промышленности в ЛИМС
_____________
* Сокращения и обозначения приведены в приложении ДБ.
(см. ГОСТ Р ИСО/МЭК 14764, ГОСТ Р ИСО/МЭК ТО 16326)
6.1 Рабочий поток ЛИМС, введение
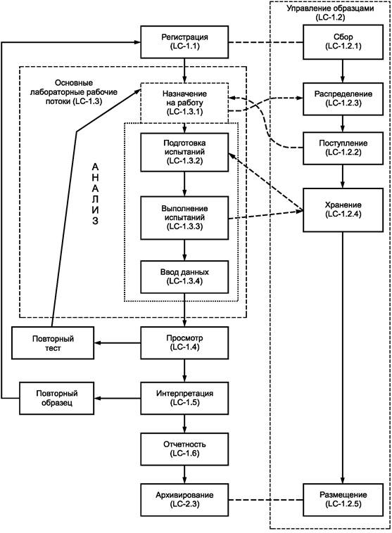
Модель рабочего потока ЛИМС (см. рисунок 5) дает общее представление о процессном потоке в типичной лаборатории. Целью диаграммы рабочего потока является разъяснение функций ЛИМС и указание пунктов интеграции с типичными лабораторными рабочими процессами (обработка образцов, анализ и отчетность). Определенные (специфические) лабораторные требования значительно варьируются от одной лаборатории к другой. Методы определения и состав образца или совокупности образцов будут также особенными для конкретной лаборатории и будут значительно меняться в зависимости от отрасли промышленности. Индивидуальный рабочий поток и определение образца, присущие только этой лаборатории, должны являться частью жизненного цикла ЛИМС. Базовые функции ЛИМС и взаимодействие рабочих потоков представлены на рисунке 5. Цифры в скобках (см. 6.2) соответствуют конкретным процессам рабочих потоков (прямоугольные блоки), представленных на рисунке 5, которые относятся к областям, показанным на концептуальных моделях ЛИМС (см. рисунки 1 - 4) в разделе 5. В качестве примера того, что может быть выполнено с помощью каждой из функций модели рабочего потока, используются данные всех уровней концептуальной модели ЛИМС. Подраздел 6.2 не содержит описаний каждой функции концептуальной модели и не ограничивается каким-либо специфическим уровнем.
Рисунок 5 - Основные рабочие потоки ЛИМС
6.2 Основные рабочие потоки ЛИМС
Оба логических потока данных, характеризующих работу ЛИМС в комбинации с соответствующими физическими процессами в отношении образцов, показаны на рисунке 5. Каждому блоку, представленному на рисунке 5, присвоен уникальный номер (номера соответствуют представленным на рисунке 2, детальное описание процессов приведено в последующих разделах).
6.3 Области функциональных возможностей ЛИМС
Основные этапы рабочих потоков ЛИМС, представленных на рисунке 5, описаны в нижеследующем подразделе стандарта. Каждый этап описан с перекрестной ссылкой на рисунок 2. Индекс (в скобках) указывает как на рисунок 2, так и на приложение Х1.
6.3.1 Регистрация образца (LC-1.1)
6.3.1.1 Началом процесса является инициирование запроса на испытание/отбор проб образцов. Запросы на образцы могут быть осуществлены в ручном и электронном режимах; это могут быть телефонные, Веб-запросы; производственные запросы, касающиеся сроков и графиков; специальные запросы и запросы, генерированные ЛИМС. Информация, получаемая из запросов на образец, включает в себя биографические данные, данные о клиенте, запрошенные методы испытания и информацию о безопасности. В результате внедрения некоторых ЛИМС лаборатория получает возможность осуществлять предварительную или последующую регистрацию образцов или клиентов для предварительной регистрации образцов посредством Веб-портала.
6.3.1.2 Прежде всего система ЛИМС должна быть надлежащим образом сконфигурирована, и соответствующим образом зафиксированная информация о персонале, заказчиках (клиентах, покупателях), испытаниях, отчетах и т.п. должна быть введена в статические таблицы. После того, как ЛИМС сконфигурирована, может начаться процесс регистрации образца. ЛИМС присваивает уникальный номер каждому регистрируемому образцу. Уникальный номер может быть одним из последовательного ряда целых чисел или из установленной пользователями последовательности. Большое число образцов, которые вместе были представлены на рассмотрение для регистрации, могут быть логически связаны в ЛИМС, например, все образцы конкретного заказчика. Как правило, система ЛИМС будет обеспечивать функциональные возможности для сбора следующей дескриптивной (описательной) информации об образцах: о том, кто предоставил образцы на рассмотрение, затраты (стоимость), описание образца и какие испытания должны быть проведены. Другая информация также может быть чрезвычайно важной, например, о приоритетности испытаний, о том, какие уровни точности и правильности требуются при испытаниях, какую опасность может представлять образец для персонала лаборатории, какие приблизительные уровни содержания компонентов ожидаются, что должно быть сделано с образцом, когда анализ будет завершен. Регистрация образцов может предшествовать или следовать за физическим сбором образцов. Функция ЛИМС по регистрации образцов должна быть простым процессом с интуитивным и эффективным интерфейсом пользователя.
6.3.1.3 Сообщение о подтверждении часто выпускается для того, чтобы гарантировать пользователям факт принятия системой запроса на образец. Статусы ЛИМС обновляются для образца/заказа. Система ЛИМС должна сделать запись о том, что был сделан заказ (для того, чтобы поддерживать эксплуатационную метрику). Когда запись будет сделана, система сможет отслеживать временные (календарные) интервалы для остальных этапов процесса. Полученные сведения позволят руководству лаборатории определять время оборота, статус образца и различные условия просрочек.
6.3.2 Управление образцами (LC-1.2)
6.3.2.1 Сбор образцов (LC-1.2.1)
Сбор образцов может проводиться в ручном, автоматическом или роботизированном режимах. Сбор образцов может проводиться с использованием системы ЛИМС (последующая регистрация образца), который в некоторых рабочих средах сопровождается распечаткой списка собранного материала и генерирования маркировки этикеток (штрих кодов) для контейнеров с образцами. Сбор образов может предшествовать регистрации образца или следовать за регистрацией образца; актуализированный заказ может меняться от лаборатории к лаборатории. Статусы ЛИМС могут быть обновлены (последующая регистрация образца) в течение этапа сбора образцов. Система ЛИМС может обеспечить информацию о том, как осуществлять сбор образцов, о планировании специфических образцов, требованиях к контейнерам и условиям хранения, информацию о безопасности (списки данных о безопасности материалов или «паспорт безопасности материала» - MSDS, Material safety data sheets), требованиях к хранению образца и информации о ротации образца. Цепь хронологического документирования информации об образце (chain of custody) может быть прослежена с помощью ЛИМС, хотя ЛИМС и не может полностью заменить юридически разрешенные требования к созданию подобной документации об образце.
6.3.2.2 Поступление образцов (LC-1.2.2)
Физическое поступление образцов в лабораторию записывается в системе. Процесс поступления включает в себя важные функции ЛИМС по регистрации образца (если образцы не были зарегистрированы в ЛИМС до их сбора), первоначальной проверке образца и маркировке. Заказ на образец или группу образцов может быть проверен по отношению к требованиям заказчика или к проекту отбора проб образцов. Может быть зарегистрирована такая дополнительная информация, как число полученных образцов и время доставки, а также может быть обновлен статус образцов для образца/заказа, начиная от регистрации до получения образца. Там, где используются списки собранных образцов, отчет об утерянных образцах может быть использован для указания тех образцов, которые не могли быть получены по какой-либо причине. Заказчику может быть выдана квитанция для подтверждения поставки (доставки) образца.
6.3.2.3 Может существовать необходимость разделить образец на подобразцы или аликвоты для одновременного анализа на различных автоматизированных рабочих местах или в разных лабораториях. Система ЛИМС определяет требования к аликвотам для образцов, основанные на предварительно проведенных с их использованием испытаниях. На этом этапе могут быть отмечены и зарегистрированы проблемы с образцом. Может быть отмечено недостаточное количество образца для проведения испытания или подготовки индивидуальных аликвот, необходимых для многочисленных тестов. Могут наблюдаться и регистрироваться другие проблемы с образцами, такие как их непредусмотренная окраска или непредусмотренное физическое состояние. Для некоторых образцов может потребоваться предварительная обработка, например, добавление консерванта. Если это необходимо, то лаборанту могут быть представлены инструкции с тем, чтобы гарантировать правильную работу на этом этапе. Система ЛИМС должна быть достаточно гибкой, чтобы обеспечить проведение таких проверок и документирования в течение процесса регистрации образца (или эти действия должны быть выполнены лаборантом до подготовки образца или испытания). Система ЛИМС также должна назначить уникальный лабораторный идентификатор для каждого полученного образца или каждой генерированной аликвоты и напечатать соответствующую этикетку для каждого образца.
6.3.2.4 Распределение образцов (LC-1.2.3)
Процесс распределения образцов включает в себя такие важные функции ЛИМС, как рабочие листы, ротацию и прослеживаемость образца. Цепь хронологического документирования информации об образцах может понадобиться для обеспечения документированного свидетельства о контроле и прослеживаемости хранения контейнеров с образцами и их содержимого. Примерами ситуаций, где могут потребоваться запросы о цепи хранения информации об образцах, являются: обработка веществ, подлежащих контролю; свидетельства (судебно-медицинские), поддерживающие юридические судебные случаи, или наличие радиоактивных материалов. Система ЛИМС должна предоставить перечень всех испытаний, которые должны быть выполнены, и может даже предоставить лаборанту детальную информацию относительно аликвот, требуемых для каждого испытания, количества требуемого материала, а также того, куда образцы должны быть направлены. Образец или аликвота могут быть направлены для анализа на рабочее место в лаборатории или на рабочее место в сторонней удаленной организации. Распределение образцов по дате и времени очень важно, так как помогает определить, когда образец становится доступным для анализа на различных лабораторных рабочих местах. Статус образца обновляется с тем, чтобы указать на образцы, которые являются доступными для анализа в данное время.
6.3.2.5 Хранение и удаление образца (LC-1.2.4)
Образцы или аликвоты, которые должны были быть приготовлены, могут храниться до анализа в специально выделенной для хранения комнате. Статусы системы ЛИМС обновляются для образца/заказа. В дополнение к обычным образцам могут поддерживаться запасы образцов сравнения, лабораторных реагентов, стандартных образцов, образцов для контроля качества (quality control, QC), а также образцов, зависящих от времени хранения (сектор стабильности).
6.3.2.6 Размещение образцов (LC-1.2.5)
Надлежащая документация по распоряжению образцом после анализа является предметом более внимательного рассмотрения. ЛИМС может быть использована для прослеживания местоположения конечного образца и удаления ненужных остатков (сбросов).
6.3.3 Назначение на работу (LC-1.3.1)
6.3.3.1 Планирование работы (LC-1.3.1)
Система ЛИМС может конфигурироваться для группировки образцов в серию или последовательности и для планирования работ (испытаний) для каждого образца/заказа в автоматическом режиме, или система может быть сконфигурирована так, чтобы позволить зарегистрированным (авторизованным) пользователям выполнять эти функции вручную. Система ЛИМС может конфигурироваться для добавления к запланированному рабочему потоку лабораторных стандартных, контрольных образцов и образцов для контроля качества, или система ЛИМС может конфигурироваться так, чтобы позволить авторизованным пользователям вручную вводить в нее стандартные и контрольные образцы.
6.3.4 Анализ
Анализ содержит многочисленные субъекты и действия. К ним относятся подготовка образцов, проведение измерений, образцы для контроля качества, получение и сбор данных. Действия по проведению анализа изменяются в зависимости от направления деятельности лаборатории. Петли повторного испытания и повторной выборки образца также представлены на рисунке 5 (подробнее см. ниже).
6.3.4.1 Подготовка испытания (LC-1.3.2)
Для большинства образцов требуется подготовка перед анализом. Кроме того, для некоторых образцов может потребоваться, чтобы этапы предварительной работы были выполнены до создания аликвот образца, предназначенных для предобработки. Система ЛИМС может быть сконфигурирована для обеспечения управления подготовки образцов на этапах предварительной обработки и предподготовки образцов. Система ЛИМС может также конфигурироваться для автоматического включения в последовательность операций неизвестных образцов, стандартных и холостых образцов, необходимых для калибровки или операций по верификации метода подготовки. Система ЛИМС может быть сконфигурирована для вычисления из этих данных экспериментальных факторов (фактора растворимости или фактической массы). В качестве альтернативы эти типы параметров могут быть рассчитаны вне ЛИМС и вручную введены лаборантом. Образцы, стандартные образцы и образцы для контроля качества, которые подвергаются предварительной обработке или предподготовке, или обоим вариантам обработки образца, требуют уникальной идентификации. Образцы для контроля качества могут включать в себя специальные образцы и их дубликаты, необходимые в качестве средств измерения точности метода, холостые пробы и дубликаты образцов. Требуется тщательно контролировать то, как система ЛИМС использует функцию прослеживаемости этих образцов для контроля качества. Система ЛИМС должна поддерживать связи как со всеми образцами для контроля качества, так и с ассоциированными с ними неизвестными образцами. Ассоциации образцов для контроля качества могут быть определены лаборантом, который вручную вносит группы образцов в систему ЛИМС, или ЛИМС может конфигурироваться для автоматического формирования партии неизвестных и стандартных контрольных образцов, основывающихся на таких критериях, как «используемые методы» или «приборы». Любые неисправности или исключения, с которыми специалисты лаборатории сталкиваются в ходе подготовки образцов, могут быть введены как примечания, которые отображаются на экране дисплея или распечатываются и могут помочь объяснить любые необычные результаты, полученные позже в процессе работы. Статусы системы ЛИМС обновляются для образца и заказа с тем, чтобы указать на завершение подготовки образца. Группы (ассоциации образцов) могут быть определены лаборантом, который сообщает о них системе ЛИМС, или системой ЛИМС, которая сообщает об этом лаборанту. Ассоциации образцов могут быть выделены в отчетах и могут помочь в объяснении любых необычных результатов. Статусы системы ЛИМС обновляются для образца и заказа. После подготовки образца аналитик может использовать доступные функциональные возможности системы ЛИМС для ввода подготовленных образцов и связанных с ними стандартных образцов и образцов для контроля качества в той определенной последовательности, в которой они должны быть измерены. Альтернативой перечисленным выше действиям может быть конфигурирование ЛИМС так, чтобы была возможность в автоматическом режиме заказывать образцы и контрольные стандартные образцы в последовательности, базирующейся на используемых методах и приборах. В этом случае может потребоваться осуществление с помощью ЛИМС функции прослеживаемости за дополнительными стандартными образцами и образцами для контроля качества. Дополнительные стандартные образцы и образцы для контроля качества должны быть уникальным образом идентифицированы в ЛИМС и должным образом связаны с ассоциированными с ними плановыми образцами.
6.3.4.2 Выполнение испытания (LC-1.3.3)
Поддерживаемые метаданные определенного вида должны комплектоваться как составная часть процесса измерения. Метаданные могут включать в себя параметры настройки аналитического прибора, любые используемые дополнительные стандартные образцы, образцы для контроля качества и холостые пробы, а также информацию о любых наблюдаемых неисправностях, трудностях и необычном поведении системы. Эта информация может помочь документировать используемые процедуры и содействовать в объяснении необычных результатов. Результаты испытаний являются главной продукцией процесса измерения. Промежуточные и заключительные результаты испытаний образцов, стандартных образцов и ассоциированных с ними образцов для контроля качества могут быть записаны в формате документальной (твердой) копии или в электронном формате, а также с использованием обоих форматов. Кроме того, в процессе измерения могут продуцироваться значения для дополнительных внутренних холостых проб, стандартных образцов и самопроверки аналитических приборов. Понятие «исходные, необработанные данные» и представление о том, что требуется сохранить в качестве юридического свидетельства (документа), могут быть определены по-разному для каждого клиента или привлеченного (сотрудничающего) предприятия.
6.3.4.3 В тех случаях, когда приборы двунаправлено соединяются с системой ЛИМС интерфейсами, последовательность неизвестных образцов и контрольных стандартных образцов может быть передана аналитическому прибору с тем, чтобы упорядочить установку прибора до начала анализа. Данная последовательность может включать в себя такую информацию, как идентификационные данные образца, массу образца, фактор растворимости или другую относящуюся к делу информацию. Информация о последовательности может быть сохранена в форматированном электронном файле, созданном в ЛИМС, и загружена в программное обеспечение приборов посредством функции импорта файла. Альтернативно вышеизложенному, последовательности могут быть напечатаны на бланках рабочих листов со штриховыми кодами, и последовательность образцов может быть быстро загружена в программное обеспечение прибора путем сканирования штриховых кодов с бланков рабочих листов или контейнеров подготовленных образцов. В случае отсутствия интерфейса последовательности могут быть вручную введены в систему прибора аналитиком или использованы напечатанные бланки рабочих листов для того, чтобы вручную сделать запись о результатах испытаний.
6.3.4.4 Ввод данных (LC-1.3.4)
Результаты измерения должны быть введены в систему ЛИМС. Число поддерживаемых измеряемых данных, которые будут переданы в систему ЛИМС, должно быть тщательно рассчитано. Поскольку клиенты просят, чтобы им было сообщено о большем числе этих измеренных данных, ЛИМС должна иметь способность собирать, хранить и сообщать о большем числе этих данных. Эта информация может быть введена посредством электронных интерфейсов или, в случае небольшого объема приложений, напечатана лаборантом (сотрудником). Когда результат испытания введен, статусы образца/заказа и результата обновляются. С помощью функции управления отмечают время и факт фиксирования в ЛИМС результатов, с тем, чтобы они могли быть подвергнуты статистической обработке, и можно было прослеживать продвижение каждого заказа на испытание. С помощью функции аудиторской прослеживаемости делается запись биографической (хронологической) информации о каждой трансакции в ЛИМС. Прямая интеграция прибора с системой ЛИМС является важным моментом для полной реализации деловых выгод и преимуществ от внедрения системы ЛИМС. Интеграция с аналитическим прибором имеет место при реализации функции ЛИМС LC-1.3.4 (приложение Х1).
6.3.5 Просмотр (рассмотрение) испытаний (LC-1.4)
6.3.5.1 Рассмотрение результатов испытаний и интерпретация
Лаборатория может потребовать, чтобы каждый результат испытаний проходил один или более уровней документированного просмотра и интерпретации. Система ЛИМС должна быть разработана так, чтобы было возможно документировать, по крайней мере, два уровня просмотра. Результат испытания оригинального образца обычно рассматривается и интерпретируется в первую очередь лаборантом (первичная квалификация сотрудника лаборатории). Этот просмотр регистрируется в документированном виде в системе ЛИМС. Лаборатория может потребовать рассмотрения результатов вторым по квалификации сотрудником (кто это будет, зависит от специфики отрасли промышленности и нормативных требований), чтобы гарантировать, что результаты были введены и интерпретировались должным образом. Для того, чтобы помочь в этом процессе, система ЛИМС может показать результаты для стандартных и холостых проб в дополнение к результатам, полученным для анализируемого образца. На основании этих результатов лаборант может сделать вывод, проводился ли контроль метода испытаний. Система ЛИМС может показать резюме работы для просмотра, т.е. краткое изложение основных положений проведенной работы. Необычные или выпадающие из нормативного диапазона результаты могут быть отмечены для более внимательного исследования. Если для проанализированных субстанций известны значения, соответствующие нормативному диапазону, они могут быть отображены на дисплее. Результаты, отличающиеся от нормы, могут быть отмечены или отдельно отображены на дисплее для более детального рассмотрения. Система ЛИМС может предписать проведение лабораторных стандартных операционных процедур СОП (SOP, Standard operation procedures), согласно требованиям, которых рецензент и испытатель должны быть разными людьми. Исправления или изменения в данных, введенных ранее в систему ЛИМС, могут быть сделаны на стадии верификации. Изменения в результатах, введенных ранее в систему ЛИМС, должны быть подвергнуты аудиту, а также приведены причины, на основании которых было сделано исправление (была проведена коррекция). В журналах по аудиту должны содержаться оригинальные данные и все изменения, внесенные в результат, включая дату и время изменения, сведения о том, кто сделал изменение и на основании чего.
ЛИМС может обеспечить просмотр результатов, за исключением случаев, где результаты соответствующих спецификаций или находящиеся в допустимых пределах результаты передаются автоматически в обзор испытаний, и только неожиданные результаты испытаний выводятся для ручного просмотра. Результаты могут быть утверждены с изменением статуса результата. Испытание (одно или более определений) может быть включено в график повторного испытания или, если это невозможно, результат может быть просто отмечен как ошибочный (неправильный). Для того, чтобы подтвердить изменения в статусе отчетов ЛИМС, могут быть использованы электронные подписи, если нормативные документы или руководства требуют этого. Функции управления необходимы для того, чтобы знать, когда результаты верифицируются, при этом верификация является другим этапом в ходе проведения работ «испытание/ образец/ заказ». Статусы ЛИМС обновляются для образца/заказа. Не для всех внедрений системы ЛИМС требуется проведение аудита. Специалист по внедрению системы ЛИМС должен определить, насколько важным является проведение аудита, какая информация должна повергаться аудиту, а также должны ли быть зарегистрированы причины для внесения изменений.
6.3.5.2 Цикл повторного испытания
Повторные испытания могут быть инициированы во многих пунктах рабочего потока ЛИМС. Возможные пути для организации повторных испытаний показаны на рисунке 5. Повторное испытание определяется как одно или более дополнительное определение оригинального образца/заказа из соответствующего контейнера. Повторное испытание обычно требуется, если заданное испытание, предположительно потерпело неудачу по техническим причинам, таким как ошибочные параметры контроля качества или сбой оборудования. В системе ЛИМС должен документироваться каждый повторный тест на основании соответствующей мотивировки.
6.3.5.3 Цикл повторной выборки образцов
Повторная выборка образцов может быть инициирована во многих пунктах рабочего потока ЛИМС. Возможные пути для повторной выборки образцов показаны на рисунке 5. Повторная выборка образцов определяется как один или более дополнительных образцов. ЛИМС должна установить прямые и обратные связи с образцами, которые добавляются путем цикла повторной выборки образцов. Повторные выборки образцов обычно требуются, если возникло подозрение относительно следующих небрежностей и ошибок при проведении испытания заданного образца: где именно для проведения повторного испытания имелось недостаточное количество образца, мнение лаборанта о том, что оригинальный образец не соответствовал требованиям проведения теста или проведение испытания было неправильным.
6.3.6 Утверждение образца (LC-1.5)
6.3.6.1 Лаборатория может потребовать, чтобы каждый образец подвергался документированному процессу утверждения. ЛИМС должна быть разработана так, чтобы в ней была предусмотрена возможность документирования этого процесса. Лаборатория существует, чтобы производить информацию для вышестоящей организации и организации клиента. Некоторые из систем ЛИМС конфигурируют так, чтобы лучше помочь в достижении этой основной цели. Системы ЛИМС могут организовывать и конфигурировать результаты так, чтобы было проще проводить интерпретацию и принимать решения. Конфигурирование результатов может быть проведено путем комбинации результатов анализа многих образцов, добавления дополнительной информации, произведенной не в лаборатории, к отчетам или сертификатам анализа, а также включения общей информации, относящейся к испытаниям или деятельности, обусловливающей причину первоочередного анализа тех или иных образцов. Анализ часто проводят для того, чтобы подтвердить качество или свойства материалов. В этом случае спецификации материалов могут быть введены в ЛИМС так, чтобы результаты могли быть проверены в соответствии с допустимыми значениями.
Для подтверждения результатов или авторизации (разрешения) изменения в статусе отчетов ЛИМС могут использоваться электронные подписи. Иногда могут использоваться рутинные статистические расчеты на основании совокупности результатов с тем, чтобы определить тенденции и сделать другие выводы и заключения. Для идентификации материалов могут использоваться спектральные библиотеки. В некоторых случаях, чтобы оказать помощь в понимании результатов, используется искусственный интеллект. Статусы ЛИМС обновляются для образца/заказа.
6.3.6.2 Выпускные документы об утверждении образца могут быть представлены в форме отчетов, сертификатов анализа, решений, основанных на предопределенных критериях, или действиях, направленных на непосредственное управление процессом.
Примечание 2 - Во многих случаях функция интерпретации будет совпадать с отчетным процессом. Во многих системах ЛИМС данные интерпретируются в формате отчета в электронном либо в бумажном виде.
6.3.7 Отчетность (LC-1.6)
Верифицируются только результаты испытаний, могут генерироваться как внешние, так и внутренние отчеты.
6.3.7.1 Результаты испытаний, наряду с данными по контролю качества (QC), могут быть сообщены заказчику. Для этого могут быть использованы разнообразные формы, включая отчеты в виде твердой копии (документальной копии), передачу данных в электронном виде и с помощью Веб-системы. Составление отчета в пределах данной системы ЛИМС должно быть гибким для того, чтобы можно было приспособить различные отчеты к требованиям отдельных клиентов. Система ЛИМС должна быть способна использовать заранее программированные форматы для большинства обычных твердых (документальных) копий и форматов электронных отчетов. Условные «Сертификаты анализа» (Certificates of Analysis, COA) обычно требуются в качестве примера отчета в виде твердой копии. Многие клиенты теперь полагаются на использование различных электронных форматов, которые поддерживают передачу данных из базы данных ЛИМС в базу данных клиента с использованием такого электронного формата передачи, как XML.
6.3.7.2 Отчеты могут включать в себя сводки для внутреннего использования руководством лаборатории. Функции управления ЛИМС сообщают, когда выпускаются отчеты, поскольку они маркируют (отмечают) время завершения цикла работ. Статусы ЛИМС обновляются для образца/заказа. С помощью сбора статистических данных и отметок времени (штампов) в различных пунктах процесса могут быть подготовлены отчеты для передачи руководству лаборатории. Могут быть подготовлены данные о числе образцов, обработанных на каждом автоматизированном рабочем месте, с указанием часа и дня недели. Полученные данные могут помочь составить график достижения максимума запросов на проведение анализа, в работе контрольно-пропускных пунктов и решениях других проблем, а также обеспечивают создание надлежащей документации, в которой подтверждается информация о новых аналитических приборах или сотрудниках. По требованию клиента лаборатория должна быть готова предоставить документы за прошедшее время. Результаты, полученные по окончании работы и хранящиеся в ЛИМС, помогают руководителям определить, насколько хорошо лаборатория соответствует текущим запросам. Персональный учет затрат времени может быть отслежен по времени нахождения каждого образца на каждом рабочем месте. Полученные данные могут быть использованы при расчете проектных характеристик и контроля работы персонала. Число проведенных испытаний может использоваться для оценки расхода реактивов и их поставки. Калибровка аналитических приборов и отчеты об их обслуживании могут поддерживаться и сообщаться с помощью ЛИМС.
6.3.7.3 Для внутреннего использования лабораторией также могут быть подготовлены отчеты по контролю качества. Для оценки производительности конкретного метода в пределах лаборатории могут составляться статистические отчеты. На основании анализа конкретных образцов для контроля качества могут быть построены контрольные карты. Диапазоны характеристик, полученные из контрольных карт, могут быть использованы для установления допустимых пределов, которые используются лабораторией при оценке внутренних процессов или при сравнении деятельности лаборатории с опубликованными требованиями к выполнению заданного метода. Некоторые клиенты требуют, чтобы им также сообщали об этих статистических диапазонах.
6.4 Модели данных ЛИМС
6.4.1 Типы данных
Технология базы данных, используемая системой ЛИМС, меняется в зависимости от каждого поставщика и команды по внедрению. Таблицы базы данных ЛИМС подразделены на две широкие области:
1) таблицы статических баз данных ЛИМС, где размещена описательная информация (например, профили, тесты, вычисления, спецификации и связанная с ними информация, обычно находящаяся в таблицах «поиск/ссылка/словарь»);
2) динамические таблицы, где хранится информация о том, как регистрируются образцы и вводятся результаты.
Термины «статические» и «динамические» дают представление об общей характеристике таблиц базы данных ЛИМС, отражающих частоту изменений данных. Пользователь системы ЛИМС должен внимательно изучить, как организация текущей лабораторной информации и рабочего потока соответствует двум областям базы данных (статической и динамической). Время, требуемое для внедрения ЛИМС, зависит от инструментов и структуры таблиц статической базы данных.
6.4.2 Статусы
Система ЛИМС способна к поддержанию информации относительно статуса образцов, индивидуальных испытаний и определений, сравнения результатов в соответствии со спецификациями, верификации результатов, утверждения образцов и заказов и многого другого. Информация о статусе обновляется, когда имеет место какая-либо трансакция ЛИМС. Все функциональные и рабочие потоки имеют воздействие на статус информации в ЛИМС. Примеры статусов образца и заказа включают в себя: «недоступный», «доступный», «полученный в лабораторию», «в процессе испытания», «приостановленный», «законченный», «утвержденный» и «отклоненный» статусы. Примеры статусов испытания и определения включают в себя: «доступный», «законченный», «утвержденный», «не соответствующий спецификации» статусы.
6.4.3 Загрузка и перемещение данных
Система ЛИМС способна к поддержке информации для широкого диапазона данных в рамках бизнес-процессов и лабораторной деятельности, необходимых для эффективной работы лаборатории. Система ЛИМС содержит данные, которые не только отражают текущее состояние деятельности лаборатории, но также историческую информацию относительно прошлой работы и событий. Большая часть информации, обычно находящейся под управлением ЛИМС, например, о том, где ЛИМС вводится в рабочую среду, в которой прежде система ЛИМС не была развернута, будет существовать в форме бумажной документации или электронных источников, таких как документы, крупноформатные таблицы или специализированные базы данных. При внедрении ЛИМС эти данные необходимо загрузить в новую систему ЛИМС с тем, чтобы обеспечить ее базовую конфигурацию. Статические данные всегда загружаются в ЛИМС как часть развертывания в ЛИМС жизненного цикла. Решение относительно того, как распоряжаться историческими динамическими данными, должно оцениваться с учетом фактора риска. Соответствующие стратегии для манипуляции этими данными включают в себя перемещение, сохранение и архивирование данных. Там, где существующая система ЛИМС заменяется новым решением, может появиться возможность перемещения данных из исходной ЛИМС к месту размещения в новой целевой ЛИМС. Перемещение данных должно быть тщательно проанализировано и спланировано. План должен включать в себя верификацию процесса, а именно проверку того, что данные успешно перемещены в новую базу данных.
(см. ГОСТ Р ИСО/МЭК 14764)
Примечание 3 - В данном разделе описываются большей частью технические детали промышленных стандартов для инфраструктуры, необходимой для системы ЛИМС в целом, установление интерфейсов и интеграция ЛИМС с другими системами, такими как ERP и лабораторные приборы (см. ссылки на рисунки 1 и 2, блок Е-2).
Примечание 4 - Концептуальная лабораторная информатика и корпоративная вычислительная (компьютерная) архитектура, которые являются типичными для большинства внедрений ЛИМС, представлены на рисунке 6.
Примечание 5 - Одним из важных факторов для достижения успеха является использование беспроводной технологии инфраструктуры тех лабораторий, где важна мобильность.
Примечание 6 - Концептуальная информационная технологическая топологическая модель ISA-95 (International standard for the integration of enterprise and control systems) представлена на рисунке 7. Настоящий стандарт определяет формальную модель обмена данными между деловыми (бизнес) и производственными системами.
Модели содержат следующие определения:
1) управление производственными операциями;
2) производственная (цеховая) деятельность, в которой используются графики планирования производства, выполнение фактической работы, требуемой для производства продукции, и обеспечение визуализации производства. Система ЛИМС, показанная как уровень 3 на рисунке 7, -это уровень управления операциями. Наиболее типичным является то, как система ЛИМС интегрируется с системами более низких уровней (с лабораторными приборами) на уровнях 1 и 2, а также с системами верхнего уровня 4, типа ERP.
Рисунок 6 - Концептуальная лабораторная информатика и корпоративная компьютерная архитектура
7.1 Аппаратные средства/платформы
Критерии выбора ЛИМС должны основываться на функциях программного обеспечения. Приоритет аппаратных средств должен быть на втором месте после программного обеспечения с полным набором функциональных возможностей. Компьютерная технология аппаратных средств, используемых для поддержки ЛИМС, а также соотношение «цена/качество» изменяются быстро. Специалист по внедрению ЛИМС должен под руководством поставщика начать оценку того, будут ли компьютерные аппаратные средства гарантированно соответствовать требованиям технического задания. Специалист по внедрению должен следовать рекомендациям поставщика по оценке технических характеристик аппаратных средств с определенным числом клиентских мест и провести испытания на экспериментальных внутренних системах (продавцы иногда «сокращают» спецификацию аппаратного обеспечения для сохранения первоначальных затрат низкими, чтобы сохранить влияние на бизнес покупателя). Технические характеристики аппаратных средств зависят от многих факторов. К наиболее важным факторам относятся:
1) число конкурентных пользователей;
2) ежегодное число регистрируемых документов (для образцов и определений);
3) число регистрируемых документов, которые будут обслуживаться в режиме «он-лайн»;
4) требования к архиву;
5) требуемый тип отчетности;
6) внешняя загрузка системы от приложений, не относящихся к ЛИМС.
Рисунок 7 - ISA-95 - концептуальная топология информационных технологий
Требования к техническим характеристикам аппаратных средств включают в себя требования к центральному процессору (CPU), тактовую частоту, ширину шины данных, память, объем диска, дисковый ввод/вывод, среднюю вместимость архива и нормы (скорость) коммуникационной сети. Начинающие пользователи системы ЛИМС должны знать, что при трансакциях ЛИМС (базы данных) требуемые загрузки часто размещаются на компьютерных аппаратных средствах. Составление отчетов, которые требуются при суммировании данных для создания большого объема данных, занимает разные периоды времени - от минут до часов. Пользователь должен планировать цели внедрения, графики и ресурсы. Для внедрения системы ЛИМС в большой лаборатории может потребоваться от шести до 24 месяцев и более. Для того, чтобы компьютерное обеспечение лучше соответствовало целям лаборатории, рекомендуется на стадии внедрения ЛИМС покупать небольшой процессор и незадолго до конца внедрения проводить модернизацию до более быстрой платформы (тогда цены на аппаратные средства должны оказаться более низкими). Следует также планировать расширение лаборатории на один - три года вперед. Циклы деловой активности не всегда приводят к расширению лаборатории. Следует рассмотреть возможность системы ЛИМС, которую оценивает заказчик, к масштабированию до меньшей, более простой системы так же хорошо, как до большей, более сложной системы. Продавцы баз данных программного обеспечения часто несут существенные дополнительные затраты на лицензии для масштабирования до меньших систем, в связи с чем при переносе приложений с более сложных компьютерных систем на менее сложные компьютерные системы могут быть существенно затронуты скидки на аппаратные средства и программное обеспечение. Очень важна портативность программного обеспечения систем аппаратных средств, если вы ожидаете изменения платформ аппаратных средств на протяжении существования ЛИМС. Способность к передаче данных между различными компьютерными системами является жизненно необходимой для гетерогенного компьютерного окружения. Следует выбирать ту систему аппаратных средств, которая может быть масштабирована (скорость CPU и объем хранения данных), чтобы соответствовать изменению требований.
7.2 Рекомендации в отношении базы данных
7.2.1 Основные требования
Компонентом базы данных системы ЛИМС является архитектура, для которой требуется наибольший уровень гибкости в отношении постоянно возрастающих требований к обмену информацией между лабораторией и предприятием. Системы ЛИМС должны базироваться на коммерческих базах данных систем управления или пакете базы данных, которые являются доступными, эффективными и поддерживаются извне поставщиком ЛИМС (выбор является правильным в случае, если заказчик хочет иметь возможность для изменения существующей ЛИМС в будущем).
Коммерческая реляционная база данных системы управления может быть организована, сконфигурирована и настроена для удовлетворения широкого диапазона сценариев использования и выполнения. Собственная база данных систем управления ЛИМС не является широко используемой, но может потребоваться для удовлетворения специфических требований. Патентованная база данных систем управления ЛИМС является источником риска «привязки» лабораторных данных к определенному продавцу, который может увеличить цену в случае перемещения любых данных в новую систему в будущем.
7.2.2 Ключевые объекты рассмотрения
При оценке платформы базы данных следует рассматривать следующие характеристики.
7.2.2.1 Стандартизация
База данных должна позволять приложениям или базе данных управленческого персонала взаимодействовать с базой данных, базирующейся на лучшей промышленной практике и общих стандартах для таких реляционных баз данных компьютерных систем, как использование языка структурированного запроса (SQL) для запросов базы данных. В идеальном случае платформы базы данных должны поддерживать также согласование с платформами базы данных и стандартов, находящихся в употреблении на предприятии заказчика.
7.2.2.2 Основная гибкость проекта
Проект базы данных, предоставляемый продавцом ЛИМС, должен быть надлежащим образом документированным и достаточно гибким для приспособления к общим задачам по управлению и конфигурации ЛИМС, например, таким как обслуживание пользователя, модификация рабочих потоков, справочная информация в таблицах для просмотра и добавление устанавливаемых пользователем полей. Проект должен сохранять справочную целостность информации в базе данных, т.е. дополнение, удаление или обновление данных в каждой области должны зависеть от воздействия на данные, к которым они обращены. Все типы данных, используемые в рабочем потоке лаборатории, должны быть размещены в базе данных, включая полный диапазон численных данных, дату/время и типы текстовых и мемо-данных. Другие требуемые типы данных могут включать в себя более передовые в техническом отношении функциональные возможности, такие как способность типов данных к поддержке хранения изображений, мультимедиа и файлов.
7.2.2.3 Расширенная гибкость проекта
База данных должна поддерживать способность к модификации структуры базы данных в соответствии с требованиями заказчика, включая поля дополнения/модификации, индексов, зависимостей и таблиц. Однако перед осуществлением этих изменений необходимо внимательно рассмотреть их воздействие на функциональности ЛИМС.
7.2.2.4 Дублирование данных
Функция дублирования данных является критической для защиты и обслуживания информации в ЛИМС. Лаборатории, использующие электронные записи (без бумажной резервной копии), должны обеспечить дополнительную защиту информации, полученной в пределах ЛИМС. Типичные процессы моментального или возрастающего резервирования осуществляются ночью, но обеспечивают ограниченную защиту между интервалами резервирования. Инструменты дублирования данных в пределах слоя базы данных [а иногда между слоями хранения - это сети хранения данных (SANs, Storage area network)] обеспечивают дополнительную защиту в отношении данных, потерянных при копировании всех трансакций между центрами данных или удаленными серверами.
7.2.2.5 Многочисленные среды: платформы разработки, качества (испытания) и производства
Платформа базы данных должна поддерживать способность многочисленных сред (копий) баз данных ЛИМС и инструментов миграции для перемещения объектов между средами. Типичное внедрение включает в себя создаваемую среду для разработки кода/конфигурации, среду качества для формального испытания, построения среды мастер-данных и производственной среды для производственной информации. Среда базы данных включает в себя компоненты разработанных приложений для управления данными, настройки приложения и интеграции. Эти инструменты часто имеют способность к развертыванию хранящихся процедур, просмотрам (хранящихся запросов), а также функции доступа с использованием запланированных процессов и других приложений или модулей приложений.
7.2.2.6 Обслуживание
Платформа базы данных должна давать возможность администратору базы данных осуществлять тонкую настройку технических характеристик и безопасности базы данных с функциями индексирования, управления таблицами и календарными графиками процессов.
7.2.2.7 Персонал
Если некоторые или все системы ЛИМС будут управляться и поддерживаться внутренними силами предприятия или другими сторонами, за исключением продавца ЛИМС, должна быть рассмотрена пригодность технического персонала, владение им навыками в области технологий, необходимых для использования платформы базы данных.
7.2.2.8 Интеграция
Платформа базы данных должна позволить импорт и экспорт данных в форматы промышленных стандартов, например, текстовые ХМL и ASCII (American standard code for information interchange, американский стандартный код для обмена информацией), и обеспечить набор инструментов или посреднического программного обеспечения (ПО) третьей стороны и/или поддержку обмена сообщениями для интеграции с другими приложениями и информационными системами.
7.2.2.9 Копирование (дублирование) и восстановление
Платформа базы данных должна поддерживать наилучшие промышленные практики копирования (дублирования) и восстановления данных наиболее эффективным и целесообразным образом. Эта функция поддержки должна быть включена в набор инструментов базы данных или всесторонне поддерживаться инструментами третьей стороны.
7.3 Платформа приложений системы ЛИМС
7.3.1 Основные требования
Системы ЛИМС развертывают на платформах приложений, характеризующихся широкой вариабельностью, при этом используют многие стандарты и программируемые языки, которые обеспечивают адекватные характеристики и функции. Вследствие этого важно, чтобы продавец ЛИМС предоставил детальную документацию о технических возможностях системы ЛИМС и проект архитектуры приложений. Документация должна позволять четко оценивать гибкость приложений в отношении возможностей, требуемых для лаборатории. Форма базовых требований любых организаций является необходимой для оценки архитектуры приложений в контексте их способности к конфигурированию, настройке и интеграции с другими системами (см. 6.3.3).
7.3.2 Ключевые пункты рассмотрения
При оценке платформы приложения должны рассматриваться следующие ее возможности и характеристики.
7.3.2.1 Модульность
Приложение, являющееся функциональной возможностью на уровне архитектуры, должно быть разделено на логические модули с четко определенными стандартными интерфейсами между модулями. Эти модули могут быть сгруппированы по характеристикам, размещению по слоям архитектуры приложения (например, презентация, деловая логика, интерфейсы с данными) или на основании того и другого. Часто группирование по характеристикам достигается путем использования объект-ориентированного технического подхода проекта в союзе с другими принципами промышленных стандартов по наилучшей практике в отношении проекта приложения. Проектируемая модульность может минимизировать непредвиденные последовательности изменений приложения путем конфигурирования, настройки или интеграции, изолируя области приложения, затрагивающие и облегчающие испытание приложения.
7.3.2.2 Инструменты конфигурирования
Приложение ЛИМС должно обеспечить экстенсивный административный интерфейс так, чтобы пользователь мог сконфигурировать приложение, по возможности, без программирования или прямой интервенции базы данных. Интерфейс пользователя должен также оцениваться с точки зрения его способности к дополнению, удалению, а также изменению модулей и форменных элементов на экране, чтобы была возможность создания продуктивных форм и рабочих потоков с минимальным программированием. В идеальном случае приложение ЛИМС должно позволить осуществление настройки, включающей в себя встраивание содержания из внешних систем, таких как встроенные мультимедийные функции (хроматограммы, гель-пластины, короткие обучающие видеокурсы и т.д.).
7.3.2.3 Языки программирования ЛИМС
Система ЛИМС должна обеспечивать программирование так, чтобы осуществлять настройки приложений ЛИМС или создавать расчеты в пределах приложения ЛИМС. Инструменты программирования ЛИМС могут быть весьма эффективны, позволяя конкретной лаборатории или штату ЛИМС настраивать приложение ЛИМС в соответствии с изменяющимися требованиями. Рекомендуется осторожность при настройке поставленной продавцом системы ЛИМС с тем, чтобы гарантировать совместимость системы с будущими обновлениями программного обеспечения продавца. См. ниже о настройке ЛИМС.
7.3.2.4 Согласование структуры данных приложения ЛИМС с бизнес-рабочим потоком
Приложение ЛИМС и его базовая технология должны наиболее точно соответствовать требованиям конкретной организации к технологическим процессам (рабочим потокам) лаборатории и информационной структуре. Приложение и архитектура базы данных системы ЛИМС должны оцениваться в соответствии с их гибкостью по отношению к конфигурированию, настройке и интеграции системы в соответствии с потребностями организации.
Примечание 7 - Всестороннее приспособление ЛИМС к лабораторным операциям является более важным, чем специфическая передовая технология.
7.3.2.5 Выполнение интеграции проекта и данных
Архитектура приложения должна быть разработана для использования платформ операционной системы и аппаратных средств, специфицированных с наибольшей эффективностью. Так, приложение включает в себя оценку параллельного (конкурентного) использования, пикового использования и способности индивидуального конечного пользователя к работе в многозадачном режиме (что означает возможность открытия нескольких экранов или функций приложения в одной и той же пользовательской сессии) без прекращения рабочего процесса. Существенные выгоды обеспечивает более раннее (насколько это возможно) использование испытательных инструментов автоматизации и построение модели представления-испытания системы в процессе внедрения. Инструменты автоматизации могут быть использованы для контроля изменений в работе системы, для осуществления обратной связи при испытании в случае внесения изменений в программное обеспечение и настройку системы, поскольку система развивается даже в процессе работы и поддержки фаз жизненного цикла ЛИМС.
7.3.2.6 Способность базы данных к взаимодействию
Если технологические стандарты организации изменяются часто, приложение ЛИМС должно оцениваться с точки зрения способности архитектуры приложения поддерживать платформы широко используемых баз данных.
7.3.2.7 Персонал
Если некоторые или все системы ЛИМС будут управляться или поддерживаться внутренними силами организации или другими сторонами, за исключением продавца ЛИМС, должна быть рассмотрена способность технического персонала к получению необходимых навыков в технологиях, используемых приложениями. Весьма важным является знание персоналом поддерживаемых операционных систем, языков программирования, технологий, заложенных в техническом задании, используемых для настройки и интеграции с приложениями.
7.3.2.8 Программируемые интерфейсы приложения (API)
Если предусматриваются настройка или интеграция системы ЛИМС, продавец ЛИМС должен обеспечить надлежащую документацию по API (Application programming interfaces) для создания интерфейса с приложением ЛИМС, четкой моделью для создания интерфейса с приложениями, являющимися функциями на распределенном уровне.
7.3.2.9 Стандарты интеграции
Система ЛИМС должна обеспечить способы интеграции и обмена данными, основывающиеся на таких общепринятых методах, как ХМЦ базирующийся на протоколе SOAP (Simple object access protocol, протоколе обмена структурированными сообщениями в распределенной вычислительной среде) и/или методах интеграции, поддерживаемых такими приложениями, как системы управления документооборотом и ERP-систем, которые в целом интегрируются с системой ЛИМС.
7.4 Настройка и интеграция ЛИМС
7.4.1 Сравнение конфигурирования, масштабирования и настройки
Понятие «настройка» часто используется как общий термин, относящийся к трем индивидуальным действиям, которые различаются с технической точки зрения.
7.4.1.1 Конфигурирование
Для конфигурирования используются характеристики управления системы, предоставляемые пакетом программ ЛИМС для того, чтобы достигнуть соответствия тем характеристикам ЛИМС, которые необходимы для использования в специфической деятельности предприятия и организации рабочего потока. Конфигурирование часто ограничивается изменением только справочных данных или предопределенных параметров настройки в приложении ЛИМС. Основные лабораторные требования должны быть доступны конфигурированию в системе ЛИМС.
7.4.1.2 Настройка ЛИМС и масштабируемость
Настройка - изменения продукта ЛИМС, которые приводят к расширению или добавлению характеристик ЛИМС, требуемых в соответствии со специфическими потребностями организации. Настройка выбирается в тех случаях, когда набор текущих и ожидаемых в будущем характеристик ЛИМС или интеграция с другими приложениями программного обеспечения не могут быть приспособлены для специфических потребностей (другие параметры бизнес-процессов и бюджета не рассматриваются). Настройка часто требует изменения базы данных, проекта приложения продукта ЛИМС или дополнения программ заказчика.
7.4.1.3 Интеграция
Интеграция - способность продукта ЛИМС к обмену информацией с другими приложениями программного обеспечения. Интеграция может включать в себя обмен данными с другими приложениями и/или обмен логическими приложениями и функциональностями с другими приложениями. Интеграция позволяет ЛИМС усиливать характеристики других приложений без добавления характеристик в ЛИМС самим заказчиком. Интеграция ЛИМС может потребовать изменения технического задания на базу данных или архитектуру приложения продукта ЛИМС, но в идеальном случае это изменение должно быть минимальным, если продукт ЛИМС достаточно гибок для интеграции.
7.4.2 Общие действия при настройке ЛИМС и интеграции
Некоторые примеры, демонстрирующие осуществление настройки ЛИМС или интеграцию с другими системами, приведены ниже.
7.4.2.1 Рабочие потоки
Настройка ЛИМС необходима для того, чтобы приспособить развивающиеся рабочие потоки к целям достижения большей производительности, соответствия и пополнения данными. Настройка может также включать в себя следующие варианты интеграции:
1) с системами по управлению документами (стандартные операционные процедуры, управление цепочками хранения информации об образце и т.д.);
2) с обучением и изучением систем по электронным учебникам;
3) с системой планирования ресурсов предприятия (ERP).
7.4.2.2 Химические информационные системы
1) Отчетность и интеллектуальные ресурсы предприятия.
Настройка отчетов ЛИМС и/или дополнение отчетов специальными возможностями. Этот процесс может также включать в себя настройку экспорта данных, просмотров базы данных для внешних систем передачи сообщений, хранилищ/магазинов данных, а также интеграцию с информационными приборными панелями и порталами.
2) Сбор данных.
Настройка интерфейса пользователя ЛИМС для большей эффективности сбора данных, интеграции с электронной записной книжкой и приложениями для сбора данных или интеграции с лабораторными приборами.
3) Безопасность.
Настройка ЛИМС необходима для того, чтобы обеспечить больше распределенных полномочий безопасности в характеристиках системы, включающих в себя соответствующие электронные подписи, интеграцию с системами управления предприятием или системами аутентификации по единственному признаку [LDAP - директории (облегченный протокол доступа к каталогам, Lightweight Directory Access Protocol), системы безопасности по идентификационным карточкам и т.д.].
7.4.3 Рассмотрение деловой активности для настройки или интеграции ЛИМС
Одним из наиболее существенных критериев оценки при выборе и внедрении любой системы ЛИМС является формирование потребностей для настройки и интеграции ЛИМС и способность кандидата на систему ЛИМС осуществлять эти функции с достаточной гибкостью. Настройка ЛИМС или интеграция ЛИМС с другими системами может оказывать существенное воздействие на выбор продукта, внедрение, текущее управление и общие затраты владельца при инвестициях в ЛИМС. Решение о настройке ЛИМС для особенных целей бизнеса или интеграции ЛИМС с другой информационной системой должно приниматься на основании хорошо продуманного процесса, который формирует часть системы жизненного цикла ЛИМС. Более детализированное объяснение решений о настройке деловой и управляющей активности см. в разделах о жизненном цикле ЛИМС, развитии бизнеса, контроле изменений.
7.4.4 Технологическое планирование настройки или интеграции ЛИМС
Планирование структуры для настройки или интеграции ЛИМС требует понимания того, как технологические аспекты работы будут воздействовать на внедрение и текущее управление системой ЛИМС. Актуальное содержание и процесс анализа воздействия проекта на настройки или интеграции будут меняться при формировании методологии жизненного цикла системы. Однако, как минимум, любой действенный анализ и технологический план должны включать в себя следующие виды деятельности перед технологическим внедрением:
7.4.4.1 Распределение требований
Для установления соответствия требованиям необходим детальный обзор функциональных требований к ЛИМС с оценкой технологической деятельности и ресурсов. Обзор должен включать в себя оценку технологических рисков, которые могут быть описаны в требованиях к внедрению.
7.4.4.2 Обзор архитектуры текущей ЛИМС
Полный обзор архитектуры приложений и базы данных системы ЛИМС. Обзор должен включать в себя, как минимум, оценку следующих факторов:
1) программирование и изменение технического задания на базы данных или дополнения, необходимые для соответствия требованиям;
2) программирование интерфейсов базы данных, предоставляемое продавцом ЛИМС;
3) воздействие изменений на другие характеристики и функции ЛИМС. Требуется большая осторожность и гарантии того, что настройка или интеграция с другими системами не изменят ожидаемые и валидируемые функции ЛИМС в процессе использования;
4) воздействие изменений, когда ЛИМС или система, с которой ЛИМС интегрируется, ремонтируется или модернизируется. Критическими факторами являются плохо разработанные настройки и интерфейсы или негибкие системы ЛИМС, что может привести к наращиванию характеристик и даже основных функций ЛИМС в процессе модернизации ЛИМС. Даже в менее экстремальных обстоятельствах плохой проект может привести к неоправданным затратам и дополнительным усилиям по координации обслуживания ЛИМС и совершенствуемых компонентов;
5) воздействие изменений и использование изменений для выполнения работ в системе ЛИМС. Например, будет ли запланированный ночью обмен данных о партии потреблять настолько много ресурсов системы, чтобы отрицательно воздействовать на деятельность по обслуживанию других систем и партий образцов?
7.4.4.3 Архитектура интегрируемой системы
Должны быть всесторонне рассмотрены архитектура приложения и база данных той системы, которая может быть интегрирована с системой ЛИМС. Ее оценка должна проводиться в соответствии с теми же критериями, что и рассмотрение архитектуры текущей ЛИМС.
7.4.4.4 Персонал
Необходимо рассмотреть направления поиска технического персонала (типы и источники). Технический персонал, используемый для настройки, должен обладать следующими навыками:
1) анализ бизнес-процессов;
2) проектирование приложения и базы данных;
3) программирование приложения и базы данных [с использованием RDBMS (Relational database management system, система управления реляционными базами данных) и инструментов программного обеспечения, поддерживаемых продавцом ЛИМС];
4) программирование посреднического продукта [поддержка программирования с использованием XML, экстракция данных, трансформация и загрузка (Extract, Transform, Load, ETL)] и т.д.;
5) управление базой данных и системное администрирование.
7.4.4.5 Внимательному рассмотрению должны подвергаться источники получения технического персонала, необходимого для выполнения проекта (продавец ЛИМС, другие продавцы продукта, формы аутсорсинга, внутренний ИТ-штат) и то, что является наилучшей комбинацией навыков, стоимости и пригодности для каждой фазы проекта (например, можно использовать продавца ЛИМС или форму аутсорсинга для разработки настройки ЛИМС, но обслуживать эту настройку будет внутренний штат лаборатории).
7.4.4.6 Интеграция или настройка
Должно быть принято решение о том, будут ли лучше соответствовать тем или иным требованиям настройка ЛИМС или интеграция с другим приложением, которое уже отвечает требованиям заказчика.
7.4.4.7 Создание прототипа
Как и в случае с внедрением основной системы ЛИМС, создание прототипа является важным этапом в процессе любой настройки с тем, чтобы проведение работ, технический подход и технические риски могли быть валидированы и количественно определены перед внедрением ЛИМС.
7.5 Компьютерная архитектура предприятия
Обзор компьютерной архитектуры ЛИМС, точки интеграции с ЛИМС и общие функции ЛИМС предоставлены на рисунках 1 и 2. Примеры интегрированной компьютерной архитектуры предприятия, которые охватывают пространство от систем предприятия до уровня лабораторных аналитических систем (приборов), представлены на рисунках 6 и 7.
7.5.1 Территориальное распределение (глобализация - корпоративное развертывание ЛИМС на различных территориях)
Глобализация является процессом и средой, благодаря которой компании могут заниматься коммерческой деятельностью не только в своей стране, но и, совместно с другими компаниями, во многих других странах. Появление передовых коммуникационных технологий, таких как Интернет и быстрое разрастание торговых отношений (среди других факторов), в значительной степени распределило научную активность в целом и лабораторные среды, в частности, по всему миру. В результате, пользователи ЛИМС, вовлеченные в глобальные операции, стали требовать у продавцов ЛИМС, чтобы они предоставили им приведенные ниже параметры:
7.5.1.1 Конфигурирование большинства или всех характеристик пользовательских интерфейсов с использованием различных языков.
7.5.1.2 Автоматическая настройка разницы в часовых поясах и наборах символов.
7.5.1.3 Упрощение распределения обновлений программного обеспечения в широком диапазоне - локальной сети и/или сети Интернет.
7.5.1.4 Согласованные лаборатории - схожие нормативные документы во многих странах и/или юрисдикциях.
Примечание 8 - Глобализация обычно направляется через комбинацию конфигурируемых и настраиваемых параметров в пределах приложения ЛИМС.
7.5.2 Конфигурирование распределенных систем ЛИМС
Развертывание системы ЛИМС, территориально размещенной в различных местах, обычно представляется в трех формах (см. таблицу 1): центральной, региональной и распределенной.
7.5.3 Содержание функции локализации
Содержание функции локализации характеризуется тем, что обеспечивает пользовательский интерфейс, отражающий определенные географические потребности каждого пользователя, и, как правило, включает в себя три элемента: 1) язык, 2) наборы символов и 3) часовые пояса, которые обычно вводятся в профиль ЛИМС пользователя или в локальную (местную) установку.
7.5.3.1 Локализация языка - это трансляция языка в пользовательский интерфейс местного пользователя. Обычно этот процесс является конфигурируемым элементом при глобальном развертывании ЛИМС, как правило, осуществляемом с помощью контента базы данных языка, конфигурационных файлов и/или базирующегося на XML остове интерфейса пользователя.
7.5.3.2 Наборы символов относятся к вводу символов, используемых для выражения выбранного языка, в пользовательский интерфейс. В частности, выбор набора символов является особенно важным тогда, когда рассматриваются настройки пользовательского интерфейса. Наборы символов Unicode часто используются, чтобы решать местные языковые проблемы без воздействия на пользовательский интерфейс.
7.5.3.3 Часовой пояс отражает определенную зону местного времени, используемую системой ЛИМС для отметок времени и целей аудиторской прослеживаемости. Особенно важно запомнить часовые пояса, конфигурируемые в системе ЛИМС, когда хранение, сравнение или агрегация данных во многих часовых поясах являются условиями для сохранения аудиторской прослеживаемости. Обычно в пределах внедренной ЛИМС используется выражение времени от значения среднего времени по Гринвичу (GMT, Greenwich mean time) для каждого часового пояса, которое объединяет эту информацию. Для Российской Федерации точкой отсчета является московское время*.
_____________
* Дополнение в целях применения на территории Российской Федерации.
7.5.4 Регулирующие (нормативные) и функциональные издания
Результатом глобализации является включение определенных функциональных потребностей в перечень юрисдикции в области регулирования и других функциональных проблем, связанных с местной лабораторной средой. Эти проблемы могут быть разрешены с помощью конфигурирования или настройки. Использование нормативных документов особенно важно в тех сценариях, где настройки выполняются путем модернизации, обслуживания и взаимодействия с пользователями, работающими в территориально распределенных лабораториях.
7.5.5 Пользовательская безопасность
Пользовательская безопасность в значительной степени варьируется при технологическом внедрении в систему Л ИМ С, однако в целом системы ЛИМС должны быть оценены в соответствии со следующими базовыми пользовательскими проблемами безопасности:
1) обеспечивает ли структура безопасности, предоставляемая системой ЛИМС, аудиторскую прослеживаемость и контроль доступа всесторонним образом в соответствии с потребностями организации;
2) действительно ли структура безопасности является гибкой и достаточно распределенной, чтобы осуществлять контроль безопасности на функциональном уровне или уровне задачи;
3) можно ли управлять структурой безопасности, имея единственную структуру безопасности для всех модулей ЛИМС, и может ли она быть объединена с другими структурами предприятия?
Структуры безопасности ЛИМС в целом поддерживают следующие возможности на уровнях пользователя, группы и предприятия.
7.5.5.1 Пользовательская безопасность:
1) Аудиторская прослеживаемость.
Система ЛИМС должна быть способна, как минимум, обеспечить пользователю идентификацию и штамп о времени в процессе проведения пользователем всех видов деятельности (ввод, обновление и удаление) и позволить, чтобы данные были доступны для записей аудиторского (контрольного) следа.
2) Однократный ввод подписи.
Большинство систем ЛИМС имеют унифицированную схему аутентификации, благодаря которой пользователь может один раз зарегистрироваться и иметь доступ ко всем функциям, для которых он имеет право доступа без запроса дополнительной регистрации.
Таблица 1 - Стратегия развертывания территориально распределенной системы ЛИМС
|
Преимущества, польза |
Сложные задачи, проблемы |
|
|
Центральное развертывание предоставляет возможность размещения приложений, базы данных и инфраструктуры ЛИМС в одном (единственном) центре данных или группе центров данных со всеми прикладными функциями, управляемыми центрально. Часто пользовательский интерфейс поставляет приложение пользователям через Веб-браузер или терминал «тонкого клиента» (включая отдаленный рабочий стол). Конфигурирование для потребностей каждой лаборатории также управляется центрально |
Центральное управление объединяет ресурсы поддержки и обычные затраты. Изменения и модернизация ЛИМС доступны пользователям во всех местах локализации немедленно. Поддержка ЛИМС местным ИТ-персоналом минимизируется, поскольку нет никакой потребности в местной (локальной) поддержке приложения (после обучения и т.д.). Развертывание новых мест локализации является значительно более быстрым и легким процессом, чем развертывание распределенных систем. Данные централизуются, что облегчает сбор и анализ бизнес-сведений о размахе деятельности и тенденциях организации |
Архитектура приложения является критическим фактором для обеспечения гибкости ЛИМС согласно потребностям локальных (местных) лабораторий. Система должна быть способна к высокой степени конфигурируемости для успешного управления местным (локальным) языком и вопросами регулирования. Настраиваемые характеристики должны быть проанализированы для предоставления гарантии того, что при изменениях пользователь получит преимущества (и они не оказывают негативного влияния). Инфраструктура должна быть тщательно спланирована, чтобы вычислительная сеть была доступной и избыточной, в особенности из-за того, что центральное размещение должно быть доступно для глобальных операций 24 часа семь дней в неделю (24/7) |
|
Региональное развертывание комбинирует экономичность масштабирования центральной модели с гибкостью распределенной модели. Группы пользователей ЛИМС определяются по общим географическим признакам, признакам регулируемого или общего пользования с тем, чтобы внедрение ЛИМС могло быть централизовано в процессе нескольких установок, пока не будут удовлетворены основные прикладные потребности каждой группы |
Золотая середина между экономией средств за счет масштабирования и возвращения вложенных средств (инвестирования) достигается при удовлетворении требований пользователя. Однако поддержка с использованием местных ИТ-специалистов минимизируется, так как этот метод обычно использует принцип «тонкого клиента». Развертывание новых мест локализации происходит относительно быстро и просто по сравнению с развертыванием полностью распределенной модели. Изменения и модернизацию можно быстро осуществлять при поддержании гибкости системы. Данные более просто агрегируются в соответствии с общими потребностями бизнеса |
Группы пользователей должны быть тщательно определены, или результатом может явиться простая высокозатратная централизованная модель. Требования пользователей должны быть ясно определенными в соответствии с языком, регулируемыми и функциональными потребностями с тем, чтобы система ЛИМС была конфигурирована наилучшим образом. Настройка и модернизация должны быть тщательно синхронизированы как в отношении региональных пользователей, так и организаций с региональным размещением; избыточные системы могут быть актуально размещены в других регионах, благодаря чему аварийное восстановление становится экономичным, поскольку технологические и людские ресурсы могут быть использованы эффективно. Тщательное планирование инфраструктуры должно быть произведено для того, чтобы быть уверенными, что на доступность системы не повлияют региональные происшествия. При региональном размещении избыточные системы могут быть актуально размещены в других регионах, делая аварийное восстановление экономичным |
|
Распределенное размещение предоставляет гибкость конечным пользователям, но при этом обычно требует самой высокой поддержки и затрат при размещении ЛИМС. Распределенные модели состоят из автономных приложений рабочего стола клиента или модели «клиент-сервер» с установкой сервера на каждом месте локализации. Распределенные модели обычно не используются, когда глобализация является существенной проблемой для размещения ЛИМС |
Содержание функции локализации является «коробочным» продуктом, так как установка ЛИМС на каждом месте размещения конфигурируется в соответствии с местными (локальными) потребностями. Конфигурирование и настройка могут быть в значительной степени выполнены безотносительно к потребностям местного развертывания. Идеальным является вариант, когда требования к каждому месту размещения являются четко отличающимися друг от друга и/или функциональные различия ясно очерчены в зависимости от места размещения. Доступность сети обычно ограничена проблемами более управляемой местной сети (LAN) относительно проблем более сложной широко распространенной глобальной сети |
Развертывание (размещение), обслуживание, модернизация, инфраструктура и поддержка могут быть очень дорогими, поскольку для каждого конкретного внедрения данные ресурсы должны быть доступны. Определение глобального стратегического направления для выравнивания систем ЛИМС по организационному принципу является затруднительным, что обусловлено высоким уровнем локальных (местных) вариантов. Недостатки в области стандартизации. Общие регулирующие и управляющие стандарты трудно автоматизировать между различными организациями, и успешное развертывание в одной организации не означает простое осуществление этого процесса в других местах размещения. Агрегация данных для анализа и отчета на основе глобальных операций является почти невозможной из-за того, что источники данных являются высоко распределенными. Планы аварийного восстановления трудно и/или дорого внедрять, так как каждый план и каждое внедрение варьируются в зависимости от места размещения |
3) Время на проведение сессии.
Схема аутентификации должна также разрешить пользователю конфигурированный ввод запроса для введения имени и пароля вновь, если пользователь находился в системе, не работая, в течение большего, чем конфигурированный период времени (эта функция иногда управляется внешней системой ЛИМС с использованием установочных параметров сети предприятия).
4) Стратегия в отношении пароля.
Система ЛИМС должна соответствовать стандартам компании в отношении требований к восстановлению пароля, комбинаций пароля (сюда относятся: минимальная длина строки символов, комбинация символов и чисел) и уровню шифрования при хранении пароля в базе данных.
5) Соответствие нормативным документам и электронные подписи.
Система ЛИМС должна соответствовать применяемым нормативам и стандартам компании, где задействованы электронные подписи или пользовательское подтверждение электронных записей, или тем и другим нормативным документам одновременно.
7.5.5.2 Безопасность групп
1) Назначение пользователя.
Система ЛИМС должна поддерживать возможность назначать индивидуальных пользователей на принадлежность к системным группам или ролям (должностям).
2) Назначение запроса.
Система ЛИМС может опционально позволить назначение пользователей в группы путем запроса другой пользовательской информации, например, из отдела.
3) Функциональное назначение.
Система ЛИМС должна дать возможность назначения доступа группам для конкретных операций в системе ЛИМС с тем, чтобы единственная группа могла иметь стандартный набор разрешений для конфигурируемого набора распределенной деятельности (например, выполнение ввода специфических задач, текущих специфических отчетов или категорий отчетов, и т.д.).
4) Аудиторская прослеживаемость.
Система ЛИМС должна обеспечить аудиторскую прослеживаемость (идентификацию пользователя и отметку о времени) всех изменений в составе членов группы или доступа групп наряду с административным пользователем, который осуществил эти изменения.
7.5.5.3 Безопасность предприятия
1) Безопасность каталогов предприятия или вычислительной сети.
Система ЛИМС может опционально интегрироваться с каталогами по безопасности предприятия (например, LDAP, active directory, windows domain и т.д.). Эти характеристики определяют пользу от использования единственного набора из полномочий для многих приложений, «бесшовную» интеграцию ЛИМС с корпоративной политикой безопасности, более удобное и обоснованное управление безопасностью пользователей. Например, при удалении пользователя из каталога удаляется доступ пользователя ко всем приложениям вместо того, чтобы требовать удаления пользователя из пользовательских баз данных в каждом приложении.
2) Интеграция с физическими системами безопасности и инфраструктурой открытых ключей.
Структура безопасности системы ЛИМС может также опционально интегрироваться с организацией, имеющей физические системы безопасности, такие как идентификационные карточки или биометрические приборы. См. в 7.4.4 информацию о системах, которые дополняют удостоверения личности (служебные пропуска) и пароли зашифрованными сертификатами, системами со смарт-картами (пластиковыми карточками со встроенными микропроцессорами) и т.д. Эти возможности обеспечивают дополнительную валидацию и аудиторскую прослеживаемость при аутентификации пользователей ЛИМС и (с соответствующим прибором, интегрированным с ЛИМС) могут обеспечить более быстрое дополнительное соответствие пассивной аутентификации с системой ЛИМС, чем ручной ввод идентификационных данных пользователя и пароля.
7.5.6 Инфраструктура
Инфраструктура вычислительной сети и аппаратных средств, требуемая системой ЛИМС, варьируется в широком диапазоне в соответствии с выбранным специфическим программным обеспечением ЛИМС и набором характеристик, но это особенно важно для понимания, какие ресурсы сети и оборудования будут необходимы в зависимости от выбора метода развертывания (центрального, регионального, распределенного). Перечень некоторых требований к общей инфраструктуре и вариантам выбора, основанным на стратегии развертывания, приведен в таблице 2.
7.6 Обмен данными между ЛИМС и системой планирования ресурсов предприятия (ERP-системами)
Установление интерфейсов между ЛИМС и ERP для интегрирования функции управления качеством, детально представленной в приведенной ниже диаграмме, является общим требованием для среды лаборатории по контролю качества, где развернуты обе системы. Требования к инспектированию возрастают при прохождении материалов в процессе управления цепочками поставок с использованием логистических модулей ERP. Разделение данных между ЛИМС и ERP может содействовать более быстрому и эффективному контролю качества и процессов производства на основании жизненного цикла каждой партии продукции (см. рисунок 8).
Рисунок 8 - Пункты интеграции ЛИМС - ERP
7.6.1 Опции интеграции (см. рисунок 2, блок LE-2)
Принципы облегчения интеграции ЛИМС с ERP-системой охватывают диапазон от разработки настройки интерфейсов до обеспечиваемых провайдером конфигурируемых решений.
Существует множество технологий и методов облегчения интеграции. Поставщики ЛИМС могут обеспечить специфически сертифицированные поставщиком интерфейсы для интеграции с ERP, которые освобождают команду по внедрению от большей части работы по разработке настройки и дорогостоящего обслуживания. Стандарты интеграции предприятия и систем управления ISA-95 также очень важны и широко поддерживаются многими продавцами ERP и MES. Данные стандарты описывают интеграцию между деловым логистическим слоем управления, который включает в себя системы ERP, и слоем управления производственными операциями, который включает в себя системы MES и ЛИМС. На Всемирном форуме (The World Batch Forum) было определено, как представлять ISA-95-информацию в XML, известную как Business to manufacturing markup language (бизнес для маркировки производственного языка) или B2MMLV2.0.
7.6.2 Пункты интеграции между ЛИМС и ERP
Основные пункты интеграции между ЛИМС и ERP-системой представлены на рисунке 9.
Рисунок 9 - Возможные пункты передачи данных между ERP и ЛИМС
7.7 Интеграция с лабораторными приборами
7.7.1 Интерфейсы между ЛИМС и лабораторными приборами [такими как весы, рН-метры, спектрофотометры, системы хроматографических данных (CDS)], как правило, включают в себя установку интерфейса системы ЛИМС с другими системами данных, контролируемых аппаратными средствами прибора. Система хроматографических данных (CDS), как правило, относится к специфической категории из-за присущей ей сложности. Интеграция прибора с ЛИМС является ключевым фактором в обеспечении эффективной выгоды по стоимостной категории при внедрении.
7.7.2 В связи с существующей сложностью управления последовательностью приборов при испытании образцов (в некоторых случаях - автосамплера) с использованием ЛИМС и систем данных лабораторного прибора желательно, чтобы ЛИМС загружала последовательность испытаний в системы данных лабораторного прибора через интерфейс с тем, чтобы гарантировать точный обмен информацией.
7.7.3 Система данных лабораторного прибора осуществляет измерение и передачу назад в ЛИМС результатов для дальнейшей работы в пределах ЛИМС. Результат испытания, проведенного на лабораторном приборе (определение, измерение), передается в ЛИМС через интерфейс ЛИМС - прибор. Альтернативно описанным действиям, система сбора данных лабораторного прибора может, образно говоря, «вытащить» из ЛИМС подходящие образцы, провести необходимые измерения и затем вернуть результаты назад в ЛИМС.
7.7.4 Во многих случаях желательно, чтобы результат передавался из системы сбора данных в ЛИМС в реальном времени с тем, чтобы в дальнейшем обработка результата с использованием ЛИМС (перекрестная техника расчетов, утверждения, отчетность и т.д.) была проведена так же быстро, как и измерение.
Таблица 2 - Требования к инфраструктуре для стратегии развертывания ЛИМС
|
Центральное развертывание |
Региональное развертывание |
Распределенное развертывание |
|
|
Конфигурация сети |
Широко распространенная (глобальная) вычислительная сеть или виртуальная частная вычислительная сеть |
Широко распространенная (глобальная) вычислительная сеть или виртуальная частная вычислительная сеть |
Локальная вычислительная сеть |
|
Инфраструктура безопасности |
Справочная информация о предприятии или внутренняя база данных ЛИМС |
Справочная информация о предприятии или внутренняя база данных ЛИМС |
Внутренняя база данных ЛИМС или локальный (местный) домен |
|
Системы для копирования и резервирования |
Ежедневное или непрерывно увеличивающееся число копий данных, производящихся автоматически для стороннего места размещения. Центры резервирования данных. Пункты доступа к резервной сети |
Ежедневное или непрерывно увеличивающееся число копий данных, производящихся автоматически для стороннего места размещения. Центры резервирования данных или разделенный перехват управления при отказе между региональными центрами. Пункты доступа к резервной сети |
Ежедневное производство копий с ручной передачей для стороннего хранения. Обычно никаких данных, полученных из центра или сети, не резервируется |
|
Конфигурация аппаратных средств |
Основные или многочисленные серверы центрального процессора (CPU) с полной комплектацией компонентами (сервер, материнская плата, память, диск, энергоснабжение и т.д.). Конфигурация тонкого клиента (терминал, удаленный рабочий стол, Веб-браузер) |
Многочисленные серверы центрального процессора (CPU) с полной комплектацией компонентами (сервер, материнская плата, память, диск, энергоснабжение и т.д.). Клиент-сервер (приложение на рабочем столе с базой данных и приложение для сервера на выходном буфере) или конфигурация тонкого клиента (терминал, удаленный рабочий стол, Веб-браузер) |
Ведомственный сервер с минимальной комплектацией или отсутствием сервера (для развертывания нескольких клиентских мест). Клиент-сервер (приложение на рабочем столе с базой данных и приложение для сервера на выходном буфере) или конфигурация автономного рабочего стола с локальным хранением данных |
7.7.5 При выполнении расчетов, необходимых для полного анализа, наибольший успех достигается при использовании ЛИМС и автоматизации, связанной со специфическими приборами. Локализация вычислений должна основываться на том, какими функциональными возможностями обеспечивается каждая система (ЛИМС или система сбора данных лабораторного прибора). Хорошим примером является CDS (система хроматографических данных). Система хроматографических данных успешно применяется для установления системы соответствия, интегрирования пика, построения калибровочных кривых. ЛИМС успешно применяется при перекрестной технике расчетов, сравнении со спецификациями, корректировке с учетом влажности и других факторов, утверждении отклонений, результатов лабораторных испытаний и отчетов о них. Типичные принципы проведения расчетов в системе ЛИМС - CDS основаны на следующих взаимоотношениях: система CDS сообщает ЛИМС о значении отклика образца относительно значения отклика стандартного образца, а ЛИМС используется для того, чтобы вычислить конечный результат, сравнить его со спецификациями и в дальнейшем включить в отчет.
7.8 Интеграция рабочих потоков:
7.8.1 Для управления и обработки образцов в лаборатории, как правило, используется несколько подходов. Два основных подхода включают в себя:
1) испытание индивидуальных (отдельных) образцов - одного за один раз, завершение всех испытаний одного образца и
2) создание партии из нескольких образцов, для которых проводится то же испытание.
7.8.2 Отдельный образец или группу однотипных образцов (обычно перечисленных в рабочем листе) вносят и запоминают в системе ЛИМС, размещенной в лаборатории, что является необходимым для создания партии образцов с идентичной или подобной (схожей) техникой испытаний.
7.8.3 Как правило, ЛИМС используется, чтобы запрашивать доступные образцы с идентичными или подобными (сходными) требованиями к испытаниям, что ускоряет назначение на испытание и завершение испытания.
7.9 Промышленная технология обмена данными
7.9.1 Установка интерфейса ЛИМС с приборами, как правило, означает соединение двух умеренно сложных или очень сложных систем. Для того, чтобы успешно провести данную операцию, должны использоваться лучшие ИТ-методы. В идеальном случае интерфейс между ЛИМС и прибором должен быть без файлов, представляющих риски для безопасности, или необходимо увеличить общую сложность системы, чтобы смягчить этот риск. Стандарт данных XML фактически представляет собой промышленный стандарт в качестве информационного формата для обмена структурированными данными между двумя системами. Кроме того, XML может постоянно сохраняться в качестве файлов или временного (промежуточного) обменного потока между двумя сотрудничающими приложениями. Из-за широкого распространения формат XML рекомендуется как основной формат для интерфейса к приборам.
Инструменты промышленного стандарта (типа XSL, extensible stylesheet language, расширяемый язык таблиц стилей) могут использоваться для того, чтобы трансформировать представление данных от одного продавца к другому, увеличивая ценность интерфейса, базирующегося на XML.
7.9.2 Некоторые стандарты существуют для облегчения обмена данными между лабораторными (клиническими) приборами и ЛИМС.
7.9.3 Агентство по охране окружающей среды США (ЕРА) применяет «стандарт для поэтапного обмена электронными данными в области экологических программ» (SEDD, Staged electronic data deliverable). Стандарт EPA SEDD использует распространенную технологию языка (XML) и является объединенным стандартом.
7.9.4 Технология XML обеспечивает стандартный формат данных для обмена информацией между ЛИМС и приборами. Вновь появляющиеся стандарты, типа стандарта XML для данных в области аналитической химии (Analytical information markup language, AnIML), основываются на формате данных XML, чтобы обеспечить стандартизацию представления общих информационных элементов. Схема ядра AnIML принимает во внимание XML пометки любого вида аналитической информации. В комплекте образцовых документов по аналитической технике (atid - analytical technique instance documents) в виде XML-файлов (один из которых по аналитической технике) применяются строгие ограничения для гибкого ядра, которые, в свою очередь, определяются технической схемой. Расширения технической схемы являются возможными для институционально-специфичных параметров и параметров, специфичных для поставщика. Использование стандартов формата данных XML (типа AnIML) обеспечивает стандартные структуры для интеграции аналитических приборов с ЛИМС.
7.10 Интеграция приложений предприятия и посредническое программное обеспечение
Если организация имеет определенную стратегию интеграции приложений предприятия или стандартную платформу посреднической программы предприятия, система ЛИМС как приложение должна оцениваться с точки зрения ее способности легко объединяться с посреднической программой, поддерживающей стандарты. Интеграция с центральной платформой посреднической программы может существенно снизить затраты на интеграцию и уменьшить ее сложность. Единственное (однократное) проведение интеграции системы ЛИМС с платформой посреднического программного обеспечения (ПО) может затем потенциально поддерживать информационный обмен со многими приложениями предприятия, связанными с тем же посредническим ПО.
7.11 Цифровой контент
Множество цифровых сред [изображения; местные и корпоративные стандартные операции (СОП); отчеты, полученные с разных приборов; записи об обучении пользователя; сообщения поставщика и т.д.] сохраняется в лаборатории безопасным способом. Хранение и управление этими поддерживаемыми документами и электронными записями находятся, как правило, во внешнем ЕОМЭ или системах архива данных, связанных с ЛИМС. Доступ к этим источникам цифрового контента может быть достигнут с использованием широкого диапазона технических решений (совместное использование данных предприятия, система управления контентом и т.д.). Доступ к этим, хранящимся в ЛИМС, данным весьма желателен, особенно если рабочие потоки были интегрированы в ЛИМС с помощью конфигурирования.
7.12 Интеграция с электронной лабораторной записной книжкой (ELN)
Интеграция ELN с ЛИМС может иметь несколько форм, зависящих от бизнес-функций, выполняемых каждой системой. Функции электронной лабораторной записной книжки варьируются в широком диапазоне, но в основном относятся к двум категориям: 1) специфические ELN и 2) перекрестно-дисциплинарные ELN. Специфические ELN содержат параметры, созданные для работы со специфическими приложениями, научными приборами или типами данных. Специфические ELN могут быть тесно интегрированы с ЛИМС для передачи информации из ЛИМС в ELN и из ELN в ЛИМС. Примером специфической ELN может являться лабораторная испытательная система (LES). Перекрестно-дисциплинарные ELN или основные ELN разработаны для поддержки доступа ко всем данным и информации, которые должны быть зарегистрированы (записаны) в лабораторной электронной записной книжке и обычно интегрируются с ЛИМС как указатели или ссылки в пределах ЛИМС. Внедрение специфической ЛИМС может варьироваться:
- от полного внедрения, которое покрывает лабораторные потребности и интеграцию с приборами до конечного результата, и
- расположения материала (партии) (с ЛИМС, выполняющей функции ELN) до более ограниченного внедрения, где ЛИМС управляет конечным результатом, но не полностью охватывает лабораторные потребности или функции интеграции с приборами, a ELN управляет информацией о лабораторных потребностях и интеграцией с приборами и передает эту информацию в ЛИМС.
8.1 Введение
Жизненный цикл системы ЛИМС относится к действиям, которые проводятся при приобретении, внедрении, эксплуатации и, в конечном итоге, удалении ЛИМС. Поскольку многие из этих действий должны происходить одновременно, жизненный цикл системы ЛИМС лучше всего понимается при распределении действий по фазам, которые, как правило, происходят почти последовательно. Распределение действий по фазам облегчает планирование и установление контрольных точек для управления проектом ЛИМС. Жизненный цикл системы ЛИМС проиллюстрирован на рисунках 10 и 11. Диаграмма в верхней части рисунков отражает общий жизненный цикл системы ЛИМС, диаграмма в нижней части рисунков показывает жизненный цикл аппаратных средств. Нумерация схемы (SX-n) соответствует представленной на диаграмме фазе жизненного цикла в соответствии с 5.3. Жизненный цикл системы ЛИМС начинается с первоначального внедрения ЛИМС. Это может быть введение ЛИМС для замены ручных операций в лаборатории или устаревшей ЛИМС. Первоначальное внедрение ЛИМС напоминает проект разработки программного обеспечения и обычно занимает один - два года до завершения. Процесс внедрения сопровождается эксплуатационной фазой, в течение которой ЛИМС используется для операций по управлению данными и рабочим потоком. Система ЛИМС будет развиваться в течение фазы эксплуатации и обслуживания. Ресурсы поддержки должны добавить новые отчеты и расширения с помощью инструментов настройки и конфигурирования. Продавец ЛИМС должен обеспечить обновления и модернизации, поскольку усовершенствования производятся в самом продукте. Фаза эксплуатации и обслуживания может длиться 10 лет или более.
Выведение системы из эксплуатации произойдет, когда система или основная инфраструктура станут устаревшими или когда организационные изменения продиктуют новые области применения ЛИМС.
8.1.1 Фазы жизненного цикла ЛИМС (см. ГОСТ Р ИСО/МЭК 12207, ГОСТ Р ИСО/МЭК 14764, ГОСТ Р ИСО/МЭК ТО 15271, ГОСТ Р ИСО/МЭК 16326)
Рисунок 10 - Жизненный цикл системы ЛИМС
8.1.1.1 «Инициирование проекта» является первой фазой при первоначальном внедрении ЛИМС, а также для большинства случаев модернизации ЛИМС, которые происходят в течение фаз эксплуатации и обслуживания. На этом этапе обсуждаются как проект или модернизация ЛИМС, так и направления деловой активности, включая оценку финансовых затрат и выгод. Определяются первоначальные направления и границы проекта.
8.1.1.2 «Анализ требований» является фазой, в течение которой определяется, какие функции и характеристики ЛИМС потребуются и как ЛИМС будет поддерживать рабочий поток лаборатории. Анализ требований проводят в течение первоначального внедрения ЛИМС, а также в процессе большинства модернизаций ЛИМС. Требования предоставляют основания для выбора продукта ЛИМС. Продукт ЛИМС, как правило, выбирают в течение фазы «анализа требований» при первоначальном внедрении ЛИМС.
8.1.1.3 «Проектирование» является фазой, в течение которой функциональные требования к системе переводятся в детальные логические и физические спецификации проекта. Проектирование происходит в процессе первоначального внедрения ЛИМС и большинства модернизаций ЛИМС (см. ГОСТ Р ИСО/МЭК 12207, ГОСТ Р ИСО/МЭК 16326).
Рисунок 11 - Жизненный цикл ЛИМС - аппаратные средства
8.1.1.4 «Сборка (компоновка)/конфигурирование» является фазой конструирования системы жизненного цикла ЛИМС. Действия включают в себя конструирование, настройку, конфигурирование и экспериментальное испытание ЛИМС. Действия по компоновке/конфигурированию происходят как в процессе первоначального внедрения ЛИМС, так и в процессе большинства модернизаций ЛИМС.
8.1.1.5 «Испытание и приемка (ввод в эксплуатацию)» являются фазой, в течение которой ЛИМС вводится в эксплуатацию. Действия включают в себя валидационное тестирование, загрузку данных, заключительную приемку и ввод в действие. Для детального руководства по валидации ЛИМС в регулируемых средах необходимо использовать документы GAMP (см. 2.5).
8.1.1.6 «Эксплуатация и обслуживание» являются производственной фазой. Система ЛИМС используется для поддержки лабораторной деятельности. Обслуживание и поддержка выполняются с использованием системы ЛИМС, чтобы сохранять на должном уровне деятельность лаборатории при изменении требований к технологии и бизнес-процессам. ЛИМС развивается путем обновлений и модернизаций. Эти обновления могут быть применены к системе после того, как их воздействие проанализировано. Модернизации предусматриваются тогда, когда продавец совершенствует продукт ЛИМС. Осуществление модернизации обычно включает в себя использование в лаборатории новых функциональных возможностей. Применение модернизаций может быть главным проектом и сопровождается процессом, подобным первоначальному внедрению ЛИМС.
8.1.1.7 «Изъятие из обращения» является конечной фазой жизненного цикла ЛИМС. Изъятие из обращения обычно связывается с устаревшей технологией и предусматривает планирование следующего поколения ЛИМС, включая обеспечение доступа к соответствующим историческим лабораторным данным.
8.1.1.8 Понимание жизненного цикла системы ЛИМС и надлежащей практики для каждого из действий может помочь в тех случаях, когда конструкторы ЛИМС впервые планируют и управляют проектами ЛИМС. Опытные пользователи ЛИМС могут использовать жизненный цикл системы ЛИМС для того, чтобы обслуживать имеющуюся в эксплуатации ЛИМС и готовить к внедрению следующее поколение ЛИМС.
8.1.2 Осуществление проекта внедрения жизненного цикла ЛИМС
Протекание жизненного цикла типичной системы ЛИМС представлено на рисунке 12.
8.1.2.1 Временные (календарные) границы, проиллюстрированные на рисунке 12, представлены в качестве примеров внедрения ЛИМС в типичную лабораторию, насчитывающую приблизительно 100 пользователей, включая от 30 до 50 аналитиков. Внедрение ЛИМС может обеспечить полные функциональные возможности для поддержания работы в лаборатории. К перечню функциональных возможностей относятся получение образцов и назначение на испытания в ручном или автоматическом режиме, прослеживаемость образцов, цепочка хранения образцов, назначение на работу, инструмент для двунаправленной интеграции с 10 типами приборов, многоуровневые просмотры и утверждения, отчетность, калибровка прибора, управление обслуживанием, управление стандартами и реактивами.
8.1.2.2 Следует отметить, что поскольку фазы внедрения проходят последовательно, проектирование можно было бы начинать до завершения сбора требований, а сборку/конфигурирование - до завершения проекта. В особенности это происходит в случае внедрения прототипа, где используется обратная связь с мнением пользователя, которое необходимо для юстировки проекта. Обычно фаза «сборка/конфигурирование» является очень продолжительной и сложной в процессе первоначального внедрения ЛИМС, а также в большинстве случаев модернизаций ЛИМС. Фаза «эксплуатация/обслуживание» является самой длинной фазой в жизненном цикле ЛИМС и должна продолжаться много лет, пока ЛИМС не обеспечит экономическую эффективность бизнеса.
8.1.2.3 В нижней части диаграммы (см. рисунок 12) приведен пример типичного использования ресурсов в течение различных фаз жизненного цикла ЛИМС. Показаны три типа ресурсов, включая пользователей - участников деятельности лаборатории, экспертов или разработчиков ЛИМС и экспертов по валидации.
8.1.2.4 Пользователи, работающие в лаборатории, в значительной степени вовлекаются в планирование бизнеса, что происходит в процессе инициирования проекта и анализа требований. Пользователи в меньшей степени причастны к фазе проектирования, но повторно заняты в фазе «сборка/конфигурирование» и обычно в значительной степени заняты в фазе «испытание/приемка». Пользователи, работающие в лаборатории и занимающиеся бизнесом, обеспечивают управление и поддержку, а также участие в модернизациях и обновлениях в процессе фазы «эксплуатация/обслуживание».
8.1.2.5 Некоторая поддержка экспертов ЛИМС является полезной в процессе инициирования проекта, а также в процессе анализа требований, в ходе которого эксперты вносят вклад в понимание функциональных возможностей ЛИМС и того, что именно является обоснованным и выполнимым. Эксперты ЛИМС делают большую часть работы в процессе фаз «проектирование» и «сборка/ конфигурирование». Они также обеспечивают поддержку при выполнении фазы «испытание/приемка».
8.1.2.6 В нормативной (регулируемой) среде эксперты по валидации вовлекаются в работу по планированию валидации в течение фаз «анализ требований» и «проектирование». Они создают документы по испытаниям в процессе фазы «сборка/конфигурирование». Они также в значительной степени вовлекаются в процесс внедрения на фазе «испытание/приемка», где способствуют проведению испытаний.
Рисунок 12 - Типичный жизненный цикл системы ЛИМС
8.1.3 Факторы, влияющие на проекты ЛИМС
Альтернативные сценарии могут привести к существенным различиям во временных (календарных) границах при внедрении проекта ЛИМС. Некоторые факторы, которые могли бы воздействовать на временные (календарные) границы проекта ЛИМС, приведены в таблице 3.
8.1.3.1 Время, необходимое персоналу лаборатории для полного внедрения ЛИМС и достижения финансового успеха, зачастую недооценивается. Недооценка времени внедрения ЛИМС является намного более серьезной при установке больших (крупномасштабных) ЛИМС.
8.1.3.2 Как и большинство значимых ИТ-проектов, успешное внедрение ЛИМС требует соблюдения сроков выполнения взятых обязательств всеми сторонами, причастными к внедрению. К ним относятся владельцы, а также сообщество пользователей, которые совместно управляют эффективной поставкой ИТ-компонентов проекта от ИТ-групп. ИТ-группа может быть внутренней по отношению к определенной компании или может включать в себя внешних консультантов/третьи стороны.
8.1.4 Некоторые общие проблемы, с которыми сталкиваются в процессе работы над проектом ЛИМС
8.1.4.1 Недостаточность обязательств со стороны администрации сообщества пользователей.
8.1.4.2 Недостаток опыта работы ИТ-коллектива с ЛИМС.
8.1.4.3 Недооценка усилий и сложности задач.
8.1.4.4 Неадекватное планирование ресурсов и обязанностей.
8.1.4.5 Чрезмерная (избыточная) настройка.
8.1.4.6 Неадекватное управление изменениями.
8.1.4.7 Ошибки при оценке роли лаборатории в организации.
8.1.4.8 Ошибки при управлении ожиданиями.
8.1.4.9 Слишком медленный ввод ЛИМС в производство.
8.1.5 Ключевые факторы для успешного преодоления часто встречающихся проблем
8.1.5.1 Следует назначить менеджера проекта, разработать план проекта и управлять в соответствии с ним действиями, пунктами проверок и разработанными документами. Следует предусмотреть частые отчеты о статусе проекта.
8.1.5.2 Следует привлекать к проектированию ключевых пользователей и требовать от них ответственного отношения к делу.
8.1.5.3 Следует удостовериться, что перед началом проекта была проведена адекватная оценка процесса работы для гарантии того, что конечный пункт всем ясен и хорошо понятен.
8.1.5.4 Следует управлять возможностями системы ЛИМС. Следует использовать советы по управлению изменениями ЛИМС, чтобы утвердить любые дополнения или изменения.
8.1.5.5 Следует по возможности избегать чрезмерной (избыточной) настройки ЛИМС с использованием большого числа новых функциональных возможностей. Настройка требует затрат лишнего времени на действия по развертыванию и испытаниям системы ЛИМС и может быть дополнительным источником возникновения ошибок.
8.1.5.6 Для внедрения проекта системы ЛИМС следует использовать опытных специалистов. Специалисты, назначенные для развертывания и конфигурирования ЛИМС, должны иметь опыт работы с конкретным ЛИМС-продуктом, подлежащим установке.
8.1.5.7 Следует обеспечить адекватное обучение всех специалистов (ресурсов), используемых в проекте.
8.1.6 Другие пункты рассмотрения проекта ЛИМС
8.1.6.1 Организации должны рассматривать новые идеи о том, как эффективно использовать инструмент ЛИМС. Систем тиражирования бумажных копий необходимо избегать.
8.1.6.2 Необходима новая политика защиты ценной информации в целом. Примеры политики включают в себя безопасность, резервирование данных, архивирование данных и аварийное восстановление.
8.1.6.3 Новая система ЛИМС должна быть разработана таким образом, чтобы сделать, насколько это возможно, прозрачными для конечных пользователей форматы запроса данных и сообщений для сведения к минимуму возможность нарушения способности к обслуживанию системы.
8.1.6.4 Одним из критических факторов является значимость выбора конкретного альтернативного метода отчетности, и этот альтернативный метод (резервирование в ручном режиме) должен периодически проверяться.
8.1.6.5 Лабораторная информация, поддерживаемая в ЛИМС, должна находиться в свободном доступе для клиентского пользователя, который авторизуется для использования информации.
8.1.7 Альтернативы внедрению жизненного цикла ЛИМС
8.1.7.1 Первоначальное внедрение ЛИМС до его завершения может быть медленным и дорогим. В будущем те компании, которые понимают сущность системы ЛИМС и следуют жизненному циклу ЛИМС, смогут поддерживать внедрение тех функциональных требований, которых нет в выбранном ими продукте, что в конечном итоге может привести к лучшим результатам по сравнению с конкурентами. Более мелкие компании могут достичь успеха, используя методы, альтернативные формальным техническим операциям, перечисленным в 8.1.8.4, с использованием требований, приведенных в 8.5. Альтернативные методы включают в себя:
1) установку и испытание каждой из нескольких ЛИМС, которые соответствуют базовым требованиям;
2) простую оценку ЛИМС в соответствии с контрольным (проверочным) списком, приведенным в приложении Х1;
3) юстировку рабочих процессов лаборатории и процедуры для лучшего использования функциональных возможностей выбранной коммерческой ЛИМС.
8.1.8 Валидация (см. ГОСТ Р ИСО/МЭК 12207, ГОСТ Р ИСО/МЭК 14764, ГОСТ Р ИСО/МЭК ТО 15271, ГОСТ Р ИСО/МЭК ТО 16326)
8.1.8.1 Валидация ЛИМС является обязательным шагом для регулируемых отраслей промышленности.
8.1.8.2 Валидация ЛИМС может добавить ко времени внедрения от трех до 12 месяцев.
8.1.8.3 Справочные документы GAMP (2.5) могут быть использованы для дополнительного детального руководства по валидации ЛИМС.
8.1.8.4 Индивидуальные фазы в жизненном цикле системы ЛИМС описаны более подробно ниже.
8.2 Фаза 1 - инициирование проекта
Цель данного раздела состоит в том, чтобы выделить действия, которые встречаются в процессе фазы инициирования проекта жизненного цикла ЛИМС. Раздел содержит три части, включающие в себя инициирование проекта и планирование, развитие деловой активности и разработку плана по качеству. Использование данного подраздела предоставляет пользователю возможность следовать рекомендациям руководства, когда они приступают к работе над новым проектом системы ЛИМС.
8.2.1 Инициирование проекта и планирование
Работа над проектом определяющего документа направлена на то, чтобы как можно раньше определить возможности ЛИМС. К рассматриваемым относятся следующие фундаментальные вопросы:
1) будут ли все лаборатории включены в департамент (отдел) или организацию или только несколько;
2) имеется ли более чем одно физическое место, включенное в ЛИМС;
3) имеются ли какие-либо временные (календарные) границы при внедрении и эксплуатации ЛИМС;
4) имеются ли какие-либо ограничения при комплектации персонала;
5) имеются ли какие-либо ограничения в обучении и получении практических навыков;
6) имеются ли коммуникационные связи с внешними компьютерными системами, которые требуются для проведения работ;
7) предполагается ли связывать напрямую лабораторные приборы с ЛИМС?
8.2.2 Развитие бизнес-процессов
Решение о внедрении, модернизации или замене ЛИМС может приниматься под влиянием многих факторов. Например, может существовать необходимость модернизировать ЛИМС в соответствии с регулирующими сообщениями или требованиями соответствия. Независимо друг от друга следует рассматривать различные аспекты деловой активности ЛИМС, например, общие ресурсы (доступное финансирование, число сотрудников и навыки штата лаборатории), временные (календарные) требования (для внедрения, обработки лабораторных образцов), бизнес-планы короткого и длительного действия и целевые функции. Внедрение ЛИМС обычно основывается на анализе затрат и полученной выгоде. Надлежащий анализ соотношения «затраты - выгоды» ЛИМС требует времени, четкого понимания лабораторной среды и понимания реализованной выгоды. Серьезный анализ факторов «затраты - выгоды» не возможен без ясного представления о требованиях к проекту. Для принятия решения об установке ЛИМС требуется рассмотрение факторов «затраты - выгоды», в том числе малозатратных факторов. Необходимо также обратиться к компонентам стоимостной выгоды невнедренной ЛИМС. При анализе затрат ЛИМС должны рассматриваться общая стоимость, установленная собственником, включая начальные затраты при закупке, стоимость внедрения и текущие расходы собственника на эксплуатацию. Преимущества и выгоды ЛИМС обычно рассматриваются как материальные (или твердые) выгоды, которые могут быть легко определены количественно, и нематериальные (или мягкие) выгоды, которые признаются существующими, но их труднее определить. Фактически, с использованием некоторого творческого потенциала и приложенных усилий, может быть определена большая часть выгод, и сделать это чрезвычайно важно. При определении выгоды важно документировать предположения, которые при этом используются. Понимание выгод от внедрения ЛИМС не только помогает обосновывать проект, но и должно помочь установить приоритеты при внедрении конкретных особенностей или функций, которые могут обеспечить существенную выгоду. Некоторые области при исследовании выгод и преимуществ при использовании ЛИМС перечислены в таблице 5. Представление о потенциальных выгодах такой информационной технологии, как ЛИМС, может вызвать преувеличенные ожидания будущих пользователей. Но при этом важно понять, что достигнутые успехи являются результатом тяжелой работы, объединяющей лучшие технологии, квалифицированный персонал и надлежащую организацию рабочего процесса. Следует сосредоточиться на том, что является наиболее важным, и избегать слишком завышенных ожиданий, которые могут стать причиной разочарования. Это обычно приводит к неисполнению проекта. К общим ошибкам при планировании ЛИМС относятся:
8.2.2.1 Ожидание достижения безбумажного офиса в начальной фазе внедрения.
8.2.2.2 Ожидание от готового коммерческого продукта («коробочного» продукта) соответствия всем требованиям.
8.2.2.3 Ожидание постоянного увеличения производительности.
8.2.2.4 Недооценка лабораторным штатом количества времени, требуемого для создания испытательных таблиц ЛИМС и формата системы согласно спецификации пользователя.
8.2.2.5 Ошибки в стратегическом планировании (финансов, персонала и пространства) для расширения/замены ЛИМС.
Таблица 3 - Факторы, влияющие на временные (календарные) границы выполнения проекта ЛИМС
|
Факторы, влияющие на временные границы выполнения проекта ЛИМС |
Воздействие |
|
Значительная настройка стандартных (коммерческих, «коробочных») функциональностей, требуемая для достижения соответствия с запросами |
Увеличение продолжительности фаз проектирования, внедрения и переходного периода |
|
Факторы, влияющие на временные границы выполнения проекта ЛИМС |
Воздействие |
|
Крупные или территориально распределенные лаборатории с большим числом продуктов и анализов и/или сложными рабочими потоками |
Большее время, требуемое для выполнения всех фаз. Наибольшее воздействие на фазы проектирования, внедрения и переходного периода |
|
Гармонизация требований для территориально распределенных лабораторий |
Значительно более длительная фаза анализа требований; другие фазы также могут быть растянуты во времени |
|
Усилия по перемещению большого объема данных, требующихся от ЛИМС-наследницы |
Потенциально более длительная фаза переходного периода |
|
Полная валидация с квалификацией функционирования, требуемая для завершающего функционального испытания |
Более длительные фазы проектирования, внедрения и переходного периода |
|
Маленькая лаборатория, несколько продуктов и анализов, обычное применение стандартного («коробочного») набора функциональностей с минимальной настройкой |
Более короткие фазы для рассмотрения требований, проектирования и внедрения |
8.2.3 План по обеспечению качества
8.2.3.1 Планирование обеспечения качества
Обоснованный, хорошо продуманный план по обеспечению качества гарантирует успешное внедрение и валидацию системы ЛИМС. Система управления качеством должна включать в себя политику и цели в области качества, руководство по обеспечению качества, требуемые документированные процедуры, а также документы, необходимые для гарантии проведения эффективного планирования, работы и контроля процессов, требуемых отчетов. Документированные процедуры в соответствии с системой управления качеством должны определять, как такая система будет внедряться, валидироваться и поддерживаться в режиме валидации в течение обычного использования и выведения системы из эксплуатации (жизненный цикл системы). Кроме того, план по обеспечению качества определяет такие необходимые документы для такого проекта, как: документ с пользовательскими требованиями, документированные спецификации функциональных возможностей, документированный проект системы, план валидации, и т.д.
8.3 Фаза 2 - анализ требований
Цель настоящего подраздела состоит в том, чтобы выделить действия, происходящие в течение фазы «анализа требований» к жизненному циклу системы ЛИМС. Подраздел содержит пять пунктов, включающих в себя анализ рабочего потока, требования к деловой активности (бизнес-процессам), планирование валидации и обеспечения качества, анализ рисков, оценку и выбор системы. Использование настоящего подраздела предоставит пользователю возможность с помощью руководства выделить требования к конкретной системе ЛИМС.
8.3.1 Анализ рабочих потоков - текущее и будущее состояние
8.3.1.1 Моделирование текущего состояния лабораторной практики
Необходимо проводить совещания с пользователями ЛИМС, конечными пользователями, менеджерами лаборатории и внешними пользователями лабораторной информации. На диаграмме отображены рабочие потоки образца и информации, собранной в лаборатории (см. рабочие потоки ЛИМС на рисунках 4 и 5). Время, требуемое для моделирования диаграммы потока текущей лабораторной практики, может составлять от нескольких дней до нескольких месяцев. Расширенное моделирование может быть непродуктивным, если время превышает несколько недель. Более продуктивным является быстрое создание прототипа. Имеется много надлежащих справочных материалов и внешних консультирующих сторон, которые могут быть использованы для оказания помощи в процессе моделирования.
8.3.1.2 Моделирование будущего состояния лабораторной практики
Будущее состояние лабораторной практики должно быть определено до внедрения и выбора ЛИМС. Ошибки при выполнении этого этапа могут привести пользователя к необходимости автоматизировать нарушенный цикл. Сначала следует установить цикл (лабораторный рабочий поток) и затем автоматизировать оптимальный рабочий поток. ЛИМС не должна использоваться для установки политики или процедур лаборатории, но ЛИМС может использоваться, чтобы их предписать. Требуется выделить время для того, чтобы оценить решения ЛИМС как часть осуществления принципа «Моделирование будущего состояния лабораторной практики». Понимание способностей ЛИМС позволит пользователям определить лучший подход к будущему состоянию лабораторной практики.
8.3.1.3 Гармонизация процесса
В течение процесса моделирования необходимо найти способ гармонизации процессов в лаборатории, между лабораториями и взаимно пересекающимися площадками (если это возможно). Это позволит усилить ЛИМС за счет предприятия.
8.3.2 Анализ требований к деловой активности (бизнес-процессам)
8.3.2.1 Цели и стратегия деловой активности верхнего уровня нуждаются в понимании и рассмотрении в качестве предпосылки для определения детализированных бизнес-требований к ЛИМС. Бизнес-требования необходимо описать, четко определить необходимые и утвердить их ключевыми участниками будущего бизнес-процесса. Требования к деловой активности должны быть реалистичными, т.е. надо понять, что можно ожидать от коммерческих систем или систем, разрабатываемых по заказу и основанных на знании ресурсов и их возможностей. Эта информация, как правило, определяется в проектном документе верхнего уровня.
Таблица 4 - Стоимость основных элементов ЛИМС
|
Тип затрат |
Категория |
Примерный перечень компонентов |
Комментарии |
|
Закупочная стоимость |
Аппаратное обеспечение |
Серверы. ПК терминалы. Оборудование, управляемое вручную |
|
|
Программное обеспечение |
База данных ЛИМС. Интеграционные средства. Графика |
||
|
Инфраструктура |
Кабели/провода. Маршруты. Энергоснабжение. Кондиционирование. Климат-контроль. Установка розеток, фурнитуры |
Во многих случаях инфраструктура уже имеется на месте установки |
|
|
Затраты на внедрение |
Относится к проекту |
Требования к управлению проектом. Разрабатываемое техническое задание |
Важно понять, как воздействовать на штат лаборатории, который может участвовать в проекте, в процессе обычной рабочей деятельности |
|
Конфигурирование/настройка ЛИМС |
Типы образцов. Спецификации. Испытания/методы. Расчеты. Отчеты. Настройка кода |
Уровень усилий для загрузки статических данных обычно является однократно наиболее затратным фактором при внедрении ЛИМС (это особенно верно для больших/сложных внедрений, см. 8.6.2) |
|
|
Испытания/приемка |
Разработка СОП. Обучение проведению испытаний. Загрузка данных для перемещения. Валидация |
Усилия автора по созданию СОП, обучение штата и конечных пользователей, участвующих в проекте, валидация (испытание) приложения (в особенности для регулируемых отраслей промышленности) и перемещение исторических данных являются вторыми по величине затрат областями при внедрении ЛИМС |
|
|
Текущие расходы |
Расширенные функции |
Интеграция с приборами. Системная интеграция |
|
|
Ежегодные контракты |
Лицензии на программное обеспечение. Поддержка программного обеспечения. Рента/ лизинг |
Обычно выражаются в процентах (%) от приобретенной лицензии на программное обеспечение |
|
|
Внутренняя поддержка |
Системное администрирование. Обучение. Увеличение/наращивание. Валидация |
||
|
Расширенная поддержка |
Конфигурация (конфигурирование). Обучение. Валидация |
Часто необходимо сделать изменения, чтобы сохранить текущую ЛИМС соответствующей лабораторной среде и потребностям |
|
|
Расходные материалы |
Дополнительные компоненты |
8.3.2.2 Документированные цели специфического бизнеса
Четко определенные и документированные деловые ожидания должны обеспечить снижение затрат на проект ЛИМС. Договор должен быть выгоден всем сторонам, являющимся участниками проекта ЛИМС, включая лабораторный персонал, менеджмент, ориентированный на работу по качеству штат, персонал по ИТ-технологии и услугам, юристов, специалистов по документации и инженерный персонал (разработчики). Следует убедиться в том, что все стороны понимают цели бизнеса и знают, как проверить решения для достижения этих целей.
8.3.2.3 Юридические вопросы
Необходимо обратиться к юридическим ограничениям в отношении того, как ваша лаборатория использует информацию. В соответствии с регулирующими требованиями могут потребоваться конкретные (специфические) особенности системы ЛИМС, подобные аудиторскому прослеживанию трансакций ЛИМС.
8.3.2.4 Требования к бизнес-процессам могут включать в себя необходимость подписанных документальных (твердых) копий для всех лабораторных документов. Необходимо проконсультироваться с юридическими отделами (при их наличии) относительно того, как вы планируете использовать систему ЛИМС. Должны быть рассмотрены и поняты пользователями ЛИМС концепции наилучшего варианта доступного подтверждения лабораторных записей. Должно быть проведено тщательное изучение нормативных документов для определения того, есть ли потребность:
1) в проведении для сообщаемых результатов двух верификаций (проверок);
2) в оформлении сообщаемых результатов, изменяемых в течение онлайн операций, для аудиторской прослеживаемости;
3) в положении, указывающем, что архивированные данные и таблицы тестов/запросов загружаются в существующую систему для восстановления информации. Должны быть определены и оценены периоды задержки как для необработанных, так и для резидентских данных ЛИМС.
8.3.3 Планирование валидации
8.3.3.1 Рациональное планирование валидации является гарантией того, что компьютеризированные системы выполняют работу в соответствии с предопределенными спецификациями методами в отношении точности (правильности), достоверности и воспроизводимости. Цель плана валидации состоит в том, чтобы установить процесс, которому надо следовать, и документацию, которая должна обеспечить подтверждение того, что система была установлена и работает согласно утвержденным требованиям, спецификациям, проекту, корпоративной политике и регулирующим и деловым потребностям. Планирование валидации особенно важно в тех отраслях промышленности, которые регулируются G×P (Good manufacturing practice, GMP - надлежащая производственная практика; Good laboratory practice, GLP - надлежащая лабораторная практика, Good clinical practice, GCP - надлежащая клиническая практика).
8.3.4 Анализ рисков
8.3.4.1 Существует несколько хорошо документированных справочных материалов, связанных с оценкой риска. Пользователи должны оценить проекты в отношении целей их бизнеса и риска, связанного с проектом ЛИМС. Параметры риска включают в себя, но не ограничиваются, следующими параметрами: суммарный риск проекта; риск продукта, основанный на воздействии, которое система ЛИМС будет оказывать на качество продукта; риск персонала в области управления изменениями и деловой риск.
8.3.5 Оценка и выбор системы
8.3.5.1 Запрос предложений (RFP)
Следует опубликовать объявление, содержащее запрос предложений (RFP - Request for Proposal) для продавцов ЛИМС.
Запрос предложений (RFP) должен включать в себя резюме требований, а именно: функциональные возможности, ежегодное число образцов, сложности при проведении испытаний, процессные потоки, рабочие потоки и модели образцов, регламенты по управлению бизнесом с тем, чтобы можно было определить специфические (конкретные) потребности заказчика.
8.3.5.2 Концептуальная модель ЛИМС и примеры RFP функций в настоящем стандарте могут быть использованы с целью определить соответствие ваших требований системе ЛИМС продавца. Могут быть созданы модели рабочих потоков образца, приведенные на рисунках 4, 5 и в приложении Х1, чтобы привести в соответствие с требованиями к лаборатории заказчика. Время, необходимое для формулирования и публикации запроса предложений по ЛИМС, может охватывать диапазон от одной недели до одного месяца или более.
Примечание 8 - Созданная по заказу система ЛИМС может быть разработана собственными силами. Создание ЛИМС в соответствии с требованиями заказчика рекомендуется только в тех случаях, когда запрашиваются уникальные требования. Затраты на конструирование и обслуживание системы ЛИМС, разработанной силами специалистов конкретной организации, необходимо сравнивать с затратами на приобретение коммерческой ЛИМС. Функции коммерческой ЛИМС необходимо сравнивать с требованиями к функциональным возможностям конкретной лаборатории заказчика.
8.3.5.3 Оценка и выбор
Расценки, полученные от продавцов ЛИМС, должны быть рассмотрены согласно документу, содержащему требования к функциональным возможностям системы ЛИМС. Должны быть сделаны объективные выводы о преимуществах и невыгодных сторонах каждого продукта ЛИМС. Необходимо оценить вклад каждой функции ЛИМС, являющейся сложной системой, в соответствии с приложением Х1. Заказчику следует обратиться к контрольному списку ЛИМС в отправной точке и добавить собственные требования к функциональностям. Сотрудники, которые будут взаимодействовать с ЛИМС, должны играть активную роль на этапах оценки и выбора. Рекомендуется посещение тех организаций, где уже имеются установленные системы. Следует просмотреть секцию о технологии базы данных ЛИМС и платформ аппаратного обеспечения для дополнительного изучения этих вопросов. В настоящем стандарте приведены некоторые рекомендации по выбору ЛИМС:
1) следует выбирать такую ЛИМС, структура базы данных статических таблиц/файлов (профили, тесты, вычисления, спецификации и связанная информация) которой как можно больше соответствует текущим информационным структурам и рабочим потокам заказчика;
2) следует выбирать ЛИМС, поддерживающую статусы, которые требуются заказчику для обеспечения функционирования своей лаборатории;
3) критерии выбора ЛИМС определяются в первую очередь функциями программного обеспечения и лишь затем рассматриваются характеристики аппаратных средств;
4) следует выбирать такую ЛИМС, комбинация приложения ЛИМС и его основной технологии в которой наиболее близка требованиям лабораторных рабочих потоков и информационной структуре заказчика;
5) следует выбирать ЛИМС, основанную на коммерческой базе данных для систем управления или базе данных с инструментальной панелью, которая является надежной, эффективной и поддерживается извне продавцом ЛИМС (это особенно правильно, если заказчик предполагает изменить ЛИМС в будущем). Патентованная база данных ЛИМС для управления системами может быть затребована для соответствия определенным требованиям производственной деятельности. Мобильность данных является ключевым фактором в выборе ЛИМС, включая совместимость с промышленным стандартом для того, чтобы получить доступ к данным;
6) следует выбирать систему ЛИМС, базирующуюся на технологии базы данных, которая позволяет конечному пользователю добавлять/ модифицировать поля, индексы, взаимозависимости, таблицы, и коды;
7) следует выбирать такую ЛИМС, структура базы данных статических таблиц/файлов (профили, тесты, вычисления, спецификации и связанная информация) которой наиболее соответствует текущим информационным структурам и рабочим потокам заказчика. Раздел предназначен команде по рабочему потоку;
8) следует выбирать такую ЛИМС, структура базы данных динамических таблиц/файлов которой соответствует информационным типам (числам, датам, записям), используемым в лаборатории заказчика. Раздел предназначен команде по рабочему потоку;
9) следует выбирать такую ЛИМС, в которой возможно использование инструментов третьей стороны для генерирования отчетов, экспорта, импорта и связи с внешними системами, безопасностью и контролем возможностей, созданных непосредственно в ЛИМС и не относящихся к функциональностям ЛИМС.
8.3.5.4 Покупка
При покупке системы ЛИМС заказ должен содержать условия и положения, которые требуются конечному пользователю. Типичные пункты включают в себя даты поставки, приемочное испытание, графики оплаты, исходный код, поддержку программного обеспечения и политику обновления, требуемую документацию, обучение, установку, гарантии, список всех аппаратных средств и программного обеспечения. Формальные контракты могут быть присоединены к заказам на поставку.
8.3.6 Демонстрации, проводимые продавцом
8.3.6.1 В качестве части процесса выбора системы ЛИМС следует включать демонстрацию, проводимую продавцом. Демонстрация должна быть запланирована заранее. Следует предоставить продавцу примеры типов образцов и методов испытаний вместе с комплектом подготовленных сценариев, включающих в себя ожидаемые результаты, с помощью которых исследуются функциональные возможности ЛИМС. Функциональные возможности, которые являются критическими факторами для успешного внедрения типичных примеров при демонстрации ЛИМС, могут быть усложнены вычислениями или проверками допустимых пределов, автоматическим назначением образцов и назначением тестов на испытание пропускаемой партии или усложнением логики повторного испытания. По крайней мере за две недели до проведения демонстрации ЛИМС продавцу должен быть направлен заказчиком соответствующий запрос.
8.4 Фаза 3 - проект (проектирование) системы
8.4.1 Анализ функциональных требований
8.4.1.1 В соответствии с системой жизненного цикла ЛИМС функциональные требования могут быть определены в отдельном документе согласно пользовательским (деловым) требованиям. Пользовательские требования описывают, используя «язык» деловой активности, то, что система обязана делать для поддержания бизнес-процесса. Функциональные требования описывают, используя «язык» функциональных возможностей системы, т.е. как система будет соответствовать требованиям бизнеса. Другими словами, спецификации функциональных возможностей являются переводом деловых требований (что система обязана делать) на язык специфических приложений (как окончательная система будет соответствовать деловым требованиям). Функциональные, а также деловые требования к ЛИМС должны быть конкретными, измеряемыми и реалистичными. Испытания ЛИМС должны определить, соответствует ли данная система требованиям заказчика.
Таблица 5 - Примеры преимуществ и выгод при применении ЛИМС
|
Тип преимуществ и выгод |
Описание |
Комментарии |
|
Материальный: расчет выгод и преимуществ осуществляется простыми способами |
Пропускная способность лаборатории |
Увеличение числа образцов, обрабатываемых лабораторией в течение определенного периода времени |
|
Оборот образцов в лаборатории |
Уменьшение времени, требуемого для обработки образцов в лаборатории |
|
|
Экономичность лаборатории |
Уменьшение числа часов, потраченных аналитиком для обработки выданного числа образцов в лаборатории |
|
|
Уменьшение числа ошибок, с которыми сталкиваются в лаборатории |
Уменьшение числа ошибок может сократить количество повторной работы и воздействовать на продолжительность лабораторных исследований. Ошибки при вводе данных уменьшаются с использованием программ по сбору данных. Меньше процессных ошибок встречается при введении более формальных и лучше документированных рабочих процедур |
|
|
Материальный: расчет выгод и преимуществ осуществляется простыми способами |
Уменьшение времени цикла выпуска произведенной продукции |
Интеграция ЛИМС с MRP/ERP системами дает возможность выпуска продукции, как только будут утверждены результаты лабораторных анализов |
|
Уменьшение времени, потраченного на лабораторные исследования |
Немедленная доступность данных и состояния процесса облегчает лабораторные исследовательские процессы |
|
|
Нематериальный: расчет выгод и преимуществ требует большего творческого подхода |
Улучшение управления обслуживанием |
Преимущества проистекают из возможности более точно интегрировать информацию поставщиков и клиентов |
|
Доступ к информации/приборам |
Доступ к данным и инструментам, обеспечиваемым ЛИМС, позволит пользователям производить отчеты, включающие в себя новые пути для обозрения данных. Доступ к данным также облегчит решение рутинных и не рутинных проблем |
|
|
Большая простота достижения и демонстрации соответствия нормативным документам |
Внедрение технологии ЛИМС обычно связано с совершенствованием рабочих процессов и стандартных операционных процедур. ЛИМС облегчит процессы совершенствования в некоторых случаях, понуждая пользователей следовать сообразному процессу качества. Доступ к данным сделает более легким демонстрацию процессов качества непосредственно на месте |
|
|
Другие преимущества и выгоды при использовании ЛИМС |
Более быстрая коррекция ошибок в процессе управления лабораторией |
Инструменты, обеспечиваемые ЛИМС, дают возможность большего соответствия рабочего потока и управления лабораторными операциями |
|
Меньшее число утерянных образцов |
Функциональность по прослеживаемости образцов может обеспечить знание статуса и местоположения всех образцов |
|
|
Более простое выделение отклонений при определении качества продукции |
Более точное взаимодействие между лабораторией и производством обеспечит более быстрое указание на отклонения при определении качества продукции |
8.4.1.2 Там, где деловые и функциональные требования определяются в отдельных документах, они должны быть связаны с использованием матрицы прослеживаемости для обеспечения способности к полной прослеживаемости между деловыми и функциональными требованиями.
8.4.1.3 Функциональные требования могут быть документированы в форме контрольного списка основных особенностей и функций системы, которые будут в дальнейшем конфигурироваться и использоваться (см. контрольный список стандартного руководства ЛИМС в приложении Х1). Концептуальная модель ЛИМС может использоваться как отправная точка в разработке списка функций ЛИМС. Стандарты для аппаратных средств и программного обеспечения в конкретной лаборатории или компании могут также потребоваться для того, чтобы была возможность твердо придерживаться специфицированных там функциональных требований.
8.4.1.4 Анализ функциональных требований обычно проводится после выбора коммерческого программного пакета, основанного на всеобъемлющих требованиях к бизнесу. Этот процесс включает в себя анализ существующих и предлагаемых систем ЛИМС. Существующая система может основываться на использовании ручного режима с использованием бумажного оборота или являться ее наследницей - компьютерной системой или системами. Результатом процесса анализа является спецификация требований к функциональным возможностям ЛИМС. Данная спецификация подробно описывает функции предлагаемой системы. Определение функциональных требований ЛИМС требует полного понимания бизнес-процесса (процессов), пользовательских требований и предлагаемых системой возможностей. Требования к функциональным возможностям должны включать в себя следующие области: бизнес-требования, аппаратные средства, программное обеспечение, пользовательский интерфейс, рабочую характеристику, пригодность, системные интерфейсы, безопасность, регулирование (нормативные документы), управление системой, документацию, помощь и обучение.
8.4.1.5 Требования должны оцениваться в порядке значимости (например, «критический», «важный», «соответствующий»), чтобы облегчить принятие решения относительно того, могут ли быть внедрены определенные функции в начальных фазах или отсрочены до более поздних фаз.
8.4.1.6 Для оказания помощи пользователям и команде разработчиков в детальной разработке функциональных требований, оформленных в форме комплекта подробных спецификаций функциональных возможностей, могут быть использованы методы быстрого образования прототипа. В случае работы с коммерческими, уже готовыми продуктами, этот процесс также успешно применяется при оказании помощи по ограничению ожиданий пользователя и функций системы в пределах возможностей «коробочного» продукта, если нужно избежать излишнего конфигурирования или если может понадобиться настройка.
8.4.1.7 Разработка детальных функциональных требований может занять приблизительно от пяти до 20 дней или более, исключая время создания прототипа и циклов просмотра/утверждения.
8.4.2 Проект системы
8.4.2.1 Окончательной, подлежащей к сдаче, является проектно-техническая документация системы (SDD - System design document), которая детализирует спецификации проекта системы. Проектно-техническая документация должна обеспечить достаточное количество информации для построения или конфигурирования программного обеспечения системы и архитектуры вычислительной сети.
8.4.2.2 В течение этой фазы пользователь может быть опять опрошен с тем, чтобы получить конкретные детали процессных потоков или разработать их на основе требований для определимой части бизнес-процесса. Процессные потоки конструируются в слоях так, чтобы был понятен просмотр системных процессов, включая системные интерфейсы, а также детали конкретных рабочих потоков с тем, чтобы адекватные спецификации проекта были документированы для ясности конфигурирования/кодирования.
8.4.2.3 При использовании методов создания прототипа специфическая информация о том, как будут использоваться система и функции, требуемые пользователями, собирается и перечисляется в документе - проекте системы высшего уровня, который будет использоваться как руководство прототипом.
8.4.2.4 На данном этапе могут быть также определены архитектура системы, аппаратные средства и программное обеспечение. Они могут быть включены в один из разделов документального проекта системы или представлены в отдельном документе - спецификации архитектуры системы.
8.4.2.5 Разработка технического задания системы может занять приблизительно от пяти до 50 дней или более, исключая время для создания прототипа и циклов просмотра/утверждения. Для большей части технического задания, которая уже представлена в проекте, будет проводиться отладка конфигурирования/кодирования.
8.4.3 Планирование модульного и интеграционного испытаний
8.4.3.1 Принцип испытания системы при ее разработке должен определяться в процессе создания проекта (технического задания). Стендовое испытание программного кода заказчика обычно включает в себя модульное, интеграционное и системное испытания конфигурируемых модулей системы, интерфейсов и любых разрабатываемых заказчиком модулей. План по проведению испытаний должен включать в себя такие темы, как цели, стратегия испытаний, ответственность, подготовка испытаний и процедуры испытаний (включая управление отклонениями).
8.4.3.2 Разработка планов модульных и интеграционных тестов может занять от двух до 10 дней или более, исключая циклы просмотра и утверждения.
8.5 Фаза 4 - сборка (компоновка)/конфигурирование
8.5.1 Конфигурирование и разработка системы ЛИМС
8.5.1.1 В течение этой фазы конфигурируется программное обеспечение системы, конфигурируются или разрабатываются интерфейсы, кодируются любые требуемые настройки, объединяются аппаратные средства, а все компоненты, базирующиеся на спецификациях проекта, интегрируются в полную систему.
8.5.1.2 Конфигурирование включает в себя использование функций административных и мастер-данных, предоставленных коммерческим программным обеспечением с тем, чтобы подготовить систему к применению. Эти действия обычно достигаются путем установления значений, выбора позиции для отметок, заполнения форм или таблиц значений, а также других подобных действий, которые определяют, как выполнять основные функции системы. Общие конфигурируемые пункты включают в себя типы определяемых образцов, формы регистрации образцов или формы ввода результата.
8.5.1.3 Настройка в большинстве случаев определяется как действия по разработке программного обеспечения, которые включают в себя написание процедурно программируемого кода в ЛИМС на языке, запатентованном и поставленном разработчиком, или на другом языке третьей стороны. Кроме того, настройка может изменить способ, с помощью которого функции базовой системы были предназначены для использования или добавления новых функций, не представленных в основном продукте продавца. Настройки могут быть разработаны для улучшения эффективности или качества путем автоматизации этапов или действий, обычно выполняемых пользователями в системе. Обеспечение динамического обновления заданных пределов в базе данных ЛИМС путем интеграции с отдельной системой клиентской базы данных позволяет определить, является ли предназначенный заказчику произведенный продукт примером настройки.
8.5.1.4 Обычно конфигурирование может быть достигнуто быстро и эффективно с помощью административных предоставленных функций. Принятие решения о том, как лучше всего конфигурировать функциональные возможности, занимает от нескольких дней до нескольких недель работы с использованием различных вариантов и оценкой их воздействия на другие функции системы. Настройка может занять от нескольких дней до нескольких месяцев для создания проекта, кода и испытаний, зависящих от сложности затребованных функциональных возможностей.
8.5.1.5 Существует много методологий для конфигурирования и конструирования системы. Документы по ГОСТ Р ИСО/МЭК 12207 могут адекватно объяснить различные принципы разработки программного обеспечения. К ним относятся как варианты типа традиционного «водопада», так и поэтапные эволюционные методологии.
8.5.1.6 При конфигурировании и разработке системы принцип «водопада» может использоваться в том случае, когда проект системы полностью сконструирован и утвержден перед осуществлением действий по построению системы. Быстрое создание прототипа, характеризующееся итерациями проекта, конструкции и испытательных действий, доказало эффективную методологию и часто используется сегодня. Как правило, планируется достижение создания прототипа в течение трех - пяти итераций, где для каждой итерации требуется приблизительно от двух недель до двух месяцев или более.
8.5.1.7 При создании прототипа разрабатывается первоначальный проект, который должен использоваться для того, чтобы провести конструирование прототипа системы. Путем итераций проекта, конструкции и испытаний в спецификации проекта системы разрабатываются и документируются дополнительные детали требований и проекта системы. Детализированные конфигурационные параметры и спецификации проекта модернизируются одновременно, но формально не могут быть утверждены до завершения заключительной итерации.
8.5.1.8 Требования к конструированию системы ЛИМС разделяются на логические группы для формирования элементов конструкции или прототипа. Требования, изложенные в спецификациях, должны соответствовать конфигурации ЛИМС или, в случае необходимости, пользовательскому коду. Модули пользовательского кода должны конструироваться с использованием стандартов качества. Этот процесс включает в себя установление общих стандартов для пояснения кода, определяемых переменных, любых имен для переменных или модулей, индентирование и т.д. Стандарты должны устанавливаться и использоваться всей группой разработчиков. Руководитель технической команды или старший разработчик должен рассмотреть код для того, чтобы четко следовать этим стандартам. Стандарты должны охватывать следующие темы: модули должны иметь описательные рубрики (заголовки) программы, включая такую информацию, как дата пересмотра (если предусмотрено, то номер конструкции), имя программиста, название системы (число пересмотров, если предусмотрено), название модуля, задачи модуля, любые необходимые синтаксисы для внешних ссылок (ввод или вывод) к модулю/из модуля и любые уникальные решения для интеграции. История изменений (названия, даты, краткие описания изменений) должна быть включена в «шапку» (колонтитул) программы. Код должен быть структурирован и включать в себя достаточно комментариев, чтобы позволить другим программистам легко понять работу с кодом.
8.5.1.9 В конце каждой итерации конструкции перед просмотром прототипа код и развертывание текущих возможностей опытного образца «замораживаются». Функциональные возможности прототипа должны быть продемонстрированы пользователям. Любое изменение/исправление запросов должно быть документировано с использованием процесса контроля изменения, где запросы анализируются и представляются группе разработчиков для включения в заключительную конструкцию системы.
8.5.1.10 Разработка системы и настроек в любом случае может занять от 25 дней до нескольких месяцев или более, включая время на создание прототипа.
8.5.2 Модульное, интеграционное и системное испытания
8.5.2.1 На заключительной стадии конфигурирования системы или создания прототипа может быть сконструирован окончательный вариант системы, который подвергается модульному и интеграционному испытанию до начала формальной валидации в регулируемых средах. Модульное и интеграционное испытание проводится группой разработчиков в среде развертывания. Каждый индивидуально конструируемый модуль тестируется отдельно в соответствии с определенными параметрами спецификации проекта системы. Интеграционное испытание также выполняется группой разработчиков на функциональных возможностях, обеспеченных связанной группой единиц конструкции. В этой фазе группа разработчиков логически комбинирует индивидуальные единицы конструкции и проверяет систему как интегральную единицу. Интеграционное испытание позволяет также проверить любые интерфейсы между ЛИМС и другими лабораторными или производственными системами.
8.5.2.2 Скрипты к модульным и интеграционным тестам разрабатываются командой разработчиков и должны быть рассмотрены и утверждены для выполнения. Имеющиеся тестовые скрипты для отдельных единиц/модулей конструкции разрабатываются и выполняются разработчиком или членом группы испытателей, который не разрабатывал кода для этих единиц/модулей, что является очень эффективным для идентификации ошибок и оказания помощи в производстве надежной системы. Любые аномалии, с которыми сталкиваются в течение испытания, должны быть документированы, и формы контроля изменения использованы для документирования дефектов программного обеспечения, предложенных решений и затем - для повторного проведения неудачного теста.
8.6 Фаза 5 - испытание/приемка
8.6.1 Установка и квалификация аппаратных средств и программного обеспечения
8.6.1.1 Валидация
Валидация ЛИМС является обязательным шагом для регулируемых отраслей промышленности. Конкретные (специфические) требования к валидации существуют для отраслей промышленности, регулируемых правилами FDA (Food and Drug Administration - управление по надзору за качеством пищевых продуктов и медикаментов, США), ЕРА и NRC (Nuclear Regulatory Commission - комиссия по регулированию ядерных веществ, США). Должным образом управляемое выполнение принципов валидации, которое предоставляет возможность использования наилучших технических методов, поможет сэкономить, в конечном счете, время, ресурсы, материалы и затраты. Традиционные методологии валидации, такие как GAMP, могут добавить ко времени внедрения ЛИМС от трех до 12 месяцев. Приложение намеченных для использования методологий типа C3Q (The concurrent computer configuration qualification methodology, C3Q - методология квалификации компьютерной конфигурации) или подходов, основанных на оценке риска, может уменьшить время валидации ЛИМС и снизить стоимость в регулируемых рабочих рамках. Документация играет важную роль в процессе валидации ЛИМС.
8.6.1.2 Документация
Документация является одним из важнейших факторов для работы ЛИМС. Документация включает в себя руководства, поставляемые продавцом, и документы, разработанные пользователем. Примером может служить поставляемая продавцом документация, которая включает в себя руководства, технические справочные руководства, руководства по валидации, документацию по контролю качества (QC) и резюме продавца. Разработанные пользователем документы включают в себя все стандартные операционные процедуры (СОПы), документы по обучению, формы контроля изменений, определения, записи по приемке -тестированию, проблемы регистрации отчетов, регистрации резервных и восстановленных копий, аудиторские отчеты и отчеты по безопасности.
8.6.1.3 Стандартные операционные процедуры и системное документирование как требования для целостного подхода к валидации, стандартным операционным процедурам необходимы, но не ограничиваются такими, как СОП по резервированию и восстановлению (включают в себя регулярное тестирование систем и файлов); использование СОП, определяющих, как пользователь должен использовать систему и какой тип информации вводится в систему, а также источники данных; СОП в рамках системного администрирования, определяющие управление такими задачами, как назначение видов безопасности, связанных с программным обеспечением, безопасностью системы, логической безопасностью и физической безопасностью; СОП по контролю изменений, определяющих не только необходимые шаги для производства изменений в системе, но также и включения оценки риска изменений и воздействия на систему.
8.6.1.4 Требования к персоналу ЛИМС
Требования к персоналу варьируются в зависимости от размера лаборатории, числа поддерживаемых пользователей и сложности внедрения ЛИМС. Дополнительные ресурсы будут требоваться в течение первоначального внедрения ЛИМС для анализа, проектирования, конфигурирования и постановки задач для испытания. Также будут требоваться ресурсы, предназначенные для системной администрации и поддержки в течение фазы эксплуатации (функционирования) и обслуживания. Эти ресурсы не должны быть постоянно зависимыми от степени готовности ЛИМС. Многие лаборатории привлекают ресурсы для обслуживания текущей ЛИМС, что обеспечивает совершенствование системы, включая дополнительные функциональные возможности и отчеты. Стоимость этих ресурсов оправдывается экономическими выгодами, достигнутыми от дополнительных функциональных возможностей. Обслуживание ЛИМС может быть обеспечено лабораторным или ИТ-штатом. Идеальный кандидат для работы с ЛИМС сочетает как лабораторный, так и компьютерный опыт. Многие компании успешно проводят переквалификацию (переобучение) лабораторного персонала, чтобы позволить ему приобрести новые компьютерные навыки. Для поддержки ЛИМС могут быть также привлечены для выполнения работ третьи лица (аутсорсинг).
8.6.1.5 Обучение
Обучение конечного пользователя и системного менеджера является критическим фактором для успешной работы ЛИМС, и этому процессу обучения нужно уделить особое внимание и оказывать постоянную поддержку. Хотя, как правило, обучение управлению системой является всесторонним, нужно позаботиться о том, чтобы обеспечить конечному пользователю достаточный объем знаний, чтобы избежать в дальнейшем непрерывных переговоров по телефону или письменных вопросов к лаборатории. Обучение должно дать возможность пользователю охватить все аспекты работы ЛИМС, т.е. как проводить регистрацию образцов, вводить результаты и оформлять отчет о результатах; а обучающемуся менеджеру системы - как поддерживать сложные компьютерные системы. Квалификационное испытание пользователя является стандартным для регулируемых лабораторий. Документы по обучению, поддерживаемые для каждого пользователя, могут включать в себя персональные биографические сведения, образование, квалификацию, опыт работы, описание работы и формальное испытание относительно специфических функций ЛИМС. Свидетельство об обучении (например, сертификат) может/должно поддерживаться системой ЛИМС.
8.6.1.6 Валидация испытаний, валидация приемки
Валидация ЛИМС является обязательным этапом для регулируемых отраслей промышленности. Специфические требования к валидации существуют для отраслей промышленности, регулируемых местными и федеральными агентствами и органами по сертификации. Проведение валидации ЛИМС может добавить ко времени внедрения от трех до 12 месяцев.
8.6.1.7 Перемещение данных
При перемещении данных требуется, чтобы был тщательно продуман план по передаче данных и метаданных от системы к системе. План должен быть просчитан с точки зрения синхронизации типов полей, длины полей, картографии полей и ручной верификации графика отбора образцов. Перемещенные данные можно также считать частью статической загрузки данных (см. следующий подпункт). Перемещение одной системы к другой не только предоставляет возможность перемещения данных, но также дает шанс для проведения усовершенствования процесса.
8.6.1.8 Система ЛИМС способна к поддержанию информации в широком диапазоне деловых и лабораторных данных, требуемых для эффективной работы лаборатории. ЛИМС содержит данные, которые не только отражают текущее рабочее состояние лаборатории, но и историческую информацию относительно прошлой работы и событий. В случае, если ЛИМС введена в среду, где система ЛИМС не была предварительно развернута, большая часть информации, обычно управляемой в ЛИМС, будет существовать в форме бумажной документации или существенно отличающихся от нее электронных источников, таких как документы, крупноформатные таблицы или специализированные базы данных. Когда проводится внедрение ЛИМС, некоторые из этих данных будут обеспечивать основу для конфигурирования системы ЛИМС. Статические данные всегда загружаются в ЛИМС как часть ее развертываемого жизненного цикла.
Решение относительно того, как распоряжаться историческими динамическими данными, должно быть оценено с учетом факторов риска. Соответствующие стратегии, предназначенные для того, чтобы распоряжаться этими данными, включают в себя перемещение, сохранение и архивирование. Там, где существующая ЛИМС заменяется новым решением, может быть возможно перемещение данных от источника ЛИМС к новой развертываемой ЛИМС. В таких случаях нужно рассмотреть следующие этапы: исходный анализ данных, целевое конфигурирование базы данных, источник для целевого картографирования, планирование перемещения данных рабочего потока, макетирование перемещения и валидирование процесса, перемещение данных и верификацию данных. ЛИМС часто обеспечивает встроенную или коммерческую систему функциями помощи в процессах загрузки и перемещения данных.
8.6.2 Загрузка статических (мастер, основных) данных
8.6.2.1 В настоящем подпункте рассматривается загрузка методов испытаний, вычислений, спецификаций и другой статической (мастер, основной) информации. Загрузка принадлежащих конкретной лаборатории методов испытаний, вычислений, спецификаций и другой статической информации в базу данных ЛИМС, как правило, является самым трудоемким шагом при внедрении ЛИМС. Большая лаборатория с сотнями методов испытаний, вычислений и спецификаций может потратить от шести до 24 месяцев и более на ввод и верификацию оригинальных данных. Время выполнения этих операций для лабораторий меньшего размера и меньшим числом методов испытаний, вычислений и спецификаций может быть сокращено до одного - шести месяцев. Способность к перемещению данных с использованием автоматизации (если это возможно) может значительно снизить временные (календарные) затраты, ошибки в транскрипции и верификации (см. подраздел 8.8.1 о перемещении данных). Эта область планирования является в наименьшей степени ясной для понимания и планирования при внедрении ЛИМС. Ошибки при определении стоимостных и временных затрат, связанных с этой отдельной фазой внедрения ЛИМС, могут поставить весь проект под угрозу. Общая стоимость затраченных конкретным специалистом часов, требуемых для ввода тестов, вычислений и информации о спецификациях, может превысить общую стоимость аппаратных средств и программного обеспечения. Для достижения максимальной эффективности работы в этой области рекомендуются детальное планирование и создание прототипа. Научно-исследовательские лаборатории и лаборатории, работающие по контракту, могут иметь меньше работы, чем большая лаборатория по обеспечению качества (QA). Каждая лаборатория должна решать эту задачу в зависимости от конкретного случая.
8.6.3 Установка (развертывание) системы ЛИМС
8.6.3.1 Установка системы ЛИМС может происходить по принципу «большого взрыва» или фазового подхода. Для меньших систем принцип «большого взрыва» реализуется хорошо, так как имеющееся число пользователей управляемо. Для более крупных установок подходит поэтапный подход, так как ограничивающим фактором являются обучаемые ресурсы. К другим предметам рассмотрения относятся функционирование системы, первоначальная приемка системы конечным пользователем, доводка и тонкая настройка системы. Работа системы вносит значительный вклад в первоначальные реакции конечного пользователя при приемке системы. Если конечные пользователи найдут, что система работает медленно, то они будут недовольны и отсрочат процесс приемки данной технологии. Перечисленные выше факторы могут затруднить работу системного администратора. Принцип фазового подхода облегчает установку. Положительная оценка работы ЛИМС, выставленная пользователями при ее рассмотрении (обследовании), может иметь решающее значение при приемке системы. Просмотр работы ЛИМС на стадии ее установки поможет системным администраторам в подборе информации для тонкой настройки.
8.6.3.2 Установка также требует планирования будущих проблем с системой, включая отслеживание этих проблем, усиление поддержки клиента продавцом, запросы об установлении и возрастании числа ошибок (как для проектируемого, так и основного продукта), восстановление системы, восстановление данных.
8.7 Фаза 6 - эксплуатация (функционирование) и обслуживание
Вопросы по эксплуатации и обслуживанию ЛИМС включают в себя резервирование данных, восстановление данных, управление различными базами данных и задачами по оптимизации, обслуживание пользовательского счета и общее руководство, например, управление сервисными контрактами, а также обслуживание и модернизацию программного обеспечения/аппаратных средств.
8.7.1 Штат ЛИМС и организация размещения
Для лаборатории со штатом приблизительно 50 человек может потребоваться не менее одного человека с полной занятостью, занимающегося исключительно обслуживанием ЛИМС. В больших лабораториях этим могут заниматься от двух до пяти сотрудников с полной занятостью, поддерживающих ЛИМС и лабораторную автоматизацию. Штат ЛИМС обычно поддерживает автоматизацию лаборатории, включая ЛИМС, получение и накопление данных и робототехнику. Организации, в которых есть отделы по обработке данных, должны решить, где разместить штат по поддержке ЛИМС - непосредственно в лаборатории или в отделе по обработке данных. Факторы, которые будут приниматься во внимание с тем, чтобы как можно лучше поддерживать ЛИМС, должны включать в себя доступность и оперативность штата по поддержке ЛИМС в отношении запросов сотрудников лаборатории. В небольших лабораториях функции сотрудников по поддержке ЛИМС могут быть распределены между сотрудниками лаборатории. Навыки работы с компьютером и системой, требуемые для штата ЛИМС, варьируют в зависимости от применяемой технологии. Системы, внедряемые с использованием основных структур или миникомпьютеров, обычно требуют ресурсов штата с навыками для поддержания этой архитектуры. Идеальным кандидатом для включения в штат ЛИМС является персона как с лабораторным, так и с компьютерным опытом. Найти подходящих кандидатов как с лабораторным, так и с компьютерным опытом может быть достаточно сложно. Следует отметить, что больших успехов добиваются те лаборатории, в которых проводится периодическое обучение лабораторного персонала для приобретения новых навыков работы на компьютере.
8.7.2 Безопасность
Политика и процедуры должны быть установлены так, чтобы документировать доступ пользователей к данным, привилегии для обновления, ввода и удаления данных. Привилегии в рамках ЛИМС должны быть обозначены в терминах деловых потребностей, гарантируя целостность данных, рассмотрение вопросов обеспечения и контроля качества (QA/QC), деловую этику и уверенность заказчика (клиента) относительно секретности и безопасности данных. Должна быть установлена процедура документирования изменения привилегий для пользователей. Процедура должна принимать во внимание поощрение пользователей, завершение деятельности (увольнения) и понижение в должности пользователей.
8.7.3 Резервирование, копирование
Должна быть установлена политика создания резервных копий. Политика должна определять тип резервной копии (копий) и частоту создания резервной копии (копий). Проблема недопустимости потери данных должна рассматриваться чрезвычайно внимательно.
8.7.4 Аварийное восстановление
Должна быть установлена процедура аварийного восстановления. Тренировочные занятия по аварийному восстановлению должны проводиться с определенной частотой.
8.7.5 Архив данных
Архив данных ЛИМС должен периодически дополняться и использоваться, чтобы управлять областью памяти системы и функционированием.
8.7.6 Системное администрирование
Функционирование ЛИМС в нормальном режиме включает в себя рутинные процедуры по регистрации образца, вводу результата, проверке (верификации) результата и отчетности. Проверка целостности данных является постоянной задачей. Специальное программное обеспечение системы, аудиторская прослеживаемость, отчеты ЛИМС используются, чтобы контролировать верность данных ЛИМС и информации. Новые приборы соединяют с ЛИМС для передачи информации. Связи с внешними системами поддерживаются и обслуживаются. Задачи по профилактическому обслуживанию выполняются с использованием заранее составленного списка. Неисправные единицы аппаратного оборудования должны ремонтироваться. Поддержка программного обеспечения проводится продавцом ЛИМС, использующим голосовую (телефонную) связь, факс, электронную почту и модемную поддержку.
8.7.7 Регулирующие требования (нормативные документы)
Экологические лаборатории должны придерживаться требований нормативных документов и принципов GALP, GLP и GMP.
8.7.8 Обслуживание и поддержка
Для коммерческих ЛИМС обычно существуют соглашения о поддержке и обслуживании, которые охватывают техническую поддержку с различными уровнями обслуживания. Соглашения об обслуживании могут включать в себя сформулированные или предполагаемые условия модернизации программного обеспечения и обучения, а также четкие определения как для пользователя, так и для продавца о предполагаемых видах поддержки на протяжении действия соглашения. В соглашении об обслуживании должно быть обстоятельно объяснено, как будут разрешаться разногласия относительно обслуживания, и эти пункты должны являться частью контракта с продавцом ЛИМС.
8.7.9 Контроль изменений
Управление контролем/конфигурацией изменений играет важную роль в работе ЛИМС. Изменения в аппаратных средствах, программном обеспечении, лабораторном штате и лабораторной среде должны тщательно проверяться и контролироваться. Продавец обычно периодически обновляет программное обеспечение ЛИМС. Штат поддержки ЛИМС тоже может настраивать программное обеспечение ЛИМС. Обновления/настройки программного обеспечения ЛИМС нуждаются в тестировании/валидации перед вводом в эксплуатацию нового программного обеспечения. Постоянное обучение пользователей ЛИМС и обучение новых пользователей необходимо, чтобы пользователи поддерживали текущую версию ЛИМС с новыми характеристиками (параметрами). Процедуры контроля изменений ЛИМС должны осуществляться на начальной стадии внедрения. С помощью процедур контроля изменений должен быть определен круг лиц, уполномоченных (авторизованных) для утверждения изменений (аппаратных средств и программного обеспечения). Должны быть разработаны стандартные формы для прослеживания и управления изменениями. Альтернативой может являться покупка коммерческого программного обеспечения с возможностью контроля изменений. Настройки к кодам должны быть документированы и утверждены с использованием формальной процедуры. Настройки должны включать в себя объем работ, детализирующий деловые потребности при настройке, деловые потребности устанавливают кодекс делового регламента, который должен соответствовать детальным функциональным требованиям. Информация, прослеживаемая в процессе изменений, должна включать в себя требования, которые встречаются перед утверждением изменений, пересмотр чисел (цифр) всех кодов, подвергающихся изменению, ответственность за документирование испытаний, утверждение измененных версий и перемещение измененных версий в производственную среду.
8.8 Фаза 7 - вывод (изъятие) ЛИМС из обращения (замена, архивирование)
8.8.1 Архивирование данных или перемещение
8.8.1.1 Вывод из употребления, замена (или оба случая) ЛИМС
Планирование замены ЛИМС должно происходить в самом начале жизненного цикла ЛИМС. Технология (программное обеспечение и аппаратные средства) меняется очень быстро. Технологический цикл часто короче, чем типичный цикл внедрения ЛИМС. Простота изменения одной системы ЛИМС на другую очень важна в связи с коротким технологическим циклом. Появляются вопросы о том, как восстанавливать, запоминать и сообщать о данных ЛИМС, собранных из системы ЛИМС старого варианта. К этим вопросам относятся: преобразуете ли Вы старые (рекомендованные) данные, поддерживаете ли Вы старые аппаратные средства, чтобы восстановить данные на ограниченной базе (высокий риск на протяжении среднего и длительного периода времени), или сбрасываете все данные в систему третьей стороны для архива?
Контрольный список требований к функциональным возможностям ЛИМС
Х1.1 Данный контрольный список требований к функциональным возможностям ЛИМС предназначен для пользователей настоящего «Стандартного руководства по ЛИМС», которые рассматривают вопросы закупки, модернизации или развертывания ЛИМС. Поскольку цели весьма обширны, очень важно, чтобы пользователи использовали данное руководство в тот период, когда они собирают и документируют собственные функциональные, технические требования, а также требования к безопасности и бизнес-процессам, относящимся к потребностям их конкретного проекта.
Х1.2 Хорошо продуманный и выполненный процесс сбора требований, охватывающий обширную группу заинтересованных сторон, включая тех, кто будет создавать интерфейсы с системой ЛИМС, является критическим элементом успешного проекта ЛИМС. Зачастую группа заинтересованных сторон находится вне штата лаборатории и включает в себя представителей, занимающихся такими проблемами, как качество, нормативное регулирование, производство, проектирование и управление. Если процесс сбора требований, который в типичном случае состоит из рассмотрения существующих документов, опроса заинтересованных сторон и совместных заседаний по обсуждению проекта приложений (JAD, Joint application development - совместная разработка приложений), не генерирует необходимого уровня детализации каждого типа требований, маловероятно, что первоначальный вариант ЛИМС будет успешным.
Х1.3 Контрольный список функциональных требований ЛИМС представлен в виде крупноформатной таблицы. Таблица имеет пять колонок, каждая из которых описана ниже.
Х1.4 Первая колонка включает в себя ссылочную нумерацию. Эта колонка включает в себя перекрестно-справочные коды, приведенные на рисунке 2. Перекрестно-справочная нумерация используется во всем документе и должна использоваться для получения детальной информации о значении каждого требования, описанного в настоящем стандарте.
Х1.5 Вторая колонка «Функция ЛИМС» предназначена для перечисления первичных функций ЛИМС, включая рабочие/процессные потоки, потоки данных, включающие в себя верификацию (проверку), валидацию и выпуск, а также рассмотрение функций управления жизненным циклом продукта ЛИМС, таких как архивирование и изъятие из эксплуатации. С другой стороны, эти элементы должны быть далее разложены на составные части и подвергнуты настройке в соответствии со специфическими требованиями к проекту. К критериям, которые будут рассмотрены, также относятся выполнение продавцом своих обязательств и оценка стоимости.
Х1.6 Третья колонка «Критичность» указывает на степень критичности каждого элемента, приведенного в списке функций. «Критичность» в этом случае относится к потребностям бизнес-процессов для особенных функций в перечне возможностей. Например, критичность может быть выражена следующим образом:
Х1.6.1 Высокий, средний, низкий уровень.
Х1.6.2 Случайная или фатальная ошибка в программном обеспечении; необходимость или предпочтение (при выборе функциональности).
Х1.6.3 Критичная, важная, желательная функция.
Х1.7 Важно, чтобы во время сбора, формирования и сегментирования требований они классифицировались для отражения критичности, так как большинство систем ЛИМС не обеспечивает всех желательных функциональностей в «коробочном» продукте, даже после обширного конфигурирования или настройки. Учет критического фактора для каждой функции поможет в оценке продукта. Например, если потенциальное решение для продукта не может обеспечить качественное применение сложной или требуемой пользователю функции, оно (решение), как правило, будет устранено для будущего рассмотрения. Если функции относятся к разряду несложных или желательных, то пользователь может принять решение для выбора этого продукта, но должен признать ограничение, идентифицированное в процессе анализа недостатков.
Х1.8 Четвертая колонка «Возможности» предназначается для того, чтобы рассмотреть проектные потребности в определении функциональных областей проекта ЛИМС. Ввод обычно ограничивается простыми булевскими значениями, т.е. да/нет, T/F (true/false - правильно/ошибочно), 0/1 и т.д.
Х1.9 Пятая колонка «Определение времени» имеет отношение к той фазе внедрения ЛИМС, где требуется данная функциональная возможность. Внедрение сложных систем ЛИМС распределяется по этапам, согласно которым определенные базовые функции ЛИМС внедряются на ранних этапах, а дополнительные функции добавляются на последующих этапах. Внедряющая организация может заранее определить приблизительное распределение по этапам и указать в списке, какому этапу внедрения соответствует каждая из функций ЛИМС.
Х1.10 Настоящий стандарт рекомендует пользователям ЛИМС использовать данный список особенностей/ функций в качестве источника, когда они начинают сбор, сегментирование, распределение по приоритетности, а также документирование требований к функциональным и техническим возможностям, безопасности и деловой активности их будущей специфической первоначальной ЛИМС.
Таблица Х1.1 - Контрольный список требований к функциональным возможностям ЛИМС
|
Номер ссылки |
Функция ЛИМС |
Критичность |
Оценка (да/нет) |
Определение временных границ |
|
LC-1.1 |
Регистрация |
|||
|
LC-1.1.1 |
Регистрация образцов в автоматическом режиме |
|||
|
LC-1.1.1.1 |
Календарное планирование регистрации образцов |
|||
|
LC-1.1.1.2 |
Планирование регистрации образцов - запускающее событие |
|||
|
LC-1.1.1.3 |
Регистрация образцов для изучения стабильности |
|||
|
LC-1.1.1.4 |
Предварительная регистрация образцов |
|||
|
LC-1.1.1.5 |
Регистрация рабочего потока запущенных образцов |
|||
|
LC-1.1.1.6 |
Регистрация образцов из внешних систем или файлов |
|||
|
LC-1.1.1.7 |
Присвоение маркировки каждому образцу в автоматическом режиме, производимое ЛИМС |
|||
|
LC-1.1.1.8 |
Отчеты о регистрации образцов |
|||
|
LC-1.1.2 |
Регистрация образцов в ручном режиме |
|||
|
LC-1.1.2.1 |
Регистрация отдельного образца |
|||
|
LC-1.1.2.2 |
Используемые шаблоны |
|||
|
LC-1.1.2.3 |
Специальные случаи |
|||
|
LC-1.1.2.4 |
Регистрация нескольких образцов |
|||
|
LC-1.1.2.5 |
Используемые шаблоны |
|||
|
LC-1.1.2.6 |
Специальные случаи |
|||
|
LC-1.1.2.7 |
Отчеты о регистрации образцов |
|||
|
LC-1.1.2.8 |
Модификация испытания, назначенного на образцы в течение регистрации образцов |
|||
|
LC-1.1.2.9 |
Производимая ЛИМС уникальная нумерация, назначенная на каждый образец в автоматическом режиме |
|||
|
LC-1.1.2.10 |
Специальная регистрация образца и назначение на испытание |
|||
|
LC-1.1.3 |
Испытание групп образцов |
|||
|
LC-1.1.3.1 |
Регистрация группы или партии образцов |
|||
|
LC-1.1.3.2 |
Регистрация образцов из внешних систем или файлов |
|||
|
LC-1.1.3.3 |
Определенные пользователем методы регистрации образцов |
|||
|
LC-1.1.3.4 |
Определенные пользователем образцы для регистрации, отображенные на экране |
|||
|
LC-1.1.3.5 |
Простота регистрации образцов |
|||
|
LC-1.1.4 |
Применение спецификаций для испытаний |
|||
|
LC-1.1.4.1 |
Шаблоны для установления пределов в испытаниях, которые должны быть предопределены |
|||
|
LC-1.1.4.2 |
Добавление или удаление испытаний или профилей для зарегистрированных образцов |
|||
|
LC-1.1.4.3 |
Регистрация образцов из внешних систем или файлов |
|||
|
LC-1.1.4.4 |
Регистрация поступления образца для предварительной регистрации образца |
|||
|
LC-1.1.5 |
Этикетки/штрих-коды |
|||
|
LC-1.1.5.1 |
Распечатка этикеток для контейнеров (с или без штрих-кодов) |
|||
|
LC-1.1.5.2 |
Распечатка отчета требований к контейнерам из расписания (графика) |
|||
|
LC-1.1.5.3 |
Распечатка этикеток из журнала регистрации образцов (со штрих-кодами) |
|||
|
LC-1.1.5.4 |
Распечатка этикеток из расписания (графика) |
|||
|
LC-1.1.5.5 |
Распечатка данных о поступлении образца |
|||
|
LC-1.1.5.6 |
Распечатка маршрутного листа образцов из расписания (графика) |
|||
|
LC-1.1.5.7 |
Определенные пользователем форматы этикеток |
|||
|
LC-1.1.5.8 |
Простота функции присвоения маркировки |
|||
|
LC-1.2 |
Управление образцами |
|||
|
LC-1.2.1 |
Получение образцов |
|||
|
LC-1.2.2 |
Распределение образцов/цепочка хранения информации об образце |
|||
|
LC-1.2.2.1 |
Цепочка хранения информации об образце |
|||
|
LC-1.2.2.2 |
Маршрутизация (направление) образцов |
|||
|
LC-1.2.2.3 |
Хранение и удаление образцов |
|||
|
LC-1.2.2.4 |
Управление инвентаризацией хранимыми образцами |
|||
|
LC-1.2.2.5 |
Размещение образцов/управление размещением |
|||
|
LC-1.2.2.6 |
Доступ к информации о распределении образцов, хранении и безопасности в режиме «он-лайн» |
|||
|
LC-1.2.3 |
Отчетность |
|||
|
LC-1.2.3.1 |
Рабочие листы для секций и аналитиков: распечатка заказов для рабочей группы и аналитиков |
|||
|
LC-1.2.3.2 |
Рабочие листы для групп специализированных образцов: распечатка заказов |
|||
|
LC-1.2.3.3 |
Листы распределения образцов |
|||
|
LC-1.3 |
Основные рабочие потоки лаборатории |
|||
|
LC-1.3.1 |
Назначение аналитика |
|||
|
LC-1.3.1.1 |
Выбор методов испытания или образцов |
|||
|
LC-1.3.1.2 |
Определенные пользователем методы назначения на работу |
|||
|
LC-1.3.1.3 |
Рабочие листы для аналитика (распечатанные или в электронном виде) |
|||
|
LC-1.3.1.4 |
Листы распределения |
|||
|
LC-1.3.1.5 |
Цепочка хранения информации об образце |
|||
|
LC-1.3.1.6 |
Маршрутизация (направление) образцов |
|||
|
LC-1.3.1.7 |
Хранение и восстановление образцов |
|||
|
LC-1.3.1.8 |
Проверка сертификации аналитика |
|||
|
LC-1.3.2 |
Назначение на приборы |
|||
|
LC-1.3.2.1 |
Выбор задач |
|||
|
LC-1.3.2.2 |
Генерирование последовательности приборов или управляющего файла |
|||
|
LC-1.3.2.3 |
(Попытка загрузки и передачи последовательности в файл) |
|||
|
LC-1.3.2.4 |
Проверка калибровки и обслуживания |
|||
|
LC-1.3.3 |
Ввод данных в ручном режиме |
|||
|
LC-1.3.3.1 |
Отдельный образец согласно образцу/испытанию |
|||
|
LC-1.3.3.2 |
Многочисленные образцы согласно рабочему листу заказов и испытаний |
|||
|
LC-1.3.3.3 |
Рабочий лист ввода данных для отдельного и многочисленных образцов |
|||
|
LC-1.3.3.4 |
Определенный пользователем метод ввода результатов |
|||
|
LC-1.3.3.5 |
Крупноформатные таблицы или пределы для автоматического ввода |
|||
|
LC-1.3.3.6 |
Управление инвентаризацией хранимых образцов |
|||
|
LC-1.3.3.7 |
Расположение образцов и управление их расположением |
|||
|
LC-1.3.3.8 |
Доступ к информации о распределении образцов, хранению и безопасности в режиме «он-лайн» |
|||
|
LC-1.3.4 |
Автоматический ввод данных |
|||
|
LC-1.3.4.1 |
Стандартный интерфейс приборов RS-232 |
|||
|
LC-1.3.4.2 |
Системы сбора |
|||
|
LC-1.3.4.3 |
Управление прибором (двунаправленное) |
|||
|
LC-1.3.4.4 |
Управление автосамплером |
|||
|
LC-1.3.4.5 |
Роботизированные системы |
|||
|
LC-1.3.4.6 |
Просмотр автоматически введенных результатов |
|||
|
LC-1.3.4.7 |
Передача (перенос) файлов |
|||
|
LC-1.3.4.8 |
Определенный пользователем импорт инструментов |
|||
|
LC-1.3.4.9 |
Ввод результатов от образцов, пересланных извне и из чужих систем |
|||
|
LC-1.4 |
Просмотр (рассмотрение) |
|||
|
LC-1.4.1 |
Верификация данных |
|||
|
LC-1.4.1.1 |
Просмотр (рассмотрение) и верификация испытаний руководством, контролером, специалистом в области обеспечения качества (QA) |
|||
|
LC-1.4.1.2 |
Перепланировка испытаний, образцов |
|||
|
LC-1.4.1.3 |
Утверждение образцов |
|||
|
LC-1.4.1.4 |
Статус соединения с внешними системами |
|||
|
LC-1.4.1.5 |
Определенные пользователем методы просмотра и утверждения |
|||
|
LC-1.4.1.6 |
Редактирование/коррекция данных |
|||
|
LC-1.4.1.6.1 |
Информация о редактировании образца |
|||
|
LC-1.4.1.6.2 |
Результаты редактирования испытания |
|||
|
LC-1.4.1.7 |
Утерянные спецификации |
|||
|
LC-1.4.1.8 |
Приблизительная проверка спецификации <,> |
|||
|
LC-1.4.1.9 |
Определенная пользователем проверка спецификаций |
|||
|
LC-1.4.1.10 |
Определение специальной спецификации после регистрации образца |
|||
|
LC-1.4.1.11 |
Спецификации, основанные на результатах испытаний |
|||
|
LC-1.4.1.12 |
Предупреждение пользователю о спецификации (слышимое, отображенное на экране сообщение, выделение цветом, специальная отметка, сигнал) |
|||
|
LC-1.4.1.13 |
Определенный по заказу пользователя алгоритм для проверки спецификации |
|||
|
LC-1.4.1.14 |
Рассмотрение и утверждение результатов |
|||
|
LC-1.4.1.14.1 |
Рассмотрение и верификация испытаний |
|||
|
LC-1.4.1.14.2 |
Перепланировка испытаний, образцов |
|||
|
LC-1.4.1.14.3 |
Утверждение образцов |
|||
|
LC-1.4.1.14.4 |
Статус установления связи с внешними системами |
|||
|
LC-1.4.1.14.5 |
Определенные пользователем методы рассмотрения и утверждения |
|||
|
LC-1.4.2 |
Валидация данных |
|||
|
LC-1.4.2.1 |
Длина поля (информации) |
|||
|
LC-1.4.2.2 |
Тип данных |
|||
|
LC-1.4.2.3 |
Формат данных |
|||
|
LC-1.4.2.4 |
Вычисления |
|||
|
LC-1.4.2.4.1 |
Вычисления для отдельного или нескольких испытаний |
|||
|
LC-1.4.2.4.2 |
Вычисления для отдельного или нескольких образцов |
|||
|
LC-1.4.2.4.3 |
Наглядная (дескриптивная) статистика |
|||
|
LC-1.4.2.4.4 |
Усовершенствованные математические функции |
|||
|
LC-1.4.2.4.5 |
Определенные пользователем функции |
|||
|
LC-1.4.2.4.6 |
Соединения с прежними результатами |
|||
|
LC-1.4.2.4.7 |
Функции триггеров/системных событий |
|||
|
LC-1.4.2.4.8 |
Библиотека математических подпрограмм |
|||
|
LC-1.4.2.4.9 |
Факторы подготовки образца |
|||
|
LC-1.4.2.4.10 |
Линейная калибровка |
|||
|
LC-1.4.3 |
Триггеры рабочего потока |
|||
|
LC-1.4.4 |
Соответствие ERES |
|||
|
LC-1.4.5 |
Уровни пределов данных: один, два, три + |
|||
|
LC-1.4.6 |
Проблемы с пределами обнаружения образца прибором |
|||
|
LC-1.5 |
Выпуск результатов |
|||
|
LC-1.5.1 |
Результаты для отдельных испытаний |
|||
|
LC-1.5.2 |
Результаты для отдельного образца |
|||
|
LC-1.5.3 |
Результаты для партии/серии |
|||
|
LC-1.6 |
Отчетность |
|||
|
LC-1.6.1 |
Способность к генерации специальных отчетов |
|||
|
LC-1.6.2 |
Предварительно отформатированный сертификат анализа |
|||
|
LC-1.6.3 |
Отчеты о бизнес-процессах |
|||
|
LC-1.6.3.1 |
Отдельный образец |
|||
|
LC-1.6.3.2 |
Отчеты о статусе образца |
|||
|
LC-1.6.3.3 |
Отчеты о групповых анализах |
|||
|
LC-1.6.3.4 |
Отчет о сертификатах анализа |
|||
|
LC-1.6.3.5 |
Отчеты о результатах, выраженные графически |
|||
|
LC-1.6.3.6 |
Отчеты, определенные пользователем, и специальные отчеты |
|||
|
LC-1.6.3.7 |
Инструментальный интерфейс для отчетов третьей стороны |
|||
|
LC-1.6.3.8 |
Отчеты о рабочей нагрузке (загрузке) |
|||
|
LC-1.6.3.9 |
Просроченные отчеты |
|||
|
LC-1.6.3.10 |
Отчеты о нагрузке прибора |
|||
|
LC-1.6.3.10.1 |
Испытания, выполненные оператором на приборах |
|||
|
LC-1.6.3.10.2 |
Испытания для оценки использования прибора и соответствия функции «Управление проектом» |
|||
|
LC-1.6.3.11 |
Управление калибровкой прибора |
|||
|
LC-1.6.3.12 |
Отчеты о загрузке (нагрузке) персонала |
|||
|
LC-1.6.3.13 |
Бухгалтерские отчеты |
|||
|
LC-1.6.3.13.1 |
Отчет о распределении затрат: общие расходы, ассигнованные счетом |
|||
|
LC-1.6.3.13.2 |
Выполнение расчетов по накладным |
|||
|
LC-1.6.3.13.3 |
Совокупные издержки по счетам |
|||
|
LC-1.6.3.14 |
Каталог возможностей |
|||
|
LC-1.6.4 |
Отчеты в соответствии с нормативными документами |
|||
|
LC-1.6.4.1 |
Отчеты об аудиторском прослеживании |
|||
|
LC-1.6.4.2 |
Отчеты о происшествиях |
|||
|
LC-1.6.4.3 |
Документация об электронных данных |
|||
|
LC-1.6.4.4 |
Отчеты о цепочках хранения информации об образцах |
|||
|
LC-1.6.4.5 |
Отчеты об обеспечении качества (QA) |
|||
|
LC-1.6.4.6 |
Журнал регистрации и обслуживания трансакции |
|||
|
LC-1.6.4.7 |
Управление инвентаризацией |
|||
|
LC-1.6.4.8 |
Отчеты о калибровке инструмента |
|||
|
LC-1.6.4.9 |
Отчеты об исключениях |
|||
|
LC-1.6.4.10 |
Отчеты об инвентаризации реагентов и стандартных образцов |
|||
|
LC-2.3 |
Архивирование |
|||
|
LC-2.3.1 |
Данные/метаданные |
|||
|
LC-2.3.2 |
Код конфигурирования/код заказчика |
|||
|
LC-2.3.3 |
Восстановление данных из архива |
|||
|
LC-2.3.4 |
Размещение |
|||
|
LC-2.3.5 |
Использование: поддержка исторических тенденций и соответствия нормативным требованиям |
|||
|
LC-2.1 |
Изъятие из обращения |
|||
|
LC-2.1.1 |
Планирование |
|||
|
LC-2.1.2 |
Подготовка данных |
|||
|
LC-2.1.3 |
Подготовка программного обеспечения |
|||
|
LC-2.1.4 |
Подготовка аппаратных средств |
|||
|
SM |
Надежность системы и требования к обслуживанию |
|||
|
SM-1 |
Обслуживание и модернизация программного обеспечения |
|||
|
Частота модернизаций (обновлений) |
||||
|
Установка нового выпуска параллельно испытываемому |
||||
|
Перенос данных к новому выпуску |
||||
|
Документация о модернизациях программного обеспечения |
||||
|
Простота процесса модернизации |
||||
|
SM-2 |
Управление проблемами |
|||
|
Проблемы конечного пользователя |
||||
|
Расширение поддержки продавца |
||||
|
SM-3 |
Обучение |
|||
|
Конечный пользователь |
||||
|
Опытный пользователь |
||||
|
Администрация |
||||
|
SM-4 |
Контроль изменений |
|||
|
Изменение кода |
||||
|
Статическая таблица и спецификация |
||||
|
Системы испытания для разработки и испытания изменений |
||||
|
SM-5 |
Архивирование, резервирование и восстановление |
|||
|
Периодичность архивирования данных |
||||
|
Периодичность резервирования данных |
||||
|
Периодичность восстановления данных из архива испытуемых систем |
||||
|
Периодичность восстановления данных из резервных копий для испытуемой системы |
||||
|
SM-6 |
Аудиторское прослеживание |
|||
|
Редактирование уровня результата |
||||
|
Редактирование уровня образца |
||||
|
Редактирование структуры базы данных ЛИМС |
||||
|
Структура испытаний |
||||
|
Спецификации |
||||
|
Методы ЛИМС |
||||
|
SC |
Фазы жизненного цикла ЛИМС |
|||
|
SC-1 |
Инициирование проекта/анализ требований |
|||
|
SC-1.1 |
Структура базы данных |
|||
|
SC-1.1.1 |
Плоская файловая система |
|||
|
SC-1.1.2 |
Реляционная база данных |
|||
|
SC-1.1.3 |
Клиент-серверная/распределенная база данных |
|||
|
SC-1.1.4 |
Согласование текущей информационной структуры и взаимосвязей |
|||
|
SC-1.1.5 |
Согласование текущих лабораторных материалов, испытаний и спецификаций |
|||
|
SC-1.1.6 |
Структура базы данных ЛИМС для образцов и результатов: доступ к соответствующей лаборатории |
|||
|
SC-1.1.6.1 |
Структура образцов, результатов, материалов, профилей, испытаний, результатов и спецификаций |
|||
|
SC-1.1.6.2 |
Взаимосвязь между образцами и испытаниями |
|||
|
SC-1.2 |
Инструменты базы данных |
|||
|
SC-1.2.1 |
Определенные пользователем таблицы, поля, индексы, расширение полей |
|||
|
SC-1.2.2 |
Определенные поля, авторизованные по типу данных, категории, группе, пользователю |
|||
|
SC-1.2.3 |
Модули импорта/экспорта ЛИМС |
|||
|
SC-1.2.4 |
Автоматическая реструктуризация старых данных в новой структуре |
|||
|
SC-1.3 |
Инструменты конфигурирования |
|||
|
SC-1.3.1 |
Определение материала |
|||
|
SC-1.3.2 |
Определение испытаний |
|||
|
SC-1.3.2.1 |
Испытания, связанные со специфическими материалами |
|||
|
SC-1.3.2.2 |
Стандартные испытания |
|||
|
SC-1.3.2.3 |
Определение специального испытания в процессе регистрации образца |
|||
|
SC-1.3.2.4 |
Прохождение/ошибочность испытаний |
|||
|
SC-1.3.2.5 |
Свободно комментируемые испытания |
|||
|
SC-1.3.2.6 |
Меню выбора испытаний |
|||
|
SC-1.3.2.7 |
Численные испытания |
|||
|
SC-1.3.2.8 |
Численные испытания с вычислениями |
|||
|
SC-1.3.3 |
Определение результатов и наблюдений |
|||
|
SC-1.3.4 |
Определение алгоритма |
|||
|
SC-1.3.5 |
Определение профиля |
|||
|
SC-1.3.6 |
Определение хронометража |
|||
|
SC-1.3.7 |
Определение спецификации |
|||
|
SC-1.3.8 |
Контроль пересмотров |
|||
|
SC-1.3.9 |
Изменения аудиторского прослеживания |
|||
|
SC-1.3.10 |
Отчеты по конфигурированию |
|||
|
SC-1.4 |
Связи с основными целевыми инструментами |
|||
|
SC-1.4.1 |
Работа в Word |
|||
|
SC-1.4.2 |
Крупномасштабные таблицы |
|||
|
SC-1.4.3 |
Всплывающий калькулятор |
|||
|
SC-1.4.4 |
Статистический анализ |
|||
|
SC-1.4.5 |
Графическая презентация |
|||
|
SC-2.0 |
Проект |
|||
|
SC-2.1 |
Обеспечение функциональных требований |
|||
|
SC-2.2 |
Обеспечение спецификаций проекта |
|||
|
SC-2.3 |
Обеспечение случаев модульных испытаний |
|||
|
SC-2.4 |
Обеспечение случаев интегрированных испытаний |
|||
|
SC-3 |
Сборка (компоновка)/конфигурирование |
|||
|
SC-4 |
Загрузка данных |
|||
|
SC-4.1 |
Вычисления |
|||
|
SC-4.1.1 |
Вычисления для отдельного испытания и нескольких испытаний |
|||
|
SC-4.1.2 |
Вычисление для отдельного образца и нескольких образцов |
|||
|
SC-4.1.3 |
Наглядная (дескриптивная) статистика |
|||
|
SC-4.1.4 |
Усовершенствованные математические функции |
|||
|
SC-4.1.5 |
Определенные пользователем функции |
|||
|
SC-4.1.6 |
Связи с прежними результатами |
|||
|
SC-4.1.7 |
Функции триггеров/системных событий |
|||
|
SC-4.1.8 |
Библиотека математических подпрограмм |
|||
|
SC-4.1.9 |
Факторы подготовки образца |
|||
|
SC-4.1.10 |
Линейная калибровка |
|||
|
SC-4.2 |
Мониторинг контроля качества |
|||
|
SC-4.2.1 |
Шаблоны для области обеспечения качества |
|||
|
SC-4.2.2 |
Автоматическое генерирование контрольных карт |
|||
|
SC-4.2.3 |
Автоматический анализ отклонений |
|||
|
SC-4.2.4 |
Автоматическое вычисление (%) точности, правильности, воспроизводимости, разности и др. для контрольных проб и дубликатов проб |
|||
|
SC-4.3 |
Обслуживание системы |
|||
|
SC-4.3.1 |
Обслуживание данных системы |
|||
|
SC-4.3.2 |
Экспорт результатов |
|||
|
SC-4.4 |
Доступ к информации в режиме он-лайн |
|||
|
SC-4.4.1 |
Стандартные операционные процедуры (СОП) |
|||
|
SC-4.4.2 |
Разработка метода |
|||
|
SC-4.4.3 |
Валидация метода |
|||
|
SC-4.4.4 |
Поддержка технической информации |
|||
|
SC-4.4.5 |
Исторические данные по обеспечению качества |
|||
|
SC-4.5 |
Контроль изменений |
|||
|
SC-4.5.1 |
Изменение кодов |
|||
|
SC-4.5.2 |
Статические таблицы и спецификации |
|||
|
SC-4.6 |
Безопасность |
|||
|
SC-4.6.1 |
Безопасность групп, пользователей, типов данных, полей, функциональных средств, вычислительной сети |
|||
|
SC-4.6.2 |
Безопасность с использованием электронной идентификации (паролей) и электронной подписи (биометрическая верификация) |
|||
|
SC-4.6.3 |
Автоматический выход из системы (конец сеанса) |
|||
|
SC-4.7 |
Загрузка данных при процессах переноса |
|||
|
SC-5 |
Квалификация, верификация и валидация |
|||
|
SC-5.1 |
Целостность данных |
|||
|
SC-5.1.1 |
Отчет о целостности данных |
|||
|
SC-5.1.2 |
Транзитная целостность, целостность ссылочных данных |
|||
|
SC-5.1.3 |
Восстановление данных после ошибок |
|||
|
SC-5.1.4 |
Целостность данных в процессе одновременного развертывания |
|||
|
SC-5.2 |
Выполнение |
|||
|
SC-5.2.1 |
Оценочные испытания на существующих системах выпуска продукции |
|||
|
SC-5.2.2 |
Число конкурентных пользователей в процессе испытаний |
|||
|
SC-5.2.3 |
Число конкурентных пользователей, которые поддерживаются |
|||
|
SC-5.2.4 |
Общие выводы о выполнении |
|||
|
SC-5.3 |
Представление в числовой форме |
|||
|
SC-5.3.1 |
Проблемы округления |
|||
|
SC-5.3.1.1 |
Определенные пользователем правила округления |
|||
|
SC-5.3.1.2 |
Нечетный - четный |
|||
|
SC-5.3.1.3 |
Пять и выше |
|||
|
SC-5.3.4 |
Операторы сравнения (<, >, +, -) |
|||
|
SC-5.3.5 |
Типы данных: текстовые, целое число, плавающая десятичная запятая, фиксированная запятая, экспоненциальное представление чисел, логические данные |
|||
|
VCS |
Рассмотрение и выбор продавца |
|||
|
VCS-01 |
Рейтинг продавца |
|||
|
Голосовая поддержка |
||||
|
Модемная поддержка |
||||
|
Поддержка с помощью «справочного стола» |
||||
|
Поддержка обучения |
||||
|
Поддержка установки |
||||
|
Документация |
||||
|
Установленные стандарты разработки программного обеспечения |
||||
|
Контроль формальных изменений |
||||
|
Контроль пересмотра программного обеспечения |
||||
|
Портативность программного обеспечения |
||||
|
Доступ к исходному коду |
||||
|
Квалификация и навыки штата |
||||
|
Численность штата для поддержки заказчика |
||||
|
Численность штата, занимающегося научно-исследовательской деятельностью в отношении будущих функций ЛИМС |
||||
|
Способность продавца применить новую технологию для продукта ЛИМС |
||||
|
Финансовая стабильность |
||||
|
Число установленных ЛИМС |
||||
|
Продолжительность работы в секторе бизнеса ЛИМС (лет) |
||||
|
VCS-01 |
Соответствие федеральным, местным или международным регулирующим требованиям (нормативным документам) |
|||
|
Имеется ли соглашение об уровне обслуживания? |
||||
|
VCS-02 |
Стоимость (цена может быть ранжирована относительно других продавцов или приведена в фактической сумме) |
|||
|
Стоимость аппаратных средств |
||||
|
Стоимость аппаратных средств от владельца, включая контракты на обслуживание и содержание |
||||
|
Стоимость программного обеспечения |
||||
|
Стоимость программного обеспечения от собственника, включая поддержку, модернизацию |
||||
|
Стоимость кабелей |
||||
|
Стоимость внедрения |
||||
|
Стоимость обучения |
||||
|
VCS-03 |
Справочный список продавца (получение последующей информации от каждого заказчика) |
|||
|
Число пересмотров программного обеспечения |
||||
|
Платформа аппаратных средств |
||||
|
Число конкурентных пользователей |
||||
|
Число образцов в год |
||||
|
Промышленность (отрасль промышленности) |
||||
|
Число лет работы |
||||
|
Контактное имя |
||||
|
Телефон |
||||
|
Могут ли системные администраторы обеспечить обратную связь для поддержки ЛИМС продавцом? |
||||
|
Могут ли внешние заказчики обеспечивать поля ввода в будущих функциях ЛИМС? |
||||
|
Наблюдение за работой ЛИМС |
||||
|
Доступ к исходному коду, используя условно формализованное соглашение |
||||
|
Число заказных кодированных программ в соответствии с требованиями |
||||
|
VCS-04 |
Оценка рентабельности инвестиций (ROI) |
Таблица ДА.1
|
Подраздел, подпункт |
Модификация |
|
1.4.1 Основные лаборатории |
1.4.1 Основные лаборатории Заменено: |
|
«1.4.1.1 Разработка стандартов (ASTM, IEEE, ISO) |
|
|
1.4.1.2 Организации при правительстве США (ЕРА, FDA, JPL, NASA, USDA, FERC)» на «1.4.1.1 Экспертные, испытательные лаборатории» 1.4.1.2 Научно-исследовательские, контрольно-аналитические лаборатории, в том числе по контролю качества» |
|
|
1.4.6 Лаборатории государственного и общехозяйственного сектора |
1.4.6 Лаборатории государственного и общехозяйственного сектора Заменено: |
|
«1.4.6.1 Правоохранительные органы» |
|
|
1.4.6.2 Правительственные органы - штат, местное управление» на «1.4.6.1 Правоохранительные органы (лаборатории в области судебной медицины, криминалистики) 1.4.6.2 Правительственные органы (республиканские, окружные, областные, муниципальные, местное управление)» |
|
|
Примечание - В настоящем стандарте по отношению к АСТМ Е 1578:2006 из перечня категорий лабораторий, перечисленных в 1.4.1.1, 1.4.1.2, 1.4.6.1, 1.4.6.2, исключены те, которые отсутствуют среди категорий лабораторий, принятых в Российской Федерации. В перечень категорий лабораторий внесены модификации, отражающие направления промышленной и общехозяйственной деятельности в Российской Федерации. |
|
Таблица ДБ.1
|
Обозначение и сокращение (на английском языке) |
Пояснение обозначения и сокращения на русском языке |
Примечания |
|
ANIML (Analytical information markup language) |
Стандарт XML для данных по аналитической химии |
|
|
ANSI (American national standards institute) |
Национальный институт стандартизации США |
|
|
ASCII (American standard code for information interchange) |
Американский стандартный код для обмена информацией; представляет собой 8-битную кодировку для представления десятичных цифр, латинского и национального алфавитов, знаков препинания и управляющих символов |
|
|
API (Application programming interfaces) |
Интерфейс прикладного программирования (интерфейс программирования приложений) |
|
|
APO (Advanced planner and optimizer) |
Расширенное планирование и оптимизация производства |
См. рисунок 7 |
|
ASTM (American society for testing and materials) |
Американское международное общество по испытаниям и материалам |
|
|
B2MML (Business to manufacturing markup language) |
Бизнес для маркировки производственного языка |
|
|
CFR (Code of federal regulations) |
Кодекс федеральных правил, содержащих кодификацию общих и постоянных нормативных документов, опубликованных в Федеральном регистре США |
|
|
CMM (Capability maturity model) |
Модель зрелости процессов создания программного обеспечения |
См. рисунок 7 |
|
COA (Certificates of analysis) |
Сертификат анализа |
|
|
Control chart trending |
Тренды и интерпретация контрольных карт |
См. рисунок 2 |
|
C3Q (Concurrent computer configuration Qualification methodology) |
Методология квалификации компьютерной конфигурации |
|
|
DCS (Distributed control system) |
Распределенная система управления - система управления технологическим процессом, характеризующаяся построением распределенной системы ввода вывода и децентрализацией обработки данных |
См. рисунок 7 |
|
E (External system) |
Внешняя система |
См. рисунок 2 |
|
EPA (Environmental protection agency) |
Агентство по охране окружающей среды (США) |
|
|
ERES (Electronic signatures electronic records software) |
Программное обеспечение для электронных записей электронных подписей |
|
|
FDA (Food and drug administration) |
Управление по надзору за качеством пищевых продуктов и медикаментов (США) |
|
|
FRD (Functional requirements documents) |
Документация о функциональных требованиях |
См. рисунок 3 |
|
FRS (Functional requirements) |
Функциональные требования |
См. рисунок 3 |
|
GCP (Good clinical practice) |
Надлежащая клиническая практика |
|
|
GIS (Geographic information system) |
Географическая информационная система |
См. рисунок 4 |
|
GLP (Good laboratory practice) |
Надлежащая лабораторная практика |
|
|
GMP (Good manufacturing practice) |
Надлежащая производственная практика |
|
|
HMI (Human machine interface) |
Человеко-машинный интерфейс систем управления, предназначенный для визуализации параметров процесса (объекта) и/или осуществления операторского управления |
См. рисунок 7 |
|
ISA (International society of automation) |
Международное общество по автоматизации |
|
|
JAD (Joint application development) |
Совместная разработка приложений |
|
|
LAN (Local area network) |
Локальная вычислительная сеть |
|
|
LC (LIMS core function) |
Основные функции ЛИМС |
См. рисунок 2 |
|
LDAP (Light weight directory access protocol) |
Облегченный протокол службы каталогов |
|
|
LE (LIMS extended functions) |
Расширенные функции ЛИМС |
См. рисунок 2 |
|
LF (LIMS future functions) |
Будущие функции ЛИМС |
См.рисунок 2 |
|
MES (Manufacturing execution system) |
Исполнительная система производства |
|
|
MPR (Material resource planning) |
Планирование материальных ресурсов |
|
|
MSDS (Material Safety Data Sheets) |
Списки данных о безопасности материалов или «паспорт (лист) безопасности материала» |
|
|
NetCDF (Network common data form) |
Сеть общих форм данных |
|
|
NRC (Nuclear regulatory commission) |
Комиссия по ядерной регламентации |
|
|
OLA (Operation level agreement) |
Договор об операционном уровне |
См. рисунок 2 |
|
PD (Pharmacodynamics) |
Фармакодинамика |
См. рисунок 1 |
|
PK (Pharmacokinetics) |
Фармакокинетика |
См. рисунок 1 |
|
PLC (Programmable logic controller) |
Программируемый логический контроллер |
См. рисунок 7 |
|
QA (Quality assurance) |
Обеспечение качества |
|
|
QC (Quality control) |
Контроль качества |
|
|
Regression testing |
Регрессионное испытание - испытание непреднамеренных последствий изменений программ |
См. рисунок 1 |
|
RFI (Request for information) |
Запрос о предоставлении информации |
См. рисунок 3 |
|
RFP (Request for proposal) |
Запрос предложения. Тип документа, используемый для запроса предложений продуктов или услуг у предполагаемых продавцов |
|
|
ROI (Return on investment) |
Коэффициент рентабельности инвестиций |
См. рисунок 3 |
|
SAN (Storage area network) |
Сеть хранения данных |
|
|
SCADA (Supervisory control and data acquisition) |
Диспетчерское управление и сбор данных |
|
|
SDD (Software design document) |
Проектно-техническая документация программного обеспечения |
См. рисунок 3 |
|
SDS (System design specification) |
Спецификация проектной документации системы |
См. рисунок 3 |
|
SEDD (Staged electronic data deliverable) |
Поэтапный обмен электронными данными. Представляет собой единый формат для доставки аналитических данных в электронном виде для области экологических программ |
|
|
SLA (Service level agreement) |
Договор об уровне обслуживания |
См. рисунок 2 |
|
SOAP (Simple object access protocol) |
Протокол обмена структурированными сообщениями в распределенной вычислительной среде |
|
|
SOP (Standard operation procedures) |
СОП (стандартные операционные процедуры) |
|
|
Source control (Source control system) |
Система управления версиями, что позволяет разработчикам управлять исходными кодами |
См. рисунок 3 |
|
SOW (Statement of work) |
Техническое задание. Документ, используемый заказчиком в качестве средства для описания и определения задач, выполняемых при реализации договора |
См. рисунок 3 |
|
SPC (Statistical process control) |
Статистический контроль процессов, эффективный метод контроля за процессом с помощью контрольных карт |
См. рисунок 4 |
|
Stress testing |
Стресс-испытание - испытание надежности программного обеспечения при нагрузках, находящихся за пределами нормального функционирования |
См. рисунок 1 |
|
SQC (Statistical quality control) |
Статистический контроль качества |
См. рисунок 2 |
|
SQL (Structured query language ) |
Язык структурированных запросов |
|
|
URD (User requirements document) |
Пользовательская документация к требованиям - документ, используемый при разработке программного обеспечения, определяющий требования, которые пользователь ожидает от программного обеспечения, разработанного на основании проектной документации |
См. рисунок 3 |
|
URS (User requirements specification) |
Спецификация требований пользователя |
См. рисунок 3 |
|
UV (Ultraviolet) |
Ультрафиолетовая область спектра |
См. рисунок 1 |
|
VIS (Visible) |
Видимая область спектра |
См. рисунок 1 |
|
VCS (Vendor consideration and selection) |
Рассмотрение и выбор продавца |
|
|
Volume testing |
Объем испытаний - испытание программного приложения с определенным объемом данных |
См. рисунок 1 |
|
WMS (Warehouse management system) |
Система управления складом - это система управления, обеспечивающая автоматизацию управления складскими процессами |
См. рисунок 7 |
|
XML (extensible markup language) |
Расширяемый язык разметки, представляющий собой свод общих синтаксических правил |
Ключевые слова: лабораторные информационные менеджмент-системы, ЛИМС, программные средства, жизненный цикл программных средств, функции ЛИМС, инфраструктура ЛИМС, валидация, обеспечение качества