ГОСТ 30546.3-98
МЕЖГОСУДАРСТВЕННЫЙ СТАНДАРТ
МЕТОДЫ ОПРЕДЕЛЕНИЯ
СЕЙСМОСТОЙКОСТИ МАШИН,
ПРИБОРОВ И ДРУГИХ ТЕХНИЧЕСКИХ
ИЗДЕЛИЙ, УСТАНОВЛЕННЫХ НА МЕСТЕ
ЭКСПЛУАТАЦИИ, ПРИ ИХ АТТЕСТАЦИИ
ИЛИ СЕРТИФИКАЦИИ НА СЕЙСМИЧЕСКУЮ БЕЗОПАСНОСТЬ
МЕЖГОСУДАРСТВЕННЫЙ СОВЕТ
ПО СТАНДАРТИЗАЦИИ, МЕТРОЛОГИИ И СЕРТИФИКАЦИИ
Минск
Предисловие
1 РАЗРАБОТАН Техническим комитетом по стандартизации ТК 341 «Внешние воздействия»
ВНЕСЕН Госстандартом России
РАЗРАБОТЧИКИ
М.Л. Оржаховский (руководитель); Ю.К. Амбриашвили, д-р техн. наук; А.П. Бурмистрова; В.А. Захаров; В.В. Пискарев, канд. техн. наук; В.Н. Покровский; Г.Н. Схабюк; И.А. Шаповал
2 ПРИНЯТ Межгосударственным Советом по стандартизации, метрологии и сертификации (протокол № 13-98 от 28 мая 1998 г.)
За принятие проголосовали:
|
Наименование государства |
Наименование национального органа по стандартизации |
|
Азербайджанская Республика |
Азгосстандарт |
|
Республика Армения |
Армгосстандарт |
|
Республика Беларусь |
Госстандарт Беларуси |
|
Грузия |
Грузстандарт |
|
Республика Казахстан |
Госстандарт Республики Казахстан |
|
Киргизская Республика |
Киргизстандарт |
|
Республика Молдова |
Молдовастандарт |
|
Российская Федерация |
Госстандарт России |
|
Республика Таджикистан |
Таджикгосстандарт |
|
Туркменистан |
Главная государственная инспекция Туркменистана |
|
Республика Узбекистан |
Узгосстандарт |
|
Украина |
Госстандарт Украины |
3 Постановлением Государственного комитета Российской Федерации по стандартизации и метрологии от 11 декабря 1998 г. № 444 межгосударственный стандарт ГОСТ 30546.3-98 введен в действие непосредственно в качестве государственного стандарта Российской Федерации с 1 июля 1999 г.
4 ВВЕДЕН ВПЕРВЫЕ
Настоящий стандарт устанавливает порядок и методику оценки стойкости к сейсмическому воздействию землетрясений (сейсмостойкости) технических изделий, установленных на месте эксплуатации, в целях их аттестации или сертификации на сейсмическую безопасность.
Настоящий стандарт является частью комплекса стандартов по вопросам сейсмостойкости технических изделий.
Комплекс состоит из следующих стандартов:
ГОСТ 30546.1-98 Общие требования к машинам, приборам и другим техническим изделиям и методы расчета их сложных конструкций в части сейсмостойкости.
ГОСТ 30546.2-98 Испытания на сейсмостойкость машин, приборов и других технических изделий. Общие положения и методы испытаний.
ГОСТ 30546.3-98 Методы определения сейсмостойкости машин, приборов и других технических изделий, установленных на месте эксплуатации, при их аттестации или сертификации на сейсмическую безопасность.
Необходимость разработки настоящего стандарта вызвана тем, что фактическая сейсмостойкость большинства эксплуатируемых в сейсмоопасных районах технических изделий неизвестна по следующим причинам:
а) ранее не существовало соответствующих нормативных документов и, следовательно, не было предъявлено соответствующих требований и не проводили соответствующих проверок. Исключение составляли системы, связанные только с безопасностью и только атомных станций (но не системы их основного энергоснабжения);
б) даже если некоторые виды установленных на атомных станциях технических изделий были ранее проверены на сейсмостойкость, такой проверке эти изделия подвергали еще до их эксплуатации. В процессе эксплуатации механические свойства изделий (и, следовательно, их сейсмостойкость) могли измениться из-за процессов старения, износа и т.п.;
в) условием сейсмостойкости выдержавших соответствующие испытания технических изделий (особенно крупногабаритных) является также то, что фундаменты или другие конструкции, на которых они установлены (с учетом способов крепления), не должны усиливать сейсмические колебания. Однако это условие не всегда выполняется при монтаже изделий, или же свойства фундаментов меняются в процессе эксплуатации.
Международных аналогов настоящего стандарта не имеется.
ГОСТ 30546.3-98
МЕЖГОСУДАРСТВЕННЫЙ СТАНДАРТ
|
МЕТОДЫ ОПРЕДЕЛЕНИЯ СЕЙСМОСТОЙКОСТИ МАШИН, ПРИБОРОВ И ДРУГИХ ТЕХНИЧЕСКИХ ИЗДЕЛИЙ, УСТАНОВЛЕННЫХ НА МЕСТЕ ЭКСПЛУАТАЦИИ, ПРИ ИХ АТТЕСТАЦИИ ИЛИ СЕРТИФИКАЦИИ НА СЕЙСМИЧЕСКУЮ БЕЗОПАСНОСТЬ Methods for determination of seismic stability of machines, instruments and other industrial products mounted at the place of use at their attestation and certification for seismic safety |
Дата введения 1999-07-01
Настоящий стандарт распространяется на технические изделия, на которые распространяется ГОСТ 30546.1 (далее - изделия).
Стандарт устанавливает порядок и методику оценки стойкости к воздействию землетрясений (сейсмостойкости) изделий, установленных на месте их эксплуатации, в целях аттестации или сертификации этих изделий на сейсмическую безопасность.
Все требования настоящего стандарта являются обязательными (за исключением требований, установленных как рекомендуемые или допускаемые) как относящиеся к требованиям безопасности.
В настоящем стандарте использованы ссылки на следующие стандарты:
ГОСТ 17516.1-90 Изделия электротехнические. Общие требования в части стойкости к механическим внешним воздействующим факторам
ГОСТ 30546.1-98 Общие требования к машинам, приборам и другим техническим изделиям и методы расчета их сложных конструкций в части сейсмостойкости
ГОСТ 30546.2-98 Испытания на сейсмостойкость машин, приборов и других технических изделий. Общие положения и методы испытаний
ГОСТ 30630.1.1-99 Методы испытаний на стойкость к механическим внешним воздействующим факторам машин, приборов и других технических изделий. Определение динамических характеристик конструкции
ГОСТ 30631-99 Общие требования к машинам, приборам и другим техническим изделиям в части стойкости к механическим внешним воздействующим факторам при эксплуатации
(Измененная редакция, Изм. № 1).
В настоящем стандарте применяют термины с соответствующими определениями и сокращениями, приведенные в ГОСТ 30546.1.
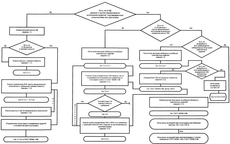
4.1 Определение сейсмостойкости изделий, установленных на месте их эксплуатации, проводят по следующим вариантам1). Конкретные способы определения сейсмостойкости по каждому из вариантов - в соответствии с разделами 5 и 6.
1) См. также приложения А и Б.
Вариант 1. Посредством анализа приведенных в нормативных документах (НД) на изделия в соответствии с ГОСТ 30546.1 данных о сейсмостойкости изделий (вариант 1.1) или о группе их механического исполнения2) (вариант 1.2) (далее - технические данные).
2) Здесь и далее - группа механического исполнения по ГОСТ 30631.
(Измененная редакция, Изм. № 1).
Вариант 2. При отсутствии указанных для варианта 1 технических данных, но при наличии данных о группе механического исполнения или границе виброустойчивости (ГВУ) встроенных элементов - путем определения на месте установки изделий их амплитудно-частотных характеристик (АЧХ) или частотно-механических характеристик (ЧМХ) с последующим выполнением одной из следующих процедур:
- анализа полученных данных по спектрам ответа по ГОСТ 30546.1 (вариант 2.1);
- анализа полученных данных по расчетной реакции изделий на воздействие расчетных акселерограмм (вариант 2.2);
- определения работоспособности комплектных изделий при одновременном воздействии на один или несколько наиболее значимых встроенных элементов сейсмических ускорений (значения которых рассчитаны с учетом ранее определенных АЧХ или ЧМХ конструкции этих изделий) с помощью переносных вибростендов, при этом:
- комплектное изделие одновременно подвергается воздействию ускорений (вариант 2.3);
- комплектное изделие не подвергается воздействию ускорений (вариант 2.4, допускаемый, но не рекомендуемый).
Варианты 2.3 и 2.4 применяют для ЭРИ.
(Измененная редакция, Изм. № 1).
Вариант 3. Если данных для вариантов 1 и 2 недостаточно - путем испытания в лабораторных условиях комплектных изделий или их аналогов (вариант 3.1) или же их узлов и деталей, в том числе встроенных элементов (вариант 3.2) или же испытания на месте установки (вариант 3.3).
(Измененная редакция, Изм. № 1).
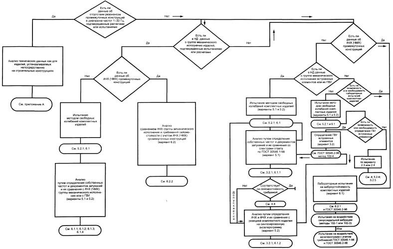
Вариант 4. Применяют для определения сейсмостойкости изделий, продолжительное время находящихся в эксплуатации, для которых имеются данные о динамических характеристиках новых (не бывших в эксплуатации) изделий. Продолжительность эксплуатации изделий, для которых необходимо применение данного метода, устанавливают в НД на изделия или в программе испытаний конкретных изделий.
При использовании настоящего варианта данные результатов испытаний на месте установки находящихся в эксплуатации изделий сравнивают с аналогичными данными, полученными при испытании новых (не бывших в эксплуатации изделий).
Вариант 5. Применяют для определения сейсмостойкости изделий, размещенных на таких промежуточных конструкциях, для которых не имеется данных об отсутствии резонансов в диапазоне частот 1 - 30 Гц и об АЧХ (ЧМХ) этих конструкций.
При использовании настоящего варианта испытания по вариантам 5.1 и 5.2 проводят по вариантам 2, 3.1 и 3.2, испытания по варианту 5.3 проводят, если невозможны или нецелесообразны испытания по вариантам 5.1 и 5.2; требования по сейсмостойкости определяют для места крепления промежуточных конструкций.
Варианты 5.1, 5.1 и 5.3 - см. пункты 6.2.1 и 6.2.2.
(Измененная редакция, Изм. № 1).
Вариант 6. Применяют для определения сейсмостойкости изделий, размещаемых на таких промежуточных конструкциях, для которых имеются данные об их АЧХ (ЧМХ). При использовании настоящего варианта проводят лабораторные испытания или анализ сейсмостойкости комплектных изделий, учитывая в качестве сейсмического воздействия на эти изделия требования для места крепления промежуточных конструкций и АЧХ (ЧМХ) последних.
Варианты 6.1 и 6.2 - см. пункты 6.2.1 и 6.2.2.
4.2 При проведении аттестации или сертификации изделий данные о фактической сейсмостойкости изделий, полученные согласно 4.1, сопоставляют с требованиями по сейсмическим воздействиям на изделие в месте его установки при эксплуатации, определяемыми в соответствии с ГОСТ 30546.1.
(Измененная редакция, Изм. № 1).
4.3 Дополнительно к определению сейсмостойкости изделий проводят проверку креплений изделий на соответствие требованиям по сейсмостойкости. Проверку проводят путем расчета прочности креплений на воздействие эквивалентной статической силы, приложенной в центре масс изделий и рассчитанной по методам ГОСТ 30546.1, раздел 5. Допускается не проводить расчет прочности крепления для изделий, подвергаемых согласно вариантам 2 или 3.3 испытанию методом свободных колебаний (метод 100-3 по ГОСТ 30546.2), так как используемое при этом испытании значение статической силы и точка ее приложения обеспечивают проверку креплений изделий.
(Измененная редакция, Изм. № 1).
4.4 Если в результате определения сейсмостойкости выявлено, что сейсмостойкость конкретных изделий не соответствует требуемой для данного места установки (получен отрицательный результат), проводят мероприятия по повышению сейсмостойкости, после чего проводят повторное определение сейсмостойкости в соответствии с 4.1. Если при этом отрицательный результат получен при использовании вариантов 2.1 или 5.1 по пунктам 4.1 или 6.1 соответственно, допускается провести повторное определение сейсмостойкости по вариантам 2.2 или 5.2, в случае положительного результата изделие считают сейсмостойким.
5.1 Вариант 1 по пункту 4.1
5.1.1 Вариант 1.1
В НД на изделие приведены данные о его сейсмостойкости согласно ГОСТ 30546.1. В этом случае проверяют соответствие этих данных фактическим данным о месте установки изделий на объекте.
(Измененная редакция, Изм. № 1).
5.1.2 Вариант 1.2
В НД на изделие нет данных о его сейсмостойкости, но имеются данные о группе механического исполнения изделия, подтвержденные испытаниями или расчетами. В этом случае проводят следующий анализ:
5.1.2.1 Строят график зависимости между максимальными амплитудами ускорения и частотой синусоидальной вибрации для соответствующей группы механического исполнения изделия.
(Измененная редакция, Изм. № 1).
5.1.2.2 Строят график зависимости, относящейся к требованиям по сейсмическому воздействию для данного изделия в месте его установки (зависимость между максимальными амплитудами сейсмического ускорения и частотой синусоидальной вибрации). При этом значения максимальной амплитуды сейсмического ускорения получают путем деления на коэффициент 4 значений расчетного максимального ускорения спектра ответа для соответствующей высоты над нулевой отметкой или этажа.
5.1.2.3 Сравнивают оба графика путем их наложения.
5.1.2.4 Сейсмостойкость изделия считают достаточной, если значения ускорений для соответствующей частоты по графику 5.1.2.1 равны значениям ускорений по графику 5.1.2.2 или превышают их.
5.1.2.5 Проводят сравнение требований по максимальным вибрационным ускорениям для данной группы механического исполнения с требованиями по сейсмическому воздействию на месте установки в соответствии с приложением В ГОСТ 30546.1.
(Измененная редакция, Изм. № 1).
Не имеется данных о сейсмостойкости и группе механического исполнения комплектного изделия и данных об АЧХ (ЧMX) комплектного изделия в месте установки встроенных элементов, но при этом имеются данные о группе механического исполнения встроенных элементов или об их ГВУ. В этом случае методом свободных колебаний в соответствии с ГОСТ 30630.1.1 с учетом раздела 5 ГОСТ 30546.2 определяют в месте расположения встроенных элементов собственные частоты и декременты затуханий (для последующего анализа по варианту 2.2).
(Измененная редакция, Изм. № 1).
5.2.1 Испытание по методу свободных колебаний проводят на отключенном оборудовании в месте его установки на объекте в период текущего или планово-периодического ремонта.
В соответствии с ГОСТ 30630.1.1 к оборудованию вблизи центра масс прикладывают растягивающую силу, равную эквивалентной статической силе, определенной по ГОСТ 30546.1 (или меньшей силе в соответствии с разделом 5 ГОСТ 30546.2. Затем оборудование резко освобождают от действия силы и проводят запись затухающих колебаний требуемых узлов оборудования. Силу прикладывают в направлении, где ожидается наибольшая амплитуда колебаний. Если это направление определить трудно, силу прикладывают поочередно в двух горизонтальных и одном вертикальном направлениях. При последующем анализе (с определением частоты собственных колебаний) для каждого узла (встроенного элемента) учитывают направление, в котором были получены наибольшие колебания соответствующего узла.
Если в соответствии с 5.8 ГОСТ 30546.2 испытания были прерваны на одном из промежуточных этапов вследствие того, что механические напряжения в опасных местах конструкции достигли недопустимых значений, разрабатывают и проводят необходимые мероприятия по повышению сейсмостойкости конструкции. После этого испытания продолжают до последнего этапа по 5.8 ГОСТ 30546.2 с целью проверки соответствия требованиям сейсмостойкости изделия на месте его установки.
(Измененная редакция, Изм. № 1).
5.2.2 Вариант 2.1
Анализ проводят следующим образом:
5.2.2.1 По записи полученных по 5.2 колебаний определяют собственную частоту и коэффициент демпфирования каждого требуемого узла в соответствии с ГОСТ 30630.1.1.
(Измененная редакция, Изм. № 1).
5.2.2.2 Определяют сейсмическую реакцию изделия (расчетное максимальное ускорение данного узла на полученной по 5.2 частоте) по рисункам 2 или Б.2 ГОСТ 30546.1 с учетом поправок на требуемую интенсивность землетрясения и высоту установки над нулевой отметкой согласно ГОСТ 30546.1 и, если требуется, расчетного срока службы и вероятности непревышения по приложению А ГОСТ 30546.1.
(Измененная редакция, Изм. № 1).
5.2.2.3 Определяют ускорение, нормированное для соответствующего встроенного элемента в соответствии с его группой механического исполнения или ГВУ для частоты по 5.2.
Сейсмостойкость встроенного элемента считают достаточной, если значения ускорения для соответствующей частоты, полученные для данного узла по 5.2.2.2 или 5.2.3.2, не превышают значений ускорения, полученных по 5.2.2.3.
(Измененная редакция, Изм. № 1).
5.2.3 Вариант 2.2
Анализ проводят следующим образом:
5.2.3.1 Определяют частотные характеристики узлов, вводя в ЭВМ полученные при испытании данные и программу для расчета АЧХ и ФЧХ (фазочастотной характеристики) узлов.
5.2.3.2 Определяют сейсмическую реакцию изделия.
В качестве расчетного сейсмического сигнала используют синтезированные акселерограммы, ускорение в максимальной точке спектра ответа которых равно ускорению (при этой же частоте) обобщенного спектра ответа или спектров ответа по рисункам 2, Б.2 ГОСТ 30546.1 и, если требуется, расчетного срока службы и вероятности непревышения по приложению А ГОСТ 30546.1.
Сейсмическую реакцию изделия получают в виде расчетного максимального ускорения данного узла при частоте по 5.2.3.1.
Для удобства анализа сейсмостойкости полученную реакцию целесообразно представить в графическом виде посредством соответствующих программ.
(Измененная редакция, Изм. № 1).
5.2.3.3 Определяют ускорения, нормированные для соответствующего встроенного элемента в соответствии с его группой механического исполнения или с ГВУ для частоты по 5.2.2.1.
(Измененная редакция, Изм. № 1).
5.2.4 Вариант 2.3
5.2.4.1 Определяют частотные характеристики узлов, в которых расположены наиболее значимые для работоспособности комплектного изделия встроенные элементы, в соответствии с 5.2.1 , 5.2.3.1 и 5.2.3.2.
5.2.4.2 Демонтируют указанные в 5.2.4.1 встроенные элементы и закрепляют их на переносных вибростендах. При этом электрические соединения сохраняют или воспроизводят.
Переносные вибростенды должны быть заранее отрегулированы для воспроизведения колебаний с частотами и ускорениями, определенными в соответствии с 5.2.4.1.
5.2.4.3 Проводят подготовку комплектного изделия для определения его работоспособности на месте установки, выбрав необходимые и доступные для измерения параметры изделия.
5.2.4.4 Проводят подготовку комплектного изделия для испытаний по методу свободных колебаний при воздействии растягивающей силы, равной эквивалентной статической силе, в соответствии с 5.2.1 , но без определения АЧХ (или ЧМХ).
(Измененная редакция, Изм. № 1).
5.2.4.5 Осуществляют одновременное освобождение изделия от действия растягивающей силы по 5.2.1 , включение переносных вибростендов по 5.2.4.2 и определение работоспособности комплектного изделия по 5.2.4.3.
5.2.4.6 Комплектное изделие считают сейсмостойким при положительных результатах испытаний на работоспособность.
5.2.5 Вариант 2.4
Проводят испытания как для варианта 2.3, но без испытаний по 5.2.4.4.
5.3 Вариант 3 по пункту 4.1
Не имеется данных о сейсмостойкости и группе механического исполнения комплектного изделия и данных об АЧХ (ЧМХ) комплектного изделия в месте установки встроенных элементов. Не имеется также данных о группах механического исполнения или о ГВУ всех или нескольких встроенных элементов.
Если при этом возможны или необходимы лабораторные испытания комплектных изделий (вариант 3.1), то проводят такие испытания в соответствии с ГОСТ 30546.2 и ГОСТ 30546.1.
Если вариант 3.1 не применим, то в этом случае определение сейсмостойкости проводят в соответствии с 5.2 , но перед анализом дополнительно определяют ГВУ тех встроенных элементов, для которых отсутствуют соответствующие данные (вариант 3.2).
Если невозможно (или нецелесообразно) проводить испытания в лабораторных условиях по вариантам 3.1 или 3.2, то проводят испытания комплектного изделия по варианту 3.3.
(Измененная редакция, Изм. № 1).
5.3.1 Вариант 3.3
5.3.1.1 Проводят подготовку комплектного изделия для определения его работоспособности на месте его установки, выбрав необходимые и доступные для измерения параметры изделия.
5.3.1.2 Проводят подготовку комплектного изделия для испытаний по методу свободных колебаний при воздействии растягивающей силы, равной эквивалентной статической силе в соответствии с ГОСТ 30630.1.1 с учетом раздела 5 ГОСТ 30546.2, но без определения АЧХ (или ЧМХ).
5.3.1.3 Осуществляют освобождение изделия от действия растягивающей силы по 5.2.1 и определяют его работоспособность по 5.3.1.1.
(п.п. 5.3.1 - 5.3.1.3 введены дополнительно, Изм. № 1).
5.4 Вариант 4 по пункту 4.1
При использовании данного варианта проводят испытания методом свободных колебаний (в соответствии с 5.2.1, определяя в необходимых местах изделий собственные частоты и декременты затуханий или же АЧХ и ФЧХ). Сравнивают результаты испытаний указанным методом с аналогичными данными, ранее полученными при лабораторных испытаниях новых (не бывших в эксплуатации) изделий.
Если собственные частоты при испытаниях указанным методом отличаются от ранее полученных для новых изделий на 1/3 октавы или менее (т.е. находятся в пределах поддиапазонов по ГОСТ 30546.2), а декременты затуханий равны полученным ранее или больше их, то проверку по вариантам 1.1 и 1.2 проводят, как указано выше. Если отличия больше, то вместо проверки по вариантам 1.1 и 1.2 проводят проверку по вариантам 2.1, 2.2, 3.2. Предварительно рекомендуется в лабораторных условиях определить ГВУ встроенных элементов, находившихся в эксплуатации в местах, где обнаружены отклонения частотных характеристик, указанные в настоящем пункте (ГВУэкспл), а анализ по 5.2.2.3 или 5.2.3.3 проводить путем сравнения с указанной ГВУэкспл.
Не имеется данных об отсутствии резонансов промежуточных конструкций в диапазоне частот 1 - 30 Гц. Если при этом не имеется данных об АЧХ промежуточных конструкций, проводят испытания по методу свободных колебаний в соответствии с 5.2.1 для последующего анализа полученных данных по спектрам ответа ГОСТ 30546.1 (вариант 5.1) или по реакции «изделие - промежуточная конструкция» на воздействие расчетных акселерограмм (вариант 5.2).
6.1.1 Вариант 5.1
Анализ проводят следующим образом:
6.1.1.1 По записи полученных колебаний определяют собственную частоту и коэффициент демпфирования каждого узла, для которого требуется проверка, в соответствии с ГОСТ 30630.1.1 с учетом раздела 5 ГОСТ 30546.2, относительно места крепления промежуточной конструкции.
(Измененная редакция, Изм. № 1).
6.1.1.2 Определяют сейсмическую реакцию изделия (расчетное максимальное ускорение данного узла при полученной по 5.2.1 частоте) в соответствии с 5.6 - 5.8 ГОСТ 30546.1 с учетом поправки на требуемую интенсивность землетрясения и высоту установки промежуточной конструкции над нулевой отметкой согласно ГОСТ 30546.1 и, если требуется, расчетного срока службы и вероятности непревышения по приложению А ГОСТ 30546.1.
(Измененная редакция, Изм. № 1).
6.1.1.3 Определяют максимальные амплитуды вибрационного воздействия, нормированные для соответствующего встроенного элемента в соответствии с его группой механического исполнения или ГВУ при частоте по 5.2.1.
(Измененная редакция, Изм. № 1).
6.1.2 Вариант 5.2
Анализ проводят следующим образом:
6.1.2.1 Определяют частотные характеристики узлов, вводя в ЭВМ полученные при испытании данные и программу для расчета АЧХ и ФЧХ указанных узлов относительно места крепления промежуточной конструкции.
6.1.2.2 Определяют сейсмическую реакцию изделия.
В качестве расчетного сейсмического сигнала используют синтезированные акселерограммы, ускорение в максимальной точке спектра ответа которых равно ускорению (при этой же частоте) обобщенного спектра ответа или спектров ответа по рисункам 2, Б.2 ГОСТ 30546.1 для места крепления промежуточной конструкции.
Сейсмическую реакцию изделия получают в виде расчетного максимального ускорения данного узла при частоте по 5.2.1.
Для удобства анализа сейсмостойкости полученную реакцию целесообразно представить в графическом виде посредством соответствующих программ.
6.1.3 Определяют максимальные амплитуды вибрационного воздействия, нормированные для соответствующего встроенного элемента в соответствии с его группой механического исполнения или ГВУ при частоте по 5.2.1.
(Измененная редакция, Изм. № 1).
6.1.4 Сейсмостойкость встроенного элемента или узла считают достаточной, если значения ускорений для соответствующей частоты, полученные по 6.1.1.2 или 6.1.2.2 , не превышают значений ускорений, полученных по 6.1.3.
Испытания проводят по варианту 3.3
(Измененная редакция, Изм. № 1).
6.2 Вариант 6 по пункту 4.1
6.2.1 Вариант 6.1
Имеются данные об АЧХ (ЧМХ) промежуточных конструкций. Не имеется данных о сейсмостойкости и группе механического исполнения комплектного изделия и данных об АЧХ (ЧМХ) комплектного изделия в месте установки встроенных элементов. Не имеется также данных о группах механического исполнения или о ГВУ всех или нескольких встроенных элементов.
Если при этом возможны или необходимы лабораторные испытания комплектных изделий, то проводят такие испытания в соответствии с ГОСТ 30546.2 , ГОСТ 30546.1 и ГОСТ 30630.1.1, но используя в качестве сейсмического воздействия спектр ускорений, полученный путем сложения для каждой требуемой частоты значений ускорений, определенных по ГОСТ 30546.1 для места крепления промежуточных конструкций, и значений, полученных по данным АЧХ указанных конструкций.
(Измененная редакция, Изм. № 1).
6.2.2 Вариант 6.2
Имеются данные об АЧХ (ЧМХ) промежуточных конструкций и данные о группе механического исполнения изделий. Проводят анализ как для варианта 1.2, но при построении графиков зависимостей, относящихся к требованиям по ускорению сейсмического воздействия для каждой требуемой частоты; значения ускорений определяют путем сложения значений, полученных в соответствии с 5.1.2.2 для места крепления промежуточных конструкций, со значениями, полученными по данным АЧХ (ЧМХ) этих конструкций.
Ключевые слова: внешние воздействующие факторы; сейсмическая безопасность; сертификация; натурные условия; машины, приборы и другие технические изделия

Часть
схемы
заменить на 
(Измененная редакция, Изм. № 1).

Часть
схемы
заменить на 
(Измененная редакция, Изм. № 1).