Главная // Актуальные документы // ГОСТ Р (Государственный стандарт)СПРАВКА
Источник публикации
М.: Стандартинформ, 2008
Примечание к документу
Документ утратил силу с 1 января 2014 года в связи с изданием
Приказа Росстандарта от 22.07.2013 N 432-ст. Взамен введен в действие
ГОСТ 30805.16.1.2-2013.
Введен в действие с 1 июля 2008 года.
Название документа
"ГОСТ Р 51318.16.1.2-2007 (СИСПР 16-1-2:2006). Совместимость технических средств электромагнитная. Требования к аппаратуре для измерения параметров индустриальных радиопомех и помехоустойчивости и методы измерений. Часть 1-2. Аппаратура для измерения параметров индустриальных радиопомех и помехоустойчивости. Устройства для измерения кондуктивных радиопомех и испытаний на устойчивость к кондуктивным радиопомехам"
(утв. Приказом Ростехрегулирования от 27.12.2007 N 543-ст)
"ГОСТ Р 51318.16.1.2-2007 (СИСПР 16-1-2:2006). Совместимость технических средств электромагнитная. Требования к аппаратуре для измерения параметров индустриальных радиопомех и помехоустойчивости и методы измерений. Часть 1-2. Аппаратура для измерения параметров индустриальных радиопомех и помехоустойчивости. Устройства для измерения кондуктивных радиопомех и испытаний на устойчивость к кондуктивным радиопомехам"
(утв. Приказом Ростехрегулирования от 27.12.2007 N 543-ст)
Утвержден и введен в действие
от 27 декабря 2007 г. N 543-ст
НАЦИОНАЛЬНЫЙ СТАНДАРТ РОССИЙСКОЙ ФЕДЕРАЦИИ
СОВМЕСТИМОСТЬ ТЕХНИЧЕСКИХ СРЕДСТВ ЭЛЕКТРОМАГНИТНАЯ
ТРЕБОВАНИЯ К АППАРАТУРЕ ДЛЯ ИЗМЕРЕНИЯ ПАРАМЕТРОВ
ИНДУСТРИАЛЬНЫХ РАДИОПОМЕХ И ПОМЕХОУСТОЙЧИВОСТИ
И МЕТОДЫ ИЗМЕРЕНИЙ
ЧАСТЬ 1-2
АППАРАТУРА ДЛЯ ИЗМЕРЕНИЯ ПАРАМЕТРОВ ИНДУСТРИАЛЬНЫХ
РАДИОПОМЕХ И ПОМЕХОУСТОЙЧИВОСТИ. УСТРОЙСТВА ДЛЯ ИЗМЕРЕНИЯ
КОНДУКТИВНЫХ РАДИОПОМЕХ И ИСПЫТАНИЙ
НА УСТОЙЧИВОСТЬ К КОНДУКТИВНЫМ РАДИОПОМЕХАМ
Electromagnetic compatibility of technical equipment.
Specification for radio disturbance and immunity measuring
apparatus and methods. Part 1-2. Radio disturbance
and immunity measuring apparatus. Conducted radio
disturbance and immunity test apparatus
CISPR 16-1-2:2006
Specification for radio disturbance and immunity measuring
apparatus and methods. Part 1-2. Radio disturbance
and immunity measuring apparatus. Ancillary
equipment. Conducted disturbances
(MOD)
ГОСТ Р 51318.16.1.2-2007
(СИСПР 16-1-2:2006)
Группа Э02
Дата введения
1 июля 2008 года
Цели и принципы стандартизации в Российской Федерации установлены Федеральным
законом от 27 декабря 2002 г. N 184-ФЗ "О техническом регулировании", а правила применения национальных стандартов Российской Федерации -
ГОСТ Р 1.0-2004 "Стандартизация в Российской Федерации. Основные положения".
1. Разработан ФГУП "Ленинградский отраслевой научно-исследовательский институт радио" (ЛОНИИР) и Техническим комитетом по стандартизации ТК 30 "Электромагнитная совместимость технических средств" на основе собственного аутентичного перевода стандарта, указанного в
пункте 4.
2. Внесен Техническим комитетом по стандартизации ТК 30 "Электромагнитная совместимость технических средств".
3. Утвержден и введен в действие
Приказом Федерального агентства по техническому регулированию и метрологии от 27 декабря 2007 г. N 543-ст.
| | ИС МЕГАНОРМ: примечание. Дополнительные положения и требования, выделенные курсивом в официальном тексте документа, в электронной версии документа отмечены знаком "&". | |
4. Настоящий стандарт является модифицированным по отношению к международному стандарту СИСПР 16-1-2:2006 "Требования к аппаратуре для измерения радиопомех и помехоустойчивости и методы измерений. Часть 1-2. Аппаратура для измерения радиопомех и помехоустойчивости. Вспомогательное оборудование. Кондуктивные радиопомехи" (CISPR 16-1-2:2006 "Specification for radio disturbance and immunity measuring apparatus and methods - Part 1-2: Radio disturbance and immunity measuring apparatus - Ancillary equipment - Conducted disturbances"). При этом дополнительные положения и требования, включенные в текст стандарта для учета потребностей национальной экономики Российской Федерации и особенностей российской национальной стандартизации, выделены в тексте стандарта курсивом.
Наименование настоящего стандарта изменено относительно наименования указанного международного стандарта для приведения в соответствие с ГОСТ Р 1.5-2004
(пункт 3.5).
При применении настоящего стандарта рекомендуется использовать вместо ссылочных международных стандартов соответствующие им национальные стандарты Российской Федерации, сведения о которых приведены в дополнительном
Приложении Л.
5. Введен впервые.
Информация об изменениях к настоящему стандарту публикуется в ежегодно издаваемом информационном указателе "Национальные стандарты", а текст изменений и поправок - в ежемесячно издаваемых информационных указателях "Национальные стандарты". В случае пересмотра (замены) или отмены настоящего стандарта соответствующее уведомление будет опубликовано в ежемесячно издаваемом информационном указателе "Национальные стандарты". Соответствующая информация, уведомления и тексты размещаются также в информационной системе общего пользования - на официальном сайте Федерального агентства по техническому регулированию и метрологии в сети Интернет.
Предисловие к СИСПР 16-1-2:2006
Международный стандарт СИСПР 16-1-2:2006 разработан Международным специальным комитетом по радиопомехам (СИСПР) Международной электротехнической комиссии (МЭК), подкомитетом А "Измерения радиопомех и статистические методы".
Настоящее объединенное издание международного стандарта СИСПР 16-1-2 включает в себя первое издание, опубликованное в 2003 г., Изменение 1 (2004 г.) и Изменение 2 (2006 г.).
Настоящий стандарт является основополагающим стандартом, устанавливающим характеристики и качество функционирования устройств для измерения напряжения и тока радиопомех в полосе частот от 9 кГц до 1 ГГц.
Настоящий стандарт распространяется на измерительные устройства и устанавливает технические требования к эквивалентам сети, пробникам тока и напряжения и устройствам связи для инжекции тока в кабели.
Требования настоящего стандарта должны выполняться на всех частотах и для всех уровней напряжения и тока индустриальных радиопомех (ИРП) в пределах диапазонов измерений СИСПР, установленных для измерительного оборудования.
Методы измерений установлены в
[1] <1>, общая информация по помехам приведена в
[2].
--------------------------------
&<1> Национальный стандарт на основе применения
[1] находится на разработке. До введения указанного национального стандарта в действие допускается при установлении методов измерений применять
ГОСТ Р 51320.&
В настоящем стандарте использованы ссылки на следующие стандарты:
&ГОСТ Р 51317.4.6-99 (МЭК 61000-4-6-96). Совместимость технических средств электромагнитная. Устойчивость к кондуктивным помехам, наведенным радиочастотными электромагнитными полями. Требования и методы испытаний
ГОСТ Р 51318.14.1-2006 (СИСПР 14-1:2005). Совместимость технических средств электромагнитная. Бытовые приборы, электрические инструменты и аналогичные устройства. Радиопомехи индустриальные. Нормы и методы измерений
| | ИС МЕГАНОРМ: примечание. ГОСТ Р 51318.16.1.1-2007 утратил силу с 1 января 2014 года в связи с введением в действие ГОСТ 30805.16.1.1-2013 (Приказ Росстандарта от 22.07.2013 N 436-ст). | |
ГОСТ Р 51318.16.1.1-2007 (СИСПР 16-1-1:2006). Совместимость технических средств электромагнитная. Требования к аппаратуре для измерения параметров индустриальных радиопомех и помехоустойчивости и методы измерений. Часть 1-2. Аппаратура для измерения параметров индустриальных радиопомех и помехоустойчивости. Приборы для измерения индустриальных радиопомех
| | ИС МЕГАНОРМ: примечание. ГОСТ Р 51318.16.4.2-2006 утратил силу с 1 января 2014 года в связи с введением в действие ГОСТ 30805.16.4.2-2013 (Приказ Росстандарта от 22.07.2013 N 430-ст). ГОСТ 30805.16.4.2-2013 утратил силу на территории Российской Федерации с 1 января 2015 года в связи с введением в действие ГОСТ CISPR 16-4-2-2013 (Приказ Росстандарта от 09.12.2013 N 2226-ст). | |
ГОСТ Р 51318.16.4.2-2006 (СИСПР 16-4-2:2003). Совместимость технических средств электромагнитная. Неопределенность измерений в области электромагнитной совместимости
ГОСТ Р 51318.22-2006 (СИСПР 22:2006). Совместимость технических средств электромагнитная. Оборудование информационных технологий. Радиопомехи индустриальные. Нормы и методы измерений
ГОСТ Р 51320-99. Совместимость технических средств электромагнитная. Радиопомехи индустриальные. Методы испытаний технических средств - источников индустриальных радиопомех
ГОСТ Р 51700-2000. Совместимость технических средств электромагнитная. Технические средства, подключаемые к симметричным линиям. Параметры асимметрии относительно земли. Схемы измерений
| | ИС МЕГАНОРМ: примечание. ГОСТ 14777-76 утратил силу с 1 июля 2013 года в связи с введением в действие ГОСТ Р 55055-2012 (Приказ Росстандарта от 12.11.2012 N 719-ст). | |
ГОСТ 14777-76. Радиопомехи индустриальные. Термины и определения
Примечание. При пользовании настоящим стандартом целесообразно проверить действие ссылочных стандартов в информационной системе общего пользования - на официальном сайте Федерального агентства по техническому регулированию и метрологии в сети Интернет или по ежегодно издаваемому информационному указателю "Национальные стандарты", который опубликован по состоянию на 1 января текущего года, и по соответствующим ежемесячно издаваемым информационным указателям, опубликованным в текущем году. Если ссылочный стандарт заменен (изменен), то при пользовании настоящим стандартом следует руководствоваться заменяющим (измененным) стандартом. Если ссылочный стандарт отменен без замены, то положение, в котором дана ссылка на него, применяется в части, не затрагивающей эту ссылку.&
В настоящем стандарте применены термины по &ГОСТ 14777,
ГОСТ 30372&,
[3], а также следующие термины с соответствующими определениями:
3.1. Симметричное напряжение: напряжение высокочастотной (ВЧ) помехи, возникающее между двумя проводами в двухпроводной схеме, такой как однофазная сеть питания. Если

- векторное напряжение между одним из сетевых зажимов и землей,

- векторное напряжение между другим сетевым зажимом и землей, то симметричное напряжение представляет собой разность векторов

.
Примечание. Иногда симметричное напряжение называют напряжением дифференциального режима.
3.2. Общее несимметричное напряжение, асимметричное напряжение: напряжение ВЧ помехи, возникающее между электрической средней точкой сетевых зажимов и землей, равное половине суммы векторных напряжений

и

, т.е.

.
Примечание. Иногда общее несимметричное (асимметричное) напряжение называют напряжением общего режима.
3.3. Несимметричное напряжение: амплитуда векторного напряжения

или

в соответствии с
3.1 и
3.2. Несимметричное напряжение представляет собой напряжение, измеренное при помощи V-образного эквивалента сети питания (см. 3.4).
3.4. Эквивалент сети питания, ЭСП: устройство, обеспечивающее нормированное полное сопротивление со стороны зажимов для подключения испытуемого технического средства (ТС), подачу напряжения ИРП на измеритель ИРП и развязку схемы испытания с сетью питания.
Существуют два основных вида ЭСП: V-образный эквивалент сети питания, обеспечивающий измерение несимметричного напряжения, и дельтаобразный эквивалент сети питания, обеспечивающий измерение симметричного и общего несимметричного (асимметричного) напряжения по отдельности. Термины "схема стабилизации полного сопротивления" (см.
3.7) и "V-образный эквивалент сети питания" в ряде случаев используют как равнозначные (взаимозаменяемые).
3.5. Асимметричный эквивалент сети, АЭС: устройство для измерения (или инжекции) общего несимметричного (асимметричного) напряжения (напряжения общего режима) в неэкранированных симметричных сигнальных линиях (например, телекоммуникационных) при подавлении симметричного сигнала в линии (сигнала дифференциального режима).
Примечание. Иногда АЭС называют Y-образным эквивалентом сети.
3.6. Схема стабилизации полного сопротивления: схема эквивалента сети, обеспечивающего стабильное полное сопротивление при испытаниях ТС.
Примечания. 1. Термин "схема стабилизации полного сопротивления" часто используется как синоним термина "асимметричный эквивалент сети" (см. например,
[4]).
&2. В
ГОСТ Р 51318.22 для обозначения схемы стабилизации полного сопротивления, применяемой при измерениях ИРП на портах связи, используется термин "эквивалент полного сопротивления сети, ЭПСС".
3. АЭС представляет собой разновидность схемы стабилизации полного сопротивления.&
3.7. Устройства связи/развязки (УСР): устройства, предназначенные для инжекции ВЧ сигналов в питающие и иные цепи испытуемого ТС при обеспечении малого влияния на другие цепи и для измерения напряжения кондуктивных ИРП.
&3.8. Затухание при преобразовании общего несимметричного (асимметричного) напряжения: отношение общего несимметричного (асимметричного) напряжения на зажимах схемы к нежелательному симметричному напряжению, возникающему на этих зажимах при наличии указанного общего несимметричного (асимметричного) напряжения.
Примечание. В настоящем стандарте для обозначения затухания при преобразовании общего несимметричного напряжения применен термин "затухание продольного преобразования (ЗПП)", соответствующий термину "longitudinal conversion loss (LCL)".
3.9. Эквивалент руки: устройство, состоящее из последовательно соединенных конденсатора и резистора, подключаемое между корпусом источника ИРП и опорным заземлением для имитации влияния руки оператора.
3.10. Опорное заземление: соединение или проводящая поверхность, потенциал которой используется в качестве общего нулевого потенциала; на практике - пластина заземления (металлический лист, подключенный к шине заземления). К опорному заземлению подключают измерительное оборудование и испытуемое ТС.&
4. Эквиваленты сети питания
Эквивалент сети питания (ЭСП) необходим для обеспечения установленного значения полного сопротивления на зажимах испытуемого ТС (ИТС) на высоких частотах, изоляции измерительной аппаратуры от высокочастотных сигналов в сети питания, подачи напряжения кондуктивных ИРП на измеритель ИРП.
Существуют два основных вида ЭСП: V-образный эквивалент сети питания, с помощью которого измеряют несимметричное напряжение кондуктивных ИРП, и дельтаобразный эквивалент сети питания, обеспечивающий измерение симметричного и общего несимметричного (асимметричного) напряжения ИРП по отдельности. ЭСП должен иметь зажимы "Сеть" для подключения к сети электропитания, зажимы "Испытуемое ТС" для подключения испытуемого технического средства, ВЧ разъем "Измеритель ИРП" для подключения измерителя и клемму заземления.
ЭСП должен быть оснащен экранированным кабелем для подключения к сети электропитания и иметь зажим для заземления экрана кабеля.
Примечания. 1. Примеры схем эквивалентов сети питания приведены в
Приложении А.
| | ИС МЕГАНОРМ: примечание. ГОСТ Р 51318.16.4.2-2006 утратил силу с 1 января 2014 года в связи с введением в действие ГОСТ 30805.16.4.2-2013 (Приказ Росстандарта от 22.07.2013 N 430-ст). ГОСТ 30805.16.4.2-2013 утратил силу на территории Российской Федерации с 1 января 2015 года в связи с введением в действие ГОСТ CISPR 16-4-2-2013 (Приказ Росстандарта от 09.12.2013 N 2226-ст). | |
2. В настоящем разделе установлены требования к полному сопротивлению и развязке ЭСП, включая соответствующие методы их измерения. Некоторые исходные данные и обоснование неопределенности измерений напряжения ИРП с применением ЭСП приведены в &ГОСТ Р 51318.16-4-2& и
[5], раздел 6.2.3.
4.1. Полное сопротивление ЭСП
Значения модуля входного полного сопротивления ЭСП, измеренного на зажимах для подключения испытуемого ТС относительно опорного заземления, когда разъем "Измеритель ИРП" нагружен на сопротивление 50 Ом, и аргумента полного сопротивления должны соответствовать требованиям, приведенным ниже.
Полное сопротивление на зажимах "Испытуемое ТС" эквивалента сети питания определяет полное сопротивление оконечной нагрузки со стороны испытуемого ТС. Поэтому, если разъем "Измеритель ИРП" не подключен к измерителю ИРП, он должен быть нагружен на сопротивление 50 Ом. Для обеспечения точности нагрузки 50 Ом следует использовать либо внутри, либо снаружи ЭСП аттенюатор 10 дБ,

которого (с любой стороны) не должен превышать значений 1,2 - 1. Значение затухания этого аттенюатора должно учитываться при измерении коэффициента калибровки ЭСП (см.
4.10).
Полное сопротивление между каждым из зажимов "Испытуемое ТС" (за исключением зажима защитного заземления) и опорным заземлением должно удовлетворять значениям в соответствии с
4.2 -
4.6 при любом значении внешнего полного сопротивления, включая короткозамкнутую цепь, соединяющую соответствующий сетевой зажим и опорное заземление. Это требование должно выполняться для всех температурных режимов работы ЭСП, указанных в технической документации на ЭСП, включая максимальную температуру, и для всех значений пиковых токов, включая максимальное значение.
Если требование к аргументу полного сопротивления выполнить невозможно, его измеренные значения следует учесть при определении составляющих неопределенности измерений в соответствии с &ГОСТ Р 51318.16.4.2&. Рекомендации по расчету составляющей неопределенности, обусловленной превышением допуска по значению аргумента полного сопротивления, приведены в
Приложении К.
Примечание. Так как соединительные кабели испытуемого ТС не предназначены для работы на высоких частотах (свыше 30 МГц), измерение значения полного сопротивления ЭСП следует проводить со специальными переходниками, обеспечивающими короткие соединения. Вносимое затухание переходников и длина их проводов должны быть учтены при калибровке.
4.2. V-образный эквивалент сети питания 50 Ом/50 мкГн + 5 Ом (для полосы частот от 9 до 150 кГц)
Значения модуля и аргумента входного полного сопротивления ЭСП в зависимости от частоты должны соответствовать указанным в таблице 1 и на
рисунке 1а). Допустимое отклонение модуля полного сопротивления равно +/- 20%, аргумента - +/- 11,5°.
Таблица 1
Значения модуля и аргумента полного сопротивления
Частота, МГц | Значение модуля полного сопротивления, Ом | Значение аргумента полного сопротивления, ...° |
0,009 | 5,22 | 26,55 |
0,015 | 6,22 | 38,41 |
0,020 | 7,25 | 44,97 |
0,025 | 8,38 | 49,39 |
0,030 | 9,56 | 52,33 |
0,040 | 11,99 | 55,43 |
0,050 | 14,41 | 56,40 |
0,060 | 16,77 | 56,23 |
0,070 | 19,04 | 55,40 |
0,080 | 21,19 | 54,19 |
0,090 | 23,22 | 52,77 |
0,100 | 25,11 | 51,22 |
0,150 | 32,72 | 43,35 |
Примечание. V-образный эквивалент сети питания 50 Ом/50 мкГн + 5 Ом, входное полное сопротивление которого соответствует требованиям, установленным в настоящем разделе и
4.3, допускается применять в полосе частот от 150 кГц до 30 МГц.
| | ИС МЕГАНОРМ: примечание. ГОСТ Р 51318.16.1.1-2007 утратил силу с 1 января 2014 года в связи с введением в действие ГОСТ 30805.16.1.1-2013 (Приказ Росстандарта от 22.07.2013 N 436-ст). | |
а) Для полосы частот A по &ГОСТ Р 51318.16.1.1&
(от 9 до 150 кГц)
б) Для полосы частот B по &ГОСТ Р 51318.16.1.1&
(от 0,15 до 30 МГц)
Рисунок 1. Значения модуля и аргумента входного
полного сопротивления V-образного эквивалента сети питания
в соответствии с
4.2 и 4.3
4.3. V-образный эквивалент сети питания 50 Ом/50 мкГн (для полосы частот от 0,15 до 30 МГц)
Значения модуля и аргумента входного полного сопротивления ЭСП в зависимости от частоты должны соответствовать указанным в таблице 2 и на
рисунке 1б). Допустимое отклонение значения модуля полного сопротивления должно быть равно +/- 20%, аргумента - +/- 11,5°.
Таблица 2
Значения модуля и аргумента входного полного сопротивления
V-образного эквивалента сети питания
Частота, МГц | Значение модуля полного сопротивления, Ом | Значение аргумента полного сопротивления, ...° |
0,15 | 34,29 | 46,70 |
0,17 | 36,50 | 43,11 |
0,20 | 39,12 | 38,51 |
0,25 | 42,18 | 32,48 |
0,30 | 44,17 | 27,95 |
0,35 | 45,52 | 24,45 |
0,40 | 46,46 | 21,70 |
0,50 | 47,65 | 17,66 |
0,60 | 48,33 | 14,86 |
0,70 | 48,76 | 12,81 |
0,80 | 49,04 | 11,25 |
0,90 | 49,24 | 10,03 |
1,00 | 49,38 | 9,04 |
1,20 | 49,57 | 7,56 |
1,50 | 49,72 | 6,06 |
2,00 | 49,84 | 4,55 |
2,50 | 49,90 | 3,64 |
3,00 | 49,93 | 3,04 |
4,00 | 49,96 | 2,28 |
5,00 | 49,98 | 1,82 |
7,00 | 49,99 | 1,30 |
10,00 | 49,99 | 0,91 |
15,00 | 50,00 | 0,61 |
20,00 | 50,00 | 0,46 |
30,00 | 50,00 | 0,30 |
4.4. V-образный эквивалент сети питания 50 Ом/5 мкГн + 1 Ом (для полосы частот от 150 кГц до 108 МГц)
Значения модуля и аргумента входного полного сопротивления ЭСП в зависимости от частоты должны соответствовать указанным в таблице 3 и на
рисунке 2. Допустимое отклонение значения модуля полного сопротивления равно +/- 20%, аргумента - +/- 11,5°.
Таблица 3
Значения модуля и аргумента входного полного сопротивления
V-образного ЭСП 50 Ом/5 мкГн + 1 Ом (см.
рисунок 2)
Частота, МГц | Значение модуля полного сопротивления, Ом | Значение аргумента полного сопротивления, ...° |
0,15 | 4,70 | 72,74 |
0,20 | 6,19 | 73,93 |
0,30 | 9,14 | 73,47 |
0,40 | 12,00 | 71,61 |
0,50 | 14,75 | 69,24 |
0,70 | 19,82 | 64,07 |
1,00 | 26,24 | 56,54 |
1,50 | 33,94 | 46,05 |
2,00 | 38,83 | 38,15 |
2,50 | 41,94 | 32,27 |
3,00 | 43,98 | 27,81 |
4,00 | 46,33 | 21,63 |
5,00 | 47,56 | 17,62 |
7,00 | 48,71 | 12,80 |
10,00 | 49,35 | 9,04 |
15,00 | 49,71 | 6,06 |
20,00 | 49,84 | 4,55 |
30,00 | 49,93 | 3,04 |
50,00 | 49,97 | 1,82 |
100,00 | 49,99 | 0,91 |
108,00 | 49,99 | 0,84 |
| | ИС МЕГАНОРМ: примечание. ГОСТ Р 51318.16.1.1-2007 утратил силу с 1 января 2014 года в связи с введением в действие ГОСТ 30805.16.1.1-2013 (Приказ Росстандарта от 22.07.2013 N 436-ст). | |
Рисунок 2. Значение модуля и аргумента входного
полного сопротивления V-образного эквивалента сети питания
в соответствии с
4.4 (для полос частот B и C -
по &ГОСТ Р 51318.16.1.1&) (от 0,15 до 108 МГц)
4.5. V-образный эквивалент сети питания 150 Ом (для полосы частот от 150 кГц до 30 МГц)
Значение модуля входного полного сопротивления данного ЭСП должно быть (150 +/- 20) Ом с аргументом полного сопротивления, не превышающим 20°.
4.6. Дельтаобразный эквивалент сети питания 150 Ом (для полосы частот от 150 кГц до 30 МГц)
Значение модуля входного полного сопротивления данного ЭСП должно быть (150 +/- 20) Ом с аргументом полного сопротивления, не превышающим 20° как между зажимами "Испытуемое ТС" и опорным заземлением, так и между двумя зажимами "Испытуемое ТС", соединенными вместе, и опорным заземлением.
Для измерения симметричного напряжения ИРП эквивалент сети должен содержать экранированный симметрирующий трансформатор. Для того, чтобы избежать шунтирования измеряемой цепи, значение полного сопротивления эквивалента сети для симметричного сигнала должно быть не менее 1000 Ом во всей рабочей полосе частот. Напряжение, измеряемое измерителем ИРП, зависит от номинальных значений элементов, входящих в схему ЭСП, и коэффициента трансформации. Эквивалент сети питания должен быть калиброван.
4.6.1. Симметрия дельтаобразного эквивалента сети
Степень симметрии схемы дельтаобразного эквивалента сети должна быть такой, чтобы наличие общего несимметричного напряжения не оказывало существенного влияния на измерение симметричного напряжения.
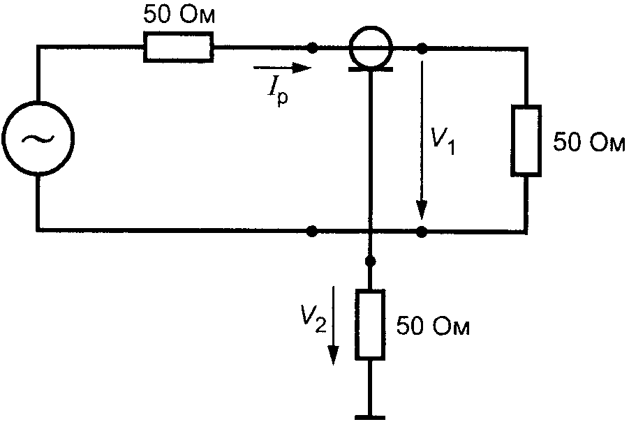
Примечание. Степень симметрии измеряют с помощью схемы, приведенной на рисунке 3.
R - резисторы сопротивлением 200 Ом
с допустимым отклонением не более 1%;

,

- зажимы
"Испытуемое ТС" эквивалента сети питания;

- напряжение генератора;

- измеряемое
симметричное напряжение
Рисунок 3. Схема измерения симметрии дельтаобразного
эквивалента сети питания при измерении
симметричных напряжений
Напряжение

подают от генератора, имеющего внутреннее полное сопротивление 50 Ом, между опорным заземлением и общей точкой двух резисторов сопротивлением 200 Ом +/- 1% каждый. Другие выводы этих резисторов подключают к зажимам "Испытуемое ТС" дельтаобразного эквивалента сети питания.
Напряжение

измеряют в положении переключателя для измерения симметричного напряжения. Отношение

должно быть более 20 (26 дБ).
4.7.1. Требования
Для того, чтобы на любой частоте исключить влияние мешающих сигналов в сети питания и ее неизвестного полного сопротивления на результаты измерений напряжения ИРП, должна быть обеспечена соответствующая минимальная развязка (коэффициент развязки) между каждым сетевым зажимом и разъемом "Измеритель ИРП" при заданной нагрузке соответствующего зажима "Испытуемое ТС". Данное требование устанавливают непосредственно для V-образного эквивалента сети питания (без дополнительных внешних кабелей и фильтров). &Значения минимальной развязки V-образных эквивалентов сети питания приведены в таблице 4.&
Таблица 4
Значения минимальной развязки
V-образных эквивалентов сети питания
┌──────┬─────────────────────┬───────────────────┬────────────────────────┐
│Раздел│ Вид V-образного ЭСП│ Полоса частот, МГц│Минимальная развязка, дБ│
├──────┼─────────────────────┼───────────────────┼────────────────────────┤
│
4.2 │50 Ом/50 мкГн + 5 Ом │ 0,009 - 0,05 │ 0 - 40* │
│ │ ├───────────────────┼────────────────────────┤
│ │ │ 0,05 - 30 │ 40 │
├──────┼─────────────────────┼───────────────────┼────────────────────────┤
│
4.3 │50 Ом/50 мкГн │ 0,15 - 30 │ 40 │
├──────┼─────────────────────┼───────────────────┼────────────────────────┤
│
4.4 │50 Ом/5 мкГн + 1 Ом │ 0,15 - 3 │ 0 - 40* │
│ │ ├───────────────────┼────────────────────────┤
│ │ │ 3 - 108 │ 40 │
├──────┴─────────────────────┴───────────────────┴────────────────────────┤
│ Примечание. Значения, отмеченные знаком "*", линейно возрастают с│
│увеличением логарифма частоты. │
└─────────────────────────────────────────────────────────────────────────┘
Примечание. Для подавления помех на сетевых зажимах может потребоваться дополнительная фильтрация вне ЭСП (см.
[1]).
Схема установки для измерения значения минимальной развязки представлена в Приложении И на
рисунке И.1. Сначала измеряют сигнал

на сопротивлении нагрузки 50 Ом при полном сопротивлении источника 50 Ом. Затем этот источник сигнала включают между соответствующим зажимом сети и опорным заземлением; соответствующие зажимы "Испытуемое ТС" нагружают на сопротивление 50 Ом и на разъеме "Измеритель ИРП" (нагруженном на сопротивление 50 Ом) измеряют выходное напряжение

. При измерении развязки должно учитываться затухание аттенюатора, указанного в
4.1 (10 дБ). Требование по развязке должно выполняться для всех сетевых зажимов и зажимов "Испытуемое ТС". Если нагрузка на других сетевых зажимах влияет на результаты измерений, данное требование должно выполняться, когда другие сетевые зажимы разомкнуты или замкнуты накоротко.
При этом должно выполняться неравенство

, (1)
где

- опорное напряжение на сетевых зажимах, дБ (мкВ);

- выходное напряжение на разъеме "Измеритель ИРП", дБ (мкВ);

- требование к минимальной развязке (коэффициент развязки), дБ;
A - затухание встроенного аттенюатора, дБ.
Примечание. Так как соединительные кабели испытуемого ТС не предназначены для работы на высоких частотах (свыше 30 МГц), измерение коэффициента развязки следует проводить со специальными переходниками, обеспечивающими короткие соединения. Измерение

должно проводиться с помощью перехода, предназначенного для подключения источника сигнала.
4.8. Максимальный рабочий ток и падение напряжения сети
Максимальное значение установившегося рабочего тока и максимальное значение пикового рабочего тока должны быть известны.
Напряжение, подаваемое на испытуемое ТС, должно составлять не менее 95% сетевого напряжения на сетевых зажимах эквивалента сети питания.
4.9. Подсоединение к опорному заземлению
При испытаниях ТС некоторых типов может потребоваться включение сопротивления в провод, соединяющий ТС с опорным заземлением в эквивалентах сети питания, указанных в
3.2 и
3.3, исходя из требований технических документов на продукцию. Данное сопротивление включается в точку X, отмеченную на заземляющем проводе на
рисунках 4 и
5. Включаемое в провод сопротивление представляет собой катушку индуктивности 1,6 мГн или сопротивление, удовлетворяющее требованию к значению полного сопротивления в соответствии с
3.2 или
3.3 - для соответствующей полосы частот.
Примечание. В целях безопасности необходимо исключить резистор 5 Ом (см.
4.2).
Примечание. Номинальные значения элементов приведены в Приложении А,
таблица А.1.
Рисунок 4. Пример V-образного эквивалента сети питания
50 Ом/50 мкГн + 5 Ом в соответствии с
4.2
Примечание. Номинальные значения элементов приведены в Приложении А,
таблицы А.2 -
А.4.
Рисунок 5. Пример V-образных эквивалентов сети питания
50 Ом/50 мкГн, 50 Ом/5 мкГн + 1 Ом и 150 Ом
4.10. Коэффициент калибровки V-образного эквивалента сети питания
При выполнении измерений напряжения ИРП необходимо знать коэффициент калибровки эквивалента сети питания (затухание между зажимами "Испытуемое ТС" V-образного ЭСП и разъемом "Измеритель ИРП"). Процедура измерения коэффициента калибровки приведена в Приложении А,
пункт А.8.
5. Пробники тока и напряжения
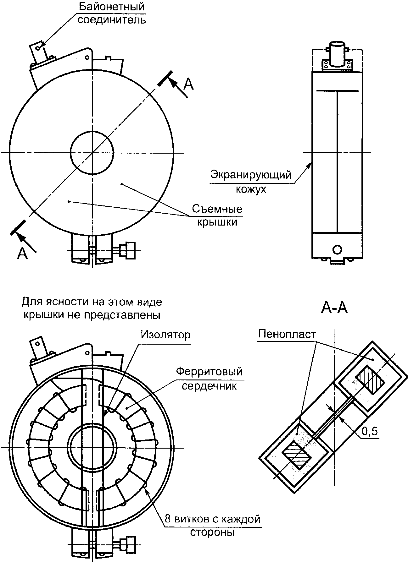
5.1. Пробники тока (токосъемники)
Общие несимметричные токи кондуктивных ИРП в кабелях могут быть измерены без непосредственного подключения к кабелю и внесения изменений в схему с помощью специально сконструированных пробников тока (токосъемников). Удобство применения пробников тока очевидно: измерения в сложных проводных схемах, электронных устройствах и т.д. могут быть проведены без прекращения нормальной работы или изменения конфигурации оборудования. Конструкция пробников тока должна быть разъемной с тем, чтобы пробником можно было охватить испытуемый провод.
Испытуемый провод представляет собой одновитковую первичную обмотку. Вторичная обмотка находится внутри пробника тока.
Пробники тока могут быть сконструированы для измерений в полосе частот от 30 до 1000 МГц, хотя основная полоса частот измерений составляет от 30 до 100 МГц. На частотах свыше 100 МГц на результаты измерений могут оказать влияние стоячие волны в линиях системы электроснабжения, вследствие чего необходимо изменять положение пробника тока для получения максимальных показаний.
При разработке пробников тока обеспечивают максимально возможный плоский участок АЧХ в полосе рабочих частот. На частотах ниже плоского участка АЧХ точные измерения могут быть проведены при пониженной чувствительности из-за уменьшения передаточного сопротивления. На частотах выше плоского участка АЧХ не обеспечивается достаточная точность измерений вследствие резонансов в цепи пробника тока. При дополнительном экранировании пробник тока может быть применен для измерения общих несимметричных и симметричных токов (см. Приложение Б,
пункт Б.5).
5.1.1. Конструкция
Пробники тока должны быть сконструированы так, чтобы обеспечить измерение токов без разрыва испытуемых проводов.
Некоторые типовые конструкции пробников тока приведены в
Приложении Б.
5.1.2. Требования к пробникам тока
Вносимое полное сопротивление, Ом, не более .... 1
Передаточное полное сопротивление
<1> .......... от 0,1 до 5 Ом на плоском
участке АЧХ в полосе
рабочих частот,
от 0,001 до 0,1 Ом на
участке ниже плоского
участка АЧХ (пробник
тока нагружен на
сопротивление 50 Ом)
Шунтирующая емкость (емкость между корпусом
пробника и испытуемой цепью), пФ, не более ..... 25
Импульсный отклик .............................. на рассмотрении
Коэффициент калибровки ......................... должен быть установлен в
заданной полосе частот для
типовых образцов пробников
тока:
от 100 кГц до 100 МГц,
от 100 до 300 МГц,
от 200 до 1000 МГц
Ток насыщения (постоянный или переменный ток,
при котором коэффициент калибровки пробника
изменяется на 1 дБ), А ......................... должен быть установлен
Предельное поле (внешнее электрическое поле,
которое вызывает изменение показаний
на 1 дБ), В/м, не менее ........................ 10
Запас по эффективности (уменьшение показаний
при расположении токоведущего провода рядом
с пробником, вне его раскрыва), дБ, не менее ... 40
Допустимое влияние ориентации (изменение
показаний при использовании токоведущих
проводов различного сечения и при перемене
места их размещения внутри отверстия пробника
тока), дБ, не более ............................ 1 - до частоты 30 МГц;
2,5 - в полосе частот
от 30 до 1000 МГц
Диаметр рабочего отверстия, мм, не менее ....... 15
&Коэффициент калибровки, дБ (1/Ом), не более ... от 20 до -14 (на плоском
участке АЧХ);
от 60 до -20 (на участке
ниже плоского участка АЧХ)
Погрешность коэффициента калибровки, дБ,
не более ....................................... 1
Ток насыщения (постоянный или переменный
ток, при котором коэффициент калибровки
пробника изменяется на 1 дБ), А ................ 10; 25; 250&.
--------------------------------
<1> Вместо данной характеристики может быть использована взаимная переходная проводимость [в дБ (S)]. Значение проводимости, выраженное в децибелах, прибавляется к показаниям измерительного приемника. Для калибровки при измерении переходного сопротивления или переходной проводимости может быть необходимо использование специально сконструированного измерительного блока (см.
Приложение Б).
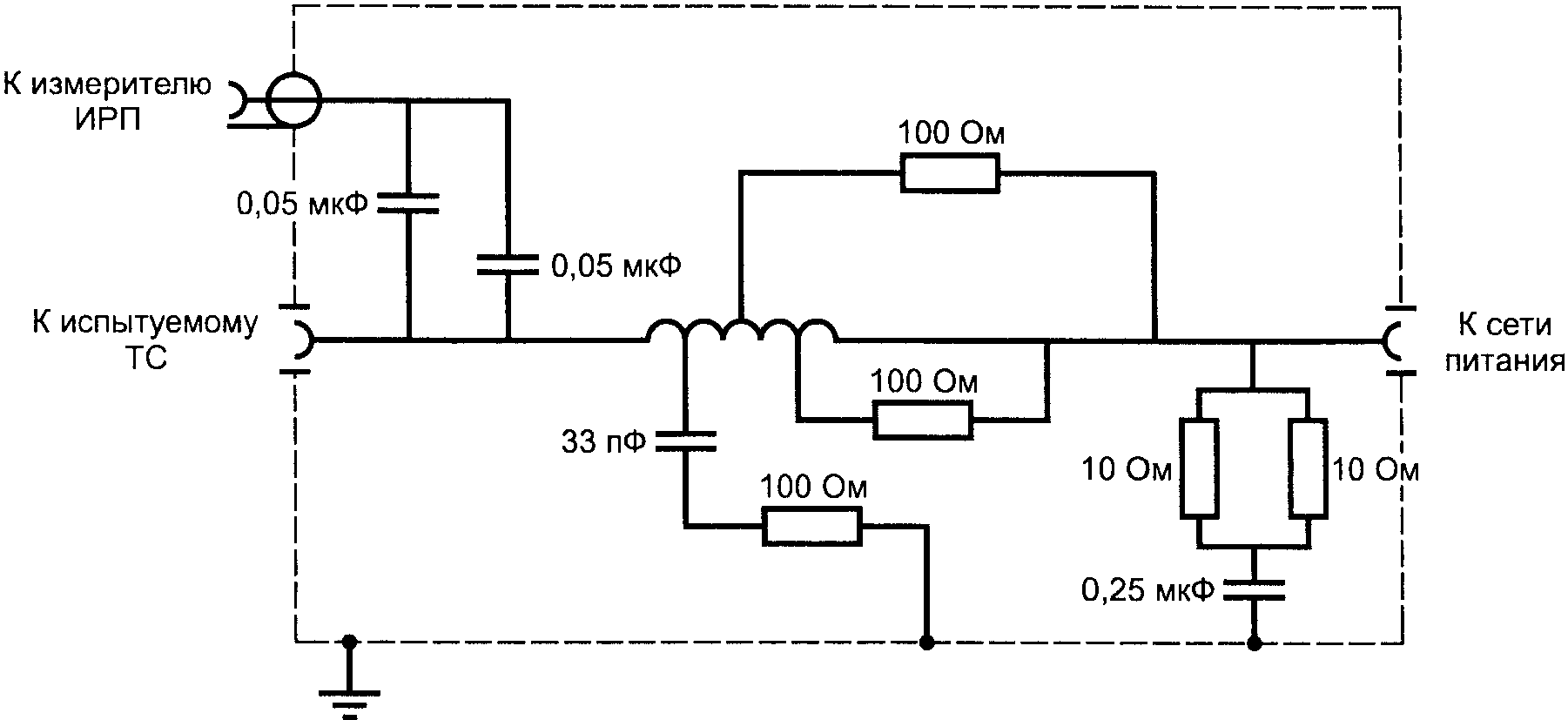
5.2.1. Пробник напряжения с высоким полным сопротивлением
Пробники напряжения предназначены для измерения напряжения кондуктивных радиопомех на сетевых зажимах, в цепях питания и управления относительно корпуса. Пробники напряжения должны иметь разъемы для подключения испытуемого ТС, измерителя ИРП и опорного заземления.
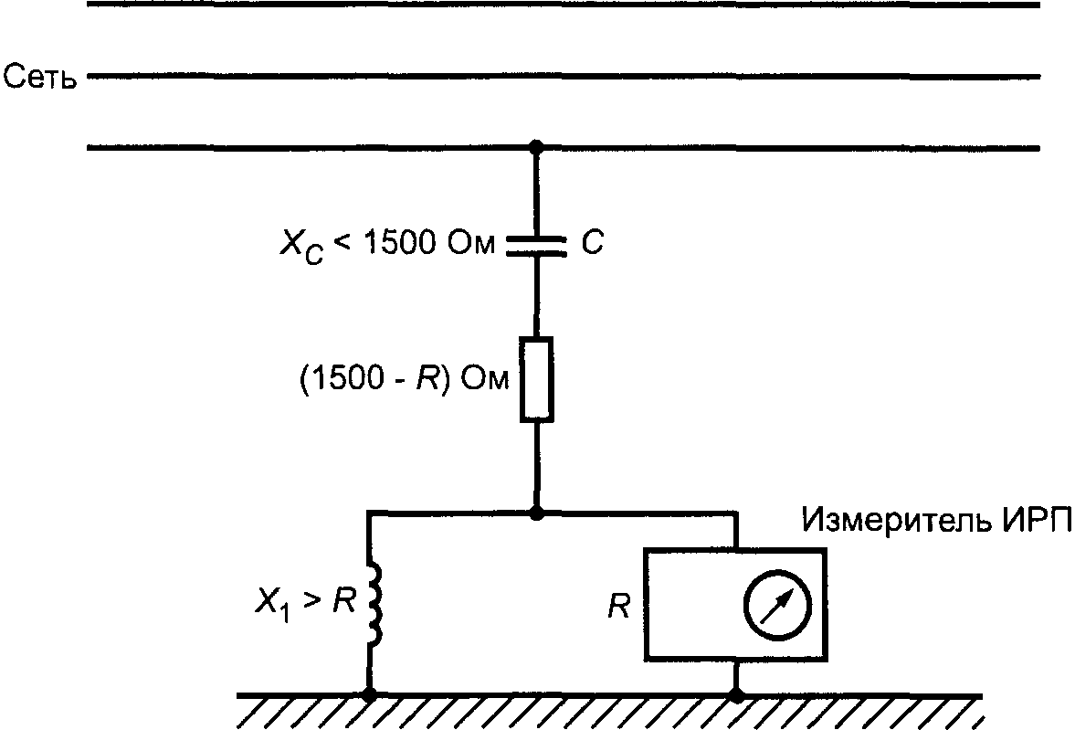
Пример схемы пробника, используемого для измерения значений напряжения между сетевым проводом и опорным заземлением, представлен на
рисунке 6. Пробник состоит из разделительного конденсатора C и резистора R, значение сопротивления которого должно быть таким, чтобы полное сопротивление между линией и землей было (1500 +/- 200) Ом. Пробник также можно использовать для проведения измерений в других цепях и линиях. При проведении измерений в цепях, имеющих большое значение собственного полного сопротивления, может потребоваться пробник с высоким значением входного полного сопротивления. В целях безопасности на входе измерительного прибора может потребоваться подключение дросселя, индуктивное сопротивление которого

должно быть значительно больше R.
V = (1500/R) x U,
где V - напряжение ИРП;
R - входное сопротивление измерителя ИРП;
U - напряжение на входе измерителя ИРП
Рисунок 6. Схема измерения напряжения ИРП между сетевым
проводом и опорным заземлением (см.
5.2.1)
Вносимое затухание пробника напряжения должно быть калибровано в пятидесятиомной измерительной системе в полосе частот от 9 кГц до 30 МГц. Влияние на точность измерения любого устройства, применяемого для целей защиты, не должно превышать значения 1 дБ, в противном случае это значение должно быть учтено при калибровке. Петля, образованная проводом, подключенным к пробнику напряжения, испытуемым сетевым проводом и опорным заземлением, должна иметь минимальные размеры для снижения влияния сильных магнитных полей.
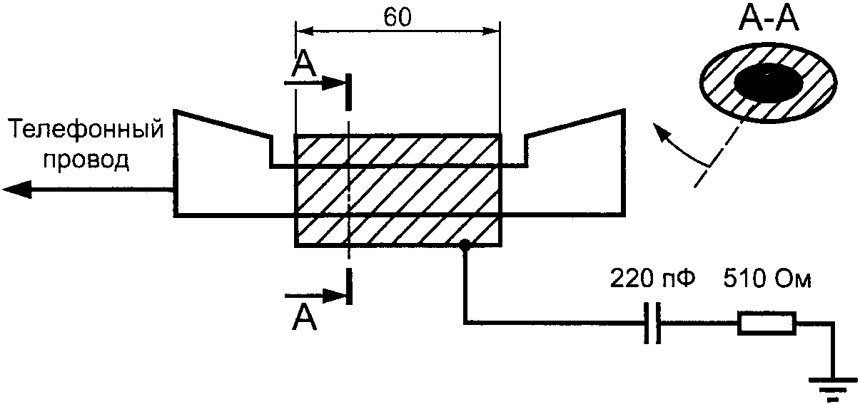
5.2.2. Емкостной пробник напряжения
Емкостной пробник напряжения предназначен для измерения общего несимметричного напряжения помех в кабелях испытуемого ТС без непосредственного проводящего контакта с измеряемыми цепями и без изменения схемы включения ТС. Данный метод позволяет проводить измерения без прерывания нормальной работы испытуемого ТС, имеющего сложные проводные системы. Конструкция емкостного пробника напряжения должна быть такой, чтобы этим пробником можно было удобно охватить измеряемый провод.
Емкостной пробник напряжения используется для измерений кондуктивных помех в полосе частот от 150 кГц до 30 МГц и должен иметь в этой полосе частот практически постоянный коэффициент калибровки. Коэффициент калибровки определяется как отношение значения напряжения помех в испытуемом кабеле к значению напряжения на входе измерителя ИРП и зависит от типа кабеля. Емкостной пробник напряжения должен калиброваться во всей указанной полосе частот для каждого типа кабеля в соответствии с методикой, приведенной в
Приложении Ж.
Для снижения помех, вызванных наводками (см.
5.2.2.2), может потребоваться дополнительное экранирование емкостного пробника напряжения. Пример конструкции и метод измерения коэффициента подавления мешающих сигналов приведены в
Приложении Ж. Емкостной пробник напряжения данного типа допускается использовать для измерения ИРП на телекоммуникационных портах (портах связи). Минимальный измеряемый уровень ИРП обычно достигает значения 44 дБ (мкВ).
5.2.2.1. Конструкция
Конструкция емкостного пробника напряжения должна быть такой, чтобы обеспечить измерение напряжения без отключения испытуемого кабеля. Схема, используемая при измерении напряжения между кабелем и опорным заземлением, представлена на
рисунке 7. Пробник состоит из емкостного зажимного устройства (клещей) связи, подсоединяемого к усилителю, имеющему постоянный коэффициент усиления в рабочей полосе частот. Для обеспечения плоской частотной характеристики в области нижних частот значение входного сопротивления

этого усилителя должно быть достаточно большим по сравнению с реактивным сопротивлением

.
Примечание. Конструкция емкостного пробника напряжения и методы измерения его характеристик приведены в
Приложении Ж.

- коэффициент усиления усилителя; C - емкость между
кабелем и клещами;

- емкость между пробником и землей;

- входная емкость усилителя;

- входное сопротивление
усилителя; V - напряжение помехи; U - напряжение на входе
измерительного приемника;

- коэффициент калибровки
емкостного пробника; f - частота измерения
Рисунок 7. Схема измерения напряжения между кабелем
и опорным заземлением
5.2.2.2. Требования к емкостным пробникам напряжения
Дополнительная шунтирующая емкость между
заземляющим зажимом емкостного пробника
напряжения и испытуемым кабелем, пФ ............ менее 10
Коэффициент калибровки
F = 20 log |V/U|, дБ (см.
рисунок 7) ......... должен быть установлен
A 10 в заданной полосе частот
ИС МЕГАНОРМ: примечание.
ГОСТ Р 51318.16.1.1-2007 утратил силу с 1 января 2014 года в связи
от 22.07.2013 N 436-ст).
Импульсная характеристика ...................... должна обеспечить
линейность при передаче
импульса в соответствии
с методом, установленным
&ГОСТ Р 51318.16.1.1,
приложения Б, В&
для полосы В
Влияние электрического поля (влияние,
вызываемое электростатической связью
с другими кабелями вблизи пробника) ............ при удалении кабеля,
в котором проводятся
измерения, из пробника
показания измерителя ИРП
должны уменьшиться более
чем на 20 дБ
Апертура (раскрыв) емкостного пробника
напряжения (при размыкании двух коаксиальных
электродов у паза, см.
рисунок Ж.1), мм ........ не менее 30.
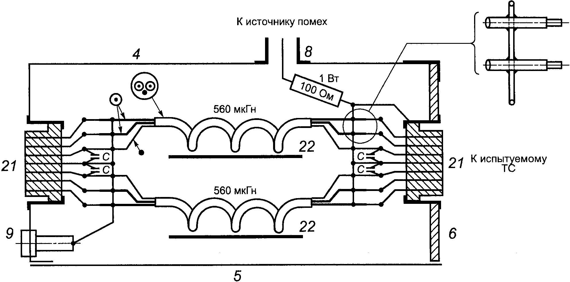
6. Устройства связи для испытаний на устойчивость
при инжекции тока радиопомех
Устройства связи предназначены для инжекции тока радиопомех в испытуемые провода и развязки других проводов и любых аппаратов, подключенных к испытуемому ТС, от воздействия этих токов.
При значении выходного полного сопротивления источника испытательного сигнала, равном 150 Ом, существует значительная корреляция, по крайней мере, до частоты 30 МГц, между напряженностью поля радиопомех, воздействующих на ТС, и ЭДС источника, применяемого при методе инжекции тока, обеспечивающих ту же степень ухудшения качества функционирования испытуемого ТС. Устойчивость ТС к инжектированному току радиопомех выражается этим значением ЭДС источника.
Примеры конструкции устройств связи, а также принцип их работы приведены в
Приложениях В и
Г.
Проверку технических характеристик устройств связи проводят измерением полного сопротивления в полосе частот от 0,15 до 30 МГц и вносимых потерь в полосе частот от 30 до 150 МГц.
6.2. Полное сопротивление
В полосе частот от 0,15 до 30 МГц суммарное общее несимметричное полное сопротивление (ВЧ электрический дроссель включен параллельно с резистивным сопротивлением 150 Ом источника помех), измеряемое между точкой введения мешающего сигнала в испытуемое ТС и опорным заземлением, должно иметь модуль (150 +/- 20) Ом и аргумент менее +/- 20° (полное сопротивление такое же, как у V-образного эквивалента сети питания 150 Ом, см.
4.5).
Например для устройств связи типов A и S точкой введения мешающего сигнала является экран выходного соединителя, для устройств связи типов M и L - выходные соединительные зажимы.
Вносимые потери измеряют по схеме в соответствии с рисунком 8.
Рисунок 8. Измерительная установка для проверки
вносимых потерь устройства связи
В полосе частот от 30 до 150 МГц вносимые потери

двух идентичных устройств связи [каскадное последовательное соединение проводами минимальной длины (менее 1 см)] должны быть в пределах от 9,6 до 12,6 дБ (

- показание измерителя ИРП при непосредственном соединении генератора и измерителя друг с другом,

- показание измерителя ИРП, когда между ним и генератором включены последовательно два идентичных устройства связи).
7. Устройства связи для измерения
кондуктивных радиопомех в сигнальных линиях
Радиопомехи и помехоустойчивость применительно к сигнальным линиям могут быть оценены путем измерения или инжекции напряжений и токов кондуктивных радиопомех. Для этой цели применяют устройства связи, обеспечивающие измерение кондуктивных радиопомех при подавлении полезного сигнала в линии. Рассматриваемые в настоящем разделе устройства связи предназначены для измерения параметров радиопомех и помехоустойчивости (общих несимметричных и симметричных значений токов и напряжений). К типичным устройствам связи, применяемым при данных измерениях, относятся пробники тока и асимметричные эквиваленты сети (АЭС) (Y-образные эквиваленты сети).
Примечания. 1. Требования к асимметричным эквивалентам сети, применяемым при проведении испытаний на устойчивость при воздействии кондуктивных помех на сигнальные линии, установлены в &ГОСТ Р 51317.4.6& (АЭС представляют собой особый вид устройств связи/развязки (УСР) по &ГОСТ Р 51317.4.6&).
2. Асимметричные эквиваленты сети, соответствующие требованиям для измерений параметров ИРП, могут также соответствовать требованиям для испытаний на устойчивость к кондуктивным радиопомехам.
3. Сигнальные линии включают в себя телекоммуникационные линии и зажимы (порты) ТС, предназначенные для подключения данных линий.
4. В соответствии с
разделом 3, термины "общее несимметричное (асимметричное) напряжение" и "напряжение общего режима", а также термины "симметричное напряжение" и "напряжение дифференциального режима" являются синонимами.
5. Термин "асимметричный эквивалент сети" используется в качестве синонима "Y-образного эквивалента сети". Особой версией Y-образного эквивалента сети является Т-образный эквивалент сети (см. Приложение Д,
пункт Д.1).
При использовании пробников тока при испытаниях в случае, если установлена норма напряжения ИРП, необходимо определить значение нормы тока ИРП по заданному значению нормы напряжения (в вольтах). Для этого значение нормы напряжения необходимо разделить на сопротивление сигнальной линии или сопротивление нагрузки, как указано в процедуре измерения. Данное сопротивление может быть сопротивлением общего режима.
Требования к асимметричным эквивалентам сети установлены в
пункте 7.1.
Возможность применения конкретного АЭС зависит от степени подавления симметричного напряжения относительно общего несимметричного напряжения

. Данный параметр асимметричного эквивалента сети связан со значением затухания продольного преобразования (ЗПП) (см.
3.8). Пример асимметричного эквивалента сети и методы измерения его параметров приведены в
Приложении Д.
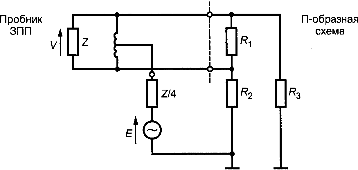
7.1. Требования к асимметричным эквивалентам сети
Асимметричные эквиваленты сети предназначены для измерения (или инжекции) общих несимметричных напряжений (напряжений общего режима) в неэкранированных симметричных сигнальных (например телекоммуникационных) линиях при подавлении в цепи измерения симметричного сигнала (сигнала дифференциального режима).
Примечания. 1. В
[4] для данного эквивалента сети применен термин "схема стабилизации полного сопротивления".
&2. В
ГОСТ Р 51318.22 для обозначения схемы стабилизации полного сопротивления используется термин "эквивалент полного сопротивления сети, ЭПСС".&
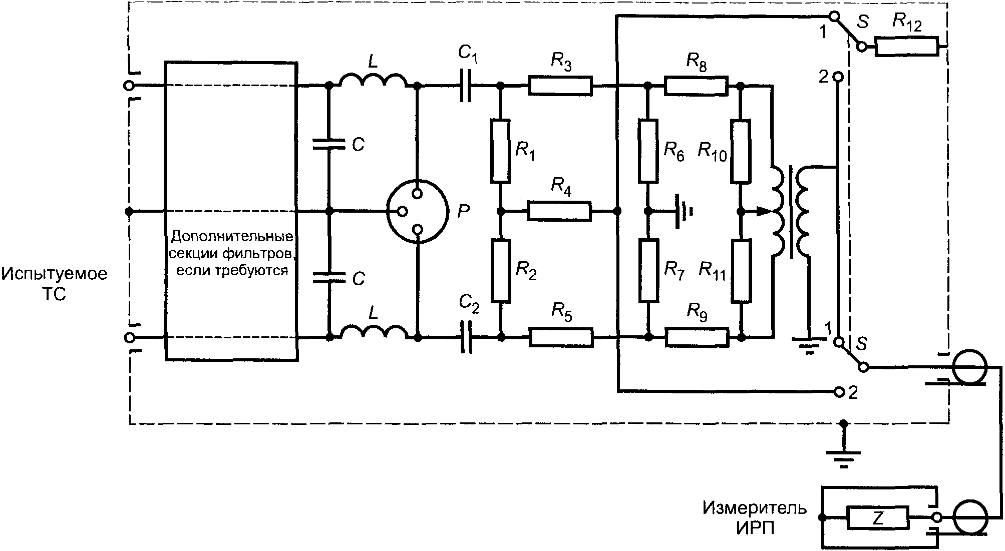
Общая схема подключения асимметричного эквивалента сети представлена на рисунке 9а).

- несимметричная цепь эквивалента сети
Рисунок 9. Схема подключения АЭС и график установления
требований к затуханию продольного преобразования АЭС
1 - (

= 70 дБ) + доп.; 2 -

= 70 дБ;
3 - (

= 70 дБ) - доп.; 4 - (

= 60 дБ) + доп.;
5 -

= 60 дБ; 6 - (

= 60 дБ) - доп.;
7 - (

= 50 дБ) + доп.; 8 -

= 50 дБ;
9 - (

= 50 дБ) - доп.
Примечания. 1. Значения ЗПП определяют по формуле

, (3)
где -

на нижних частотах, например 50 дБ;
f - частота измерения;

- частота сопряжения, например 5 МГц;
доп. - допуск на значение ЗПП, например 3 дБ.
2. Центральные значения ЗПП (50, 60 и 70 дБ) показаны утолщенными линиями, а допустимые значения - смежными с ними тонкими линиями
б) График установления требований к затуханию
продольного преобразования АЭС
Рисунок 9, лист 2
Параметры АЭС, применяемых для измерения общих несимметричных (асимметричных) напряжений ИРП, должны соответствовать полосе частот измеряемых напряжений помех, а также полосе частот полезного сигнала. Параметры асимметричных эквивалентов сети приведены в таблице 5.
Таблица 5
Параметры АЭС, применяемых для измерения общих
несимметричных (асимметричных) напряжений ИРП
┌─────────────────────────────────────┬───────────────────────────────────┐
│ Наименование параметра │ Значение параметра │
├─────────────────────────────────────┼───────────────────────────────────┤
│ Входное полное сопротивление (основ-│ │
│ной цепи) для общего несимметричного │ │
│(асимметричного) напряжения ИРП
<1>: │ │
│ - модуль │(150 + 20) Ом │
│ - аргумент │0° + 20° │
├─────────────────────────────────────┼───────────────────────────────────┤
│ Затухание продольного преобразования│ В полосе частот от 9 до 150 кГц - │
│(ЗПП) на порте "Испытуемое ТС" │на рассмотрении. │
│эквивалента сети
<2> │ В полосе частот от 0,15 до 30 МГц │
│ │должно быть установлено в стандар- │
│ │те на группу однородной продукции │
├─────────────────────────────────────┼───────────────────────────────────┤
│ Затухание общих несимметричных │ В полосе частот от 9 до 150 кГц - │
│сигналов между портами "Подключаемое │на рассмотрении. │
│оборудование (ПО)" и "Испытуемое ТС" │ В полосе частот от 0,15 до │
│эквивалента сети │1,5 МГц - более 35 - 50 дБ │
│ │(линейное увеличение с увеличением │
│ │логарифма частоты); │
│ │ на частотах свыше 1,5 МГц - более │
│ │55 дБ │
├─────────────────────────────────────┼───────────────────────────────────┤
│ Вносимое затухание основной │< 3 дБ
<4> │
│(симметричной) цепи между портами │ │
│"Подключаемое оборудование (ПО)" и │ │
│"Испытуемое ТС" эквивалента сети │ │
├─────────────────────────────────────┼───────────────────────────────────┤
│ Коэффициент калибровки (между портом│9,5 дБ
<5> (типовое значение) │
│"Испытуемое ТС" и разъемом │ │
│"Измеритель ИРП"), который необходимо│ │
│прибавить к показанию измерителя ИРП │ │
│при измерениях общего несимметричного│ │
├─────────────────────────────────────┼───────────────────────────────────┤
│ Полное сопротивление симметричной │
<6> │
│нагрузки эквивалента сети │ │
├─────────────────────────────────────┼───────────────────────────────────┤
│ Полоса частот полезного сигнала │
<7> │
│(аналогового или цифрового) │ │
├─────────────────────────────────────┼───────────────────────────────────┤
│ - измерения ИРП │от (0,009) 0,15 до 30 МГц │
│ - испытания на помехоустойчивость │по &ГОСТ Р 51317.4.6& │
├─────────────────────────────────────┴───────────────────────────────────┤
│ <1> Общее несимметричное полное сопротивление АЭС должно изменяться│
│за счет добавления к основной (симметричной) цепи эквивалента│
│дополнительной несимметричной цепи в соответствии с
рисунком 9а).│
│Настоящий стандарт устанавливает допустимые значения общего│
│несимметричного полного сопротивления для основной (симметричной) цепи│
│эквивалента. Если влияние несимметричной цепи на полное сопротивление и│
│фазу АЭС незначительно, допускается применять указанные в таблице│
│допустимые значения. В противном случае, например, если несимметричная│
│цепь эквивалента изменяет модуль полного сопротивления более чем на │
│10 Ом или значение аргумента - более чем на 10°, это должно быть учтено│
│в стандарте на группу однородной продукции. │
│ <2> При оценке соответствия ТС нормам ИРП в сигнальных линиях│
│возможны различные подходы к выбору значения ЗПП АЭС. В стандартах на│
│группу однородной продукции может быть установлено применение АЭС,│
│значение ЗПП которых выше, чем ЗПП реальной сигнальной линии, либо равно│
│ЗПП реальной линии. │
│приведены в настоящем стандарте в качестве примера. В стандартах на│
│продукцию могут быть определены другие значения ЗПП. При установлении│
│допустимых значений ЗПП принимают во внимание три фактора: значение ЗПП│
│основной (симметричной) цепи эквивалента; изменение ЗПП, вносимое│
│дополнительной несимметричной цепью, и неопределенность измерений,│
│обусловленную влиянием ЗПП. На
рисунке 9б) приведен пример установления│
│требований к значениям затухания продольного преобразования АЭС. │
│ <4> Реальные требования будут зависеть от характеристик линии│
│передачи. Некоторые системы допускают значение вносимых потерь не более│
│6 дБ. Вносимые потери, создаваемые АЭС, зависят от полного сопротивления│
│источника и нагрузки всей симметричной схемы. При более низком или│
│высоком значении полного сопротивления вносимые потери будут ниже или│
│выше и должны задаваться производителем. │
│ <5> Коэффициент калибровки АЭС измеряют с применением испытательной│
│ <6> Значение должно быть установлено в зависимости от технических│
│требований к системе, например 100 или 600 Ом. │
│ <7> Значение должно быть установлено в зависимости от технических│
│требований к системе для симметричных вносимых потерь, например не более│
│2 или не более 100 МГц. │
│ <8> Для перекрытия всей полосы частот измерений допускается│
│применение нескольких асимметричных эквивалентов сети. │
└─────────────────────────────────────────────────────────────────────────┘
7.2. Требования к эквивалентам сети для коаксиальных и других экранированных кабелей
Эквиваленты сети для экранированных кабелей предназначены для измерения (или инжекции) несимметричных (общих несимметричных) напряжений на экранах коаксиальных или других экранированных кабелей (например телекоммуникационных) при прохождении ВЧ сигнала или сигнала связи.
Параметры данных эквивалентов представлены в таблице 6.
Примечания. 1. В
[4] для данного эквивалента сети применен термин "схема стабилизации полного сопротивления".
&2. В
ГОСТ Р 51318.22 для обозначения схемы стабилизации полного сопротивления используется термин "эквивалент полного сопротивления сети, ЭПСС".&
Таблица 6
Параметры эквивалентов сети для коаксиальных
и других экранированных кабелей
┌───────────────────────────────────────────┬─────────────────────────────┐
│ Наименование параметра │ Значение параметра │
├───────────────────────────────────────────┼─────────────────────────────┤
│ Входное полное сопротивление (основной │ │
│цепи) для общего несимметричного │ │
│(асимметричного) напряжения ИРП
<1>: │ │
│ - модуль │(150 + 20) Ом │
│ - аргумент │0° + 20° │
├───────────────────────────────────────────┼─────────────────────────────┤
│ Затухание общих несимметричных сигналов │ В полосе частот от 9 до │
│
<2> между портами "Подключаемое │150 кГц - на рассмотрении. │
│оборудование (ПО)" и "Испытуемое ТС" │ В полосе частот от 0,15 до │
│эквивалента сети │1,5 МГц - более 40 дБ │
├───────────────────────────────────────────┼─────────────────────────────┤
│ Вносимое затухание и полоса передачи для │
<3> │
│полезного сигнала (сигнала связи или ВЧ) │ │
│между портами "Подключаемое оборудование │ │
│(ПО)" и "Испытуемое ТС" эквивалента сети │ │
├───────────────────────────────────────────┼─────────────────────────────┤
│ Коэффициент калибровки (между портом │9,5 дБ
<4> (типовое значение)│
│"Испытуемое ТС" и разъемом "Измеритель │ │
│ИРП"), который необходимо прибавить к │ │
│показанию измерителя ИРП при измерениях │ │
│общего несимметричного напряжения ИРП │ │
├───────────────────────────────────────────┼─────────────────────────────┤
│ Полоса частот: │ │
│ - измерения ИРП │От (0,009) 0,15 до 30 МГц │
│ - испытания на помехоустойчивость │по &ГОСТ Р 51317.4.6& │
├───────────────────────────────────────────┴─────────────────────────────┤
│ <1> Общее полное несимметричное сопротивление эквивалента сети│
│определяется сопротивлением 150 Ом резистора, включенного параллельно│
│дросселю, и емкостью входного разъема относительно корпуса эквивалента. │
│ <2> Так как экран коаксиального кабеля на порте "Подключаемое│
│оборудование (ПО)" подсоединен непосредственно к металлическому корпусу│
│эквивалента сети, то требуемое значение развязки получить несложно. │
│ <3> Значения должны быть установлены в стандарте на группу однородной│
│продукции. │
│ <4> Коэффициент калибровки определяют с применением испытательной│
│установки в соответствии с Приложением Е,
рисунок Е.2. │
└─────────────────────────────────────────────────────────────────────────┘
8. Эквивалент руки и последовательно соединенный элемент RC
Эквивалент руки предназначен для проведения измерений параметров ТС, которое не подсоединяется к опорному заземлению и при обычном использовании находится в руках (&см.
ГОСТ Р 51318.14.1&). Эквивалент руки также может использоваться при испытаниях устройств, имеющих пластмассовый корпус с проводящим покрытием. К оборудованию такого типа относятся: электроинструменты, миксеры, телефонные трубки, джойстики, клавиатуры и т.п.
Эквивалент руки применяют при проведении измерений параметров кондуктивных ИРП в полосе частот от 0,15 до 30 МГц. Влияние рук оператора наиболее сильно сказывается в полосе частот от 5 до 30 МГц.
8.2. Конструкция эквивалента руки и элемента RC
Эквивалент руки состоит из металлической фольги или пластины, которая определенным образом размещается (наматывается) на ту часть оборудования, к которой обычно прикасается рука пользователя.
Металлическую фольгу подсоединяют к опорной точке M системы для измерения ИРП, к которой подключается RC элемент, состоящий из конденсатора C емкостью 220 пФ +/- 20%, последовательно соединенного с сопротивлением R = 510 Ом +/- 10%, второй вывод которого соединяется с опорным заземлением [см. рисунок 10а)].
а) Элемент RC
б) Портативная электрическая дрель
в) Портативная (ручная) электрическая пила
M - опорная точка измерительной системы;
A, B, D - рукоятки из изолирующего материала;
C - железный сердечник статора двигателя
или коробка передач
Рисунок 10. Применение эквивалента руки
Полоски металлической фольги шириной 60 мм, используемые для имитации влияния руки пользователя, обматывают вокруг рукоятки устройства или корпуса (основной части). При наличии клавиатуры металлическую фольгу или (что удобнее на практике) металлическую пластину максимальными размерами 100 x 300 мм2 размещают сверху на клавишах. Примеры использования фольги представлены на
рисунках 10 и
11.
а) Микротелефонная трубка
Примечание. Эквивалент руки состоит из металлической фольги размерами:
а) ширина - 60 мм, длина должна превышать длину окружности ручек, корпусов оборудования - для частей оборудования, которые во время работы находятся в руках (намотка не более чем в четырех местах);
б) 300 x 100 мм - для клавиатур, когда размер металлической фольги позволяет покрыть все клавиши полностью, или для клавиатур, размеры которых превышают максимальный размер фольги частично.
Рисунок 11. Примеры применения эквивалента руки
при измерении параметров оборудования информационных
технологий - микротелефонных трубок и клавиатуры
Длина провода между элементом RC и металлической фольгой не должна превышать 1 м. Если для испытательной установки необходим провод длиной более 1 м, то полная индуктивность провода при максимальной частоте измерения 30 МГц должна быть менее 1,4 мкГн.
Если рассматривать все соединительные провода как один провод в свободном пространстве, то индуктивность провода L должна быть менее 1,4 мкГн, если верхняя граница полосы частот в испытании на кондуктивные помехи равна 30 МГц. Если заданное значение длины провода относится к единственному проводу, то можно рассчитать минимальный диаметр проводов, которые должны быть использованы, пользуясь приведенной ниже формулой, при известных значениях индуктивности L, Гн:

, (2)
где

;
l - длина провода, м;
d - диаметр провода, м.
Примечание. При значении индуктивности 1,4 мкГн на частоте 30 МГц заметно преобладает сопротивление элемента RC, а влияние индуктивности незначительно.
8.3. Применение эквивалента руки
Максимальная длина провода между элементом RC и опорным заземлением обычно отвечает требованиям, когда длина провода не превышает 1 м. Элемент RC может, например, располагаться как можно ближе к металлической фольге или к опорной точке. Правильный выбор в значительной степени зависит от внутреннего общего несимметричного сопротивления источника ИРП и волнового сопротивления линии передачи, образованной соединительным проводом и окружающей его средой. Если полоса частот, в которой проводят измерения ИРП, ограничивается частотой 30 Мгц, то целесообразно разместить элемент RC внутри эквивалента сети питания (ЭСП) или АЭС. В этом случае несимметричное напряжение радиопомех измеряют относительно опорного заземления.
Основной принцип, которому надо следовать при использовании эквивалента руки, заключается в том, что зажим M элемента RC нужно подсоединять к любой незащищенной неподвижной металлической части или к металлической фольге, намотанной на все поставляемые с устройством ручки (фиксированные и съемные). Металлическая часть оборудования, покрытая краской или лаком, считается незащищенной металлической частью и должна непосредственно подсоединяться к элементу RC.
При применении эквивалента руки руководствуются следующими указаниями:
а) Если корпус устройства выполнен полностью из металла и заземлен, то эквивалент руки не используют.
б) Если корпус устройства выполнен из изоляционного материала, металлическую фольгу наматывают вокруг рукоятки B [см.
рисунок 10в)], а также вокруг второй рукоятки D (при ее наличии). Металлическую фольгу шириной 60 мм также наматывают вокруг корпуса C в том месте, где расположен железный сердечник статора двигателя или вокруг коробки передач, если при этом получается более высокий уровень ИРП. Эти отрезки металлической фольги и металлическое кольцо или проходной изолятор A (при наличии) соединяют вместе и подсоединяют к зажиму M элемента RC.
в) Если корпус установки выполнен частично из металла и частично из изоляционного материала и снабжен изолированными рукоятками, то металлическую фольгу наматывают вокруг рукояток A и B [см.
рисунок 10в)]. Если в месте расположения двигателя корпус выполнен из неметаллического материала, то корпус C обертывают металлической фольгой шириной 60 мм в месте расположения железного сердечника статора двигателя или вокруг коробки передач. Металлическая часть корпуса, металлическая фольга вокруг рукояток должны соединяться вместе и подсоединяться к зажиму M элемента RC.
г) Если установка класса II (без провода заземления) имеет две рукоятки A и B из изоляционного материала, а корпус C выполнен из металла, как например у электрической пилы [см.
рисунок 10в)], металлическую фольгу наматывают вокруг рукояток A и B. Металлическую фольгу на рукоятках A и B и металлический корпус C соединяют вместе и подсоединяют к зажиму M элемента RC.
д) Примеры применения эквивалента руки при испытании микротелефонных трубок и клавиатуры представлены на
рисунке 11. При испытании микротелефонной трубки [см.
рисунок 11а)] отрезок металлической фольги шириной 60 мм наматывают вокруг рукоятки. При испытании клавиатуры [см.
рисунок 11б)] клавиши должны быть (насколько возможно) полностью накрыты металлической фольгой или печатной платой, при этом плата должна лежать на клавиатуре металлизированной стороной. Размеры покрытия должны быть не более (300 x 100) мм2.
&Используемые средства измерений должны иметь действующее свидетельство о поверке.&
(обязательное)
В настоящем приложении приведены сведения об эквивалентах сети питания, используемых для измерения напряжения кондуктивных ИРП в полосе частот от 9 кГц до 100 МГц, с максимальными рабочими токами до 500 А. Рассмотрены V-образные ЭСП, предназначенные для измерений напряжения между каждым проводом сети питания и опорным заземлением, и дельтаобразные ЭСП для измерений напряжения между проводами сети питания (симметричного напряжения) и между средней точкой проводов сети питания и опорным заземлением (общего несимметричного напряжения).
Схемы ЭСП всех видов должны обеспечивать в полосе рабочих частот стабильное нормированное входное полное сопротивление, достаточное подавление мешающих сигналов, поступающих в схему измерений из сети питания (обычно мешающие сигналы должны быть по крайней мере на 10 дБ ниже уровня измеряемого напряжения) и не допускать попадания напряжения сети питания на вход измерителя ИРП. Кроме того, многофазные эквиваленты сети питания должны обеспечивать выполнение данных требований для каждого провода сети (двухпроводной однофазной сети и четырехпроводной трехфазной сети), иметь переключатель для подключения измерителя ИРП к измеряемому проводу сети питания и обеспечивать нагрузку для других проводов сети. Приведенные ниже схемы эквивалентов сети, предназначенных для двухпроводной однофазной сети, обладают такими возможностями. Данные схемы могут применяться также и для четырехпроводных трехфазных сетей питания.
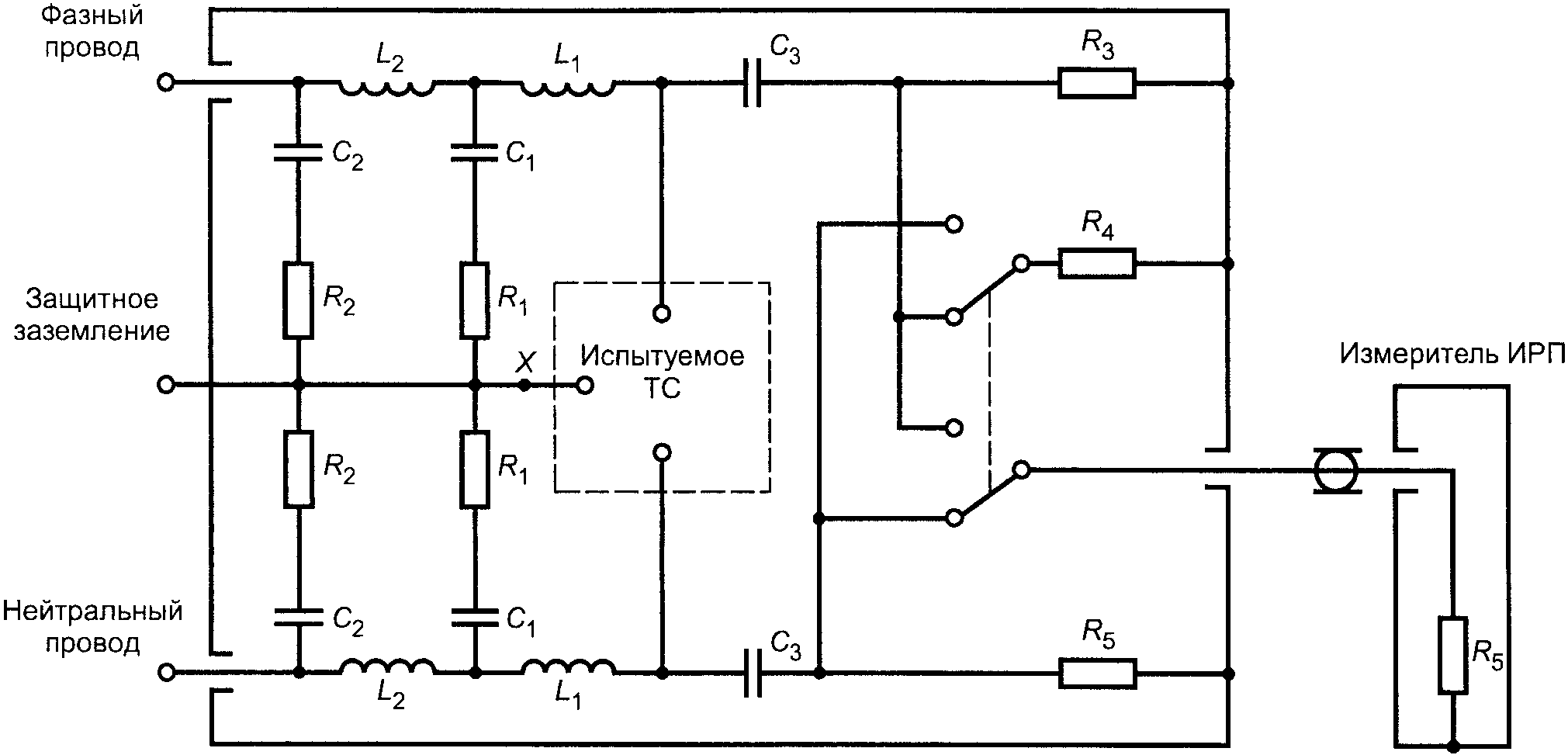
А.2. Пример V-образного эквивалента сети питания 50 Ом/50 мкГн + 5 Ом
В
таблице А.1 приведены номинальные значения элементов V-образного эквивалента сети питания, схема которого представлена на
рисунке 4 (см.
4.2). Элементы L1, C1, R1, R4 и R5 определяют входное полное сопротивление V-образного эквивалента; L2, C2 и R2 обеспечивают подавление мешающих сигналов, поступающих из сети питания, а C3 защищает измеритель ИРП от напряжения сети питания. Данная схема может быть использована для ЭСП с максимальными рабочими токами до 100 А включительно.
Таблица А.1
Номинальные значения элементов V-образного эквивалента
сети питания 50 Ом/50 мкГн + 5 Ом
Элемент | Номинальное значение |
R1 | 5 Ом |
R2 | 10 Ом |
R3 | 1000 Ом |
R4 | 50 Ом |
R5 | 50 Ом (входное полное сопротивление измерителя ИРП) |
C1 | 8 мкФ |
C2 | 4 мкФ |
C3 | 0,25 мкФ |
L1 | 50 мкГн |
L2 | 250 мкГн |
На нижнем участке полосы частот от 9 до 150 кГц полное сопротивление конденсатора C3 емкостью 0,25 мкФ не может считаться пренебрежимо малым. Если нет других указаний, при измерениях необходимо сделать поправку на значение этого сопротивления.
В целях безопасности корпус эквивалента должен быть надежно соединен с опорным заземлением, поскольку конденсаторы C1 и C2 имеют большие емкости, либо необходимо использовать трансформатор развязки по сети.
Индуктивность катушки L2 в полосе частот от 9 до 150 кГц должна иметь добротность не менее 10. На практике целесообразно применять катушки индуктивности в фазной цепи (провод под напряжением), включенные встречно - последовательно, а в нейтральной линии - дроссели с общим сердечником.
Конструкция катушки индуктивности L1 представлена в
разделе А.7. При испытаниях ТС с токами потребления более 25 А могут возникнуть трудности в применении эквивалента из-за сложности реализации катушки L2.
Данная схема может также отвечать требованиям к V-образному эквиваленту сети питания 50 Ом/50 мкГн в нижней рекомендуемой полосе частот от 9 до 150 кГц.
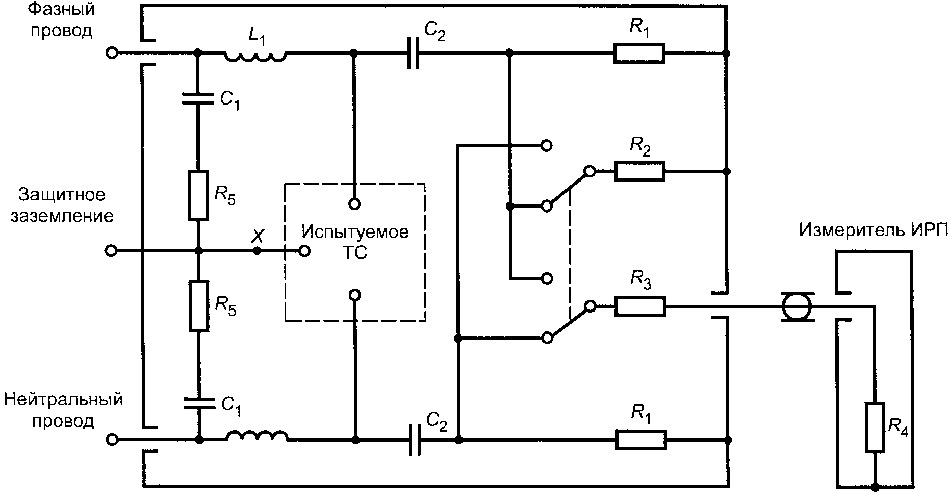
А.3. Пример V-образного эквивалента сети питания 50 Ом/50 мкГн
Схема с номинальными значениями элементов, приведенными в
таблице А.2, представлена на
рисунке 5 (см.
4.3). Элементы L1, C1, R2, R3 и R4 определяют входное полное сопротивление V-образного эквивалента сети питания. В отличие от V-образного эквивалента сети питания 50 Ом/50 мкГн + 5 Ом здесь отсутствует развязывающее звено, так как схема соответствует техническим требованиям к значению полного сопротивления. Однако в случае сильных сетевых помех для снижения уровня мешающих сигналов требуется фильтр. Такая схема эквивалента сети может использоваться для токов до 100 А включительно.
Таблица А.2
Номинальные значения элементов V-образного эквивалента
сети питания 50 Ом/50 мкГн
Элемент | Номинальное значение |
R1 | 1000 Ом |
R2 | 50 Ом |
R3 | 0 Ом |
R4 | 50 Ом (входное полное сопротивление измерителя ИРП) |
R5 | 0 Ом |
C1 | 1 мкФ |
C2 | 0,1 мкФ |
L1 | 50 мкГн |
В целях безопасности корпус эквивалента должен быть надежно соединен с опорным заземлением, так как значение емкости C1 велико. Если надежного соединения не обеспечить, необходимо использовать трансформатор развязки по сети. Конструкция катушки индуктивности L1 представлена в
разделе А.7.
А.4. Пример V-образного эквивалента сети питания 50 Ом/5 мкГн + 1 Ом
Схема V-образного эквивалента сети питания 50 Ом/5 мкГн + 1 Ом представлена на
рисунке 5 (см.
4.4), номинальные значения элементов схемы приведены в таблице А.3.
Таблица А.3
Номинальные значения элементов эквивалента сети
питания 50 Ом/5 мкГн + 1 Ом
Элемент | Номинальное значение |
R1 | 1000 Ом |
R2 | 50 Ом |
R3 | 0 Ом |
R4 | 50 Ом (входное полное сопротивление измерителя ИРП) |
R5 | 1 Ом |
C1 | 2 мкФ (минимум) |
C2 | 0,1 мкФ |
L1 | 50 мкГн |
Данный эквивалент сети может применяться на частотах от 150 кГц до 30 МГц с токами в проводах не более 400 А.
Альтернативная схема V-образного эквивалента сети питания 50 Ом/5 мкГн + 1 Ом с номинальными значениями элементов приведена на рисунке А.1.
Примечание. Детали катушки индуктивности: индуктивность 5 мкГн (18 витков диаметром 6 мм, намотанные на каркас диаметром 50 мм), точки отвода у 3, 5, 9 и 13,5 витков.
Рисунок А.1. Пример альтернативного эквивалента сети
питания 50 Ом/5 мкГн + 1 Ом для устройств,
используемых с источниками питания с низким сопротивлением
Такой эквивалент сети питания может использоваться в полосе частот от 150 кГц до 100 МГц для токов в проводах не более 500 А.
А.5. Пример V-образного эквивалента сети питания 150 Ом
Пример схемы V-образного эквивалента сети питания 150 Ом представлен на
рисунке 5 (см.
4.5). Номинальные значения элементов приведены в таблице А.4.
Таблица А.4
Номинальные значения элементов V-образного эквивалента
сети питания 150 Ом
Элемент | Номинальное значение |
R1 | 1000 Ом |
R2 | 150 Ом |
R3 | 100 Ом |
R4 | 50 Ом (входное полное сопротивление измерителя ИРП) |
R5 | 0 Ом |
C1 | 1 мкФ |
C2 | 0,1 мкФ |
L1 | Соответствующее значение для обеспечения определенного сопротивления |
А.6. Пример дельтаобразного эквивалента сети питания 150 Ом
Пример схемы дельтаобразного эквивалента сети питания представлен на
рисунке А.2. Номинальные значения элементов приведены в
таблице А.5.
P - подключение испытуемого ТС; 1 - для симметричной
составляющей; 2 - для асимметричной составляющей
Рисунок А.2. Пример дельтаобразного эквивалента
сети питания
Таблица А.5
Номинальные значения элементов
дельтаобразного эквивалента сети питания 150 Ом
┌────────┬───────────────────────────────────────────────────────┐
│Элемент │ Номинальное значение │
├────────┼───────────────────────────────────────────────────────┤
│R1, R2 │ 118,7 (120) Ом │
├────────┼───────────────────────────────────────────────────────┤
│R3, R5 │ 152,9 (150) Ом │
├────────┼───────────────────────────────────────────────────────┤
│R4 │ 390,7 (390) Ом │
├────────┼───────────────────────────────────────────────────────┤
│R6, R7 │ 275,7 (270) Ом │
├────────┼───────────────────────────────────────────────────────┤
│R8, R9 │ 22,8 (22) Ом │
├────────┼───────────────────────────────────────────────────────┤
│R10, R11│ 107,8 (110) Ом │
├────────┼───────────────────────────────────────────────────────┤
│R12 │ 50 Ом │
├────────┼───────────────────────────────────────────────────────┤
│C1, C2 │ 0,1 мкФ │
├────────┼───────────────────────────────────────────────────────┤
│L, C │Соответствующее значение для обеспечения определенного │
│ │ полного сопротивления │
├────────┴───────────────────────────────────────────────────────┤
│ Примечания. 1. Соотношение витков симметрирующего│
│трансформатора должно быть равно 1:2,5 при отводе от средней│
│точки. │
│ 2. Номинальные значения сопротивления, указанные в скобках,│
│представляют собой наиболее близкие рекомендуемые значения│
│(допуск +/- 5%). │
└────────────────────────────────────────────────────────────────┘
На основании расчетов эквивалент сети имеет следующие характеристики:
- затухание, дБ:
симметричное - 20 (20),
общее несимметричное (асимметричное) - 20 (19,9);
- полное сопротивление, Ом:
симметричное - 150 (150),
общее несимметричное (асимметричное) - 150 (148).
Значения в скобках приведены для сопротивлений, указанных в скобках в
таблице А.5.
А.7. Пример построения эквивалента сети питания с катушкой индуктивности 50 мкГн
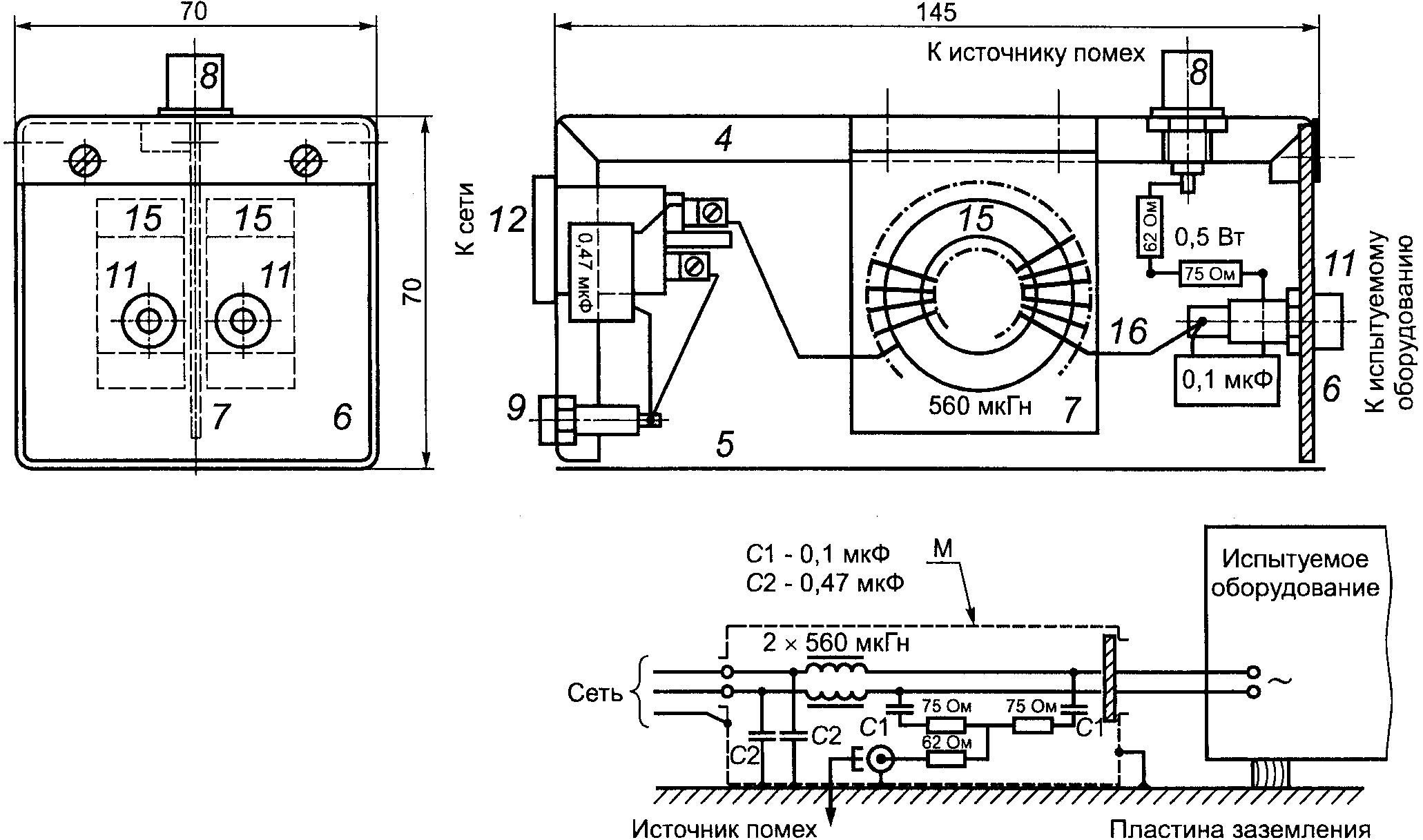
А.7.1. Катушка индуктивности
Схема катушки индуктивности представлена на
рисунке А.3. Обмотка состоит из 35 витков медной проволоки диаметром 6 мм, намотанных в один ряд с шагом 8 мм на каркас из изолирующего материала диаметром 130 мм. Индуктивность обмотки вне металлического корпуса превышает 50 мкГн, а внутри металлического корпуса - равна 50 мкГн. Для обеспечения стабильного положения намотки на каркасе нарезают спиральную канавку глубиной 3 мм и проволоку укладывают в эту канавку.
Примечание. Индуктивность катушки составляет 50 мкГн + 10%.
Рисунок А.3. Схема катушки индуктивности 50 мкГн
Между отводами витков 4 и 8, 12 и 16, 20 и 24, 26 и 32 включены резисторы R одинаковым сопротивлением 430 Ом +/- 10%, что снижает добротность катушки и тем самым обеспечивает подавление резонансов на высоких частотах.
А.7.2. Корпус катушки индуктивности
Катушку индуктивности и другие элементы эквивалента сети монтируют на металлической раме, которую затем закрывают металлическими крышками. С целью улучшения теплового рассеяния нижнюю и боковые крышки перфорируют. Размеры корпуса должны быть 360 x 300 x 180 мм.
Примечание. Рекомендуется, чтобы разъемы эквивалента сети для подключения испытуемого ТС располагались как можно ближе к углу того края корпуса, у которого можно установить еще один эквивалент и более, используя как можно более короткие провода.
Рисунок А.4. Общий вид эквивалента сети питания
А.7.3. Развязка катушки индуктивности
Затухание мешающих сигналов, поступающих из сети питания в эквивалент сети, представленный на
рисунке 4, но при отсутствии цепи развязки L2, C2 и R2 и использовании катушки индуктивности в схеме, показано на рисунке А.5.
Рисунок А.5. Затухание фильтра эквивалента сети питания
Затухание определяется между зажимами сети питания и разъемом для подключения измерителя ИРП.
На кривой 1 (см. рисунок А.5) приведено затухание при внутреннем сопротивлении генератора сигналов на сетевом зажиме

, составляющем 50 Ом. На кривой 2 приведено затухание, когда внутреннее сопротивление генератора меняется в соответствии с номинальным значением входного полного сопротивления эквивалента сети питания

.
А.8. Измерение коэффициента калибровки V-образного эквивалента сети питания
Коэффициент калибровки ЭСП определяют с помощью испытательной установки, приведенной на
рисунках А.6 а) и
б) для каждой испытательной конфигурации V-образного эквивалента сети. Коэффициент калибровки измеряют на каждом проводе сети при каждом типовом соединении (например, при конфигурациях с ручным и дистанционным переключением) с помощью анализатора цепей или генератора сигналов и измерителя ИРП. Все незадействованные выводы разъема эквивалента сети, предназначенные для подключения испытуемого ТС, должны быть нагружены на сопротивление 50 Ом.
а) Калибровка выходного напряжения анализатора цепей
Рисунок А.6. Испытательная установка для измерения
коэффициента калибровки ЭСП с помощью анализатора цепей,
лист 1
б) Измерения коэффициента калибровки с помощью
анализатора цепей
Рисунок А.6, лист 2
Так как входное сопротивление со стороны разъема ТС имеет частотно-зависимый характер, необходимо, чтобы выходное напряжение анализатора цепей или генератора было калибровано с помощью измеренного уровня напряжения на данном разъеме испытуемого ТС в соответствии с
рисунком А.6 а).
Конструкция перехода, используемого на разъеме ТС, может быть критична к калибровке. Соединения должны обеспечивать низкое сопротивление, а Т-соединитель должен располагаться как можно ближе к разъему ТС и зажимам заземления. Для того, чтобы обеспечить минимальную погрешность при измерениях (сопротивление источника и нагрузки должны быть равны 50 Ом), используют постоянные аттенюаторы затуханием 10 дБ.
Каждый вывод сетевого разъема нагружают на сопротивление 50 Ом относительно заземленного корпуса эквивалента.
Для V-образного эквивалента 150 Ом должно учитываться перераспределение напряжения между разъемом ТС и ВЧ разъемом измерителя ИРП, т.е. между сопротивлениями 150 и 50 Ом.
(справочное)
КОНСТРУКЦИЯ, ПОЛОСА РАБОЧИХ ЧАСТОТ
И КОЭФФИЦИЕНТ КАЛИБРОВКИ ПРОБНИКОВ ТОКА
Б.1. Обсуждение характеристик токосъемников
Размеры токосъемника определяются максимальными размерами кабеля, на котором должны быть проведены измерения, максимальной мощностью тока, протекающего по кабелю, и полосой частот измеряемого сигнала.
Токосъемник обычно имеет тороидальную форму, причем провод, на котором должны быть проведены измерения, размещается в центре отверстия тороида. Существующие требования и технические условия изготовителей показывают, что диаметр центрального отверстия токосъемника может изменяться от 0,2 до 30 см. Вторичную обмотку размещают на тороиде так, чтобы обеспечить охватывание кабеля токосъемником. Тороидальный сердечник и обмотку помещают в экран, предотвращающий влияние электростатических зарядов. Экран должен иметь зазор, исключающий его превращение в короткозамкнутый виток на трансформаторе.
Типовые токосъемники, используемые при измерениях ИРП, имеют вторичную обмотку, содержащую от семи до восьми витков. Это оптимизированное число витков обеспечивает одновременно максимально плоскую частотную характеристику и вносимое полное сопротивление 1 Ом или менее.
Для частот ниже 100 кГц используются сердечники из ламинированной кремнистой стали. Ферритовые сердечники используются для полосы частот от 100 кГц до 400 МГц, и для полосы частот от 200 до 1000 МГц используется воздушный зазор с переходом от симметричной катушки к несимметричному 50-Омному выходу. Расположение элементов типового токосъемника показано на рисунке Б.1.
Рисунок Б.1. Типовая конфигурация пробника тока
Токосъемник используется в основном в качестве устройства, воспринимающего сигналы при проведении измерений параметров ИРП. Следовательно, его конструкция должна быть такой, чтобы преобразовывать токи ИРП в напряжения, которые могут быть обнаружены измерителем ИРП. Относительную чувствительность токосъемника выражают в единицах преобразованного полного сопротивления. Преобразованное полное сопротивление определяют как отношение вторичного напряжения (как правило, на 50-Омной резистивной нагрузке) к первичному току. Иногда вместо этой величины используют преобразованную проводимость.
Полная чувствительность токосъемника и измерителя ИРП является также функцией чувствительности измерителя. Минимальный обнаруживаемый ток ИРП в проводе представляет собой отношение чувствительности измерителя ИРП V к преобразованному полному сопротивлению датчика тока

. Например, если используют измеритель ИРП чувствительностью 1 мкВ и токосъемник с преобразованным полным сопротивлением 10 Ом, то минимальный измеряемый ток ИРП составит 0,1 мкА, однако если используют измеритель ИРП чувствительностью 10 мкВ и токосъемник с преобразованным полным сопротивлением 1 Ом, то минимальный измеряемый ток должен быть 10 мкА. Для получения наибольшей чувствительности значение преобразованного полного сопротивления должно быть возможно большим. Преобразованное полное сопротивление

часто выражают в децибелах относительно одного Ома. Это удобная единица, соответствующая широко применяемым единицам уровня ИРП, выраженным в децибелах относительно одного микровольта или одного микроампера (

в децибелах относительно 1 Ом определяют как

).
Б.2. Эквивалентная электрическая схема токосъемника
В соответствии с общей теорией трансформатора токосъемник может быть представлен точной эквивалентной схемой. Данная схема приведена во многих изданиях, например в
[6]. После значительного упрощения точных эквивалентных схем и полученных из них уравнений могут быть получены следующие уравнения для преобразованного полного сопротивления токосъемника:
- на высоких частотах:

, (Б.1)
- на средних частотах:

, когда

, (Б.2)
- на низких частотах:

, (Б.3)
где

- преобразованное полное сопротивление;
M - взаимная индуктивность между первичной и вторичной обмотками;
L - индуктивность первичной обмотки;

- нагрузочное полное сопротивление вторичной обмотки;
C - распределенная емкость вторичной обмотки;

- угловая частота, рад/с.
Из приведенных уравнений можно сделать следующие выводы:
1) на средних частотах максимальное преобразованное полное сопротивление при постоянном нагрузочном полном сопротивлении прямо пропорционально отношению взаимной индуктивности к индуктивности вторичной обмотки (значение

поддерживается постоянным);
2) на высоких частотах точка половинной мощности возникает, когда реактивность распределенной емкости вторичной обмотки равна нагрузочному полному сопротивлению.
Б.3. Ограничивающие эффекты измерений с токосъемником
Токосъемник представляет собой тороидальный трансформатор, преобразующий полное сопротивление вторичной цепи в первичную цепь. Для вторичной обмотки, имеющей восемь витков, и 50-Омной нагрузки типичное значение вносимого затухания составляет приблизительно 1 Ом. Для случаев, когда суммарное полное сопротивление источника сигнала и нагрузки в измеряемой цепи превышает 1 Ом, применение токосъемника не изменяет существенно условий прохождения первичного тока, однако если сумма полных сопротивлений источника сигналов и нагрузки оказывается меньше, чем вносимое затухание, применение токосъемника может привести к значительному изменению первичного тока.
Токосъемник применяется, в основном, для измерения тока ИРП в первичных силовых линиях, в которых может проходить ток не более 300 А - при постоянном напряжении и не более 100 А - при переменном напряжении. Токосъемник может также применяться вблизи устройств, которые могут генерировать сильные внешние магнитные поля. Преобразованное полное сопротивление токосъемника не должно изменяться при воздействии указанных токов и магнитных полей. Следовательно, магнитная цепь токосъемника должна быть сконструирована так, чтобы исключить ее насыщение. Учитывая, что переменные силовые токи могут иметь частоты от 20 Гц до 15 кГц, они могут стать причиной повреждения входных цепей подключенного измерительного приемника. Для того, чтобы избежать этих повреждений, необходимо ввести между токосъемником и измерительным приемником режекторный фильтр, настроенный на частоты силовых токов. Схема фильтра высоких частот с частотой среза 9 кГц представлена на рисунке Б.2.

Рисунок Б.2. Схема фильтра высоких частот
с частотой среза 9 кГц
Б.4. Типичные амплитудно-частотные характеристики пробников тока
Типичные амплитудно-частотные характеристики пробников тока с плоскими участками от 100 кГц до 100 МГц представлены на
рисунке Б.3 а), от 30 до 300 МГц - на
рисунке Б.3 б), от 200 до 1000 МГц - на
рисунке Б.3 в).
Рисунок Б.3. Зависимость передаточного полного
сопротивления типовых пробников тока от частоты,
лист 1
Рисунок Б.3, лист 2
Б.5. Экранирующие устройства, используемые с токосъемниками
Токосъемник в сочетании с проводящим экранирующим устройством (например медным, латунным и т.д.) может быть использован для измерения общего несимметричного, либо симметричного тока помех. Метод применим в полосе частот от 100 кГц до 20 МГц. Существенной особенностью этого метода является применение модифицированного радиочастотного токосъемника в сочетании с фильтром высоких частот. Фильтр высоких частот применяют с целью усиления режекции токов силовой частоты на выходе токосъемника. Порядок проведения испытаний изложен в
[1].
Б.5.1. Теоретическая модель
а) Эквивалентные схемы испытаний с применением токосъемников, на которых указаны составляющие токов: в фазном проводе сети

, в нейтральном проводе

, общий несимметричный ток

, симметричный ток

, приведены на
рисунке Б.4.
Примечание. Фазовый угол между

и

считается равным 0 (для проводов длиной менее 1 м при частотах ниже 30 МГц).

;

;

;

.
а) Схема испытаний СИСПР,
иллюстрирующая прохождение токов помех
Рисунок Б.4. Эквивалентные схемы испытаний
с применением токосъемников, лист 1
б) Схема испытаний, позволяющая разделить общие
несимметричные и симметричные токи помех
Рисунок Б.4, лист 2
Следовательно на выходе токосъемника, охватывающего провода так, чтобы воздействия токов

и

складывались, будет сигнал, обусловленный только общим несимметричным (асимметричным) током, в то время как при вычитании воздействий от токов

и

на выходе должен появиться сигнал, связанный только с симметричным током. Необходима поправка 6 дБ к измеренному значению общего несимметричного тока из-за коэффициента 2 в уравнении для общего несимметричного тока [см.
рисунок Б.4 б)].
Б.5.2. Конструкция экранирующего устройства
Конструкция дополнительного экрана показана на
рисунке Б.5. Размеры приведены для токосъемника с диаметром отверстия 51 мм. Для токосъемников с другими размерами конструкция должна быть соответственно изменена. Применяется материал с высокой проводимостью (медь, латунь).
Рисунок Б.5. Конструкция дополнительного экрана
Дополнительный экран служит для позиционирования неэкранированных проводов в токосъемнике и обеспечения дополнительного экранирования от любого внешнего магнитного потокосцепления, когда один из выходных зажимов токосъемника заземляется. Изолированный многожильный провод сечением 0,75 мм2 пропускают через отверстия и соединяют на каждом конце с зажимами для подключения экранированных проводов сети электропитания и проводов, подключаемых к эквиваленту сети. По центру экранирующего устройства навивают изоляционную ленту так, чтобы провода были жестко укреплены в углублениях и эта часть сборки прочно удерживалась в токосъемнике, когда его закрывают. Экранирующее устройство позиционируют в токосъемнике так, чтобы плоскость, в которой укреплены провода, была перпендикулярна к плоскости зазора между половинами сердечника в токосъемнике. При этом важно обеспечить изоляцию экранирующего устройства, приведенного на
рисунке Б.5, от корпуса токосъемника так, чтобы зазор в корпусе не был закорочен.
Б.5.3. Фильтр верхних частот
Высокочастотный фильтр, при необходимости, включают между выходом токосъемника и измерительным приемником. Фильтр может быть частью измерительного приемника [см.
рисунки Б.2 и
Б.4 б)].
Б.6. Коэффициент калибровки пробников тока
Калибровка токосъемников может быть проведена с использованием измерительного приспособления, представляющего собой коаксиальный адаптер в виде двух разъемных половин. В собранном состоянии и при установке токосъемника на положенное место адаптер образует коаксиальную линию, внешний провод которой окружает токосъемник, а внутренний провод проходит сквозь отверстие токосъемника (см.
рисунок Б.9).
Эквивалентная схема калибровки представлена на
рисунке Б.6. Значение тока

, протекающего через внутренний провод, при условии, что коаксиальная линия хорошо согласована, может быть вычислено на основе результатов измерений напряжения

в линии. Материал конструкции или экрана токосъемника (если он является металлическим) должен быть учтен при конструировании измерительного приспособления и обеспечении согласования коаксиальной линии.
Рисунок Б.6. Упрощенная схема цепи, включающей в себя
коаксиальный адаптер и токосъемник.
Измерение коэффициента калибровки токосъемника
Преобразованная проводимость K, дБ (S), может быть вычислена по формуле

, (Б.4)
где

- радиочастотное напряжение в коаксиальной линии, дБ (мкВ);

- радиочастотное напряжение на выходе токосъемника, дБ (мкВ);
Коэффициент 34 учитывает 50-Омное полное сопротивление нагрузки.
Значение преобразованной проводимости K используют для вычисления значения измеренного тока

по формуле

, (Б.5)
где

выражают в дБ (мкА),

- в дБ (мкВ), K - в дБ (S).
Пример зависимости коэффициента калибровки пробника тока от частоты представлен на
рисунке Б.7. Потери, вносимые коаксиальным адаптером, нагруженным на сопротивление 50 Ом с токосъемником, расположенным внутри адаптера, показаны на
рисунке Б.8. Фотография приспособления с коаксиальным адаптером приведена на
рисунке Б.9.
Рисунок Б.7. Зависимость коэффициента калибровки
пробника тока от частоты
Рисунок Б.8. Потери, вносимые коаксиальным адаптером,
нагруженным на сопротивление 50 Ом с расположенным внутри
токосъемником. Токосъемник также нагружен
на сопротивление 50 Ом
Рисунок Б.9. Токосъемник между двумя половинами
коаксиального адаптера
(справочное)
КОНСТРУКЦИЯ УСТРОЙСТВ СВЯЗИ ДЛЯ ИНЖЕКЦИИ ТОКА РАДИОПОМЕХ
В ПОЛОСЕ ЧАСТОТ ОТ 0,15 до 30 МГц
В.1. Устройство связи типа A для коаксиального антенного входа
Схема и конструкция устройства связи типа A приведены на
рисунке В.1. Дроссель должен иметь индуктивность 280 мкГн.
4, 5 - металлический корпус, 145 x 70 x 70 мм (часть 5
расположена на пластине заземления); 6 - передняя панель
(изоляционный материал); 7 - плата для размещения
ферритовых колец (изоляционный материал); 8 - коаксиальный
разъем, байонетный (BNC), 50 Ом; 9 - зажим для подключения
к земле; 10 - коаксиальный разъем, байонетный (BNC);
13 - два склеенных ферритовых кольца, тип 4С6,
диаметр 36 мм с 28 витками для обеспечения индуктивности
280 мкГн; 14 - коаксиальный кабель
с внешним диаметром 0,9 мм
Рисунок В.1. Пример устройства связи типа A
для коаксиального входа
Дроссель представляет собой конструкцию из сердечника и обмотки.
Сердечник состоит из двух одинаковых склеенных ферритовых колец из материала 4С6 или аналогичного, имеющих внешний диаметр 36 мм, внутренний диаметр 23 мм, толщину 30 мм.
Примечание. Характеристики магнитного феррита типа 4С6: относительная начальная магнитная проницаемость

= 120; коэффициент потерь

< 40 при 2 МГц, менее 100 - при 10 МГц; удельное сопротивление

= 10 кОм.
Обмотка состоит из 28 витков экранированного коаксиального кабеля, например UT-34, диаметром 0,9 мм с наружной изолирующей хлорвиниловой трубкой диаметром 1,5 мм.
В.2. Устройство связи типа M для сетевых проводов
Схема и конструкция устройства связи типа M приведены на рисунке В.2.
4 - 9 - см. устройство связи типа A; 11 - сетевое гнездо
для испытуемого оборудования (два изолированных
однополюсных гнезда); 12 - сетевая штепсельная вилка
(2Р + земля); 15 - два дросселя из двух склеенных
ферритовых колец, тип 4С6, диаметр 36 мм с 40 витками
на каждом для обеспечения индуктивности 560 мкГн;
16 - изолированный медный провод внешним диаметром 1,5 мм
Рисунок В.2. Пример устройства связи типа M
для сетевых проводов
Два дросселя должны иметь индуктивность по 560 мкГн каждый. Емкость конденсаторов C1, C2 должна быть 0,1 и 0,47 мкФ соответственно.
Дроссель индуктивностью 560 мкГн представляет собой конструкцию из сердечника и обмотки.
Сердечник состоит из двух одинаковых склеенных ферритовых колец из материала 4С6 или аналогичного, имеющих внешний диаметр 36 мм, внутренний диаметр 23 мм, толщину 30 мм. Обмотка состоит из 40 витков изолированной медной проволоки диаметром 1,5 мм.
В.3. Устройство связи типа L для проводов громкоговорителя
Схема и конструкция устройства связи типа L приведены на рисунке В.3.
4 - 6, 8, 9 - см. устройства связи типа A;
17 - изолированные однополюсные гнезда для вилки
с пружинящими боковыми накладками; 18 - два дросселя
индуктивностью 560 мкГн каждый
Примечание. Установка элементов - см. устройство связи типа M.
Рисунок В.3. Пример устройства связи типа L
для проводов громкоговорителя
Два дросселя должны иметь индуктивность по 560 мкГн каждый. Емкость конденсаторов C1, C2 должна быть 47 нФ и 0,22 мкФ соответственно.
Дроссель индуктивностью 560 мкГн представляет собой конструкцию из сердечника и обмотки.
Сердечник состоит из ферритового кольца, имеющего внешний диаметр 36 мм, внутренний диаметр 23 мм и толщину 15 мм, из материала 4С6 или аналогичного.
Обмотка состоит из 56 витков медной проволоки с лаковой изоляцией, диаметр 0,4 мм.
В.4. Устройства связи типа

для сигналов звуковой частоты
Схема и конструкция устройства связи типа

приведены на
рисунке В.4. Индуктивность дросселя должна быть 280 мкГн. Экранированный кабель должен относиться к используемым на звуковой частоте, и его диаметр должен быть не более 2,1 мм.
Примечания. 1. Конструкция дросселя должна быть идентичной приведенной в
В.1.
2. В качестве устройства связи типа

допускается использовать устройство связи типа А в соответствии с
В.1, если два кабеля стереосигнала испытуемого ТС соединены вместе.
4 - 6, 8, 9 - см. устройство связи типа A;
19 - розетки с прижимными контактами;
20 - дроссель индуктивностью 280 мкГн
Примечание. Установка дросселя - см. устройство связи типа A.
Рисунок В.4. Пример устройства связи типа

для сигналов звуковой частоты
В.5. Устройства связи типа

для звуковых сигналов, видеосигналов и сигналов управления
Схема и конструкция устройства связи типа

для звуковых сигналов, видеосигналов и сигналов управления приведены на
рисунке В.5. Индуктивность каждого из двух дросселей должна быть 560 мкГн. Внешний диаметр трехпроводного кабеля должен быть не более 1,5 мм, что достигается использованием двух коаксиальных кабелей типа UT-20 (диаметр 0,6 мм) и медного провода с лаковой изоляцией диаметром 0,3 мм.
Примечание. Конструкция дросселя должна быть идентичной приведенной в
В.2.
4 - 6, 8 - 9 - см. устройства связи типа A;
21 - многоштыревой разъем (например розетка DIN
на 7 положений); 22 - два дросселя индуктивностью
560 мкГн каждый
Примечания. 1. Установка дросселей - см. устройство связи типа M.
2. C = 1 нФ (или более, если позволяет источник сигнала).
Рисунок В.5. Пример устройства связи типа

для сигналов
звуковой частоты, видеосигналов и сигналов управления
(справочное)
ПРИНЦИП ИЗМЕРЕНИЯ ПАРАМЕТРОВ
ПОМЕХОУСТОЙЧИВОСТИ ПРИ ВОЗДЕЙСТВИИ ТОКА
РАДИОПОМЕХ И ПРИМЕРЫ УСТРОЙСТВ СВЯЗИ
Г.1. Принцип измерения параметров помехоустойчивости
Принцип измерения параметров помехоустойчивости представлен на
рисунке Г.1. Индуктивность L представляет собой высокое сопротивление для инжектируемого тока радиопомех. Фильтр L/C2 обеспечивает развязку вспомогательного оборудования и ВЧ генератора инжектируемых помех. Сигнал помехи от генератора с внутренним сопротивлением 50 Ом вводится в провода или в экран коаксиального кабеля через резистор R1 сопротивлением 100 Ом и разделительный конденсатор C1. Конденсаторы C1 и C2 могут быть заменены короткозамкнутой перемычкой, если это не влияет на работу испытуемого ТС.
Рисунок Г.1. Принцип испытаний на помехоустойчивость
при инжекции тока помех
Г.2. Типы устройств связи и их конструкции
Используются устройства связи указанных ниже типов:
1. Тип A
Устройства связи типа A предназначены для испытаний ТС на помехоустойчивость при инжекции кондуктивных радиопомех в коаксиальные кабели и провода, по которым передаются полезные высокочастотные сигналы. Конструкция устройства связи типа A приведена на
рисунке В.1. Резистор сопротивлением 100 Ом (для обеспечения полного сопротивления источника 150 Ом при сопротивлении генератора радиопомех 50 Ом) подключается к экрану коаксиального выходного соединителя в блоке связи.
2. Тип M
Устройства связи данного типа предназначены для использования с сетевыми проводами. Детали конструкции приведены на
рисунке В.2. Инжекция общего несимметричного тока помех осуществляется в оба провода через эквивалентное сопротивление 100 Ом. Данное устройство аналогично дельтаобразному эквиваленту сети и представляет собой, если смотреть со стороны зажимов испытуемого ТС, симметричное и общее несимметричное эквивалентное резистивное сопротивление, равное 150 Ом.
3. Тип L
Устройства связи данного типа предназначены для испытаний на устойчивость ТС к токам кондуктивных помех в проводах громкоговорителя. Конструкция устройств связи типа L представлена на
рисунке В.3. Полное сопротивление источника мешающего сигнала такое же, как и для устройств связи типа M.
4. Тип

и

Устройства связи типа

и

предназначены для испытаний на помехоустойчивость ТС при инжекции токов кондуктивных помех в провода передачи звуковых сигналов, видеосигналов и т.д. Блоки имеют многоштырьковые разъемы, которые должны соответствовать различным конфигурациям соединителей.
Устройства связи типа

применяют при необходимости обеспечить цепь прямой передачи звуковых сигналов, видеосигналов, сигналов управления и т.д., для которых требуется развязка с тем, чтобы обеспечить поступление сигнала помехи к испытуемому ТС. Детали конструкции представлены на
рисунке В.4. Показана развязка для звуковых сигналов, которую обеспечивает пара экранированных проводов, намотанных на ферритовое кольцо. В случае многожильных кабелей по конструктивным причинам может потребоваться разделить провода кабеля перед намоткой на ферритовое кольцо, как показано на
рисунке В.5. В обоих случаях ток помех инжектируется через 100-Омный резистор на выводы экрана и заземления выходного соединительного устройства, через которые попадает в экраны экранированных проводов, а через конденсаторы C - в другие (неэкранированные) провода.
Устройства связи типа

предназначены для применения в случаях, если нет необходимости в прохождении полезных сигналов через устройство связи. Все провода кабеля нагружают на согласованные сопротивления. Детали конструкции приведены на
рисунке Г.2. Ток помехи инжектируют через резистор сопротивлением 100 Ом в экран (заземление) и штырьки заземления соединителя, причем к этой точке должны быть подключены также все нагрузочные резисторы проводов (от

до

). Следует отметить, что для этой цели может быть использовано устройство связи типа

(см.
рисунок В.4 или
В.5), нагруженное на правильно подобранное нагрузочное сопротивление.
6, 8, 9 - см. устройство связи типа A; 23 - металлический
корпус 100 x 55 x 55 мм; 24 - многоштыревой разъем;

-

- согласованные нагрузочные сопротивления
Примечание. Значения нагрузочных сопротивлений для звукового оборудования:
звукосниматель магнитный ............................ 2,2 кОм x 2;
звукосниматель пьезоэлектрический ................... 470 кОм x 2;
микрофон ............................................. 600 Ом x 2;
тюнер ................................................ 47 кОм x 2;
магнитофон ........................................... 47 кОм x 4;
аудио вх./вых. ....................................... 47 кОм x 4.
Рисунок Г.2. Схема устройства связи типа

с нагрузочными сопротивлениями
Если внутреннее сопротивление генератора помех не равно 50 Ом, значение сопротивления последовательно подключаемого резистора подбирают так, чтобы получить требуемое сопротивление 50 Ом.
Для полосы частот от 0,15 до 30 МГц значение индуктивности катушек радиочастотного дросселя, показанных на
рисунках В.1 -
В.5, должно быть 280 мкГн (или 560 мкГн x 2 при параллельном соединении). Конструкции указанных выше катушек приведены в
Приложении В.
Особое внимание должно быть уделено обмоткам катушек с тем, чтобы значение паразитной емкости на выходных зажимах устройств связи было возможно более низким.
Следует отметить, что металлические корпуса блоков связи должны быть соединены с пластиной заземления с помощью мелко сплетенной медной шины больших размеров. Поверхность корпусов в месте подключения шины должна быть неокрашенной.
(обязательное)
ПРИМЕР АСИММЕТРИЧНОГО ЭКВИВАЛЕНТА СЕТИ
И ИЗМЕРЕНИЕ ЕГО ПАРАМЕТРОВ
Д.1. Пример асимметричного эквивалента сети - Т-образный эквивалент сети
В качестве примера АЭС на
рисунке Д.1 приведен Т-образный эквивалент сети. Зажимы

и

предназначены для подключения двухпроводной сигнальной линии испытуемого ТС, клемма RG - для подключения эквивалента сети к опорному заземлению или к защитному заземлению (зажиму заземления испытуемого ТС).
Рисунок Д.1. Пример Т-образного эквивалента сети
для двухпроводной линии
Симметричное напряжение сигнала, необходимого для функционирования испытуемого ТС, подают на зажимы

и

. Сдвоенный дроссель

обеспечивает измерение общей несимметричной (асимметричной) составляющей ИРП. Две обмотки дросселя сконструированы так, чтобы симметричные токи были подавлены за счет большого сопротивления, а затухание для общих несимметричных токов (протекающих к

) было пренебрежимо малым.
Входное полное сопротивление эквивалента сети для общего несимметричного напряжения ИРП должно быть 150 Ом. Данное сопротивление определяется двумя резисторами

(200 Ом), которые для общего несимметричного тока включены параллельно, и последовательно включенным с ними сопротивлением

, которым обычно является входное полное сопротивление измерителя ИРП (50 Ом).
При правильном выборе этих элементов значение коэффициента калибровки эквивалента сети будет приблизительно равно 9,5 дБ.
Конденсаторы

являются блокировочными и исключают изменение свойств дросселя

из-за насыщения сердечника и повреждения резисторов эквивалента сети постоянным напряжением, имеющимся в линии.
Д.2. Измерения параметров АЭС
Для определения соответствия требованиям, установленным в
7.1, применяют указанные ниже методы измерения параметров АЭС:
а) Входное полное сопротивление.
Входное полное сопротивление асимметричного эквивалента сети представляет собой полное сопротивление между зажимами

и

, соединенными вместе, и зажимом опорного заземления RG. Значение входного полного сопротивления должно соответствовать требованиям при подключении соединенных вместе зажимов

и

к зажиму RG и при отсутствии такого подключения, как показано на рисунке Д.2.
Примечание. Для асимметричных эквивалентов сети, имеющих более чем одну пару проводов, т.е. применяемых при работе с многопроводными линиями, все провода порта ТС и соответственно порта ПО соединяют вместе.
Рисунок Д.2. Схема измерения входного полного сопротивления
б) Затухание продольного преобразования (ЗПП).
Измерения проводят в соответствии с
рисунком Д.3 в). Сигнал с выхода анализатора цепей подают на пробник ЗПП (симметрирующий трансформатор) с остаточным (не скомпенсированным) значением ЗПП, по крайней мере на 10 дБ превышающим требуемое значение ЗПП АЭС. Верификация пробника ЗПП должна проводиться в соответствии с
рисунком Д.3 а), его калибровка - в соответствии с
рисунком Д.3 б).
Примечания. 1. Затухание продольного преобразования определяют как

, в соответствии с
[7] &(см. также ГОСТ Р 51700)&.
2. В качестве нагрузки пробника ЗПП применяют П-образную схему с минимальным значением ЗПП, состоящую из резисторов

,

и

(

). Симметричное сопротивление П-образной схемы

должно быть равно номинальному симметричному полному сопротивлению эквивалента сети Z, а общее несимметричное сопротивление П-образной схемы

должно быть равно 150 Ом. При Z = 100 Ом параметры П-образной схемы должны быть следующими:

= 120 Ом и

=

= 300 Ом.
3. Общее несимметричное сопротивление генератора сигналов (анализатора цепей) должно быть Z/4 (т.е. 25 Ом при Z = 100 Ом).
4. При подключении к П-образной схеме с указанными выше значениями параметров измеренное остаточное (не скомпенсированное) значение ЗПП пробника должно быть на 20 дБ больше, чем максимальное ЗПП эквивалента сети, применяемого при измерениях.
5. Для обеспечения повторяемости измерений значение ЗПП пробника должно быть равно требуемому значению при любой ориентации П-образной схемы относительно пробника.
6. Пример пробника ЗПП приведен в
[8].
а) Схема верификации пробника ЗПП
Рисунок Д.3. Схемы верификации, калибровки пробника ЗПП
и измерения ЗПП асимметричного эквивалента сети, лист 1
Примечания. 1. Затухание продольного перехода

, дБ, определяют с применением L-образной схемы в соответствии с выражением

. (Д.1)
2. На неопределенность измерения ЗПП асимметричного эквивалента сети, приведенного на
рисунке Д.3 в), влияет точность установки параметров L-образной схемы и значение остаточного ЗПП пробника. Изменение ориентации пробника ЗПП относительно зажимов L-образной схемы будет приводить к определенной неопределенности калибровки.
3. Пример параметров L-образной схемы: при полном сопротивлении Z = 100 Ом и

= 100 Ом установка значения

= 750 Ом обеспечит ЗПП пробника, равное 29,97, т.е. приблизительно 30 дБ.
б) Схема калибровки пробника ЗПП
2. В зависимости от разности между значением ЗПП АЭС, подлежащим измерению, и значением остаточного ЗПП пробника точность измерения может быть повышена проведением измерений при двух ориентациях пробника ЗПП относительно зажимов порта ТС эквивалента сети и определения среднего значения результатов измерения.
3. Для асимметричных эквивалентов сети, имеющих более чем одну пару проводов, т.е. применяемых при работе с многопроводными линиями, измеряют ЗПП каждой пары, при этом другие пары нагружают на общее несимметричное полное сопротивление Z.
в) Схема измерения ЗПП асимметричного эквивалента сети
Рисунок Д.3, лист 2
в) Затухание общих несимметричных сигналов между портом подключаемого оборудования (ПО) и портом испытуемого технического средства (ТС).
Примечания. 1. Значение затухания общих несимметричных сигналов между портом ПО и портом ТС

, дБ, определяют в соответствии с выражением

. (Д.2)
2. Коэффициент калибровки АЭС

определяют в соответствии с
рисунком Д.6.
3. Требования к затуханию должны выполняться в обоих положениях переключателя

.
4. Для асимметричных эквивалентов сети, имеющих более чем одну пару проводов, т.е. применяемых при работе с многопроводными линиями, измерения проводят для каждой пары в отдельности.
Рисунок Д.4. Испытательная установка для измерения
затухания общих несимметричных сигналов между портом
ПО и портом испытуемого ТС
г) Вносимые потери симметричной схемы.
Измерение вносимых потерь симметричной схемы проводят в соответствии с рисунком Д.5.
Рисунок Д.5. Испытательная установка для измерения вносимых
потерь для симметричных сигналов между портами ПО и ТС
В качестве симметрирующих устройств при измерении вносимых потерь эквивалента сети могут быть использованы два идентичных пробника ЗПП. Для определения их собственных вносимых потерь два пробника соединяют последовательно. Общее вносимое затухание двух пробников ЗПП в полосе частот от 0,15 до 30 МГц должно быть менее 1 дБ.
д) Коэффициент калибровки асимметричного эквивалента сети.
Измерения коэффициента калибровки проводят в соответствии с
рисунком Д.6.
Примечания. 1. Коэффициент калибровки АЭС

, дБ, определяют в соответствии с выражением

. (Д.3)
2. Для асимметричных эквивалентов сети, имеющих более чем одну пару проводов, т.е. применяемых при работе с многопроводными линиями, все провода порта испытуемого ТС и соответственно порта ПО соединяют вместе.
Рисунок Д.6. Испытательная установка для измерения
коэффициента калибровки АЭС
е) Полное симметричное нагрузочное сопротивление и полоса частот передачи.
Данный параметр эквивалента сети определяется характеристиками испытуемой системы. Y - образные эквиваленты сети могут быть оптимизированы относительно ширины полосы частот передачи при определенном полном сопротивлении. Измерение полосы частот передачи при определенном полном сопротивлении симметричной нагрузки проводят с помощью испытательной установки по
рисунку Д.5.
(обязательное)
ПРИМЕР ЭКВИВАЛЕНТА СЕТИ
ДЛЯ КОАКСИАЛЬНЫХ И ДРУГИХ ЭКРАНИРОВАННЫХ КАБЕЛЕЙ
И ИЗМЕРЕНИЕ ЕГО ПАРАМЕТРОВ
Е.1. Описание эквивалентов сети для коаксиальных и других экранированных кабелей
Пример эквивалента сети для коаксиального кабеля приведен на
рисунке Е.1. В конструкции приведенного эквивалента сети применены внутренние дроссели общего несимметричного режима, образованные намоткой миниатюрного коаксиального кабеля (миниатюрный кабель с полужестким сплошным медным экраном или миниатюрный кабель в экране с двойной оплеткой) на ферритовые кольца.

- сопротивление измерителя ИРП
Примечание. Дроссель общего несимметричного режима индуктивностью

> 1,4 мГн, полная паразитная шунтирующая емкость должна быть менее 1 пФ.
Рисунок Е.1. Пример эквивалента сети
для коаксиального кабеля
Если не требуется высокой степени экранировки, внутренний дроссель (дроссели) общего несимметричного режима может быть образован бифилярной намоткой изолированного внутреннего провода экранированного кабеля и изолированного экрана кабеля на общий магнитный сердечник (ферритовый тороид).
При многожильных экранированных кабелях дроссели могут быть образованы многопроводной намоткой изолированных проводов и отдельного экранированного провода или намоткой многожильного экранированного кабеля на общий магнитный сердечник.
Е.2. Измерение параметров эквивалента сети для коаксиальных и других экранированных кабелей
а) Входное полное сопротивление
Входное полное сопротивление измеряют между экраном коаксиального кабеля на переходном разъеме и разъемом опорного заземления. При этом разъем измерителя ИРП должен быть нагружен на сопротивление 50 Ом.
б) Коэффициент калибровки
Измерения коэффициента калибровки ЭС проводят в соответствии с рисунком Е.2.
Примечание.

, дБ.
Рисунок Е.2. Установка для измерения коэффициента
калибровки эквивалента сети для коаксиальных
и других экранированных кабелей
(справочное)
КОНСТРУКЦИЯ ЕМКОСТНОГО ПРОБНИКА НАПРЯЖЕНИЯ
И ИЗМЕРЕНИЕ ЕГО ПАРАМЕТРОВ
В настоящем приложении изложен метод калибровки емкостного пробника напряжения. Использование других методов калибровки допускается при условии, что неопределенность измерений при их использовании не превышает неопределенности при использовании метода, установленного в настоящем приложении.
Ж.2. Рассмотрение схемы емкостного пробника напряжения с физической точки зрения
Конструкция емкостного пробника напряжения приведена на
рисунке Ж.1. Пробник состоит из двух коаксиальных электродов, заземляющего зажима, кабельной оправки и усилителя. Внешний электрод используется в качестве электростатического экрана для уменьшения ошибок измерения, обусловленных электростатической связью с проходящими вдоль конструкции кабелями.
Примечания. 1. Кабельная оправка используется для центровки испытуемого кабеля внутри пробника. Эта оправка может действовать как диэлектрик, увеличивающий электрическую емкость между испытуемым кабелем и внутренним электродом пробника напряжения.
2. Провода источника питания необходимо экранировать с тем, чтобы не допустить воздействия помех в проводах на схемы пробника напряжения.
Рисунок Ж.1. Конструкция емкостного пробника напряжения
Эквивалентная схема емкостного пробника напряжения представлена на
рисунке Ж.2. Если существует напряжение между кабелем и землей, в результате электростатической индукции появляется наведенное напряжение между внутренним и внешним электродами. Это напряжение поступает на вход усилителя с высоким входным полным сопротивлением, в котором усиливается и при низком выходном сопротивлении подается на вход измерителя ИРП.
Типовые значения элементов и характеристик конструкции,
b = 25 мм; c = 55 мм; d = 100 мм; C = 8 пФ (диаметр
кабеля 26 мм);

= 7 пФ;

= 5 пФ;

- 1 МОм;

;

;

= 50 Ом;

= 50 Ом
Примечание. Указанные значения не являются обязательными. Допускаются другие значения и их комбинации, соответствующие требованиям, установленным в
5.2.2.2.
Рисунок Ж.2. Эквивалентная схема
емкостного пробника напряжения
Ж.3. Измерение частотной зависимости коэффициента калибровки
Испытательная установка для измерения частотной зависимости коэффициента калибровки емкостного пробника напряжения в полосе рабочих частот приведена на
рисунке Ж.3. Верификацию емкостного пробника проводят в следующей последовательности:
а) подготавливают кабель того же типа, что используется с испытуемым ТС;
Примечание. Если с емкостным пробником используются кабели нескольких типов, при калибровке следует выбрать репрезентативные кабели нескольких типов и определить возможность распространения полученных результатов на кабели других типов. Коэффициент калибровки

допускается определять в соответствии с
уравнением (Ж.3), однако рекомендуется проводить измерения

для каждого кабеля.
б) калибровочный блок размещают на пластине заземления, как показано на
рисунке Ж.3;
в) оба конца кабеля подсоединяют к внутренним портам калибровочного блока (порт 1, порт 2) (см.
рисунок Ж.3);
г) пробник размещают в калибровочном блоке и регулируют положение кабеля так, чтобы он проходил через центр кабельной оправки;
Примечание. Если концевые пластины калибровочного блока находятся слишком близко к концам пробника напряжения, возрастает паразитная емкость, что может увеличить погрешность измерения коэффициента калибровки на высоких частотах. Если концевые пластины калибровочного блока излишне удалены от концов пробника напряжения, то на высоких частотах в границах калибровочного блока может сформироваться стоячая волна, что также может увеличить погрешность измерения коэффициента калибровки.
д) подсоединяют порт заземления пробника к внутреннему порту заземления калибровочного блока. Подсоединяют внешний порт заземления калибровочного блока к опорному заземлению. Заземляющая перемычка должна быть минимальной длины, иметь малую индуктивность и находиться вне апертуры пробника напряжения;
е) генератор сигналов с выходным полным сопротивлением 50 Ом подсоединяют к внешнему порту 1 через аттенюатор с затуханием 10 дБ;
ж) измеритель ИРП с входным полным сопротивлением 50 Ом подсоединяют к внешнему порту 2 и нагружают выходной порт пробника на сопротивление 50 Ом. Измеряют уровень сигнала V в установленной полосе частот;
и) измеритель ИРП подсоединяют к выходному порту пробника и нагружают внешний порт 2 на сопротивление 50 Ом. Измеряют уровень сигнала U в установленной полосе частот;
к) коэффициент калибровки

, дБ, рассчитывают по измеренным значениям уровней сигнала, используя выражение

. (Ж.1)
Рисунок Ж.3. Испытательная установка для измерения
частотной зависимости коэффициента калибровки
Ж.4. Метод измерения при оценке влияния внешних электрических полей
Ж.4.1. Влияние внешнего электрического поля
Влияние внешнего электрического поля проявляется в результате электростатической связи пробника с кабелями, находящимися рядом с пробником. Модели электростатической связи и их эквивалентные схемы представлены на
рисунке Ж.4. Общие несимметричные напряжения

на кабеле 2 и измеряемое напряжение V на кабеле 1 наводятся на входном зажиме пробника напряжения с высоким входным полным сопротивлением через емкости

и С, как показано на
рисунке Ж.4 а). Для уменьшения электростатической связи через емкость

используют электростатический экран. Однако из-за несовершенства электростатического экрана не представляется возможным исключить влияние внешнего электрического поля, обусловленное электростатической связью между внешним электродом пробника и другим наружным кабелем (через емкость

) (см.
рисунок Ж.4 б)).
а) Эквивалентная схема емкостного пробника напряжения
без электростатического экрана
б) Эквивалентная схема емкостного пробника напряжения
с электростатическим экраном
Рисунок Ж.4. Модель электростатической связи
и эквивалентная схема для емкостного пробника напряжения
Методика измерения при оценке влияния электрической связи между внешним электродом электростатического пробника и внешним кабелем приведена в Ж.4.2.
Ж.4.2. Метод измерения при оценке влияния внешнего электрического поля
Влияние внешнего электрического поля, обусловленное электростатической связью при ограниченной эффективности экранирования, оценивают проведением измерений на измерительной установке, приведенной на
рисунке Ж.5. Измерения проводят в следующей последовательности:
а) измеряют коэффициент калибровки

, применяя метод, указанный в
Ж.2;
б) размещают емкостной пробник напряжения в калибровочном блоке рядом с кабелем на расстоянии s от кабеля, равном 1 см (см.
рисунок Ж.5);
в) подсоединяют порт заземления пробника к внутреннему порту заземления калибровочного блока. Подсоединяют внешний порт заземления калибровочного блока к пластине заземления;
г) подсоединяют генератор сигналов с выходным полным сопротивлением 50 Ом к внешнему порту 1 через аттенюатор с затуханием 10 дБ;
д) подсоединяют измеритель ИРП с входным полным сопротивлением 50 Ом к внешнему порту 2 и нагружают выходной порт пробника на сопротивление 50 Ом. Измеряют уровень сигнала

в установленной полосе частот;
е) подсоединяют измеритель ИРП к выходному порту пробника и нагружают внешний порт 2 на сопротивление 50 Ом. Измеряют уровень сигнала

в установленной полосе частот;
ж) рассчитывают по измеренным значениям уровней сигнала коэффициент подавления влияния внешнего электрического поля за счет экранирования пробника, используя выражение

. (Ж.2)
s - расстояние между кабелем и внешним электродом
емкостного пробника напряжения
Рисунок Ж.5. Измерительная установка для измерения
подавления влияния внешнего электрического поля
за счет экранирования
Ж.5. Импульсная характеристика
| | ИС МЕГАНОРМ: примечание. ГОСТ Р 51318.16.1.1-2007 утратил силу с 1 января 2014 года в связи с введением в действие ГОСТ 30805.16.1.1-2013 (Приказ Росстандарта от 22.07.2013 N 436-ст). | |
Емкостной пробник напряжения используют совместно с измерителем ИРП, и его конструкция не должна оказывать влияния на работу ИРП. Так как в состав емкостного пробника напряжения входит активная схема, необходимо знать его импульсную характеристику. Импульсную характеристику емкостного пробника измеряют с помощью генератора импульсов с характеристиками в соответствии с &ГОСТ Р 51318.16.1.1, приложения Б, В,& для полосы частот B.
Примечание. Учитывая трудность измерения импульсной характеристики емкостного пробника напряжения с помощью генератора импульсов, проверка "импульсной способности" возможна проведением измерений его линейности при подаче синусоидальных сигналов, пиковое значение которых равно пиковому значению импульса. Проведение данных измерений возможно, так как в конструкции емкостного пробника напряжения отсутствуют детектор и полосовой фильтр. Для минимизации амплитуды отраженного сигнала при использовании коаксиального кабеля между генератором сигналов и калибровочным блоком может потребоваться включение аттенюатора. Если стабилизация частотной характеристики необязательна, аттенюатор не требуется.
Импульсная характеристика генератора импульсов должна быть 0,316 мкВс в полосе частот от 0,15 до 30 МГц в соответствии с &ГОСТ Р 51318.16.1.1, таблица Б.1&. Спектр сигнала генератора импульсов практически не меняется до частоты 30 МГц. Приближенное значение ширины импульса

определяется из уравнения

. (Ж.3)
При

= 30 МГц значение

= 0,0106 мкс.
Амплитуду импульса A определяют по формуле
A = 0,316/

= 29,8 V. (Ж.4)
Из формулы (Ж.4) следует, что емкостной пробник тока должен сохранять линейность при подаче на него синусоидальных сигналов с амплитудой напряжения до 30 В. Линейность пробника проверяют измерением коэффициента калибровки

при увеличении амплитуды напряжения генератора сигналов до 30 В.
Ж.6. Зависимость коэффициента калибровки
Коэффициент калибровки емкостного пробника тока зависит от диаметра испытуемого кабеля и его положения во внутреннем электроде пробника. При измерении кондуктивных ИРП необходимо знать точное значение коэффициента калибровки емкостного пробника. Расчет коэффициента калибровки для кабеля любого типа представляет сложную задачу. Поэтому было проведено исследование оценки влияния конфигурации кабеля на коэффициент калибровки емкостного пробника напряжения.
Для кабелей различных типов и их различного относительного расположения в измерительной установке проводились сравнения значений коэффициентов калибровки, полученных расчетным путем и в результате измерений. Изменение коэффициента калибровки при изменении положения кабеля во внутреннем электроде емкостного пробника напряжения показано на
рисунке Ж.6. При проведении экспериментов кабель заменялся медным штырем.
a - радиус кабеля; b - внутренний радиус внутреннего
электрода; c - внутренний радиус внешнего электрода;
g - расстояние между центрами внутреннего электрода и кабеля
Рисунок Ж.6. Отклонение коэффициента калибровки
при изменении положения кабеля во внутреннем электроде
емкостного пробника напряжения
Сплошная линия на рисунке Ж.6 иллюстрирует результаты расчетов в зависимости от изменения емкости между внутренним электродом и кабелем, а точками отмечены измеренные значения. Результаты расчетов хорошо согласуются с данными измерений. Можно сделать вывод, что коэффициент калибровки емкостного пробника напряжения не зависит от расположения кабеля во внутреннем электроде при значении коэффициента смещения не более 0,8. Таким образом, для минимизации погрешности измерений необходимо располагать кабель, в котором выполняются измерения, по оси внутреннего электрода емкостного пробника.
Отклонение коэффициента калибровки емкостного пробника напряжения

, дБ, от расчетного значения в зависимости от радиуса кабеля показано на
рисунке Ж.7. Сплошная линия иллюстрирует результаты расчетов значения

, выполненных по формуле

, (Ж.5)
где

- диэлектрическая проницаемость;

- радиус кабеля, используемый в качестве опорного значения.
a - радиус кабеля; b - внутренний радиус
внутреннего электрода;
Примечание. По вертикальной оси указано отклонение коэффициента калибровки

от расчетного значения при опорном значении b/a = 10
Рисунок Ж.7. Результат исследования зависимости
коэффициента калибровки емкостного пробника
напряжения от радиуса кабеля
Значения емкости

, а также коэффициента усиления усилителя с низким выходным сопротивлением получены измерением.
Эквивалентный радиус каждого кабеля определен с учетом суммарной площади поперечного сечения всех проводов, входящих в кабель, и соответствует площади поперечного сечения медного штыря. Число проводов в кабеле менялось от 1 до 12. На
рисунке Ж.7 видно, что расчетные значения хорошо согласуются с результатом измерения при использовании медного штыря. Разница между измеренными результатами для реального кабеля и расчетными значениями находится в пределах 2 дБ. Этот результат показывает, что коэффициент калибровки может быть приближенно определен с помощью
выражения (Ж.5) с учетом площади поперечного сечения каждого кабеля.
(справочное)
ОБОСНОВАНИЕ МИНИМАЛЬНОГО КОЭФФИЦИЕНТА РАЗВЯЗКИ
МЕЖДУ ЗАЖИМАМИ СЕТИ ПИТАНИЯ И ЗАЖИМАМИ
"ИСПЫТУЕМОЕ ТС"/"ИЗМЕРИТЕЛЬ ИРП"
V-ОБРАЗНОГО ЭКВИВАЛЕНТА СЕТИ ПИТАНИЯ
Для уменьшения влияния полного сопротивления сети питания, значение которой является неопределенным, на входное полное сопротивление V-образного эквивалента сети питания следует установить минимальный коэффициент развязки между зажимами сети питания и разъемом "Измеритель ИРП" при определенной нагрузке на зажимах "Испытуемое ТС". При определении коэффициента развязки необходимо учитывать различные типы V-образных эквивалентов сети питания. Схема измерения коэффициента развязки приведена на рисунке И.1.
Примечание. Напряжение

измеряют отдельно при нагрузке источника питания 50 Ом. Напряжение

может быть измерено на зажимах "Испытуемое ТС" или на разъеме "Измеритель ИРП" (в
4.7.2 установлено, что напряжение

необходимо определять на разъеме "Измеритель ИРП").
Рисунок И.1. Схема измерения коэффициента развязки
При значении сопротивления

= 4950 Ом коэффициент развязки (

) равен 40 дБ. Если при данном значении

зажимы питания замкнуть накоротко или разомкнуть (режим холостого хода), изменение сопротивления на зажимах "Испытуемое ТС" составит 1%. Следовательно, чтобы влияние сопротивления сети питания на сопротивление эквивалента сети питания было ограничено значением 1%, необходима развязка 40 дБ (порядок измерения коэффициента развязки приведен в
4.7).
| | ИС МЕГАНОРМ: примечание. ГОСТ Р 51318.16.4.2-2006 утратил силу с 1 января 2014 года в связи с введением в действие ГОСТ 30805.16.4.2-2013 (Приказ Росстандарта от 22.07.2013 N 430-ст). ГОСТ 30805.16.4.2-2013 утратил силу на территории Российской Федерации с 1 января 2015 года в связи с введением в действие ГОСТ CISPR 16-4-2-2013 (Приказ Росстандарта от 09.12.2013 N 2226-ст). | |
При оценке неопределенности измерения ИРП с применением эквивалента сети в соответствии с &ГОСТ Р 51318.16.4.2& принято, что допустимое отклонение входного полного сопротивления эквивалента сети составляет 20%, и влияние сопротивления со стороны сетевых зажимов не учитывается.
Гарантировать отсутствие такого влияния не представляется возможным. Однако при развязке 40 дБ сохраняется допустимое отклонение 1% для учета влияния сопротивления со стороны сетевых зажимов. Например, если неопределенность измерения ИРП, обусловленная отклонением входного полного сопротивления эквивалента сети питания, равна 2,6 дБ &(см. ГОСТ Р 51318.16.4.2, приложение А, пункт А.2)&, то составляющая данной неопределенности за счет неизвестного значения полного сопротивления сети питания будет равна 0,13 дБ.
При коэффициенте развязки 40 дБ влияние нагрузки на сетевых зажимах на коэффициент калибровки эквивалента сети питания ограничено и облегчено ослабление помех, действующих в сети питания, до уровня ниже критического. Дополнительное подавление помех может быть достигнуто за счет фильтрации.
Опыт производителей свидетельствует о возможности достаточно простыми способами получить значение коэффициента развязки, равное 40 дБ (если данное значение развязки еще не обеспечено), например, путем установки конденсатора между зажимами сети питания и землей.
(справочное)
ОБОСНОВАНИЕ ДОПУСТИМОГО ОТКЛОНЕНИЯ
АРГУМЕНТА ВХОДНОГО ПОЛНОГО СОПРОТИВЛЕНИЯ
V-ОБРАЗНОГО ЭКВИВАЛЕНТА СЕТИ ПИТАНИЯ
| | ИС МЕГАНОРМ: примечание. ГОСТ Р 51318.16.4.2-2006 утратил силу с 1 января 2014 года в связи с введением в действие ГОСТ 30805.16.4.2-2013 (Приказ Росстандарта от 22.07.2013 N 430-ст). ГОСТ 30805.16.4.2-2013 утратил силу на территории Российской Федерации с 1 января 2015 года в связи с введением в действие ГОСТ CISPR 16-4-2-2013 (Приказ Росстандарта от 09.12.2013 N 2226-ст). | |
Значение неопределенности измерений

, установленное в &ГОСТ Р 51318.16.4.2& для измерения ИРП с применением эквивалента сети питания, рассчитывалось на основании "круга неопределенности"

(см.
рисунок К.1), который можно также назвать кругом допустимых отклонений полного сопротивления.
Рисунок К.1. Определение допустимых отклонений значения
модуля полного сопротивления и аргумента
Однако существующие анализаторы цепей не позволяют определить круг допустимых отклонений для полного сопротивления. Для этой цели может потребоваться дополнительное программное обеспечение. Поэтому рекомендуется дополнительно к установленному требованию в части допустимого отклонения значения модуля полного сопротивления добавить требование к допустимому отклонению аргумента полного сопротивления.
В соответствии с
рисунком К.1, используя тригонометрические функции, получаем при

допустимое отклонение аргумента полного сопротивления

.
В качестве теоретической основы вычисления неопределенности и повторяемости результатов измерений кондуктивных помех с помощью V-образного эквивалента сети используется
[5]. Для объяснения влияния отклонений аргумента полного сопротивления V-образного эквивалента сети могут быть использованы уравнения (6), (5) из
[5]:

, (К.1)
| | ИС МЕГАНОРМ: примечание. ГОСТ Р 51318.16.1.1-2007 утратил силу с 1 января 2014 года в связи с введением в действие ГОСТ 30805.16.1.1-2013 (Приказ Росстандарта от 22.07.2013 N 436-ст). | |
где

- истинное показание напряжения измерителя ИРП, соответствующего требованиям &ГОСТ Р 51318.16.1.1&, в идеальных условиях;

- идеальное входное полное сопротивление V-образного эквивалента сети питания;

;

,

- истинные значения параметров источника ИРП (т.е. испытуемого ТС);

- истинное значение коэффициента калибровки V-образного эквивалента сети;

,

,

,

,

- отклонения от истинных или идеальных значений.
Для определения влияния допустимых отклонений аргумента полного сопротивления на значение неопределенности измерения, составляющие

,

и

могут быть приняты равными нулю, тогда используя уравнения (6), (7) в
[5], получаем

. (К.2)
Абсолютное значение коэффициента

как функции разности аргументов

полных сопротивлений

и

приведено в
[5], рисунок 15, для нескольких значений соотношения

.
Абсолютное значение коэффициента

было рассчитано для нескольких значений

(0°, -45°, -90°),

(0°, 30°, 46°),

(0,1; 0,2; 0,4; 0,8; 1,0; 1,4) и

(-23°; -11,5°; 11,5°; 23°).
Абсолютное значение коэффициента

принято равным 0,2 (т.е. значению максимально допустимого отклонения модуля входного полного сопротивления ЭСП).
Для сравнения отклонений напряжения, вызванных отклонением аргумента полного сопротивления, уровни напряжения рассчитывались по формуле

. (К.3)
Сравнение отклонений напряжения проведено при

и

, а также при

и

, т.е. рассчитана разность

отклонений уровня напряжения при 23° и уровня напряжения при 11,5°. При этом получены следующие результаты:
- при

и

разность

= 0,018 дБ (max);
- при

и

разность

= 0,27 дБ (max);
- при

и

разность

= 0,86 дБ (max);
- при

и

разность

= 3,07 дБ (max).
Сравнение отклонений уровня напряжения при

и

показывает, что на повторяемость результатов измерений влияет не только модуль полного сопротивления V-образного эквивалента сети питания, но также частота (которая определяет

) и значение аргумента

(см. также
[5], рисунок 15). Таким образом, проведенные расчеты показывают, что недостаточно определить допустимое отклонение значения модуля входного полного сопротивления V-образного эквивалента сети питания. Ограничение допустимого отклонения аргумента полного сопротивления V-образного эквивалента сети питания и использование АЭС со значением

не вызывает проблем при изготовлении V-образного ЭСП, но улучшает повторяемость результатов измерений для идентичных испытуемых ТС.
(справочное)
ССЫЛОЧНЫХ МЕЖДУНАРОДНЫХ СТАНДАРТОВ
НАЦИОНАЛЬНЫМ СТАНДАРТАМ РОССИЙСКОЙ ФЕДЕРАЦИИ,
ИСПОЛЬЗОВАННЫМ В НАСТОЯЩЕМ СТАНДАРТЕ
В КАЧЕСТВЕ НОРМАТИВНЫХ ССЫЛОК
Таблица Л.1
┌─────────────────────────────┬───────────────────────────────────────────┐
│ Обозначение ссылочного │ Обозначение и наименование ссылочного │
│ национального стандарта │ международного стандарта и условное │
│ Российской Федерации │ обозначение степени его соответствия │
│ │ ссылочному национальному стандарту │
├─────────────────────────────┼───────────────────────────────────────────┤
│(МЭК 61000-4-6-96) │совместимость (ЭМС). Часть 4. Методы │
│ │испытаний и измерений. Раздел 6. Испытания │
│ │на устойчивость к кондуктивным помехам, │
│ │наведенным радиочастотными полями (MOD) │
├─────────────────────────────┼───────────────────────────────────────────┤
│(СИСПР 14-1:2000) │совместимость. Требования для бытовых │
│ │приборов, электрических инструментов и │
│ │аналогичных устройств. Часть 1. Эмиссия │
│ │электромагнитных помех (MOD) │
├─────────────────────────────┼───────────────────────────────────────────┤
ИС МЕГАНОРМ: примечание.
ГОСТ Р 51318.16.1.1-2007 утратил силу с 1 января 2014 года в связи
от 22.07.2013 N 436-ст).
│ГОСТ Р 51318.16.1.1-2007 │ СИСПР 16-1-1:2006. Технические требования │
│(СИСПР 16-1-1:2003) │к аппаратуре для измерения радиопомех │
│ │и помехоустойчивости и методы измерений. │
│ │Часть 1-1. Аппаратура для измерения │
│ │радиопомех и помехоустойчивости. │
│ │Измерительная аппаратура (MOD) │
├─────────────────────────────┼───────────────────────────────────────────┤
ИС МЕГАНОРМ: примечание.
ГОСТ Р 51318.16.4.2-2006 утратил силу с 1 января 2014 года в связи
с введением в действие ГОСТ 30805.16.4.2-2013 (Приказ Росстандарта от
22.07.2013 N 430-ст). ГОСТ 30805.16.4.2-2013 утратил силу на территории
Российской Федерации с 1 января 2015 года в связи с введением в действие
│ГОСТ Р 51318.16.4.2-2006 │ СИСПР 16-4-2:2003. Технические требования │
│(СИСПР 16-4-2:2003) │к аппаратуре для измерения радиопомех │
│ │и помехоустойчивости и методы измерений. │
│ │Часть 4-2. Неопределенности, статистика │
│ │и моделирование норм. Неопределенность │
│ │измерений в области ЭМС (MOD) │
├─────────────────────────────┼───────────────────────────────────────────┤
│(СИСПР 22:2006) │ных технологий. Характеристики радиопомех. │
│ │Нормы и методы измерений (MOD) │
├─────────────────────────────┼───────────────────────────────────────────┤
│ │к аппаратуре для измерения ИРП и │
│ │помехоустойчивости и методы измерений. │
│ │Часть 2. Методы измерений ИРП │
│ │и помехоустойчивости (MOD) │
├─────────────────────────────┼───────────────────────────────────────────┤
│ГОСТ Р 51700-2000 │ МСЭ-Т Рекомендация О.9 (1988). Измери- │
│ │тельные схемы для определения степени │
│ │асимметрии относительно земли (NEQ) │
├─────────────────────────────┼───────────────────────────────────────────┤
ИС МЕГАНОРМ: примечание.
ГОСТ 14777-76 утратил силу с 1 июля 2013 года в связи с введением
│ГОСТ 14777-76 │ - │
├─────────────────────────────┼───────────────────────────────────────────┤
│ │электротехнический словарь. Глава 161. │
│ │Электромагнитная совместимость (NEQ) │
├─────────────────────────────┴───────────────────────────────────────────┤
│ Примечание. В настоящей таблице использованы следующие обозначения│
│степени соответствия стандартов: │
│ MOD - модифицированный стандарт; │
│ NEQ - неэквивалентный стандарт. │
└─────────────────────────────────────────────────────────────────────────┘
[1] СИСПР 16-2-1:2003. Технические требования к аппаратуре для измерения радиопомех и помехоустойчивости и методы измерений. Часть 2-1. Методы измерения радиопомех и помехоустойчивости. Измерения кондуктивных помех
[2] СИСПР 16-3:2003. Технические требования к аппаратуре для измерения радиопомех и помехоустойчивости и методы измерений. Часть 3. Технические отчеты СИСПР
[3] МЭК 60050-161:1990. Международный электротехнический словарь. Глава 161. Электромагнитная совместимость
[4] СИСПР 22:2006. Оборудование информационных технологий. Характеристики радиопомех. Нормы и методы измерений
[5] СИСПР 16-4-1:2003. Технические требования к аппаратуре для измерения радиопомех и помехоустойчивости и методы измерений. Часть 4-1. Неопределенности, статистика и моделирование норм. Инструментальная составляющая неопределенности измерений
[6] John Wiley & Sons, 1947. Магнитные цепи и трансформаторы
[7] МСЭ-Т Рекомендация G.117 (1996). Вопросы, касающиеся асимметрии линий передачи относительно земли
[8] Макфарлайн, IEEE transaction on EMC. 1999, том 41. Пробник для измерения электрической асимметрии сетей и устройств.