Главная // Актуальные документы // ГОСТ Р (Государственный стандарт)СПРАВКА
Источник публикации
В данном виде документ опубликован не был.
Первоначальный текст документа опубликован в издании
М.: ИПК Издательство стандартов, 1996.
Информацию о публикации документов, создающих данную редакцию, см. в справке к этим документам.
Примечание к документу
С 1 июля 2003 года до вступления в силу технических регламентов акты федеральных органов исполнительной власти в сфере технического регулирования носят рекомендательный характер и подлежат обязательному исполнению только в части, соответствующей целям, указанным в
пункте 1 статьи 46 Федерального закона от 27.12.2002 N 184-ФЗ.
Изменение N 2, утв. Постановлением Госстандарта России от 19.01.2004 N 19-ст, введено в действие с 1 июля 2004 года.
Название документа
"ГОСТ Р 50267.0-92 (МЭК 601-1-88). Государственный стандарт Российской Федерации. Изделия медицинские электрические. Часть 1. Общие требования безопасности"
(утв. и введен в действие Постановлением Госстандарта России от 14.09.1992 N 1169)
(ред. от 19.01.2004)
"ГОСТ Р 50267.0-92 (МЭК 601-1-88). Государственный стандарт Российской Федерации. Изделия медицинские электрические. Часть 1. Общие требования безопасности"
(утв. и введен в действие Постановлением Госстандарта России от 14.09.1992 N 1169)
(ред. от 19.01.2004)
Утвержден и введен в действие
Постановлением Госстандарта России
от 14 сентября 1992 г. N 1169
ГОСУДАРСТВЕННЫЙ СТАНДАРТ РОССИЙСКОЙ ФЕДЕРАЦИИ
ИЗДЕЛИЯ МЕДИЦИНСКИЕ ЭЛЕКТРИЧЕСКИЕ
ЧАСТЬ 1. ОБЩИЕ ТРЕБОВАНИЯ БЕЗОПАСНОСТИ
Medical electrical equipment. Part 1. General safety
requirements
ГОСТ Р 50267.0-92
(МЭК 601-1-88)
| | Список изменяющих документов Госстандарта России от 28.03.1996 N 214, Госстандарта России от 19.01.2004 N 19-ст) | |
Дата введения
1 июля 1993 года
(в ред.
Изменения N 2, утв. Постановлением Госстандарта России от 19.01.2004 N 19-ст)
--------------------------------
<**> Сноска исключена с 1 июля 2004 года. -
Изменение N 2, утв. Постановлением Госстандарта России от 19.01.2004 N 19-ст.
1. ПОДГОТОВЛЕН И ВНЕСЕН Техническим комитетом по стандартизации медицинских приборов и аппаратов ТК 11
РАЗРАБОТЧИКИ: А.Р. Ливенсон канд. биол. наук (руководитель темы); С.В. Белов, канд. техн. наук; Т.Г. Крылова; Л.И. Айзенштат, канд. техн. наук; Л.Л. Кузьмина
2. УТВЕРЖДЕН И ВВЕДЕН В ДЕЙСТВИЕ Постановлением Госстандарта России от 14 сентября 1992 г. N 1169
Настоящий стандарт подготовлен методом прямого применения международного стандарта МЭК 601-1-88 "Изделия медицинские электрические Часть 1. Общие требования безопасности" с дополнительными требованиями, отражающими потребности народного хозяйства
3. Настоящий стандарт на 7-м заседании Межгосударственного Совета по стандартизации, метрологии и сертификации принят в качестве межгосударственного стандарта
ГОСТ 30324.0-95 (МЭК 601-1-88) "Изделия медицинские электрические. Часть 1. Общие требования безопасности", который содержит полный аутентичный текст ГОСТ Р 50267.0-92 (МЭК 601-1-88).
Постановлением Комитета Российской Федерации по стандартизации, метрологии и сертификации от 12 марта 1996 г. N 164 межгосударственный стандарт
ГОСТ 30324.0-95 (МЭК 601-1-88) введен в действие для применения в качестве нормативного документа по стандартизации Российской Федерации с 1 июля 1996 г.
4. Срок проверки - 1996 г., периодичность проверки - 5 лет
5. ВВЕДЕН ВПЕРВЫЕ
6. ССЫЛОЧНЫЕ НОРМАТИВНО-ТЕХНИЧЕСКИЕ ДОКУМЕНТЫ
(п. 6 в ред.
Изменения N 2, утв. Постановлением Госстандарта России от 19.01.2004 N 19-ст)
| | ИС МЕГАНОРМ: примечание. Таблица дана в соответствии с официальным текстом документа. | |
Обозначение отечественного НТД, на который дана ссылка | Обозначение соответствующего международного стандарта | Номер пункта, приложения |
| - | |
| МЭК 60085-84 | |
| МЭК 60529-89 | |
| - | |
| - | |
ГОСТ 21991-89 | МЭК 60447-74 | |
| - | |
| - | |
| | ИС МЕГАНОРМ: примечание. В официальном тексте документа, видимо, допущена опечатка: имеется в виду п. 57.3 b, а не 57.3 d. | |
|
| МЭК 60227-1 79; МЭК 60227-2-79; МЭК 245-1-75; МЭК 60245-2-80 | |
| МЭК 60112-79 | |
| МЭК 335-1-76 | |
| МЭК 60068-2-2-74 | |
| МЭК 60417-73 | |
| МЭК 60707-81 | |
| МЭК 60742-83 | |
| | ИС МЕГАНОРМ: примечание. ГОСТ Р 50267.0.2-95 утратил силу с 1 января 2007 года в связи с введением в действие ГОСТ Р 50267.0.2-2005 (Приказ Ростехрегулирования от 30.12.2005 N 553-ст). ГОСТ Р 50267.0.2-2005 утратил силу с 1 января 2015 года в связи с введением в действие ГОСТ 30324.1.2-2012 (Приказ Росстандарта от 01.11.2012 N 619-ст). | |
|
ГОСТ Р 50267.0.2-95 | МЭК 60601-1-2-93 | |
| МЭК 60601-1-3-94 | |
| МЭК 601-1-4-96 | 2.1.7 (приложение A); 29.1; 52.1 |
| МЭК 60601-2-2-91 | |
| МЭК 60601-2-4-83 | |
| МЭК 60513-76 | |
| | |
|
|
ГОСТ Р 50537-93 | МЭК 60127-74 | |
| МЭК 60364-4-41-92 | |
| МЭК 60320.1-94 | |
| МЭК 60079-2-83 | |
| МЭК 60079-5-97 | |
| МЭК 60079-6-95 | |
| МЭК 60348-78, МЭК 61010-1-90 | |
| МЭК 60065-2001 | 25.2 |
| МЭК 60073-96, | |
МЭК 60241-68 | |
ГОСТ Р МЭК 252-94 | МЭК 60252-93 | |
| МЭК 60335-1-91 | 42.1; 42.2 |
ГОСТ Р МЭК 384-14-94 | МЭК 60384-14-93 | |
| МЭК 60536-76 | |
| МЭК 60601-1-1-92 | |
ГОСТ Р МЭК 878-95 | МЭК 60878-88 | |
| МЭК 61058-90 | |
ГОСТ Р ИСО 8185-99 | ИСО 8185-97 | |
| ИСО 10993-1-97 | |
МЭК 60445-73 <*> | |
МЭК 60664-80 <*> | |
- | ИСО 32 <*> | |
- | ИСО 407 <*> | |
- | ИСО 471 <*> | |
- | ИСО 780 <*> | |
- | ИСО 1853 <*> | |
- | ИСО 2878 <*> | |
- | ИСО 2882 <*> | |
<*> До прямого применения данных международных стандартов в качестве национальных они могут быть приобретены во ВНИИКИ Госстандарта. |
7. ПЕРЕИЗДАНИЕ (февраль 1996 г.) с Изменением N 1, принятым в марте 1996 г. (ИУС 6-96)
Настоящий стандарт представляет собой прямое применение международного стандарта МЭК 601-1 "Изделия медицинские электрические. Часть 1. Общие требования безопасности", который является вторым изданием МЭК 601-1 (1977) "Безопасность медицинских электрических изделий. Часть 1. Общие требования".
Указание "не использован" относится к пунктам и подпунктам первого издания МЭК 601-1, которые не были сохранены во втором издании.
В настоящем стандарте приняты следующие шрифтовые выделения:
требования, соответствие которым может быть проверено, и определения терминов набраны прямым светлым шрифтом;
| | ИС МЕГАНОРМ: примечание. Пояснения, рекомендации, вступления, общие утверждения и ссылки, выделенные петитом в официальном тексте документа, в электронной версии документа отмечены знаком "#". | |
пояснения, рекомендации, вступления, общие утверждения и ссылки - петитом;
методы испытаний - курсивом;
термины, используемые в стандарте, которые определены в
п. 2, - прописными буквами.
Обоснования наиболее важных требований приведены в
приложении A "Общие положения и обоснования", которое не является частью настоящего стандарта и только дает дополнительную информацию. Оно никогда не должно быть предметом испытания.
Пункты и подпункты, к которым даны обоснования, обозначены пометкой "*".
Перечень стандартов МЭК и ИСО, упомянутых в настоящем стандарте, приведен в
приложении L.
Настоящий общий стандарт содержит требования безопасности, которые обычно применимы к медицинским электрическим изделиям. Для конкретных типов этих изделий требования могут быть дополнены или изменены специальными требованиями частного стандарта. Если частный стандарт имеется, общий стандарт не рекомендуется применять отдельно. Особая осторожность требуется в случае применения общего стандарта к изделиям, для которых нет частного стандарта.
Изделия могут быть сертифицированы как соответствующие настоящему стандарту только в случае, если имеется частный стандарт или официальный документ, основанный на общем стандарте, в котором указано, какие пункты применимы для данного изделия.
Содержание международного стандарта дополнено требованиями к медицинским электрическим изделиям, учитывающими специфику народного хозяйства.
Все требования стандарта являются обязательными.
РАЗДЕЛ ПЕРВЫЙ. ОБЩИЕ ПОЛОЖЕНИЯ
*1. Область распространения и цель
1.1. Область распространения
Настоящий стандарт распространяется на безопасность МЕДИЦИНСКИХ ЭЛЕКТРИЧЕСКИХ ИЗДЕЛИЙ (согласно определению по
п. 2.2.15). Так как настоящий стандарт относится в основном к безопасности, он содержит некоторые требования, касающиеся надежной работы, если это связано с безопасностью.
ОПАСНОСТИ, являющиеся результатом намеренного физиологического воздействия изделий, подпадающих под действие настоящего стандарта, не рассматриваются.
Приложения к настоящему стандарту не обязательны, если иначе не указано в основном тексте.
1.2. Цель
Целью настоящего стандарта является: установить общие требования безопасности к МЕДИЦИНСКИМ ЭЛЕКТРИЧЕСКИМ ИЗДЕЛИЯМ и служить основой для требований безопасности частных стандартов.
(в ред.
Изменения N 2, утв. Постановлением Госстандарта России от 19.01.2004 N 19-ст)
--------------------------------
<**> Сноска исключена с 1 июля 2004 года. -
Изменение N 2, утв. Постановлением Госстандарта России от 19.01.2004 N 19-ст.
Требования частного стандарта имеют приоритет по отношению к соответствующим требованиям общего стандарта.
1.4. Условия окружающей среды
1.5. Дополнительные стандарты
В дополнительных стандартах серии ГОСТ Р 50267 содержатся требования безопасности, применяемые к:
- группе МЕДИЦИНСКИХ ЭЛЕКТРИЧЕСКИХ ИЗДЕЛИЙ (а именно, радиологическому оборудованию);
- специальным характеристикам всех МЕДИЦИНСКИХ ЭЛЕКТРИЧЕСКИХ ИЗДЕЛИЙ, не полностью отраженным в общем стандарте (например, электромагнитная совместимость).
Если дополнительный стандарт применяется совместно с частным стандартом, то частный стандарт имеет приоритет над дополнительным стандартом.
(п. 1.5 введен
Изменением N 2, утв. Постановлением Госстандарта России от 19.01.2004 N 19-ст)
2. Термины и определения <1>
--------------------------------
В настоящем стандарте использованы следующие понятия:
если используется термин "напряжение" или "ток", то подразумевается среднее квадратическое значение переменного, постоянного или сложной формы напряжения или тока <**>.
--------------------------------
Вспомогательные глаголы:
"должен" означает, что соответствие требованиям или испытаниям обязательно для соответствия настоящему стандарту;
"рекомендуется" означает, что соответствие требованиям или испытаниям рекомендовано, но не обязательно для соответствия настоящему стандарту;
"может" используется для описания допустимых путей достижения соответствия требованиям или испытаниям.
2.1. Части ИЗДЕЛИЯ, ПРИНАДЛЕЖНОСТИ
Часть КОРПУСА или защитного устройства, предназначенная для доступа к частям ИЗДЕЛИЯ, с целью регулировки, осмотра, замены или ремонта.
2.1.2. ДОСТУПНАЯ МЕТАЛЛИЧЕСКАЯ ЧАСТЬ
Металлическая часть ИЗДЕЛИЯ, которой можно коснуться без применения инструмента. См. также
п. 2.1.22.
Компонент, необходимый и (или) пригодный для использования с ИЗДЕЛИЕМ с целью обеспечения, упрощения или улучшения использования ИЗДЕЛИЯ или для выполнения дополнительных функций.
2.1.4. ЭКСПЛУАТАЦИОННЫЕ ДОКУМЕНТЫ
Документы, прилагаемые к ИЗДЕЛИЮ или ПРИНАДЛЕЖНОСТИ, содержащие всю важную информацию для ПОЛЬЗОВАТЕЛЯ, ОПЕРАТОРА, лица, производящего сборку или установку ИЗДЕЛИЯ на месте эксплуатации, в частности относящуюся к безопасности.
Часть ИЗДЕЛИЯ, которая при НОРМАЛЬНОЙ ЭКСПЛУАТАЦИИ:
- обязательно находится в физическом контакте с ПАЦИЕНТОМ (в противном случае данное ИЗДЕЛИЕ не выполняет своих функций), или
- может быть приведена в контакт с ПАЦИЕНТОМ, или
- требует прикосновения ПАЦИЕНТА.
(п. 2.1.5 в ред.
Изменения N 2, утв. Постановлением Госстандарта России от 19.01.2004 N 19-ст)
Внешняя поверхность ИЗДЕЛИЯ, включая:
все ДОСТУПНЫЕ МЕТАЛЛИЧЕСКИЕ ЧАСТИ, ручки, рукоятки и аналогичные части;
доступные оси;
металлическую фольгу определенных размеров, наложенную для целей испытаний на части внешней поверхности, изготовленные из материала с малой проводимостью или из изоляционного материала.
2.1.7. ИЗОЛИРОВАННАЯ РАБОЧАЯ ЧАСТЬ ТИПА F (плавающая) (далее - РАБОЧАЯ ЧАСТЬ ТИПА F)
РАБОЧАЯ ЧАСТЬ, изолированная от других частей ИЗДЕЛИЯ в такой степени, что ТОК УТЕЧКИ НА ПАЦИЕНТА не превышает допустимого значения в УСЛОВИЯХ ЕДИНИЧНОГО НАРУШЕНИЯ при случайном соединении ПАЦИЕНТА с внешним источником напряжения, приложенным между РАБОЧЕЙ ЧАСТЬЮ и землей.
РАБОЧАЯ ЧАСТЬ ТИПА F является либо РАБОЧЕЙ ЧАСТЬЮ ТИПА BF, либо РАБОЧЕЙ ЧАСТЬЮ ТИПА CF.
(п. 2.1.7 в ред.
Изменения N 2, утв. Постановлением Госстандарта России от 19.01.2004 N 19-ст)
2.1.8. Не использован.
2.1.9. ВНУТРЕННИЙ ИСТОЧНИК ЭЛЕКТРИЧЕСКОГО ПИТАНИЯ
Встроенный в ИЗДЕЛИЕ источник энергии, предназначенный для обеспечения электроэнергией, необходимой для работы ИЗДЕЛИЯ.
2.1.10. НАХОДЯЩАЯСЯ ПОД НАПРЯЖЕНИЕМ (часть)
Состояние части ИЗДЕЛИЯ, при котором прикасание к ней может вызвать ток от этой части на землю или на ДОСТУПНУЮ ЧАСТЬ этого же ИЗДЕЛИЯ, превышающий допустимый ТОК УТЕЧКИ (см.
п. 19.3) для данной части.
2.1.11. Не использован.
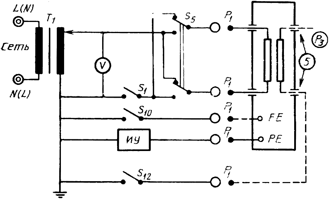
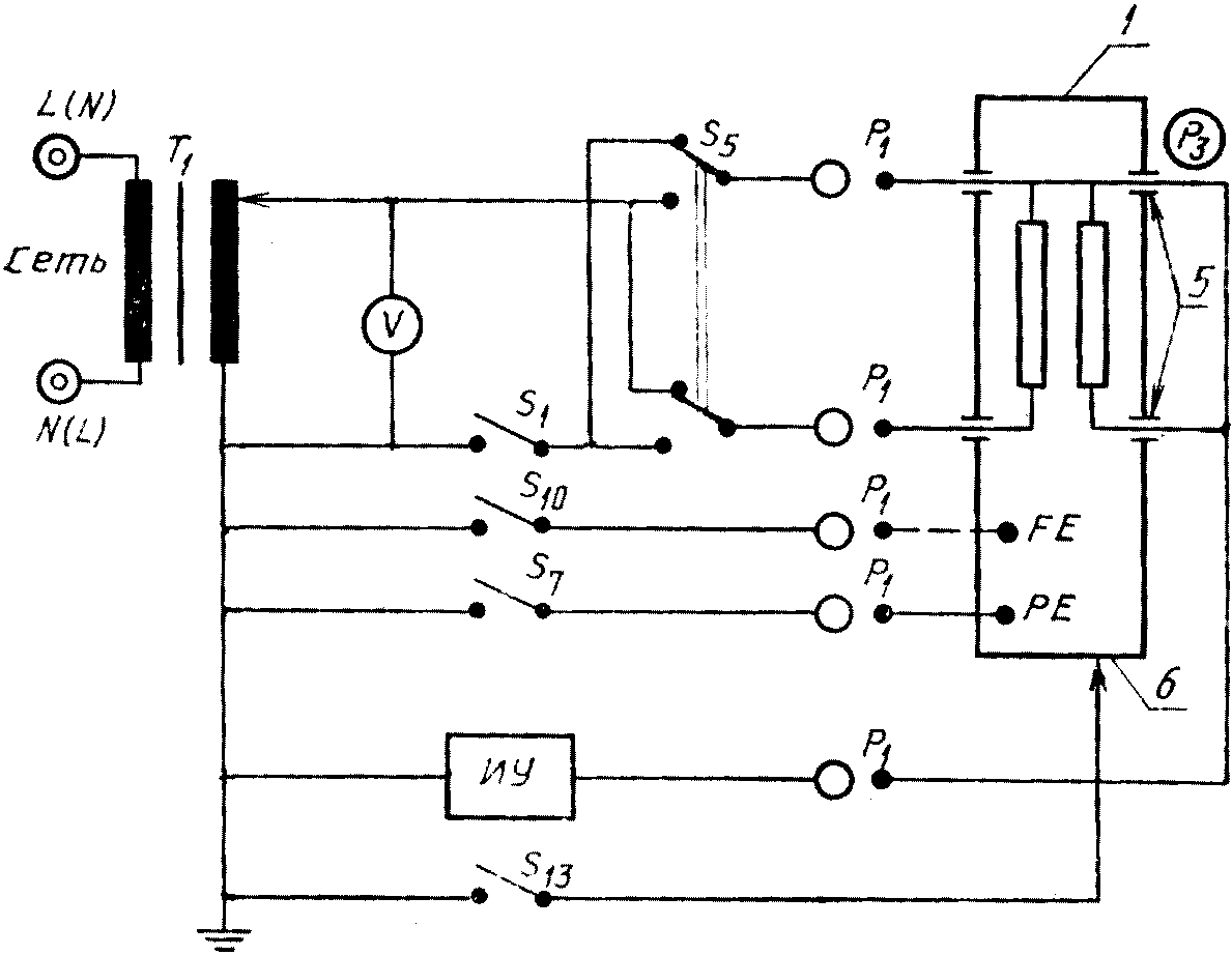
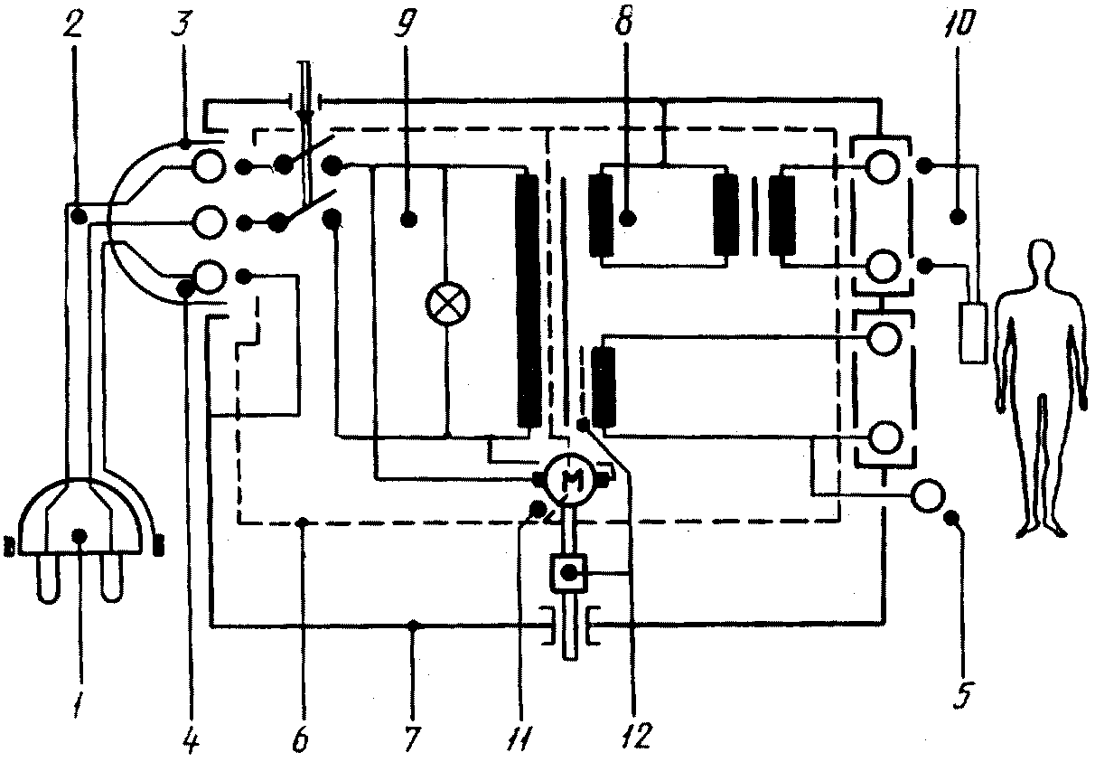
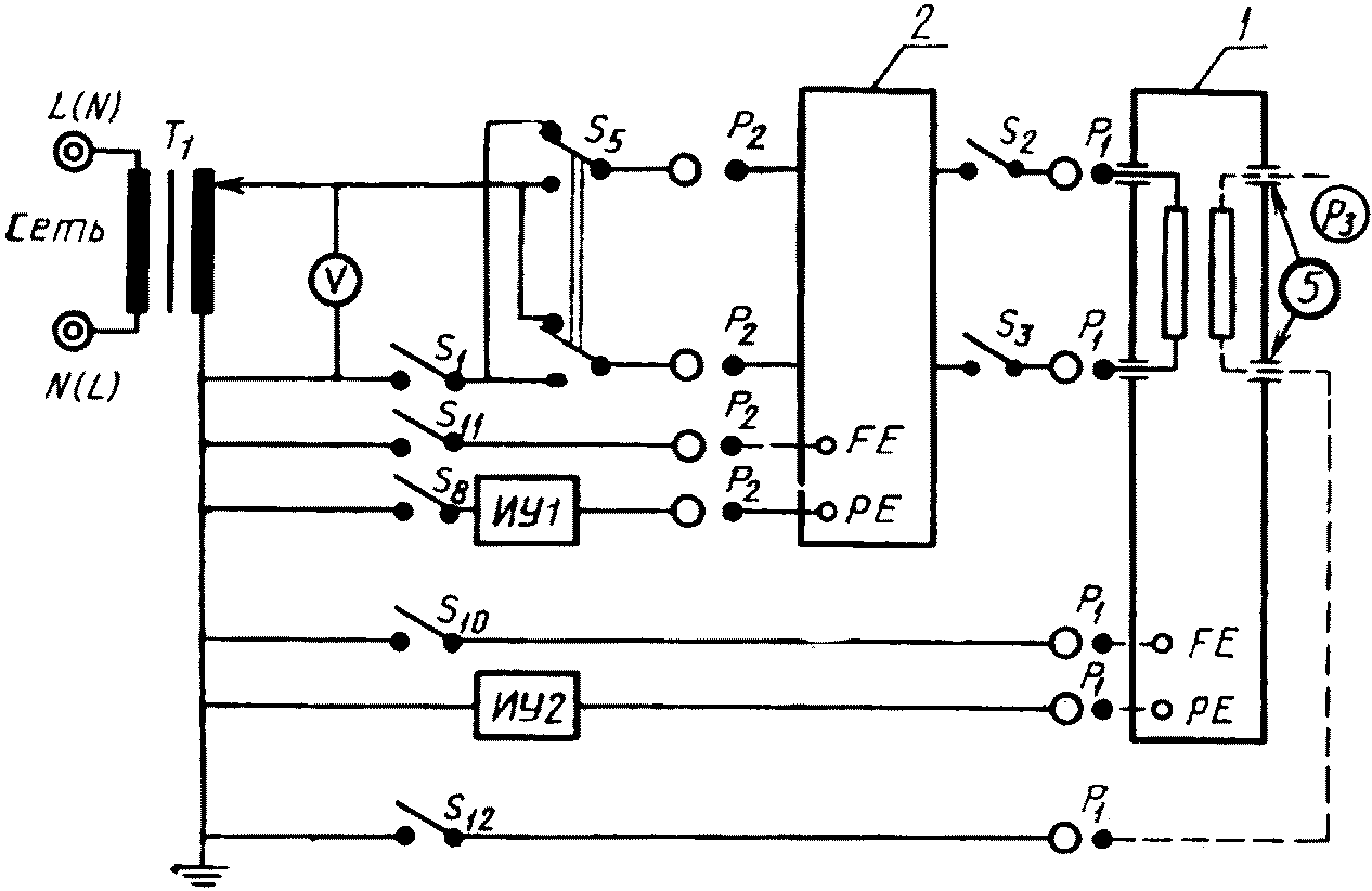
Части ИЗДЕЛИЯ, предназначенные для ТОКОПРОВОДЯЩЕГО СОЕДИНЕНИЯ с ПИТАЮЩЕЙ СЕТЬЮ. Для целей данного определения к СЕТЕВОЙ ЧАСТИ не относится ПРОВОД ЗАЩИТНОГО ЗАЗЕМЛЕНИЯ (см.
черт. 1).
2.1.13. Не использован.
2.1.14. Не использован.
Любая электрическая цепь, включающая одно или более СОЕДИНЕНИЙ С ПАЦИЕНТОМ.
ЦЕПИ ПАЦИЕНТА включают все проводящие части, не изолированные от СОЕДИНЕНИЙ С ПАЦИЕНТОМ до такой степени, чтобы выполнялись требования к электрической прочности изоляции
(п. 20), или которые не отделены от СОЕДИНЕНИЙ С ПАЦИЕНТОМ до такой степени, чтобы выполнялись требования к ПУТЯМ УТЕЧКИ и ВОЗДУШНЫМ ЗАЗОРАМ (см.
п. 57.10).
(п. 2.1.15 в ред.
Изменения N 2, утв. Постановлением Госстандарта России от 19.01.2004 N 19-ст)
2.1.16. Не использован.
Часть КОРПУСА или защитного устройства, предназначенная для предотвращения случайного доступа к частям, контакт с которыми может быть опасен.
Часть ИЗДЕЛИЯ, не являющаяся РАБОЧЕЙ ЧАСТЬЮ, предназначенная для приема входных сигнальных напряжений или токов от других устройств, например для воспроизведения записи или обработки данных (см.
черт. 1).
Часть ИЗДЕЛИЯ, не являющаяся РАБОЧЕЙ ЧАСТЬЮ, предназначенная для передачи выходных сигнальных напряжений или токов другим устройствам, например для воспроизведения, записи или обработки данных (см.
черт. 1).
2.1.20. Не использован.
Устройство, обеспечивающее электрической энергией одно или несколько ИЗДЕЛИЙ.
Часть ИЗДЕЛИЯ, которой можно коснуться без применения ИНСТРУМЕНТА.
*2.1.23. СОЕДИНЕНИЕ С ПАЦИЕНТОМ
Каждая часть РАБОЧЕЙ ЧАСТИ, через которую может протекать ток между ПАЦИЕНТОМ и ИЗДЕЛИЕМ в условиях НОРМАЛЬНОЙ ЭКСПЛУАТАЦИИ или ЕДИНИЧНОГО НАРУШЕНИЯ.
(п. 2.1.23 введен
Изменением N 2, утв. Постановлением Госстандарта России от 19.01.2004 N 19-ст)
*2.1.24. РАБОЧАЯ ЧАСТЬ ТИПА B
РАБОЧАЯ ЧАСТЬ, соответствующая требованиям настоящего стандарта в части обеспечения защиты от поражения электрическим током, в особенности требованиям допустимых ТОКОВ УТЕЧКИ, и имеющая маркировку
символом 1 (приложение D, табл. DII).
Примечание. РАБОЧИЕ ЧАСТИ ТИПА B не используются для ПРЯМОГО ПРИМЕНЕНИЯ НА СЕРДЦЕ.
(п. 2.1.24 введен
Изменением N 2, утв. Постановлением Госстандарта России от 19.01.2004 N 19-ст)
*2.1.25. РАБОЧАЯ ЧАСТЬ ТИПА BF
РАБОЧАЯ ЧАСТЬ ТИПА F, соответствующая требованиям настоящего стандарта и обеспечивающая более высокую степень защиты от поражения электрическим током, чем РАБОЧАЯ ЧАСТЬ ТИПА B. Такая РАБОЧАЯ ЧАСТЬ маркируется
символом 2 (приложение D, табл. DII).
Примечание. РАБОЧИЕ ЧАСТИ ТИПА BF не используются для ПРЯМОГО ПРИМЕНЕНИЯ НА СЕРДЦЕ.
(п. 2.1.25 введен
Изменением N 2, утв. Постановлением Госстандарта России от 19.01.2004 N 19-ст)
*2.1.26. РАБОЧАЯ ЧАСТЬ ТИПА CF
РАБОЧАЯ ЧАСТЬ типа F, соответствующая требованиям настоящего стандарта и имеющая более высокую степень защиты от поражения электрическим током, чем РАБОЧАЯ ЧАСТЬ ТИПА BF. Такая РАБОЧАЯ ЧАСТЬ маркируется
символом 3 (приложение D, табл. DII).
(п. 2.1.26 введен
Изменением N 2, утв. Постановлением Госстандарта России от 19.01.2004 N 19-ст)
*2.1.27. РАБОЧАЯ ЧАСТЬ С ЗАЩИТОЙ ОТ РАЗРЯДА ДЕФИБРИЛЛЯТОРА
РАБОЧАЯ ЧАСТЬ, имеющая защиту от воздействий разряда кардиодефибриллятора на ПАЦИЕНТА.
(п. 2.1.27 введен
Изменением N 2, утв. Постановлением Госстандарта России от 19.01.2004 N 19-ст)
2.2. Типы ИЗДЕЛИЙ (классификация)
2.2.1. Не использован.
2.2.2. ИЗДЕЛИЕ КАТЕГОРИИ AP
ИЗДЕЛИЕ или часть ИЗДЕЛИЯ, удовлетворяющие требованиям к конструкции, маркировке и документации, предъявляющимся с целью исключить источник поджига ВОСПЛАМЕНЯЮЩЕЙСЯ СМЕСИ АНЕСТЕТИКА С ВОЗДУХОМ.
2.2.3. ИЗДЕЛИЕ КАТЕГОРИИ APG
ИЗДЕЛИЕ или часть ИЗДЕЛИЯ, удовлетворяющие требованиям к конструкции, маркировке и документации, предъявляющимся с целью исключить источник поджига ВОСПЛАМЕНЯЮЩЕЙСЯ СМЕСИ АНЕСТЕТИКА С КИСЛОРОДОМ ИЛИ ЗАКИСЬЮ АЗОТА.
ИЗДЕЛИЕ, в котором защита от поражения электрическим током обеспечивается не только ОСНОВНОЙ ИЗОЛЯЦИЕЙ, но и дополнительными мерами безопасности, предусматривающими средства для соединения ИЗДЕЛИЯ с защитным заземляющим проводом стационарной проводки таким образом, что ДОСТУПНЫЕ МЕТАЛЛИЧЕСКИЕ ЧАСТИ не могут оказаться под напряжением в случае нарушения ОСНОВНОЙ ИЗОЛЯЦИИ (см.
черт. 2).
ИЗДЕЛИЕ, в котором защита от поражения электрическим током обеспечивается не только ОСНОВНОЙ ИЗОЛЯЦИЕЙ, но и дополнительными мерами безопасности в виде ДВОЙНОЙ или УСИЛЕННОЙ ИЗОЛЯЦИИ и при этом отсутствуют устройство для защитного заземления или защита, обеспечиваемая условиями установки (см.
черт. 3).
2.2.6. Не использован.
2.2.7. ПРЯМОЕ ПРИМЕНЕНИЕ НА СЕРДЦЕ
Использование РАБОЧЕЙ ЧАСТИ, при которой оно может иметь непосредственное ТОКОПРОВОДЯЩЕЕ СОЕДИНЕНИЕ с сердцем ПАЦИЕНТА.
(в ред.
Изменения N 2, утв. Постановлением Госстандарта России от 19.01.2004 N 19-ст)
2.2.8. Не использован.
2.2.9. Не использован.
(п. 2.2.9 в ред.
Изменения N 2, утв. Постановлением Госстандарта России от 19.01.2004 N 19-ст)
2.2.10. Не использован.
2.2.12. ЗАКРЕПЛЕННОЕ ИЗДЕЛИЕ
ИЗДЕЛИЕ, которое закреплено или иным способом зафиксировано на определенном месте в здании или в транспортном средстве и может быть отделено только с помощью ИНСТРУМЕНТА.
ИЗДЕЛИЕ, которое во время НОРМАЛЬНОЙ ЭКСПЛУАТАЦИИ поддерживается рукой.
2.2.14. Не использован.
2.2.15. ИЗДЕЛИЕ МЕДИЦИНСКОЕ ЭЛЕКТРИЧЕСКОЕ (в дальнейшем ИЗДЕЛИЕ)
ЭЛЕКТРИЧЕСКОЕ ИЗДЕЛИЕ, предназначенное для диагностики, лечения или контроля ПАЦИЕНТА под наблюдением медицинского персонала, имеющее физический или электрический контакт с ПАЦИЕНТОМ и (или) передающее энергию к ПАЦИЕНТУ или от ПАЦИЕНТА и (или) обнаруживающее такую передачу.
ИЗДЕЛИЕ включает те ПРИНАДЛЕЖНОСТИ, которые определяются изготовителем и необходимы для обеспечения НОРМАЛЬНОЙ ЭКСПЛУАТАЦИИ ИЗДЕЛИЯ.
(абзац введен
Изменением N 2, утв. Постановлением Госстандарта России от 19.01.2004 N 19-ст)
2.2.16. ПЕРЕДВИЖНОЕ ИЗДЕЛИЕ
ИЗДЕЛИЕ, предназначенное для перемещения между периодами эксплуатации из одного места в другое с помощью его колес или эквивалентного средства.
2.2.17. ИЗДЕЛИЕ С ПОСТОЯННЫМ ПРИСОЕДИНЕНИЕМ К ПИТАЮЩЕЙ СЕТИ
ИЗДЕЛИЕ, присоединенное к ПИТАЮЩЕЙ СЕТИ с помощью постоянного соединения, которое может быть отсоединено только с помощью ИНСТРУМЕНТА.
2.2.18. ПЕРЕНОСНОЕ ИЗДЕЛИЕ
ИЗДЕЛИЕ, предназначенное для перемещения из одного места в другое во время эксплуатации или между периодами эксплуатации одним или более лицами.
2.2.19. Не использован.
2.2.20. Не использован.
(п. 2.2.20 в ред.
Изменения N 2, утв. Постановлением Госстандарта России от 19.01.2004 N 19-ст)
2.2.21. СТАЦИОНАРНОЕ ИЗДЕЛИЕ
ЗАКРЕПЛЕННОЕ ИЗДЕЛИЕ или ИЗДЕЛИЕ, не предназначенное для перемещения из одного места в другое.
2.2.22. Не использован.
2.2.23. ТРАНСПОРТИРУЕМОЕ ИЗДЕЛИЕ - ИЗДЕЛИЕ, предназначенное для перемещения без существенного ограничения пространства с одного места на другое, будучи присоединенным к источнику питания или без присоединения.
Примеры: ПЕРЕДВИЖНОЕ ИЗДЕЛИЕ и ПЕРЕНОСНОЕ ИЗДЕЛИЕ.
(Измененная редакция, Изм. N 1).
(п. 2.2.24 в ред.
Изменения N 2, утв. Постановлением Госстандарта России от 19.01.2004 N 19-ст)
2.2.25. Не использован.
(п. 2.2.25 в ред.
Изменения N 2, утв. Постановлением Госстандарта России от 19.01.2004 N 19-ст)
(п. 2.2.26 в ред.
Изменения N 2, утв. Постановлением Госстандарта России от 19.01.2004 N 19-ст)
| | ИС МЕГАНОРМ: примечание. В официальном тексте документа, видимо, допущена опечатка: имеется в виду пункт 2.2.27, а не 2.2.2.7. | |
2.2.2.7. Не использован.
2.2.28. Не использован.
(п. 2.2.28 в ред.
Изменения N 2, утв. Постановлением Госстандарта России от 19.01.2004 N 19-ст)
2.2.29. ИЗДЕЛИЕ С ВНУТРЕННИМ ИСТОЧНИКОМ ПИТАНИЯ
ИЗДЕЛИЕ, способное работать, используя ВНУТРЕННИЙ ИСТОЧНИК ЭЛЕКТРИЧЕСКОГО ПИТАНИЯ.
2.3. Изоляция
Кратчайшее расстояние по воздуху между двумя токопроводящими частями.
*2.3.2. ОСНОВНАЯ ИЗОЛЯЦИЯ
Изоляция частей, НАХОДЯЩИХСЯ ПОД НАПРЯЖЕНИЕМ, для обеспечения основной защиты от поражения электрическим током.
Кратчайшее расстояние по поверхности изоляционного материала между двумя токопроводящими частями.
Изоляция, состоящая из ОСНОВНОЙ ИЗОЛЯЦИИ и ДОПОЛНИТЕЛЬНОЙ изоляции.
2.3.5. Не использован.
2.3.6. Не использован.
*2.3.7. УСИЛЕННАЯ ИЗОЛЯЦИЯ
Единая система изоляции НАХОДЯЩИХСЯ ПОД НАПРЯЖЕНИЕМ частей, которая обеспечивает степень защиты от поражения электрическим током, эквивалентную ДВОЙНОЙ ИЗОЛЯЦИИ в условиях, указанных в данном стандарте.
2.3.8. ДОПОЛНИТЕЛЬНАЯ ИЗОЛЯЦИЯ
Независимая изоляция, примененная в дополнение к ОСНОВНОЙ ИЗОЛЯЦИИ для обеспечения защиты от поражения электрическим током при нарушении ОСНОВНОЙ ИЗОЛЯЦИИ.
2.4. НАПРЯЖЕНИЯ
2.4.1. ВЫСОКОЕ НАПРЯЖЕНИЕ
Любое напряжение более 1000 В переменного тока или более 1500 В постоянного тока, или 1500 В пикового значения.
2.4.2. СЕТЕВОЕ НАПРЯЖЕНИЕ
Напряжение ПИТАЮЩЕЙ СЕТИ между двумя линейными проводами многофазной системы или напряжение между линейным и нулевым проводами однофазной системы.
*2.4.3. БЕЗОПАСНОЕ СВЕРХНИЗКОЕ НАПРЯЖЕНИЕ
Напряжение между проводами в изолированной от земли цепи, отделенной от ПИТАЮЩЕЙ СЕТИ с помощью ТРАНСФОРМАТОРА БЕЗОПАСНОГО СВЕРХНИЗКОГО НАПРЯЖЕНИЯ или устройства, обеспечивающего эквивалентное разделение с НОМИНАЛЬНЫМ значением, не превышающим 25 В переменного тока или 60 В постоянного тока при НОМИНАЛЬНОМ напряжении питания трансформатора или конвертера.
2.5. Токи
2.5.1. ТОК УТЕЧКИ НА ЗЕМЛЮ
Ток, протекающий от СЕТЕВОЙ ЧАСТИ через изоляцию или по изоляции на ПРОВОД ЗАЩИТНОГО ЗАЗЕМЛЕНИЯ.
2.5.2. ТОК УТЕЧКИ НА КОРПУС
Ток, протекающий от КОРПУСА или его частей, за исключением РАБОЧЕЙ ЧАСТИ, доступных при НОРМАЛЬНОЙ ЭКСПЛУАТАЦИИ ОПЕРАТОРУ или ПАЦИЕНТУ, через внешнее ТОКОПРОВОДЯЩЕЕ СОЕДИНЕНИЕ, отличное от ПРОВОДА ЗАЩИТНОГО ЗАЗЕМЛЕНИЯ, на землю или на другую часть КОРПУСА.
Ток, не являющийся рабочим. Определены следующие ТОКИ УТЕЧКИ:
ТОК УТЕЧКИ НА ЗЕМЛЮ, ТОК УТЕЧКИ НА КОРПУС и ТОК УТЕЧКИ НА ПАЦИЕНТА
*2.5.4. ДОПОЛНИТЕЛЬНЫЙ ТОК В ЦЕПИ ПАЦИЕНТА
Ток, протекающий при НОРМАЛЬНОЙ ЭКСПЛУАТАЦИИ между частями РАБОЧЕЙ ЧАСТИ через ПАЦИЕНТА, не предназначенный для вызова физиологических эффектов, например ток смещения усилителя, ток, применяемый в импедансной плетизмографии.
2.5.5. Не использован.
2.5.6. ТОК УТЕЧКИ НА ПАЦИЕНТА
Ток, протекающий от РАБОЧЕЙ ЧАСТИ через ПАЦИЕНТА на землю, или ток, протекающий от ПАЦИЕНТА через РАБОЧУЮ ЧАСТЬ ТИПА F на землю, в случае непредусмотренного появления на ПАЦИЕНТЕ напряжения от внешнего источника.
2.6. Зажимы и провода заземления
2.6.1. Не использован.
2.6.2. Не использован.
2.6.3. ПРОВОД РАБОЧЕГО ЗАЗЕМЛЕНИЯ
Провод, присоединяемый к ЗАЖИМУ РАБОЧЕГО ЗАЗЕМЛЕНИЯ (см.
черт. 1).
*2.6.4. ЗАЖИМ РАБОЧЕГО ЗАЗЕМЛЕНИЯ
(в ред.
Изменения N 2, утв. Постановлением Госстандарта России от 19.01.2004 N 19-ст)
Зажим, непосредственно соединенный с точкой измерительной, питающей или контрольной цепи или с экранированной частью, предназначенный для заземления в функциональных целях (см.
черт. 1).
2.6.5. Не использован.
2.6.6. ПРОВОД ВЫРАВНИВАНИЯ ПОТЕНЦИАЛОВ
Провод, обеспечивающий соединение между ИЗДЕЛИЕМ и шиной выравнивания потенциалов системы электропитания.
2.6.7. ПРОВОД ЗАЩИТНОГО ЗАЗЕМЛЕНИЯ
Провод, соединяющий ЗАЖИМ ЗАЩИТНОГО ЗАЗЕМЛЕНИЯ с внешней системой защитного заземления (см.
черт. 1).
2.6.8. ЗАЖИМ ЗАЩИТНОГО ЗАЗЕМЛЕНИЯ
Зажим, соединенный с токопроводящими частями ИЗДЕЛИЯ КЛАССА I в целях безопасности. Этот зажим предназначен для соединения с внешней системой защитного заземления с помощью ПРОВОДА ЗАЩИТНОГО ЗАЗЕМЛЕНИЯ (см.
черт. 1).
2.6.9. СОЕДИНЕННАЯ С ЗАЖИМОМ ЗАЩИТНОГО ЗАЗЕМЛЕНИЯ (часть)
Часть, соединенная с целью защиты с ЗАЖИМОМ ЗАЩИТНОГО ЗАЗЕМЛЕНИЯ с помощью средств, соответствующих требованиям настоящего стандарта.
2.7. Электрические соединения (устройства)
2.7.1. ПРИБОРНЫЙ СОЕДИНИТЕЛЬ
Устройство, обеспечивающее присоединение гибкого шнура к ИЗДЕЛИЮ без применения ИНСТРУМЕНТА, состоящее из двух частей: ПРИБОРНОЙ ВИЛКИ и ПРИБОРНОЙ РОЗЕТКИ (см.
черт. 5).
Часть ПРИБОРНОГО СОЕДИНИТЕЛЯ, встроенная в ИЗДЕЛИЕ или закрепленная на нем (см.
черт. 1 и
5).
2.7.3. Не использован.
2.7.4. ВСПОМОГАТЕЛЬНАЯ СЕТЕВАЯ РОЗЕТКА
Находящаяся на ИЗДЕЛИИ розетка с СЕТЕВЫМ НАПРЯЖЕНИЕМ, доступная без использования ИНСТРУМЕНТА и предназначенная для питания другого ИЗДЕЛИЯ или других отдельных частей ИЗДЕЛИЯ.
(Измененная редакция, Изм. N 1).
2.7.5. ТОКОПРОВОДЯЩЕЕ СОЕДИНЕНИЕ
Соединение, через которое может протекать ток, превышающий допустимый ТОК УТЕЧКИ.
*2.7.6. СЪЕМНЫЙ ШНУР ПИТАНИЯ
Гибкий шнур, предназначенный для подключения к ИЗДЕЛИЮ с помощью ПРИБОРНОГО СОЕДИНИТЕЛЯ (см.
черт. 1,
2 и
5 и
п. 57.3).
2.7.7. ВНЕШНЕЕ ПРИСОЕДИНИТЕЛЬНОЕ УСТРОЙСТВО
ПРИСОЕДИНИТЕЛЬНОЕ УСТРОЙСТВО, с помощью которого осуществляется электрическое соединение с другим ИЗДЕЛИЕМ.
2.7.8. СТАЦИОНАРНАЯ СЕТЕВАЯ РОЗЕТКА
Сетевая розетка, установленная в закрепленной проводке в здании или транспортном средстве (см.
черт. 5).
2.7.9. ВНУТРЕННЕЕ ПРИСОЕДИНИТЕЛЬНОЕ УСТРОЙСТВО
ПРИСОЕДИНИТЕЛЬНОЕ УСТРОЙСТВО, с помощью которого осуществляются внутренние электрические соединения в ИЗДЕЛИИ или между частями ИЗДЕЛИЯ.
2.7.10. ПРИБОРНАЯ РОЗЕТКА
Часть ПРИБОРНОГО СОЕДИНИТЕЛЯ, составляющая единое целое с гибким шнуром или закрепленная на гибком шнуре, который предназначен для соединения с ПИТАЮЩЕЙ СЕТЬЮ. ПРИБОРНАЯ РОЗЕТКА предназначена для включения в ПРИБОРНУЮ ВИЛКУ ИЗДЕЛИЯ (см.
черт. 1 и
5 и
п. 57.2).
Часть, составляющая единое целое со ШНУРОМ ПИТАНИЯ ИЗДЕЛИЯ или укрепляемая на нем, предназначенная для включения в СТАЦИОНАРНУЮ СЕТЕВУЮ РОЗЕТКУ (см.
черт. 5).
2.7.12. СЕТЕВОЕ ПРИСОЕДИНИТЕЛЬНОЕ УСТРОЙСТВО
ПРИСОЕДИНИТЕЛЬНОЕ УСТРОЙСТВО, с помощью которого осуществляется присоединение к ПИТАЮЩЕЙ СЕТИ (см.
черт. 1).
2.7.13. Не использован.
2.7.14. Не использован.
2.7.15. Не использован.
2.7.16. ПРИСОЕДИНИТЕЛЬНОЕ УСТРОЙСТВО
Часть ИЗДЕЛИЯ, с помощью которой осуществляется электрическое соединение; оно может содержать несколько отдельных контактов.
Гибкий шнур, закрепленный или подключаемый к ИЗДЕЛИЮ для обеспечения сетевого питания.
2.8. Трансформаторы
2.8.1. Не использован.
2.8.2. Не использован.
2.8.3. ТРАНСФОРМАТОР БЕЗОПАСНОГО СВЕРХНИЗКОГО НАПРЯЖЕНИЯ
Трансформатор с выходной обмоткой, электрически отделенной от земли и корпуса трансформатора не менее чем ОСНОВНОЙ ИЗОЛЯЦИЕЙ и электрически отделенной от входной обмотки изоляцией, по крайней мере, эквивалентной ДВОЙНОЙ ИЗОЛЯЦИИ или УСИЛЕННОЙ ИЗОЛЯЦИИ, предназначенный для питания цепей с БЕЗОПАСНЫМ СВЕРХНИЗКИМ НАПРЯЖЕНИЕМ.
2.8.4. Не использован.
2.8.5. Не использован.
2.8.6. Не использован.
2.9. Регулирующие и ограничительные устройства
2.9.1. РЕГУЛИРУЕМАЯ УСТАНОВКА (регулирующего или ограничительного устройства)
Установка, которая может быть изменена ОПЕРАТОРОМ без применения ИНСТРУМЕНТА.
2.9.2. Не использован.
2.9.3. Не использован.
2.9.4. ФИКСИРОВАННАЯ УСТАНОВКА (регулирующего или ограничительного устройства)
Установка, которая не предназначена для изменения ОПЕРАТОРОМ и которая может быть изменена только с применением ИНСТРУМЕНТА.
2.9.5. Не использован.
2.9.6. Не использован.
2.9.7. АВТОМАТИЧЕСКИЙ ВЫКЛЮЧАТЕЛЬ МАКСИМАЛЬНОГО ТОКА
Защитное устройство, которое вызывает размыкание цепи с временной задержкой или без нее, если ток в устройстве превышает установленное значение.
2.9.8. Не использован.
2.9.9. Не использован.
2.9.10. ТЕРМОВЫКЛЮЧАТЕЛЬ С САМОВОЗВРАТОМ
ТЕРМОВЫКЛЮЧАТЕЛЬ, который автоматически включает ток после того, как соответствующая часть ИЗДЕЛИЯ охладилась.
2.9.11. Не использован.
Устройство, ограничивающее температуру ИЗДЕЛИЯ или его частей при ненормальной работе путем автоматического размыкания цепи или уменьшения тока и сконструированное так, что его установка не может быть изменена ОПЕРАТОРОМ.
2.9.13. Устройство регулирования температуры для поддержания ее между двумя установленными значениями при нормальных условиях работы, которое может быть установлено ОПЕРАТОРОМ.
(п. 2.9.13 в ред.
Изменения N 2, утв. Постановлением Госстандарта России от 19.01.2004 N 19-ст)
(Измененная редакция, Изм. N 1).
2.10. Режим работы ИЗДЕЛИЯ
2.10.1. ХОЛОДНОЕ СОСТОЯНИЕ
Состояние, которое достигается, если ИЗДЕЛИЕ выключено на время, достаточно длительное для достижения температуры окружающей среды.
2.10.2. ПРОДОЛЖИТЕЛЬНЫЙ РЕЖИМ РАБОТЫ
Режим работы при нормальной нагрузке в течение неограниченного периода времени без превышения установленных пределов температуры.
2.10.3. ПРОДОЛЖИТЕЛЬНЫЙ РЕЖИМ РАБОТЫ С ПОВТОРНО-КРАТКОВРЕМЕННОЙ НАГРУЗКОЙ
Режим работы, при котором ИЗДЕЛИЕ постоянно присоединено к ПИТАЮЩЕЙ СЕТИ. Установленное допустимое время нагрузки так мало, что температура, соответствующая длительной работе под нагрузкой, не достигается. Последующий перерыв в нагрузке, однако, недостаточен для охлаждения до температуры, соответствующей длительной работе без нагрузки.
2.10.4. ПРОДОЛЖИТЕЛЬНЫЙ РЕЖИМ РАБОТЫ С КРАТКОВРЕМЕННОЙ НАГРУЗКОЙ
Режим работы, при котором ИЗДЕЛИЕ постоянно присоединено к ПИТАЮЩЕЙ СЕТИ. Допустимое время нагрузки так мало, что температура, соответствующая длительной работе под нагрузкой, не достигается. Последующий перерыв в нагрузке, однако, достаточен для охлаждения до температуры, соответствующей длительной работе без нагрузки.
2.10.5. КОЭФФИЦИЕНТ ВКЛЮЧЕНИЯ
Отношение времени работы к сумме времен работы и последующего перерыва. В случае различных по длительности рабочих промежутков, а также интервалов между ними данное отношение рассчитывают как среднее значение за достаточно продолжительное время.
2.10.6. ПОВТОРНО-КРАТКОВРЕМЕННЫЙ РЕЖИМ РАБОТЫ
Режим работы с последовательным рядом заданных идентичных циклов, каждый из которых состоит из периода работы при нормальной нагрузке без превышения установленных пределов температуры, за которым следует период паузы при работающем вхолостую или отключенном ИЗДЕЛИИ.
2.10.7. НОРМАЛЬНОЕ СОСТОЯНИЕ
Состояние, при котором все средства защиты от ОПАСНОСТЕЙ исправны.
2.10.8. НОРМАЛЬНАЯ ЭКСПЛУАТАЦИЯ
Работа ИЗДЕЛИЯ, включающая в себя периодические осмотры и регулировки ОПЕРАТОРОМ и режим ожидания в соответствии с инструкцией по эксплуатации.
(Измененная редакция, Изм. N 1).
2.10.9. ПРАВИЛЬНО УСТАНОВЛЕННОЕ (ИЗДЕЛИЕ)
Условие, при котором выполнены, по крайней мере, инструкции изготовителя, касающиеся присоединения ИЗДЕЛИЯ к ПИТАЮЩЕЙ СЕТИ, приведенные в ЭКСПЛУАТАЦИОННЫХ ДОКУМЕНТАХ.
2.10.10. КРАТКОВРЕМЕННЫЙ РЕЖИМ РАБОТЫ
Режим работы при нормальной нагрузке в течение установленного времени, начиная с ХОЛОДНОГО СОСТОЯНИЯ, без превышения установленных пределов температуры, и с интервалами между каждым рабочим периодом, достаточными для охлаждения ИЗДЕЛИЯ до ХОЛОДНОГО СОСТОЯНИЯ.
2.10.11. УСЛОВИЕ ЕДИНИЧНОГО НАРУШЕНИЯ
Состояние, при котором в ИЗДЕЛИИ нарушено одно средство защиты от ОПАСНОСТИ или имеется одно внешнее ненормальное состояние (см.
п. 3.6).
2.11. Механическая безопасность
2.11.1. ИСПЫТАТЕЛЬНОЕ ГИДРОСТАТИЧЕСКОЕ ДАВЛЕНИЕ
Давление при проверке сосуда или его части на соответствие требованиям
п. 45.
*2.11.2. МАКСИМАЛЬНО ДОПУСТИМОЕ РАБОЧЕЕ ДАВЛЕНИЕ
Давление, указанное изготовителем или органом контроля, или компетентным специалистом (специалистами) в протоколе последнего испытания.
2.11.3. МИНИМАЛЬНАЯ РАЗРУШАЮЩАЯ НАГРУЗКА
Максимальная нагрузка, для которой применим закон Гука.
2.11.4. ДАВЛЕНИЕ (избыточное)
Превышение давления над атмосферным (манометрическое давление).
(в ред.
Изменения N 2, утв. Постановлением Госстандарта России от 19.01.2004 N 19-ст)
2.11.5. БЕЗОПАСНАЯ РАБОЧАЯ НАГРУЗКА
Максимальная нагрузка на ИЗДЕЛИЕ или его часть, допустимая по документации поставщика ИЗДЕЛИЯ или части ИЗДЕЛИЯ при соблюдении его инструкций по установке и эксплуатации.
2.11.6. УСТРОЙСТВО ЗАЩИТНОЕ
Средства для защиты ПАЦИЕНТА и (или) ОПЕРАТОРА от опасного воздействия, возникающего в результате чрезмерного перемещения или падения подвешенной массы в случае повреждения средств подвеса.
2.11.7. СТАТИЧЕСКАЯ НАГРУЗКА
Максимальная нагрузка на часть, исключая нагрузку, вызванную ускорением или замедлением движения масс. При распределении нагрузки между несколькими параллельными поддерживающими частями и при невозможности однозначного определения такого распределения должна быть учтена наименее благоприятная возможность.
2.11.8. КОЭФФИЦИЕНТ БЕЗОПАСНОСТИ
Отношение МИНИМАЛЬНОЙ РАЗРУШАЮЩЕЙ НАГРУЗКИ к БЕЗОПАСНОЙ РАБОЧЕЙ НАГРУЗКЕ.
Сумма СТАТИЧЕСКОЙ НАГРУЗКИ и усилий, вызванных ускорением и замедлением, возникающих в НОРМАЛЬНОМ СОСТОЯНИИ.
2.12. Разное
2.12.1. Не использован.
*2.12.2. ОБОЗНАЧЕНИЕ МОДЕЛИ ИЛИ ТИПА (номер типа)
Комбинация цифр, букв или цифр и букв для обозначения определенной модели ИЗДЕЛИЯ.
2.12.3. НОМИНАЛЬНОЕ (значение)
Значение, установленное для справочных целей и для задания согласованных отклонений, например НОМИНАЛЬНОЕ СЕТЕВОЕ НАПРЯЖЕНИЕ, НОМИНАЛЬНЫЙ диаметр винта, либо значение, указанное изготовителем для количественной характеристики ИЗДЕЛИЯ.
Живое существо (человек или животное), подвергаемое медицинскому или стоматологическому обследованию или лечению.
(Измененная редакция, Изм. N 1).
2.12.5. Не использован.
2.12.6. Не использован.
2.12.7. Не использован.
2.12.8. Не использован.
Номер и (или) другое обозначение для идентификации отдельного экземпляра ИЗДЕЛИЯ определенной модели.
Постоянно установленный источник энергии, который может быть также использован для питания электрических изделий, не входящих в область распространения настоящего стандарта.
К такому источнику относятся также постоянно установленные системы аккумуляторов в машинах скорой помощи и аналогичные устройства.
2.12.11. Не использован.
Экстракорпоральный предмет, который может быть использован для закрепления или ослабления крепящих устройств или для регулирования.
Компетентное лицо, ответственное за эксплуатацию и техническое обслуживание ИЗДЕЛИЯ.
2.12.14. ТЕЛЕЖКА СКОРОЙ ПОМОЩИ
Тележка на колесах, предназначенная для установки и перевозки ИЗДЕЛИЙ жизнеобеспечения и реанимации при кардио- и респираторных заболеваниях.
2.12.15. ГОРЮЧАЯ СМЕСЬ АНЕСТЕТИКА С ВОЗДУХОМ
Смесь горючих паров анестетика с воздухом такой концентрации, что при определенных условиях может иметь место воспламенение. Смесь паров горючего дезинфицирующего или моющего средства с воздухом в национальных или местных правилах может рассматриваться как ВОСПЛАМЕНЯЮЩАЯСЯ СМЕСЬ АНЕСТЕТИКА С ВОЗДУХОМ.
2.12.16. ГОРЮЧАЯ СМЕСЬ АНЕСТЕТИКА с КИСЛОРОДОМ ИЛИ ЗАКИСЬЮ АЗОТА
Смесь горючих паров анестетика с кислородом или закисью азота такой концентрации, что при определенных условиях может иметь место воспламенение.
Лицо, работающее с ИЗДЕЛИЕМ.
Потенциальная возможность вредного воздействия на ПАЦИЕНТА, других людей или на окружающую среду, создаваемого непосредственно ИЗДЕЛИЕМ.
3.1. При транспортировании, хранении, установке, работе в условиях НОРМАЛЬНОЙ ЭКСПЛУАТАЦИИ и техническом обслуживании согласно инструкции изготовителя ИЗДЕЛИЯ не должны в НОРМАЛЬНОМ СОСТОЯНИИ и в УСЛОВИЯХ ЕДИНИЧНОГО НАРУШЕНИЯ создавать ОПАСНОСТЕЙ, которые можно в разумных пределах предвидеть и которые не связаны с применением ИЗДЕЛИЙ согласно их назначению.
3.2. Не использован.
3.3. Не использован.
3.4. ИЗДЕЛИЯ или их части, использующие материалы или имеющие конструктивное исполнение, отличающиеся от рассмотренных в настоящем стандарте, могут быть допущены, если может быть показано, что достигается эквивалентная степень безопасности. См. также
п. 54.
3.5. Не использован.
*3.6. Следующие УСЛОВИЯ ЕДИНИЧНОГО НАРУШЕНИЯ являются предметом специальных требований и методов испытаний в настоящем стандарте:
d) появление внешнего напряжения на СИГНАЛЬНОМ ВХОДЕ или СИГНАЛЬНОМ ВЫХОДЕ
(раздел третий);
e) утечка на КОРПУС ГОРЮЧЕЙ СМЕСИ АНЕСТЕТИКА С КИСЛОРОДОМ ИЛИ ЗАКИСЬЮ АЗОТА (см.
раздел шестой);
g) отказ какого-либо электрического компонента, который мог бы повлечь ОПАСНОСТЬ (см.
раздел девятый);
h) отказ механических частей, который мог бы повлечь ОПАСНОСТЬ (см.
раздел четвертый);
В тех случаях, когда одно УСЛОВИЕ ЕДИНИЧНОГО НАРУШЕНИЯ неизбежно влечет за собой другое ЕДИНИЧНОЕ НАРУШЕНИЕ, два нарушения рассматриваются как одно УСЛОВИЕ ЕДИНИЧНОГО НАРУШЕНИЯ.
(п. 3.6 в ред.
Изменения N 2, утв. Постановлением Госстандарта России от 19.01.2004 N 19-ст)
(Измененная редакция, Изм. N 1).
3.7. Следующие случаи считаются в настоящем стандарте маловероятными:
a) полный электрический пробой ДВОЙНОЙ ИЗОЛЯЦИИ;
b) электрический пробой УСИЛЕННОЙ ИЗОЛЯЦИИ;
c) разрыв закрепленного и постоянно установленного ПРОВОДА ЗАЩИТНОГО ЗАЗЕМЛЕНИЯ.
3.8. Заземление ПАЦИЕНТА считается НОРМАЛЬНЫМ СОСТОЯНИЕМ.
3.9. При отсутствии указаний в инструкции по эксплуатации к ИЗДЕЛИЮ не предъявляется требование нормально работать под отдельными дополнительными крышками, защищающими его от пыли или нарушения стерильности
(п. 52.5.5).
Соответствие требованиям данного пункта считается установленным, если выполняются критерии соответствующих проверок и испытаний настоящего стандарта.
*4. Общие требования к испытаниям
Испытания, указанные в настоящем стандарте, являются типовыми <**> испытаниями. Испытаниям должны подвергаться только изоляция, компоненты и конструктивные элементы, нарушения которых могут вызвать ОПАСНОСТЬ в НОРМАЛЬНОМ СОСТОЯНИИ или в УСЛОВИЯХ ЕДИНИЧНОГО НАРУШЕНИЯ.
--------------------------------
4.2. Повторение испытаний
Если иначе не указано в настоящем стандарте, испытания не должны повторяться. Это относится, в частности, к испытаниям электрической прочности изоляции, которые проводятся либо изготовителем, либо испытательной лабораторией.
*
4.3. Количество образцов
Типовые испытания проводятся на одном представительном образце проверяемой продукции.
Как исключение может потребоваться дополнительный образец.
Все компоненты, нарушения которых могут привести к ОПАСНОСТИ, должны быть способны выдержать воздействия, имеющие место в ИЗДЕЛИИ при НОРМАЛЬНОЙ ЭКСПЛУАТАЦИИ, и должны удовлетворять требованиям соответствующего раздела настоящего стандарта.
Соответствие номинальных характеристик таких компонентов режимам их эксплуатации проверяется осмотром.
Компонент или часть ИЗДЕЛИЯ, номинальные характеристики которых превышают характеристики режима их работы в ИЗДЕЛИИ, не испытываются в таком расширенном диапазоне характеристик (см. также п. 56.1).
4.5. Температура окружающей среды, влажность, атмосферное давление <**>
--------------------------------
a) После того, как ИЗДЕЛИЕ, подлежащее испытаниям, полностью готово для НОРМАЛЬНОЙ ЭКСПЛУАТАЦИИ (в соответствии с п. 4.8), испытания проводят в условиях окружающей среды по п. 10.2.1, если иное не указано производителем.
Для проведения контрольных испытаний (в том случае, если результаты зависят от условий окружающей среды) принимают один набор параметров атмосферы по табл. I.
(п. "a" в ред.
Изменения N 2, утв. Постановлением Госстандарта России от 19.01.2004 N 19-ст)
Нормируемые атмосферные условия
Госстандарта России от 19.01.2004 N 19-ст)
Наименование параметра | Значение |
Температура, °C | 23 +/- 2 |
Относительная влажность, % | 60 +/- 15 |
Атмосферное давление, гПа (мм рт. ст.) | От 860 до 1060 (От 645 до 795) |
b) ИЗДЕЛИЕ должно быть защищено от других воздействий (например сквозняков), которые могли бы повлиять на достоверность результатов испытаний.
c) При невозможности выдержать температуру окружающей среды соответственно изменяются условия испытаний и вносятся коррективы в их результаты.
a) При отсутствии других указаний в настоящем стандарте ИЗДЕЛИЕ испытывают в наименее благоприятном из предусмотренных рабочих условий, но в соответствии с инструкцией по эксплуатации.
b) У ИЗДЕЛИЙ, имеющих рабочие параметры, которые могут устанавливаться или регулироваться ОПЕРАТОРОМ, при испытаниях должны быть установлены наименее благоприятные для данного испытания значения параметров, но в соответствии с инструкцией по эксплуатации.
c) Если на результаты испытаний влияют давление на входе и расход или химический состав охлаждающей жидкости, эти параметры при испытаниях должны находиться в пределах, предписанных в техническом описании.
d) Во время любого испытания в УСЛОВИЯХ ЕДИНИЧНОГО НАРУШЕНИЯ должно быть не более одного нарушения одновременно (см. п. 3.6).
e) Если требуется охлаждающая вода, то должна применяться питьевая вода <**>
.
--------------------------------
4.7. Питающее и испытательное напряжение, род тока, вид питания, частота
Настоящий стандарт допускает колебания СЕТЕВОГО НАПРЯЖЕНИЯ; эти колебания не учитываются при использовании термина "НОМИНАЛЬНОЕ" значение.
a) Если на результаты испытаний влияют отклонения питающего напряжения от его НОМИНАЛЬНОГО значения, то эффект таких отклонений должен приниматься в расчет.
Форма питающего напряжения во время испытаний должна быть согласно п. 10.2.2 a).
Любое испытательное напряжение до 1000 В переменного тока или 1500 В постоянного тока, или 1500 В пикового значения не должно отличаться более чем на 2% от предписанного значения. Любое испытательное напряжение, равное или превышающее указанные значения, не должно отличаться более чем на 3% от предписанного значения.
b) ИЗДЕЛИЯ, предназначенные для работы только на переменном токе, должны быть испытаны на переменном токе при номинальной частоте (если она маркирована) с допускаемыми отклонениями +/- 1 Гц при частоте, находящейся в диапазоне от 0 до 100 Гц, и с допускаемыми отклонениями +/- 1% при частоте выше 100 Гц.
ИЗДЕЛИЯ, на которых указан диапазон НОМИНАЛЬНЫХ частот, должны испытываться при наименее благоприятной частоте в пределах этого диапазона.
c) ИЗДЕЛИЯ, предназначенные для работы при более чем одном НОМИНАЛЬНОМ напряжении или как на переменном, так и на постоянном токе, должны быть испытаны в условиях (указанных в п. 4.6) при наименее благоприятном напряжении и виде питания, например числе фаз (кроме однофазного питания) и роде тока.
d) ИЗДЕЛИЯ, предназначенные для работы только на постоянном токе, должны быть испытаны на постоянном токе; возможное влияние полярности на работу ИЗДЕЛИЯ должно быть учтено в соответствии с инструкцией по эксплуатации.
e) Если нет иных указаний в настоящем стандарте или в частных стандартах, ИЗДЕЛИЯ должны быть испытаны при наименее благоприятном НОМИНАЛЬНОМ напряжении в пределах соответствующего диапазона. Для установления наименее благоприятного напряжения может возникнуть необходимость в проведении некоторых испытаний более одного раза.
f) ИЗДЕЛИЯ со сменными ПРИНАДЛЕЖНОСТЯМИ или компонентами, указанными изготовителем, должны быть испытаны с теми ПРИНАДЛЕЖНОСТЯМИ или компонентами, которые создают наименее благоприятные условия.
g) ИЗДЕЛИЯ, предназначенные для эксплуатации совместно со специальным источником питания, отличающимся, например напряжением, емкостями, сопротивлениями изоляции относительно земли и т.п., должны быть испытаны с таким специальным источником питания.
h) Измерение напряжений и токов должно осуществляться приборами, не оказывающими существенного влияния на значения измеряемых величин.
*
4.8. Предварительная подготовка
До начала испытаний невключенное ИЗДЕЛИЕ должно находиться не менее 24 ч в помещении для испытаний. Перед серией испытаний ИЗДЕЛИЯ включаются, если это необходимо для испытаний, при НОМИНАЛЬНОМ напряжении, в соответствии с инструкцией по эксплуатации.
4.9. Ремонт и внесение изменений
При необходимости ремонта или внесения изменений после нарушений или в предвидении будущих нарушений во время последующих испытаний испытательная лаборатория и поставщик могут договориться либо о представлении нового образца, на котором должны быть снова проведены все испытания, либо, предпочтительнее, о проведении всех необходимых ремонтов и изменений, после чего только соответствующие испытания должны быть повторены.
*
4.10. Предварительное воздействие влагой
Перед проведением испытаний по п. 19.4 и п. 20.4 все ИЗДЕЛИЯ, не являющиеся изделиями типа IPX8 (см. ГОСТ 14254 для изделий каплезащищенных и брызгозащищенных), или части ИЗДЕЛИЙ должны быть предварительно подвергнуты воздействию влаги.
(в ред.
Изменения N 2, утв. Постановлением Госстандарта России от 19.01.2004 N 19-ст)
ИЗДЕЛИЕ или части ИЗДЕЛИЯ должны подвергаться этому воздействию в собранном виде (или, если необходимо, частями). Упаковка, используемая при транспортировании и хранении, должна быть снята.
Данное испытание должно применяться только к тем частям ИЗДЕЛИЯ, которые, вероятно, могут вызвать ОПАСНОСТЬ под влиянием климатических условий, имитируемых испытанием.
(в ред.
Изменения N 2, утв. Постановлением Госстандарта России от 19.01.2004 N 19-ст)
Части, которые могут быть сняты без помощи ИНСТРУМЕНТА, должны быть сняты, но должны быть подвергнуты воздействию влагой одновременно с основной частью ИЗДЕЛИЯ.
Двери, ящики и СМОТРОВЫЕ КРЫШКИ, которые могут быть открыты или сняты без применения ИНСТРУМЕНТА, должны быть открыты и сняты.
Предварительное воздействие влагой должно проводиться в камере влаги, содержащей воздух с относительной влажностью (93 +/- 3)%. Температура воздуха в камере во всех местах, где может находиться ИЗДЕЛИЕ, должна поддерживаться с отклонениями не более 2 °C относительно любой температуры t в диапазоне от 20 до 32 °C. Перед установкой в камеру температура ИЗДЕЛИЯ должна быть от t до t +4°C, и ИЗДЕЛИЕ должно находиться при такой температуре не менее 4 ч до воздействия влагой.
(в ред.
Изменения N 2, утв. Постановлением Госстандарта России от 19.01.2004 N 19-ст)
ИЗДЕЛИЯ и их части должны выдерживаться в камере влаги в течение:
2 сут (48 ч) - для ИЗДЕЛИЙ типа IPX0 (не защищенных);
(в ред.
Изменения N 2, утв. Постановлением Госстандарта России от 19.01.2004 N 19-ст)
7 сут (168 ч) - для ИЗДЕЛИЙ типов IPX1 - IPX8.
(в ред.
Изменения N 2, утв. Постановлением Госстандарта России от 19.01.2004 N 19-ст)
После воздействия ИЗДЕЛИЕ, если необходимо, вновь собирают.
4.11. Последовательность испытаний
Рекомендуется, чтобы все испытания проводились в последовательности, приведенной в приложении C. Испытания от C23 до C29 должны проводиться в указанной в приложении C последовательности.
Классификация ИЗДЕЛИЙ и РАБОЧИХ ЧАСТЕЙ должна указываться маркировкой и (или) с помощью идентификации, как указано в
п. 6. Это включает в себя:
(в ред.
Изменения N 2, утв. Постановлением Госстандарта России от 19.01.2004 N 19-ст)
*5.1. В зависимости от типа защиты от поражения электрическим током:
a) ЭЛЕКТРИЧЕСКИЕ ИЗДЕЛИЯ, питаемые от внешнего источника электрической энергии:
ИЗДЕЛИЯ КЛАССА I;
ИЗДЕЛИЯ КЛАССА II;
b) ИЗДЕЛИЯ С ВНУТРЕННИМ ИСТОЧНИКОМ ПИТАНИЯ.
5.2. В зависимости от степени защиты от поражения электрическим током:
- РАБОЧИЕ ЧАСТИ ТИПА B;
- РАБОЧИЕ ЧАСТИ ТИПА BF;
- РАБОЧИЕ ЧАСТИ ТИПА CF.
(п. 5.2 в ред.
Изменения N 2, утв. Постановлением Госстандарта России от 19.01.2004 N 19-ст)
(в ред.
Изменения N 2, утв. Постановлением Госстандарта России от 19.01.2004 N 19-ст)
обычные ИЗДЕЛИЯ (ИЗДЕЛИЯ с КОРПУСОМ без защиты от проникновения воды);
КАПЛЕЗАЩИЩЕННЫЕ ИЗДЕЛИЯ (ИЗДЕЛИЯ с КОРПУСОМ, защищенным от капающей воды, IPX1);
БРЫЗГОЗАЩИЩЕННЫЕ ИЗДЕЛИЯ (ИЗДЕЛИЯ С КОРПУСОМ, защищенным от брызг воды, IPX4);
ВОДОНЕПРОНИЦАЕМЫЕ ИЗДЕЛИЯ (ИЗДЕЛИЯ с КОРПУСОМ, защищенным от эффектов погружения вводу, IPX7).
5.4. В зависимости от метода (методов) стерилизации или дезинфекции, рекомендованных изготовителем.
5.5. В зависимости от степени безопасности применения при наличии ГОРЮЧИХ СМЕСЕЙ АНЕСТЕТИКА С ВОЗДУХОМ либо С КИСЛОРОДОМ ИЛИ ЗАКИСЬЮ АЗОТА ИЗДЕЛИЯ подразделяют на:
ИЗДЕЛИЯ, непригодные для эксплуатации при наличии ГОРЮЧИХ СМЕСЕЙ АНЕСТЕТИКА С ВОЗДУХОМ либо С КИСЛОРОДОМ ИЛИ ЗАКИСЬЮ АЗОТА;
ИЗДЕЛИЯ КАТЕГОРИИ AP;
ИЗДЕЛИЯ КАТЕГОРИИ APG.
5.6. В зависимости от режима работы:
ИЗДЕЛИЯ с ПРОДОЛЖИТЕЛЬНЫМ РЕЖИМОМ РАБОТЫ;
ИЗДЕЛИЯ с КРАТКОВРЕМЕННЫМ РЕЖИМОМ РАБОТЫ;
ИЗДЕЛИЯ с ПОВТОРНО-КРАТКОВРЕМЕННЫМ РЕЖИМОМ РАБОТЫ;
ИЗДЕЛИЯ с ПРОДОЛЖИТЕЛЬНЫМ РЕЖИМОМ РАБОТЫ и КРАТКОВРЕМЕННОЙ НАГРУЗКОЙ;
ИЗДЕЛИЯ с ПРОДОЛЖИТЕЛЬНЫМ РЕЖИМОМ РАБОТЫ и ПОВТОРНО-КРАТКОВРЕМЕННОЙ НАГРУЗКОЙ.
5.7. Не использован.
5.8. Не использован.
6. Идентификация, маркировка и документация
Для целей данного раздела следующие понятия должны применяться к идентификации и маркировке:
Постоянно нанесенное:
удаляемое только с помощью ИНСТРУМЕНТА или приложением значительного усилия и способное соответствовать требованиям
п. 6.1.
Ясно различимое:
для предупреждающих надписей, инструкций или чертежей:
нанесенное на видном месте и различимое с рабочего места ОПЕРАТОРА;
для ЗАКРЕПЛЕННЫХ ИЗДЕЛИЙ: различимое, если ИЗДЕЛИЕ смонтировано в положении НОРМАЛЬНОЙ ЭКСПЛУАТАЦИИ;
для ПЕРЕДВИЖНЫХ, ПЕРЕНОСНЫХ и незакрепленных СТАЦИОНАРНЫХ ИЗДЕЛИЙ: различимое при нормальной эксплуатации или после отодвигания ИЗДЕЛИЯ от стены, у которой оно расположено, или после поворачивания ИЗДЕЛИЯ из положения НОРМАЛЬНОЙ ЭКСПЛУАТАЦИИ, а в случае демонтируемых со стоек блоков - после их снятия со стойки.
Основная часть:
для предупреждающих надписей снаружи или внутри ИЗДЕЛИЙ:
на панели управления либо около нее или же вблизи соответствующей части;
для ОБОЗНАЧЕНИЯ МОДЕЛИ ИЛИ ТИПА и всех других видов маркировки, относящейся к ПИТАЮЩЕЙ СЕТИ (потребляемая мощность, напряжение, ток, частота, классификация, режим работы и др.): обычно снаружи части, содержащей соединение с ПИТАЮЩЕЙ СЕТЬЮ, и предпочтительно вблизи точки соединения.
6.1. Маркировка на наружной стороне ИЗДЕЛИЙ или их частей:
a) ИЗДЕЛИЯ, питаемые от сети.
ИЗДЕЛИЯ, питаемые от сети, включая их отделяемые компоненты, имеющие СЕТЕВУЮ ЧАСТЬ, должны иметь, по меньшей мере, "постоянно нанесенную" и "ясно различимую" маркировку на "основной части" ИЗДЕЛИЯ, указанную в
графе 3 табл. II.
Маркировка снаружи ИЗДЕЛИЙ
Пункты, в которых указаны требования | Содержание | ИЗДЕЛИЯ, питаемые от сети | ИЗДЕЛИЯ С ВНУТРЕННИМ ИСТОЧНИКОМ ПИТАНИЯ | ИЗДЕЛИЯ, питаемые от специального источника питания |
| Происхождение ИЗДЕЛИЯ | x | x | x |
| ОБОЗНАЧЕНИЕ ТИПА ИЛИ МОДЕЛИ | x | x | x |
| Присоединение питания | | - | - |
| Частота питающего напряжения (Гц) | | - | - |
| Потребляемая мощность | | - | - |
| Выходная мощность сети | | - | - |
| Классификация | | | |
| Режим работы | | | |
| Предохранители | | | |
| Выходные характеристики | | | |
| Физиологические воздействия | | | |
| ИЗДЕЛИЯ КАТЕГОРИИ AP/APG | | | |
| ВЫСОКОВОЛЬТНЫЕ СОЕДИНИТЕЛЬНЫЕ УСТРОЙСТВА | | | |
| Условия охлаждения | | | |
| Механическая устойчивость | | | |
| Защитная упаковка | | | |
| Зажимы заземления | | | |
| Съемные защитные средства | | | |
--------------------------------
Обозначения: x - требуемая маркировка.
<1> - если маркировка применима.
<2> - не относится к ИЗДЕЛИЯМ С ПОСТОЯННЫМ ПРИСОЕДИНЕНИЕМ К СЕТИ, если имеется маркировка внутри ИЗДЕЛИЯ (см. также
п. 6.2 a)).
b) ИЗДЕЛИЯ С ВНУТРЕННИМ ИСТОЧНИКОМ ПИТАНИЯ.
ИЗДЕЛИЯ С ВНУТРЕННИМ ИСТОЧНИКОМ ПИТАНИЯ должны иметь, по меньшей мере, "постоянно нанесенную" и "ясно различимую" маркировку на "основной части" ИЗДЕЛИЙ, предписанную в
графе 4 табл. II;
c) ИЗДЕЛИЯ, питаемые от специального источника питания.
ИЗДЕЛИЯ, предназначенные для питания от специального источника (отличающегося от ПИТАЮЩЕЙ СЕТИ и изолированного от нее), который является или не является частью ИЗДЕЛИЯ данной модели или типа, должны иметь, по меньшей мере, "постоянно нанесенную" и "четко различимую" маркировку снаружи ИЗДЕЛИЯ, указанную в
графе 5 табл. II. Если специальный источник питания не является частью ИЗДЕЛИЯ данной модели или типа, то в инструкции по эксплуатации должны быть дополнительно указаны модель или тип такого источника. При необходимости обеспечения мер безопасности, модель или тип такого специального источника питания должны быть указаны в маркировке, нанесенной снаружи ИЗДЕЛИЯ, а также в инструкции по эксплуатации;
d) Минимальные требования к маркировке на ИЗДЕЛИИ и сменных частях.
Если размеры ИЗДЕЛИЯ, указанного в
п. 6.1, или тип его КОРПУСА не позволяют нанести все необходимые маркировки, то должна быть помещена маркировка, указанная в
пп. 6.1 e),
6.1 f),
6.1 g) (для ИЗДЕЛИЙ, не имеющих ПОСТОЯННОГО ПРИСОЕДИНЕНИЯ К СЕТИ),
6.1. l) и
6.1 q) (если применимо), остальная маркировка должна быть полностью приведена в ЭКСПЛУАТАЦИОННЫХ ДОКУМЕНТАХ.
В случае, если невозможно применение маркировки, вся информация должна быть включена в ЭКСПЛУАТАЦИОННЫЕ ДОКУМЕНТЫ.
e) Происхождение ИЗДЕЛИЯ.
Наименование и (или) товарный знак изготовителя или поставщика, ответственного за соответствие ИЗДЕЛИЯ настоящему стандарту.
*f) ОБОЗНАЧЕНИЕ ТИПА ИЛИ МОДЕЛИ.
g) Присоединение питания.
НОМИНАЛЬНОЕ питающее напряжение (напряжения) или диапазон (диапазоны) напряжений, которые могут быть поданы на ИЗДЕЛИЕ.
Вид питания, например число фаз (кроме однофазной системы) и род тока.
h) Частота питающего напряжения.
НОМИНАЛЬНАЯ частота или НОМИНАЛЬНЫЙ диапазон частот питающего напряжения в герцах.
j) Потребляемая мощность (см.
п. 7).
Должен быть указан НОМИНАЛЬНЫЙ потребляемый ток в амперах или НОМИНАЛЬНАЯ потребляемая мощность в вольт-амперах, или, если коэффициент мощности превышает 0,9, - в ваттах.
Если ИЗДЕЛИЕ предназначено для одного или нескольких диапазонов НОМИНАЛЬНОГО напряжения, НОМИНАЛЬНАЯ потребляемая мощность должна быть дана для высшей и низшей границ диапазона или диапазонов, если границы отличаются от их среднего значения более чем на +/- 10%.
Если границы диапазонов не отличаются более чем на 10% от среднего значения, достаточна маркировка потребляемой мощности для среднего значения диапазона.
Если номинальные характеристики ИЗДЕЛИЯ включают как длительное, так и кратковременное значение тока или мощности, то маркировка должна содержать как длительное, так и наиболее характерное кратковременное значение мощности, с четкой идентификацией и указанием в ЭКСПЛУАТАЦИОННЫХ ДОКУМЕНТАХ.
Потребляемая мощность, значение которой указано в маркировке на ИЗДЕЛИИ, снабженном средствами для подключения питающих проводов других ИЗДЕЛИЙ, должна включать НОМИНАЛЬНУЮ (и маркированную) выходную мощность этих средств.
k) Выходная мощность сети.
ВСПОМОГАТЕЛЬНАЯ СЕТЕВАЯ ШТЕПСЕЛЬНАЯ РОЗЕТКА (РОЗЕТКИ) ИЗДЕЛИЯ должна иметь маркировку с указанием максимально допустимой выходной мощности.
Символ, использующий буквы IP, за которыми следуют буква X и соответствующее характеристическое число (от 1 до 8) по
ГОСТ 14254 в зависимости от степени защиты, обеспечиваемой КОРПУСОМ, от опасного проникновения воды.
(в ред.
Изменения N 2, утв. Постановлением Госстандарта России от 19.01.2004 N 19-ст)
Символ, указывающий тип РАБОЧЕЙ ЧАСТИ в зависимости от степени защиты от поражения электрическим током: типы B, BF или CF (см. приложение D,
табл. DII, символы 1,
2 и
3). Для четкого различия символ 1 следует размещать таким образом, чтобы было ясно, что он не находится внутри квадрата.
(в ред.
Изменения N 2, утв. Постановлением Госстандарта России от 19.01.2004 N 19-ст)
Для более четкой дифференциации
символов 1 и
2 символ 1 не следует применять так, чтобы казалось, что он помещен внутри квадрата.
Если ИЗДЕЛИЕ имеет более чем одну РАБОЧУЮ ЧАСТЬ и при этом они имеют разную степень защиты, соответствующие символы должны быть нанесены на эти РАБОЧИЕ ЧАСТИ или на (или вблизи) соответствующие разъемы (места соединения с ИЗДЕЛИЕМ).
(в ред.
Изменения N 2, утв. Постановлением Госстандарта России от 19.01.2004 N 19-ст)
РАБОЧИЕ ЧАСТИ С ЗАЩИТОЙ ОТ РАЗРЯДА ДЕФИБРИЛЛЯТОРА должны иметь соответствующую маркировку (см. приложение D, табл. DII,
символы 9,
10,
11).
(абзац введен
Изменением N 2, утв. Постановлением Госстандарта России от 19.01.2004 N 19-ст)
Если защита от воздействия разряда кардиодефибриллятора частично находится в кабеле ПАЦИЕНТА, то около соответствующего разъема должен находиться
символ 14 в соответствии с приложением D, табл. DI.
(абзац введен
Изменением N 2, утв. Постановлением Госстандарта России от 19.01.2004 N 19-ст)
Если на ИЗДЕЛИИ нет специальной маркировки, то считается, что ИЗДЕЛИЕ пригодно для ПРОДОЛЖИТЕЛЬНОГО РЕЖИМА РАБОТЫ.
(в ред.
Изменения N 2, утв. Постановлением Госстандарта России от 19.01.2004 N 19-ст)
Тип и номинальные характеристики плавких предохранителей, доступных с внешней стороны ИЗДЕЛИЯ, должны быть указаны в маркировке около держателя предохранителя.
p) Выходные характеристики.
НОМИНАЛЬНОЕ выходное напряжение, ток или мощность (если применимо).
Выходная частота (если применимо).
q) Физиологические эффекты (символы и предупреждающие надписи) ИЗДЕЛИЯ, создающие физиологические эффекты, которые могут представлять опасность для ПАЦИЕНТА и (или) ОПЕРАТОРА, должны иметь соответствующий символ. Символ должен быть расположен так, чтобы его было хорошо видно после установки ИЗДЕЛИЯ в месте эксплуатации.
Если это применимо, должны применяться символы для конкретной опасности по Публикации МЭК 417.
Для неионизирующего излучения (например микроволнового излучения большой мощности) следует использовать
символ 8, табл. DII приложения D.
Для других опасностей, для которых отсутствует специальный символ, должен быть использован
символ 14, табл. DI приложения D.
r) ИЗДЕЛИЯ КАТЕГОРИИ AP/APG.
О требованиях к маркировке
(п. 38).
s) ВЫСОКОВОЛЬТНЫЕ СОЕДИНИТЕЛЬНЫЕ УСТРОЙСТВА.
ВЫСОКОВОЛЬТНЫЕ СОЕДИНИТЕЛЬНЫЕ УСТРОЙСТВА на внешней стороне ИЗДЕЛИЙ, доступные без использования ИНСТРУМЕНТА, должны быть маркированы символом "Опасное напряжение" (приложение D,
табл. DII, символ 6).
Требования к охлаждению ИЗДЕЛИЙ (например подача воды или воздуха) должны быть указаны в маркировке.
u) Механическая устойчивость.
О требованиях к маркировке ИЗДЕЛИЙ с ограниченной устойчивостью см.
п. 24.
Если необходимо принять специальные меры во время транспортирования или хранения, то это должно быть указано в маркировке на упаковке (
пп. 6.8.3 d),
10.1 и ИСО 780).
Если преждевременная распаковка ИЗДЕЛИЙ или их частей может вызвать ОПАСНОСТЬ, на упаковке должна быть соответствующая маркировка.
Упаковка ИЗДЕЛИЯ или ПРИНАДЛЕЖНОСТЕЙ, поставляемых стерильными, должна содержать соответствующую маркировку.
(абзац введен
Изменением N 2, утв. Постановлением Госстандарта России от 19.01.2004 N 19-ст)
w) Не использован.
x) Не использован.
*z) Съемные защитные средства.
Если ИЗДЕЛИЯ имеют различные применения, которые для выполнения определенных функций требуют удаления защитных средств, то эти защитные средства должны быть маркированы с указанием необходимости установки их на место, когда соответствующая функция больше не требуется. Маркировка не требуется, если имеется блокировка (см. также
п. 6.8).
Соответствие требованиям п. 6.1 проверяется следующим образом:
Внешним осмотром устанавливается наличие требуемой маркировки снаружи ИЗДЕЛИЯ.
Проверяется долговечность маркировки.
Долговечность маркировки проверяется протиркой вручную без излишнего давления сначала в течение 15 с куском ткани, смоченной дистиллированной водой, затем в течение 15 с куском ткани, смоченной этиловым спиртом, денатурированным метиловым спиртом, при температуре окружающей среды, а затем в течение 15 с куском ткани, смоченной изопропиловым спиртом.
Маркировка должна быть ясно различимой после проведения всех испытаний по настоящему стандарту (см. приложение C, п. C36). Самоклеящиеся этикетки не должны отставать от поверхности или сворачиваться по краям.
При проверке долговечности маркировки следует учитывать также влияние на нее НОРМАЛЬНОЙ ЭКСПЛУАТАЦИИ.
6.2. Маркировка внутри ИЗДЕЛИЙ или их частей
a) Маркировка на внутренней стороне ИЗДЕЛИЙ или их частей должна быть "ясно различимой" согласно определению
п. 6.1. Маркировка не должна подвергаться испытанию на протирку согласно
п. 6.1.
НОМИНАЛЬНОЕ напряжение питания или диапазон напряжений ИЗДЕЛИЙ С ПОСТОЯННЫМ ПРИСОЕДИНЕНИЕМ К ПИТАЮЩЕЙ СЕТИ могут быть указаны в маркировке снаружи или внутри ИЗДЕЛИЙ около зажимов для присоединения питания.
Для нагревательных элементов и ламповых патронов, используемых с нагревательными лампами, но не заменяемых ОПЕРАТОРОМ, которые (элементы и патроны) могут быть заменены только с помощью специального ИНСТРУМЕНТА, будет достаточно идентификации маркировки, указанной в ЭКСПЛУАТАЦИОННЫХ ДОКУМЕНТАХ.
b) Максимальная мощность нагревательных элементов или ламповых патронов, предназначенных для использования с нагревательными лампами, должна быть четко указана в маркировке около нагревателя или на самом нагревателе.
c) Наличие частей с ВЫСОКИМ НАПРЯЖЕНИЕМ у ИЗДЕЛИЙ должно быть указано маркировкой символом "Опасное напряжение" (приложение D,
табл. DII символ 6).
d) Тип аккумуляторов и способ их установки (если применимо) должны быть указаны в маркировке
(п. 56.7 b).
В случае использования в качестве источников питания батареек, которые не могут быть заменены ОПЕРАТОРОМ, а которые могут устанавливаться только с помощью ИНСТРУМЕНТА, наличие маркировки, содержащей данные, приведенные в ЭКСПЛУАТАЦИОННЫХ ДОКУМЕНТАХ, является достаточным.
(абзац введен
Изменением N 2, утв. Постановлением Госстандарта России от 19.01.2004 N 19-ст)
*e) Плавкие предохранители, доступные только с использованием ИНСТРУМЕНТА, должны идентифицироваться или с помощью маркировки с указанием типа и номинального тока рядом с соответствующим предохранителем, или же, по меньшей мере, ссылкой на номер в схеме технического описания, в котором должны быть приведены указанные параметры.
(в ред.
Изменения N 2, утв. Постановлением Госстандарта России от 19.01.2004 N 19-ст)
| | ИС МЕГАНОРМ: примечание. ГОСТ 28190-89 утратил силу на территории Российской Федерации с 1 января 2001 года в связи с введением в действие ГОСТ Р 51325.1-99 (Постановление Госстандарта России от 29.12.1999 N 803-ст). | |
f) ЗАЖИМЫ ЗАЩИТНОГО ЗАЗЕМЛЕНИЯ должны иметь маркировку символом (приложение D,
табл. DI, символ 6), если зажим не находится в ПРИБОРНОЙ ВИЛКЕ по ГОСТ 28190.
g) ЗАЖИМЫ РАБОЧЕГО ЗАЗЕМЛЕНИЯ должны иметь маркировку символом (приложение D,
табл. DI, символ 7).
h) Зажимы, предназначенные исключительно для присоединения нулевого провода питающей сети в ИЗДЕЛИЯХ С ПОСТОЯННЫМ ПРИСОЕДИНЕНИЕМ К ПИТАЮЩЕЙ СЕТИ, должны иметь маркировку предписанным символом (приложение D,
табл. DI, символ 8).
j) Маркировки, требуемые в
пп. 6.2 f),
6.2 h),
6.2 k) и
6.2 l) в точках электрических соединений или рядом с ними, не должны быть на частях, снимаемых при выполнении этих соединений. Такие маркировки должны оставаться различимыми после выполнения соответствующего соединения. Маркировки на зажимах или рядом с ними должны соответствовать МЭК 445.
k) Правильный метод присоединения питающих проводов должен быть указан вместе с маркировкой зажимов, которая должна быть нанесена рядом с зажимами, за исключением тех случаев, когда при перемене соединений отсутствует ОПАСНОСТЬ. Если ИЗДЕЛИЕ настолько мало, что маркировка зажимов не может быть нанесена, она может быть включена в ЭКСПЛУАТАЦИОННЫЕ ДОКУМЕНТЫ. При необходимости иметь маркировку для подключения к трехфазной сети, она должна соответствовать МЭК 445.
l) Если в любой точке распределительной коробки или отсека для проводов, предназначенных для присоединения питающих проводов постоянно присоединенного ИЗДЕЛИЯ (включая сами провода), температура во время нормальных испытаний превышает 75 °C, то на ИЗДЕЛИИ должна быть маркировка со следующим или эквивалентным указанием:
"Для подключения питания используйте провода, рассчитанные на температуру не менее... °C".
Данное указание должно быть расположено около места, где производится присоединение питания, и должно быть ясно различимым после осуществления соединения.
m) Не использован.
n) Конденсаторы и (или) соединенные с ними участки цепей должны иметь маркировку согласно
п. 15 c).
Соответствие требованиям п. 6.2 проверяется испытаниями и критериями, указанными в п. 6.1, за исключением испытаний протиркой.
6.1, 6.2. (Измененная редакция, Изм. N 1).
6.3. Маркировка органов управления и измерительных приборов
a) Сетевой выключатель должен быть четко обозначен. Положения "ВКЛ" и "ВЫКЛ" должны быть указаны маркировкой соответствующими символами приложения D (
символы 15 и
16, табл. DI) или рядом расположенным световым индикатором, или другими однозначными средствами.
b) Различные положения органов управления и выключателей ИЗДЕЛИЯ должны быть обозначены цифрами, буквами или другими наглядными средствами, например с помощью
символов 17 и
18 табл. DI.
c) Если при НОРМАЛЬНОЙ ЭКСПЛУАТАЦИИ изменение установки органов управления может вызвать ОПАСНОСТЬ для ПАЦИЕНТА, то такие органы управления должны быть снабжены:
индикаторным устройством, например измерительным прибором или шкалой, либо
индикацией направления, в котором изменяется значение функции. См. также
п. 56.10 c).
d) Не использован,
e) Не использован.
*f) Функции органов управления и индикаторов должны быть указаны.
(п. "f" в ред.
Изменения N 2, утв. Постановлением Госстандарта России от 19.01.2004 N 19-ст)
g) Числовые показания параметров должны быть в единицах международной системы СИ в соответствии с
ГОСТ 8.417 со следующим добавлением:
Единицы величин, которые помимо СИ могут использоваться в документации на ИЗДЕЛИЕ:
- Параметры плоского угла:
оборот;
уклон (градиент);
градусы;
угловые минуты;
угловые секунды.
- Временные параметры:
минуты;
часы;
дни.
- Единицы величин энергии:
электронвольты.
- Давление крови или других жидкостей в организме:
миллиметры ртутного столба.
(п. "g" введено
Изменением N 2, утв. Постановлением Госстандарта России от 19.01.2004 N 19-ст)
Соответствие требованиям п. 6.3 проверяется осмотром и проведением испытания на долговечность по 6.1.
(в ред.
Изменения N 2, утв. Постановлением Госстандарта России от 19.01.2004 N 19-ст)
(в ред.
Изменения N 2, утв. Постановлением Госстандарта России от 19.01.2004 N 19-ст)
b) Символы, используемые для органов управления и характеристик, должны, где это применимо, соответствовать ГОСТ Р МЭК 878.
Соответствие проверяется осмотром или проведением испытания на долговечность в соответствии с п. 6.1.
(в ред.
Изменения N 2, утв. Постановлением Госстандарта России от 19.01.2004 N 19-ст)
6.5. Цвета изоляции проводов
a) ПРОВОД ЗАЩИТНОГО ЗАЗЕМЛЕНИЯ должен быть идентифицирован по всей длине изоляцией зеленого и желтого цветов.
b) Изоляция любых проводников внутри ИЗДЕЛИЯ, которые соединяют с целью защиты доступные металлические части или другие части с ЗАЖИМОМ ЗАЩИТНОГО ЗАЗЕМЛЕНИЯ, должна быть зеленого и желтого цвета, по крайней мере, на концах проводников.
c) Идентификация с помощью изоляции зеленого и желтого цветов должна использоваться только для:
проводов рабочего заземления, указанных в
п. 18 l).
d) Провода ШНУРОВ ПИТАНИЯ, предназначенные для присоединения к нулевому проводу системы питания, должны иметь изоляцию "светло-голубого" цвета, как указано в
ГОСТ 26413.0.
e) Цвета проводов в ШНУРАХ ПИТАНИЯ должны соответствовать
ГОСТ 26413.0.
f) Если применяется многожильный шнур для соединения частей ИЗДЕЛИЙ и максимально допустимое сопротивление превышается при использовании только провода с изоляцией желтого и зеленого цветов, то другие провода того же шнура могут быть соединены параллельно с проводом с изоляцией желтого и зеленого цветов при условии, что концы таких дополнительных проводов маркированы желтым и зеленым цветом.
Соответствие требованиям п. 6.5 проверяется осмотром.
6.6. Идентификация медицинских газовых баллонов и соединений
a) Идентификация содержимого баллонов, используемых в медицинской практике как часть ИЗДЕЛИЙ, должна производиться в соответствии с Рекомендацией ИСО/R 32. См. также п. 37.2 a).
b) Место подключения газовых баллонов должно быть так идентифицировано на ИЗДЕЛИИ, чтобы не возникало ошибок при их замене.
Соответствие требованиям п. 6.6 проверяется осмотром идентификации содержимого и места подключения газовых баллонов.
*6.7. Световые индикаторы и кнопки
a) Цвета световых индикаторов
Рекомендуемые цвета световых индикаторов и их значение
Цвет | Значение |
Желтый | Требование осторожности или внимания |
Зеленый | Готовность к действию |
Любой другой | Значение, отличающееся от значения красного и желтого цветов |
Красный цвет на ИЗДЕЛИИ должен использоваться только для обозначения предупреждения об опасности и (или) необходимости принятия срочных мер.
Точечно-матричные и другие буквенно-цифровые дисплеи не рассматриваются как световые индикаторы.
b) Цвета кнопок без подсветки
Красный цвет должен использоваться только для кнопки, прерывающей какую-либо функцию в случае срочной необходимости.
c) Не использован.
d) Не использован.
Соответствие требованиям п. 6.7 проверяется осмотром (см. также п. 56.8).
6.8. ЭКСПЛУАТАЦИОННЫЕ ДОКУМЕНТЫ
ИЗДЕЛИЕ должно сопровождаться документами, содержащими, по меньшей мере, инструкцию по эксплуатации, техническое описание и адрес, по которому пользователь может обратиться.
ЭКСПЛУАТАЦИОННЫЕ ДОКУМЕНТЫ должны рассматриваться как составная часть ИЗДЕЛИЯ.
Вся применяемая классификация ИЗДЕЛИЙ согласно
п. 5 должна быть приведена в инструкции по эксплуатации, а также техническом описании (если они не объединены).
Все виды маркировки, указанные в
п. 6.1, если они не нанесены как постоянные на ИЗДЕЛИЕ изготовителем, должны быть полностью воспроизведены в ЭКСПЛУАТАЦИОННЫХ ДОКУМЕНТАХ. См. также
п. 6.1 d).
Предупреждающие надписи и объяснение предупреждающих символов, указанных в маркировке на ИЗДЕЛИИ, должны быть приведены в ЭКСПЛУАТАЦИОННЫХ ДОКУМЕНТАХ.
6.8.2. Инструкция по эксплуатации
(в ред.
Изменения N 2, утв. Постановлением Госстандарта России от 19.01.2004 N 19-ст)
Инструкция по эксплуатации должна содержать все сведения, необходимые для обеспечения работы ИЗДЕЛИЯ в соответствии с его характеристиками. Она должна включать объяснение функций органов управления, дисплеев и сигналов, последовательности управления, порядка подключения и отключения съемных частей и ПРИНАДЛЕЖНОСТЕЙ, замены материалов, расходуемых при работе.
Инструкция по эксплуатации должна содержать сведения о применении и функционировании ИЗДЕЛИЯ.
(абзац введен
Изменением N 2, утв. Постановлением Госстандарта России от 19.01.2004 N 19-ст)
Инструкция по эксплуатации должна давать ПОЛЬЗОВАТЕЛЮ или ОПЕРАТОРУ информацию, касающуюся возможного электромагнитного или каких-либо других взаимодействий между ИЗДЕЛИЕМ и другими приборами при их возможной совместной работе, и содержать сведения о возможных путях исключения таких взаимодействий.
(абзац введен
Изменением N 2, утв. Постановлением Госстандарта России от 19.01.2004 N 19-ст)
В инструкции по эксплуатации должны быть указаны ПРИНАДЛЕЖНОСТИ, съемные части и материалы, если применение других частей или материалов может нарушить минимальную безопасность. Инструкция по эксплуатации должна содержать подробные указания ПОЛЬЗОВАТЕЛЮ или ОПЕРАТОРУ по очистке, профилактическому осмотру и техническому обслуживанию ИЗДЕЛИЯ, в том числе по периодичности таких мероприятий.
В инструкции должны содержаться указания по технике безопасности при проведении текущего технического обслуживания. Дополнительно в инструкции по эксплуатации должны быть перечислены части, профилактический осмотр и техническое обслуживание которых должны проводиться другими лицами, а также периодичность указанных мероприятий, однако без обязательного подробного разъяснения способов проведения такого обслуживания.
Значения цифр, символов, предупреждающих надписей и сокращений, имеющихся на ИЗДЕЛИИ, должно быть разъяснено в инструкции по эксплуатации.
*b) Ответственность изготовителя
c) СИГНАЛЬНЫЙ ВЫХОД и СИГНАЛЬНЫЙ ВХОД
Если СИГНАЛЬНЫЙ ВЫХОД или СИГНАЛЬНЫЙ ВХОД предназначены только для присоединения к определенному ИЗДЕЛИЮ, отвечающему требованиям настоящего стандарта, это должно быть указано в инструкции по эксплуатации (
пп. 19.2 b) и
19.2 c)).
d) Очистка, дезинфекция и стерилизация частей, имеющих контакт с ПАЦИЕНТОМ
Для частей ИЗДЕЛИЙ, имеющих контакт с ПАЦИЕНТОМ при НОРМАЛЬНОЙ ЭКСПЛУАТАЦИИ, в инструкции по эксплуатации должны содержаться данные о методах очистки, дезинфекции или стерилизации, которые могут быть использованы (см. также
п. 44.7), или, при необходимости, перечень допустимых стерилизующих веществ и предельные значения температуры, давления, влажности и длительности воздействий, которые могут выдерживать эти части ИЗДЕЛИЙ.
e) ИЗДЕЛИЯ, питающиеся от сети с дополнительным источником питания
Инструкция по эксплуатации ИЗДЕЛИЙ, питающихся от сети и содержащих дополнительный источник питания, полная готовность к работе которого не поддерживается автоматически, должна содержать предупреждение о необходимости периодической проверки или замены такого дополнительного источника питания. Если ИЗДЕЛИЕ КЛАССА I предназначено для питания от сети с альтернативным использованием ВНУТРЕННЕГО ИСТОЧНИКА ПИТАНИЯ, то инструкция по эксплуатации должна содержать указание, что в случае сомнений в целостности проводника защитного заземления в установке или приспособлении ИЗДЕЛИЕ должно работать от его ВНУТРЕННЕГО ИСТОЧНИКА ПИТАНИЯ.
(в ред.
Изменения N 2, утв. Постановлением Госстандарта России от 19.01.2004 N 19-ст)
f) Изъятие батарей гальванических элементов
Инструкция по эксплуатации ИЗДЕЛИЙ с батареями гальванических элементов должна содержать предупреждение об изъятии этих батарей, если ИЗДЕЛИЕ не предполагается использовать определенное время, если есть риск возникновения ОПАСНОСТИ.
(в ред.
Изменения N 2, утв. Постановлением Госстандарта России от 19.01.2004 N 19-ст)
g) Аккумуляторы
Инструкция по эксплуатации ИЗДЕЛИЙ, содержащих аккумуляторы, должна содержать указания, обеспечивающие их безопасное применение и необходимое техническое обслуживание.
h) ИЗДЕЛИЯ со специальным источником питания или устройством для зарядки аккумуляторов
В инструкции по эксплуатации должны идентифицироваться источники питания или устройства для зарядки аккумуляторов, необходимые для обеспечения соответствия требованиям настоящего стандарта.
(Измененная редакция, Изм. N 1).
j) Защита окружающей среды
Инструкция по эксплуатации должна:
- выявлять любой риск, связанный с удалением отходов или остаточных продуктов после окончания срока службы ИЗДЕЛИЯ и ПРИНАДЛЕЖНОСТЕЙ;
- содержать рекомендации по минимизации данного риска.
(п. "j" введено
Изменением N 2, утв. Постановлением Госстандарта России от 19.01.2004 N 19-ст)
6.8.3. Техническое описание
(в ред.
Изменения N 2, утв. Постановлением Госстандарта России от 19.01.2004 N 19-ст)
Техническое описание должно содержать все данные, которые важны для обеспечения безопасной работы, а именно:
- все характеристики ИЗДЕЛИЯ, включая диапазон(ы), ошибки измерения и точность показаний индуцируемых величин, если таковые имеются.
(в ред.
Изменения N 2, утв. Постановлением Госстандарта России от 19.01.2004 N 19-ст)
В дополнение к информации, которая должна быть включена в инструкцию по эксплуатации, в техническом описании должны быть указаны конкретные меры или условия, которые следует соблюдать при установке ИЗДЕЛИЯ и введении его в действие.
b) Замена плавких предохранителей и других частей
Если тип и номинальные данные плавких предохранителей, используемых в цепи питающей сети, внешней по отношению к ИЗДЕЛИЮ с ПОСТОЯННЫМ ПРИСОЕДИНЕНИЕМ, нельзя определить из данных о НОМИНАЛЬНОМ токе и режиме работы ИЗДЕЛИЯ, необходимые тип и номинальные данные предохранителей должны быть указаны, по меньшей мере, в техническом описании. Техническое описание должно содержать инструкцию по замене сменных и (или) съемных частей, которые подвержены износу при НОРМАЛЬНОЙ ЭКСПЛУАТАЦИИ.
c) Электрические схемы, перечень компонентов и др.
В техническом описании должно быть указано, что поставщик по запросу высылает электрические схемы, перечни компонентов, описания, инструкции по калибровке или другую информацию для использования квалифицированным персоналом ПОЛЬЗОВАТЕЛЯ при ремонте тех частей ИЗДЕЛИЯ, которые указаны изготовителем как ремонтопригодные.
d) Условия окружающей среды при транспортировании и хранении
(в ред.
Изменения N 2, утв. Постановлением Госстандарта России от 19.01.2004 N 19-ст)
В техническом описании должны содержаться требования к допустимым условиям окружающей среды при транспортировании и хранении, которые должны быть продублированы снаружи упаковки (см.
п. 6.1 v)).
(в ред.
Изменения N 2, утв. Постановлением Госстандарта России от 19.01.2004 N 19-ст)
6.8.4. Не использован.
6.8.5. Не использован.
Соответствие требованиям п. 6.8 проверяется проверкой ЭКСПЛУАТАЦИОННЫХ ДОКУМЕНТОВ.
7.1. Установившиеся значения тока или потребляемой мощности ИЗДЕЛИЙ при НОМИНАЛЬНОМ напряжении, установившейся рабочей температуре и при положении органов управления, указанных изготовителем, не должны превышать номинальные значения, указанные в маркировке в соответствии с
п. 6.1 j), более чем на:
a) для ИЗДЕЛИЙ с потребляемой мощностью, определяемой, в основном, электродвигателем (электродвигателями):
+25% для НОМИНАЛЬНОЙ потребляемой мощности до 100 Вт или 100 В·А включительно;
+15% для НОМИНАЛЬНОЙ потребляемой мощности свыше 100 Вт или 100 В·А;
b) для других ИЗДЕЛИЙ:
+15% для НОМИНАЛЬНОЙ потребляемой мощности до 100 Вт или 100 В·А включительно;
+10% для НОМИНАЛЬНОЙ потребляемой мощности свыше 100 Вт или 100 В·А.
Соответствие требованиям п. 7.1 проверяется осмотром и следующими испытаниями:
ИЗДЕЛИЕ должно работать в соответствии с инструкцией по эксплуатации до тех пор, пока потребляемая мощность не достигнет установившегося значения. Потребление тока или мощности должно быть измерено и сравнено со значениями, указанными в маркировке или в ЭКСПЛУАТАЦИОННЫХ ДОКУМЕНТАХ. Измеренные значения не должны превышать допустимых пределов, указанных в данном пункте.
Для ИЗДЕЛИЙ, в маркировке которых указан один или более диапазонов НОМИНАЛЬНЫХ напряжений, испытания проводят как при верхнем, так и при нижнем пределах диапазонов; если указанная в маркировке НОМИНАЛЬНАЯ потребляемая мощность относится к среднему значению соответствующего диапазона напряжений, испытание проводят при напряжении, равном среднему значению этого диапазона.
Установившийся ток должен быть измерен прибором, показывающим среднее квадратическое значение, например термоэлектрическим измерительным прибором. Потребляемая мощность, если она выражена в вольт-амперах, должна либо измеряться с помощью вольтамперметра, либо определяться как произведение установившегося тока (измеренного, как указано выше) и напряжения питания.
7.2. Не использован.
РАЗДЕЛ ВТОРОЙ. УСЛОВИЯ ОКРУЖАЮЩЕЙ СРЕДЫ
*8. Основные категории безопасности
Содержание п. 8 первого издания перенесено в приложение A,
A1.1.
(в ред.
Изменения N 2, утв. Постановлением Госстандарта России от 19.01.2004 N 19-ст)
9. Съемные средства защиты
10. Условия окружающей среды
10.1. Транспортирование и хранение <**>
--------------------------------
ИЗДЕЛИЕ должно сохранять работоспособность при транспортировании и хранении в упаковке изготовителя, а также при пребывании в условиях окружающей среды в соответствии с данными, указанными изготовителем [см.
п. 6.8.3 d)].
(п. 10.1 в ред.
Изменения N 2, утв. Постановлением Госстандарта России от 19.01.2004 N 19-ст)
10.2. Условия эксплуатации
ИЗДЕЛИЯ должны соответствовать всем требованиям настоящего стандарта при НОРМАЛЬНОЙ ЭКСПЛУАТАЦИИ в наименее благоприятной комбинации следующих условий:
*10.2.1. Окружающая среда (см.
п. 4.5) <**>:
(в ред.
Изменения N 2, утв. Постановлением Госстандарта России от 19.01.2004 N 19-ст)
--------------------------------
a) температура окружающей среды от 10 до 40 °C;
b) относительная влажность от 30 до 75%;
c) атмосферное давление от 700 до 1060 ГПа;
d) температура воды на входе в охлаждаемое водой ИЗДЕЛИЕ не более 25 °C.
a) ИЗДЕЛИЯ должны быть рассчитаны на питание от источника, имеющего:
НОМИНАЛЬНОЕ напряжение, не превышающее:
250 В для РУЧНЫХ ИЗДЕЛИЙ;
250 В постоянного тока или однофазного переменного тока, или же 500 В многофазного переменного тока для ИЗДЕЛИЙ с НОМИНАЛЬНОЙ потребляемой мощностью до 4 кВ·А;
500 В для остальных ИЗДЕЛИЙ;
достаточно низкое внутреннее полное сопротивление (как может быть потребовано частным стандартом);
отклонения напряжения питания, не превышающие +/- 10% НОМИНАЛЬНОГО напряжения, за исключением отклонений продолжительностью менее 1 с, превышающих минус 10%, как, например, происходящих через нерегулярные интервалы, вызванные работой генераторов рентгеновского излучения или аналогичных ИЗДЕЛИЙ;
напряжения между любыми двумя проводами системы или между этими проводами и землей, не превышающие НОМИНАЛЬНОЕ значение более чем на 10%;
напряжения практически синусоидальной формы и в случае многофазной системы образующие практически симметричную систему питания;
частоту не более 1 кГц;
частоту с отклонениями не более 1 Гц от НОМИНАЛЬНОГО значения для частот до 100 Гц и не более 1% от НОМИНАЛЬНОГО значения для частот от 100 Гц до 1 кГц;
(в ред.
Изменения N 2, утв. Постановлением Госстандарта России от 19.01.2004 N 19-ст)
b) Заменяемый внутренний источник питания должен быть указан изготовителем.
Соответствие условиям п. 10.2 проверяют проведением испытаний, указанных в настоящем стандарте.
(в ред.
Изменения N 2, утв. Постановлением Госстандарта России от 19.01.2004 N 19-ст)
(Измененная редакция, Изм. N 1).
12. Не использован. Перенесен в
п. 3.6.
РАЗДЕЛ ТРЕТИЙ. ЗАЩИТА ОТ ОПАСНОСТЕЙ ПОРАЖЕНИЯ
ЭЛЕКТРИЧЕСКИМ ТОКОМ
ИЗДЕЛИЯ должны быть сконструированы так, чтобы исключить, насколько это возможно, опасность поражения электрическим током при НОРМАЛЬНОЙ ЭКСПЛУАТАЦИИ и при ЕДИНИЧНОМ НАРУШЕНИИ.
Соответствие считается выполненным, если ИЗДЕЛИЕ отвечает соответствующим требованиям настоящего раздела.
14. Требования, относящиеся к классификации
14.1. ИЗДЕЛИЯ КЛАССА I
a) ИЗДЕЛИЯ КЛАССА I могут иметь части с ДВОЙНОЙ или УСИЛЕННОЙ ИЗОЛЯЦИЕЙ или части, работающие при БЕЗОПАСНОМ СВЕРХНИЗКОМ НАПРЯЖЕНИИ, или иметь ДОСТУПНЫЕ ЧАСТИ, защищенные защитным полным сопротивлением в случаях, когда токопроводящие части электрической цепи должны быть доступными для функционирования ИЗДЕЛИЯ.
*b) Если отделение СЕТЕВОЙ ЧАСТИ от ДОСТУПНЫХ МЕТАЛЛИЧЕСКИХ ЧАСТЕЙ ИЗДЕЛИЯ, предназначенного для питания от внешнего источника постоянного тока, выполнено только в виде ОСНОВНОЙ ИЗОЛЯЦИИ, то должен быть предусмотрен отдельный ПРОВОД ЗАЩИТНОГО ЗАЗЕМЛЕНИЯ.
(Измененная редакция, Изм. N 1).
14.2. ИЗДЕЛИЯ КЛАССА II
В дополнение к информации, приведенной в
п. 2.2.5:
a) ИЗДЕЛИЯ КЛАССА II должны быть одного из следующих типов:
1) ИЗДЕЛИЯ КЛАССА II с КОРПУСОМ из изоляционного материала.
ИЗДЕЛИЯ, имеющие прочный, практически сплошной КОРПУС из изоляционного материала, который закрывает все токопроводящие части, за исключением небольших частей, таких как табличка с маркировкой, винты и заклепки, которые изолированы от НАХОДЯЩИХСЯ ПОД НАПРЯЖЕНИЕМ частей изоляцией, эквивалентной, по меньшей мере, УСИЛЕННОЙ ИЗОЛЯЦИИ. Такой КОРПУС ИЗДЕЛИЙ КЛАССА II может образовывать частично или полностью ДОПОЛНИТЕЛЬНУЮ ИЗОЛЯЦИЮ.
2) ИЗДЕЛИЯ КЛАССА II с металлическим КОРПУСОМ.
ИЗДЕЛИЯ, имеющие практически токопроводящий КОРПУС, в котором ДВОЙНАЯ ИЗОЛЯЦИЯ используется для изоляции всей СЕТЕВОЙ ЦЕПИ (за исключением тех частей, где используется УСИЛЕННАЯ ИЗОЛЯЦИЯ, так как применение ДВОЙНОЙ ИЗОЛЯЦИИ явно нецелесообразно).
3) ИЗДЕЛИЯ, представляющие комбинацию вышеуказанных
типов 1) и
2).
b) Если ИЗДЕЛИЕ имеет устройство для переключения с КЛАССА I на КЛАСС II, то должны выполняться все следующие требования:
переключающее устройство должно четко указывать выбранный класс;
для переключения должно быть обязательным применение ИНСТРУМЕНТА;
ИЗДЕЛИЕ должно отвечать всем требованиям выбранного класса;
в положении КЛАСС II устройство должно размыкать соединение ПРОВОДА ЗАЩИТНОГО ЗАЗЕМЛЕНИЯ с ИЗДЕЛИЕМ или превращать его в ПРОВОД РАБОЧЕГО ЗАЗЕМЛЕНИЯ, соответствующий требованиям
п. 18.
c) ИЗДЕЛИЯ КЛАССА II могут иметь ЗАЖИМ РАБОЧЕГО ЗАЗЕМЛЕНИЯ или ПРОВОД РАБОЧЕГО ЗАЗЕМЛЕНИЯ. См. также
п. 18 k) и
18 l).
14.3 Не использован.
14.4. ИЗДЕЛИЯ КЛАССОВ I и II
a) Для обеспечения защиты от поражения электрическим током в ИЗДЕЛИЯХ, помимо ОСНОВНОЙ ИЗОЛЯЦИИ, должна быть предусмотрена дополнительная защита, соответствующая требованиям к ИЗДЕЛИЯМ КЛАССОВ I или II (
черт. 2 и
3).
b) В ИЗДЕЛИЯХ, предназначенных для работы от внешнего источника постоянного тока (например для использования в машине скорой помощи), не должно возникать опасности при подключении источника питания с неправильной полярностью.
14.5. ИЗДЕЛИЯ С ВНУТРЕННИМ ИСТОЧНИКОМ ПИТАНИЯ
a) Не использован.
(в ред.
Изменения N 2, утв. Постановлением Госстандарта России от 19.01.2004 N 19-ст)
*b) ИЗДЕЛИЕ С ВНУТРЕННИМ ИСТОЧНИКОМ ПИТАНИЯ, имеющее средства соединения с питающей сетью, должно соответствовать требованиям класса I или класса II при соответствующем подключении к сети, а также требованиям к ИЗДЕЛИЯМ С ВНУТРЕННИМ ИСТОЧНИКОМ ПИТАНИЯ, если ИЗДЕЛИЕ не подключено к сети.
(в ред.
Изменения N 2, утв. Постановлением Госстандарта России от 19.01.2004 N 19-ст)
*14.6. РАБОЧИЕ ЧАСТИ ТИПОВ B, BF и CF
a) Не использован.
b) Не использован.
c) РАБОЧИЕ ЧАСТИ, которые согласно ЭКСПЛУАТАЦИОННОЙ ДОКУМЕНТАЦИИ могут быть использованы для ПРЯМОГО ПРИМЕНЕНИЯ НА СЕРДЦЕ, должны быть типа CF.
d) Не использован.
Соответствие требованиям п. 14 проверяют осмотром и соответствующими испытаниями.
(п. 14.6 в ред.
Изменения N 2, утв. Постановлением Госстандарта России от 19.01.2004 N 19-ст)
15. Ограничение напряжения и (или) энергии
a) Не использован.
b) ИЗДЕЛИЯ, соединяемые с ПИТАЮЩЕЙ СЕТЬЮ с помощью вилки, должны быть сконструированы так, чтобы через 1 с после отсоединения вилки напряжение между штырями вилки и между любым штырем и КОРПУСОМ ИЗДЕЛИЯ не превышало 60 В.
Соответствие проверяется проведением следующего испытания. ИЗДЕЛИЕ работает при НОМИНАЛЬНОМ напряжении или при верхнем пределе диапазона НОМИНАЛЬНЫХ напряжений. ИЗДЕЛИЕ отключается от ПИТАЮЩЕЙ СЕТИ с помощью сетевой вилки, при этом выключатель сети должен находиться во включенном или выключенном положении в зависимости от того, какое из них менее благоприятно.
Напряжение между штырями штепсельной вилки и между каждым штырем и КОРПУСОМ ИЗДЕЛИЯ измеряется через 1 с после отсоединения вилки от розетки прибором, внутреннее сопротивление которого не влияет на результаты испытания. Измеренные напряжения не должны превышать 60 В. Испытание должно быть повторено 10 раз.
Испытание между штырями вилки и КОРПУСОМ не проводится, если емкость помехоподавляющих конденсаторов, включенных между каждым сетевым проводом и землей, менее 3000 пФ для НОМИНАЛЬНЫХ напряжений до 250 В включительно и менее 5000 пФ для НОМИНАЛЬНЫХ напряжений до 125 В включительно. Испытание между штырями вилки не проводится, если емкость помехоподавляющих конденсаторов, включенных между сетевыми проводами, не превышает 0,1 мкФ.
c) НАХОДЯЩИЕСЯ ПОД НАПРЯЖЕНИЕМ части конденсаторов или соединенные с ними цепи, которые становятся доступными при включении ИЗДЕЛИЯ и снятии непосредственно после этого СМОТРОВЫХ КРЫШЕК, имеющихся при НОРМАЛЬНОЙ ЭКСПЛУАТАЦИИ, не должны иметь остаточное напряжение, превышающее 60 В, или, если это значение превышено, не должны иметь остаточную энергию более 2 мДж.
Если применение автоматического разряда нецелесообразно и СМОТРОВЫЕ КРЫШКИ могут быть удалены только с помощью ИНСТРУМЕНТА, то допускается применение неавтоматического разрядного устройства, позволяющего провести разряд вручную. Разряжаемые таким образом конденсаторы и (или) соединенные с ними цепи должны иметь маркировку.
Соответствие проверяется следующим испытанием.
Работающее при НОМИНАЛЬНОМ напряжении ИЗДЕЛИЕ отключается от сети. Непосредственно за этим по возможности быстро снимается любая из имеющихся при НОРМАЛЬНОЙ ЭКСПЛУАТАЦИИ СМОТРОВЫХ КРЫШЕК. Сразу же должно быть измерено остаточное напряжение на ставшем доступным конденсаторе или части цепи и рассчитана остаточная энергия. Если изготовитель поставляет неавтоматическое разрядное устройство, то в его наличии и маркировке следует убедиться осмотром.
*16. КОРПУСА и ЗАЩИТНЫЕ КРЫШКИ
a) ИЗДЕЛИЕ должно быть сконструировано так и иметь такой КОРПУС, чтобы была обеспечена защита от прикосновения к ЧАСТЯМ, НАХОДЯЩИМСЯ ПОД НАПРЯЖЕНИЕМ, и к частям, которые могут оказаться под напряжением в УСЛОВИЯХ ЕДИНИЧНОГО НАРУШЕНИЯ. Это требование должно выполняться при всех положениях ИЗДЕЛИЯ, имеющих место при НОРМАЛЬНОЙ ЭКСПЛУАТАЦИИ, после открытия без помощи ИНСТРУМЕНТА крышек, дверей, снятия частей без помощи ИНСТРУМЕНТА или в соответствии с инструкцией по эксплуатации. Во время удаления или установки ламп, смена которых производится без помощи ИНСТРУМЕНТА, должна быть исключена возможность прикосновения к частям ламп, НАХОДЯЩИХСЯ ПОД НАПРЯЖЕНИЕМ. Указанное требование должно выполняться с учетом следующего:
1) Требование не относится к НАХОДЯЩИМСЯ ПОД НАПРЯЖЕНИЕМ частям электродов РАБОЧЕЙ ЧАСТИ, которые при НОРМАЛЬНОЙ ЭКСПЛУАТАЦИИ непосредственно или косвенно соединены с телом ПАЦИЕНТА.
2) Покрытия лаком, эмалью, оксидирование и подобные защитные покрытия, а также покрытия уплотняющими компаундами, которые могут размягчиться при температурах, имеющих место при эксплуатации (включая стерилизацию), не считаются защитой от прикосновения к НАХОДЯЩИМСЯ ПОД НАПРЯЖЕНИЕМ частям.
3) Не использован.
4) Не использован.
5) Если при НОРМАЛЬНОЙ ЭКСПЛУАТАЦИИ невозможно возникновение токопроводящего соединения непосредственно или через тело ОПЕРАТОРА между частью, доступной без применения ИНСТРУМЕНТА, и телом ПАЦИЕНТА, то допускается, что такая часть при нарушении ОСНОВНОЙ ИЗОЛЯЦИИ может оказаться под напряжением относительно земли не более 25 В переменного тока и не более 60 В постоянного тока. В инструкции по эксплуатации должно быть предупреждение ОПЕРАТОРУ: не касаться одновременно такой части и ПАЦИЕНТА.
Соответствие требованиям п. 16 a) проверяют осмотром и испытанием стандартным испытательным пальцем (черт. 7), находящимся в согнутом или прямом положении. Кроме того, отверстия в ИЗДЕЛИЯХ, за исключением предназначенных для доступа к НАХОДЯЩИМСЯ ПОД НАПРЯЖЕНИЕМ частям вилок, разъемов и розеток, должны проверяться испытательным штырем, приведенным на черт. 8.
Стандартный испытательный палец и испытательный щуп прикладывают без заметного усилия при всех возможных положениях ИЗДЕЛИЯ, при этом ИЗДЕЛИЯ, имеющие в каких-либо рабочих условиях массу, превышающую 40 кг, не наклоняются, а ИЗДЕЛИЯ, монтируемые согласно техническому описанию в шкафах, должны испытываться в окончательно собранном виде.
Отверстия, в которые стандартный испытательный палец, приведенный на черт. 7, не входит, испытывают затем с помощью прямого нешарнирного испытательного пальца тех же размеров, который прикладывают с усилием 30 Н. Если этот испытательный палец входит в отверстие, то снова повторяют испытание с помощью стандартного испытательного пальца, который продавливают через отверстие, если это необходимо.
Должна быть исключена возможность коснуться стандартным испытательным пальцем или щупом ОСНОВНОЙ ИЗОЛЯЦИИ, неизолированных, НАХОДЯЩИХСЯ ПОД НАПРЯЖЕНИЕМ частей или НАХОДЯЩИХСЯ ПОД НАПРЯЖЕНИЕМ частей, защищенных только лаком, эмалью, обычной бумагой, хлопчатобумажной тканью, оксидной пленкой, изоляционными бусами или заливочным компаундом, или частей, отделенных от СЕТЕВОЙ ЧАСТИ ИЗДЕЛИЯ только ОСНОВНОЙ ИЗОЛЯЦИЕЙ и не соединенных с ЗАЖИМОМ ЗАЩИТНОГО ЗАЗЕМЛЕНИЯ.
Для обнаружения прикосновения к НАХОДЯЩИМСЯ ПОД НАПРЯЖЕНИЕМ частям рекомендуется применять сигнальную лампу и испытательное напряжение не менее 40 В.
Отверстия в ИЗДЕЛИИ должны быть подвергнуты механическому испытанию с помощью испытательного крюка (черт. 9), если он входит в отверстие. Испытательный крюк вставляют в отверстие и за него тянут в течение 10 с с усилием 20 Н в направлении, перпендикулярном той поверхности, на которой расположено отверстие. Ни одна из частей, НАХОДЯЩИХСЯ ПОД НАПРЯЖЕНИЕМ, не должна стать доступной, и ПУТИ УТЕЧКИ и ВОЗДУШНЫЕ ЗАЗОРЫ по отношению к НАХОДЯЩИМСЯ ПОД НАПРЯЖЕНИЕМ частям не должны стать меньше значений, указанных в п. 57.10.
Соответствие этим требованиям проверяется стандартным испытательным пальцем и осмотром.
b) Отверстия в верхней крышке КОРПУСА должны быть так расположены и иметь такие размеры, чтобы была исключена возможность касания НАХОДЯЩИХСЯ ПОД НАПРЯЖЕНИЕМ частей свободно и вертикально подвешенным испытательным стержнем диаметром 4 и длиной 100 мм при его вводе в отверстие на всю длину.
Соответствие проверяется в положении НОРМАЛЬНОЙ ЭКСПЛУАТАЦИИ осмотром и с помощью испытательного стержня диаметром 4 и длиной 100 мм. Стержень должен быть свободно подвешен, глубина опускания стержня в отверстие должна ограничиваться его длиной. Испытательный стержень не должен оказаться под напряжением и не должен касаться ОСНОВНОЙ ИЗОЛЯЦИИ, а также частей, которые отделены от СЕТЕВОЙ ЧАСТИ только ОСНОВНОЙ ИЗОЛЯЦИЕЙ и не имеют соединения с ЗАЖИМОМ ЗАЩИТНОГО ЗАЗЕМЛЕНИЯ.
*c) Токопроводящие части приводных механизмов органов управления, которые становятся доступными после удаления рукояток, кнопок, рычагов и других подобных деталей, должны либо <**>:
--------------------------------
иметь электрическое сопротивление не более 0,2 Ом относительно ЗАЖИМА ЗАЩИТНОГО ЗАЗЕМЛЕНИЯ ИЗДЕЛИЯ, что устанавливается измерением с помощью источника измерительного напряжения с напряжением холостого хода не более 50 В переменного тока и измерительного тока не менее 1 А, либо
быть отделены от НАХОДЯЩИХСЯ ПОД НАПРЯЖЕНИЕМ частей с помощью одного из средств, указанных в
п. 17 g). Требования не относятся к органам управления во вторичных цепях, которые отделены от СЕТЕВОЙ ЧАСТИ не менее чем ОСНОВНОЙ ИЗОЛЯЦИЕЙ и имеют номинальное напряжение, не превышающее 25 В переменного тока или 60 В постоянного тока или пикового значения. В этом случае оси и другие подобные детали могут быть изолированы от частей указанных цепей только ОСНОВНОЙ ИЗОЛЯЦИЕЙ.
Соответствие требованиям проверяют расчетом сопротивления по измеренным значениям тока и падения напряжения. Оно не должно превышать допустимое значение. При использовании отделения токопроводящих частей от НАХОДЯЩИХСЯ ПОД НАПРЯЖЕНИЕМ оно проверяется осмотром.
*d) Части внутри КОРПУСА ИЗДЕЛИЯ, НАХОДЯЩИЕСЯ ПОД НАПРЯЖЕНИЕМ более 25 В переменного тока или 60 В постоянного тока, которые не могут быть отключены от питания с помощью доступного в любое время внешнего сетевого выключателя или штепсельной вилки (например в цепях для освещения помещения, в цепях дистанционного управления сетевым выключателем и т.п.), должны быть защищены от прикосновения также в случае снятия КОРПУСА, например при техническом обслуживании. Защита может быть обеспечена за счет применения внутреннего дополнительного КОРПУСА или, в случае размещения в специально отделенном пространстве, применением надписи "Под напряжением".
Соответствие проверяют осмотром дополнительного КОРПУСА или предупреждающих надписей (если они есть) и, при необходимости, с помощью стандартного испытательного пальца, приведенного на черт. 7.
*e) КОРПУСА, защищающие от прикосновения к НАХОДЯЩИМСЯ ПОД НАПРЯЖЕНИЕМ частям, должны сниматься только с помощью ИНСТРУМЕНТА, или автоматическое устройство должно снимать напряжение с этих частей при снятии или открытии КОРПУСА. Требование не распространяется:
1) на те снимаемые без помощи ИНСТРУМЕНТА КОРПУСА или части ИЗДЕЛИЙ, которые позволяют ОПЕРАТОРУ при НОРМАЛЬНОЙ ЭКСПЛУАТАЦИИ ИЗДЕЛИЯ прикасаться к НАХОДЯЩИМСЯ ПОД НАПРЯЖЕНИЕМ частям, работающим при напряжении, не превышающем 25 В переменного тока или 60 В постоянного тока или пикового значения, источник питания которых отделен от СЕТЕВОЙ ЦЕПИ по одному 1 из методов, указанных в
п. 17 g) (методы 1 -
5).
Примерами таких исключений являются:
крышки кнопок с сигнальными лампами;
крышки индикаторных ламп;
крышки перьев самописцев;
модульные блоки;
крышки отсеков для батарей;
2) на ламповые патроны, которые имеют доступные для прикосновения НАХОДЯЩИЕСЯ ПОД НАПРЯЖЕНИЕМ части, после удаления лампы.
В этих случаях инструкция по эксплуатации должна содержать указания ОПЕРАТОРУ не касаться одновременно таких частей и ПАЦИЕНТА.
Соответствие проверяется осмотром и:
измерением эффективности автоматических отключающих или разрядных устройств;
измерением напряжения на частях, доступных для прикосновения стандартным испытательным пальцем, приведенным на черт. 7.
f) Отверстия для предварительного регулирования органов управления, производимого ПОЛЬЗОВАТЕЛЕМ при НОРМАЛЬНОЙ ЭКСПЛУАТАЦИИ ИЗДЕЛИЯ с помощью ИНСТРУМЕНТА, должны быть сконструированы так, чтобы ИНСТРУМЕНТ, используемый для регулирования, не мог касаться находящейся за отверстием ОСНОВНОЙ ИЗОЛЯЦИИ или любой НАХОДЯЩЕЙСЯ ПОД НАПРЯЖЕНИЕМ части или части, не соединенной с ЗАЖИМОМ ЗАЩИТНОГО ЗАЗЕМЛЕНИЯ и отделенной от СЕТЕВОЙ ЦЕПИ только ОСНОВНОЙ ИЗОЛЯЦИЕЙ.
Соответствие проверяется осмотром, а также вводом в отверстие металлического испытательного стержня диаметром 4 и длиной 100 мм во всех возможных положениях, а в сомнительных случаях - с усилием 10 Н. Испытательный стержень не должен касаться ОСНОВНОЙ ИЗОЛЯЦИИ и любой части, НАХОДЯЩЕЙСЯ ПОД НАПРЯЖЕНИЕМ, или части, которая не соединена с ЗАЖИМОМ ЗАЩИТНОГО ЗАЗЕМЛЕНИЯ и отделена от сетевой цепи только ОСНОВНОЙ ИЗОЛЯЦИЕЙ.
g) Не использован.
(Измененная редакция, Изм. N 1).
*17. Разделение частей и цепей
a) РАБОЧАЯ ЧАСТЬ должна быть электрически отделена от НАХОДЯЩИХСЯ ПОД НАПРЯЖЕНИЕМ частей ИЗДЕЛИЯ в НОРМАЛЬНОМ СОСТОЯНИИ и в УСЛОВИЯХ ЕДИНИЧНОГО НАРУШЕНИЯ
(п. 3.6) так, чтобы ТОКИ УТЕЧКИ не превышали допустимых значений
(п. 19).
#Требование может быть выполнено с помощью одного из следующих методов.
1) РАБОЧАЯ ЧАСТЬ отделена от НАХОДЯЩИХСЯ ПОД НАПРЯЖЕНИЕМ частей только ОСНОВНОЙ ИЗОЛЯЦИЕЙ, но соединена с ЗАЖИМОМ ЗАЩИТНОГО ЗАЗЕМЛЕНИЯ, при этом внутреннее полное сопротивление РАБОЧЕЙ ЧАСТИ настолько мало, что ТОКИ УТЕЧКИ не превышают допустимых значений в НОРМАЛЬНОМ СОСТОЯНИИ и в УСЛОВИЯХ ЕДИНИЧНОГО НАРУШЕНИЯ.
2) РАБОЧАЯ ЧАСТЬ отделена от НАХОДЯЩИХСЯ ПОД НАПРЯЖЕНИЕМ частей соединенной с ЗАЖИМОМ ЗАЩИТНОГО ЗАЗЕМЛЕНИЯ металлической частью, которой может быть полностью замкнутый металлический экран.
3) РАБОЧАЯ ЧАСТЬ не соединена с ЗАЖИМОМ ЗАЩИТНОГО ЗАЗЕМЛЕНИЯ, но отделена от частей, НАХОДЯЩИХСЯ ПОД НАПРЯЖЕНИЕМ, соединенной с ЗАЖИМОМ ЗАЩИТНОГО ЗАЗЕМЛЕНИЯ промежуточной цепью, которая при любом повреждении изоляции не может вызвать ТОК УТЕЧКИ на РАБОЧУЮ ЧАСТЬ, превышающий допустимое значение.
4) РАБОЧАЯ ЧАСТЬ отделена от НАХОДЯЩИХСЯ ПОД НАПРЯЖЕНИЕМ частей ДВОЙНОЙ или УСИЛЕННОЙ ИЗОЛЯЦИЕЙ.
5) Полное сопротивление компонентов исключает протекание на РАБОЧУЮ ЧАСТЬ ТОКА УТЕЧКИ НА ПАЦИЕНТА и ДОПОЛНИТЕЛЬНОГО ТОКА В ЦЕПИ ПАЦИЕНТА, превышающих допустимые значения.#
Соответствие п. 17 a) проверяют осмотром и измерением. Если ПУТЬ УТЕЧКИ и (или) ВОЗДУШНЫЙ ЗАЗОР между РАБОЧЕЙ ЧАСТЬЮ и НАХОДЯЩИМИСЯ ПОД НАПРЯЖЕНИЕМ частями не соответствуют требованиям п. 57.10, то такой ПУТЬ УТЕЧКИ и (или) ВОЗДУШНЫЙ ЗАЗОР должны быть закорочены.
ТОК УТЕЧКИ НА ПАЦИЕНТА и ДОПОЛНИТЕЛЬНЫЙ ТОК В ЦЕПИ ПАЦИЕНТА должны измеряться согласно п. 19.4 и не должны превышать значений, приведенных в табл. IV для НОРМАЛЬНОГО СОСТОЯНИЯ. Если осмотр РАБОЧЕЙ ЧАСТИ при методе 1) и металлической части, соединенной с ЗАЖИМОМ ЗАЩИТНОГО ЗАЗЕМЛЕНИЯ при методе 2), и промежуточной цепи при методе 3) дает основание для сомнений в эффективности разделения в УСЛОВИЯХ ЕДИНИЧНОГО НАРУШЕНИЯ, то ТОК УТЕЧКИ НА ПАЦИЕНТА и ДОПОЛНИТЕЛЬНЫЙ ТОК В ЦЕПИ ПАЦИЕНТА должны быть измерены после закорачивания изоляции между НАХОДЯЩИМИСЯ ПОД НАПРЯЖЕНИЕМ ЧАСТЯМИ и РАБОЧЕЙ ЧАСТЬЮ [см. п. 17 a), 1)], между НАХОДЯЩИМИСЯ ПОД НАПРЯЖЕНИЕМ ЧАСТЯМИ и металлической частью [см. п. 17 a), 2)] или между НАХОДЯЩИМИСЯ ПОД НАПРЯЖЕНИЕМ ЧАСТЯМИ и промежуточной цепью [см. п. 17 a), 3)]
(в ред.
Изменения N 2, утв. Постановлением Госстандарта России от 19.01.2004 N 19-ст)
Дополнительно ИЗДЕЛИЯ и (или) их цепи осматривают с целью установить, не зависит ли ограничение ТОКОВ УТЕЧКИ и (или) ДОПОЛНИТЕЛЬНЫХ ТОКОВ В ЦЕПИ ПАЦИЕНТА до допустимых значений от изоляционных свойств переходов в полупроводниковых приборах, включенных между РАБОЧЕЙ ЧАСТЬЮ и СЕТЕВОЙ ЧАСТЬЮ, РАБОЧЕЙ ЧАСТЬЮ и другими НАХОДЯЩИМИСЯ ПОД НАПРЯЖЕНИЕМ ЧАСТЯМИ и для РАБОЧЕЙ ЧАСТИ ТИПА F - между РАБОЧЕЙ ЧАСТЬЮ и заземленными частями.
В случае обнаружения таких полупроводниковых приборов они должны быть закорочены, чтобы имитировать пробой перехода (единственного в данный момент) и установить, что ТОКИ УТЕЧКИ и ДОПОЛНИТЕЛЬНЫЙ ТОК В ЦЕПИ ПАЦИЕНТА не превышают допустимые значения для УСЛОВИЙ ЕДИНИЧНОГО НАРУШЕНИЯ.
b) Не использован.
c) РАБОЧАЯ ЧАСТЬ не должна иметь ТОКОПРОВОДЯЩЕГО СОЕДИНЕНИЯ с ДОСТУПНЫМИ МЕТАЛЛИЧЕСКИМИ ЧАСТЯМИ, не соединенными с ЗАЖИМОМ ЗАЩИТНОГО ЗАЗЕМЛЕНИЯ.
Соответствие проверяют осмотром и измерением ТОКА УТЕЧКИ согласно п. 19.4.
d) Предназначенные для удержания в руке гибкие валы ИЗДЕЛИЙ КЛАССА I должны быть отделены от вала электродвигателя ДОПОЛНИТЕЛЬНОЙ ИЗОЛЯЦИЕЙ.
ДОСТУПНЫЕ МЕТАЛЛИЧЕСКИЕ ЧАСТИ, приводимые в движение электродвигателем КЛАССА I, которые при НОРМАЛЬНОЙ ЭКСПЛУАТАЦИИ могут оказаться в контакте с ОПЕРАТОРОМ или ПАЦИЕНТОМ, должны быть отделены от вала электродвигателя не менее чем ДОПОЛНИТЕЛЬНОЙ ИЗОЛЯЦИЕЙ, если соединение с ЗАЖИМОМ ЗАЩИТНОГО ЗАЗЕМЛЕНИЯ не может быть выполнено. Эта изоляция должна иметь необходимую механическую прочность и должна быть способна выдержать испытания электрической прочности, предусмотренные для напряжения, равного НОМИНАЛЬНОМУ напряжению электродвигателя.
Соответствие проверяют осмотром и испытанием изоляции между предназначенными для держания в руке гибкими валами и (или) приводимыми в движение ДОСТУПНЫМИ МЕТАЛЛИЧЕСКИМИ ЧАСТЯМИ ИЗДЕЛИЙ КЛАССА I и валом электродвигателя. Для испытания изоляции действительны требования, указанные для ДОПОЛНИТЕЛЬНОЙ ИЗОЛЯЦИИ (п. 20.4).
Дополнительно проверяется соответствие требованиям, относящимся к ПУТЯМ УТЕЧКИ и ВОЗДУШНЫМ ЗАЗОРАМ (п. 57.10).
e) Не использован.
f) Не использован.
g) Доступные части, не являющиеся РАБОЧЕЙ ЧАСТЬЮ, должны быть электрически отделены от НАХОДЯЩИХСЯ ПОД НАПРЯЖЕНИЕМ частей ИЗДЕЛИЯ в НОРМАЛЬНОМ СОСТОЯНИИ и в УСЛОВИЯХ ЕДИНИЧНОГО НАРУШЕНИЯ
(п. 3.6) так, чтобы не превышались допустимые значения ТОКОВ УТЕЧКИ
(п. 19).
#Требование может быть выполнено с помощью одного из следующих методов.
1) Доступная часть отделена от НАХОДЯЩИХСЯ ПОД НАПРЯЖЕНИЕМ частей только ОСНОВНОЙ ИЗОЛЯЦИЕЙ, но соединена с ЗАЖИМОМ ЗАЩИТНОГО ЗАЗЕМЛЕНИЯ.
2) ДОСТУПНАЯ ЧАСТЬ отделена от НАХОДЯЩИХСЯ ПОД НАПРЯЖЕНИЕМ частей соединенной с ЗАЖИМОМ ЗАЩИТНОГО ЗАЗЕМЛЕНИЯ металлической частью, которой может быть полностью замкнутый металлический экран.
3) ДОСТУПНАЯ ЧАСТЬ не соединена с ЗАЖИМОМ ЗАЩИТНОГО ЗАЗЕМЛЕНИЯ, но отделена от НАХОДЯЩИХСЯ ПОД НАПРЯЖЕНИЕМ частей соединенной с ЗАЖИМОМ ЗАЩИТНОГО ЗАЗЕМЛЕНИЯ промежуточной цепью, которая при любом повреждении не может вызывать ТОК УТЕЧКИ НА КОРПУС, превышающий допустимое значение.
4) ДОСТУПНАЯ ЧАСТЬ отделена от НАХОДЯЩИХСЯ ПОД НАПРЯЖЕНИЕМ частей ДВОЙНОЙ или УСИЛЕННОЙ ИЗОЛЯЦИЕЙ.
5) Полное сопротивление компонентов исключает протекание на ДОСТУПНУЮ ЧАСТЬ ТОКА УТЕЧКИ НА КОРПУС, превышающего допустимое значение.#
Соответствие проверяется осмотром требуемого разделения для того, чтобы выявить, где повреждение изоляции может привести к ОПАСНОСТИ.
Если ПУТЬ УТЕЧКИ и (или) ВОЗДУШНЫЙ ЗАЗОР между ДОСТУПНОЙ ЧАСТЬЮ и НАХОДЯЩИМИСЯ ПОД НАПРЯЖЕНИЕМ ЧАСТЯМИ не соответствуют требованиям п. 57.10, то такой ПУТЬ УТЕЧКИ и (или) ВОЗДУШНЫЙ ЗАЗОР должны быть закорочены. ТОК УТЕЧКИ НА КОРПУС должен затем быть измерен, как указано в п. 19.4, и не должен превышать пределов для НОРМАЛЬНОГО СОСТОЯНИЯ, приведенных в табл. IV.
Если при проверке металлической части, соединенной с ЗАЩИТНЫМ ЗАЗЕМЛЕНИЕМ по п. 17 g), 2) или промежуточной цепи по п. 17 g), 3), возникает сомнение относительно эффективности разделения при условии возникновения ЕДИНИЧНОГО НАРУШЕНИЯ, следует измерить ТОК УТЕЧКИ на корпус при коротком замыкании изоляции между НАХОДЯЩИМИСЯ ПОД НАПРЯЖЕНИЕМ ЧАСТЯМИ и металлической частью [см. п. 17 g), 2)] или между НАХОДЯЩИМИСЯ ПОД НАПРЯЖЕНИЕМ ЧАСТЯМИ и промежуточной цепью [см. п. 17 g), 3)].
(в ред.
Изменения N 2, утв. Постановлением Госстандарта России от 19.01.2004 N 19-ст)
Неустановившиеся токи, возникающие в течение первых 50 мс после закорачивания, не учитываются.
Через 50 мс ТОК УТЕЧКИ НА КОРПУС не должен превышать допустимого значения для УСЛОВИЙ ЕДИНИЧНОГО НАРУШЕНИЯ. Дополнительно ИЗДЕЛИЯ и (или) их цепи должны быть осмотрены с целью установить, не зависит ли ограничение ТОКОВ УТЕЧКИ и (или) ДОПОЛНИТЕЛЬНЫХ ТОКОВ В ЦЕПИ ПАЦИЕНТА до допустимых значений от изоляционных свойств переходов в полупроводниковых приборах, включенных между ДОСТУПНЫМИ ЧАСТЯМИ и НАХОДЯЩИМИСЯ ПОД НАПРЯЖЕНИЕМ ЧАСТЯМИ. В случае, если такие полупроводниковые приборы обнаружены, они должны быть закорочены, чтобы имитировать пробой перехода (единственного в данный момент) с целью установления, что допустимые значения ТОКОВ УТЕЧКИ и ДОПОЛНИТЕЛЬНОГО ТОКА В ЦЕПИ ПАЦИЕНТА для УСЛОВИЙ ЕДИНИЧНОГО НАРУШЕНИЯ не превышены.
*h) Устройства, используемые для разделения РАБОЧИХ ЧАСТЕЙ С ЗАЩИТОЙ ОТ РАЗРЯДА ДЕФИБРИЛЛЯТОРА от других частей, должны быть такими, чтобы:
- при разряде кардиодефибриллятора на ПАЦИЕНТА, соединенного с РАБОЧЕЙ ЧАСТЬЮ С ЗАЩИТОЙ ОТ РАЗРЯДА ДЕФИБРИЛЛЯТОРА, опасная электрическая энергия не появлялась на:
1) КОРПУСЕ, включая внешние поверхности отведений и разъемов;
2) СИГНАЛЬНОМ ВХОДЕ;
3) СИГНАЛЬНОМ ВЫХОДЕ;
4) металлической фольге, на которую установлено испытуемое ИЗДЕЛИЕ и которая имеет площадь не менее площади основания ИЗДЕЛИЯ;
- в результате воздействия разряда дефибриллятора ИЗДЕЛИЕ после необходимого времени восстановления, указанного в ЭКСПЛУАТАЦИОННОЙ ДОКУМЕНТАЦИИ, продолжало выполнять свои функции в соответствии с ЭКСПЛУАТАЦИОННОЙ ДОКУМЕНТАЦИЕЙ.
Соответствие проверяется с помощью следующего испытания импульсным напряжением:
- (синфазное испытание). ИЗДЕЛИЕ присоединяют к испытательной цепи в соответствии с черт. 50. Испытательное напряжение прикладывают ко всем СОЕДИНЕНИЯМ С ПАЦИЕНТОМ, соединенным вместе и изолированным от земли;
- (парафазное испытание). ИЗДЕЛИЕ присоединяют к испытательной цепи в соответствии с черт. 51. Испытательное напряжение прикладывают к каждому СОЕДИНЕНИЮ С ПАЦИЕНТОМ поочередно, причем все оставшиеся СОЕДИНЕНИЯ С ПАЦИЕНТОМ должны быть заземлены.
Примечание. Парафазное испытание не проводится, когда РАБОЧАЯ ЧАСТЬ состоит из одного СОЕДИНЕНИЯ С ПАЦИЕНТОМ.
При проведении синфазного и парафазного испытаний необходимо, чтобы:
- ПРОВОД ЗАЩИТНОГО ЗАЗЕМЛЕНИЯ ИЗДЕЛИЯ КЛАССА I соединялся с землей. ИЗДЕЛИЕ КЛАССА I, которое может функционировать без подключения к СЕТИ ПИТАНИЯ, то есть которое имеет внутренний источник питания, испытывалось снова без соединения с защитным заземлением;
- ИЗДЕЛИЕ было обесточено;
- поверхности РАБОЧИХ ЧАСТЕЙ из изоляционного материала покрывались металлической фольгой или погружались в физиологический раствор в соответствии с п. 19.4 h), 9);
- каждое соединение с ЗАЖИМОМ РАБОЧЕГО ЗАЗЕМЛЕНИЯ было удалено; там, где часть внутри соединена для функциональных целей, такое соединение должно рассматриваться как защитное и должно удовлетворять требованиям п. 18, или оно должно быть удалено для целей настоящего испытания;
- КОРПУС, включая внешние поверхности отведений и разъемов, СИГНАЛЬНЫЙ ВХОД, СИГНАЛЬНЫЙ ВЫХОД и металлическая фольга, которые не соединены с защитным заземлением, были соединены с осциллографом.
После замыкания ключа S пиковое напряжение между точками Y1 и Y2 те должно превышать 1 В.
Каждое испытание повторяется с напряжением обратной полярности Vт.
После необходимого времени восстановления, указанного в ЭКСПЛУАТАЦИОННОЙ ДОКУМЕНТАЦИИ, ИЗДЕЛИЕ должно быть работоспособным.
(п. "h" введено
Изменением N 2, утв. Постановлением Госстандарта России от 19.01.2004 N 19-ст)
18. Защитное заземление, рабочее заземление и выравнивание потенциалов
*a) ДОСТУПНЫЕ ЧАСТИ ИЗДЕЛИЙ КЛАССА I, отделенные от НАХОДЯЩИХСЯ ПОД НАПРЯЖЕНИЕМ частей ОСНОВНОЙ ИЗОЛЯЦИЕЙ, должны быть соединены через достаточно малое сопротивление с ЗАЖИМОМ ЗАЩИТНОГО ЗАЗЕМЛЕНИЯ. См. также
п. 17 g).
Соответствие проверяют осмотром и испытаниями согласно пп. 18 f) и 18 g).
b) ЗАЖИМ ЗАЩИТНОГО ЗАЗЕМЛЕНИЯ должен быть пригоден для подключения к ПРОВОДУ ЗАЩИТНОГО ЗАЗЕМЛЕНИЯ системы питания либо с помощью ПРОВОДА ЗАЩИТНОГО ЗАЗЕМЛЕНИЯ в ШНУРЕ ПИТАНИЯ и вилки (если имеется), либо с помощью закрепленного, имеющего постоянное присоединение, ПРОВОДА ЗАЩИТНОГО ЗАЗЕМЛЕНИЯ. О конструктивных требованиях к соединениям см.
п. 58.
c) Не использован.
d) Не использован.
e) Если ИЗДЕЛИЕ имеет устройство для присоединения ПРОВОДА ВЫРАВНИВАНИЯ ПОТЕНЦИАЛОВ, то это устройство должно соответствовать следующим требованиям:
должно быть легкодоступным;
должна быть исключена возможность случайного разъединения при НОРМАЛЬНОЙ ЭКСПЛУАТАЦИИ;
отключение провода должно осуществляться без применения ИНСТРУМЕНТА;
ШНУР ПИТАНИЯ не должен включать в себя ПРОВОД ВЫРАВНИВАНИЯ ПОТЕНЦИАЛОВ;
Соответствие проверяют осмотром.
f) У ИЗДЕЛИЙ без ШНУРА ПИТАНИЯ значение полного электрического сопротивления между ЗАЖИМОМ ЗАЩИТНОГО ЗАЗЕМЛЕНИЯ и любой ДОСТУПНОЙ МЕТАЛЛИЧЕСКОЙ ЧАСТЬЮ, имеющей ЗАЩИТНОЕ ЗАЗЕМЛЕНИЕ, не должно превышать 0,1 Ом.
У ИЗДЕЛИЙ с ПРИБОРНОЙ ВИЛКОЙ значение полного электрического сопротивления между контактом защитного заземления ПРИБОРНОЙ ВИЛКИ и любой ДОСТУПНОЙ МЕТАЛЛИЧЕСКОЙ ЧАСТЬЮ, имеющей ЗАЩИТНОЕ ЗАЗЕМЛЕНИЕ, не должно превышать 0,1 Ом.
(в ред.
Изменения N 2, утв. Постановлением Госстандарта России от 19.01.2004 N 19-ст)
У ИЗДЕЛИЙ с несъемным ШНУРОМ ПИТАНИЯ значение электрического сопротивления между штырем защитного заземления СЕТЕВОЙ ВИЛКИ и любой ДОСТУПНОЙ МЕТАЛЛИЧЕСКОЙ ЧАСТЬЮ, имеющей защитное заземление, не должно превышать 0,2 Ом.
(в ред.
Изменения N 2, утв. Постановлением Госстандарта России от 19.01.2004 N 19-ст)
Соответствие проверяется с помощью следующего испытания. Ток 25 А или ток в 1,5 раза больше номинального значения, потребляемого ИЗДЕЛИЕМ тока в зависимости от того, какое значение больше (+/- 10%), от источника тока с напряжением холостого хода не более 6 В при частоте 50 или 60 Гц пропускается от 5 до 10 с между ЗАЖИМОМ ЗАЩИТНОГО ЗАЗЕМЛЕНИЯ, или контактом защитного заземления ПРИБОРНОЙ ВИЛКИ, или штырем защитного заземления СЕТЕВОЙ ВИЛКИ, с одной стороны, и каждой ДОСТУПНОЙ МЕТАЛЛИЧЕСКОЙ ЧАСТЬЮ, которая может оказаться под напряжением в случае повреждения ОСНОВНОЙ ИЗОЛЯЦИИ, с другой стороны.
(в ред.
Изменения N 2, утв. Постановлением Госстандарта России от 19.01.2004 N 19-ст)
Сопротивление определяется по измеренным току и падению напряжения между указанными частями. Значения, указанные в настоящем пункте, не должны быть превышены.
*g) Полное сопротивление соединений защитного заземления, не указанных в
п. 18 f), может превысить значение 0,1 Ом, если установившийся аварийный ток к ДОСТУПНОЙ ЧАСТИ в случае повреждения ОСНОВНОЙ ИЗОЛЯЦИИ этой части или соединенного с ней компонента ограничен в такой степени, что не превышается допустимое значение ТОКА УТЕЧКИ НА КОРПУС для УСЛОВИЙ ЕДИНИЧНОГО НАРУШЕНИЯ.
(в ред.
Изменения N 2, утв. Постановлением Госстандарта России от 19.01.2004 N 19-ст)
Соответствие должно проверяться осмотром и измерением ТОКА УТЕЧКИ НА КОРПУС в УСЛОВИЯХ ЕДИНИЧНОГО НАРУШЕНИЯ.
h) Не использован.
j) Не использован.
k) ЗАЖИМЫ РАБОЧЕГО ЗАЗЕМЛЕНИЯ не должны использоваться для обеспечения защитного заземления.
Соответствие проверяют осмотром.
l) Если ИЗДЕЛИЕ КЛАССА II с изолированными внутренними экранами питается с помощью ШНУРА ПИТАНИЯ, имеющего три провода, то третий провод (соединенный с контактом защитного заземления СЕТЕВОЙ ВИЛКИ) должен использоваться только в качестве рабочего заземления для этих экранов и должен быть окрашен в желто-зеленый цвет.
Изоляция таких внутренних экранов и всех внутренних проводов, соединенных с ними, должна быть ДВОЙНОЙ или УСИЛЕННОЙ.
ЗАЖИМ РАБОЧЕГО ЗАЗЕМЛЕНИЯ таких ИЗДЕЛИЙ должен иметь маркировку, отличающую его от ЗАЖИМА ЗАЩИТНОГО ЗАЗЕМЛЕНИЯ, и дополнительно должны быть соответствующие пояснения в ЭКСПЛУАТАЦИОННЫХ ДОКУМЕНТАХ.
Соответствие проверяют осмотром и измерением. Изоляция испытывается, как указано в п. 20.
19. Длительные ТОКИ УТЕЧКИ и ДОПОЛНИТЕЛЬНЫЕ ТОКИ В ЦЕПИ ПАЦИЕНТА
19.1. Общие требования
a) Электрическая изоляция ИЗДЕЛИЙ, обеспечивающая защиту от поражения электрическим током, должна быть такого качества, чтобы токи, текущие через нее, не превышали допустимых значений.
b) Допустимые значения длительного ТОКА УТЕЧКИ НА ЗЕМЛЮ, ТОКА УТЕЧКИ НА КОРПУС, ТОКА УТЕЧКИ НА ПАЦИЕНТА и ДОПОЛНИТЕЛЬНОГО ТОКА В ЦЕПИ ПАЦИЕНТА действительны для всех сочетаний указанных ниже условий:
Как при рабочей температуре, так и после предварительного воздействия влагой, как указано в
пп. 4.10 и
19.4 ПРИ НОРМАЛЬНОМ СОСТОЯНИИ и в УСЛОВИЯХ ЕДИНИЧНЫХ НАРУШЕНИЙ (см.
п. 19.2).
При включении в ждущем режиме и при полностью работающем ИЗДЕЛИИ, а также при установке каждого выключателя в СЕТЕВОЙ ЦЕПИ в каждое положение.
При наибольшей НОМИНАЛЬНОЙ частоте источника питания.
При напряжении питания, равном 110% наибольшего НОМИНАЛЬНОГО СЕТЕВОГО НАПРЯЖЕНИЯ.
Измеренные значения не должны превышать допустимых значений, указанных в
п. 19.3.
c) ИЗДЕЛИЯ, предназначенные для питания от источника БЕЗОПАСНОГО СВЕРХНИЗКОГО НАПРЯЖЕНИЯ, могут соответствовать требованиям настоящего стандарта только в случае, если источник соответствует требованиям настоящего стандарта и если ИЗДЕЛИЕ, испытуемое совместно с таким источником, соответствует требованиям к допустимым значениям ТОКОВ УТЕЧКИ. У таких ИЗДЕЛИЙ и у ИЗДЕЛИЙ С ВНУТРЕННИМ ИСТОЧНИКОМ ПИТАНИЯ следует измерять ТОК УТЕЧКИ НА КОРПУС, но только как это указано в
п. 19.4 g) 3).
*d) Измерение ТОКА УТЕЧКИ НА КОРПУС ИЗДЕЛИЙ КЛАССА I должно проводиться только:
от каждой части КОРПУСА ИЗДЕЛИЯ, не СОЕДИНЕННОЙ С ЗАЖИМОМ ЗАЩИТНОГО ЗАЗЕМЛЕНИЯ (при наличии), на землю;
между частями КОРПУСА, не СОЕДИНЕННЫМИ С ЗАЖИМОМ ЗАЩИТНОГО ЗАЗЕМЛЕНИЯ (при наличии).
e) ТОК УТЕЧКИ НА ПАЦИЕНТА должен измеряться (см.
приложение K):
в РАБОЧИХ ЧАСТЯХ ТИПА B от всех СОЕДИНЕНИЙ с ПАЦИЕНТОМ, соединенных вместе, или при нагрузке РАБОЧЕЙ ЧАСТИ, указанной в инструкциях изготовителя;
(в ред.
Изменения N 2, утв. Постановлением Госстандарта России от 19.01.2004 N 19-ст)
в РАБОЧИХ ЧАСТЯХ типа BF от всех СОЕДИНЕНИЙ и ко всем СОЕДИНЕНИЯМ с ПАЦИЕНТОМ, выполняющим одну функцию, соединенным вместе, или при нагрузке РАБОЧЕЙ ЧАСТИ, указанной в инструкциях изготовителя;
(в ред.
Изменения N 2, утв. Постановлением Госстандарта России от 19.01.2004 N 19-ст)
в РАБОЧИХ ЧАСТЯХ типа CF поочередно от каждого и к каждому СОЕДИНЕНИЮ с ПАЦИЕНТОМ.
(в ред.
Изменения N 2, утв. Постановлением Госстандарта России от 19.01.2004 N 19-ст)
Если изготовитель предусматривает варианты подключения съемных частей РАБОЧЕЙ ЧАСТИ (например кабеля ПАЦИЕНТА и электродов), ТОК УТЕЧКИ НА ПАЦИЕНТА должен быть измерен со съемной частью, наименее благоприятной с точки зрения ТОКА УТЕЧКИ.
f) ДОПОЛНИТЕЛЬНЫЙ ТОК В ЦЕПИ ПАЦИЕНТА должен быть измерен между каждым отдельным соединением с ПАЦИЕНТОМ и всеми остальными соединениями с ПАЦИЕНТОМ, соединенными вместе.
g) ИЗДЕЛИЕ, имеющее более одного СОЕДИНЕНИЯ С ПАЦИЕНТОМ, должно быть исследовано с целью подтверждения того, что при НОРМАЛЬНЫХ УСЛОВИЯХ ТОК УТЕЧКИ НА ПАЦИЕНТА И ДОПОЛНИТЕЛЬНЫЕ ТОКИ В ЦЕПИ ПАЦИЕНТА не превышают допустимых значений в условиях, когда одно или более СОЕДИНЕНИЙ С ПАЦИЕНТОМ:
- отсоединены от ПАЦИЕНТА;
- отсоединены от ПАЦИЕНТА и заземлены.
Испытание должно проводиться, если исследование схемы ИЗДЕЛИЯ показывает, что ТОК УТЕЧКИ НА ПАЦИЕНТА или ДОПОЛНИТЕЛЬНЫЙ ТОК В ЦЕПИ ПАЦИЕНТА может превысить допустимые значения при указанных выше условиях, а выполняемые измерения ограничиваются представительным числом комбинаций.
(п. "g" введено
Изменением N 2, утв. Постановлением Госстандарта России от 19.01.2004 N 19-ст)
19.2. УСЛОВИЯ ЕДИНИЧНОГО НАРУШЕНИЯ
*a) Значения ТОКА УТЕЧКИ НА ЗЕМЛЮ, ТОКА УТЕЧКИ НА КОРПУС, ТОКА УТЕЧКИ НА ПАЦИЕНТА, а также ДОПОЛНИТЕЛЬНОГО ТОКА В ЦЕПИ ПАЦИЕНТА должны быть измерены при следующих УСЛОВИЯХ ЕДИНИЧНОГО НАРУШЕНИЯ:
разрыве поочередно каждого питающего провода;
разрыве ПРОВОДА ЗАЩИТНОГО ЗАЗЕМЛЕНИЯ (не производится в случае измерения ТОКА УТЕЧКИ НА ЗЕМЛЮ). Не производится, если предусмотрен закрепленный и постоянно установленный ПРОВОД ЗАЩИТНОГО ЗАЗЕМЛЕНИЯ;
b) Дополнительно ТОК УТЕЧКИ НА ПАЦИЕНТА должен быть измерен в следующих УСЛОВИЯХ ЕДИНИЧНОГО НАРУШЕНИЯ.
При напряжении, равном 110% наибольшего НОМИНАЛЬНОГО СЕТЕВОГО НАПРЯЖЕНИЯ, приложенном между землей и каждым СИГНАЛЬНЫМ ВХОДОМ или СИГНАЛЬНЫМ ВЫХОДОМ.
(в ред.
Изменения N 2, утв. Постановлением Госстандарта России от 19.01.2004 N 19-ст)
Данное требование не обязательно:
1) если ЧАСТИ СИГНАЛЬНОГО(ЫХ) ВХОДА(ОВ) или СИГНАЛЬНОГО(ЫХ) ВЫХОДА(ОВ) ИЗДЕЛИЯ предназначены изготовителем для присоединения к ИЗДЕЛИЯМ в ситуациях, когда риск приложения внешнего напряжения не существует (см.
ГОСТ Р МЭК 601-1-1);
2) к РАБОЧИМ ЧАСТЯМ ТИПА B, если осмотр цепей и устройств не показал, что существует возможность ОПАСНОСТИ;
3) к РАБОЧИМ ЧАСТЯМ ТИПА F;
(третий - шестой абзацы в ред.
Изменения N 2, утв. Постановлением Госстандарта России от 19.01.2004 N 19-ст)
при напряжении, равном 110% наибольшего НОМИНАЛЬНОГО СЕТЕВОГО НАПРЯЖЕНИЯ, приложенном между каждой РАБОЧЕЙ ЧАСТЬЮ ТИПА F и землей;
при напряжении, равном 110% наибольшего НОМИНАЛЬНОГО СЕТЕВОГО НАПРЯЖЕНИЯ, приложенном между землей и каждой ДОСТУПНОЙ МЕТАЛЛИЧЕСКОЙ ЧАСТЬЮ, не СОЕДИНЕННОЙ С ЗАЖИМОМ ЗАЩИТНОГО ЗАЗЕМЛЕНИЯ.
Данное требование не обязательно:
1) к РАБОЧИМ ЧАСТЯМ ТИПА B, если осмотр цепей и устройств не показал, что существует возможность ОПАСНОСТИ;
2) к РАБОЧИМ ЧАСТЯМ ТИПА F.
(девятый - одиннадцатый абзацы в ред.
Изменения N 2, утв. Постановлением Госстандарта России от 19.01.2004 N 19-ст)
c) Дополнительно ТОК УТЕЧКИ НА КОРПУС должен измеряться в УСЛОВИЯХ ЕДИНИЧНОГО НАРУШЕНИЯ при напряжении, равном 110% наибольшего НОМИНАЛЬНОГО СЕТЕВОГО НАПРЯЖЕНИЯ, приложенном между землей и каждым СИГНАЛЬНЫМ ВХОДОМ, или СИГНАЛЬНЫМ ВЫХОДОМ.
(в ред.
Изменения N 2, утв. Постановлением Госстандарта России от 19.01.2004 N 19-ст)
Данное требование применимо в тех случаях, когда ЧАСТЬ(И) СИГНАЛЬНОГО ВХОДА или ЧАСТЬ(И) СИГНАЛЬНОГО ВЫХОДА ИЗДЕЛИЯ предназначены изготовителем для подсоединения к ИЗДЕЛИЮ в ситуациях, когда существует риск приложения внешнего напряжения (см.
ГОСТ Р МЭК 601-1-1).
(в ред.
Изменения N 2, утв. Постановлением Госстандарта России от 19.01.2004 N 19-ст)
*19.3. Допустимые значения
a) Допустимые значения длительных ТОКОВ УТЕЧКИ и ДОПОЛНИТЕЛЬНЫХ ТОКОВ В ЦЕПИ ПАЦИЕНТА указаны в табл. IV для постоянного тока, переменного тока и тока сложной формы. Если иное не оговорено, данные таблицы могут быть значениями постоянного тока или средними квадратическими значениями.
(в ред.
Изменения N 2, утв. Постановлением Госстандарта России от 19.01.2004 N 19-ст)
*Допустимые значения длительных ТОКОВ УТЕЧКИ
и ДОПОЛНИТЕЛЬНОГО ТОКА В ЦЕПИ ПАЦИЕНТА, мА
Вид тока утечки | Тип B | Тип BF | Тип CF |
НОРМАЛЬНОЕ СОСТОЯНИЕ | ЕДИНИЧНОЕ НАРУШЕНИЕ | НОРМАЛЬНОЕ СОСТОЯНИЕ | ЕДИНИЧНОЕ НАРУШЕНИЕ | НОРМАЛЬНОЕ СОСТОЯНИЕ | ЕДИНИЧНОЕ НАРУШЕНИЕ |
| 0,5 | | 0,5 | | 0,5 | |
| 2,5 | | 2,5 | | 2,5 | |
| 5 | | 5 | | 5 | |
ТОК УТЕЧКИ НА КОРПУС | 0,1 | 0,5 | 0,1 | 0,5 | 0,1 | 0,5 |
ТОК УТЕЧКИ НА ПАЦИЕНТА | | | | | | |
постоянный | 0,01 | 0,05 | 0,01 | 0,05 | 0,01 | 0,05 |
| 0,1 | 0,5 | 0,1 | 0,5 | 0,01 | 0,05 |
(в ред. Изменения N 2, утв. Постановлением Госстандарта России от 19.01.2004 N 19-ст) |
ТОК УТЕЧКИ НА ПАЦИЕНТА (СЕТЕВОЕ НАПРЯЖЕНИЕ на СИГНАЛЬНОМ ВХОДЕ или СИГНАЛЬНОМ ВЫХОДЕ) | - | 5 | - | - | - | - |
ТОК УТЕЧКИ НА ПАЦИЕНТА (СЕТЕВОЕ НАПРЯЖЕНИЕ на РАБОЧЕЙ ЧАСТИ) | - | - | - | 5 | - | 0,05 |
| | | | | | |
(в ред. Изменения N 2, утв. Постановлением Госстандарта России от 19.01.2004 N 19-ст) |
постоянный | 0,01 | 0,05 | 0,01 | 0,05 | 0,01 | 0,05 |
переменный | 0,1 | 0,5 | 0,1 | 0,5 | 0,01 | 0,05 |
1) УСЛОВИЕМ ЕДИНИЧНОГО НАРУШЕНИЯ для ТОКА УТЕЧКИ НА ЗЕМЛЮ является обрыв одного из питающих проводов (
п. 19.2 a) и
черт. 16).
2) ИЗДЕЛИЯ, которые не имеют доступных частей, СОЕДИНЕННЫХ С ЗАЖИМОМ ЗАЩИТНОГО ЗАЗЕМЛЕНИЯ, не имеют средств для защитного заземления других ИЗДЕЛИЙ и удовлетворяют требованиям к ТОКУ УТЕЧКИ НА КОРПУС и к ТОКУ УТЕЧКИ НА ПАЦИЕНТА (если применимо).
Пример:
Некоторые ЭВМ с экранированной СЕТЕВОЙ ЧАСТЬЮ.
3) ИЗДЕЛИЯ с постоянным присоединением к ПИТАЮЩЕЙ СЕТИ и с ПРОВОДОМ ЗАЩИТНОГО ЗАЗЕМЛЕНИЯ, который имеет такое электрическое соединение, что может быть отсоединен только с помощью ИНСТРУМЕНТА, а также с таким механическим креплением или фиксацией иным способом, что он может быть перемещен только после применения ИНСТРУМЕНТА.
Примерами таких ИЗДЕЛИЙ являются:
Главные части рентгеновской установки - генератор, стол для исследования или лечения.
ИЗДЕЛИЯ с нагревателями, имеющими минеральную изоляцию.
ИЗДЕЛИЯ с ТОКОМ УТЕЧКИ НА ЗЕМЛЮ, превышающим значения, приведенные в
1-й строке табл. IV, что вызвано требованиями к подавлению радиопомех.
4) Передвижные рентгеновские установки и ПЕРЕДВИЖНЫЕ ИЗДЕЛИЯ с минеральной изоляцией.
5) Максимальные величины для переменной составляющей ТОКА УТЕЧКИ НА ПАЦИЕНТА и ДОПОЛНИТЕЛЬНОГО ТОКА В ЦЕПИ ПАЦИЕНТА даны в
табл. IV только для переменной составляющей токов.
(примечание 5 введено
Изменением N 2, утв. Постановлением Госстандарта России от 19.01.2004 N 19-ст)
b) Допустимые значения, указанные в
табл. IV, применяются к токам, протекающим через цепь в соответствии с
черт. 15 и измеренным, как показано на этом чертеже (или прибором, измеряющим частотные составляющие тока в соответствии с
черт. 15).
Кроме того, независимо от формы тока и частоты ТОКИ УТЕЧКИ не должны превышать среднего квадратического значения 10 мА при НОРМАЛЬНЫХ УСЛОВИЯХ ЭКСПЛУАТАЦИИ или в УСЛОВИЯХ ЕДИНИЧНОГО НАРУШЕНИЯ.
(п. "b" в ред.
Изменения N 2, утв. Постановлением Госстандарта России от 19.01.2004 N 19-ст)
1) ТОК УТЕЧКИ НА ЗЕМЛЮ, ТОК УТЕЧКИ НА КОРПУС, ТОК УТЕЧКИ НА ПАЦИЕНТА и ДОПОЛНИТЕЛЬНЫЙ ТОК В ЦЕПИ ПАЦИЕНТА
должны быть измерены:
после того как ИЗДЕЛИЕ нагрелось до нормальной рабочей температуры в соответствии с требованиями раздела седьмого, и
после предварительного воздействия влагой, как указано в п. 4.10.
Измерения должны проводиться на ИЗДЕЛИИ, находящемся при температуре, примерно равной t, где t - температура камеры влажности, и при относительной влажности, находящейся в пределах 45 - 65%, и должны быть начаты через 1 ч после окончания предварительного воздействия влагой. При испытаниях первыми следует выполнять те измерения, которые не требуют включения ИЗДЕЛИЯ.
2) ИЗДЕЛИЯ питаются напряжением, равным 110% наибольшего НОМИНАЛЬНОГО СЕТЕВОГО НАПРЯЖЕНИЯ.
3) Трехфазные ИЗДЕЛИЯ, которые рассчитаны и для однофазного питания, испытывают как однофазные ИЗДЕЛИЯ при трех секциях, соединенных параллельно.
4) Если исследование расположения цепей и расположения компонентов и материалов ИЗДЕЛИЯ показывает невозможность возникновения какой-либо ОПАСНОСТИ, количество испытаний может быть уменьшено.
5) Не использован.
*
b) Измерительная цепь питания
1) ИЗДЕЛИЯ, предназначенные для соединения с ПИТАЮЩЕЙ СЕТЬЮ, один полюс которой близок к потенциалу земли, и ИЗДЕЛИЯ, для которых вид источника питания не указан, присоединяются к цепи согласно схеме черт. 10.
2) ИЗДЕЛИЯ, предназначенные для соединения с ПИТАЮЩЕЙ СЕТЬЮ, напряжения которой между фазами и нейтралью приблизительно равны и противоположны, присоединяются к цепи согласно схеме черт. 11.
3) Многофазные или однофазные ИЗДЕЛИЯ, предназначенные для подсоединения к многофазной (например трехфазной) ПИТАЮЩЕЙ СЕТИ, присоединяются к одной из цепей согласно схемам черт. 12 и 13.
4) ИЗДЕЛИЯ, предназначенные для использования со специальным однофазным источником питания КЛАССА I, присоединяются к цепи согласно схеме черт. 14.
Выключатель S8 во время испытаний должен быть как в разомкнутом, так и в замкнутом положениях. Однако, если источник питания имеет закрепленный и постоянно присоединенный ПРОВОД ЗАЩИТНОГО ЗАЗЕМЛЕНИЯ, то выключатель S8 во время испытаний должен быть в замкнутом положении.
5) ИЗДЕЛИЯ, предназначенные для использования со специальным однофазным источником питания КЛАССА II, присоединяются к цепи согласно схеме черт. 14, без соединения защитного заземления S8.
c) Присоединение ИЗДЕЛИЙ к измерительной цепи питания
1) ИЗДЕЛИЯ, оснащенные ШНУРОМ ПИТАНИЯ, должны испытываться с использованием этого шнура.
2) ИЗДЕЛИЯ, имеющие ПРИБОРНУЮ ВИЛКУ, испытываются путем соединения с измерительной схемой с помощью СЪЕМНОГО ШНУРА ПИТАНИЯ длиной 3 м или длиной и типа, указанными изготовителем.
(п. 2 в ред.
Изменения N 2, утв. Постановлением Госстандарта России от 19.01.2004 N 19-ст)
3) ИЗДЕЛИЯ С ПОСТОЯННЫМ ПРИСОЕДИНЕНИЕМ К ПИТАЮЩЕЙ СЕТИ должны при измерениях иметь возможно более короткое соединение с измерительной цепью питания.
*
d) Расположение элементов при измерении
1) Рекомендуется располагать измерительную цепь питания и измерительную цепь как можно дальше от неэкранированных сетевых проводов и исключить размещение ИЗДЕЛИЯ (если иное не указано в последующих пунктах) на большой заземленной металлической поверхности или около нее.
2) Однако наружные части РАБОЧЕЙ ЧАСТИ, включая кабели пациента (если имеются), должны быть помещены на поверхность из изоляционного материала с диэлектрической проницаемостью примерно 1 (например вспененный полистирол) на расстоянии примерно 200 мм над заземленной металлической поверхностью.
e) Измерительное устройство (ИУ)
1) Измерительное устройство должно создавать нагрузку для источника ТОКА УТЕЧКИ или ДОПОЛНИТЕЛЬНОГО ТОКА В ЦЕПИ ПАЦИЕНТА с активным сопротивлением приблизительно 1000 Ом для постоянного тока, переменного тока и тока сложной формы с составляющими с частотой до 1 МГц включительно.
2) Определение токов или составляющих тока согласно пп. 19.3 a) и 19.3 b) получается автоматически, если используется измерительное устройство согласно черт. 15 или аналогичная цепь с такой же частотной характеристикой. Это позволяет измерять полный вклад всех частотных составляющих с помощью одного прибора. Если вероятно наличие токов или составляющих токов с частотами выше 1 кГц и значениями, превышающими 10 мА, они должны быть измерены другими средствами.
3) Не использован.
(п. 3 в ред.
Изменения N 2, утв. Постановлением Госстандарта России от 19.01.2004 N 19-ст)
4) Измерительный прибор, показанный на черт. 15, должен иметь полное сопротивление примерно 1 МОм или более от постоянного тока до частоты 1 МГц включительно. Он должен измерять на измерительном сопротивлении среднее квадратическое значение напряжения постоянного тока, переменного тока или напряжения сложной формы, имеющей составляющие от постоянного тока до частоты 1 МГц включительно, с погрешностью измерения, не превышающей +/- 5% измеряемого значения. На шкале может указываться ток, проходящий через измерительное устройство с автоматическим учетом составляющих с частотами выше 1 кГц, чтобы обеспечивалось прямое сравнение результатов с данными табл. IV. Требования к погрешности измерения и к калибровке могут быть ограничены диапазоном частот с верхним пределом ниже 1 МГц, если может быть доказано (например с помощью осциллоскопа), что частоты выше этого верхнего предела в измеряемом токе не возникают.
f) Измерение ТОКА УТЕЧКИ НА ЗЕМЛЮ
1) ИЗДЕЛИЯ КЛАССА I с РАБОЧЕЙ ЧАСТЬЮ или без нее испытывают согласно схеме черт. 16 с использованием одной из измерительных цепей питания, указанных на черт. 10, 11, 12 или 13.
2) ИЗДЕЛИЯ, предназначенные для использования со специальным однофазным источником питания КЛАССА I, испытывают согласно схеме черт. 17 с использованием измерительной цепи питания, указанной на черт. 14.
Если ИЗДЕЛИЕ снабжено ЗАЖИМОМ ЗАЩИТНОГО ЗАЗЕМЛЕНИЯ, то должно быть проведено также измерение с помощью ИУ2.
g) Измерение ТОКА УТЕЧКИ НА КОРПУС
1) ИЗДЕЛИЯ КЛАССА I с РАБОЧЕЙ ЧАСТЬЮ или без нее испытывают согласно схеме черт. 18 с использованием одной из измерительных цепей питания, указанной на черт. 10, 11, 12 или 13.
Измерения проводятся с помощью ИУ1 между каждой частью КОРПУСА, не СОЕДИНЕННОЙ С ЗАЖИМОМ ЗАЩИТНОГО ЗАЗЕМЛЕНИЯ, и землей. Измерения проводятся также с помощью MD2 между частями КОРПУСА, не СОЕДИНЕННЫМИ С ЗАЖИМОМ ЗАЩИТНОГО ЗАЗЕМЛЕНИЯ.
2) ИЗДЕЛИЯ КЛАССА II с РАБОЧЕЙ ЧАСТЬЮ или без нее испытывают согласно схеме черт. 18 с помощью одной из измерительных цепей питания, указанной на черт. 10, 11, 12 или 13, но без соединения защитного заземления и без S7.
Измерения проводятся с помощью ИУ1 между КОРПУСОМ и землей или между каждой частью КОРПУСА и землей, если имеется более одной части.
Измерения проводятся также с помощью ИУ2 между частями КОРПУСА или между двумя КОРПУСАМИ, если имеется более одного КОРПУСА.
3) У ИЗДЕЛИЙ, предназначенных для питания от источника БЕЗОПАСНОГО СВЕРХНИЗКОГО НАПРЯЖЕНИЯ, и у ИЗДЕЛИЙ с ВНУТРЕННИМ ИСТОЧНИКОМ ПИТАНИЯ измеряется ТОК УТЕЧКИ НА КОРПУС, протекающий между различными частями КОРПУСА (измерительное устройство применяется, как ИУ2 на черт. 18).
4) ИЗДЕЛИЯ с РАБОЧЕЙ ЧАСТЬЮ или без нее, предназначенные для использования со специальным однофазным источником питания КЛАССА I, испытываются согласно схеме черт. 19 с помощью измерительной цепи питания, показанной на черт. 14.
ИЗДЕЛИЯ с РАБОЧЕЙ ЧАСТЬЮ или без нее, предназначенные для использования со специальным однофазным источником питания КЛАССА II, испытываются согласно схеме черт. 19 с помощью измерительной цепи питания, изображенной на черт. 14, но без соединения(ий) защитного заземления и без S8.
Соединения защитного заземления с ИЗДЕЛИЕМ и S7 используются только в случае ИЗДЕЛИЯ КЛАССА I. Если применен источник питания КЛАССА I и (или) подключенное к нему ИЗДЕЛИЕ является ИЗДЕЛИЕМ КЛАССА I, то измерения производятся согласно п. 19.4 g) 1). Если применен источник питания КЛАССА II и подключенное к нему ИЗДЕЛИЕ не является ИЗДЕЛИЕМ КЛАССА I, то измерения производятся согласно п. 19.4 g) 2).
5) Если КОРПУС или часть КОРПУСА ИЗДЕЛИЯ изготовлены из изоляционного материала, то на КОРПУС или соответствующую часть КОРПУСА плотно накладывается металлическая фольга с максимальными размерами 20x10 см. Для достижения плотного прилегания металлическая фольга может быть прижата с давлением примерно 0,5 Н/см2. Металлическая фольга смещается, если это возможно, чтобы определить наибольшее значение ТОКА УТЕЧКИ НА КОРПУС. Необходимо следить, чтобы металлическая фольга не касалась каких-либо металлических частей КОРПУСА, которые могут быть подсоединены к ЗАЖИМУ ЗАЩИТНОГО ЗАЗЕМЛЕНИЯ, однако металлические части КОРПУСА, не соединенные с ЗАЖИМОМ ЗАЩИТНОГО ЗАЗЕМЛЕНИЯ, могут быть частично или полностью покрыты металлической фольгой.
Если измеряется ТОК УТЕЧКИ НА КОРПУС в УСЛОВИЯХ ЕДИНИЧНОГО НАРУШЕНИЯ, то металлическая фольга может контактировать с металлической частью КОРПУСА.
Там, где поверхность КОРПУСА, с которой соприкасается ПАЦИЕНТ или ОПЕРАТОР, может быть больше поверхности нормальной ладони, размеры фольги должны быть увеличены, чтобы соответствовать площади контакта.
6) Если это применимо, то дополнительно производятся измерения по п. 17 g).
*h) Измерение ТОКА УТЕЧКИ НА ПАЦИЕНТА
1) ИЗДЕЛИЯ КЛАССА I с РАБОЧЕЙ ЧАСТЬЮ испытываются согласно схеме черт. 20, с использованием одной из измерительных цепей питания, указанных на черт. 10, 11, 12 или 13.
2) ИЗДЕЛИЯ КЛАССА I с РАБОЧЕЙ ЧАСТЬЮ ТИПА F дополнительно испытываются согласно черт. 21 с использованием одной из измерительных цепей питания, указанных на черт. 10, 11, 12 или 13.
СИГНАЛЬНЫЙ ВХОД и СИГНАЛЬНЫЙ ВЫХОД должны быть соединены с землей, если это соединение отсутствует в изделии.
Значение напряжения, устанавливаемого на трансформаторе Т2 на черт. 21, должно быть равно 110% наибольшего НОМИНАЛЬНОГО СЕТЕВОГО НАПРЯЖЕНИЯ ИЗДЕЛИЯ.
3) ИЗДЕЛИЯ КЛАССА I с РАБОЧЕЙ ЧАСТЬЮ и СИГНАЛЬНЫМ ВХОДОМ и (или) СИГНАЛЬНЫМ ВЫХОДОМ в случае необходимости (19.2 b)) дополнительно испытываются согласно схеме черт. 22 с помощью одной из измерительных цепей питания, указанных на черт. 10, 11, 12 или 13.
Значение напряжения, устанавливаемого на трансформаторе Т2, должно быть равно 110% наибольшего НОМИНАЛЬНОГО СЕТЕВОГО НАПРЯЖЕНИЯ ИЗДЕЛИЯ. СИГНАЛЬНЫЙ ВХОД и СИГНАЛЬНЫЙ ВЫХОД замыкаются накоротко, кроме случаев, когда нагрузка указана изготовителем. В этом случае испытательное напряжение прикладывается поочередно ко всем полюсам СИГНАЛЬНОГО ВХОДА и СИГНАЛЬНОГО ВЫХОДА.
4) ИЗДЕЛИЯ КЛАССА II испытывают как ИЗДЕЛИЯ КЛАССА I согласно пп. 19.4 h) 1) - 19.4 h) 3), но без соединения (соединений) защитного заземления и S7. ТОК УТЕЧКИ НА ПАЦИЕНТА ИЗДЕЛИЙ КЛАССА II с РАБОЧЕЙ ЧАСТЬЮ ТИПА F и внешним напряжением на РАБОЧЕЙ ЧАСТИ измеряется при соединенном с землей металлическом КОРПУСЕ (если он имеется).
В случае ИЗДЕЛИЙ КЛАССА II с КОРПУСОМ из изоляционного материала ИЗДЕЛИЕ должно быть установлено в каждом из положений НОРМАЛЬНОЙ ЭКСПЛУАТАЦИИ на плоскую заземленную поверхность с размерами не менее горизонтальной проекции КОРПУСА.
5) ИЗДЕЛИЯ с РАБОЧЕЙ ЧАСТЬЮ, предназначенные для использования со специальным однофазным источником питания, испытываются с помощью измерительной цепи питания, указанной на черт. 14, но без соединения (соединений) защитного заземления и S8, если однофазный источник питания выполнен по КЛАССУ II.
Если ИЗДЕЛИЕ само относится к КЛАССУ I, оно испытывается как ИЗДЕЛИЕ КЛАССА I согласно п. 19.4 h) 1).
Если ИЗДЕЛИЕ само относится к КЛАССУ II, оно испытывается как ИЗДЕЛИЕ КЛАССА II согласно п. 19.4 h) 4).
Если однофазный источник питания выполнен по КЛАССУ I, то S8 должен быть разомкнут (УСЛОВИЕ ЕДИНИЧНОГО НАРУШЕНИЯ) и замкнут во время измерений, а S1, S2, S3 и S10 (если имеются) должны быть замкнуты.
6) ИЗДЕЛИЯ с ВНУТРЕННИМ ИСТОЧНИКОМ ПИТАНИЯ испытываются согласно схеме черт. 23.
Если КОРПУС изготовлен из изоляционного материала, то должна быть использована металлическая фольга, как указано в п. 19.4 g) 5).
7) ИЗДЕЛИЯ С ВНУТРЕННИМ ИСТОЧНИКОМ ПИТАНИЯ с РАБОЧЕЙ ЧАСТЬЮ ТИПА F дополнительно испытываются согласно схеме черт. 24. Значение напряжения, устанавливаемого на трансформаторе Т2, должно быть 250 В сетевой частоты (см. п. 19.1 b)).
Для этих испытаний металлический КОРПУС, а также СИГНАЛЬНЫЙ ВХОД и СИГНАЛЬНЫЙ ВЫХОД ИЗДЕЛИЙ соединяются с землей. ИЗДЕЛИЯ с КОРПУСОМ из изоляционного материала помещаются в каждом положении НОРМАЛЬНОЙ ЭКСПЛУАТАЦИИ на плоскую заземленную металлическую поверхность, минимальные размеры которой должны быть равны горизонтальной проекции КОРПУСА ИЗДЕЛИЯ.
8) ИЗДЕЛИЯ с ВНУТРЕННИМ ИСТОЧНИКОМ ПИТАНИЯ, с РАБОЧЕЙ ЧАСТЬЮ и СИГНАЛЬНЫМ ВХОДОМ и (или) СИГНАЛЬНЫМ ВЫХОДОМ дополнительно испытываются, если это требуется в соответствии с п. 19.2 b), согласно схеме черт. 25.
Значение напряжения, устанавливаемого на трансформаторе Т1, должно быть 250 В сетевой частоты (см. п. 19.1 b)).
При этом испытании ИЗДЕЛИЕ устанавливается в положение НОРМАЛЬНОЙ ЭКСПЛУАТАЦИИ, как указано в п. 19.4 d) или в п. 19.4 h) 7) в зависимости от того, какое положение менее благоприятно.
9) РАБОЧАЯ ЧАСТЬ, имеющая поверхность из изоляционного материала, испытывается с помощью металлической фольги, как указано в п. 19.4 g) 5). Измерения могут также проводиться при погружении РАБОЧЕЙ ЧАСТИ в раствор поваренной соли.
Если поверхность РАБОЧЕЙ ЧАСТИ, предназначенная для контакта с ПАЦИЕНТОМ, значительно больше, чем фольга 20x10 см, то размеры фольги должны быть увеличены, чтобы соответствовать площади контакта.
Такую фольгу или раствор поваренной соли рассматривают как единственное СОЕДИНЕНИЕ С ПАЦИЕНТОМ для рассматриваемой РАБОЧЕЙ ЧАСТИ.
(абзац введен
Изменением N 2, утв. Постановлением Госстандарта России от 19.01.2004 N 19-ст)
10) Если нагрузка для РАБОЧЕЙ ЧАСТИ указана изготовителем, то измерительное устройство должно быть подключено поочередно ко всем полюсам нагрузки (РАБОЧЕЙ ЧАСТИ).
11) Если это применимо, то дополнительно проводятся измерения согласно п. 17 a).
j) Измерения ДОПОЛНИТЕЛЬНОГО ТОКА В ЦЕПИ ПАЦИЕНТА
1) ИЗДЕЛИЯ КЛАССА I с РАБОЧЕЙ ЧАСТЬЮ испытывают согласно черт. 26 с помощью измерительной цепи питания согласно черт. 10, 11, 12 или 13.
2) ИЗДЕЛИЯ КЛАССА II с РАБОЧЕЙ ЧАСТЬЮ испытываются как ИЗДЕЛИЯ КЛАССА I, но без соединения(ий) защитного заземления и S7.
3) ИЗДЕЛИЯ с РАБОЧЕЙ ЧАСТЬЮ, предназначенные для использования со специальным однофазным источником питания, испытываются с помощью измерительной цепи питания согласно черт. 14, но без соединения защитного заземления и S8, если специальный источник питания выполнен по КЛАССУ II.
Если ИЗДЕЛИЕ само выполнено по КЛАССУ I, оно испытывается как ИЗДЕЛИЕ КЛАССА I согласно п. 19.4 j) 1).
Если ИЗДЕЛИЕ относится к КЛАССУ II, оно испытывается как ИЗДЕЛИЕ КЛАССА II согласно п. 19.4 j) 2).
Если однофазный источник питания выполнен по КЛАССУ I, то:
S8 должен быть разомкнут (УСЛОВИЕ ЕДИНИЧНОГО НАРУШЕНИЯ), а S1, S2 и S3 должны быть замкнуты; дополнительно S8 должен быть замкнут, а S1, S2 и S3 должны поочередно размыкаться (УСЛОВИЕ ЕДИНИЧНОГО НАРУШЕНИЯ).
Во время описанных выше трех измерений S5 и S10 должны устанавливаться во всех возможных комбинациях положений.
4) ИЗДЕЛИЯ С ВНУТРЕННИМ ИСТОЧНИКОМ ПИТАНИЯ испытываются согласно схеме черт. 27.
20. Электрическая прочность изоляции
Испытания необходимы только для изоляции, обеспечивающей безопасность.
20.1. Общие требования к ИЗДЕЛИЯМ всех типов
Электрическая прочность следующей изоляции должна быть испытана (см. также
приложение E):
A-a1. Между НАХОДЯЩИМИСЯ ПОД НАПРЯЖЕНИЕМ частями и ДОСТУПНЫМИ МЕТАЛЛИЧЕСКИМИ ЧАСТЯМИ, которые СОЕДИНЕНЫ С ЗАЖИМОМ ЗАЩИТНОГО ЗАЗЕМЛЕНИЯ.
Эта изоляция должна быть ОСНОВНОЙ ИЗОЛЯЦИЕЙ.
A-a2. Между НАХОДЯЩИМИСЯ ПОД НАПРЯЖЕНИЕМ частями и частями КОРПУСА, не СОЕДИНЕННЫМИ С ЗАЖИМОМ ЗАЩИТНОГО ЗАЗЕМЛЕНИЯ.
Эта изоляция должна быть ДВОЙНОЙ или УСИЛЕННОЙ ИЗОЛЯЦИЕЙ.
A-b. Между НАХОДЯЩИМИСЯ ПОД НАПРЯЖЕНИЕМ частями и токопроводящими частями, отделенными от них только ОСНОВНОЙ ИЗОЛЯЦИЕЙ, являющейся частью ДВОЙНОЙ ИЗОЛЯЦИИ.
Эта изоляция должна быть ОСНОВНОЙ ИЗОЛЯЦИЕЙ.
A-c. Между КОРПУСОМ и токопроводящими частями, изолированными от НАХОДЯЩИХСЯ ПОД НАПРЯЖЕНИЕМ частей только ОСНОВНОЙ ИЗОЛЯЦИЕЙ, являющейся частью ДВОЙНОЙ ИЗОЛЯЦИИ.
Эта изоляция должна быть ДОПОЛНИТЕЛЬНОЙ ИЗОЛЯЦИЕЙ.
A-e. Между НАХОДЯЩИМИСЯ ПОД НАПРЯЖЕНИЕМ частями, не являющимися частями СИГНАЛЬНОГО ВХОДА или СИГНАЛЬНОГО ВЫХОДА, и СИГНАЛЬНЫМИ ВХОДАМИ или СИГНАЛЬНЫМИ ВЫХОДАМИ, не СОЕДИНЕННЫМИ с ЗАЖИМОМ ЗАЩИТНОГО ЗАЗЕМЛЕНИЯ.
Эта изоляция должна быть ДВОЙНОЙ или УСИЛЕННОЙ ИЗОЛЯЦИЕЙ.
Разделение частей может быть обеспечено одним из методов, указанных в
п. 17 g), методы 1) -
5). Отдельные испытания не требуются, если напряжение, появляющееся на СИГНАЛЬНОМ ВХОДЕ и (или) СИГНАЛЬНОМ ВЫХОДЕ в НОРМАЛЬНОМ СОСТОЯНИИ и в УСЛОВИЯХ ЕДИНИЧНОГО НАРУШЕНИЯ, не превышает значение БЕЗОПАСНОГО СВЕРХНИЗКОГО НАПРЯЖЕНИЯ.
*A-f. Между частями противоположной полярности СЕТЕВОЙ ЧАСТИ.
(в ред.
Изменения N 2, утв. Постановлением Госстандарта России от 19.01.2004 N 19-ст)
Эта изоляция должна быть эквивалентна ОСНОВНОЙ ИЗОЛЯЦИИ.
(в ред.
Изменения N 2, утв. Постановлением Госстандарта России от 19.01.2004 N 19-ст)
Электрическую изоляцию частей
A-f следует испытывать только в случае, если после контроля размеров изоляции, включая ПУТИ УТЕЧКИ и ВОЗДУШНЫЕ ЗАЗОРЫ, согласно
п. 57.10 не может быть установлено полное соответствие. Если разделение цепей или защита компонентов, необходимые для исследования частей
A-f, невозможны без повреждения ИЗДЕЛИЯ, то изготовитель и испытательная лаборатория должны согласовать другой метод для достижения цели данного исследования.
A-g. Между металлическим КОРПУСОМ (или крышкой), имеющим изнутри прокладку из изоляционного материала, и металлической фольгой в цепях испытания, наложенной на внутреннюю поверхность прокладки. Такая прокладка может быть применена в случае, если расстояние, измеренное через прокладку между НАХОДЯЩИМИСЯ ПОД НАПРЯЖЕНИЕМ частями и КОРПУСОМ (или крышкой), меньше ВОЗДУШНОГО ЗАЗОРА, требуемого согласно
п. 57.10.
Если КОРПУС (или крышка) соединен с ЗАЖИМОМ ЗАЩИТНОГО ЗАЗЕМЛЕНИЯ, ВОЗДУШНЫЙ ЗАЗОР должен соответствовать ОСНОВНОЙ ИЗОЛЯЦИИ и прокладка должна быть ОСНОВНОЙ ИЗОЛЯЦИЕЙ.
Если КОРПУС (или крышка) не СОЕДИНЕН С ЗАЖИМОМ ЗАЩИТНОГО ЗАЗЕМЛЕНИЯ, ВОЗДУШНЫЙ ЗАЗОР должен соответствовать УСИЛЕННОЙ ИЗОЛЯЦИИ.
Если расстояние между НАХОДЯЩИМИСЯ ПОД НАПРЯЖЕНИЕМ частями и внутренней поверхностью прокладки не меньше, чем ВОЗДУШНЫЙ ЗАЗОР, требуемый для ОСНОВНОЙ ИЗОЛЯЦИИ, это расстояние должно рассматриваться как ОСНОВНАЯ ИЗОЛЯЦИЯ. Прокладка в этом случае должна быть ДОПОЛНИТЕЛЬНОЙ ИЗОЛЯЦИЕЙ. Если расстояние меньше, чем требуемое для ОСНОВНОЙ ИЗОЛЯЦИИ, то прокладка должна быть УСИЛЕННОЙ ИЗОЛЯЦИЕЙ.
A-h. Не использован.
A-j. Между доступными частями, не СОЕДИНЕННЫМИ С ЗАЖИМОМ ЗАЩИТНОГО ЗАЗЕМЛЕНИЯ, которые могут оказаться под напряжением при нарушении изоляции ШНУРА ПИТАНИЯ, либо металлической фольгой, обернутой вокруг ШНУРА ПИТАНИЯ внутри входных втулок, креплений шнура и т.п., либо металлическим стержнем, диаметр которого равен диаметру ШНУРА ПИТАНИЯ, введенным вместо него.
Эта изоляция должна быть ДОПОЛНИТЕЛЬНОЙ ИЗОЛЯЦИЕЙ.
A-k. Между СИГНАЛЬНЫМ ВХОДОМ и СИГНАЛЬНЫМ ВЫХОДОМ (поочередно) и ДОСТУПНЫМИ ЧАСТЯМИ, не СОЕДИНЕННЫМИ с ЗАЖИМОМ ЗАЩИТНОГО ЗАЗЕМЛЕНИЯ.
Эта изоляция должна быть ДВОЙНОЙ ИЗОЛЯЦИЕЙ или УСИЛЕННОЙ ИЗОЛЯЦИЕЙ.
Эта изоляция не испытывается, если выполняется, по меньшей мере, одно из следующих условий:
a) Напряжения на СИГНАЛЬНОМ ВХОДЕ или СИГНАЛЬНОМ ВЫХОДЕ при НОРМАЛЬНОЙ ЭКСПЛУАТАЦИИ не превышают значения БЕЗОПАСНОГО СВЕРХНИЗКОГО НАПРЯЖЕНИЯ.
b) ТОКИ УТЕЧКИ при нарушении одного из компонентов СИГНАЛЬНОГО ВХОДА или СИГНАЛЬНОГО ВЫХОДА не превышают значений, допустимых в УСЛОВИЯХ ЕДИНИЧНОГО НАРУШЕНИЯ.
c) Эффективное разделение в этих частях достигается с помощью экрана с ЗАЩИТНЫМ ЗАЗЕМЛЕНИЕМ или с помощью промежуточной цепи с ЗАЩИТНЫМ ЗАЗЕМЛЕНИЕМ.
(п. "c" в ред.
Изменения N 2, утв. Постановлением Госстандарта России от 19.01.2004 N 19-ст)
d) СИГНАЛЬНЫЙ ВХОД и СИГНАЛЬНЫЙ ВЫХОД ИЗДЕЛИЯ предназначены изготовителем для подсоединения ИЗДЕЛИЯ в ситуациях, когда не существует риска приложения внешнего напряжения (см.
ГОСТ Р МЭК 601-1-1).
(п. "d" в ред.
Изменения N 2, утв. Постановлением Госстандарта России от 19.01.2004 N 19-ст)
20.2. Требования к ИЗДЕЛИЯМ с РАБОЧЕЙ ЧАСТЬЮ
У ИЗДЕЛИЙ с РАБОЧЕЙ ЧАСТЬЮ должна быть также испытана электрическая прочность следующей изоляции (см. также
приложение E).
B-a. Между РАБОЧЕЙ ЧАСТЬЮ (ЦЕПЬ ПАЦИЕНТА) и НАХОДЯЩИМИСЯ ПОД НАПРЯЖЕНИЕМ частями.
Эта изоляция должна быть ДВОЙНОЙ или УСИЛЕННОЙ ИЗОЛЯЦИЕЙ.
Эту изоляцию не требуется испытывать отдельно, если рассматриваемые части разделены, как указано в
п. 17 a), методы 1),
2) или
3). В этом случае испытание заменяется испытаниями
B-c к
B-d.
Если средство разделения РАБОЧЕЙ ЧАСТИ и НАХОДЯЩИХСЯ ПОД НАПРЯЖЕНИЕМ частей состоит из изоляции более чем одной цепи, в частности цепей с существенно различными рабочими напряжениями, следует следить, чтобы каждая часть средств разделения подвергалась воздействию испытательного напряжения, соответствующего рабочему напряжению. Это может означать, что испытание
B-a потребуется заменить двумя или более испытаниями отдельных частей средств разделения.
B-b. Между частями РАБОЧЕЙ ЧАСТИ и (или) между РАБОЧИМИ ЧАСТЯМИ.
См. частные стандарты.
B-c. Между РАБОЧЕЙ ЧАСТЬЮ и частями, не соединенными с ЗАЖИМОМ ЗАЩИТНОГО ЗАЗЕМЛЕНИЯ и изолированными от НАХОДЯЩИХСЯ ПОД НАПРЯЖЕНИЕМ частей только ОСНОВНОЙ ИЗОЛЯЦИЕЙ.
Эта изоляция должна быть ДОПОЛНИТЕЛЬНОЙ ИЗОЛЯЦИЕЙ.
Эту изоляцию не требуется отдельно испытывать, если рассматриваемые части эффективно разделены, как указано в
п. 17 a), метод 1),
2) или
3).
B-d. Между РАБОЧЕЙ ЧАСТЬЮ ТИПА F (ЦЕПЬЮ ПАЦИЕНТА) и КОРПУСОМ, включая СИГНАЛЬНЫЕ ВХОДЫ и СИГНАЛЬНЫЕ ВЫХОДЫ. См. также
пп. 20.3 и
20.4 j).
Эта изоляция должна быть ОСНОВНОЙ ИЗОЛЯЦИЕЙ. См. также
B-e.
B-e. Между РАБОЧЕЙ ЧАСТЬЮ ТИПА F (ЦЕПЬЮ ПАЦИЕНТА) и КОРПУСОМ ИЗДЕЛИЯ в случае, если РАБОЧАЯ ЧАСТЬ ТИПА F содержит НАПРЯЖЕНИЯ, воздействующие на изоляцию от КОРПУСА при НОРМАЛЬНОЙ ЭКСПЛУАТАЦИИ, включая заземление любого участка РАБОЧЕЙ ЧАСТИ.
Эта изоляция должна быть ДВОЙНОЙ или УСИЛЕННОЙ ИЗОЛЯЦИЕЙ.
B-f. Не использован (см.
B-a).
*20.3. Значения испытательных напряжений
Электрическая прочность электрической изоляции при рабочей температуре после предварительного воздействия влагой, а также после каждого требуемого стерилизационного процесса, если он применяется (см.
п. 44.7), должна быть достаточной, чтобы выдержать испытательные напряжения, указанные в табл. V.
Испытательные напряжения <**>
--------------------------------
Испытуемая изоляция | Испытательные напряжения для рабочего напряжения U, В |
U < 50 | 50 < U <= 150 | 150 < U <= 250 | 250 < U <= 1000 | 1000 < U <= 10000 | 10000 < U |
ОСНОВНАЯ ИЗОЛЯЦИЯ | 500 | 1000 | 1500 | 2 U + 1000 | U + 2000 | |
ДОПОЛНИТЕЛЬНАЯ ИЗОЛЯЦИЯ | 500 | 2000 | 2500 | 2 U + 2000 | U + 3000 | |
УСИЛЕННАЯ или ДВОЙНАЯ ИЗОЛЯЦИЯ | 500 | 3000 | 4000 | 2 (2U + 1500) | 2 (U + 2500) | |
--------------------------------
<1> При необходимости указывают в частных стандартах.
Примечания:
1) Табл. VI и VII не использованы.
2) В случае, когда напряжение, действию которого подвергается соответствующая изоляция, не является синусоидальным в режиме нормальной эксплуатации, испытание допускается проводить с использованием синусоидального напряжения частотой 50 Гц. При этом значение испытательного напряжения должно быть определено по
табл. V с использованием рабочего напряжения (U), равного измеренному напряжению от пика до пика, деленному на

.
(примечания в ред.
Изменения N 2, утв. Постановлением Госстандарта России от 19.01.2004 N 19-ст)
Рабочее напряжение (
U), используемое в
табл. V, является напряжением, под действием которого находится соответствующая изоляция при НОРМАЛЬНОЙ ЭКСПЛУАТАЦИИ и НОМИНАЛЬНОМ питающем напряжении либо напряжении, указанном изготовителем (в зависимости от того, что больше).
Рабочее напряжение (U) для каждой части ДВОЙНОЙ ИЗОЛЯЦИИ равно напряжению, действию которого подвергается ДВОЙНАЯ ИЗОЛЯЦИЯ при НОРМАЛЬНОЙ ЭКСПЛУАТАЦИИ, НОРМАЛЬНОМ СОСТОЯНИИ и при НОМИНАЛЬНОМ напряжении питания, при этом ИЗДЕЛИЕ включается при напряжении питания, определенном согласно указанному выше.
При определении рабочих напряжений (U) для РАБОЧЕЙ ЧАСТИ, не соединенной с землей, заземление ПАЦИЕНТА (намеренное или случайное) рассматривается как НОРМАЛЬНОЕ СОСТОЯНИЕ.
Для изоляции между двумя изолированными частями или между изолированной частью и заземленной частью рабочее напряжение (U) равно арифметической сумме наибольших напряжений между любыми двумя точками в пределах каждой из частей.
Рабочее напряжение (U), которое может действовать между РАБОЧЕЙ ЧАСТЬЮ ТИПА F и КОРПУСОМ, принимается равным наибольшему напряжению, действующему на изоляцию при НОРМАЛЬНОЙ ЭКСПЛУАТАЦИИ, включая заземление любого элемента РАБОЧЕЙ ЧАСТИ. Однако напряжение (U) должно приниматься не меньшим, чем наибольшее НОМИНАЛЬНОЕ напряжение питания, или для многофазных ИЗДЕЛИЙ - не меньшим фазного напряжения, а для ИЗДЕЛИЙ С ВНУТРЕННИМ ИСТОЧНИКОМ ПИТАНИЯ - не меньшим 250 В.
Для РАБОЧИХ ЧАСТЕЙ С ЗАЩИТОЙ ОТ РАЗРЯДА ДЕФИБРИЛЛЯТОРА рабочее напряжение (U) определяется без учета возможного присутствия напряжения дефибрилляции [см. также
п. 17 *h)].
(абзац введен
Изменением N 2, утв. Постановлением Госстандарта России от 19.01.2004 N 19-ст)
*a) При испытании однофазных и трехфазных ИЗДЕЛИЙ (испытуемых как однофазные изделия) к изоляции частей, указанных в пп. 20.1 и 20.2, должно быть приложено в течение 1 мин испытательное напряжение согласно табл. V:
непосредственно после нагрева ИЗДЕЛИЯ до рабочей температуры и его обесточивания при установке встроенного сетевого выключателя во включенное положение или
для нагревательных элементов после нагрева до рабочей температуры при рабочем состоянии ИЗДЕЛИЯ с использованием цепи согласно черт. 28 и
непосредственно после предварительного воздействия влаги (как указано в п. 4.10) при выключенном во время испытаний ИЗДЕЛИИ, находящемся в камере влаги, и
после каждого требуемого процесса стабилизации (см. п. 44.7) при обесточенном ИЗДЕЛИИ. Первоначально прикладывается не более половины испытательного напряжения, затем оно постепенно повышается в течение 10 с до полного значения, которое должно выдерживаться в течение 1 мин, после чего напряжение постепенно понижается в течение 10 с до значения менее половины полного напряжения.
*b)
Испытательное напряжение должно иметь ту же форму и частоту, что и рабочее напряжение при НОРМАЛЬНОЙ ЭКСПЛУАТАЦИИ.
В обоснованных случаях допускается заменять переменное напряжение постоянным, значение которого должно быть равно амплитудному значению переменного испытательного напряжения.
c) Не использован.
d) Не использован.
e) Не использован.
f) Во время испытания не должно возникать поверхностного перекрытия или пробоя изоляции. Допускаются слабые коронные разряды при условии, что они прекращаются, когда испытательное напряжение временно понижается до более низкого значения, которое однако должно быть выше, чем рабочее напряжение (U), и при условии, что разряды не вызывают падения испытательного напряжения.
*g) Должны быть приняты меры, чтобы напряжение, прикладываемое к УСИЛЕННОЙ ИЗОЛЯЦИИ, не перегружало ОСНОВНУЮ или ДОПОЛНИТЕЛЬНУЮ ИЗОЛЯЦИЮ ИЗДЕЛИЯ.
h) При применении металлической фольги необходимо выполнять условия п. 19.4 g) 5) <**>
.
--------------------------------
Необходимо принять меры при размещении металлической фольги, чтобы исключить возникновение поверхностного перекрытия на краях изоляции. Если это возможно, то металлическую фольгу необходимо передвигать так, чтобы испытать все части поверхности.
*j) Потребляющие энергию устройства, ограничивающие напряжение, которые включены параллельно с испытуемой изоляцией, должны быть отсоединены от заземленной части цепи.
Лампы, электронные трубки, полупроводники или другие автоматические регулирующие устройства могут быть удалены или приведены в нерабочее состояние, если это необходимо для проведения испытаний.
Защитные устройства, подключенные между РАБОЧЕЙ ЧАСТЬЮ ТИПА F и КОРПУСОМ, отключаются, если они могут сработать при испытательном или более низком напряжении (см. п. 59.3).
k) За исключением испытаний изоляций, указанных в п. 20.1 A-b, 20.1 A-f, 20.1 A-g, 20.1 A-j и 20.2 B-b, выводы СЕТЕВОЙ ЧАСТИ, СИГНАЛЬНОГО ВХОДА, СИГНАЛЬНОГО ВЫХОДА и РАБОЧЕЙ ЧАСТИ (если это применимо) соответственно должны быть замкнуты накоротко во время испытаний.
l) Если электродвигатели снабжены конденсаторами и резонансное напряжение Uc может возникнуть между точкой, где обмотка и конденсатор соединены вместе с одной стороны, и любым зажимом для наружных проводов с другой стороны, то испытательное напряжение 2 Uc + 1000 В должно прикладываться между точкой, где обмотка и конденсатор соединены вместе, и КОРПУСОМ ИЗДЕЛИЯ или токопроводящими частями, отделенными от НАХОДЯЩИХСЯ ПОД НАПРЯЖЕНИЕМ частей только ОСНОВНОЙ ИЗОЛЯЦИЕЙ.
Во время испытаний части, не упомянутые выше, должны быть отсоединены, а конденсатор должен быть замкнут накоротко.
(Измененная редакция, Изм. N 1).
РАЗДЕЛ ЧЕТВЕРТЫЙ. ЗАЩИТА ОТ МЕХАНИЧЕСКИХ ОПАСНОСТЕЙ
21. Механическая прочность
Общие положения
Общие требования к конструкции и качеству изготовления ИЗДЕЛИЙ приведены в
пп. 3 и
54.
КОРПУСА, включая являющиеся их частью СМОТРОВЫЕ КРЫШКИ, со всеми установленными на них компонентами, должны иметь достаточную прочность и жесткость.
Соответствие проверяется следующими испытаниями:
a) жесткость КОРПУСА или его части и всех компонентов, находящихся на нем, проверяется приложением направленной внутрь силы 45 Н, приложенной к площади 625 мм2 в любой части поверхности.
При этом не должно возникать заметного повреждения или уменьшения ПУТЕЙ УТЕЧКИ и ВОЗДУШНЫХ ЗАЗОРОВ ниже значений, указанных в п. 57.10.
b) Прочность КОРПУСА или его части и находящихся на них компонентов испытывают нанесением ударов с энергией (0,5 +/- 0,05) Дж с помощью пружинного ударного испытательного устройства, указанного и описанного в приложении G. Пружины спускового механизма регулируются так, чтобы они с минимально необходимым давлением удерживали спусковые губки во взведенном положении.
Испытательное устройство взводится натяжением затворной рукоятки, пока спусковые губки не войдут в паз оси ударной головки. Спусковой конус устройства прижимается к испытуемому образцу перпендикулярно к поверхности в месте испытания.
Давление на конус постепенно увеличивается, в результате чего он отходит назад до соприкасания со спусковыми толкателями, которые приводят в действие спусковой механизм, освобождая головку для удара.
ИЗДЕЛИЕ должно быть жестко закреплено, а три удара должны быть нанесены в наиболее слабые места КОРПУСА. Удары должны наноситься также по ручкам, рычагам, кнопкам, дисплеям и аналогичным частям, а также сигнальным лампам и их колпачкам, но только в тех случаях, когда лампы или их колпачки выступают из КОРПУСА более чем на 10 мм или, если площадь их поверхности превышает 4 см2. Лампы внутри ИЗДЕЛИЯ и их колпачки должны испытываться, только если есть вероятность их повреждения при НОРМАЛЬНОЙ ЭКСПЛУАТАЦИИ. После испытаний ни одно из возникших повреждений не должно создавать ОПАСНОСТЬ, в частности не должны стать доступными НАХОДЯЩИЕСЯ ПОД НАПРЯЖЕНИЕМ части так, чтобы нарушалось выполнение требований раздела три, пп. 44 и 57.10.
Если в результате предыдущего испытания возникает сомнение в целостности ДОПОЛНИТЕЛЬНОЙ или УСИЛЕННОЙ ИЗОЛЯЦИИ, то проводится испытание электрической прочности только соответствующей изоляции согласно п. 20.
Повреждение покрытий и небольшие выбоины, которые не приводят к снижению ПУТЕЙ УТЕЧКИ и ВОЗДУШНЫХ ЗАЗОРОВ ниже значений, указанных в п. 57.10, а также незначительные сколы, не приводящие к нарушению защиты от поражения электрическим током или защиты от влаги, не должны учитываться.
Трещины, незаметные невооруженным глазом, а также поверхностные трещины в армированных волокном литьевых деталях и аналогичные повреждения не должны учитываться.
Разрушение декоративной крышки, внутри которой находится другая крышка, не должно приниматься во внимание, если после снятия декоративной крышки внутренняя крышка выдерживает испытание.
c) Ручки или захваты для перемещения ПЕРЕНОСНЫХ ИЗДЕЛИЙ должны выдерживать нагрузку, прикладываемую при проведении следующего испытания.
Ручку и средство ее крепления к ИЗДЕЛИЮ подвергают воздействию силы, равной четырехкратному весу ИЗДЕЛИЯ.
Силу равномерно прикладывают к центральному участку ручки длиной 7 см, начиная от нуля, при постепенном увеличении в течение 5 - 10 с до полного значения. Указанное усилие выдерживается в течение 1 мин.
При наличии на ИЗДЕЛИИ более одной ручки испытательное усилие должно распределяться между ручками. Распределение усилия определяется измерением доли массы ИЗДЕЛИЯ, приходящейся на каждую ручку, при этом ИЗДЕЛИЕ должно находиться в НОРМАЛЬНОМ положении переноски. При наличии на ИЗДЕЛИИ нескольких ручек и возможности его удобной переноски только за одну из них каждая из таких ручек должна выдерживать полную силу. После испытаний не должна нарушаться прочность крепления ручек к ИЗДЕЛИЮ, а также не должно быть деформации, растрескивания или других повреждений.
21.1. Не использован.
21.2. Не использован.
21.3. Конструкция и качество изготовления частей ИЗДЕЛИЯ, предназначенных для обеспечения опоры для ПАЦИЕНТОВ и (или) их иммобилизации, должны сводить к минимуму вероятность травмирования и случайного ослабления фиксации.
Опорные детали для взрослых ПАЦИЕНТОВ должны быть рассчитаны на ПАЦИЕНТА массой 135 кг (нормальная нагрузка).
Если изготовитель предусматривает конкретное применение ИЗДЕЛИЯ, например в педиатрии, то нормальная нагрузка должна быть снижена.
Если поломка опоры для ПАЦИЕНТА приводит к ОПАСНОСТИ, то должны применяться требования
п. 28.
Соответствие проверяется следующим испытанием.
Опорная система для ПАЦИЕНТА должна располагаться горизонтально и в наименее благоприятном положении в соответствии с инструкцией по эксплуатации и нагружаться грузом, равномерно распределенным по опорной поверхности, включая боковые направляющие. Система должна нагружаться постепенно, до полной нагрузки.
При проведении этого испытания конструктивные элементы, не относящиеся к проверяемой системе, могут быть дополнительно закреплены.
Груз должен быть равен произведению КОЭФФИЦИЕНТА БЕЗОПАСНОСТИ (см. п. 28) на нормальную нагрузку. Если нормальная нагрузка не указана, за нее принимается груз, создающий силу 1,35 кН.
Не должно быть повреждений таких частей опорной системы, как цепи, зажимы, тросы, крепления и соединения тросов, ремни, оси, шкивы и аналогичные детали, которые могли бы повлиять на защиту от ОПАСНОСТИ.
После приложения полной испытательной нагрузки опорная система должна прийти в равновесие за время не более 1 мин.
Опоры для ног и сиденья должны испытываться тем же способом, но с приложением груза, вдвое превышающего указанную максимальную нормативную нагрузку, или, если такая нагрузка не указана, то испытательная сила должна составлять 2,7 кН.
Испытательная сила должна равномерно распределяться на поверхности площадью 0,1 м2 и должна быть приложена в течение 1 мин.
По окончании испытаний опоры для ног и сиденья не должны иметь повреждений, приводящих к ОПАСНОСТИ.
21.4. Не использован.
*21.5. ИЗДЕЛИЯ или их части, которые при НОРМАЛЬНОЙ ЭКСПЛУАТАЦИИ держат в руке, не должны представлять ОПАСНОСТЬ в результате их свободного падения с высоты 1 м на твердую поверхность <**>.
--------------------------------
Соответствие проверяется следующим испытанием.
Предназначенные для испытаний образцы роняют с высоты 1 м по одному разу из трех различных исходных положений на плиту толщиной 50 мм из твердого (например плотность более 700 кг/м3) дерева, установленную на твердом основании (бетонный блок). После испытания ИЗДЕЛИЕ должно соответствовать требованиям настоящего стандарта.
*21.6. ПЕРЕНОСНЫЕ и ПЕРЕДВИЖНЫЕ ИЗДЕЛИЯ должны быть устойчивыми к воздействиям, вызванным грубым обращением.
Соответствие проверяется следующим испытанием.
a) ПЕРЕНОСНОЕ ИЗДЕЛИЕ поднимается на высоту, указанную в таблице VIII, над плитой из твердого дерева толщиной 50 мм (см. п. 21.5).
Высота падения
Госстандарта России от 19.01.2004 N 19-ст)
Масса изделия, кг | Высота падения, см |
До 10 включ. | 5 |
Св. 10 до 50 включ. | 3 |
Св. 50 | 2 |
Плита по размерам должна превышать габаритные размеры ИЗДЕЛИЯ не менее чем в 1,5 раза и должна лежать на твердом (бетонном) основании. ИЗДЕЛИЕ роняется три раза из каждого положения, в котором оно может находиться при НОРМАЛЬНОЙ ЭКСПЛУАТАЦИИ.
После испытания ИЗДЕЛИЕ должно соответствовать требованиям настоящего стандарта.
b) ПЕРЕДВИЖНОЕ ИЗДЕЛИЕ должно перемещаться с помощью силы, приложенной возможно ближе к полу, в его обычном направлении движения со скоростью (0,4 +/- 0,1) м/с или для самостоятельно перемещающегося ИЗДЕЛИЯ с его наибольшей скоростью. В обоих случаях ИЗДЕЛИЕ должно перемещаться через спускающуюся на плоский пол ступеньку высотой 20 мм.
Испытания должны повторяться 20 раз, после чего ИЗДЕЛИЕ должно соответствовать всем требованиям настоящего стандарта.
Это испытание не проводится на ИЗДЕЛИЯХ и частях ИЗДЕЛИЙ, испытуемых согласно пп. 21.5 или 21.6 a).
22.1. Не использован.
22.2. Движущиеся части, которые не должны быть доступными при работе ИЗДЕЛИЯ и которые, становясь доступными, создают ОПАСНОСТЬ, должны:
a) у ПЕРЕНОСНЫХ и ПЕРЕДВИЖНЫХ ИЗДЕЛИЙ иметь достаточные защитные устройства, составляющие неотъемлемую часть ИЗДЕЛИЯ, или
b) у СТАЦИОНАРНЫХ ИЗДЕЛИЙ иметь такую же защиту, за исключением случаев, когда инструкции по монтажу и установке, предусмотренные изготовителем в техническом описании, требуют, чтобы такие или эквивалентные защитные устройства были обеспечены отдельно.
Соответствие проверяют осмотром.
(Измененная редакция, Изм. N 1).
22.3. Тросы (канаты), цепи и ремни должны быть либо защищены так, чтобы они не могли соскользнуть или выскочить из направляющих, либо ОПАСНОСТЬ должна быть предотвращена другими средствами. Применяемые для этой цели механические средства должны сниматься только с помощью ИНСТРУМЕНТА.
Соответствие проверяется осмотром.
22.4. Перемещение ИЗДЕЛИЯ и его частей, которое может вызвать физическую травму у ПАЦИЕНТА, должно быть возможно только при непрерывном воздействии ОПЕРАТОРА на орган управления.
Соответствие проверяется осмотром.
22.5. Не использован.
22.6. Части, механический износ которых может привести к ОПАСНОСТИ, должны быть доступны для проверки.
Соответствие проверяется осмотром.
22.7. Если механическое движение, вызванное электрическим приводом, может вызвать ОПАСНОСТЬ, то должны быть предусмотрены четко обозначенные и легкодоступные средства для аварийного отключения соответствующей части ИЗДЕЛИЯ. Такие средства должны рассматриваться в качестве средств безопасности только в случае, если возникновение аварийной ситуации становится очевидным ОПЕРАТОРУ и учитывается время его реакции.
Срабатывание устройства для аварийного отключения или стопорения не должно приводить к возникновению дополнительной ОПАСНОСТИ, а также не должно мешать действиям, необходимым для устранения первоначальной ОПАСНОСТИ.
Устройства для аварийного стопорения должны обеспечивать размыкание соответствующей цепи с полной нагрузкой с учетом возможных токов заблокированного электродвигателя и аналогичных перегрузок.
Устройства для стопорения движения должны срабатывать в результате одного воздействия на них.
Соответствие проверяется осмотром.
23. Поверхности, углы и кромки
Шероховатые поверхности, острые углы и кромки, которые могут вызвать травму или нанести повреждение, должны быть исключены или закрыты.
Особое внимание должно быть обращено на края фланцев и рам, а также на наличие заусенцев.
Соответствие проверяется осмотром.
24. Устойчивость при нормальной эксплуатации
24.1. Изделия при НОРМАЛЬНОЙ ЭКСПЛУАТАЦИИ не должны опрокидываться при наклоне на 10° или должны удовлетворять требованиям
п. 24.3.
24.2. Не использован.
24.3. Если ИЗДЕЛИЕ опрокидывается при наклоне его на угол 10°, то должны выполняться все следующие требования:
ИЗДЕЛИЕ не должно опрокидываться при наклоне его на угол 5° в любом положении НОРМАЛЬНОЙ ЭКСПЛУАТАЦИИ, исключая транспортирование.
На ИЗДЕЛИИ должна быть предупреждающая надпись о допустимости транспортирования только в определенном положении, которое должно быть четко описано в инструкции по эксплуатации или иллюстрировано на самом ИЗДЕЛИИ.
В положении, предусмотренном для транспортирования, ИЗДЕЛИЕ не должно терять равновесия при наклоне на угол 10°.
Соответствие проверяется следующими испытаниями, при которых ИЗДЕЛИЕ не должно опрокидываться.
a) К ИЗДЕЛИЮ должны быть присоединены все соединительные провода:
ШНУР ПИТАНИЯ и межблочные шнуры.
На ИЗДЕЛИИ должны быть установлены в наименее благоприятной комбинации сменные части и ПРИНАДЛЕЖНОСТИ.
ИЗДЕЛИЕ с ПРИБОРНОЙ ВИЛКОЙ должно быть снабжено придаваемым СЪЕМНЫМ ШНУРОМ ПИТАНИЯ.
Соединительные провода должны быть размещены на наклонной плоскости (см. испытание b) и c)) в самом неблагоприятном положении с точки зрения устойчивости ИЗДЕЛИЯ.
b) Если не указано специальное положение с повышенной стабильностью при транспортировании, ИЗДЕЛИЕ устанавливают во все положения, имеющие место при НОРМАЛЬНОЙ ЭКСПЛУАТАЦИИ, на плоскости, наклоненной под углом 10° к горизонтальной плоскости.
Если у ИЗДЕЛИЯ имеются колеса, они должны быть закреплены в наиболее неблагоприятном положении.
Двери, ящики и аналогичные части должны находиться в наиболее неблагоприятном положении.
c) Если на ИЗДЕЛИИ указано специальное положение с повышенной стабильностью для транспортирования, ИЗДЕЛИЕ следует испытывать согласно предыдущему пункту, но только в указанном положении на плоскости, наклоненной под углом 10°.
Кроме того, такие ИЗДЕЛИЯ следует испытывать в любом положении, имеющем место при НОРМАЛЬНОЙ ЭКСПЛУАТАЦИИ, согласно данному подпункту, но при угле наклона, ограниченном 5°.
d) ИЗДЕЛИЯ с сосудами для жидкостей испытываются вместе с этими сосудами, полностью или частично заполненными или пустыми в зависимости от того, что наименее благоприятно с точки зрения устойчивости.
24.4. Не использован.
24.5. Не использован.
24.6. Захваты и другие приспособления для перемещения.
a) ИЗДЕЛИЯ или их части массой более 20 кг, которые приходится перемещать при НОРМАЛЬНОЙ ЭКСПЛУАТАЦИИ, должны быть снабжены соответствующими приспособлениями (например ручками, подъемными ушками и т.п.) или же в ЭКСПЛУАТАЦИОННОЙ ДОКУМЕНТАЦИИ должны быть указаны места, за которые ИЗДЕЛИЕ может быть безопасно поднято, либо способ обращения с ним при сборке. При очевидном способе обращения с ИЗДЕЛИЕМ, исключающем возникновение при этом ОПАСНОСТИ, специальных требований к его конструкции или инструкции не предъявляется.
Соответствие проверяется взвешиванием (при необходимости), а также осмотром ИЗДЕЛИЯ и (или) ЭКСПЛУАТАЦИОННОЙ ДОКУМЕНТАЦИИ.
b) ИЗДЕЛИЯ, предназначенные изготовителем для переноски и имеющие массу свыше 20 кг, должны иметь удобно расположенную ручку или ручки для переноски его двумя или более человеками.
Соответствие проверяется взвешиванием (при необходимости) и переносом ИЗДЕЛИЯ.
25.1. Если выбрасываемые части могут представлять ОПАСНОСТЬ, то должны быть приняты меры защиты.
Соответствие проверяется контролем наличия защитных средств.
25.2. Электронно-лучевые трубки с диагональю экрана более 16 см должны быть безопасными по отношению к взрыву или механическому воздействию, либо КОРПУС ИЗДЕЛИЯ должен обеспечивать достаточную защиту от эффектов, имеющих место при взрыве трубки.
Трубки, не отвечающие требованиям взрывобезопасности, должны быть снабжены эффективным защитным экраном, который может быть снят только с помощью ИНСТРУМЕНТА; если в качестве такого экрана используется отдельный стеклянный экран, он не должен соприкасаться с поверхностью трубки.
Соответствие трубки проверяется, как указано в
ГОСТ 12.2.006, кроме случаев, когда имеется сертификат об испытании.
Нет общих требований.
(п. 26 в ред.
Изменения N 2, утв. Постановлением Госстандарта России от 19.01.2004 N 19-ст)
27. Пневматические и гидравлические системы
Нет общих требований.
(п. 27 в ред.
Изменения N 2, утв. Постановлением Госстандарта России от 19.01.2004 N 19-ст)
28.1. Общие положения
Следующие требования распространяются на подвешенные массы частей ИЗДЕЛИЙ (включая ПАЦИЕНТА) в случаях, когда механический дефект подвесных средств может представлять ОПАСНОСТЬ.
Движущиеся части ИЗДЕЛИЙ должны также соответствовать требованиям
п. 22.
28.2. Не использован.
28.3. Подвесные системы с ЗАЩИТНЫМИ УСТРОЙСТВАМИ
Если целостность подвесных средств зависит от таких частей, как, например, пружины, которые в связи с технологией их изготовления могут иметь скрытые дефекты, или от частей, имеющих КОЭФФИЦИЕНТ БЕЗОПАСНОСТИ, не соответствующий требованиям
п. 28.4, то должны иметься ЗАЩИТНЫЕ УСТРОЙСТВА, за исключением случаев, когда перемещение, возникающее при поломке, ограничено.
ЗАЩИТНЫЕ УСТРОЙСТВА должны иметь КОЭФФИЦИЕНТ БЕЗОПАСНОСТИ, соответствующий требованию
п. 28.4.2.
Если ИЗДЕЛИЕ может еще использоваться после разрушения подвесных средств и срабатывания ЗАЩИТНОГО УСТРОЙСТВА (например второго каната), ОПЕРАТОРУ должно стать очевидным, что ЗАЩИТНОЕ УСТРОЙСТВО сработало.
28.4. Подвесные системы из металла без ЗАЩИТНЫХ УСТРОЙСТВ
Если ЗАЩИТНОЕ УСТРОЙСТВО отсутствует, то конструкция подвесной системы должна соответствовать следующим требованиям:
1) ПОЛНАЯ НАГРУЗКА не должна превышать БЕЗОПАСНУЮ РАБОЧУЮ НАГРУЗКУ.
2) В тех случаях, когда мала вероятность ухудшения характеристик подвесных систем вследствие износа, коррозии, усталости или старения материала, КОЭФФИЦИЕНТ БЕЗОПАСНОСТИ всех поддерживающих частей ИЗДЕЛИЯ должен быть не менее 4.
3) В тех случаях, когда предполагается ухудшение прочности вследствие износа, коррозии, усталости или старения материала, соответствующие поддерживающие части должны иметь КОЭФФИЦИЕНТ БЕЗОПАСНОСТИ не менее 8.
4) Если поддерживающие части изготовлены из металла с относительным удлинением при разрыве менее 5%, то КОЭФФИЦИЕНТЫ БЕЗОПАСНОСТИ, указанные в
2) и
3), должны быть умножены на 1,5.
5) Шкивы, звездочки, маховики и направляющие должны быть так сконструированы и изготовлены, чтобы обеспечивать сохранение КОЭФФИЦИЕНТОВ БЕЗОПАСНОСТИ системы подвеса, указанных в данном пункте, в течение предусмотренного минимального срока службы до замены тросов, цепей и ремней.
Соответствие требованиям пп. 28.3 и 28.4 проверяется контролем расчетных данных и инструкций по техническому обслуживанию.
*28.5. Нет общих требований.
(п. 28.5 в ред.
Изменения N 2, утв. Постановлением Госстандарта России от 19.01.2004 N 19-ст)
28.6. Не использован.
РАЗДЕЛ ПЯТЫЙ. ЗАЩИТА ОТ ОПАСНОСТЕЙ НЕЖЕЛАТЕЛЬНОГО
ИЛИ ЧРЕЗМЕРНОГО ИЗЛУЧЕНИЯ
Излучение, создаваемое МЕДИЦИНСКИМИ ЭЛЕКТРИЧЕСКИМИ ИЗДЕЛИЯМИ, предназначенными для диагностики или лечения ПАЦИЕНТОВ под наблюдением медицинского персонала, может превышать предельные значения, обычно допускаемые для людей.
Для защиты ПАЦИЕНТА, ОПЕРАТОРА и других лиц, находящихся вблизи ИЗДЕЛИЯ, от нежелательного или чрезмерного излучения должны приниматься соответствующие меры.
Предельные уровни излучения для ИЗДЕЛИЙ, предназначенных для диагностики или лечения, приведены в частных стандартах.
Требования и методы испытаний приведены в пп. 29 -
36.
29. Рентгеновское излучение
29.1. Требования к защите от излучения:
- радиотерапевтического оборудования - нет общих требований (см. частные стандарты).
(п. 29.1 в ред.
Изменения N 2, утв. Постановлением Госстандарта России от 19.01.2004 N 19-ст)
29.2. Для ИЗДЕЛИЙ, не предназначенных для создания рентгеновского излучения для диагностических или лечебных целей, ионизирующее излучение от электровакуумных приборов с питающими напряжениями свыше 5 кВ не должно создавать дозу, превышающую 130 нКл/кг (0,5 мР) в течение 1 ч на расстоянии 5 см от любой доступной поверхности этого ИЗДЕЛИЯ.
Соответствие проверяется измерениями дозы или мощности дозы с использованием детектора излучения, пригодного для энергии создаваемого излучения. Для усреднения доз по заданной площади в случае узких пучков энергии дозиметр должен иметь входное окно площадью около 10 см2.
Органы управления и настройки, внешние и внутренние, предназначенные для изменения значения ВЫСОКОГО НАПРЯЖЕНИЯ, устанавливаются в положение, приводящее к максимальному рентгеновскому излучению.
Единичные нарушения компонентов, вызывающие наиболее неблагоприятные условия, моделируются поочередно.
Детальные требования, касающиеся выхода из строя компонентов, при необходимости могут быть указаны в частных стандартах.
30. Альфа-, бета-, гамма-, нейтронное излучения и излучение других частиц
Нет общих требований.
(в ред.
Изменения N 2, утв. Постановлением Госстандарта России от 19.01.2004 N 19-ст)
31. Микроволновое излучение
Нет общих требований.
(в ред.
Изменения N 2, утв. Постановлением Госстандарта России от 19.01.2004 N 19-ст)
32. Видимое излучение (включая лазеры)
Нет общих требований.
(в ред.
Изменения N 2, утв. Постановлением Госстандарта России от 19.01.2004 N 19-ст)
33. Инфракрасное излучение
Нет общих требований.
(в ред.
Изменения N 2, утв. Постановлением Госстандарта России от 19.01.2004 N 19-ст)
34. Ультрафиолетовое излучение.
Нет общих требований.
(в ред.
Изменения N 2, утв. Постановлением Госстандарта России от 19.01.2004 N 19-ст)
35. Акустическая энергия (включая ультразвук)
Нет общих требований.
(в ред.
Изменения N 2, утв. Постановлением Госстандарта России от 19.01.2004 N 19-ст)
*36. Электромагнитная совместимость
| | ИС МЕГАНОРМ: примечание. ГОСТ Р 50267.0.2-95 утратил силу с 1 января 2007 года в связи с введением в действие ГОСТ Р 50267.0.2-2005 (Приказ Ростехрегулирования от 30.12.2005 N 553-ст). ГОСТ Р 50267.0.2-2005 утратил силу с 1 января 2015 года в связи с введением в действие ГОСТ 30324.1.2-2012 (Приказ Росстандарта от 01.11.2012 N 619-ст). | |
См. ГОСТ Р 50267.0.2.
(в ред.
Изменения N 2, утв. Постановлением Госстандарта России от 19.01.2004 N 19-ст)
РАЗДЕЛ ШЕСТОЙ. ЗАЩИТА ОТ ОПАСНОСТЕЙ ВОСПЛАМЕНЕНИЯ
ГОРЮЧИХ СМЕСЕЙ АНЕСТЕТИКОВ
37. Местонахождение и основные требования
37.1. Не использован.
37.2. Не использован.
37.3. Не использован.
37.4. Не использован.
37.5. ГОРЮЧАЯ СМЕСЬ АНЕСТЕТИКА С ВОЗДУХОМ
Если ГОРЮЧАЯ СМЕСЬ АНЕСТЕТИКА С ВОЗДУХОМ возникает вследствие утечки или выпуска из КОРПУСА ГОРЮЧЕЙ СМЕСИ АНЕСТЕТИКА С КИСЛОРОДОМ ИЛИ ЗАКИСЬЮ АЗОТА, то считается, что она распространяется в объеме, окружающем место утечки или выпуска, на расстояние от 5 до 25 см от этого места.
(Измененная редакция, Изм. N 1).
37.6. ГОРЮЧАЯ СМЕСЬ АНЕСТЕТИКА С КИСЛОРОДОМ ИЛИ ЗАКИСЬЮ АЗОТА
#ГОРЮЧАЯ СМЕСЬ АНЕСТЕТИКА С КИСЛОРОДОМ ИЛИ ЗАКИСЬЮ АЗОТА может содержаться в полностью или частично замкнутой части ИЗДЕЛИЯ и в дыхательном тракте ПАЦИЕНТА. Считается, что такая смесь распространяется на 5 см от части КОРПУСА, из которого происходит утечка или выпуск.#
37.7. ИЗДЕЛИЯ или их части, предназначенные для эксплуатации в местах, определенных в
п. 37.5, должны быть КАТЕГОРИИ AP или APG и должны соответствовать требованиям
пп. 39 и
40.
37.8. ИЗДЕЛИЯ или их части, предназначенные для эксплуатации в местах, определенных в
п. 37.6, должны быть КАТЕГОРИИ APG и должны соответствовать требованиям
пп. 39 и
41.
Части ИЗДЕЛИЙ КАТЕГОРИИ APG, в которых создается ГОРЮЧАЯ СМЕСЬ АНЕСТЕТИКА С ВОЗДУХОМ, должны быть КАТЕГОРИИ AP или APG и должны соответствовать требованиям
пп. 38,
39 и
40.
Соответствие требованиям пп. 37.7 и 37.8 проверяют осмотром и соответствующими испытаниями по пп. 39, 40 и 41. Эти испытания должны проводиться после испытаний согласно пп. 44.7.
38. Маркировка, эксплуатационные документы
38.1. Не использован.
38.2. ИЗДЕЛИЯ КАТЕГОРИИ APG должны иметь на видном месте долговечную, хорошо различимую маркировку: зеленую полосу шириной не менее 2 см с буквами "APG" (см.
приложение D и
п. 6). Длина зеленой полосы должна быть не менее 4 см. Размеры маркировки должны быть настолько большими, насколько это возможно в конкретном случае. Если эта маркировка неосуществима, информация должна быть дана в инструкции по эксплуатации.
38.3. Не использован.
38.4. ИЗДЕЛИЯ КАТЕГОРИИ AP должны иметь на видном месте долговечную, хорошо различимую маркировку: зеленый круг диаметром не менее 2 см с буквами "AP" (см.
приложение D и
п. 6). Размеры маркировки должны стать настолько большими, насколько это возможно в конкретном случае. Если эта маркировка неосуществима, в инструкции по эксплуатации должна быть соответствующая информация.
38.5. Маркировка согласно
пп. 38.2 и
38.4 должна наноситься на главную часть ИЗДЕЛИЯ, если это ИЗДЕЛИЕ КАТЕГОРИИ AP или APG. Не требуется повторять ее на тех съемных частях, которые могут применяться вместе с маркируемым ИЗДЕЛИЕМ.
38.6. В ЭКСПЛУАТАЦИОННЫХ ДОКУМЕНТАХ должно быть указано, как пользователь может различать части ИЗДЕЛИЙ, относящиеся к КАТЕГОРИЯМ AP и APG (см.
п. 38.7).
Соответствие проверяют осмотром (см. п. 6.8).
38.7. ДЛЯ ИЗДЕЛИЙ, у которых только отдельные части относятся к КАТЕГОРИЯМ AP и APG, маркировка должна однозначно указывать, какие части ИЗДЕЛИЯ относятся к КАТЕГОРИЯМ AP и APG.
Соответствие проверяют осмотром.
38.8. Не использован.
39. Общие требования для изделий категории AP и APG
39.1. Электрические соединения
a) ПУТИ УТЕЧКИ и ВОЗДУШНЫЕ ЗАЗОРЫ между точками присоединения проводов ШНУРА ПИТАНИЯ должны соответствовать значениям, приведенным в
п. 57.10, табл. XVI, для ДОПОЛНИТЕЛЬНОЙ ИЗОЛЯЦИИ.
b) Соединения, за исключением соединений в цепях, указанных в
пп. 40.3 и
41.3, должны быть защищены от возможности случайного разъединения при НОРМАЛЬНОЙ ЭКСПЛУАТАЦИИ или иметь конструкцию, предусматривающую их соединение и (или) разъединение только с помощью ИНСТРУМЕНТА.
c) ИЗДЕЛИЯ КАТЕГОРИЙ AP и APG не должны иметь СЪЕМНОГО ШНУРА ПИТАНИЯ, если цепь не соответствует требованиям
п. 40.3 или
41.3.
Соответствие проверяют осмотром и (или) измерением.
39.2. Элементы конструкции
a) Открытие КОРПУСА, обеспечивающего защиту от проникновения газов или паров в ИЗДЕЛИЕ или в его части, должно быть возможно только с применением ИНСТРУМЕНТА.
Соответствие проверяют осмотром.
b) Чтобы исключить возможность возникновения дуг и искр из-за попадания в КОРПУС посторонних предметов, должно быть выполнено следующее:
верхние поверхности КОРПУСОВ не должны иметь отверстий;
допускаются отверстия для органов управления, если эти отверстия закрыты рукоятками органов управления;
размеры отверстий в боковых стенках КОРПУСОВ должны быть такими, чтобы исключить попадание твердого цилиндрического предмета диаметром более 4 мм;
размеры отверстий в основании должны быть такими, чтобы исключить попадание твердого цилиндрического предмета диаметром более 12 мм.
Соответствие проверяют с помощью цилиндрического испытательного стержня диаметром 4 мм для боковых стенок и диаметром 12 мм для основания. Испытательный стержень, вставляемый во всех возможных направлениях без заметного усилия, не должен входить в КОРПУС.
c) Если ОСНОВНАЯ ИЗОЛЯЦИЯ электрических проводов может касаться части, содержащей ГОРЮЧУЮ СМЕСЬ АНЕСТЕТИКА С КИСЛОРОДОМ ИЛИ ЗАКИСЬЮ АЗОТА или горючие газы, или кислород, то замыкание этих проводов между собой или одного из проводов с проводящей частью, содержащей газ или смесь, не должно вызывать нарушения целостности этой части, а также недопустимую температуру или другую ОПАСНОСТЬ в этой части
(п. 41.3 a).
Соответствие проверяют осмотром. Если возникают сомнения, должно быть проведено испытание на короткое замыкание (без горючих газов) и, если возможно, измерена температура в соответствующих частях. Испытание на короткое замыкание не требуется проводить, если произведение напряжения разомкнутой цепи в вольтах и тока короткого замыкания в амперах не превышает 10.
39.3. Предотвращение электростатических зарядов
a) Электростатические заряды на ИЗДЕЛИЯХ КАТЕГОРИЙ AP и APG должны быть предотвращены комбинацией соответствующих мер, таких как:
применение антистатических материалов с ограниченным электрическим сопротивлением, как указано в
п. 39.3 b), и
создание электропроводящего пути от ИЗДЕЛИЯ или его частей к системе защитного заземления или к системе выравнивания потенциалов, или через колеса к антистатическому полу медицинского помещения.
b) Предельные значения электрического сопротивления шлангов для анестетиков, матрасов, подушек, шин и колес и других частей из антистатического материала должны соответствовать ИСО 2882.
Соответствие предельным значениям электрического сопротивления, установленным в ИСО 2882, проверяют измерениями согласно ИСО 471, ИСО 1853 и ИСО 2878.
39.3. c) до j) не использованы.
39.4. Коронный разряд
Части и компоненты ИЗДЕЛИЙ, работающие при напряжении свыше 2000 В переменного тока или свыше 2400 В постоянного тока, не закрытые корпусом в соответствии с
п. 40.4 или
40.5, должны иметь такое устройство, чтобы корона не могла создаваться.
Соответствие проверяют осмотром и измерением.
40. Требования и испытания для изделий категории AP, их частей и компонентов
ИЗДЕЛИЯ, их части или компоненты при НОРМАЛЬНОЙ ЭКСПЛУАТАЦИИ и НОРМАЛЬНОМ СОСТОЯНИИ не должны воспламенять ГОРЮЧУЮ СМЕСЬ АНЕСТЕТИКА С ВОЗДУХОМ.
ИЗДЕЛИЯ, их части или компоненты, соответствующие одному из
пп. 40.2 -
40.5, считаются соответствующими требованиям данного подпункта.
ИЗДЕЛИЯ, их части и компоненты, соответствующие требованиям
ГОСТ 22782.0 для корпусов, находящихся под избыточным давлением (
ГОСТ Р 51330.3), для корпусов с кварцевым заполнением (
ГОСТ Р 51330.6) или для изделий, погруженных в масло (
ГОСТ Р 51330.7), а также соответствующие требованиям настоящего стандарта (за исключением требований, указанных в
пп. 40.2 -
40.5), считаются соответствующими требованиям, предъявляемым к ИЗДЕЛИЯМ КАТЕГОРИИ AP.
(в ред.
Изменения N 2, утв. Постановлением Госстандарта России от 19.01.2004 N 19-ст)
40.2. Ограничение температуры
ИЗДЕЛИЯ, их части или компоненты, не создающие искр и не создающие при НОРМАЛЬНОЙ ЭКСПЛУАТАЦИИ и НОРМАЛЬНОМ СОСТОЯНИИ ИЗДЕЛИЯ температур поверхностей, находящихся в контакте со смесями газов, превышающих 150 °C в случае ограниченной вертикальной циркуляции воздуха или превышающих 200 °C в случае неограниченной вертикальной циркуляции воздуха, считаются соответствующими требованиям
п. 40.1. Допустимые значения указаны для температуры окружающей среды 25 °C.
Рабочие температуры измеряют при испытаниях, предусмотренных в разд. 7.
*40.3. Электрические цепи с низкой энергией
ИЗДЕЛИЯ, их части или компоненты, которые могут создавать искры при НОРМАЛЬНОЙ ЭКСПЛУАТАЦИИ и НОРМАЛЬНОМ СОСТОЯНИИ ИЗДЕЛИЯ (например выключатели, реле, штепсельные соединения, части которых могут быть разъединены без помощи ИНСТРУМЕНТА, включая соединения внутри ИЗДЕЛИЯ, недостаточно защищенные от разъединения; коллекторные электродвигатели), должны соответствовать требованиям к температурам согласно
п. 40.2, и дополнительно напряжение
Uмакс и ток
Iмакс, которые могут возникать в их цепях, с учетом емкости
Cмакс и индуктивности
Lмакс, должны соответствовать следующему:
Uмакс <=
UzR для данного тока
IzR (см.
черт. 29) и
Uмакс <=
UzC для данной емкости
Cмакс (см.
черт. 30) и
Iмакс <=
IzR для данного напряжения
UzR (см.
черт. 29) и
Iмакс <=
IzL для данной индуктивности
Lмакс и
Uмакс <= 24 В (см.
черт. 31).
Графики
черт. 29,
30 и
31 были получены с помощью испытательного аппарата, соответствующего
приложению F, для наиболее легко воспламеняемой смеси паров эфира с воздухом (объемная концентрация эфира

) при вероятности воспламенения 10
-3 без коэффициента безопасности.
Допускается экстраполяция графика
(черт. 29) для комбинаций токов и соответствующих напряжений, находящихся в диапазоне значений, определенных выражением
IzR·
UzR <= 50 Вт. Не допускается экстраполяция напряжений свыше 42 В.
Допускается экстраполяция графика
(черт. 30) для комбинаций емкостей и соответствующих напряжений в диапазоне значений, определяемых выражением

. Экстраполяция для напряжений свыше 242 В не допускается. Если эквивалентное сопротивление
R менее 8000 Ом, то значение
Uмакс должно быть определено, исходя из фактического значения сопротивления
R.
Экстраполяция графика
(черт. 31) допускается для токов, комбинаций токов и соответствующих индуктивностей в диапазоне значений, определяемых выражением

. Экстраполяция для индуктивностей, больших 900 мГн, не допускается.
Напряжение
Uмакс - максимальное напряжение, действующее в исследуемой цепи при разомкнутых искрящих контактах с учетом допустимых отклонений НАПРЯЖЕНИЯ ПИТАЮЩЕЙ СЕТИ, указанных в
п. 10.2.2.
Ток
Iмакс - максимальный ток, протекающий в испытуемой цепи при замкнутых искрящих контактах с учетом допустимых отклонений НАПРЯЖЕНИЯ ПИТАЮЩЕЙ СЕТИ, указанных в
п. 10.2.2.
Емкость Cмакс и индуктивность Lмакс - наибольшие значения соответственно емкости и индуктивности испытуемых компонентов, вызывающих искрение в ИЗДЕЛИИ.
В случае цепи, питаемой переменным током, должны применяться амплитудные значения.
Если цепь является сложной и состоит из нескольких емкостей, индуктивностей или их комбинаций, то должна быть рассчитана эквивалентная цепь для определения эквивалентной максимальной емкости, эквивалентной максимальной индуктивности и дополнительно эквивалентных значений Uмакс и Iмакс постоянного тока либо амплитуды переменного тока.
Соответствие проверяют измерением температуры, а также определением Uмакс,
Iмакс,
R,
Cмакс,
Lмакс и применением черт. 29, 30 и 31 или анализом расчетных данных.
(в ред.
Изменения N 2, утв. Постановлением Госстандарта России от 19.01.2004 N 19-ст)
*40.4. Наружная вентиляция с внутренним избыточным давлением
ИЗДЕЛИЯ, их части или компоненты имеющие корпус с наружной вентиляцией, обеспечиваемой с помощью избыточного давления, должны соответствовать следующим требованиям:
a) ГОРЮЧИЕ СМЕСИ АНЕСТЕТИКА С ВОЗДУХОМ, которые могут проникнуть в корпус ИЗДЕЛИЯ или его части, должны быть удалены с помощью вентиляции до того, как может быть включено электропитание ИЗДЕЛИЯ или его части. Проникновение этих смесей во время работы должно быть исключено с помощью поддержания внутри ИЗДЕЛИЯ или его части избыточного давления воздуха, не содержащего горючих газов или паров или физиологически допустимого инертного газа (например азота).
b) Избыточное давление внутри КОРПУСА в НОРМАЛЬНОМ СОСТОЯНИИ должно быть не менее 0,75 ГПа. Избыточное давление в месте возможного источника зажигания должно поддерживаться и тогда, когда воздух или нейтральный газ могут выходить через отверстия в КОРПУСЕ, необходимые для нормальной работы ИЗДЕЛИЯ или его частей.
Включение ИЗДЕЛИЙ должно быть возможным только после того, как минимально необходимое избыточное давление имело место в течение времени, достаточного для вентиляции, необходимой не менее чем для пятикратного обмена воздуха или инертного газа в корпусе. (Однако если избыточное давление поддерживают постоянно, то ИЗДЕЛИЕ может быть включено в любой момент или многократно).
c) Источники воспламенения должны автоматически обесточиваться, если давление падает ниже 0,5 ГПа. Это должно осуществляться с помощью таких средств, которые или размещены в месте, где требования
п. 40 не предъявляются, или соответствуют требованиям
п. 40.
d) Рабочая температура внешней поверхности КОРПУСА, в котором поддерживается избыточное внутреннее давление, при НОРМАЛЬНОЙ ЭКСПЛУАТАЦИИ и НОРМАЛЬНОМ СОСТОЯНИИ не должна превышать 150 °C при измерении при температуре окружающей среды 25 °C.
Соответствие требованиям пп. 40.4 a) - 40.4 d) проверяют измерением давления, расхода и температуры, а также контролем устройства, следящего за давлением.
40.5. Корпуса с ограниченной вентиляцией
ИЗДЕЛИЯ, их части или компоненты, имеющие корпус с ограниченной вентиляцией, должны соответствовать следующим требованиям:.
*a) Корпуса с ограниченной вентиляцией должны иметь такую конструкцию, чтобы образование ГОРЮЧИХ СМЕСЕЙ АНЕСТЕТИКА С ВОЗДУХОМ внутри корпуса не происходило при условии, что корпус окружен в течение не менее 30 мин ГОРЮЧЕЙ СМЕСЬЮ АНЕСТЕТИКА С ВОЗДУХОМ высокой концентрации, но без избыточного давления по отношению к пространству в КОРПУСЕ.
b) Если требуемая герметичность достигается уплотнительными кольцами и (или) уплотнениями, то материал, используемый в этих целях, должен быть устойчивым к старению.
Соответствие проверяют испытанием B-b по ГОСТ 28200 при температуре (70 +/- 2) °C, длительности - 96 ч.
c) Если корпус имеет вводы для гибких шнуров или кабелей, то конструкция вводов должна быть такой, чтобы герметизация КОРПУСА сохранялась при нагрузках, возникающих при изгибе и (или) натяжении шнуров или кабелей. Кабели и шнуры должны иметь достаточную защиту для ограничения этих нагрузок (см.
п. 57.4 a)).
После испытаний по п. 40.5 b) (если это применимо) в КОРПУСЕ создается избыточное давление 4 ГПа и каждый гибкий шнур натягивается 30 раз с силой, указанной в табл. IX, попеременно в направлении оси ввода и в перпендикулярном к нему наименее благоприятном направлении. Продолжительность натяжения в каждом направлении не более 1 с без рывков. К концу испытания избыточное давление не должно упасть до значения, меньшего 2 ГПа.
Усилия для испытаний вводов шнуров на газонепроницаемость
Масса ИЗДЕЛИЯ, кг | Растягивающая сила, Н |
До 1 включ. | 30 |
Св. 1 до 4 включ. | 60 |
Св. 4 | 100 |
Если корпус частей ИЗДЕЛИЙ или компонентов уплотнен или газонепроницаем и не возникает сомнений в том, что КОРПУС соответствует вышеуказанным требованиям, то проверка производится только осмотром.
Рабочая температура внешних поверхностей КОРПУСА не должна превышать 150 °C при измерении при температуре окружающей среды 25 °C.
Установившаяся рабочая температура КОРПУСА также должна быть измерена.
41. Требования и испытания для ИЗДЕЛИЙ КАТЕГОРИИ APG, их частей и компонентов
ИЗДЕЛИЯ, их части и компоненты не должны воспламенять ГОРЮЧИЕ СМЕСИ АНЕСТЕТИКА С КИСЛОРОДОМ ИЛИ ЗАКИСЬЮ АЗОТА. Это требование должно выполняться как при НОРМАЛЬНОЙ ЭКСПЛУАТАЦИИ, так и в применимых УСЛОВИЯХ ЕДИНИЧНОГО НАРУШЕНИЯ, из указанных в
п. 3.6.
ИЗДЕЛИЯ, их части или компоненты, не соответствующие требованиям п. 41.3, испытываются непрерывной работой продолжительностью свыше 10 мин в смеси эфир-кислород (объемная концентрация эфира (12,2 +/- 0,4)%) после достижения установившегося режима, но не более 3 ч с момента включения.
Части или компоненты ИЗДЕЛИЙ КАТЕГОРИИ APG, работающие в среде ГОРЮЧЕЙ СМЕСИ АНЕСТЕТИКА С КИСЛОРОДОМ ИЛИ ЗАКИСЬЮ АЗОТА, должны питаться от источника, изолированного от земли не менее чем ОСНОВНОЙ ИЗОЛЯЦИЕЙ и от НАХОДЯЩИХСЯ ПОД НАПРЯЖЕНИЕМ частей ДВОЙНОЙ или УСИЛЕННОЙ ИЗОЛЯЦИЕЙ.
Соответствие должно проверяться проверкой электрических схем и измерениями.
*41.3. Температуры и цепи с низкой энергией
ИЗДЕЛИЕ, его части или компоненты считаются соответствующими требованиям
п. 41.1 без проведения испытания согласно
п. 41.1, если при НОРМАЛЬНОЙ ЭКСПЛУАТАЦИИ, в НОРМАЛЬНОМ СОСТОЯНИИ, а также в УСЛОВИЯХ ЕДИНИЧНОГО НАРУШЕНИЯ (см.
п. 3.6):
a) не создается искр и не возникают температуры, превышающие 90 °C, или
b) не превышается температурный предел 90 °C и ИЗДЕЛИЕ или его части содержат такие компоненты, которые при НОРМАЛЬНОЙ ЭКСПЛУАТАЦИИ, НОРМАЛЬНОМ СОСТОЯНИИ, а также в УСЛОВИЯХ ЕДИНИЧНОГО НАРУШЕНИЯ могут вызвать искрение, однако напряжение Uмакс и ток Iмакс, которые могут возникнуть в их цепях, с учетом емкости Cмакс и индуктивности Lмакс соответствуют следующему:
Uмакс <=
UzR при данном токе
IzR (см.
черт. 32) и
Uмакс <=
UzC при данной емкости
Cмакс (см.
черт. 33), а также
Iмакс <=
IzR при данном напряжении
UzR (см.
черт. 32) и
Iмакс <=
IzL при данной индуктивности
Lмакс и
Uмакс <= 24 В (см.
черт. 34).
Графики
черт. 32,
33 и
34 были получены с помощью испытательного аппарата, соответствующего
приложению F для наиболее легко воспламеняемой смеси паров эфира с кислородом (объемная концентрация эфира (12,2 +/- 0,4)%) при вероятности воспламенения 10
-3. Максимальные допустимые значения
IzR (черт. 32),
UzC (черт. 33) и
IzL (черт. 34) включают коэффициент безопасности 1,5.
Экстраполяция графиков
черт. 32,
33 и
34 ограничена указанной на чертежах областью.
Напряжение
Uмакс - максимальное напряжение, действующее в испытуемой ненагруженной цепи с учетом допустимых колебаний НАПРЯЖЕНИЯ ПИТАЮЩЕЙ СЕТИ, указанных в
п. 10.2.2.
Ток
Iмакс - максимальный ток, протекающий в испытуемой цепи с учетом допустимых отклонений НАПРЯЖЕНИЯ ПИТАЮЩЕЙ СЕТИ, требуемых в
п. 10.2.2.
Емкость Cмакс и индуктивность Lмакс должны соответствовать значениям компонентов испытуемой цепи.
Если эквивалентное сопротивление
R (черт. 33) менее 8000 Ом, то значение
Uмакс должно быть дополнительно определено, исходя из фактического значения сопротивления
R.
Если цепь питается переменным током, то должны применяться амплитудные значения.
Если цепь является сложной и состоит из нескольких емкостей, индуктивностей и сопротивлений или их комбинаций, то должна быть рассчитана эквивалентная цепь для определения эквивалентной максимальной емкости, эквивалентной максимальной индуктивности и дополнительно эквивалентных значений Uмакс и Iмакс постоянного тока либо амплитудных значений переменного тока.
Если энергия, которая создается в цепи индуктивностью и (или) конденсатором, ограничена с помощью устройств, ограничивающих напряжение и (или) ток и препятствующих превышению значений, указанных на
черт. 32 и (или)
33 и (или)
34, то должны применяться два независимых компонента так, чтобы требуемое ограничение напряжения и (или) тока было обеспечено в случае первого нарушения (замыкание или разрыв цепи) в одном из них. Это требование не относится к трансформаторам, которые спроектированы и изготовлены согласно настоящему стандарту, а также к проволочным ограничивающим ток резисторам, которые защищены от разматывания оборвавшейся проволоки.
Соответствие проверяют осмотром, измерениями температуры, сравнением с расчетными данными и (или) измерением Uмакс, Iмакс, Lмакс и Cмакс и применением черт. 32, 33 и 34.
41.4. Нагревательные элементы
ИЗДЕЛИЯ, их части или компоненты, предназначенные для нагрева ГОРЮЧИХ СМЕСЕЙ АНЕСТЕТИКА С КИСЛОРОДОМ ИЛИ ЗАКИСЬЮ АЗОТА, должны иметь термовыключатель без самовозврата как дополнительную защиту от перегрева.
Соответствие проверяют при соответствующих испытаниях согласно п. 56.6 a).
Токоведущие части нагревательных элементов не должны находиться в прямом контакте с ГОРЮЧЕЙ СМЕСЬЮ АНЕСТЕТИКА С КИСЛОРОДОМ ИЛИ ЗАКИСЬЮ АЗОТА.
Соответствие проверяют осмотром.
Требования безопасности и методы испытаний увлажнителей - см. ГОСТ Р ИСО 8185.
(в ред.
Изменения N 2, утв. Постановлением Госстандарта России от 19.01.2004 N 19-ст)
(Измененная редакция, Изм. N 1).
РАЗДЕЛ СЕДЬМОЙ. ЗАЩИТА ОТ ЧРЕЗМЕРНЫХ ТЕМПЕРАТУР
И ДРУГИХ ОПАСНОСТЕЙ
42. Чрезмерные температуры
42.1. Части ИЗДЕЛИЙ, обеспечивающие безопасную работу, а также окружающая их среда при НОРМАЛЬНОЙ ЭКСПЛУАТАЦИИ и НОРМАЛЬНОМ СОСТОЯНИИ не должны достигать температур, превышающих значения, указанные в
табл. Xa в диапазоне окружающих температур, указанных в
п. 10.2.1.
42.2. Части ИЗДЕЛИЙ и окружающая их среда при НОРМАЛЬНОЙ ЭКСПЛУАТАЦИИ и НОРМАЛЬНОМ СОСТОЯНИИ ИЗДЕЛИЙ не должны достигать температур, превышающих значения, указанные в
табл. Xb, при окружающей температуре 25 °C.
Допустимые максимальные температуры
<1>
Части ИЗДЕЛИЙ | Максимальная температура, °C |
Обмотки и пластины сердечника, соприкасающиеся с ними, если изоляция обмотки выполнена: | |
из материала класса A <2>, <3> | 105 |
из материала класса B <2>, <3> | 130 |
из материала класса E <2>, <3> | 120 |
из материала класса F <2>, <3> | 155 |
из материала класса H <2>, <3> | 180 |
Воздух, окружающий переключатели и терморегуляторы с маркировкой T <4>, <5> | T |
Изоляция из натуральной резины или поливинилхлорида внутренних и внешних проводов и гибких шнуров, с маркировкой T <4>, <6> | T |
Конденсаторы электродвигателей с маркировкой максимальной рабочей температуры (tc) | tc - 10 |
Части, соприкасающиеся с маслом с температурой воспламенения t °C | t - 25 |
Батареи аккумуляторов (ВНУТРЕННИЙ ИСТОЧНИК ПИТАНИЯ) | |
Части ИЗДЕЛИЙ, доступные без использования ИНСТРУМЕНТА, за исключением нагревателей, их ограждений, ламп и ручек, находящихся при НОРМАЛЬНОЙ ЭКСПЛУАТАЦИИ в руке ОПЕРАТОРА | 85 |
Доступные поверхности рукояток, кнопок, ручек и других подобных частей ИЗДЕЛИЙ, которые при НОРМАЛЬНОЙ ЭКСПЛУАТАЦИИ находятся длительное время в руке ОПЕРАТОРА, изготовленные: | |
из металла | 55 |
из фарфора или стекловидного материала | 65 |
из литьевого материала, резины или дерева | 75 |
Доступные поверхности рукояток, кнопок, ручек и других подобных частей, которые при нормальном применении находятся короткое время в руках ОПЕРАТОРА (например выключатели), изготовленные: | |
из металла | 60 |
из фарфора или стекловидного материала | 70 |
из литьевого материала, резины или дерева | 85 |
Части ИЗДЕЛИЙ, которых при НОРМАЛЬНОЙ ЭКСПЛУАТАЦИИ может кратковременно коснуться ПАЦИЕНТ | 50 |
Допустимые максимальные температуры
<1>
Части ИЗДЕЛИЙ | Максимальная температура, °C |
Штыри ПРИБОРНЫХ ВИЛОК: | |
для работы в условиях повышенного нагрева <8> | 155 |
для обычных условий | 65 |
| 85 |
Воздух, окружающий переключатели и терморегуляторы, не маркированные T <4> | 55 |
Изоляция из натуральной резины или поливинилхлорида внутренних и внешних проводов и гибких шнуров: | |
если изгиб провода вероятен | 60 |
если изгиб провода отсутствует или маловероятен | 75 |
Натуральная резина, используемая для частей, повреждение которых может повлиять на безопасность: | |
при использовании в качестве ДОПОЛНИТЕЛЬНОЙ или УСИЛЕННОЙ ИЗОЛЯЦИИ | 60 |
в других случаях | 75 |
Оболочки шнуров, используемые в качестве ДОПОЛНИТЕЛЬНОЙ ИЗОЛЯЦИИ | 60 |
Материал, используемый как электрическая изоляция, не предназначенная для проводов или обмоток: | |
импрегнированные или покрытые лаком ткань, бумага или прессованный картон | 95 |
слоистые материалы, связанные: | |
меламинформальдегидной, фенолформальдегидной или фенолфурфурольной смолой | 110 |
карбамидоформальдегидной смолой | 90 |
литьевые материалы из: | |
фенолформальдегида с целлюлозным наполнителем | 110 |
фенолформальдегида с минеральным наполнителем | 125 |
меламинформальдегида | 100 |
карбамидоформальдегида | 90 |
Термопластичные материалы <10>, полиэфир, армированный стекловолокном: | |
силиконовая резина и аналогичные материалы | 135 |
политетрафторэтилен | 290 |
чистая слюда и плотноспекаемый керамический материал, используемые для ДОПОЛНИТЕЛЬНОЙ или УСИЛЕННОЙ ИЗОЛЯЦИИ | 425 |
| |
Материал, используемый в качестве теплоизоляции в контакте с нагретым металлом: | |
слоистые материалы, связанные: | |
меламинформальдегидной, фенолформальдегидной или фенолфурфурольной смолой | 200 |
карбамидоформальдегидной смолой | 175 |
литьевые материалы из: | |
фенолформальдегида с целлюлозным наполнителем | 200 |
фенолформальдегида с минеральным наполнителем | 225 |
меламинформальдегида | 175 |
карбамидоформальдегида | 175 |
| |
| 90 |
Электролитические конденсаторы без маркировки температуры tc | 65 |
Другие конденсаторы без маркировки температуры tc | 90 |
Опоры, стены, потолок и пол испытательного угла, указанного в п. 42.3 | 90 |
--------------------------------
<1> Для изоляционных материалов, находящихся в изоляционном масле, а также в отсутствии воздуха или кислорода, допускаются более высокие максимальные температуры.
Примеры материала класса A:
пропитанный хлопок, шелк, искусственный шелк и бумага, эмали на основе масляных и полиамидных смол.
Примеры материала класса B:
стекловолокно, меламиновая и фенолформальдегидная смолы.
Примеры материала класса E:
литьевые материалы с целлюлозными наполнителями, слоистые материалы на основе хлопчатобумажных тканей или бумаги, связанные меламинформальдегидной, фенолформальдегидной или фенолфурфурольной смолой;
полиэфир сетчатой структуры, пленки из триацетата целлюлозы, пленки из полиэтилена-терефталата;
лакированная полиэтилентерефталатная ткань, связанная лаком из алкидной смолы, модифицированной маслом;
эмали на основе поливинилформальдегидных, полиуретановых или эпоксидных смол.
Примеры материала класса F:
стекловолокно;
покрытая лаком ткань из стекловолокна, брикетированная слюда (на подложке или без нее); эти же материалы, пропитанные или связанные алкидно-эпоксидными смолами, полиэфирными смолами сетчатой структуры и полиуретановыми смолами повышенной термостабильности или силиконо-алкидными смолами.
Примеры материала класса H:
стекловолокно;
лакированное стекловолокно, пропитанное или связанное силиконовыми смолами или эластомерами;
брикетированная слюда (на подложке или без нее), стеклопластики; эти же материалы, пропитанные или связанные силиконовыми смолами.
<3> Электродвигатели должны иметь маркировку класса изоляции или быть сертифицированы изготовителем. Полностью закрытые электродвигатели с изоляцией классов A, B, E, F, H могут иметь максимальную температуру, превышающую указанную на 5 °C.
<4>
T - максимальная рабочая температура.
<5> По требованию изготовителя ИЗДЕЛИЯ переключатели и ТЕРМОРЕГУЛЯТОРЫ с маркировкой
T, за которой следует значение предельной температуры, могут считаться не имеющими маркировки. В этом случае применяется
табл. Xb.
<6> Указанное предельное значение действительно только при наличии стандартов МЭК на высокотемпературные гибкие шнуры.
<7> Рабочая температура ВНУТРЕННЕГО ИСТОЧНИКА ПИТАНИЯ не должна достигать значения, при котором возникает ОПАСНОСТЬ. Такое значение должно устанавливаться по согласованию с изготовителем ВНУТРЕННЕГО ИСТОЧНИКА ПИТАНИЯ.
| | ИС МЕГАНОРМ: примечание. ГОСТ 28190-89 утратил силу на территории Российской Федерации с 1 января 2001 года в связи с введением в действие ГОСТ Р 51325.1-99 (Постановление Госстандарта России от 29.12.1999 N 803-ст). | |
<8> Возможность уменьшения максимальной температуры штырей ПРИБОРНОЙ ВИЛКИ для работы в условиях повышенного нагрева находится на рассмотрении. См. также ГОСТ 28190.
<9> Кроме зажимов ПЕРЕДВИЖНЫХ, ПЕРЕНОСНЫХ или РУЧНЫХ ИЗДЕЛИЙ.
<10> Пределы для термопластичных материалов не установлены. Однако эти материалы должны удовлетворять требованиям к теплостойкости, огнестойкости или к защите от образования токопроводящих мостиков, в связи с чем должны быть определены соответствующие максимальные температуры.
<11> Как указано поставщиком материала.
<12> Указанное предельное значение учитывает износ древесины, при этом ухудшение свойств защитных покрытий не учитывается.
<13> Допускается использование электро- и теплоизоляционных материалов, отличающихся от указанных в
табл. Xa и
Xb, при согласовании с изготовителем пригодности материала для конкретного применения.
42.3. Температуры поверхностей РАБОЧИХ ЧАСТЕЙ, не предназначенных для передачи тепла ПАЦИЕНТУ, не должны превышать 41 °C.
Соответствие требованиям пп. 42.1 - 42.3 проверяют включением ИЗДЕЛИЯ и измерениями температуры следующим образом:
1) Размещение и охлаждение
Нагревательное ИЗДЕЛИЕ помещают в испытательный угол. Испытательный угол состоит из расположенных под прямым углом двух стенок, пола и, при необходимости, потолка, выполненных из окрашенной черной матовой краской фанеры толщиной 20 мм. Линейные размеры испытательного угла должны составлять, по меньшей мере, 115% линейных размеров испытуемого ИЗДЕЛИЯ.
ИЗДЕЛИЕ размещается в испытательном углу следующим образом:
a) ИЗДЕЛИЕ, обычно располагаемое на полу или на столе, при отсутствии особых указаний изготовителя относительно его применения помещается насколько возможно близко к стене.
b) ИЗДЕЛИЕ, обычно закрепляемое на стене, при отсутствии особых указаний изготовителя относительно установки ИЗДЕЛИЯ монтируется на одной из стен испытательного угла так близко к другой стене и полу, как это может иметь место при НОРМАЛЬНОЙ ЭКСПЛУАТАЦИИ.
c) ИЗДЕЛИЕ, обычно закрепляемое на потолке, при отсутствии особых указаний изготовителя относительно установки ИЗДЕЛИЯ монтируется на потолке так близко к стенам, как это может иметь место при НОРМАЛЬНОЙ ЭКСПЛУАТАЦИИ.
d) Остальные ИЗДЕЛИЯ должны испытываться в положении НОРМАЛЬНОЙ ЭКСПЛУАТАЦИИ.
РУЧНОЕ ИЗДЕЛИЕ подвешивается в нормальном положении в неподвижном воздухе.
(в ред.
Изменения N 2, утв. Постановлением Госстандарта России от 19.01.2004 N 19-ст)
ИЗДЕЛИЕ, предназначенное для встраивания в шкаф или нишу стены, монтируется согласно инструкции по эксплуатации с использованием стенок из окрашенной черной матовой краской фанеры, толщина которой должна составлять 10 мм, если моделируются стены шкафа, и 20 мм, если моделируются стены здания.
(в ред.
Изменения N 2, утв. Постановлением Госстандарта России от 19.01.2004 N 19-ст)
В основном ИЗДЕЛИЕ работает при превалирующей температуре окружающей среды, значение которой измеряется. В случае колебаний указанной температуры во время испытаний они должны регистрироваться. При сомнениях относительно эффективности охлаждающих средств испытания могут проводиться при температуре окружающей среды, которая соответствует наименее благоприятному режиму, при условии, что она находится в диапазоне значений, указанных в п. 10.2 настоящего стандарта. При использовании во время испытаний охлаждающей жидкости действуют условия, указанные в п. 10.2.
2) Электропитание
ИЗДЕЛИЕ с нагревательными элементами работает как при НОРМАЛЬНОЙ ЭКСПЛУАТАЦИИ, при этом должны быть включены все нагревательные элементы, кроме случаев, когда этому препятствует блокировка включения. При этом питающее напряжение должно составлять 110% максимального НОМИНАЛЬНОГО питающего напряжения.
ИЗДЕЛИЕ с электродвигателями работает при нормальной нагрузке, нормальном РАБОЧЕМ ЦИКЛЕ и при наименее благоприятном питающем напряжении в диапазоне от 90% минимального НОМИНАЛЬНОГО питающего напряжения до 110% максимального НОМИНАЛЬНОГО питающего напряжения:
Комбинированные ИЗДЕЛИЯ с нагревательными элементами и электродвигателями, а также остальные ИЗДЕЛИЯ должны испытываться как при 110% максимального НОМИНАЛЬНОГО питающего напряжения, так и при 90% минимального НОМИНАЛЬНОГО питающего напряжения.
3) РАБОЧИЙ ЦИКЛ
ИЗДЕЛИЯ РАБОТАЮТ:
ИЗДЕЛИЕ с КРАТКОВРЕМЕННЫМ РЕЖИМОМ РАБОТЫ - в течение НОМИНАЛЬНОГО рабочего времени;
ИЗДЕЛИЕ с ПОВТОРНО-КРАТКОВРЕМЕННЫМ РЕЖИМОМ РАБОТЫ - последовательные циклы с НОМИНАЛЬНЫМИ периодами включения и выключения до тех пор, пока не установится тепловое равновесие;
ИЗДЕЛИЯ с ПРОДОЛЖИТЕЛЬНЫМ РЕЖИМОМ РАБОТЫ:
a) до тех пор, пока повышение температуры, измеренной, как указано ниже в п. 4), будет не более 2 °C за 1 ч;
b) 2,5 ч в зависимости от того, какое время меньше.
Температура обмоток определяется методом измерения сопротивления, кроме случаев неравномерно намотанных обмоток или значительных трудностей выполнения соединений, необходимых для этого метода. В этих случаях измерения проводятся с использованием устройств, выбранных и расположенных так, чтобы они оказывали пренебрежимо малое влияние на температуру испытуемой части.
Приборы для измерения температуры поверхности стен, потолка и пола испытательного угла должны быть заделаны в указанные поверхности или прикреплены к тыльной стороне небольших зачерненных дисков из меди или латуни диаметром 15 мм и толщиной 1 мм, расположенных заподлицо с поверхностями. По возможности ИЗДЕЛИЕ располагают таким образом, чтобы части, температура которых может достигать максимальных значений, касались дисков.
Повышение температуры медной обмотки рассчитывается по формуле

,
где

- повышение температуры, °C;
R1 - сопротивление в начале испытания, Ом;
R2 - сопротивление в конце испытания, Ом;
t1 - температура в помещении в начале испытания, °C;
t2 - температура в помещении в конце испытания, °C.
В начале испытания обмотки должны иметь температуру помещения. В конце испытания сопротивление обмоток рекомендуется определять как можно скорее после выключения ИЗДЕЛИЯ, а затем - с короткими интервалами, чтобы построить кривую временной зависимости сопротивления для экстраполяции его на момент включения.
Температура электрической изоляции, кроме изоляции обмоток, определяется на ее поверхности в тех местах, где ее нарушение может привести к короткому замыканию, контакту между НАХОДЯЩИМИСЯ ПОД НАПРЯЖЕНИЕМ и ДОСТУПНЫМИ МЕТАЛЛИЧЕСКИМИ ЧАСТЯМИ, перекрытию изоляции или же снижению ПУТЕЙ УТЕЧКИ или ВОЗДУШНЫХ ЗАЗОРОВ до значений, менее указанных в п. 57.10. Примером места, где могут потребоваться измерения температуры, является точка разделения жил многожильного шнура, а также ввод изолированных проводов в ламповые патроны.
5) Критерий испытаний
Во время испытаний ТЕРМОВЫКЛЮЧАТЕЛИ должны находиться в рабочем состоянии и не должны срабатывать. Максимальная температура частей, указанных в табл. Xa, в конце испытаний определяется с учетом температуры окружающей среды, температуры испытуемых частей и диапазона температур окружающей среды согласно п. 10.2.
При необходимости температура частей ИЗДЕЛИЯ, указанных в табл. Xb, должна корректироваться для определения значений, которые бы соответствовали работе при температуре окружающей среды 25 °C.
42.4. Не использован.
42.5. Защитные ограждения
Защитные ограждения, предназначенные для предотвращения контакта с доступными горячими поверхностями, должны сниматься только с использованием ИНСТРУМЕНТА.
Соответствие проверяют осмотром.
43.1. Прочность и жесткость
(введено
Изменением N 2, утв. Постановлением Госстандарта России от 19.01.2004 N 19-ст)
ИЗДЕЛИЯ должны иметь прочность и жесткость, достаточные для предотвращения опасности воспламенения в результате их полного или частичного разрушения при неправильном обращении, которое может иметь место при НОРМАЛЬНОЙ ЭКСПЛУАТАЦИИ.
Соответствие проверяют испытанием механической прочности корпусов (см. п. 21).
*43.2. Атмосферы, обогащенные кислородом
Нет общих требований.
(п. 43.2 введен
Изменением N 2, утв. Постановлением Госстандарта России от 19.01.2004 N 19-ст)
| | ИС МЕГАНОРМ: примечание. В официальном тексте документа, видимо, допущена опечатка: пункт называется "Перелив, расплескивание, утечка, влажность, проникание жидкостей, очистка, стерилизация, дезинфекция и совместимость", а не "Перелив, расплескивание, утечка, влажность, проникание жидкостей, стерилизация, дезинфекция и совместимость". | |
44. Перелив, расплескивание, утечка, влажность, проникание жидкостей, стерилизация, дезинфекция и совместимость
(п. 44 в ред.
Изменения N 2, утв. Постановлением Госстандарта России от 19.01.2004 N 19-ст)
44.1. Общие положения
Конструкцией ИЗДЕЛИЯ должна быть обеспечена достаточная степень защиты от ОПАСНОСТЕЙ в результате перелива жидкости, ее расплескивания, утечки, воздействия влажности, проникания жидкостей, а также при проведении очистки, стерилизации и дезинфекции.
44.2 Перелив
При наличии в ИЗДЕЛИИ резервуара или камеры для хранения жидкости, которые при НОРМАЛЬНОЙ ЭКСПЛУАТАЦИИ могут переполняться или через край которых жидкость может переливаться, переливающаяся жидкость не должна смачивать обеспечивающую электрическую безопасность изоляцию, которая может быть повреждена этой жидкостью, а также не должна приводить к возникновению опасности. При отсутствии ограничений, указываемых маркировкой или в инструкции по эксплуатации, ОПАСНОСТЬ не должна возникать при наклоне ПЕРЕДВИЖНОГО или ПЕРЕНОСНОГО ИЗДЕЛИЯ на угол 15°.
Соответствие проверяется наполнением резервуара жидкостью с последующим добавлением такого ее количества, которое составляет 15% емкости резервуара. Дополнительное количество жидкости вливается непрерывно в течение 1 мин. Затем ПЕРЕДВИЖНЫЕ И ПЕРЕНОСНЫЕ ИЗДЕЛИЯ наклоняют на угол 15° в наименее благоприятном направлении (при необходимости с повторным заполнением резервуара), начиная от положения НОРМАЛЬНОЙ ЭКСПЛУАТАЦИИ.
После этого в ИЗДЕЛИИ не должно оказаться смоченных неизолированных НАХОДЯЩИХСЯ ПОД НАПРЯЖЕНИЕМ ЧАСТЕЙ или смоченной электрической изоляции тех частей, которые могут вызвать опасность. В случае сомнения такая изоляция должна быть подвергнута испытанию электрической прочности по п. 20.
44.3. Расплескивание
Конструкцией ИЗДЕЛИЯ, при НОРМАЛЬНОЙ ЭКСПЛУАТАЦИИ которого необходимо использование жидкостей, должно быть исключено при расплескивании жидкостей смачивание тех частей, которые могут вызвать ОПАСНОСТЬ.
Соответствие проверяют следующим испытанием.
ИЗДЕЛИЕ устанавливают, как указано в п. 4.6 a). Обыкновенную водопроводную воду в количестве 200 мл равномерно выливают на одну из точек верхней поверхности ИЗДЕЛИЯ примерно в течение 15 с с высоты, не превышающей 5 см.
(в ред.
Изменения N 2, утв. Постановлением Госстандарта России от 19.01.2004 N 19-ст)
После испытания ИЗДЕЛИЕ должно соответствовать всем требованиям настоящего стандарта для условий НОРМАЛЬНОЙ ЭКСПЛУАТАЦИИ.
(в ред.
Изменения N 2, утв. Постановлением Госстандарта России от 19.01.2004 N 19-ст)
Конструкцией ИЗДЕЛИЙ должна быть исключена ОПАСНОСТЬ, создаваемая жидкостью, вытекающей в УСЛОВИЯХ ЕДИНИЧНОГО НАРУШЕНИЯ.
Так как при утечке вытекает небольшое количество жидкости, требование не распространяется на герметизированные аккумуляторы.
Соответствие проверяют следующим испытанием.
Капли воды наносят пипеткой на соединения уплотнения и трубопроводы, целостность которых может нарушиться. При этом подвижные части должны быть в рабочем или нерабочем состоянии в зависимости от того, что менее благоприятно.
После этого ИЗДЕЛИЕ должно соответствовать всем требованиям настоящего стандарта в УСЛОВИЯХ ЕДИНИЧНОГО НАРУШЕНИЯ (см. п. *52.4.1).
(в ред.
Изменения N 2, утв. Постановлением Госстандарта России от 19.01.2004 N 19-ст)
44.5. Влажность
ИЗДЕЛИЯ, в том числе их съемные части, должны быть в достаточной степени защищены от влаги, воздействию которой они могут подвергаться при НОРМАЛЬНОЙ ЭКСПЛУАТАЦИИ.
Соответствие проверяют предварительным воздействием влагой и испытаниями (п. 4.10).
44.6. Проникание жидкостей
КОРПУСА, предназначенные для обеспечения заданной степени защиты от вредного проникания воды, должны обеспечивать эту защиту в соответствии с классификацией по
ГОСТ 14254.
ИЗДЕЛИЕ должно выдерживать испытание электрической прочности изоляции по п. 20. Осмотром должно быть установлено, что попавшая в ИЗДЕЛИЕ вода не произвела вредного воздействия; в частности, не должно быть следов воды на изоляции, ПУТИ УТЕЧКИ для которой определяются по п. 57.10.
(в ред.
Изменения N 2, утв. Постановлением Госстандарта России от 19.01.2004 N 19-ст)
44.7. Очистка, стерилизация и дезинфекция <**>
--------------------------------
О частях ИЗДЕЛИЙ, находящихся в контакте с ПАЦИЕНТОМ при НОРМАЛЬНОЙ ЭКСПЛУАТАЦИИ, см.
п. 6.8.2 d).
ИЗДЕЛИЯ или их части, включая РАБОЧИЕ ЧАСТИ и те, в которые ПАЦИЕНТЫ могут выдыхать, должны выдерживать процессы очистки, стерилизации или дезинфекции, выполняемые при НОРМАЛЬНОЙ ЭКСПЛУАТАЦИИ или указанные изготовителем в инструкции по эксплуатации, без повреждения или нарушения устройств безопасности.
Если в инструкции по эксплуатации очистка, стерилизация или дезинфекция ИЗДЕЛИЯ в целом или его частей ограничены конкретными методами, то должны применяться именно эти методы (см. также
п. 6.8.2 d)).
Соответствие проверяют двадцатикратной стерилизацией или дезинфекцией ИЗДЕЛИЯ или его частей указанными методами. При отсутствии указаний относительно необходимости применения какого-либо определенного метода стерилизации или дезинфекции испытание проводят в насыщенном паре при температуре (134 +/- 4) °
C 20 циклами продолжительностью 20 мин каждый (с интервалами, достаточными для охлаждения ИЗДЕЛИЯ до комнатной температуры). В результате испытания не должно быть значительных следов износа. По завершении обработки ИЗДЕЛИЕ или его части после их достаточного охлаждения и сушки должны выдержать испытание электрической прочности по п. 20.
(Измененная редакция, Изм. N 1).
*44.8. Совместимость с веществами, используемыми в ИЗДЕЛИИ
Нет общих требований.
(п. 44.8 введен
Изменением N 2, утв. Постановлением Госстандарта России от 19.01.2004 N 19-ст)
*45. Сосуды и части, находящиеся под давлением
Требования этого пункта относятся к находящимся под давлением сосудам и частям, взрыв которых может вызвать ОПАСНОСТЬ.
45.1. Не использован.
45.2. Если сосуд, работающий под ДАВЛЕНИЕМ, имеет произведение ДАВЛЕНИЯ на объем больше чем 200 кПа·л, а ДАВЛЕНИЕ больше чем 50 кПа, он должен выдержать ИСПЫТАТЕЛЬНОЕ ГИДРАВЛИЧЕСКОЕ ДАВЛЕНИЕ.
Соответствие проверяют следующим испытанием.
Испытательное ДАВЛЕНИЕ должно быть равно МАКСИМАЛЬНО ДОПУСТИМОМУ РАБОЧЕМУ ДАВЛЕНИЮ, умноженному на коэффициент, выбираемый в соответствии с черт. 38.
ДАВЛЕНИЕ увеличивается постепенно до заданного значения и выдерживается при этом значении в течение 1 мин. Образец не должен взрываться, не должно быть его постоянной (пластической) деформации, а также не должно быть утечки. Утечка у прокладок во время испытаний не учитывается, кроме случаев, когда она происходит при давлении ниже 40% испытательного давления или при давлении, меньшем МАКСИМАЛЬНО ДОПУСТИМОГО РАБОЧЕГО ДАВЛЕНИЯ, в зависимости от того, какое ДАВЛЕНИЕ больше.
Не допускаются утечки для сосудов с токсичными, горючими или создающими другую опасность веществами.
Если трубы и арматура (например из стали и меди) изготовлены по соответствующим национальным стандартам или техническим условиям, они могут считаться имеющими необходимую прочность.
Если сосуды и трубы, не имеющие маркировки, не могут быть испытаны гидравлическим методом, их целостность должна быть удостоверена другим подходящим испытанием, например пневматическим методом с использованием подходящей среды при том же испытательном давлении, что и при гидравлическом испытании.
*45.3. Максимальное ДАВЛЕНИЕ, под действием которого может оказаться часть ИЗДЕЛИЯ при нормальных условиях и УСЛОВИИ ЕДИНИЧНОГО НАРУШЕНИЯ, не должно превышать МАКСИМАЛЬНО ДОПУСТИМОЕ РАБОЧЕЕ ДАВЛЕНИЕ для этой части.
Максимальное ДАВЛЕНИЕ при эксплуатации определяется как наибольшее из нижеуказанных:
a) НОМИНАЛЬНОГО максимального ДАВЛЕНИЯ, создаваемого внешним ИСТОЧНИКОМ ПИТАНИЯ;
b) установки ДАВЛЕНИЯ на предохранительном устройстве, являющемся частью системы;
c) максимального ДАВЛЕНИЯ, которое может быть создано воздушным компрессором, являющимся частью системы, кроме случаев, когда давление ограничено предохранительным устройством.
Соответствие проверяют осмотром.
45.2, *45.3. (Измененная редакция, Изм. N 1).
45.4 Не использован.
45.5. Не использован.
45.6. Не использован.
45.7. ИЗДЕЛИЕ должно иметь предохранительное устройство (устройства), если возможно возникновение повышенного давления.
Предохранительное устройство должно соответствовать всем следующим требованиям:
a) устройство должно быть присоединено насколько возможно близко к сосудам, работающим под давлением, или к частям системы, для защиты которых оно предназначено;
b) устройство должно быть так смонтировано, чтобы быть легкодоступным для контроля, технического обслуживания и ремонта;
c) должна быть исключена возможность регулирования или выключения устройства без помощи ИНСТРУМЕНТА;
d) выпускные отверстия должны быть размещены и направлены так, чтобы освобождающееся вещество не было направлено на человека;
e) выпускные отверстия должны быть размещены и направлены так, чтобы срабатывание устройства не приводило к переносу вещества на части, которые могут вызвать ОПАСНОСТЬ;
f) пропускная способность устройства должна быть достаточной для того, чтобы в случае нарушения регулирования давления питания МАКСИМАЛЬНОЕ ДОПУСТИМОЕ РАБОЧЕЕ ДАВЛЕНИЕ в системе, к которой оно присоединено, не было превышено более чем на 10%;
g) не должно быть клапанов максимального давления между предохранительным устройством и частями, для защиты которых оно предназначено;
h) минимальное число рабочих циклов устройства, за исключением разрывных мембран, должно быть 100 000.
Соответствие проверяют осмотром и проверкой на функционирование.
Регулировочное устройство, предназначенное для ограничения ДАВЛЕНИЯ в сосуде, должно быть рассчитано на 100 000 срабатываний при НОМИНАЛЬНОЙ нагрузке и должно исключать повышение давления до значения, превышающего 90% установки предохранительного устройства при любых условиях НОРМАЛЬНОЙ ЭКСПЛУАТАЦИИ.
45.8. Не использован.
45.9. Не использован.
45.10. Не использован.
Не использован.
47. Электростатические заряды
Не использован.
Части ИЗДЕЛИЙ и ПРИНАДЛЕЖНОСТИ, предназначенные для использования в контакте с биологическими тканями, клетками или жидкостями организма, должны оцениваться и сопровождаться документами в соответствии с рекомендациями и принципами, изложенными в
ГОСТ Р ИСО 10993.1.
Соответствие проверяется по информации, предоставляемой изготовителем.
(п. 48 в ред.
Изменения N 2, утв. Постановлением Госстандарта России от 19.01.2004 N 19-ст)
*49. Прерывание электропитания
(в ред.
Изменения N 2, утв. Постановлением Госстандарта России от 19.01.2004 N 19-ст)
49.1. Не допускается применение самовосстанавливающихся ТЕРМОВЫКЛЮЧАТЕЛЕЙ и ВЫКЛЮЧАТЕЛЕЙ МАКСИМАЛЬНОГО ТОКА, если при самовосстановлении этих устройств возможно возникновение опасности.
Соответствие проверяют испытанием на функционирование.
*49.2. Конструкцией ИЗДЕЛИЯ при нарушении и последующем восстановлении электропитания должна быть исключена какая-либо ОПАСНОСТЬ, за исключением такой, которая связана с прекращением функции, для которой предназначено ИЗДЕЛИЕ.
Соответствие проверяют пробным прерыванием и восстановлением соответствующих источников электропитания.
49.3. Должны быть предусмотрены средства для снятия механических ограничителей с тела ПАЦИЕНТА при неисправности ПИТАЮЩЕЙ СЕТИ.
Соответствие проверяется испытанием на функционирование.
49.4. Не использован.
РАЗДЕЛ ВОСЬМОЙ. ТОЧНОСТЬ РАБОЧИХ ХАРАКТЕРИСТИК И ЗАЩИТА
ОТ ПРЕДСТАВЛЯЮЩИХ ОПАСНОСТЬ ВЫХОДНЫХ ХАРАКТЕРИСТИК
50. Точность рабочих характеристик
50.1. Маркировка органов управления и измерительных приборов
51. Защита от представляющих опасность выходных характеристик
*51.1. Намеренное превышение безопасных пределов
Нет общих требований.
(п. 51.1 в ред.
Изменения N 2, утв. Постановлением Госстандарта России от 19.01.2004 N 19-ст)
*51.2. Индикация параметров, относящихся к безопасности
Нет общих требований.
(п. 51.2 в ред.
Изменения N 2, утв. Постановлением Госстандарта России от 19.01.2004 N 19-ст)
51.3. Надежность компонентов.
51.4. Случайная установка чрезмерного значения выходной характеристики
Если ИЗДЕЛИЕ является многоцелевым, предназначенным для обеспечения как малых, так и больших интенсивностей на выходе для различных воздействий, должны быть приняты меры для уменьшения возможности случайной установки большой интенсивности, например с помощью блокировок, обеспечивающих намеренные действия, или с помощью раздельных выходов.
Соответствие проверяют осмотром.
*51.5. Неправильные выходные характеристики
Нет общих требований.
(п. 51.5 введен
Изменением N 2, утв. Постановлением Госстандарта России от 19.01.2004 N 19-ст)
РАЗДЕЛ ДЕВЯТЫЙ. НЕНОРМАЛЬНАЯ РАБОТА И УСЛОВИЯ НАРУШЕНИЯ;
ИСПЫТАНИЯ НА ВОЗДЕЙСТВИЕ ВНЕШНИХ ФАКТОРОВ
52. Ненормальная работа и условия нарушения
52.1. ИЗДЕЛИЕ должно быть так сконструировано и изготовлено, чтобы даже в УСЛОВИЯХ ЕДИНИЧНОГО НАРУШЕНИЯ не возникало ОПАСНОСТИ (см.
пп. 3.1 и
13). Дополнительно, безопасность ИЗДЕЛИЯ со встроенными программируемыми электронными системами проверяют на соответствие дополнительному стандарту
ГОСТ Р 50267.0.4 (см.
приложение L).
(в ред.
Изменения N 2, утв. Постановлением Госстандарта России от 19.01.2004 N 19-ст)
#Считается, что ИЗДЕЛИЯ работают в условиях НОРМАЛЬНОЙ ЭКСПЛУАТАЦИИ, если иное не указано в следующих испытаниях.#
Соответствие выполняется, если введение одного из УСЛОВИЙ ЕДИНИЧНЫХ НАРУШЕНИЙ, указанного в п. 52.5, единственного в данный момент времени, не приводит непосредственно к одной из ОПАСНОСТЕЙ, указанных в п. 52.4.
52.2. Не использован.
52.3. Не использован.
52.4. Следующие ОПАСНОСТИ должны быть рассмотрены.
*52.4.1. Выделение пламени, расплавленного металла, ядовитых или воспламеняющихся веществ в опасных количествах;
(в ред.
Изменения N 2, утв. Постановлением Госстандарта России от 19.01.2004 N 19-ст)
деформация КОРПУСОВ, приводящая к невыполнению требований настоящего стандарта;
температуры, превышающие максимальные значения, указанные в табл. XI при проведении испытаний по
пп. 52.5.10 d) -
52.5.10 h). Эти значения относятся к температуре окружающей среды 25 °C.
Максимальные температуры в условиях нарушения
Части ИЗДЕЛИЙ | Максимальная температура, °C |
Стены, потолок и пол испытательного угла <1> | 175 |
| 175 |
ДОПОЛНИТЕЛЬНАЯ и УСИЛЕННАЯ ИЗОЛЯЦИЯ, кроме изготовленной из термопластичных материалов | В 1,5 раза больше значений по табл. Xb минус 12,5 °C |
--------------------------------
<1> Для ИЗДЕЛИЙ с электроприводом без нагревателей измерения температуры не проводятся.
Температуры должны измеряться, как указано в
п. 42.3.4.
Требования
п. 52.1 и соответствующие испытания не должны относиться к компонентам, конструкция или цепи питания которых ограничивают рассеяние мощности при УСЛОВИИ ЕДИНИЧНОГО НАРУШЕНИЯ до 15 Вт или менее.
После испытаний по
пп. 10 d) -
10 h) изоляция между сетевой частью и КОРПУСОМ ИЗДЕЛИЯ, охлажденная приблизительно до комнатной температуры, должна выдерживать соответствующие испытания электрической прочности.
При этом, однако, испытания по данному подпункту должны проводиться в последовательности, указанной в приложении C (
C23,
C25,
C26,
C27).
Для ДОПОЛНИТЕЛЬНОЙ и УСИЛЕННОЙ ИЗОЛЯЦИИ из термопластичных материалов испытание вдавливанием шарика по
п. 59.2 b) проводится при температуре, измеренной при этих испытаниях и увеличенной на 25 °C.
Для ИЗДЕЛИЙ, которые при НОРМАЛЬНОЙ ЭКСПЛУАТАЦИИ погружаются в токопроводящую жидкость или заполняются ею, образец погружается соответственно в токопроводящую жидкость или воду или заполняется ею за 24 ч до начала испытаний на электрическую прочность.
После испытаний по данному разделу осмотр установок ТЕРМОВЫКЛЮЧАТЕЛЕЙ и ВЫКЛЮЧАТЕЛЕЙ МАКСИМАЛЬНОГО ТОКА должен показать, что в результате нагрева, вибрации или других факторов они не изменились настолько, чтобы это повлияло на их защитные функции.
52.4.2. Превышение указанных в
п. 19.3, табл. IV предельных значений ТОКА УТЕЧКИ для УСЛОВИЙ ЕДИНИЧНОГО НАРУШЕНИЯ.
Превышение предельных значений напряжений при УСЛОВИИ ЕДИНИЧНОГО НАРУШЕНИЯ (в ОСНОВНОЙ ИЗОЛЯЦИИ) для частей, указанных в
п. 16 a) 5).
52.4.3. Начало, прерывание или блокирование движений, в частности для ИЗДЕЛИЙ и их частей, предназначенных для закрепления, подъема или перемещения масс, в том числе тела ПАЦИЕНТА и систем подвеса масс вблизи ПАЦИЕНТА. См. также
пп. 21,
22 и
49.
52.5. Специальные требования и методы испытаний относятся к следующим УСЛОВИЯМ ЕДИНИЧНОГО НАРУШЕНИЯ:
При моделировании одного нарушения, единственного в каждый данный момент времени, ВОЗДУШНЫЕ ЗАЗОРЫ и ПУТИ УТЕЧКИ, на которые распространяются требования настоящего стандарта, но которые ниже указанных значений, должны одновременно или последовательно закорачиваться в такой комбинации, которая дает наименее благоприятный результат. См. также
пп. 17 a) и
17 g).
52.5.1. Перегрузка сетевых трансформаторов в ИЗДЕЛИИ
Методы испытаний указаны в п. 57.9.
52.5.2. Неисправность терморегуляторов
Терморегуляторы закорачиваются или размыкаются в зависимости от того, что менее благоприятно См. также пп. 52.5.10 и 56.6, в которых указаны случаи перегрузки.
52.5.3. Короткое замыкание каждой из частей ДВОЙНОЙ ИЗОЛЯЦИИ
Каждая такая часть закорачивается независимо.
52.5.4. Обрыв ПРОВОДА ЗАЩИТНОГО ЗАЗЕМЛЕНИЯ
Методы испытаний указаны в п. 19.4.
52.5.5. Нарушение системы охлаждения
Несмотря на возможные указания в инструкции по эксплуатации, имитируются нарушения системы охлаждения, которые могут иметь место на практике, например:
вентиляторы по одному поочередно блокируются;
вентиляция через отверстия в верхней и боковых частях КОРПУСА нарушается перекрытием отверстия в верхней части КОРПУСА или установкой ИЗДЕЛИЯ напротив стен;
имитируется нарушение фильтров;
подача охлаждающего вещества прекращается.
Температуры не должны более чем в 1,7 раза превышать значения п. 42, табл. Xa и Xb минус 17,5 °C, за исключением доступных поверхностей рукояток, кнопок, ручек и других подобных частей ИЗДЕЛИЯ, которые при НОРМАЛЬНОЙ ЭКСПЛУАТАЦИИ находятся в руках ОПЕРАТОРА, и частей ИЗДЕЛИЯ, которых при НОРМАЛЬНОЙ ЭКСПЛУАТАЦИИ может коснуться ПАЦИЕНТ. По возможности испытания должны производиться в условиях, указанных в п. 42.
(Измененная редакция, Изм. N 1).
52.5.6. Блокировка движущихся частей
Блокировка должна проводиться в тех случаях, когда ИЗДЕЛИЕ:
имеет доступные движущиеся части, которые могут заклиниваться, или
может работать без надзора (в том числе при наличии автоматического или дистанционного управления), или
имеет один или более электродвигателей с моментом при заторможенном роторе, меньшим момента при полной нагрузке.
При наличии в ИЗДЕЛИИ более одной из вышеуказанных движущихся частей одновременно блокируется только одна из них. Дополнительные методы испытаний указаны в п. 52.5.8.
*52.5.7. Обрыв и короткое замыкание конденсаторов электродвигателей
Электродвигатели с конденсатором в цепи вспомогательной обмотки работают с заторможенным ротором, с конденсатором, поочередно замкнутым или разомкнутым.
Испытание при закороченном конденсаторе не должно проводиться, если электродвигатель снабжен конденсатором, соответствующим Публикации МЭК 252, и ИЗДЕЛИЕ не может работать без надзора, включая автоматическое или дистанционное управление.
Дополнительные методы испытаний указаны в п. 52.5.8.
*52.5.8. Дополнительные испытания ИЗДЕЛИЙ с электродвигателем
Во время каждого испытания при УСЛОВИИ ЕДИНИЧНОГО НАРУШЕНИЯ по пп. 52.5.6 и 52.5.7 с учетом исключений, указанных в п. 52.4.1, ИЗДЕЛИЯ с электродвигателем должны работать, начиная с ХОЛОДНОГО СОСТОЯНИЯ, при НОМИНАЛЬНОМ напряжении питания или верхнем пределе НОМИНАЛЬНОГО диапазона напряжения питания в течение следующих промежутков времени:
РУЧНЫХ ИЗДЕЛИЙ;
ИЗДЕЛИЙ, при работе которых их выключатель необходимо держать рукой;
ИЗДЕЛИЙ, которые при нагрузке следует держать рукой;
b) 5 мин для остальных ИЗДЕЛИЙ, не предназначенных для работы без надзора;
c) максимального времени, которое может быть установлено на реле времени, если это реле отключает ИЗДЕЛИЕ (для ИЗДЕЛИЙ, не указанных в a) и b));
d) времени, необходимого для стабилизации теплового режима для всех остальных ИЗДЕЛИЙ.
Примечание. ИЗДЕЛИЯ с автоматическим или дистанционным управлением относятся к ИЗДЕЛИЯМ, работающим без надзора.
Температура обмоток должна определяться в конце установленных испытательных периодов или в момент начала срабатывания плавких предохранителей, ТЕРМОВЫКЛЮЧАТЕЛЕЙ, защитных устройств электродвигателей и аналогичных устройств.
Температуры измеряются, как указано в п. 42.3.4.
Значение температуры не должно превышать предельных значений, указанных в табл. XII.
Предельные значения температуры обмоток электродвигателей,
°C
Тип изделия | Класс изоляции |
A | B | E | F | H |
ИЗДЕЛИЯ, имеющие реле времени и не предназначенные для применения без надзора, а также ИЗДЕЛИЯ, испытуемые 30 с или 5 мин | 200 | 225 | 215 | 240 | 260 |
Прочие ИЗДЕЛИЯ: имеющие защитное полное сопротивление, максимальное значение | 150 | 175 | 165 | 190 | 210 |
имеющие защитные средства, срабатывающие в первый час работы, максимальное значение | 200 | 225 | 215 | 240 | 260 |
имеющие защитные средства, срабатывающие после первого часа работы, максимальное значение | 175 | 200 | 190 | 215 | 235 |
имеющие защитные средства, срабатывающие после первого часа работы, среднее арифметическое значение | 150 | 175 | 165 | 190 | 210 |
52.5.9. Неисправность компонентов
Одновременно имитируется неисправность не более одного компонента, отказ которого может привести к возникновению опасности, как указано в п. 52.4.
Это требование и соответствующие методы испытаний не относятся к неисправностям ДВОЙНОЙ или УСИЛЕННОЙ ИЗОЛЯЦИИ.
Требование не распространяется на конденсаторы (X1 и X2), соответствующие ГОСТ Р МЭК 384-14, которые подключены между частями противоположной полярности в сетевой части. Неисправность таких конденсаторов не должна имитироваться.
(абзац введен
Изменением N 2, утв. Постановлением Госстандарта России от 19.01.2004 N 19-ст)
Примечание. Для получения информации относительно конденсаторов X1 и X2 см. ГОСТ Р МЭК 384-14.
(примечание введено
Изменением N 2, утв. Постановлением Госстандарта России от 19.01.2004 N 19-ст)
a) Соответствие ИЗДЕЛИЙ с нагревательными элементами проверяют следующими испытаниями:
1) для ИЗДЕЛИЯ с терморегулятором и нагревательными элементами, предназначенного для встраивания или работы без надзора или же снабженного подключенным параллельно контактам ТЕРМОРЕГУЛЯТОРА конденсатором без плавкого предохранителя или аналогичного устройства, - испытаниями по пп. 52.5.10 c) и 52.5.10 d);
3) для остальных ИЗДЕЛИЙ с нагревательными элементами, - испытаниями по п. 52.5.10 c).
Если более одного испытания предусмотрено для одного и того же ИЗДЕЛИЯ, то они должны проводиться последовательно.
Если при проведении любого из этих испытаний срабатывает несамовосстанавливающийся ТЕРМОВЫКЛЮЧАТЕЛЬ, происходит разрыв нагревательного элемента или какой-либо намеренно ослабленной части, или же по другой причине до стабилизации теплового режима происходит прерывание тока без возможности его автоматического восстановления, то период нагрева считается завершенным. Однако, если ток прерывается из-за разрыва нагревательного элемента или указанной ослабленной части, то испытание должно быть повторено на другом образце. Размыкание нагревательного элемента или намеренно ослабленной части второго образца само по себе не является браковочным признаком. Оба образца должны соответствовать условиям, указанным в п. 52.4.1.
b) Соответствие ИЗДЕЛИЙ с электродвигателями проверяют следующими испытаниями:
2) для ИЗДЕЛИЙ с электродвигателями и нагревательными элементами испытания должны проводиться при предписанном напряжении, при этом как часть с электродвигателем, так и часть с нагревательным элементом включают одновременно, чтобы обеспечить наименее благоприятные условия;
3) если более одного испытания предусмотрено для одного и того же ИЗДЕЛИЯ, они проводятся последовательно;
c) ИЗДЕЛИЯ с нагревательными элементами испытывают по п. 42, но без соответствующего теплового рассеяния, при этом напряжение питания должно составлять 90% или 110% НОМИНАЛЬНОГО напряжения в зависимости от того, что менее благоприятно. При срабатывании до стабилизации теплового режима несамовосстанавливающегося ТЕРМОВЫКЛЮЧАТЕЛЯ или прерывании тока по какой-то другой причине без возможности его автоматического восстановления рабочий период считается завершенным. Если прерывание тока не произошло, ИЗДЕЛИЕ должно выключаться после стабилизации теплового режима и охлаждаться приблизительно до комнатной температуры.
Для ИЗДЕЛИЙ с кратковременным рабочим режимом продолжительность испытания должна быть равна НОМИНАЛЬНОМУ рабочему периоду.
d) Нагреваемые части ИЗДЕЛИЯ испытывают при всех нижеприведенных условиях:
2) при работе ИЗДЕЛИЯ в НОРМАЛЬНОМ СОСТОЯНИИ;
3) при напряжении питания, равном 110% НОМИНАЛЬНОГО напряжения питания;
4) с отключением органа управления, который служит для ограничения температуры, требуемого в разделе семь, за исключением ТЕРМОВЫКЛЮЧАТЕЛЯ;
5) с поочередным отключением органов управления, при наличии в ИЗДЕЛИИ нескольких таких органов.
e) Нагреваемые части ИЗДЕЛИЯ дополнительно проверяются при всех нижеприведенных условиях:
2) при работе ИЗДЕЛИЯ в НОРМАЛЬНОМ СОСТОЯНИИ;
3) при напряжении питания, равном 110% НОМИНАЛЬНОГО напряжения питания;
4) без отключения органа управления, который служит для ограничения температуры, требуемого в разд. 7;
5) до стабилизации теплового режима независимо от НОМИНАЛЬНОГО рабочего периода.
f) Электродвигатели проверяют на защиту от перегрузок в случае, если:
1) они предназначены для автоматического и дистанционного управления или
2) возможна их продолжительная работа без надзора.
Проверку проводят при нормальной нагрузке и НОМИНАЛЬНОМ напряжении питания или максимальном значении диапазона НОМИНАЛЬНЫХ напряжений питания до стабилизации теплового режима (см. разд. 7).
Затем нагрузку увеличивают так, что ток увеличивается ступенями при сохранении первоначального значения напряжения питания. После стабилизации теплового режима нагрузку вновь увеличивают. Таким образом, нагрузка увеличивается с соответствующей дискретностью до срабатывания устройства для защиты от перегрузок или до момента, когда дальнейшее повышение температуры прекращается.
Температуру обмоток электродвигателя определяют во время каждого периода стабилизации температуры, а ее максимальное зарегистрированное значение не должно превышать следующих значений:
Класс изоляции | A | B | E | F | H |
Максимальная температура, °C | 140 | 165 | 155 | 180 | 200 |
При невозможности дискретного изменения нагрузки в ИЗДЕЛИИ для проведения испытаний электродвигатель снимают с него.
g) ИЗДЕЛИЯ, предназначенные для КРАТКОВРЕМЕННОГО или ПОВТОРНО-КРАТКОВРЕМЕННОГО РЕЖИМА РАБОТЫ, за исключением:
РУЧНЫХ ИЗДЕЛИЙ;
ИЗДЕЛИЙ, при работе которых их выключатель необходимо держать рукой;
ИЗДЕЛИЙ, которые при нагрузке следует держать рукой;
ИЗДЕЛИЙ с реле времени и системой защиты, - работают при нормальной нагрузке и НОМИНАЛЬНОМ напряжении питания или максимальном значении диапазона НОМИНАЛЬНЫХ напряжений питания до стабилизации теплового режима или до срабатывания защитного устройства.
Температуру обмоток электродвигателя определяют после стабилизации теплового режима или непосредственно перед срабатыванием защитного устройства. Она не должна превышать значений, указанных в п. 52.5.8.
Если при НОРМАЛЬНОЙ ЭКСПЛУАТАЦИИ уменьшающее нагрузку устройство в ИЗДЕЛИИ срабатывает, то испытания продолжают на ИЗДЕЛИИ без нагрузки.
h) ИЗДЕЛИЯ с трехфазными электродвигателями работают при нормальной нагрузке при подключении к трехфазной сети с одной отключенной фазой. Периоды работы должны соответствовать указанным в п. 52.5.8.
53. Испытания на воздействие внешних факторов
РАЗДЕЛ ДЕСЯТЫЙ. ТРЕБОВАНИЯ К КОНСТРУКЦИИ
Требования настоящего раздела распространяются на элементы конструкций электрических и механических узлов в части обеспечения безопасности ИЗДЕЛИЙ. При задании требований учитывалась необходимость предоставления изготовителям возможно более широкого выбора устройств и конструкций.
Как допускается в
п. 3.4 при достижении эквивалентной степени безопасности, изготовитель может применять материалы и конструкции, отличающиеся от тех, которые предусмотрены настоящим разделом. Требования раздела являются, всего лишь одним из способов обеспечения требуемой степени безопасности, поэтому термин "должно", где он используется, необходимо интерпретировать соответствующим образом.
*54.1. Группировка элементов управления одной функции
Не использован.
*54.2. Удобство обслуживания
Не использован.
*54.3. Случайное изменение установки органов управления
Не использован.
Не использован.
*55.2. Механическая прочность
Не использован.
55.3. СМОТРОВЫЕ КРЫШКИ
Не использован.
55.4. Захваты и другие приспособления для перемещения
56. Компоненты и общая компоновка
a) Не использован.
*b) Маркировка компонентов
Номинальные характеристики компонентов не должны противоречить условиям их применения в ИЗДЕЛИИ.
Все компоненты в СЕТЕВОЙ ЧАСТИ и РАБОЧЕЙ ЧАСТИ должны быть маркированы или обозначены способом, позволяющим установить их НОМИНАЛЬНЫЕ характеристики.
Маркировка может быть выполнена как одно целое с самими компонентами или содержаться в ЭКСПЛУАТАЦИОННЫХ ДОКУМЕНТАХ, чертежах или спецификациях.
Соответствие проверяют контролем соответствия НОМИНАЛЬНЫХ характеристик компонентов условиям их применения в ИЗДЕЛИИ.
c) Опоры для компонентов
Не использован.
d) Крепление компонентов
Компоненты, непредусмотренное перемещение которых может вызвать ОПАСНОСТЬ, должны быть тщательно закреплены.
Соответствие проверяют осмотром.
e) Устойчивость компонентов к вибрациям
Не использован.
Провода и соединители должны быть так закреплены и (или) изолированы, чтобы их случайное отсоединение не приводило к ОПАСНОСТИ.
Крепление проводов или соединителей не считается достаточным, если при обрыве в месте их соединения и перемещении относительно места крепления возникает ОПАСНОСТЬ.
Один обрыв рассматривается как ЕДИНИЧНОЕ НАРУШЕНИЕ.
Соответствие проверяют осмотром.
56.2. Винты и гайки
Не использован.
56.3. Соединения. Общие положения.
О соединениях и соединителях в СЕТЕВОЙ ЧАСТИ см.
пп. 57.2 и
57.5.
a) Конструкция соединителей
Устройство и конструкция
электрических, гидравлических, пневматических и газовых соединительных выводов и соединителей должны быть такими, чтобы исключалась возможность неправильного подключения доступных соединителей без использования ИНСТРУМЕНТА, если это создает ОПАСНОСТЬ.
Соединители должны соответствовать требованиям
п. 17 g).
Штепсельные вилки для подключения проводов ЦЕПИ ПАЦИЕНТА должны быть сконструированы так, чтобы исключалась возможность их подключения к другим выходам того же ИЗДЕЛИЯ, предназначенным для выполнения иных функций, за исключением случаев, когда при таком подключении не создается ОПАСНОСТЬ.
Соединения для подключения к ИЗДЕЛИЯМ различных медицинских газов не должны быть взаимозаменяемыми. См. также
п. 6.6 и Рекомендацию ИСО 407.
Соответствие проверяют осмотром, при возможности переменой соединений, чтобы установить отсутствие ОПАСНОСТИ (превышение допустимых значений ТОКА УТЕЧКИ в НОРМАЛЬНОМ СОСТОЯНИИ, перемещение, температура, излучение и др.).
b) Соединения между различными частями изделий. См. также
п. 58. Съемные гибкие шнуры, используемые для соединения различных частей ИЗДЕЛИЯ, должны быть обеспечены такими средствами соединения, чтобы ДОСТУПНЫЕ ДЛЯ ПРИКОСНОВЕНИЯ МЕТАЛЛИЧЕСКИЕ ЧАСТИ не могли оказаться под напряжением при ослаблении или нарушении соединения.
Соответствие проверяют осмотром и измерением, а также, при необходимости, испытанием с помощью стандартного испытательного пальца по п. 16 a).
*c) Любой соединитель в отведении, имеющем проводящее СОЕДИНЕНИЕ С ПАЦИЕНТОМ, должен быть сконструирован таким образом, чтобы удаленная от ПАЦИЕНТА часть соединителя не создавала проводящего соединения при контакте этой части с землей или, возможно, с источником опасного напряжения.
Соответствие проверяется осмотром и применением к проводящему соединению этой части соединителя, определенной выше, следующих испытаний, если применимо:
- данная часть не должна входить в контакт с плоской проводящей поверхностью, имеющей диаметр не менее 100 мм;
- для однополюсных соединителей испытательный палец по черт. 7 не должен иметь электрического контакта с указанной выше частью при наименее неблагоприятном положении по отношению к отверстию доступа и при приложении усилия (10 +/- 2) Н;
- если возможно названную часть соединителя вставить в сетевую розетку, то данная часть должна быть защищена от контакта с элементами, находящимися под напряжением сети с помощью изоляции, обеспечивающей ПУТЬ УТЕЧКИ не менее 1,0 мм и электрическую прочность 1500 В.
(п. "c" введено
Изменением N 2, утв. Постановлением Госстандарта России от 19.01.2004 N 19-ст)
*56.4. Присоединение конденсаторов
Конденсаторы не должны включаться между НАХОДЯЩИМИСЯ ПОД НАПРЯЖЕНИЕМ частями и доступными частями, не СОЕДИНЕННЫМИ С ЗАЖИМОМ ЗАЩИТНОГО ЗАЗЕМЛЕНИЯ, если в результате неисправности такого конденсатора доступные части могут оказаться под напряжением.
Конденсаторы, включенные непосредственно между СЕТЕВОЙ ЧАСТЬЮ и ДОСТУПНЫМИ МЕТАЛЛИЧЕСКИМИ ЧАСТЯМИ, СОЕДИНЕННЫМИ С ЗАЖИМОМ ЗАЩИТНОГО ЗАЗЕМЛЕНИЯ, должны соответствовать требованиям Публикации МЭК 384-14 или эквивалентным требованиям.
Корпус конденсаторов, подключенных к СЕТЕВОЙ ЧАСТИ, имеющий только ОСНОВНУЮ ИЗОЛЯЦИЮ, не должен крепиться непосредственно к ДОСТУПНЫМ МЕТАЛЛИЧЕСКИМ ЧАСТЯМ, не СОЕДИНЕННЫМ С ЗАЖИМОМ ЗАЩИТНОГО ЗАЗЕМЛЕНИЯ.
Конденсаторы или другие искрогасящие устройства не должны включаться между контактами ТЕРМОВЫКЛЮЧАТЕЛЕЙ.
Соответствие проверяют осмотром.
56.5. Защитные устройства
ИЗДЕЛИЯ не должны иметь защитных устройств, отключающих ИЗДЕЛИЕ от ПИТАЮЩЕЙ СЕТИ за счет короткого замыкания, в результате которого срабатывает токовая защита от перегрузки. (См. также
п. 59.3).
Соответствие проверяют осмотром.
56.6. Устройства для регулирования температуры и для защиты от перегрузки
В ИЗДЕЛИЯХ не должно быть ТЕРМОВЫКЛЮЧАТЕЛЕЙ с функцией безопасности, восстанавливаемой пайкой, которая может повлиять на их рабочее значение.
Термозащитные устройства должны применяться, если необходимо ограничить рабочие температуры, превышающие предельные значения, указанные в
разд. 9 и
п. 57.9.
Если неисправность ТЕРМОРЕГУЛЯТОРА может вызвать ОПАСНОСТЬ, то должен быть дополнительно предусмотрен отдельный несамовосстанавливающийся ТЕРМОВЫКЛЮЧАТЕЛЬ. Температура срабатывания дополнительного устройства должна быть за пределами той, которая получается при установке крайнего значения основного ТЕРМОРЕГУЛЯТОРА, но должна быть в диапазоне безопасных температур для его функции.
Если в результате прекращения той или иной функции ИЗДЕЛИЯ при срабатывании ТЕРМОВЫКЛЮЧАТЕЛЯ возникает ОПАСНОСТЬ, то должен подаваться звуковой сигнал.
Соответствие проверяют осмотром и, если это применимо, следующими испытаниями.
Термозащитные устройства могут испытываться отдельно от ИЗДЕЛИЯ.
ТЕРМОВЫКЛЮЧАТЕЛИ и АВТОМАТИЧЕСКИЕ ВЫКЛЮЧАТЕЛИ МАКСИМАЛЬНОГО ТОКА должны испытываться при работе ИЗДЕЛИЯ в условиях, указанных в разделе девять.
У САМОВОССТАНАВЛИВАЮЩИХСЯ ТЕРМОВЫКЛЮЧАТЕЛЕЙ и самовосстанавливающихся АВТОМАТИЧЕСКИХ ВЫКЛЮЧАТЕЛЕЙ при испытаниях должно вызываться 200 срабатываний. У несамовосстанавливающихся АВТОМАТИЧЕСКИХ ВЫКЛЮЧАТЕЛЕЙ при испытаниях должно вызываться 10 срабатываний.
Во избежание повреждения ИЗДЕЛИЯ испытания могут прерываться периодами нерабочего режима, а также может применяться принудительное охлаждение. После проведения испытаний образцы не должны иметь повреждений, нарушающих их дальнейшую работу.
ИЗДЕЛИЕ, содержащее заполненный жидкостью контейнер с нагревательными приборами, должно быть снабжено устройством, защищающим от перегрева при включении нагревателя с пустым контейнером, если при отсутствии жидкости может возникнуть опасный перегрев.
Соответствие проверяют включением ИЗДЕЛИЯ с пустым контейнером. Не должно возникать перегрева, вызывающего повреждение ИЗДЕЛИЯ, приводящее к ОПАСНОСТИ.
b) Установка температурных пределов
При наличии средств для изменения температурной установки ТЕРМОРЕГУЛЯТОРОВ установка температуры должна быть четко обозначена.
(в ред.
Изменения N 2, утв. Постановлением Госстандарта России от 19.01.2004 N 19-ст)
ТЕРМОВЫКЛЮЧАТЕЛИ должны иметь четко обозначенное рабочее значение температуры.
Соответствие проверяют осмотром.
56.7. Батареи
a) Батарейный отсек
Отсеки, содержащие батареи аккумуляторов, из которых во время заряда или разряда могут выделяться газы, должны вентилироваться, чтобы свести к минимуму возможность накопления и воспламенения газов.
Конструкцией отсеков должна быть исключена возможность случайного короткого замыкания батарей, если это может привести к ОПАСНОСТИ.
Соответствие проверяют осмотром.
Если вследствие неправильного присоединения или замены батареи может возникнуть ОПАСНОСТЬ, ИЗДЕЛИЕ должно быть оснащено устройством, исключающим неправильную полярность соединения. См. также
п. 6.2 d).
Соответствие проверяют:
1) установлением невозможности неправильного присоединения батареи;
2) в том случае, если такая возможность существует, установлением последствий неправильного соединения.
(Измененная редакция, Изм. N 1).
Нет общих требований.
(п. "c" введен
Изменением N 2, утв. Постановлением Госстандарта России от 19.01.2004 N 19-ст)
Если нет другой индикации, явной для ОПЕРАТОРА на месте его нормальной работы, то должны быть предусмотрены световые индикаторы:
(в ред.
Изменения N 2, утв. Постановлением Госстандарта России от 19.01.2004 N 19-ст)
(в ред.
Изменения N 2, утв. Постановлением Госстандарта России от 19.01.2004 N 19-ст)
на ИЗДЕЛИЯХ, содержащих несветящиеся нагреватели, для указания, что нагреватели включены, если при этом возможно возникновение ОПАСНОСТИ. Это требование не относится к нагреваемым перьям, используемым для целей записи;
для индикации включения выходной цепи в тех случаях, когда случайное или продолжительное включение выходной цепи может представлять ОПАСНОСТЬ.
Цвета световых индикаторов указаны в
п. 6.7.
В ИЗДЕЛИИ, имеющем средства для заряда ВНУТРЕННЕГО ИСТОЧНИКА ПИТАНИЯ, режим заряда должен сопровождаться визуальной индикацией для ОПЕРАТОРА.
Соответствие проверяют контролем наличия и функций средств индикации, различаемых из положения НОРМАЛЬНОЙ ЭКСПЛУАТАЦИИ ИЗДЕЛИЯ.
56.9. Органы предварительной регулировки
Не использован.
56.10. Приводные части органов управления
a) Защита от поражения электрическим током
Доступные для прикосновения части электрических органов управления должны соответствовать требованиям
п. 16 c).
b) Фиксация, предотвращение неправильной регулировки
Все органы управления должны быть закреплены так, чтобы они не могли быть сняты или ослаблены при НОРМАЛЬНОЙ ЭКСПЛУАТАЦИИ.
Органы управления, регулировка которых может представлять ОПАСНОСТЬ для ПАЦИЕНТА или ОПЕРАТОРА при использовании ИЗДЕЛИЯ, должны быть закреплены так, чтобы показания всех шкал всегда соответствовали положению органа управления. Показания в данном случае относятся к положениям "Включено" или "Выключено", маркировке шкал или другим обозначениям положения органа управления.
Неправильное соединение индикаторного устройства с соответствующим компонентом должно быть исключено конструкцией, если оно может быть отделено без помощи ИНСТРУМЕНТА.
Соответствие проверяют осмотром и испытаниями без использования ИНСТРУМЕНТА. ДЛЯ поворотных органов управления должны использоваться указанные в табл. XIII вращающие моменты, прикладываемые к ручке относительно оси не менее чем на 2 с в каждом направлении попеременно. Испытание должно быть повторено 10 раз. Ручка не должна поворачиваться относительно оси.
Испытательные вращающие моменты
для поворотных органов управления
Диаметр захвата ручки органа управления, мм | Вращающий момент, Н·м |
10 <= d < 23 | 1,0 |
23 <= d < 31 | 1,8 |
31 <= d < 41 | 2,0 |
41 <= d < 56 | 4,0 |
56 <= d < 70 | 5,0 |
Если существует вероятность приложения осевого тянущего усилия при НОРМАЛЬНОЙ ЭКСПЛУАТАЦИИ, то соответствие должно быть проверено приложением в течение 1 мин осевой силы 60 Н для электрических и 100 Н - для остальных компонентов.
На вращающихся или подвижных частях органов управления должны быть предусмотрены упоры необходимой механической прочности для тех случаев, когда необходимо изменение значения контролируемого параметра от максимального до минимального, и наоборот, если это может вызвать ОПАСНОСТЬ.
Соответствие проверяют осмотром и испытаниями вручную.
При проверке вращаемых органов управления вращающие моменты, указанные в табл. XIII, должны быть приложены не менее чем в течение 2 с в каждом направлении поочередно. Испытание должно быть повторено 10 раз. Не должно возникнуть ОПАСНОСТИ, если существует вероятность приложения осевого тянущего усилия при НОРМАЛЬНОЙ ЭКСПЛУАТАЦИИ. Соответствие проверяется приложением на 1 мин осевого усилия 60 Н для электрических компонентов и 100 Н для других компонентов.
56.11. Ручные и ножные органы управления в шнурах
a) Ограничение рабочих напряжений
Ручные и ножные органы управления и соответствующие соединительные шнуры должны содержать только провода и компоненты, работающие при напряжениях не более 25 В переменного тока или 60 В постоянного тока, или пикового значения в цепях, изолированных от СЕТЕВОЙ ЧАСТИ одним из средств, указанных в
п. 17 g).
Соответствие проверяют осмотром и, при необходимости, измерением напряжения.
b) Механическая прочность
Ручные органы управления в шнурах должны соответствовать требованиям
п. 21.5.
Ножные органы управления должны быть способны выдерживать вес взрослого человека.
Соответствие проверяют воздействием на ножные органы управления в положении НОРМАЛЬНОЙ ЭКСПЛУАТАЦИИ силой 1350 Н в течение 1 мин.
Силу прикладывают на площади 625 мм2.
При этом не должно возникать повреждений, приводящих к ОПАСНОСТИ.
c) Случайное срабатывание
Ручные и ножные органы управления в шнурах не должны изменять своей установки при случайном перемещении в ненормальное положение.
Соответствие проверяют поворотом органов управления во все возможные положения, отличающиеся от нормального, и помещением их в этих положениях на опорной поверхности. Не должно происходить изменения установки, приводящего к ОПАСНОСТИ.
(в ред.
Изменения N 2, утв. Постановлением Госстандарта России от 19.01.2004 N 19-ст)
Ножные органы управления должны быть по крайней мере IPX1 в соответствии с
ГОСТ 14254.
(в ред.
Изменения N 2, утв. Постановлением Госстандарта России от 19.01.2004 N 19-ст)
Соответствие проверяют при испытаниях по ГОСТ 14254.
(в ред.
Изменения N 2, утв. Постановлением Госстандарта России от 19.01.2004 N 19-ст)
Выключатель ножного органа управления ИЗДЕЛИЙ, предназначенных изготовителем для использования в операционных помещениях, должен быть IPX8 в соответствии с
ГОСТ 14254.
(в ред.
Изменения N 2, утв. Постановлением Госстандарта России от 19.01.2004 N 19-ст)
Соответствие проверяют при испытаниях по ГОСТ 14254.
(в ред.
Изменения N 2, утв. Постановлением Госстандарта России от 19.01.2004 N 19-ст)
e) Соединительные шнуры
Способ соединения и устройство для закрепления гибкого шнура ручного или ножного органа управления на входе в орган управления должны соответствовать требованием к ШНУРАМ ПИТАНИЯ, указанным в
п. 57.4.
(в ред.
Изменения N 2, утв. Постановлением Госстандарта России от 19.01.2004 N 19-ст)
Соответствие проверяют испытаниями по п. 57.4.
56.10, 56.11. (Измененная редакция, Изм. N 1).
57. СЕТЕВЫЕ ЧАСТИ, компоненты и монтаж
57.1. Отделение от ПИТАЮЩЕЙ СЕТИ
ИЗДЕЛИЯ должны иметь средства для электрического отделения их цепей от всех полюсов ПИТАЮЩЕЙ СЕТИ одновременно Это отделение должно обеспечиваться для каждого НАХОДЯЩЕГОСЯ ПОД НАПРЯЖЕНИЕМ питающего провода, за исключением ИЗДЕЛИЙ с ПОСТОЯННЫМ ПРИСОЕДИНЕНИЕМ к многофазной ПИТАЮЩЕЙ СЕТИ, которые могут оснащаться устройством, не разрывающим нулевой провод. Такое устройство допустимо только в том случае, если в конкретных условиях электропроводки в НОРМАЛЬНОМ СОСТОЯНИИ не ожидается, что напряжение на нулевом проводе превысит сверхнизкое напряжение.
Средства для отделения должны быть либо встроены в ИЗДЕЛИЕ, либо, если они внешние, должны быть указаны в ЭКСПЛУАТАЦИОННОЙ ДОКУМЕНТАЦИИ
(п. 6.8.3).
b) Не использован.
d) Выключатели, которые применяются для выполнения требования
п. 57.1 a), должны соответствовать требованиям к ПУТЯМ УТЕЧКИ и ВОЗДУШНЫМ ЗАЗОРАМ, указанным в
ГОСТ Р МЭК 61058.1.
(в ред.
Изменения N 2, утв. Постановлением Госстандарта России от 19.01.2004 N 19-ст)
e) Не использован.
f) Сетевые выключатели не должны встраиваться в ШНУР ПИТАНИЯ или другой внешний гибкий провод.
g) Направление движения приводных частей выключателей, которые применяются для выполнения требования
п. 57.1 a), должно соответствовать ГОСТ 21991.
h) В ИЗДЕЛИЯХ, не имеющих ПОСТОЯННОГО ПРИСОЕДИНЕНИЯ К ПИТАЮЩЕЙ СЕТИ, вилочное устройство, используемое для отделения ИЗДЕЛИЯ от ПИТАЮЩЕЙ СЕТИ, должно рассматриваться как обеспечивающее соответствие требованию
п. 57.1 a). ПРИБОРНЫЕ ВИЛКИ и гибкие шнуры с СЕТЕВЫМИ ВИЛКАМИ являются достаточным вилочным устройством.
k) Не использован.
l) Не использован.
m) Плавкие предохранители и полупроводниковые приборы не должны использоваться как средство отделения.
Соответствие проверяют осмотром.
Табл. XIV. Не использована.
57.2. ПРИБОРНЫЕ РОЗЕТКИ. ПРИБОРНЫЕ ВИЛКИ и подобные устройства
a) Не использован.
Нет общих требований.
(п. "b" в ред.
Изменения N 2, утв. Постановлением Госстандарта России от 19.01.2004 N 19-ст)
c) Не использован.
d) Не использован.
*e) ВСПОМОГАТЕЛЬНЫЕ СЕТЕВЫЕ РОЗЕТКИ на ИЗДЕЛИЯХ, не имеющих ПОСТОЯННОГО ПРИСОЕДИНЕНИЯ К ПИТАЮЩЕЙ СЕТИ, предназначенные для сетевого питания других ИЗДЕЛИЙ или отдельных частей ИЗДЕЛИЯ, должны быть такого типа, в который не может быть включена СЕТЕВАЯ ВИЛКА. См. также
п. 56.3.
Это требование не распространяется на ТЕЛЕЖКИ СКОРОЙ ПОМОЩИ, на которых, однако, число таких розеток должно быть ограничено до ЧЕТЫРЕХ.
Такие ВСПОМОГАТЕЛЬНЫЕ СЕТЕВЫЕ РОЗЕТКИ должны иметь необходимую маркировку (см.
п. 6.1 k).
Соответствие проверяют осмотром.
f) Не использован.
(Измененная редакция, Изм. N 1).
*g) за исключением случаев, когда есть необходимость в рабочем заземлении, ПРИБОРНЫЕ ВИЛКИ класса I не должны быть использованы в изделиях класса II.
(п. "g" введен
Изменением N 2, утв. Постановлением Госстандарта России от 19.01.2004 N 19-ст)
a) Применение
ИЗДЕЛИЕ не должно иметь более одного соединения с данной ПИТАЮЩЕЙ СЕТЬЮ.
При наличии устройства для подключения к различным системам питания, например к внешней батарее аккумуляторов, не должно возникать ОПАСНОСТИ, если одновременно производится, более одного подключения.
К СЕТЕВЫМ ВИЛКАМ не должно быть присоединено более одного ШНУРА ПИТАНИЯ.
ИЗДЕЛИЯ, не предназначенные для постоянного присоединения к стационарной проводке, должны быть снабжены либо ШНУРОМ ПИТАНИЯ, либо ПРИБОРНОЙ ВИЛКОЙ.
Соответствие проверяют осмотром.
ШНУРЫ ПИТАНИЯ должны быть не легче обычного гибкого шнура в плотной резиновой оболочке по
ГОСТ 26413.0 или обычного гибкого шнура в поливинилхлоридной оболочке по
ГОСТ 26413.0.
ШНУРЫ ПИТАНИЯ с поливинилхлоридной изоляцией не должны использоваться в ИЗДЕЛИЯХ, имеющих наружные металлические части с температурой св. 75 °C, которые могут при НОРМАЛЬНОЙ ЭКСПЛУАТАЦИИ соприкасаться со шнуром, если только он не предназначен специально для таких температур (см. также
табл. Xb).
Соответствие проверяют осмотром и измерением.
НОМИНАЛЬНЫЕ СЕЧЕНИЯ жил ШНУРОВ ПИТАНИЯ должны быть не меньше указанных в табл. XV.
Номинальные сечения жил ШНУРОВ ПИТАНИЯ
НОМИНАЛЬНЫЙ ток ИЗДЕЛИЯ, А | НОМИНАЛЬНОЕ сечение, мм2 (для меди) |
До 6 включ. | 0,75 |
Св. 6 до 10 включ. | 1 |
Св. 10 до 16 включ. | 1,5 |
Св. 16 до 25 включ. | 2,5 |
Св. 25 до 32 включ. | 4 |
Св. 32 до 40 включ. | 6 |
Св. 40 до 63 включ. | 10 |
Соответствие проверяют осмотром.
Многопроволочные жилы не должны пропаиваться, если они закрепляются с помощью каких-либо зажимных средств.
Соответствие проверяют осмотром.
57.4. Присоединение ШНУРОВ ПИТАНИЯ
ИЗДЕЛИЯ и ПРИБОРНЫЕ РОЗЕТКИ со ШНУРАМИ ПИТАНИЯ должны иметь такое закрепление шнура, чтобы жилы были защищены от натяжения, включая скручивание в месте присоединения внутри ИЗДЕЛИЯ и в ПРИБОРНОЙ РОЗЕТКЕ, и изоляция жил была защищена от истирания.
Такие способы защиты от натяжения, как связывание шнура в узел или связывание концов ниткой, не должны применяться. Устройства для закрепления ШНУРОВ ПИТАНИЯ должны быть изготовлены:
1) из изоляционного материала или
2) из металла, изолированного от токопроводящих ДОСТУПНЫХ ЧАСТЕЙ, не имеющих ЗАЖИМА ЗАЩИТНОГО ЗАЗЕМЛЕНИЯ, ДОПОЛНИТЕЛЬНОЙ ИЗОЛЯЦИЕЙ, или
3) из металла, имеющего изоляционную прокладку, если нарушение общей изоляции силового кабеля может показать, что ДОСТУПНЫЕ ЧАСТИ не имеют ЗАЖИМА ЗАЩИТНОГО ЗАЗЕМЛЕНИЯ.
Эта изоляционная прокладка должна иметь закрепление, если только она не является гибкой втулкой, которая образует часть защиты шнура, как это указано в настоящем подпункте, и должна соответствовать требованиям к ОСНОВНОЙ ИЗОЛЯЦИИ.
Устройство для закрепления ШНУРА ПИТАНИЯ должно иметь такую конструкцию, чтобы шнур не был зажат винтом, который упирается непосредственно в изоляцию шнура.
Винты, которые должны использоваться при замене ШНУРА ПИТАНИЯ, не должны использоваться для крепления каких-либо других деталей, кроме частей устройства для закрепления шнура.
Жилы ШНУРА ПИТАНИЯ должны быть расположены так, чтобы при ослаблении крепления шнура жила защитного заземления не подвергалась натяжению, пока фазные жилы соединены со своими зажимами.
Соответствие проверяют осмотром и следующими испытаниями:
ИЗДЕЛИЕ со ШНУРОМ ПИТАНИЯ должно быть испытано со шнуром, поставляемым изготовителем.
Жилы ШНУРА ПИТАНИЯ, если это возможно, отсоединяются от сетевых зажимов или от зажимов ПРИБОРНОЙ РОЗЕТКИ ИЗДЕЛИЯ. Шнуры подвергают 25 раз натяжению за оболочку с силой, указанной в табл. XVIII. Натяжение должно производиться в наиболее неблагоприятном направлении без рывков в течение 1 с каждое.
Испытание устройства для закрепления шнура
Масса ИЗДЕЛИЯ, кг | Сила натяжения, Н | Вращающий момент, Н·м |
До 1 включ. | 30 | 0,1 |
Св. 1 до 4 включ. | 60 | 0,25 |
Св. 4 | 100 | 0,35 |
Непосредственно после этого шнур должен быть подвергнут в течение 1 мин действию вращающего момента, указанного в табл. XVIII.
Для измерения продольного перемещения при испытании кабеля на натяжение делается отметка на кабеле на расстоянии приблизительно 2 см от закрепления или в другой удобной точке до начала испытания.
После испытания измеряют перемещение оплетки кабеля по отношению к месту закрепления.
(в ред.
Изменения N 2, утв. Постановлением Госстандарта России от 19.01.2004 N 19-ст)
b) Устройства для защиты шнура
ШНУРЫ ПИТАНИЯ ИЗДЕЛИЙ, кроме СТАЦИОНАРНЫХ, должны быть защищены от чрезмерного изгиба у ввода в ИЗДЕЛИЕ с помощью защитного устройства из изоляционного материала.
Устройство не требуется, если входное отверстие ИЗДЕЛИЯ имеет такую форму, что ШНУР ПИТАНИЯ выдерживает следующее испытание на изгиб.
(в ред.
Изменения N 2, утв. Постановлением Госстандарта России от 19.01.2004 N 19-ст)
Соответствие проверяют осмотром, измерением и следующим испытанием.
ИЗДЕЛИЕ со ШНУРОМ ПИТАНИЯ должно быть укомплектовано защитным устройством или иметь соответствующее отверстие для ШНУРА, а длина свободной части ШНУРА ПИТАНИЯ должна быть около 100 мм. Положение ИЗДЕЛИЯ должно обеспечивать ориентацию оси защитного устройства в месте выхода из него ненагруженного ШНУРА ПИТАНИЯ вверх, под углом 45° к горизонтали. Затем свободный конец шнура должен быть нагружен массой 10 D2 г, где D - внешний диаметр шнура в миллиметрах или для плоских шнуров - меньший внешний размер ШНУРА ПИТАНИЯ, поставляемого с ИЗДЕЛИЕМ.
Если защитное устройство чувствительно к нагреву, то испытание должно проводиться при температуре (23 +/- 2) °C.
Плоские шнуры изгибаются в направлении, перпендикулярном к плоскости, в которой находятся оси жил.
Сразу же после приложения указанной массы кривизна шнура ни на одном из участков не должна быть менее 1,5 D. Проверка должна проводиться цилиндрическим стержнем диаметром 1,5 D.
Защитные устройства, которые не прошли приведенные выше испытания, должны проходить испытания в соответствии с ГОСТ 27570.0.
(в ред.
Изменения N 2, утв. Постановлением Госстандарта России от 19.01.2004 N 19-ст)
Девятый - одиннадцатый абзацы исключены с 1 июля 2004 года. -
Изменение N 2, утв. Постановлением Госстандарта России от 19.01.2004 N 19-ст.
c) Доступность соединений
Пространство внутри ИЗДЕЛИЯ, предназначенное для стационарных проводов или для допускающего замену ШНУРА ПИТАНИЯ, должно быть достаточным для удобного введения и соединения проводов и установки крышек, если они имеются, без риска повреждения проводов или их изоляции. Должна быть возможность проверки правильности соединения и положения проводов до установки крышки.
Соответствие проверяют осмотром и испытанием на присоединение проводов.
(Измененная редакция, Изм. N 1).
57.5. СЕТЕВОЕ ПРИСОЕДИНИТЕЛЬНОЕ УСТРОЙСТВО и провода СЕТЕВОЙ ЧАСТИ
*a) Общие требования к СЕТЕВОМУ ПРИСОЕДИНИТЕЛЬНОМУ УСТРОЙСТВУ
ИЗДЕЛИЯ, предназначенные для постоянного присоединения к стационарной проводке, и ИЗДЕЛИЯ, предназначенные для присоединения, допускающего замену несъемного ШНУРА ПИТАНИЯ, должны быть снабжены СЕТЕВЫМ ПРИСОЕДИНИТЕЛЬНЫМ УСТРОЙСТВОМ, в котором соединение должно выполняться с помощью таких средств, как винты, гайки, пайка, зажимы, закрутка проводников или подобных им по эффективности методами.
(в ред.
Изменения N 2, утв. Постановлением Госстандарта России от 19.01.2004 N 19-ст)
Для фиксации проводов недостаточно одних зажимов, за исключением случаев, когда имеются перегородки, обеспечивающие в случае обрыва провода ПУТИ УТЕЧКИ и ВОЗДУШНЫЕ ЗАЗОРЫ между НАХОДЯЩИМИСЯ ПОД НАПРЯЖЕНИЕМ частями и другими токопроводящими частями не менее указанных в
п. 57.10. Зажимы компонентов, помимо сетевых зажимов, могут использоваться как зажимы для внешних проводников, если они соответствуют требованиям настоящего подпункта и маркированы согласно
пп. 6.2 h),
6.2 j) и
6.2 k).
Винты и гайки, используемые для зажима внешних проводов, не должны использоваться для крепления других деталей, за исключением внутренних проводов, если последние расположены так, что при присоединении питающих проводов их смещение маловероятно.
Соответствие проверяют осмотром.
b) Размещение СЕТЕВЫХ ПРИСОЕДИНИТЕЛЬНЫХ УСТРОЙСТВ
В ИЗДЕЛИЯХ с допускающими замену шнурами, имеющих зажимы для подсоединения внешних шнуров или ШНУРОВ ПИТАНИЯ, эти зажимы, а также ЗАЖИМЫ ЗАЩИТНОГО ЗАЗЕМЛЕНИЯ должны быть сгруппированы, чтобы обеспечивалось удобство подсоединения.
(в ред.
Изменения N 2, утв. Постановлением Госстандарта России от 19.01.2004 N 19-ст)
О присоединении ПРОВОДА ЗАЩИТНОГО ЗАЗЕМЛЕНИЯ см.
п. 58.
О маркировке СЕТЕВЫХ ПРИСОЕДИНИТЕЛЬНЫХ УСТРОЙСТВ см.
п. 6.2.
СЕТЕВЫЕ ПРИСОЕДИНИТЕЛЬНЫЕ УСТРОЙСТВА должны быть недоступными для прикосновения без использования ИНСТРУМЕНТА, даже если их НАХОДЯЩИЕСЯ ПОД НАПРЯЖЕНИЕМ части недоступны для прикосновения.
Соответствие проверяют осмотром.
СЕТЕВЫЕ ПРИСОЕДИНИТЕЛЬНЫЕ УСТРОЙСТВА должны быть расположены или защищены так, чтобы в случае, если при присоединении многопроволочного провода одна из проволок останется свободной, не возникало опасности случайного контакта между НАХОДЯЩИМИСЯ ПОД НАПРЯЖЕНИЕМ частями и ДОСТУПНЫМИ ЧАСТЯМИ, а для ИЗДЕЛИЙ КЛАССА II - между НАХОДЯЩИМИСЯ ПОД НАПРЯЖЕНИЕМ частями и токопроводящими частями, отделенными от ДОСТУПНЫХ ЧАСТЕЙ только ДОПОЛНИТЕЛЬНОЙ ИЗОЛЯЦИЕЙ.
Соответствие проверяют осмотром и в случае сомнений следующим испытанием.
С конца многопроволочного провода с НОМИНАЛЬНЫМ сечением согласно п. 57.3 c) (табл. XV) удаляется изоляция на длине 8 мм. Одна проволока многопроволочного провода остается свободной, а остальные укрепляют в зажиме.
Свободная проволока провода изгибается во всех возможных направлениях, без стягивания изоляционной оболочки и без изгибов под острым углом вокруг перегородок.
Свободная проволока провода, соединенного с НАХОДЯЩИМСЯ ПОД НАПРЯЖЕНИЕМ зажимом, не должна касаться ДОСТУПНЫХ ЧАСТЕЙ или частей, соединенных с ДОСТУПНЫМИ ЧАСТЯМИ, или для ИЗДЕЛИЙ КЛАССА II - частей, отделенных от ДОСТУПНЫХ ЧАСТЕЙ ТОЛЬКО ДОПОЛНИТЕЛЬНОЙ ИЗОЛЯЦИЕЙ.
Свободная проволока провода, СОЕДИНЕННОГО с ЗАЖИМОМ ЗАЩИТНОГО ЗАЗЕМЛЕНИЯ, не должна касаться НАХОДЯЩИХСЯ ПОД НАПРЯЖЕНИЕМ частей (см. п. 57.5 a)).
c) Крепление сетевых зажимов
Сетевые зажимы ИЗДЕЛИЙ должны быть закреплены так, чтобы при затягивании или ослаблении средств закрепления проводов не создавались условия, действующие на внутренние провода, и ПУТИ УТЕЧКИ и ВОЗДУШНЫЕ ЗАЗОРЫ не уменьшались ниже значений, указанных в
п. 57.10.
Соответствие проверяют осмотром и измерением после десятикратного закрепления и ослабления проводника с наибольшим из предусмотренных сечений.
*d) Соединения с сетевыми зажимами
Для ИЗДЕЛИЙ со сменным гибким шнуром, присоединяемым с помощью зажимных средств, не должна требоваться специальная подготовка проводов для их правильного присоединения, зажимы должны быть устроены и расположены так, чтобы при затягивании винтов или гаек провод не мог быть поврежден и не выскальзывал из места крепления.
Требования, ограничивающие подготовку проводов ШНУРОВ ПИТАНИЯ и СЪЕМНЫХ ШНУРОВ ПИТАНИЯ, приведены также в
п. 57.3 d).
Соответствие проверяют осмотром зажимов и проводников после испытания по п. 57.5 c).
e) Крепление проводов
57.6. Сетевые плавкие предохранители и АВТОМАТИЧЕСКИЕ ВЫКЛЮЧАТЕЛИ МАКСИМАЛЬНОГО ТОКА
В каждом питающем проводе ИЗДЕЛИЙ КЛАССА I и ИЗДЕЛИЯ КЛАССА II, имеющих рабочее заземление по
п. 18 l), и, по крайней мере, в одном питающем проводе остальных однофазных ИЗДЕЛИЙ КЛАССА II должны устанавливаться плавкие предохранители или АВТОМАТИЧЕСКИЕ ВЫКЛЮЧАТЕЛИ МАКСИМАЛЬНОГО ТОКА.
НОМИНАЛЬНЫЙ ток сетевых плавких предохранителей и АВТОМАТИЧЕСКИХ ВЫКЛЮЧАТЕЛЕЙ МАКСИМАЛЬНОГО тока должен быть таким, чтобы они надежно выдерживали нормальный рабочий ток, и не должен быть больше НОМИНАЛЬНОГО тока каждого компонента в сетевой цепи, через который проходит ток питающей сети.
ПРОВОД ЗАЩИТНОГО ЗАЗЕМЛЕНИЯ не должен быть защищен предохранительным устройством.
В нулевом проводе ИЗДЕЛИЙ С ПОСТОЯННЫМ ПРИСОЕДИНЕНИЕМ К ПИТАЮЩЕЙ СЕТИ не должны устанавливаться предохранительные устройства.
Соответствие проверяют осмотром.
*57.7. Размещение помехоподавляющих устройств в СЕТЕВОЙ ЧАСТИ
Не использован.
57.8. Провода СЕТЕВОЙ ЧАСТИ
Изоляция отдельного проводника в СЕТЕВОЙ ЧАСТИ должна быть, по меньшей мере, эквивалентна по электрическим параметрам, как и в отдельных кабелях питания, соответствующих
ГОСТ 26413.0; в противном случае проводник рассматривают как неизолированный.
Соответствие проверяют с помощью следующего испытания:
Изоляция считается электрически эквивалентной, если она выдерживает испытание электрической прочности напряжением 2000 В в течение 1 мин. Испытательное напряжение прикладывается к образцу провода между проводящей жилой и фольгой, наложенной на изоляцию на длину 10 см.
(п. "a" в ред.
Изменения N 2, утв. Постановлением Госстандарта России от 19.01.2004 N 19-ст)
b) Сечение
Сечение проводов в СЕТЕВОЙ ЧАСТИ между СЕТЕВЫМ ПРИСОЕДИНИТЕЛЬНЫМ УСТРОЙСТВОМ и предохранительными устройствами должно быть не меньше минимального сечения ШНУРОВ ПИТАНИЯ, указанного в
п. 57.3 c).
Соответствие проверяют осмотром.
Сечение других проводов в СЕТЕВОЙ ЧАСТИ и размеры дорожек на печатных платах должны быть достаточными для исключения ОПАСНОСТИ пожара в случае возможных аварийных токов.
При сомнении в достаточности встроенной токовой защиты соответствие проверяется присоединением ИЗДЕЛИЯ к специальной ПИТАЮЩЕЙ СЕТИ, от которой можно получить наименее благоприятный ожидаемый ток короткого замыкания в случае повреждения СЕТЕВОЙ ЧАСТИ.
(в ред.
Изменения N 2, утв. Постановлением Госстандарта России от 19.01.2004 N 19-ст)
Затем имитируют повреждение одной изоляции в СЕТЕВОЙ ЧАСТИ так, чтобы аварийный ток был наименее благоприятным. При этом не должно возникать ОПАСНОСТИ.
57.9. Сетевые трансформаторы <**>
--------------------------------
Сетевые трансформаторы должны соответствовать следующим требованиям.
(Измененная редакция, Изм. N 1).
57.9.1. Перегрев
Сетевые трансформаторы, применяемые в МЕДИЦИНСКИХ ЭЛЕКТРИЧЕСКИХ ИЗДЕЛИЯХ, должны быть защищены от перегрева ОСНОВНОЙ, ДОПОЛНИТЕЛЬНОЙ и УСИЛЕННОЙ ИЗОЛЯЦИИ при коротком замыкании или перегрузке любой выходной обмотки.
Если защита от перегрева обеспечивается устройствами, расположенными за пределами трансформатора или его КОРПУСА, например плавкими предохранителями, АВТОМАТИЧЕСКИМИ ВЫКЛЮЧАТЕЛЯМИ МАКСИМАЛЬНОГО ТОКА, ТЕРМОВЫКЛЮЧАТЕЛЯМИ, то эти устройства должны быть присоединены так, чтобы повреждение любого компонента, за исключением проводов, находящегося между этими устройствами и трансформатором, не нарушало их работоспособность.
Соответствие проверяют осмотром.
Соответствие проверяют следующими испытаниями в условиях, указанных в п. 42:
Сетевые трансформаторы с защитным устройством для ограничения температуры обмоток соединяют с источником напряжения, которое является наименее благоприятным в диапазоне от 90% наименьшего до 110% наибольшего НОМИНАЛЬНОГО напряжения источника питания или в диапазоне НОМИНАЛЬНОГО напряжения. Каждая вторичная обмотка поочередно закорачивается, а все остальные обмотки, за исключением первичной, нагружаются как при НОРМАЛЬНОЙ ЭКСПЛУАТАЦИИ.
(в ред.
Изменения N 2, утв. Постановлением Госстандарта России от 19.01.2004 N 19-ст)
Все защитные устройства для вторичной обмотки должны быть в рабочем состоянии.
Защитное устройство должно сработать до того, как максимальные температуры, указанные в табл. XIX, будут превышены. При несработавшем защитном устройстве максимальные температуры, указанные в табл. XIX, не должны быть превышены при установившемся тепловом, режиме.
Максимально допустимые температуры обмоток сетевого
трансформатора при температуре окружающей среды 25 °C
в режимах перегрузки и короткого замыкания
Части | Максимальная температура, °C |
Обмотки и контактирующие с ними пластины сердечника при выполнении изоляции обмоток из материала классов: | |
A | 150 |
B | 175 |
E | 165 |
F | 190 |
H | 200 |
Сетевые трансформаторы с их защитными устройствами (при наличии) испытывают в нормальном рабочем режиме:
в условиях, указанных в п. 42, до достижения установившегося теплового режима;
при напряжении питания, поддерживаемом на уровне 90 или 110% НОМИНАЛЬНОГО напряжения питания или 110% наибольшего значения НОМИНАЛЬНОГО диапазона питающих напряжений в зависимости от того, что менее благоприятно;
испытания проводятся поочередно каждой обмотки или секции, при нагрузке остальных обмоток или секций как при НОРМАЛЬНОЙ ЭКСПЛУАТАЦИИ ИЗДЕЛИЯ.
Секции или обмотки трансформатора при перегрузке нагружают следующим образом:
Сетевые трансформаторы, имеющие защитные устройства в виде плавких предохранителей, соответствующих Публикации МЭК 241, нагружают соответственно в течение 30 мин и 1 ч так, чтобы испытательный ток в защищенной цепи соответствовал указанному в табл. XX при плавких предохранителях, замененных перемычками с пренебрежимо малым полным сопротивлением.
Испытательный ток для сетевых трансформаторов
Указанный на маркировке НОМИНАЛЬНЫЙ ток защитной плавкой вставки, А | Соотношение между испытательным током и НОМИНАЛЬНЫМ током плавкой вставки |
До 4 включ. | 2,1 |
Св. 4 до 10 включ. | 1,9 |
Св. 10 до 25 включ. | 1,75 |
Св. 25 | 1,6 |
Сетевые трансформаторы, имеющие защитные устройства в виде плавких предохранителей, не соответствующих Публикации МЭК 241, нагружают в течение 30 мин так, чтобы испытательный ток в защищенной цепи был возможно большим согласно характеристике, поставляемой изготовителем предохранителей, но не вызывал их срабатывание. Плавкие предохранители должны быть заменены перемычками с пренебрежимо малым полным сопротивлением.
(в ред.
Изменения N 2, утв. Постановлением Госстандарта России от 19.01.2004 N 19-ст)
Если ток в режиме короткого замыкания меньше испытательного тока, указанного выше в подпунктах a) и b), то секция или обмотка трансформатора закорачивается до достижения установившегося теплового режима.
Сетевые трансформаторы с защитными устройствами в виде ТЕРМОВЫКЛЮЧАТЕЛЕЙ нагружают так, чтобы ток через секцию или обмотку трансформатора был максимально возможным, не приводящим к срабатыванию ТЕРМОВЫКЛЮЧАТЕЛЯ. Испытание продолжают до достижения установившегося теплового режима.
Сетевые трансформаторы с ЗАЩИТНЫМИ УСТРОЙСТВАМИ в виде АВТОМАТИЧЕСКИХ ВЫКЛЮЧАТЕЛЕЙ МАКСИМАЛЬНОГО ТОКА нагружают так, чтобы испытательный ток был как можно выше по отношению к току срабатывания, указанному изготовителем, но не вызывал срабатывания. Испытание продолжают до достижения установившегося теплового режима, АВТОМАТИЧЕСКИЕ ВЫКЛЮЧАТЕЛИ МАКСИМАЛЬНОГО ТОКА заменяют перемычками с пренебрежимо малым сопротивлением.
(в ред.
Изменения N 2, утв. Постановлением Госстандарта России от 19.01.2004 N 19-ст)
В сетевых трансформаторах без защитного устройства для ограничения температуры обмоток должны быть закорочены выходные зажимы вторичной обмотки или ее секции, дающей наименее благоприятный результат. Испытание должно быть продолжено до достижения установившегося теплового режима. Для целей этих испытаний за ток срабатывания принимают:
для АВТОМАТИЧЕСКОГО ВЫКЛЮЧАТЕЛЯ МАКСИМАЛЬНОГО ТОКА без задержки времени: наименьший ток, вызывающий срабатывание; для АВТОМАТИЧЕСКОГО ВЫКЛЮЧАТЕЛЯ МАКСИМАЛЬНОГО ТОКА с задержкой времени: ток, вызывающий срабатывание при включении, начиная от комнатной температуры, с максимальной задержкой, или спустя 1 ч в зависимости от того, какой промежуток времени меньше.
Во время испытаний температура не должна превышать значений, указанных в табл. XIX.
57.9.2. Электрическая прочность
Считается, что изоляция между первичной и другими обмотками, экранами и сердечником сетевого трансформатора уже была проверена на электрическую прочность на собранном ИЗДЕЛИИ, как указано в
п. 20. Эти испытания не должны повторяться.
Электрическая прочность изоляции между витками и слоями первичной и вторичной обмоток сетевого трансформатора должна быть такой, чтобы после предварительного воздействия влагой (см.
п. 4.10) изоляция выдержала следующие испытания:
Трансформаторы, не имеющие обмоток с НОМИНАЛЬНЫМ напряжением свыше 500 В, испытывают при напряжении на обмотке, в пять раз превышающем НОМИНАЛЬНОЕ напряжение или же верхний предел НОМИНАЛЬНОГО диапазона напряжений обмотки частотой, не менее чем в пять раз превышающей НОМИНАЛЬНУЮ.
Трансформаторы с обмоткой с НОМИНАЛЬНЫМ напряжением свыше 500 В испытывают при напряжении на обмотке, в два раза превышающем НОМИНАЛЬНОЕ напряжение или верхний предел НОМИНАЛЬНОГО диапазона напряжений обмотки частотой, не менее чем в два раза превышающей НОМИНАЛЬНУЮ.
В обоих указанных случаях, однако, напряжение на изоляции витков и слоев обмоток трансформатора должно быть таким, чтобы испытательное напряжение на обмотке с наибольшим НОМИНАЛЬНЫМ напряжением не превышало значения, указанного в п. 20.3; табл. V для ОСНОВНОЙ ИЗОЛЯЦИИ, если за рабочее напряжение U принять НОМИНАЛЬНОЕ напряжение обмотки. Если это имеет место, то испытательное напряжение на первичной обмотке должно быть соответственно снижено. Испытательную частоту можно изменять для получения в сердечнике магнитной индукции, приблизительно соответствующей режиму НОРМАЛЬНОЙ ЭКСПЛУАТАЦИИ.
Трехфазные трансформаторы можно испытывать с использованием трехфазного испытательного устройства или же тремя последовательными испытаниями и использованием однофазного испытательного устройства.
Значение испытательного напряжения относительно сердечника и любого экрана между первичной и вторичной обмотками должно соответствовать техническим характеристикам данного трансформатора. Если первичная обмотка имеет обозначенную точку для подключения к ней нулевого провода ПИТАЮЩЕЙ СЕТИ, то она должна быть подключена к сердечнику (и экрану, при его наличии), кроме случаев, когда сердечник (или экран) предназначены для подключения к незаземленной части цепи. Для имитации такого режима сердечник (и экран) подключают к источнику с соответствующими напряжением и частотой относительно обозначенной соединительной точки.
Если такая точка не обозначена, то каждая сторона первичной обмотки должна быть поочередно подключена к сердечнику (и экрану, при его наличии), кроме случая, когда сердечник (и экран) предназначены для подключения к незаземленной части цепи. Для имитации этого режима сердечник (и экран) должны быть подключены к источнику с соответствующим напряжением и частотой поочередно относительно каждой стороны первичной обмотки.
Во время испытания все обмотки, не предназначенные для подключения к ПИТАЮЩЕЙ СЕТИ, должны быть оставлены без нагрузки (разомкнуты). Обмотки, предназначенные для заземления в какой-либо точке или имеющие точку с потенциалом, близким к потенциалу земли, должны иметь эту точку, соединенную с сердечником, кроме случая, когда он предназначен для подключения к незаземленной части цепи. Для имитации этого режима сердечник должен быть подключен к источнику с соответствующими напряжением и частотой относительно таких обмоток.
Вначале должно прикладываться не более половины заданного напряжения, которое затем в течение 10 с повышают до полного значения и выдерживают на этом уровне в течение 1 мин, а затем плавно снижают и выключают.
Испытания не должны проводиться на резонансных частотах.
Во время испытания не должно быть перекрытия или пробоя любой части изоляции. После испытания не должно быть заметного нарушения в трансформаторе. Небольшие коронные разряды не учитывают при условии или прекращения при временном снижении напряжения до меньшего значения, которое, однако, должно превышать рабочее напряжение, а также если разряды не вызывают падения испытательного напряжения.
57.9.3. Оболочки
Не использован.
57.9.4. Конструкция
a) Первичная обмотка должна быть отделена от вторичной обмотки, имеющей ТОКОПРОВОДЯЩЕЕ СОЕДИНЕНИЕ с РАБОЧИМИ ЧАСТЯМИ или ДОСТУПНЫМИ МЕТАЛЛИЧЕСКИМИ ЧАСТЯМИ, не СОЕДИНЕННЫМИ С ЗАЖИМОМ ЗАЩИТНОГО ЗАЗЕМЛЕНИЯ, одним из следующих способов:
намоткой на раздельные бобины или каркасы;
намоткой на одну бобину или каркас со сплошной изоляционной перегородкой между обмотками;
концентрической намоткой на одну бобину или каркас со сплошным медным защитным экраном толщиной не менее 0,13 мм;
концентрической намоткой на одну бобину с обмотками, разделенными ДВОЙНОЙ или УСИЛЕННОЙ ИЗОЛЯЦИЕЙ.
Соответствие проверяют осмотром.
b) Не использован.
c) Должны быть предусмотрены средства, предотвращающие смещение концевых витков за изоляцию между обмотками.
d) Если защитный заземленный экран имеет только один виток, то его изолированное перекрытие должно быть не менее 3 мм. Ширина самого экрана должна быть, по меньшей мере, равна осевой длине первичной обмотки.
e) В трансформаторах с УСИЛЕННОЙ или ДВОЙНОЙ ИЗОЛЯЦИЕЙ изоляция между первичной и вторичной обмотками должна состоять из одного слоя изоляции толщиной не менее 1 мм или, по меньшей мере, двух слоев изоляции общей толщиной не менее 0,3 мм, или трех слоев при условии, что каждая комбинация двух слоев может выдерживать испытания электрической прочности для УСИЛЕННОЙ ИЗОЛЯЦИИ.
f) Для трансформаторов, соответствующих требованиям
п. 57.9.4 a), ПУТИ УТЕЧКИ между первичной и вторичной обмотками должны удовлетворять требованиям к УСИЛЕННОЙ ИЗОЛЯЦИИ (
A-e, табл. XVI
п. 57.10) с учетом следующих допущений:
(в ред.
Изменения N 2, утв. Постановлением Госстандарта России от 19.01.2004 N 19-ст)
Эмаль или лак обмоточных проводов эквивалентен 1 мм указанных ПУТЕЙ УТЕЧКИ.
ПУТИ УТЕЧКИ измеряют через стык между двумя частями изоляционной перегородки, кроме случаев, когда:
либо части стыка соединены методом термогерметизации или аналогичным способом в местах, где это необходимо;
либо стык полностью заполнен клеящим составом в необходимых местах и клеящий состав так соединен с поверхностью изоляционной перегородки, что влага не может попасть в стык.
Считается, что ПУТИ УТЕЧКИ в залитых трансформаторах отсутствуют, если может быть показано отсутствие пузырьков газа, а толщина изоляции между эмалированными или лакированными первичной и вторичной обмотками составляет не менее 1 мм для рабочих напряжений U, не превышающих 250 В, и пропорционально увеличивается при повышении этих напряжений.
g) Провода на выходе из внутренних обмоток тороидальных трансформаторов должны иметь двойную трубку, удовлетворяющую требованиям к ДВОЙНОЙ ИЗОЛЯЦИИ, имеющую общую толщину стенок не менее 0,3 мм и выступающую из обмотки на длину не менее 20 мм.
*57.10. ПУТИ УТЕЧКИ и ВОЗДУШНЫЕ ЗАЗОРЫ
(в ред.
Изменения N 2, утв. Постановлением Госстандарта России от 19.01.2004 N 19-ст)
(в ред.
Изменения N 2, утв. Постановлением Госстандарта России от 19.01.2004 N 19-ст)
ПУТИ УТЕЧКИ и ВОЗДУШНЫЕ ЗАЗОРЫ должны быть, по крайней мере, не менее значений, указанных в табл. XVI.
ПУТИ УТЕЧКИ и ВОЗДУШНЫЕ ЗАЗОРЫ, мм
| Постоянное напряжение, В | 15 | 36 | 75 | 150 | 300 | 450 | 600 | 800 | 900 | 1200 | |
Переменное напряжение, В | 12 | 30 | 60 | 125 | 250 | 400 | 500 | 660 | 750 | 1000 | |
(в ред. Изменения N 2, утв. Постановлением Госстандарта России от 19.01.2004 N 19-ст) |
Эквивалентно ОСНОВНОЙ ИЗОЛЯЦИИ между частями противоположной полярности | | 0,4 | 0,5 | 0,7 | 1 | 1,6 | 2,4 | 3 | 4 | 4,5 | 6 | ВОЗДУШНЫЕ ЗАЗОРЫ |
0,8 | 1 | 1,3 | 2 | 3 | 4 | 5,5 | 7 | 8 | 11 | ПУТИ УТЕЧКИ |
(в ред. Изменения N 2, утв. Постановлением Госстандарта России от 19.01.2004 N 19-ст) |
ОСНОВНАЯ ИЗОЛЯЦИЯ или ДОПОЛНИТЕЛЬНАЯ ИЗОЛЯЦИЯ | | 0,8 | 1 | 1,2 | 1,6 | 2,5 | 3,5 | 4,5 | 6 | 6,5 | 9 | ВОЗДУШНЫЕ ЗАЗОРЫ |
1,7 | 2 | 2,3 | 3 | 4 | 6 | 8 | 10,5 | 12 | 16 | ПУТИ УТЕЧКИ |
ДВОЙНАЯ ИЗОЛЯЦИЯ или УСИЛЕННАЯ ИЗОЛЯЦИЯ | | 1,6 | 2 | 2,4 | 3,2 | 5 | 7 | 9 | 12 | 13 | 18 | ВОЗДУШНЫЕ ЗАЗОРЫ |
3,4 | 4 | 4,6 | 6 | 8 | 12 | 16 | 21 | 24 | 32 | ПУТИ УТЕЧКИ |
На некоторые виды изоляции распространяются
пп. 20.1 и
20.2.
Определение понятия рабочего напряжения (
U) приведено в
п. 20.3. Если значение рабочего напряжения находится между значениями, приведенными в
табл. XVI, то следует применять большее из них.
#Значения для рабочих напряжений свыше 1000 В переменного тока или свыше 1600 В постоянного тока находятся на рассмотрении в МЭК.#
Для изоляции пазов электродвигателей должно быть допущено снижение на 50% значений
табл. XVI для ПУТЕЙ УТЕЧКИ при минимальном значении 2 мм для напряжения 250 В.
Между РАБОЧИМИ ЧАСТЯМИ С ЗАЩИТОЙ ОТ РАЗРЯДА ДЕФИБРИЛЛЯТОРА и другими частями ПУТЬ УТЕЧКИ и ВОЗДУШНЫЕ ЗАЗОРЫ должны быть не менее 4 мм.
(абзац введен
Изменением N 2, утв. Постановлением Госстандарта России от 19.01.2004 N 19-ст)
b) Применение
(в ред.
Изменения N 2, утв. Постановлением Госстандарта России от 19.01.2004 N 19-ст)
Для изоляции в СЕТЕВОЙ ЧАСТИ между частями противоположной полярности (см.
п. 20.1 A-f) минимальные ПУТИ УТЕЧКИ и ВОЗДУШНЫЕ ЗАЗОРЫ не должны нормироваться, если поочередное закорачивание каждого отдельного из этих ПУТЕЙ УТЕЧКИ И ВОЗДУШНЫХ ЗАЗОРОВ не вызывает ОПАСНОСТИ. Срабатывание защитного устройства не должно рассматриваться как признак ОПАСНОСТИ.
Вклад в ПУТЬ УТЕЧКИ любого углубления и ВОЗДУШНОГО ЗАЗОРА шириной меньше 1 мм должен быть ограничен их шириной (см.
черт. 39 -
47).
ВОЗДУШНЫЕ ЗАЗОРЫ, ТРЕБУЕМЫЕ МЕЖДУ НАХОДЯЩИМИСЯ ПОД НАПРЯЖЕНИЕМ частями, не должны относиться к воздушным промежуткам между контактами ТЕРМОРЕГУЛЯТОРОВ, ТЕРМОВЫКЛЮЧАТЕЛЕЙ, АВТОМАТИЧЕСКИХ ВЫКЛЮЧАТЕЛЕЙ МАКСИМАЛЬНОГО ТОКА, выключателей с малым зазором и подобных устройств или к воздушному промежутку между токоведущими частями таких устройств, в которых зазор изменяется при движении контактов и где обеспечивается соответствие номинальным характеристикам.
При определении ПУТЕЙ УТЕЧКИ и ВОЗДУШНЫХ ЗАЗОРОВ должен учитываться эффект изолирующих прокладок на металлических корпусах или крышках.
(в ред.
Изменения N 2, утв. Постановлением Госстандарта России от 19.01.2004 N 19-ст)
Допускается использовать ВОЗДУШНЫЙ ЗАЗОР в качестве единственной изоляции между НАХОДЯЩИМИСЯ ПОД НАПРЯЖЕНИЕМ частями и РАБОЧИМИ ЧАСТЯМИ, а также ДОСТУПНЫМИ ЧАСТЯМИ, не СОЕДИНЕННЫМИ С ЗАЖИМОМ ЗАЩИТНОГО ЗАЗЕМЛЕНИЯ, если соответствующие части жесткие и зафиксированы литьем или их конструкцией исключена иным способом вероятность уменьшения расстояния из-за деформации или перемещения частей.
Если возможно ограниченное перемещение одной из указанных частей, то это должно учитываться при вычислении минимального зазора.
c) Не использован.
(в ред.
Изменения N 2, утв. Постановлением Госстандарта России от 19.01.2004 N 19-ст)
d) Измерение ПУТЕЙ УТЕЧКИ и ВОЗДУШНЫХ ЗАЗОРОВ
Соответствие проверяют измерениями с учетом правил, указанных на черт. 39 - 47.
У ИЗДЕЛИЙ с ПРИБОРНОЙ ВИЛКОЙ измерения должны проводиться с соответствующей ПРИБОРНОЙ РОЗЕТКОЙ, вставленной в вилку. У остальных ИЗДЕЛИЙ, оснащенных ШНУРАМИ ПИТАНИЯ, измерения проводят со шнуром с наибольшим предусмотренным сечением жил, а также без шнура.
Подвижные части должны быть установлены в наиболее неблагоприятное положение; гайки и винты с нецилиндрической головкой должны быть затяжкой установлены в наиболее неблагоприятное положение.
ВОЗДУШНЫЕ ЗАЗОРЫ и ПУТИ УТЕЧКИ между зажимами и ДОСТУПНЫМИ ЧАСТЯМИ должны измеряться также при вывинченных, насколько возможно, винтах и гайках, при этом ВОЗДУШНЫЕ ЗАЗОРЫ не должны быть меньше 50% значений, указанных в
табл. XVI.
Измерение ПУТЕЙ УТЕЧКИ и ВОЗДУШНЫХ ЗАЗОРОВ производят с помощью стандартного испытательного пальца по черт. 7 через щели или отверстия в наружных частях.
(в ред.
Изменения N 2, утв. Постановлением Госстандарта России от 19.01.2004 N 19-ст)
Если необходимо, то прикладывается усилие к любой точке изолированных проводов и к внешней поверхности металлических КОРПУСОВ, чтобы уменьшить при измерениях ПУТИ УТЕЧКИ и ВОЗДУШНЫЕ ЗАЗОРЫ. Усилие прилагается с помощью стандартного испытательного пальца, имеющего концевую часть, указанную на
черт. 7, и составляет:
2 Н - для неизолированных проводников;
30 Н - для КОРПУСОВ
(Измененная редакция, Изм. N 1).
58. Защитное заземление. Зажимы и соединения
58.1. Зажимное средство ЗАЖИМА ЗАЩИТНОГО ЗАЗЕМЛЕНИЯ для стационарных питающих проводов или ШНУРА ПИТАНИЯ должно соответствовать требованиям
п. 57.5 c). Не должно быть возможности ослабить его без помощи ИНСТРУМЕНТА. Винты для внутренних соединений защитного заземления должны быть полностью закрыты или защищены от случайного ослабления с внешней стороны ИЗДЕЛИЯ.
58.2. Для внутренних соединений защитного заземления допускаются: винтовой зажим, пайка, обжатие, окрутка, сварка или надежный контакт, обеспечиваемый давлением.
58.4. Не использован.
58.5. Не использован.
58.6. Не использован.
58.7. Если для подключения питания к ИЗДЕЛИЮ используется ПРИБОРНАЯ ВИЛКА, то заземляющий вывод ПРИБОРНОЙ ВИЛКИ должен рассматриваться как ЗАЖИМ ЗАЩИТНОГО ЗАЗЕМЛЕНИЯ.
58.8. ЗАЖИМ ЗАЩИТНОГО ЗАЗЕМЛЕНИЯ не должен использоваться для механического соединения различных частей ИЗДЕЛИЯ или для закрепления компонентов, не относящихся к защитному или рабочему заземлению.
58.9. Присоединение защитного заземления
Если соединение между питающими проводами и ИЗДЕЛИЕМ или между отдельными частями ИЗДЕЛИЯ, которые может производить ОПЕРАТОР, осуществляется с помощью вилки и розетки, то соединение в цепи защитного заземления должно производиться до, а прерывание после соответственно соединения и прерывания в цепи питания. Это относится также к заменяемым частям, соединенным с зажимом защитного заземления.
Соответствие требованиям п. 58 проверяют осмотром материалов и конструкций, испытаниями вручную и по п. 57.5.
59.1. Внутренняя проводка
О креплении проводов РАБОЧЕЙ ЧАСТИ и СЕТЕВОЙ ЧАСТИ см.
п. 56.1 f).
a) Механическая защита
Шнуры и провода должны быть достаточно защищены от контакта с подвижной частью или от трения о края и острые углы, если имеется перемещение части относительно шнуров и проводов.
Провода, имеющие только ОСНОВНУЮ ИЗОЛЯЦИЮ, должны быть защищены дополнительной закрепленной трубкой или другим способом там, где они находятся в непосредственном контакте с металлическими частями, и при НОРМАЛЬНОЙ ЭКСПЛУАТАЦИИ подвержены относительным перемещениям, во время которых находятся в непосредственном контакте с металлическими частями.
ИЗДЕЛИЯ должны быть сконструированы так, чтобы провода, жгуты или компоненты не могли быть повреждены при нормальном процессе сборки или замены крышек, а также при открытии или закрытии смотровых дверец.
Соответствие проверяют осмотром и, если возможно, испытанием вручную.
b) Изгиб
Направляющие ролики для проводов должны быть сконструированы так, чтобы провода, подвижные при НОРМАЛЬНОЙ ЭКСПЛУАТАЦИИ, не изгибались с радиусом, меньшим пятикратного значения их внешнего диаметра.
Соответствие проверяют осмотром и измерением соответствующих размеров.
Если для изоляции внутренних проводов используются изоляционные трубки, они должны быть закреплены. Трубка считается достаточно закрепленной, если ее снятие возможно только при обрыве или разрезании, или если она закреплена с обоих концов.
Внутри ИЗДЕЛИЯ оболочка гибкого шнура должна использоваться как ДОПОЛНИТЕЛЬНАЯ ИЗОЛЯЦИЯ только в тех случаях, когда она не испытывает чрезмерные механические или тепловые нагрузки и если свойства ее изоляции не хуже тех, что предусмотрены
ГОСТ 26413.0.
Изолированные проводники, которые при НОРМАЛЬНОЙ ЭКСПЛУАТАЦИИ подвергаются воздействию температуры свыше 70 °C, должны иметь изоляцию из теплостойкого материала, если соответствие настоящему стандарту может нарушиться при износе изоляции.
(в ред.
Изменения N 2, утв. Постановлением Госстандарта России от 19.01.2004 N 19-ст)
Соответствие проверяют осмотром и, при необходимости, специальными испытаниями. Значения температуры должны определяться, как указано в п. 42.
Соответствие оболочки гибкого шнура, указанной во втором абзаце настоящего пункта, проверяют следующим образом:
Изоляция должна выдерживать испытание на электрическую прочность 2000 В в течение 1 мин. Испытательное напряжение прикладывают между металлическим стержнем, введенным под оболочку, и металлической фольгой, обернутой вокруг изоляции на длину 10 см.
(абзац введен
Изменением N 2, утв. Постановлением Госстандарта России от 19.01.2004 N 19-ст)
d) Материалы
Алюминиевые провода сечением меньше 16 мм2 не должны применяться.
Соответствие проверяют осмотром.
Не использован. См.
п. 17.
f) Применимые требования
Соединительные шнуры между частями ИЗДЕЛИЙ, например частями рентгеновской установки или установки для наблюдения за ПАЦИЕНТОМ, или установки для обработки данных, или комбинации этих установок, должны рассматриваться как принадлежащие ИЗДЕЛИЮ, и на них не распространяются требования к электрической проводке (в медицинских учреждениях или других местах).
Соответствие проверяют соответствующими испытаниями согласно настоящему стандарту.
59.2. Изоляция
Настоящий подпункт относится к частям ИЗДЕЛИЯ, кроме изоляции проводов, требования к которой указаны в
п. 59.1 c).
a) Крепление
Не использован.
*b) Механическая прочность, теплостойкость и огнестойкость
Изоляционные свойства, механическая прочность, теплостойкость и огнестойкость должны сохраняться для изоляции всех видов, в том числе для разделительных перегородок, при длительной эксплуатации.
Соответствие проверяют внешним осмотром и, если это необходимо, совместно с испытаниями на:
влагостойкость и др. (см. п. 44);
электрическую прочность (см. п. 20);
механическую прочность (см. п. 21).
Теплостойкость устанавливается следующими испытаниями, которые не требуется проводить, если обеспечена достаточная очевидность соответствия.
1) Для частей КОРПУСА и других внешних изоляционных частей, ухудшение свойства которых может повлиять на безопасность ИЗДЕЛИЯ, испытанием вдавливанием шарика.
КОРПУСА и другие внешние части из изоляционного материала, кроме изоляции гибких шнуров, должны подвергаться испытанию вдавливанием шарика с использованием установки, указанной на черт. 48. Поверхность испытуемой части помещают в горизонтальное положение, и стальной шарик диаметром 5 мм вдавливают в нее с силой 20 Н. Испытание проводят в камере тепла при температуре (75 +/- 2) °C или при температуре, которая на (40 +/- 2) °C больше значения температуры соответствующей части из изоляционного материала, измеренного во время испытания по п. 42, в зависимости от того, какое значение больше.
Шарик удаляют из образца по истечении 1 ч, после чего измеряют диаметр полученного отпечатка, который не должен превышать 2 мм. Испытание не проводят на частях из керамического материала.
2) Для частей из изоляционного материала, которые предназначены для крепления неизолированных частей СЕТЕВОЙ ЧАСТИ и ухудшение свойств которых может повлиять на безопасность ИЗДЕЛИЯ, испытанием вдавливанием шарика. Испытание проводят, как указано выше, но при температуре (125 +/- 2) °C или при температуре, которая на (40 +/- 2) °C больше значения температуры соответствующей части, измеренного во время испытания по п. 42, в зависимости от того, какое значение больше.
Испытание не проводят на частях из керамических материалов, на изоляционных частях коммутационных устройств, щеткодержателей и аналогичных частях, на каркасах катушек, не используемых как УСИЛЕННАЯ ИЗОЛЯЦИЯ, и на изоляции шнуров.
#Примечание. О требованиях к ДОПОЛНИТЕЛЬНОЙ ИЗОЛЯЦИИ и УСИЛЕННОЙ ИЗОЛЯЦИИ из термопластических материалов см. также
п. 52.4.1.#
c) Защита
ОСНОВНАЯ ИЗОЛЯЦИЯ, ДОПОЛНИТЕЛЬНАЯ ИЗОЛЯЦИЯ и УСИЛЕННАЯ ИЗОЛЯЦИЯ должны иметь такую конструкцию или быть защищены таким образом, чтобы исключить вероятность ухудшения их характеристик за счет загрязнения или запыления, в результате износа частей ИЗДЕЛИЯ до такой степени, что ПУТИ УТЕЧКИ и ВОЗДУШНЫЕ ЗАЗОРЫ уменьшатся ниже значений, указанных в
п. 57.10.
Керамические неплотно спеченные и подобные им материалы, а также одни лишь изоляционные бусы не должны использоваться в качестве ДОПОЛНИТЕЛЬНОЙ или УСИЛЕННОЙ ИЗОЛЯЦИИ.
Изготовленные из натурального или синтетического каучука части, используемые в качестве ДОПОЛНИТЕЛЬНОЙ ИЗОЛЯЦИИ в ИЗДЕЛИЯХ КЛАССА II, должны быть устойчивыми к старению и должны иметь такие размеры и размещение, чтобы ПУТИ УТЕЧКИ не уменьшались ниже значений, указанных в
п. 57.10, какие бы трещины ни возникали.
Изоляционный материал, в который встроены нагревательные элементы, рассматривается как ОСНОВНАЯ ИЗОЛЯЦИЯ и не должен использоваться как УСИЛЕННАЯ ИЗОЛЯЦИЯ.
Соответствие проверяют осмотром, измерением и для резины - следующим испытанием.
Части из резины подвергают старению в атмосфере кислорода под давлением. Образцы свободно подвешивают в кислородном баллоне, эффективная емкость которого не менее чем в 10 раз превышает объем образцов. Баллон заполняют техническим кислородом чистотой не менее 97% под давлением (210 +/- 7) Н/см2. Образцы выдерживают в баллоне при температуре (70 +/- 2) °C в течение 96 ч. Непосредственно после этого их вынимают и выдерживают при температуре окружающей среды не менее 16 ч. После испытания на образцах не должно быть трещин, видимых невооруженным глазом.
59.3. Защита от чрезмерного тока и напряжения
ВНУТРЕННИЙ ИСТОЧНИК ЭЛЕКТРИЧЕСКОГО ПИТАНИЯ в ИЗДЕЛИИ должен быть снабжен устройством с соответствующими НОМИНАЛЬНЫМИ характеристиками для защиты от возгорания из-за чрезмерного тока, если сечение и расположение внутренней проводки или НОМИНАЛЬНЫЕ характеристики компонентов в случае короткого замыкания могут привести к ОПАСНОСТИ воспламенения.
Соответствие проверяют проверкой наличия защитных средств и, если необходимо, осмотром конструкции.
(в ред.
Изменения N 2, утв. Постановлением Госстандарта России от 19.01.2004 N 19-ст)
Элементы плавких предохранителей, заменяемые без открытия КОРПУСА ИЗДЕЛИЙ, должны быть полностью закрыты в держателе предохранителя. Если замена плавкой вставки может проводиться без использования ИНСТРУМЕНТА, неизолированные, НАХОДЯЩИЕСЯ ПОД НАПРЯЖЕНИЕМ части, соединенные с держателем предохранителя, должны быть закрыты для обеспечения замены плавкой вставки без ОПАСНОСТИ.
Соответствие проверяют осмотром и с помощью стандартного испытательного пальца.
Защитные устройства, включенные между РАБОЧЕЙ ЧАСТЬЮ ТИПА F и КОРПУСОМ ИЗДЕЛИЯ для защиты от чрезмерных напряжений, не должны срабатывать при напряжениях ниже 500 В среднего квадратического значения.
Соответствие проверяют измерением напряжения срабатывания защитных устройств.
Требования к ТЕРМОВЫКЛЮЧАТЕЛЯМ и АВТОМАТИЧЕСКИМ ВЫКЛЮЧАТЕЛЯМ МАКСИМАЛЬНОГО ТОКА приведены в
п. 56.6 a).
59.4. Контейнеры для масла
Контейнеры для масла ПЕРЕНОСНЫХ ИЗДЕЛИЙ во избежание потерь масла в любом положении должны быть достаточно уплотнены. Конструкция контейнера должна быть рассчитана на расширение масла.
Контейнеры для масла ПЕРЕДВИЖНЫХ ИЗДЕЛИЙ должны быть уплотнены для исключения потерь масла при перемещении, но могут быть снабжены защитным устройством избыточного давления, которое способно срабатывать при НОРМАЛЬНОЙ ЭКСПЛУАТАЦИИ.
Частично уплотненные, заполненные маслом ИЗДЕЛИЯ или их части должны иметь устройство для контроля уровня масла.
Соответствие проверяют осмотром ИЗДЕЛИЯ, анализом технического описания, а также ручным испытанием.
(в ред.
Изменения N 2, утв. Постановлением Госстандарта России от 19.01.2004 N 19-ст)
Примеры зажимов и проводов, для которых
установлены термины (см.
п. 2)
3 - ПРИБОРНАЯ ВИЛКА (см. также
черт. 5);
4 - РАБОЧАЯ ЧАСТЬ;
5 - кабелепровод; 6 - СЪЕМНЫЙ ШНУР ПИТАНИЯ; 7 - КОРПУС;
8 - закрепленные провода; 9 - ПРОВОД РАБОЧЕГО ЗАЗЕМЛЕНИЯ;
10 - ЗАЖИМ РАБОЧЕГО ЗАЗЕМЛЕНИЯ; 11 - СИГНАЛЬНЫЙ ВХОД;
12 - ПРИБОРНАЯ РОЗЕТКА; 13 - СЕТЕВАЯ ЧАСТЬ; 14 - СЕТЕВОЕ
ПРИСОЕДИНИТЕЛЬНОЕ УСТРОЙСТВО; 15 - ШНУР ПИТАНИЯ;
16 - СИГНАЛЬНЫЙ ВЫХОД; 17 - ПРОВОД ЗАЩИТНОГО ЗАЗЕМЛЕНИЯ;
18 - ЗАЖИМ ЗАЩИТНОГО ЗАЗЕМЛЕНИЯ; 19 - СЕТЕВАЯ ВИЛКА;
20 - ПРОВОД ВЫРАВНИВАНИЯ ПОТЕНЦИАЛОВ; 21 - средство
для присоединения ПРОВОДА ВЫРАВНИВАНИЯ ПОТЕНЦИАЛОВ
Черт. 1
1 - вилка с контактом защитного заземления; 2 - СЪЕМНЫЙ ШНУР
ПИТАНИЯ; 3 - ПРИБОРНЫЙ СОЕДИНИТЕЛЬ; 4 - контакт и штырь
защитного заземления; 5 - ЗАЖИМ РАБОЧЕГО ЗАЗЕМЛЕНИЯ;
6 - ОСНОВНАЯ ИЗОЛЯЦИЯ; 7 - КОРПУС; 8 - промежуточная цепь;
9 - СЕТЕВАЯ ЧАСТЬ; 10 - РАБОЧАЯ ЧАСТЬ; 11 - электродвигатель
с доступным валом; 12 - ДОПОЛНИТЕЛЬНАЯ ИЗОЛЯЦИЯ или экран,
соединенный с ЗАЖИМОМ ЗАЩИТНОГО ЗАЗЕМЛЕНИЯ
Черт. 2
Пример ИЗДЕЛИЯ КЛАССА II с металлическим корпусом
1 - СЕТЕВАЯ ВИЛКА; 2 - ШНУР ПИТАНИЯ; 3 - ОСНОВНАЯ ИЗОЛЯЦИЯ;
4 - ДОПОЛНИТЕЛЬНАЯ ИЗОЛЯЦИЯ; 5 - КОРПУС; 6 - ЗАЖИМ РАБОЧЕГО
ЗАЗЕМЛЕНИЯ; 7 - СЕТЕВАЯ ЧАСТЬ; 8 - РАБОЧАЯ ЧАСТЬ;
9 - УСИЛЕННАЯ ИЗОЛЯЦИЯ; 10 - электродвигатель
с доступным ротором
Черт. 3
Разъемные сетевые соединения (см.
п. 2)
1 - ПРИБОРНЫЙ СОЕДИНИТЕЛЬ; 2 - ПРИБОРНАЯ ВИЛКА; 5 - СЪЕМНЫЙ
ШНУР ПИТАНИЯ; 6 - ИЗДЕЛИЕ; 7 - СТАЦИОНАРНАЯ СЕТЕВАЯ РОЗЕТКА;
8 - ПРИБОРНАЯ РОЗЕТКА; 9 - СЕТЕВАЯ ВИЛКА
Черт. 5
Стандартный испытательный палец (см.
п. 16)
Размеры в миллиметрах
Допуск на размеры, для которых на чертеже допуски не указаны:
угловые:

;
линейные: до 25 мм:

св. 25 мм: +/- 0,2.
Материал частей 1, 2 и 3 - металл (например термообработанная сталь).
Оба шарнира пальца могут сгибаться на угол 90

, но только в одном и том же направлении.
Использование штифта и желобка - лишь один из способов ограничения угла изгиба значением 90°, поэтому размеры и предельные отклонения для этих деталей на чертеже не указаны.
Реальная конструкция должна обеспечивать угол изгиба 90° с предельным отклонением от 0 до +10°
Черт. 7
Испытательный штырь (см.
п. 16)
Размеры в миллиметрах
Черт. 8
Испытательный крюк (см.
п. 16)
Размеры в миллиметрах
Материал: сталь
Черт. 9
Измерительная цепь питания для ПИТАЮЩЕЙ СЕТИ с одним
полюсом, имеющим приблизительно потенциал земли
Черт. 10
Измерительная цепь питания для ПИТАЮЩЕЙ СЕТИ, приблизительно
симметричной относительно потенциала земли
Госстандарта России от 19.01.2004 N 19-ст)
Черт. 11
Измерительная цепь питания для многофазного ИЗДЕЛИЯ,
предназначенного для соединения с многофазной ПИТАЮЩЕЙ
Черт. 12
Измерительная цепь питания для однофазного ИЗДЕЛИЯ,
предназначенного для соединения с многофазной ПИТАЮЩЕЙ СЕТЬЮ
Черт. 13
Измерительная цепь питания для ИЗДЕЛИЯ, питающегося
от специального однофазного источника питания КЛАССА I, или
для ИЗДЕЛИЯ, питающегося от специального однофазного
источника питания КЛАССА II, без использования в последнем
случае соединения защитного заземления и S8
Черт. 14
Пример измерительного устройства
R = 10 кОм +/- 5%
<1>;
R = 1 кОм +/- 1%
<1>;
--------------------------------
<1> Безындуктивные компоненты.
<2> Полное сопротивление прибора много больше полного измерительного сопротивления Z.
Эквивалент измерительного устройства на последующих чертежах
Черт. 15
Схема измерения ТОКА УТЕЧКИ НА ЗЕМЛЮ ИЗДЕЛИЯ
КЛАССА I с РАБОЧЕЙ ЧАСТЬЮ или без нее [см.
п. 19.4 f)
Пример с измерительной цепью питания на
черт. 10
Измерения производить при всех возможных комбинациях положений S5, S10 и S12, при этом:
S1 замкнут (НОРМАЛЬНОЕ СОСТОЯНИЕ) и
Черт. 16
Схема измерений ТОКА УТЕЧКИ НА ЗЕМЛЮ ИЗДЕЛИЯ с РАБОЧЕЙ
ЧАСТЬЮ или без нее, предназначенного для использования
со специальным однофазным источником питания КЛАССА I
с помощью измерительной цепи питания по
черт. 14
Измерения проводят с помощью ИУ1 и ИУ2 при S8 замкнутом и S1, S2 и S3 замкнутых и при всех возможных комбинациях положений S5, S10, S11 и S12 (НОРМАЛЬНОЕ СОСТОЯНИЕ).
Измерения проводят с помощью ИУ2 при S8 разомкнутом (УСЛОВИЕ ЕДИНИЧНОГО НАРУШЕНИЯ), если специальный источник питания имеет ЗАЩИТНОЕ ЗАЗЕМЛЕНИЕ, при S1, S2 и S3 замкнутых и при всех возможных комбинациях положений S5, S10, S11 и S12.
Дополнительно при S
8 замкнутом и одном из выключателей S
1, S
2 и S
3 поочередно разомкнутом (УСЛОВИЕ ЕДИНИЧНОГО НАРУШЕНИЯ), но только для измерений согласно
примечаниям к табл. IV
(Измененная редакция, Изм. N 1).
Черт. 17
| | Изменением N 2, утв. Постановлением Госстандарта России от 19.01.2004 N 19-ст, в чертеж 18 были внесены изменения. | |
Схема измерений ТОКА УТЕЧКИ НА КОРПУС. Для ИЗДЕЛИЙ КЛАССА II
соединения защитного заземления и S7 не используются. Пример
с использованием измерительной цепи питания по
черт. 8
Измерения производить (при S7 замкнутом, если ИЗДЕЛИЕ КЛАССА I) при всех возможных комбинациях положений S1, S5, S9, S10 и S12.
S1 разомкнут в УСЛОВИЯХ ЕДИНИЧНОГО НАРУШЕНИЯ.
Только для ИЗДЕЛИЯ КЛАССА I:
Измерения производить при S7 разомкнутом (УСЛОВИЕ ЕДИНИЧНОГО НАРУШЕНИЯ) и при S1 замкнутом при всех возможных комбинациях положений S5, S9, S10 и S12
Черт. 18
Схема измерения ТОКА УТЕЧКИ НА КОРПУС ИЗДЕЛИЯ с РАБОЧЕЙ
ЧАСТЬЮ или без нее, предназначенного для использования
со специальным однофазным ИСТОЧНИКОМ ПИТАНИЯ.
Для специального однофазного ИСТОЧНИКА ПИТАНИЯ КЛАССА II
соединение защитного заземления и S7 не используются. Пример
с использованием измерительной цепи питания - по
черт. 14
Черт. 19
Измерения производить с помощью ИУ1 и ИУ2 (при S8 замкнутом, если специальный ИСТОЧНИК ПИТАНИЯ КЛАССА I) при всех возможных комбинациях положений S1, S5, S9 И S11. S1 разомкнут в УСЛОВИЯХ ЕДИНИЧНОГО НАРУШЕНИЯ.
Только для специального ИСТОЧНИКА ПИТАНИЯ КЛАССА I: измерения производить с помощью ИУ1 и ИУ2 при S8 разомкнутом (УСЛОВИЕ ЕДИНИЧНОГО НАРУШЕНИЯ) и при S1, замкнутом при всех возможных комбинациях положений S5, S9 и S11.
Измерения производить с помощью ИУ3 и ИУ4 (при S7 замкнутом, если само ИЗДЕЛИЕ КЛАССА I, и при S8 замкнутом, если специальный ИСТОЧНИК ПИТАНИЯ КЛАССА I) при:
S1, S2 и S3 замкнутых (НОРМАЛЬНОЕ СОСТОЯНИЕ) и S1 или S2, или S3 разомкнутом (УСЛОВИЕ ЕДИНИЧНОГО НАРУШЕНИЯ) при всех возможных комбинациях положений S5, а также S9, S10, S11 и S12.
Измерения производить с помощью ИУ3 и ИУ4 при одном из следующих положений выключателей (УСЛОВИЕ ЕДИНИЧНОГО НАРУШЕНИЯ):
S7 разомкнут (если ИЗДЕЛИЕ КЛАССА I) или S8 разомкнут (если специальный ИСТОЧНИК ПИТАНИЯ КЛАССА I) и при S1, S2 и S3, замкнутых при всех возможных комбинациях положений S5, а также S9, S10, S11, S12.
Схема измерения ТОКА УТЕЧКИ НА ПАЦИЕНТА с РАБОЧЕЙ ЧАСТИ
на землю. Для ИЗДЕЛИЯ КЛАССА II соединение защитного
заземления и S7 не используются. Пример с использованием
Черт. 20
Измерения производить (при S7 замкнутом, если ИЗДЕЛИЕ КЛАССА I) при всех возможных комбинациях положений S1, S5 и S10.
S1 разомкнут при УСЛОВИЯХ ЕДИНИЧНОГО НАРУШЕНИЯ.
Только для ИЗДЕЛИЯ КЛАССА I:
| | ИС МЕГАНОРМ: примечание. В официальном тексте документа, видимо, допущена опечатка: имеется в виду пункт 17a, а не 13a. | |
производить измерения (если применимо, по
п. 13 a) (УСЛОВИЕ ЕДИНИЧНОГО НАРУШЕНИЯ);
производить измерения при S7 разомкнутом (УСЛОВИЕ ЕДИНИЧНОГО НАРУШЕНИЯ) и при S1 замкнутом при всех возможных комбинациях положений S5, S10 и S13.
Схема измерения ТОКА УТЕЧКИ НА ПАЦИЕНТА через РАБОЧУЮ ЧАСТЬ
ТИПА F на землю, вызванного внешним напряжением на РАБОЧЕЙ
ЧАСТИ. Для ИЗДЕЛИЯ КЛАССА II соединение защитного заземления
и S7 не используют
Черт. 21
Измерения производить (при S7 замкнутом, если ИЗДЕЛИЕ КЛАССА I) при S1 замкнутом при всех возможных комбинациях S5, S9, S10 и S13 (УСЛОВИЕ ЕДИНИЧНОГО НАРУШЕНИЯ).
Схема измерения ТОКА УТЕЧКИ НА ПАЦИЕНТА с РАБОЧЕЙ ЧАСТИ
на землю, вызванного внешним напряжением на СИГНАЛЬНОМ ВХОДЕ
или на СИГНАЛЬНОМ ВЫХОДЕ. Для ИЗДЕЛИЙ КЛАССА II соединение
защитного заземления и S7 не используются. Пример
с использованием измерительной цепи питания по
черт. 10
Черт. 22
Измерения производить (при S7 замкнутом, если ИЗДЕЛИЕ КЛАССА I) при S1 замкнутом при всех возможных комбинациях положений S5 и S9, S10 и S13 (УСЛОВИЕ ЕДИНИЧНОГО НАРУШЕНИЯ).
Схема измерения ТОКА УТЕЧКИ НА ПАЦИЕНТА с РАБОЧЕЙ ЧАСТИ
на КОРПУС ИЗДЕЛИЯ с ВНУТРЕННИМ ИСТОЧНИКОМ ПИТАНИЯ
Черт. 23
Измерения производить между РАБОЧЕЙ ЧАСТЬЮ и КОРПУСОМ (НОРМАЛЬНОЕ СОСТОЯНИЕ). Производить, если применимо, измерения по
п. 17 a).
Схема измерения ТОКА УТЕЧКИ НА ПАЦИЕНТА через РАБОЧУЮ ЧАСТЬ
ТИПА F на КОРПУС ИЗДЕЛИЯ с ВНУТРЕННИМ ИСТОЧНИКОМ ПИТАНИЯ
Черт. 24
Схема измерения ТОКА УТЕЧКИ НА ПАЦИЕНТА с РАБОЧЕЙ
ЧАСТИ на землю ИЗДЕЛИЯ с ВНУТРЕННИМ ИСТОЧНИКОМ
ПИТАНИЯ, вызванного внешним напряжением на СИГНАЛЬНОМ
Черт. 25
Схема измерения ДОПОЛНИТЕЛЬНОГО ТОКА В ЦЕПИ ПАЦИЕНТА. Для
ИЗДЕЛИЙ КЛАССА II соединение защитного заземления и S7
не используются. Пример с использованием измерительной цепи
Черт. 26
Измерения производить (при S7 замкнутом, если ИЗДЕЛИЕ КЛАССА I) при всех возможных комбинациях положений S1, S5 и S10. S1 разомкнут при УСЛОВИИ ЕДИНИЧНОГО НАРУШЕНИЯ.
Только для ИЗДЕЛИЯ КЛАССА I:
измерения производить при S7 разомкнутом (УСЛОВИЕ ЕДИНИЧНОГО НАРУШЕНИЯ) и при S1 замкнутом при всех возможных комбинациях положений S5 и S10.
Схема измерения ДОПОЛНИТЕЛЬНОГО ТОКА в ЦЕПИ ПАЦИЕНТА ИЗДЕЛИЯ
Черт. 27
1 - КОРПУС ИЗДЕЛИЯ; 2 - специальный источник питания; 3 - СИГНАЛЬНЫЙ ВХОД или СИГНАЛЬНЫЙ ВЫХОД короткозамкнутый или нагруженный; 4 - ВНУТРЕННИЙ ИСТОЧНИК ПИТАНИЯ; 5 - РАБОЧАЯ ЧАСТЬ; 6 - ДОСТУПНЫЕ МЕТАЛЛИЧЕСКИЕ ЧАСТИ, не являющиеся РАБОЧЕЙ ЧАСТЬЮ и не СОЕДИНЕННЫЕ С ЗАЖИМОМ ЗАЩИТНОГО ЗАЗЕМЛЕНИЯ;
Т1, Т2 - одно-, двух-, многофазные разделительные трансформаторы с достаточной номинальной мощностью и регулируемым выходным напряжением;
V (1, 2, 3) - вольтметры среднего квадратического значения с использованием, если применимо и возможно, одного прибора и переключателя;
S1, S2, S3 - однополюсные выключатели, имитирующие прерывание проводов ИСТОЧНИКА ПИТАНИЯ (УСЛОВИЯ ЕДИНИЧНОГО НАРУШЕНИЯ);
S5, S9 - переключатели для изменения полярности СЕТЕВОГО НАПРЯЖЕНИЯ;
S7, S8 - однополюсные выключатели, имитирующие прерывание единственного ПРОВОДА ЗАЩИТНОГО ЗАЗЕМЛЕНИЯ (УСЛОВИЯ ЕДИНИЧНОГО НАРУШЕНИЯ);
S10, S11 - выключатели для соединения ЗАЖИМА РАБОЧЕГО ЗАЗЕМЛЕНИЯ с заземленной точкой измерительной цепи питания;
S12 - выключатель для соединения РАБОЧЕЙ ЧАСТИ ТИПА F с заземленной точкой измерительной цепи питания;
S13 - выключатель для соединения с землей ДОСТУПНЫХ МЕТАЛЛИЧЕСКИХ ЧАСТЕЙ, не являющихся РАБОЧЕЙ ЧАСТЬЮ и не СОЕДИНЕННЫХ С ЗАЖИМОМ ЗАЩИТНОГО ЗАЗЕМЛЕНИЯ;
P1 - розетки, вилки или зажимы для соединения с цепью питания изделия;
P2 - розетки, вилки или зажимы для соединения с цепью питания специального ИСТОЧНИКА ПИТАНИЯ;
P3 - розетки, вилки или зажимы для присоединения пациента;
ИУ1, ИУ2, ИУ3, ИУ4 - измерительные устройства (см.
черт. 15);
FE - ЗАЖИМ РАБОЧЕГО ЗАЗЕМЛЕНИЯ;
PE - ЗАЖИМ ЗАЩИТНОГО ЗАЗЕМЛЕНИЯ;
- - - возможные соединения;
R - импеданс для защиты ПОЛЬЗОВАТЕЛЯ испытательной аппаратуры.
(Измененная редакция, Изм. N 1).
Пример цепи для испытания электрической прочности изоляции
нагревательных элементов при рабочей температуре
1 - испытательный трансформатор; 2 - разделительный
трансформатор; 3 - ИЗДЕЛИЕ
Черт. 28
Максимально допустимый ток
IzR в зависимости от максимально
допустимого напряжения UzR в чисто активной цепи в случае
наиболее легковоспламеняемой смеси паров эфира с воздухом
Черт. 29
Максимально допустимое напряжение
UzC в зависимости
от емкости Cмакс, измеренное в емкостной цепи при наиболее
легковоспламеняемой смеси паров эфира с воздухом
--------------------------------
<*> 8000 Ом или фактическое сопротивление, если R меньше 8000 Ом.
Черт. 30
Максимально допустимый ток
IzL в зависимости
от индуктивности Lмакс, измеренный в индуктивной цепи
при наиболее легковоспламеняемой смеси паров эфира
Черт. 31
Максимально допустимый ток
IzR в зависимости от максимально
допустимого напряжения UzR, измеренный в чисто активной цепи
при наиболее легковоспламеняемой смеси паров эфира
Черт. 32
Максимально допустимое напряжение
UzC в зависимости
от емкости Cмакс, измеренное в емкостной цепи при наиболее
легковоспламеняемой смеси паров эфира с кислородом
--------------------------------
<*> 8000 Ом или фактическое сопротивление, если R меньше 8000 Ом.
Черт. 33
Максимально допустимый ток
IzL в зависимости
от индуктивности Lмакс, измеренный в индуктивной цепи
при наиболее легковоспламеняемой смеси паров эфира
Черт. 34
Черт. 35. Не использован.
Черт. 36. Не использован.
Черт. 37. Не использован.
Отношение между ГИДРАВЛИЧЕСКИМ ИСПЫТАТЕЛЬНЫМ ДАВЛЕНИЕМ
и МАКСИМАЛЬНО ДОПУСТИМЫМ РАБОЧИМ ДАВЛЕНИЕМ (см.
п. 45.2)
Черт. 38
Условие: рассматриваемый путь включает канавку с параллельными или сходящимися сторонами любой глубины и шириной менее 1 мм.
Правило: ПУТЬ УТЕЧКИ и ВОЗДУШНЫЙ ЗАЗОР измеряют непосредственно через канавку, как показано на чертеже.
Условие: рассматриваемый путь включает канавку с параллельными сторонами любой глубины и шириной, равной или более 1 мм.
Правило: ВОЗДУШНЫЙ ЗАЗОР представляет собой расстояние "по линии визирования". ПУТЬ УТЕЧКИ совпадает с контурами канавки.
Условие: рассматриваемый путь включает V-образную канавку шириной более 1 мм.
Правило: ВОЗДУШНЫЙ ЗАЗОР представляет собой расстояние "по линии визирования". ПУТЬ УТЕЧКИ совпадает с контурами канавки, но "закорачивает" ее дно перемычкой шириной 1 мм.
Условие: рассматриваемый путь включает выступ.
Правило: ВОЗДУШНЫЙ ЗАЗОР является кратчайшим прямым расстоянием по воздуху над вершиной выступа. ПУТЬ УТЕЧКИ совпадает с контурами выступа.
- - - - ВОЗДУШНЫЙ ЗАЗОР

Путь утечки
Условие: рассматриваемый путь включает несклеенный стык с канавками с каждой стороны шириной менее 1 мм.
Правило: ПУТЬ УТЕЧКИ и ВОЗДУШНЫЙ ЗАЗОР являются, как показано на чертеже, расстоянием "по линии визирования".
Условие: рассматриваемый путь имеет несклеенный стык с канавками с каждой стороны шириной, равной или более 1 мм.
Правило: ВОЗДУШНЫЙ ЗАЗОР является расстоянием по "линии визирования". ПУТЬ УТЕЧКИ совпадает с контуром канавок.
Условие: рассматриваемый путь имеет несклеенный стык с канавкой с одной стороны шириной менее 1 мм и с канавкой с другой стороны шириной, равной или более 1 мм.
Правило: ВОЗДУШНЫЕ ЗАЗОРЫ и ПУТИ УТЕЧКИ соответствуют указанным на чертеже.
| | ИС МЕГАНОРМ: примечание. В официальном тексте документа, видимо, допущена опечатка: имеется в виду пункт 57.10, а не 54.10. | |
- - - - ВОЗДУШНЫЙ ЗАЗОР

Путь утечки
Щель между головкой винта и стенкой углубления имеет достаточную ширину, которая учитывается при расчетах.
Щель между головкой винта и стенкой углубления слишком мала и не учитывается при расчетах.
ПУТЬ УТЕЧКИ измеряется от винта до стенки там, где это расстояние равно 1 мм.
- - - ВОЗДУШНЫЙ ЗАЗОР

Путь утечки
1) При интерпретировании требований настоящего стандарта должны применяться следующие методы определения ПУТЕЙ УТЕЧКИ и ВОЗДУШНЫХ ЗАЗОРОВ.
Одни и те же методы должны применяться для щелей и канавок, а также для различных типов изоляции.
При этом исходят из следующих предпосылок:
a) Поперечная канавка может иметь параллельные, сходящиеся или расходящиеся стороны.
b) Любой внутренний угол менее 80° может быть перекрыт изоляционной перемычкой шириной 1 мм в наименее благоприятном положении (см.
черт. 41).
c) Если расстояние через вершину канавки составляет не менее 1 мм, то ПУТЬ УТЕЧКИ не проходит по воздуху (см.
черт. 40).
d) ПУТИ УТЕЧКИ и ВОЗДУШНЫЕ ЗАЗОРЫ, измеренные между перемещающимися друг относительно друга частями, рассматриваются при их наименее благоприятном положении.
e) Рассчитанный ПУТЬ УТЕЧКИ никогда не может быть меньше измеренного ВОЗДУШНОГО ЗАЗОРА.
f) При расчете общего ВОЗДУШНОГО ЗАЗОРА любой воздушный промежуток шириной менее 1 мм не учитывают (см.
черт. 39 -
47).
2) НАХОДЯЩИЕСЯ ПОД НАПРЯЖЕНИЕМ части, покрытые только лаком, эмалью или имеющие только оксидированное покрытие, считаются неизолированными. Однако покрытие из изоляционного материала может рассматриваться в качестве изоляции, если оно по своим электрическим, тепловым и механическим свойствам эквивалентно фольге из изоляционного материала той же толщины.
3) Если ПУТИ УТЕЧКИ или ВОЗДУШНЫЕ ЗАЗОРЫ прерываются плавающей токопроводящей частью, то их суммарное значение по отдельным секциям должно быть не менее минимального значения, указанного в
табл. XVI. Расстояния менее 1 мм не учитываются. Если рабочее напряжение превышает 1000 В, то необходимо обращать внимание на деление напряжения емкостями.
4) Если имеются канавки, идущие в направлении, перпендикулярном к пути утечки, то стенка канавки принимается за ПУТЬ УТЕЧКИ только в том случае, если ширина канавки равна или превышает 1 мм (см.
черт. 40). Во всех других случаях канавку не учитывают.
5) При наличии перегородок, расположенных на поверхности изоляции или в углублении, ПУТЬ УТЕЧКИ может измеряться по этой перегородке, только если она так закреплена, что пыль и влага не могут проникнуть в стык или в углубление.
6) Необходимо, по возможности, избегать узких щелей, идущих в направлении возможного ПУТИ УТЕЧКИ шириной только несколько десятых долей миллиметра, так как в этих местах может быть скопление грязи и влаги.
7) На
черт. 43 -
45 нескрепленные узлы указаны для условий примеров 5 - 7. Для описания скрепленных узлов см. п. 57.9.4,
перечисление f), третий - пятый абзацы.
(п. 7 введен
Изменением N 2, утв. Постановлением Госстандарта России от 19.01.2004 N 19-ст)
Установка для испытаний вдавливанием шарика (см.
п. 59.2 b))
Черт. 48
Черт. 49. Не использован.
Приложение испытательного напряжения к мостовому СОЕДИНЕНИЮ
С ПАЦИЕНТОМ для РАБОЧИХ ЧАСТЕЙ С ЗАЩИТОЙ ОТ РАЗРЯДА
Госстандарта России от 19.01.2004 N 19-ст)
Обозначение символов - см. обозначения к
черт. 10 -
27;
VТ - 5 кВ - источник напряжения постоянного тока;
S - выключатель источника напряжения постоянного тока;
R1 и R2 - при значении не менее чем 2 кВ - допуск 2%; на другие компоненты схемы - допуск 5%;
CRO - катодно-лучевой осциллограф (Zin ~= 1 МОм);
Y1 и Y2 - отклоняющие пластины трубки осциллографа;
D1 и D2 - кремниевые диоды малого сигнала.
Черт. 50
Приложение испытательного напряжения к отдельным
СОЕДИНЕНИЯМ С ПАЦИЕНТОМ для РАБОЧИХ ЧАСТЕЙ С ЗАЩИТОЙ
Госстандарта России от 19.01.2004 N 19-ст)
Обозначение символов - см. обозначения к
черт. 10 -
27;
VТ - 5 кВ - источник напряжения постоянного тока;
S - выключатель источника напряжения постоянного тока;
R1 и R2 - при значении не менее чем 2 кВ - допуск 2%; на другие компоненты схемы - допуск 5%;
CRO - катодно-лучевой осциллограф (Zin ~= 1 МОм);
Y1 и Y2 - отклоняющие пластины трубки осциллографа;
D1 и D2 - кремниевые диоды малого сигнала.
Черт. 51
Рекомендуемое
ОБЩИЕ ПОЛОЖЕНИЯ И ОБОСНОВАНИЯ
A1. Общие положения
Необходимость настоящего общего стандарта по безопасности МЕДИЦИНСКИХ ЭЛЕКТРИЧЕСКИХ ИЗДЕЛИЙ обусловлена тем, что такие ИЗДЕЛИЯ определенным образом взаимодействуют с ПАЦИЕНТОМ, ОПЕРАТОРОМ и окружающими предметами. При этом важное значение имеют следующие факторы:
a) Неспособность ПАЦИЕНТА или ОПЕРАТОРА определять наличие некоторых потенциальных опасностей, таких как ионизирующее или высокочастотное излучения.
b) Отсутствие нормальной реакции ПАЦИЕНТА, который может быть болен, находиться без сознания, под действием анестезирующих средств, в иммобилизованном состоянии и т.д.
c) Отсутствие нормальной защиты ПАЦИЕНТА от токов, обеспечиваемой кожей, когда нарушают ее целостность или обрабатывают для получения низкого сопротивления.
d) Поддержание или замещение жизненно важных функций тела могут зависеть от надежности ИЗДЕЛИЯ.
e) Одновременное присоединение к телу ПАЦИЕНТА более одного ИЗДЕЛИЯ.
f) Комбинация, часто специальная, мощного ИЗДЕЛИЯ и ИЗДЕЛИЯ, чувствительного к слабым сигналам.
g) Подключение электрических цепей непосредственно к телу человека с использованием контактов с кожей и (или) с помощью введения зондов во внутренние органы.
h) Условия окружающей среды, в частности в операционных помещениях, могут приводить к возникновению комбинаций опасностей из-за влажности воздуха, наличия влаги на предметах и (или) опасности пожара или взрыва смесей воздуха, кислорода или закиси азота с анестетиками или средствами очистки.
A1.1. Безопасность МЕДИЦИНСКИХ ЭЛЕКТРИЧЕСКИХ ИЗДЕЛИЙ, как указано в Публикации
ГОСТ Р 50326, является частью общей системы безопасности, которая включает в себя безопасность самих ИЗДЕЛИЙ, безопасность электропроводки в медицинских помещениях и безопасность эксплуатации.
(в ред.
Изменения N 2, утв. Постановлением Госстандарта России от 19.01.2004 N 19-ст)
Безопасность ИЗДЕЛИЙ должна быть обеспечена при НОРМАЛЬНОЙ ЭКСПЛУАТАЦИИ и НОРМАЛЬНОМ СОСТОЯНИИ, а также в УСЛОВИЯХ ЕДИНИЧНОГО НАРУШЕНИЯ. Надежность работы считается фактором безопасности для жизнеобеспечивающих ИЗДЕЛИЙ, а также в случаях, когда перерывы в обследовании или лечении рассматриваются как ОПАСНОСТЬ для ПАЦИЕНТА.
Надлежащая конструкция и монтаж, служащие для предотвращения человеческих ошибок, рассматриваются как факторы безопасности.
Меры безопасности считаются приемлемыми, если они обеспечивают надежную защиту без нежелательного ограничения нормальной работы.
Обычно считается, что ИЗДЕЛИЯ работают под ответственностью квалифицированных или дипломированных лиц, что ОПЕРАТОР обладает достаточными знаниями для данного медицинского применения и действует согласно инструкции по эксплуатации.
Общая безопасность ИЗДЕЛИЙ может обеспечиваться:
защитными средствами, предусмотренными в ИЗДЕЛИИ (безусловная безопасность);
дополнительными защитными средствами, например использованием экранов или защитных оболочек (условная безопасность);
ограничениями в инструкции по эксплуатации относительно транспортирования, монтажа и (или) расположения, подключения, ввода в действие, работы и положения ОПЕРАТОРА и его помощников относительно ИЗДЕЛИЯ во время его эксплуатации (описательная безопасность).
Обычно исходят из того, что средства безопасности должны применяться в приведенном порядке. Они могут быть реализованы совершенными техническими приемами, которые включают в себя знания процессов производства и условий окружающей среды во время изготовления, транспортирования, хранения и эксплуатации изделий, применением резервирования и (или) применением защитных механических или электрических устройств.
Ссылка на другие нормативно-технические документы делается только в том случае, если они имеют общий характер, т.е. не ограничены конкретным видом изделия.
A1.2. Указания ко второму изданию международного стандарта МЭК 601-1
A1.3. Защита от опасностей поражения электрическим током
Защита от поражения электрическим током, не обусловленным физическими явлениями, создаваемыми ИЗДЕЛИЯМИ, может быть обеспечена комбинацией следующих средств:
предотвращением контакта между телом ПАЦИЕНТА, ОПЕРАТОРА или третьего лица с частями, которые НАХОДЯТСЯ или могут оказаться ПОД НАПРЯЖЕНИЕМ в результате нарушения изоляции, применением корпусов, защитных ограждений или монтажом соответствующих частей в недоступных местах;
ограничением напряжений на частях и токов от частей, которых преднамеренно или случайно может коснуться ПАЦИЕНТ, ОПЕРАТОР или третье лицо. Указанные напряжения или токи могут иметь место при НОРМАЛЬНОЙ ЭКСПЛУАТАЦИИ или возникать при условии ЕДИНИЧНОГО НАРУШЕНИЯ.
Обычно такая защита достигается комбинированным использованием:
ограничения напряжения и (или) энергии или же защитного заземления (см.
пп. 15 и
18);
корпусов и (или) защитных ограждений для НАХОДЯЩИХСЯ ПОД НАПРЯЖЕНИЕМ частей (см.
п. 16);
изоляции требуемого качества и конструкции (см.
п. 17).
Значение тока, протекающего через тело человека или животного и способного вызвать определенную степень стимуляции, изменяется от индивидуума к индивидууму и зависит от вида соединения с телом, а также частоты тока и продолжительности его воздействия.
Токи низкой частоты, протекающие непосредственно в сердце или через него, значительно увеличивают вероятность фибрилляции желудочков. В случае токов средней или высокой частоты вероятность поражения током незначительна или практически полностью отсутствует, однако остается опасность ожогов.
Чувствительность тела человека или животного к электрическому току, в зависимости от степени и характера контакта с ИЗДЕЛИЯМИ, делает необходимой классификацию ИЗДЕЛИЙ по степени и качеству защиты, обеспечиваемой РАБОЧИМИ ЧАСТЯМИ (классифицируемыми как типы B, BF и CF). Типы B и BF в основном применяют для внутреннего или наружного контакта с ПАЦИЕНТОМ, исключая контакт с сердцем. РАБОЧИЕ ЧАСТИ ТИПА CF применяют для непосредственного контакта с сердцем.
(в ред.
Изменения N 2, утв. Постановлением Госстандарта России от 19.01.2004 N 19-ст)
С учетом этой классификации были сформулированы требования к допустимому ТОКУ УТЕЧКИ. Все еще остается проблема, связанная с отсутствием достаточно надежных научных данных относительно чувствительности человеческого сердца к токам, вызывающим фибрилляцию желудочков.
Тем не менее, технические специалисты располагают данными, позволяющими им конструировать ИЗДЕЛИЯ; таким образом, в настоящее время имеющиеся требования отражают представления о допустимой степени безопасности.
При формировании требований к ТОКУ УТЕЧКИ было учтено следующее:
a) на вероятность фибрилляции желудочков, кроме электрических, влияют и другие факторы;
b) максимально допустимые ТОКИ УТЕЧКИ в УСЛОВИЯХ ЕДИНИЧНОГО НАРУШЕНИЯ должны считаться безопасными с учетом результатов статистических исследований;
c) значения ТОКОВ УТЕЧКИ для НОРМАЛЬНОГО СОСТОЯНИЯ необходимы для обеспечения безопасности во всех случаях, что достигается достаточно высоким коэффициентом безопасности относительно УСЛОВИЙ ЕДИНИЧНОГО НАРУШЕНИЯ.
При выборе методов измерений исходили из необходимости применения простых приборов, исключения вероятности различной интерпретации того или иного случая и учета возможностей периодической проверки, проводимой ПОТРЕБИТЕЛЕМ (описанной в Правилах применения).
Требования к электрической прочности изоляции включены для проверки качества изоляционного материала, используемого в различных частях ИЗДЕЛИЯ.
A1.4. Защита от механических опасностей
Требования
раздела четыре разделены на часть, рассматривающую ОПАСНОСТИ, вызываемые повреждениями или ухудшением качества ИЗДЕЛИЯ (механическая прочность), и на несколько частей, рассматривающих опасности механической природы, вызываемые ИЗДЕЛИЕМ (повреждения движущимися частями, неровными поверхностями, острыми углами и кромками, из-за неустойчивости, выбрасываемых частей, вибрации и шума и при повреждении опор для ПАЦИЕНТА и средств для подвески частей ИЗДЕЛИЯ).
ИЗДЕЛИЕ может оказаться небезопасным из-за повреждения частей или ухудшения их характеристик при механических воздействиях, например ударах, давлениях, толчках, вибрациях, при попадании твердых частиц, пыли, жидкостей и влаги, а также агрессивных газов, из-за тепловых и динамических нагрузок, коррозии, ослабления креплений движущейся части или подвешенной массы и из-за излучения.
Влияния механических перегрузок, разрушения или износа материалов можно избежать с помощью средств, которые:
прекращают или делают безопасной работу ИЗДЕЛИЯ или ИСТОЧНИКА ПИТАНИЯ (например плавкими предохранителями, предохранительными клапанами) при возникновении перегрузки;
защищают от вылетающих или падающих частей (вызванных дефектом материала, износом или перегрузкой), которые могут представить ОПАСНОСТЬ.
Защита от разрушения опор для ПАЦИЕНТА и устройств для подвеса может обеспечиваться резервированием или применением предохранительных захватов.
ЧАСТИ ИЗДЕЛИЙ, предназначенные для держания в руке или располагаемые на кровати, должны быть достаточно прочными, чтобы выдерживать падение. Они могут подвергаться вибрации и ударам не только при переноске, но и при использовании в автомобилях.
A1.5. Защита от опасностей нежелательного или избыточного излучения
Излучение от МЕДИЦИНСКОГО ЭЛЕКТРИЧЕСКОГО ИЗДЕЛИЯ может происходить во всех известных в физике формах. Рассматриваемые требования безопасности относятся к нежелательному излучению. Меры защиты необходимы для ИЗДЕЛИЯ и для его окружения, при этом методы определения уровней излучения должны быть стандартизованы.
В некоторых случаях приходится идти на превышение предельных уровней излучения, ответственность за это берет на себя медицинский персонал. Для ионизирующего излучения требования МЭК, как правило, совпадают с рекомендациями МКРЗ. Их задачей является обеспечить данными, которые могут быть непосредственно использованы конструкторами и ПОЛЬЗОВАТЕЛЯМИ.
Оценка таких данных возможна только на основе специальных исследований методов и продолжительности эксплуатации ИЗДЕЛИЯ, а также возможного местонахождения ПОЛЬЗОВАТЕЛЯ и его помощников, так как учет наиболее неблагоприятных условий приводит к ситуациям, которые могут помешать правильной диагностике или лечению.
В последних Публикациях МКРЗ содержатся также указания для ПОЛЬЗОВАТЕЛЯ по способам ограничения преднамеренного излучения.
(Измененная редакция, Изм. N 1).
A1.6. Защита от опасностей воспламенения горючих смесей анестетиков
A1.6.1. Область применения
При использовании ИЗДЕЛИЯ в присутствии горючих анестетиков и (или) горючих веществ для дезинфекции и (или) очистки кожи их смешивание с воздухом, кислородом или закисью азота может привести к взрыву.
Такая смесь может воспламеняться от искр или при контакте с частями, поверхности которых имеют высокую температуру.
Искры могут возникать при размыкании или замыкании электрических цепей переключателями, штепсельными разъемами, плавкими предохранителями, АВТОМАТИЧЕСКИМИ ВЫКЛЮЧАТЕЛЯМИ МАКСИМАЛЬНОГО ТОКА и аналогичными устройствами. В высоковольтных частях искрение может обусловливаться короной. Искрение возможно также под действием статических разрядов.
Вероятность возгорания таких смесей анестетиков зависит от их концентрации, соответствующей минимальной энергии воспламенения, наличия высоких температур поверхностей, а также энергии искрения.
Опасность воспламенения смеси обусловлена местом ее нахождения и относительным количеством.
A1.6.2. Промышленные изделия и компоненты
Требования к конструкции, приведенные в
ГОСТ 22782.0, обычно непригодны для МЕДИЦИНСКИХ ЭЛЕКТРИЧЕСКИХ ИЗДЕЛИЙ по следующим причинам:
a) на их основе получаются ИЗДЕЛИЯ, которые по размеру, массе или устройству непригодны для использования в медицине и (или) могут быть нестерилизуемыми;
b) в некоторых конструкциях взрыв допускается внутри корпуса без распространения наружу. Такая безопасная конструкция оказывается непригодной для операционной, где существенна непрерывность работы ИЗДЕЛИЯ;
c) промышленные требования рассчитаны на воспламеняющиеся вещества в смеси с воздухом. Они не могут быть применены для смесей с кислородом или закисью азота, используемых в медицине;
d) в медицинской практике горючие смеси анестетиков встречаются лишь в относительно небольших количествах.
Однако некоторые конструкции, указанные в
ГОСТ 22782.0, могут быть приемлемы для ИЗДЕЛИЙ КАТЕГОРИИ AP (см.
п. 40.1).
A1.6.3. Требования к МЕДИЦИНСКИМ ЭЛЕКТРИЧЕСКИМ ИЗДЕЛИЯМ
Сведения о местонахождении горючих смесей анестетиков приведены:
насколько это необходимо для конструирования ИЗДЕЛИЙ, - в
п. 37 настоящего стандарта, как минимум для установленных условий истечения и абсорбции газов;
насколько это необходимо для размещения изделия и конструирования электропроводки в помещениях, - в Публикации ГОСТ Р 50571.
(в ред.
Изменения N 2, утв. Постановлением Госстандарта России от 19.01.2004 N 19-ст)
В Публикации ГОСТ Р 50571 дополнительно приведены данные по воспламеняющимся концентрациям некоторых горючих веществ, их обычным рабочим концентрациям, температурам и минимальной энергии воспламенения и температурам вспышки. Требования к вентиляции и очистке помещений от газов, поддержанию минимальной относительной влажности и разрешение применять изделия некоторых видов в тех или иных зонах могут регламентироваться местными (больничными) или национальными, в том числе законодательными, нормами.
(в ред.
Изменения N 2, утв. Постановлением Госстандарта России от 19.01.2004 N 19-ст)
Требования, предельные значения и методы испытаний, указанные в настоящем разделе, основаны на статистическом рассмотрении результатов экспериментов с наиболее легковоспламеняемыми смесями паров эфира с воздухом и кислородом, проведенных с испытательным аппаратом
(приложение F). Это оправдано, так как эфирные смеси имеют наименьшие температуры и энергии воспламенения из обычно применяемых веществ.
Если температуры или параметры цепей ИЗДЕЛИЯ, используемого в ГОРЮЧЕЙ СМЕСИ АНЕСТЕТИКА С ВОЗДУХОМ, превышают предельно допустимые значения и искрения нельзя избежать, соответствующие части и цепи могут находиться в КОРПУСАХ, заполненных сжатым инертным газом или чистым воздухом, или в КОРПУСАХ с ограниченной вентиляцией.
КОРПУСА с ограниченной вентиляцией задерживают образование воспламеняющихся концентраций смеси. Допустимость их применения объясняется тем обстоятельством, что период времени в течение которого ИЗДЕЛИЕ работает в ГОРЮЧЕЙ СМЕСИ АНЕСТЕТИКА С ВОЗДУХОМ, чередуется с периодом вентиляции, способствующей исчезновению указанных опасных концентраций.
Для ИЗДЕЛИЙ, содержащих ГОРЮЧУЮ СМЕСЬ АНЕСТЕТИКА С КИСЛОРОДОМ ИЛИ ЗАКИСЬЮ АЗОТА, требования, предельные значения и методы испытаний гораздо жестче.
Приведенные требования относятся не только к НОРМАЛЬНОМУ СОСТОЯНИЮ, но и к УСЛОВИЯМ ЕДИНИЧНОГО НАРУШЕНИЯ, указанным в
п. 3.6. Испытание на воспламенение не проводят лишь в двух случаях, а именно: при отсутствии искрения и ограниченной температуре или же при ограниченных температуре и параметрах цепей.
A1.7. Защита от чрезмерных температур и других ОПАСНОСТЕЙ
(в ред.
Изменения N 2, утв. Постановлением Госстандарта России от 19.01.2004 N 19-ст)
Температурные пределы необходимы для предотвращения опасности практически для ИЗДЕЛИЙ всех видов, чтобы исключить быстрое старение изоляции и неудобства в тех случаях, когда люди касаются ИЗДЕЛИЯ или манипулируют им, или же травмы при контактировании ПАЦИЕНТОВ с частями ИЗДЕЛИЙ.
Части ИЗДЕЛИЯ могут быть введены в полости тела обычно временно, но иногда и постоянно.
Особые температурные пределы установлены для случаев соприкосновения частей с телом ПАЦИЕНТА.
Предотвращение опасности пожара
(п. 43)
За исключением ИЗДЕЛИЙ КАТЕГОРИИ AP И APG, пожароопасность ИЗДЕЛИЙ может регламентироваться частными стандартами.
Действительны нормальные пределы рабочих температур и требования к защите от перегрузок.
Сосуды, работающие под давлением
(п. 45).
При отсутствии местных норм внимание обращается на требования к сосудам и частям, находящимся под давлением.
Прерывание электропитания может привести к возникновению ОПАСНОСТИ.
A1.8. Точность рабочих характеристик и защита от представляющих ОПАСНОСТЬ выходных характеристик.
Настоящий стандарт является руководством для всех частных стандартов и должен содержать требования более общего характера, чтобы служить этой цели. Поэтому необходимо в
разделе восемь иметь сформулированные в общем виде требования.
В настоящее время по ряду причин невозможно создать частные стандарты, даже срочно необходимые для ряда МЕДИЦИНСКИХ ЭЛЕКТРИЧЕСКИХ ИЗДЕЛИЙ. В то же время различные органы стандартизации приняли систему Публикаций МЭК, серии 601, чтобы иметь удобную систему стандартов. В связи с этим наиболее важно дать руководящие указания в настоящем разделе как помощь для создания требований "функциональной" безопасности ПАЦИЕНТА.
A1.9. Ненормальная работа и условия нарушений; испытания на воздействие внешних факторов
Изделия или их части могут вызвать вследствие ненормальной работы чрезмерные температуры или другие ОПАСНОСТИ, поэтому условия этой ненормальной работы или нарушений должны быть исследованы.
(Измененная редакция, Изм. N 1).
A1.10. РАБОЧИЕ ЧАСТИ и КОРПУСЫ. Общие положения
Части, предназначенные для контакта с ПАЦИЕНТОМ, могут представлять

опасность, чем другие части КОРПУСА и, соответственно, РАБОЧИЕ ЧАСТИ должны удовлетворять более строгим требованиям, например с точки зрения допустимых температур или (в соответствии с классификацией на типы B/BF/CF) по величине ТОКА УТЕЧКИ.
Примечание. Другие ДОСТУПНЫЕ ЧАСТИ КОРПУСОВ МЕДИЦИНСКИХ ЭЛЕКТРИЧЕСКИХ ИЗДЕЛИЙ могут подвергаться более строгим испытаниям, чем обычные корпусы, в том случае, если имеется возможность прикосновения ПАЦИЕНТА к этим частям или прикосновения одновременно ПАЦИЕНТА и ОПЕРАТОРА.
Для того, чтобы установить, какие требования применять, надо различать РАБОЧИЕ ЧАСТИ и части, которые считаются КОРПУСОМ. Однако именно при этом могут возникнуть трудности, особенно в отношении тех частей, которые в каких-то ситуациях могут входить в контакт с ПАЦИЕНТОМ, но не в случаях обычной работы ИЗДЕЛИЯ.
Разделение РАБОЧИХ ЧАСТЕЙ и КОРПУСА проводят по двум критериям:
первое - если контакт является существенным для НОРМАЛЬНОЙ ЭКСПЛУАТАЦИИ ИЗДЕЛИЯ, то данная часть должна соответствовать требованиям, предъявляемым к РАБОЧИМ ЧАСТЯМ;
второе - если контакт возможен лишь как инцидент при работе ИЗДЕЛИЯ, данная часть классифицируется в зависимости от того, какие последствия возникнут в результате данного контакта. В том случае, когда такой контакт не связан с риском для ПАЦИЕНТА или другого лица, к данной части применяют требования, принятые для КОРПУСА.
Для того, чтобы оценить, какие части подпадают под категорию РАБОЧИХ ЧАСТЕЙ, СОЕДИНЕНИЙ С ПАЦИЕНТОМ или ЦЕПЕЙ ПАЦИЕНТА, применяют следующую процедуру:
a) определяют, имеет ли ИЗДЕЛИЕ РАБОЧИЕ ЧАСТИ и, в случае наличия таковых, идентифицируют их тип;
b) если РАБОЧИЕ ЧАСТИ отсутствуют, то, соответственно, отсутствуют и СОЕДИНЕНИЯ С ПАЦИЕНТОМ, а также ЦЕПИ ПАЦИЕНТА;
c) если РАБОЧИЕ ЧАСТИ имеются, то СОЕДИНЕНИЙ С ПАЦИЕНТОМ, соответственно, может быть одно или несколько. В том случае, когда проводящая часть РАБОЧЕЙ ЧАСТИ не находится в непосредственном контакте с ПАЦИЕНТОМ, но не изолирована должным образом и ток может течь через данную часть к ПАЦИЕНТУ или от него, данный случай рассматривается как отдельное СОЕДИНЕНИЕ С ПАЦИЕНТОМ;
d) ЦЕПЬ ПАЦИЕНТА, таким образом, состоит из СОЕДИНЕНИЙ С ПАЦИЕНТОМ и любых других проводящих частей, от которых либо они неадекватно изолированы, либо не могут быть от них отделены.
Примечание. Соответствующие требования к степени разъединения, относящиеся к РАБОЧИМ ЧАСТЯМ, приведены в
п. 20 настоящего стандарта - по электрической прочности и
п. 57.10 - по ПУТЯМ УТЕЧКИ и ВОЗДУШНОМУ ЗАЗОРУ.
(п. А1.10 введен
Изменением N 2, утв. Постановлением Госстандарта России от 19.01.2004 N 19-ст)
A2. Обоснования отдельных пунктов и подпунктов
П. 1. Частные стандарты могут в дополнительных пунктах рассматривать конкретные вопросы, и должно быть совершенно ясно, к чему они относятся в общем и частном стандартах.
В область распространения настоящего стандарта включаются только такие лабораторные изделия, которые связаны с ПАЦИЕНТОМ так, что могут повлиять на его безопасность.
Лабораторные изделия, находящиеся в области распространения подкомитета 66Е МЭК, не относятся к настоящему стандарту.
Комбинация ИЗДЕЛИЙ, созданная ПОЛЬЗОВАТЕЛЕМ, может не соответствовать настоящему стандарту, даже если она состоит из ИЗДЕЛИЙ, каждое из которых, взятое в отдельности, удовлетворяет требованиям данного стандарта.
П. 1.3. Частный стандарт может устанавливать:
пункты общего стандарта, которые применяются без изменений;
пункты или подпункты (или их части) общего стандарта, которые не применяются;
пункты или подпункты (или их части) общего стандарта, которые заменены пунктами или подпунктами частного стандарта;
дополнительные пункты или подпункты.
Частные стандарты могут содержать:
a) требования, приводящие к повышению уровня безопасности;
b) требования, которые могут быть менее жесткими, чем требования общего стандарта, если они не могут быть выдержаны, например по причине наличия у ИЗДЕЛИЯ выходной мощности;
c) требования, касающиеся рабочих характеристик, надежности, интерфейсов и др.;
d) точности рабочих характеристик;
e) расширение и ограничение условий окружающей среды;
(Измененная редакция, Изм. N 1).
П. 2.1.5. Настоящий стандарт включает определение для РАБОЧЕЙ ЧАСТИ, которое в большинстве случаев точно устанавливает, какие части ИЗДЕЛИЯ следует рассматривать как таковые и которые должны удовлетворять более строгим требованиям, чем требования, установленные для КОРПУСОВ.
Исключаются такие части, которые только теоретически (с небольшой вероятностью) могут иметь контакт с ПАЦИЕНТОМ в результате его произвольных действий, например:
- лампы для инфракрасной терапии не имеют РАБОЧИХ ЧАСТЕЙ, поскольку при процедуре не предусматривается прямой контакт с ПАЦИЕНТОМ;
- единственной частью рентгеновского стола, которая определяется как РАБОЧАЯ ЧАСТЬ, является верхняя поверхность, на которой лежит ПАЦИЕНТ;
- в сканере системы магнитно-ядерного резонанса РАБОЧИМИ ЧАСТЯМИ являются стол, а также другие части, которые должны входить в непосредственный контакт с телом ПАЦИЕНТА.
Данное определение может не всегда ясно устанавливать факт принадлежности конкретной части ИЗДЕЛИЯ к категории РАБОЧИХ ЧАСТЕЙ. В таких случаях следует обратиться к частным стандартам, в которых устанавливается идентичность РАБОЧИХ ЧАСТЕЙ данной категории.
(обоснование п. 2.1.5 введено
Изменением N 2, утв. Постановлением Госстандарта России от 19.01.2004 N 19-ст)
П. 2.1.15. В том случае, когда РАБОЧИЕ ЧАСТИ имеют СОЕДИНЕНИЯ С ПАЦИЕНТОМ, они должны быть адекватно отделены от специфических действующих частей ИЗДЕЛИЯ, а в случае РАБОЧИХ ЧАСТЕЙ ТИПА BF и CF - от земли. Испытания на электрическую прочность изоляции, а также ПУТИ УТЕЧКИ и ВОЗДУШНЫЕ ЗАЗОРЫ используют для проверки соответствия данному критерию.
Определение ЦЕПИ ПАЦИЕНТА предназначено для идентификации всех частей ИЗДЕЛИЯ, которые обеспечивают протекание тока к СОЕДИНЕНИЮ С ПАЦИЕНТОМ или от СОЕДИНЕНИЯ С ПАЦИЕНТОМ.
Для РАБОЧИХ ЧАСТЕЙ ТИПА F ЦЕПЬ ПАЦИЕНТА распространяется от него до тех точек внутри ИЗДЕЛИЯ, в которых обеспечивается предписанная изоляция или задан импеданс.
Для РАБОЧИХ ЧАСТЕЙ ТИПА B ЦЕПЬ ПАЦИЕНТА может соединяться с защитным заземлением.
(обоснование п. 2.1.15 введено
Изменением N 2, утв. Постановлением Госстандарта России от 19.01.2004 N 19-ст)
П. 2.1.23. Одной из потенциальных опасностей, связанных с применением РАБОЧИХ ЧАСТЕЙ, является ТОК УТЕЧКИ, который может протекать через ПАЦИЕНТА. Для него устанавливаются предельные значения как при НОРМАЛЬНОЙ ЭКСПЛУАТАЦИИ, так и при различных условиях нарушений.
Примечание. Ток, который может протекать через ПАЦИЕНТА между различными участками РАБОЧЕЙ ЧАСТИ, является ДОПОЛНИТЕЛЬНЫМ ТОКОМ В ЦЕПИ ПАЦИЕНТА. Ток, протекающий между ПАЦИЕНТОМ и землей, является ТОКОМ УТЕЧКИ НА ПАЦИЕНТА.
Определение СОЕДИНЕНИЯ С ПАЦИЕНТОМ предназначено для надежной идентификации каждого элемента РАБОЧЕЙ ЧАСТИ, между которыми могут протекать ДОПОЛНИТЕЛЬНЫЕ ТОКИ В ЦЕПИ ПАЦИЕНТА и от которых к земле могут протекать ТОКИ УТЕЧКИ.
В некоторых случаях необходимо проводить измерения ДОПОЛНИТЕЛЬНОГО ТОКА В ЦЕПИ ПАЦИЕНТА и ТОКА УТЕЧКИ для того, чтобы определить какие элементы РАБОЧИХ ЧАСТЕЙ являются отдельными СОЕДИНЕНИЯМИ С ПАЦИЕНТОМ.
СОЕДИНЕНИЯ С ПАЦИЕНТОМ не всегда доступны для прикосновения. Любые проводящие элементы РАБОЧЕЙ ЧАСТИ, которые приходят в соприкосновение с ПАЦИЕНТОМ или которые отделены от контакта с ПАЦИЕНТОМ только за счет изоляции или воздушных зазоров, не удовлетворяют требованиям настоящего стандарта по испытаниям на электрическую прочность, ПУТЬ УТЕЧКИ или значению ВОЗДУШНОГО ЗАЗОРА и считаются СОЕДИНЕНИЯМИ С ПАЦИЕНТОМ.
В качестве примеров можно привести следующее.
- Верхняя часть стола, поддерживающая ПАЦИЕНТА, является РАБОЧЕЙ ЧАСТЬЮ. Простыни не обеспечивают адекватную изоляцию, и поэтому проводящие части верхней части стола классифицируются как СОЕДИНЕНИЯ С ПАЦИЕНТОМ.
- Набор для введения препаратов, игла или инфузионный насос являются РАБОЧИМИ ЧАСТЯМИ. Проводящие части контроллеров, отделенные от (потенциально проводящего) столба жидкости неадекватной изоляцией, являются СОЕДИНЕНИЯМИ С ПАЦИЕНТОМ.
В том случае, когда РАБОЧАЯ ЧАСТЬ имеет поверхность из изоляционного материала, по п. 19.4 [подпункт h),
перечисление 9)] настоящего стандарта устанавливают необходимость проведения испытаний с использованием соляного раствора или металлической фольги. При этом данная поверхность рассматривается как СОЕДИНЕНИЕ С ПАЦИЕНТОМ.
(обоснование п. 2.1.23 введено
Изменением N 2, утв. Постановлением Госстандарта России от 19.01.2004 N 19-ст)
П. 2.1.24. РАБОЧИЕ ЧАСТИ ТИПА B обеспечивают самую низкую степень защиты ПАЦИЕНТА среди всех типов РАБОЧИХ ЧАСТЕЙ и неприменимы для ПРЯМОГО ПРИМЕНЕНИЯ НА СЕРДЦЕ.
(обоснование п. 2.1.24 введено
Изменением N 2, утв. Постановлением Госстандарта России от 19.01.2004 N 19-ст)
П. 2.1.25. РАБОЧИЕ ЧАСТИ ТИПА BF обеспечивают более высокую степень защиты ПАЦИЕНТА, чем РАБОЧИЕ ЧАСТИ ТИПА B. Данная степень защиты достигается за счет изолирования от заземленных частей и от других ДОСТУПНЫХ ЧАСТЕЙ ИЗДЕЛИЯ, тем самым ограничивается значение тока, который мог бы протекать через ПАЦИЕНТА в случае, когда ПАЦИЕНТ контактирует с другими ИЗДЕЛИЯМИ, находящимися под напряжением.
Однако РАБОЧАЯ ЧАСТЬ ТИПА BF не подходит для ПРЯМОГО ПРИМЕНЕНИЯ НА СЕРДЦЕ.
(обоснование п. 2.1.25 введено
Изменением N 2, утв. Постановлением Госстандарта России от 19.01.2004 N 19-ст)
П. 2.1.26. РАБОЧИЕ ЧАСТИ ТИПА CF обеспечивают наивысшую степень защиты ПАЦИЕНТА. Данная степень защиты достигается усиленной изоляцией от заземленных частей и других ДОСТУПНЫХ ЧАСТЕЙ ИЗДЕЛИЯ, что приводит к еще большему ограничению значения тока через ПАЦИЕНТА. РАБОЧИЕ ЧАСТИ ТИПА CF подходят для ПРЯМОГО ПРИМЕНЕНИЯ НА СЕРДЦЕ.
(обоснование п. 2.1.26 введено
Изменением N 2, утв. Постановлением Госстандарта России от 19.01.2004 N 19-ст)
П. 2.1.27. РАБОЧИЕ ЧАСТИ С ЗАЩИТОЙ ОТ РАЗРЯДА ДЕФИБРИЛЛЯТОРА защищены только от разрядов дефибрилляторов, которые соответствуют требованиям
ГОСТ Р 50267.4. Иногда в клиниках применяют дефибрилляторы других конструкций, например, дефибрилляторы с более высокими напряжениями и импульсами. В таких случаях возможно повреждение РАБОЧИХ ЧАСТЕЙ С ЗАЩИТОЙ ОТ РАЗРЯДА ДЕФИБРИЛЛЯТОРА.
(обоснование п. 2.1.27 введено
Изменением N 2, утв. Постановлением Госстандарта России от 19.01.2004 N 19-ст)
П. 2.2.24. Обоснование исключено с 1 июля 2004 года. -
Изменение N 2, утв. Постановлением Госстандарта России от 19.01.2004 N 19-ст.
П. 2.2.26. Обоснование исключено с 1 июля 2004 года. -
Изменение N 2, утв. Постановлением Госстандарта России от 19.01.2004 N 19-ст.
П. 2.3.2. Указанное определение не обязательно распространяется на изоляцию, предназначенную исключительно для функциональных целей.
П. 2.3.4. ОСНОВНАЯ ИЗОЛЯЦИЯ и ДОПОЛНИТЕЛЬНАЯ ИЗОЛЯЦИЯ могут, если это требуется, испытываться раздельно.
П. 2.3.7. Термин "система изоляции" не означает, что изоляция должна быть выполнена в виде цельного однородного элемента. Она может состоять из нескольких слоев, которые нельзя проверять отдельно как ДОПОЛНИТЕЛЬНУЮ или ОСНОВНУЮ ИЗОЛЯЦИЮ.
(в ред.
Изменения N 2, утв. Постановлением Госстандарта России от 19.01.2004 N 19-ст)
П. 2.5.4. Этот термин отличается от старого термина "рабочий ток пациента", который распространялся на ток, создающий физиологический эффект, например ток, необходимый для стимуляции нервов и мышц, кардиостимуляции, дефибрилляции, высокочастотной электрохирургии.
П. 2.6.4. В МЕДИЦИНСКИХ ЭЛЕКТРИЧЕСКИХ ИЗДЕЛИЯХ рабочее соединение с землей может быть реализовано с помощью ЗАЖИМА РАБОЧЕГО ЗАЗЕМЛЕНИЯ, который доступен для ОПЕРАТОРА. Как альтернативный вариант в настоящем стандарте допускается рабочее соединение с землей (для ИЗДЕЛИЙ КЛАССА II) выполнять через зеленый или желтый проводник в ШНУРЕ ПИТАНИЯ. В этом случае рассмотренные выше части должны быть изолированы от ДОСТУПНЫХ ЧАСТЕЙ [см. п. 18,
перечисление l)].
(обоснование п. 2.6.4 введено
Изменением N 2, утв. Постановлением Госстандарта России от 19.01.2004 N 19-ст)
| | ИС МЕГАНОРМ: примечание. ГОСТ 28190-89 утратил силу на территории Российской Федерации с 1 января 2001 года в связи с введением в действие ГОСТ Р 51325.1-99 (Постановление Госстандарта России от 29.12.1999 N 803-ст). | |
П. 2.7.6. Соединительные шнуры рассмотрены в ГОСТ 28190.
П. 2.11.2. МАКСИМАЛЬНО ДОПУСТИМОЕ РАБОЧЕЕ ДАВЛЕНИЕ устанавливается компетентным лицом с учетом данных проектирования, номинальных данных изготовителя, состояния сосуда и условий эксплуатации.
П. 2.12.2. ОБОЗНАЧЕНИЕ МОДЕЛИ ИЛИ ТИПА предназначено для установления связи с коммерческой и техническими публикациями, ЭКСПЛУАТАЦИОННОЙ ДОКУМЕНТАЦИЕЙ, а также для выявления взаимосвязи между отдельными частями ИЗДЕЛИЯ.
П. 3.6. Как указано в
п. 3.1, ИЗДЕЛИЯ должны сохранять свою безопасность при УСЛОВИИ ЕДИНИЧНОГО НАРУШЕНИЯ. Таким образом, допускается одно нарушение единичного защитного средства.
Вероятность одновременного возникновения двух единичных нарушений представляется достаточно малой, так что ею можно пренебречь. Это приемлемо только при выполнении одного из следующих условий:
a) вероятность единичного нарушения незначительна, поскольку достаточный запас надежности конструкции или наличие двойной защиты предотвращает возникновение первого единичного нарушения, или
b) единичное нарушение приводит к срабатыванию аварийного устройства (например плавкого предохранителя, АВТОМАТИЧЕСКОГО ВЫКЛЮЧАТЕЛЯ МАКСИМАЛЬНОГО ТОКА, захвата и др.), что предотвращает возникновение ОПАСНОСТИ, или
c) единичное нарушение обнаруживается по безошибочно и четко различимому сигналу, который очевиден для ОПЕРАТОРА, или
d) единичное нарушение обнаруживается и устраняется при периодических осмотрах и техническом обслуживании, предписанных в инструкции по эксплуатации.
a) УСИЛЕННАЯ или ДВОЙНАЯ ИЗОЛЯЦИЯ;
b) ИЗДЕЛИЕ КЛАССА I в случае нарушения ОСНОВНОЙ ИЗОЛЯЦИИ;
c) аварийные показания индикаторов, неисправность дополнительного несущего троса, приводящая к возникновению чрезмерного шума или трения;
d) ухудшение гибкого соединения защитного заземления, которое перемещается при НОРМАЛЬНОЙ ЭКСПЛУАТАЦИИ.
Появление внешнего напряжения на РАБОЧЕЙ ЧАСТИ ТИПА F (которая может иметь проводящее соединение с СИГНАЛЬНЫМ ВХОДОМ или СИГНАЛЬНЫМ ВЫХОДОМ) может быть следствием двойного нарушения защитных средств в других ИЗДЕЛИЯХ, одновременно соединенных с ПАЦИЕНТОМ и соответствующих требованиям настоящего стандарта, или же единичного нарушения такого же средства в изделии, не соответствующего этим требованиям. Таким образом, при правильной медицинской практике это является маловероятным.
Однако поскольку основным признаком (с точки зрения безопасности) ИЗДЕЛИЯ с РАБОЧЕЙ ЧАСТЬЮ ТИПА F является то, что ПАЦИЕНТ не заземлен через связь с ИЗДЕЛИЕМ, электрическое отделение такой РАБОЧЕЙ ЧАСТИ от земли должно иметь определенное минимальное качество. Это гарантируется требованием, что даже в случае появления на РАБОЧЕЙ ЧАСТИ гипотетического напряжения, действующего в пределах досягаемости ПАЦИЕНТА, имеющего частоту сети и равного максимальному значению напряжения питания относительно земли, предельное значение ТОКА УТЕЧКИ НА ПАЦИЕНТА не будет превышено.
В этом гипотетическом случае предполагается, что ПАЦИЕНТ не соединен с РАБОЧЕЙ ЧАСТЬЮ.
П. 4. ИЗДЕЛИЕ может иметь много элементов изоляции, электрических и механических компонентов, а также элементов конструкции, нарушения которых не вызывают ОПАСНОСТИ для ПАЦИЕНТА, ОПЕРАТОРА или окружающих предметов, несмотря на то, что это приводит к ухудшению работы ИЗДЕЛИЯ или его выходу из строя.
П. 4.1. Для обеспечения соответствия каждого отдельно изготовленного экземпляра ИЗДЕЛИЯ требованиям настоящего стандарта изготовитель и (или) монтажная организация во время производства и (или) сборки на месте эксплуатации должны принять такие меры, чтобы можно было гарантировать, что каждый экземпляр удовлетворяет всем требованиям, даже если не проводится полный объем испытаний.
К числу таких мер относятся:
a) технологическое обеспечение качества, которое может влиять на безопасность;
b) заводские (приемо-сдаточные) испытания каждого экземпляра продукции;
c) заводские испытания образцов серийной продукции, результаты которых позволяют установить достаточный доверительный уровень.
Заводские испытания могут отличаться от типовых, но могут при этом лучше соответствовать производственным условиям и в меньшей степени отрицательно влиять на качество изоляции или другие характеристики, важные для безопасности изделий. Заводские испытания должны, конечно, проводиться в таких режимах (возможно взятых из результатов типовых испытаний), которые создают наиболее жесткие условия.
В зависимости от характера ИЗДЕЛИЙ в процессе производства и (или) испытаний должны учитываться критически важная изоляция СЕТЕВОЙ И РАБОЧЕЙ ЧАСТЕЙ, а также изоляция и (или) разделение между ними.
Рекомендуется проверять такие параметры, как ТОК УТЕЧКИ и электрическая прочность изоляции.
(в ред.
Изменения N 2, утв. Постановлением Госстандарта России от 19.01.2004 N 19-ст)
Если это применимо, основным проверяемым параметром может быть непрерывность цепи защитного заземления.
Является ли образец представительным, решают испытательная лаборатория и изготовитель.
П. 4.8. Целью является проверка работы ИЗДЕЛИЯ.
a) Предварительное воздействие влагой и последующие испытания МЕДИЦИНСКИХ ЭЛЕКТРИЧЕСКИХ ИЗДЕЛИЙ часто проводят в лабораториях, приспособленных для испытаний бытовых и аналогичных электрических приборов.
Во избежание ненужных капитальных и текущих расходов для таких лабораторий методы предварительного воздействия и испытания этих изделий следует, по возможности, сблизить.
b) В соответствии с
ГОСТ 14254 КОРПУС ИЗДЕЛИЙ типа IPX8 предотвращает проникновение определенного количества воды в места, где это могло бы привести к ОПАСНОСТИ.
(в ред.
Изменения N 2, утв. Постановлением Госстандарта России от 19.01.2004 N 19-ст)
Режим испытаний, а также приемлемое количество и места нахождения воды определяются частными стандартами. При полной недопустимости проникновения воды (для герметичных КОРПУСОВ) предварительное воздействие влагой не является необходимым.
Части, чувствительные к высокой влажности, но при нормальной эксплуатации находящиеся в контролируемых условиях окружающей среды и не влияющие на безопасность, не подвергают данному испытанию. Примерами являются: блоки памяти с высокой плотностью в компьютерных системах, диски и типы приводов и т.д.
(абзац введен
Изменением N 2, утв. Постановлением Госстандарта России от 19.01.2004 N 19-ст)
c) Во избежание конденсации, когда ИЗДЕЛИЕ помещено в камеру влаги, температура в ней должна быть равной или несколько ниже температуры ИЗДЕЛИЯ в момент его помещения в камеру. Для предотвращения необходимости в системе стабилизации температуры воздуха в помещении, в котором находится камера, температуру камеры при испытаниях устанавливают равной наружной от 20 до 32 °C, а затем "стабилизируют" на этом начальном уровне. Хотя известно влияние температуры камеры на степень поглощения влаги, можно считать, что это не приведет к значительному ухудшению воспроизводимости результатов и в то же время позволит уменьшить расходы.
d) КАПЛЕ- и БРЫЗГОЗАЩИЩЕННЫЕ ИЗДЕЛИЯ могут применяться в более влажных средах по сравнению с теми, в которых работают обычные изделия. Поэтому такие ИЗДЕЛИЯ выдерживают в камере влаги в течение 7 сут (см.
п. 4.10).
П. 5. ИЗДЕЛИЯ могут иметь комбинированную классификацию.
П. 5.1. Безопасность изделий класса III критически зависит от электропроводки и других изделий класса III, подключенных к ней. Эти факторы находятся вне контроля со стороны ОПЕРАТОРА, что считается недопустимым для МЕДИЦИНСКИХ ЭЛЕКТРИЧЕСКИХ ИЗДЕЛИЙ. Кроме того, ограничение напряжения недостаточно для обеспечения безопасности ПАЦИЕНТА. По этим причинам в настоящем стандарте изделия класса III не предусмотрены.
П. 6.1 f). Хотя ОБОЗНАЧЕНИЕ МОДЕЛИ ИЛИ ТИПА ИЗДЕЛИЯ обычно дает определенные данные о характеристиках ИЗДЕЛИЯ, оно может не обозначать точные данные о конструкции, включая примененные компоненты и материалы. При необходимости ОБОЗНАЧЕНИЕ МОДЕЛИ ИЛИ ТИПА может быть дополнено СЕРИЙНЫМ НОМЕРОМ. СЕРИЙНЫЙ НОМЕР может также использоваться для других целей. Указание только серии изготовления может быть недостаточным, если потребуется индивидуальная идентификация.
П. 6.1 n). Для предохранителей должна быть предусмотрена маркировка типа и номинала по ГОСТ Р 50537.
(обоснование п. 6.1 "n" введено
Изменением N 2, утв. Постановлением Госстандарта России от 19.01.2004 N 19-ст)
П. 6.1 z). Проверку маркировки протиранием проводят с использованием дистиллированной воды, этилового спирта, денатурированного метилового спирта и изопропилового спирта. Изопропиловый спирт описан в Европейской фармакопее следующим образом: "C
3H
8O (молекулярная масса 60,1) - Пропанол. Изопропиловый спирт. Прозрачная бесцветная жидкость с характерным запахом, смешивается с водой и спиртом. Он имеет относительную плотность 0,785 при температуре 20 °C, точку кипения при температуре 82,5 °C при давлении 1013 гПа".
(в ред.
Изменения N 2, утв. Постановлением Госстандарта России от 19.01.2004 N 19-ст)
П. 6.2 e). Для предохранителей должна быть предусмотрена маркировка типа и номинала по ГОСТ Р 50537.
(обоснование п. 6.2 "e" введено
Изменением N 2, утв. Постановлением Госстандарта России от 19.01.2004 N 19-ст)
П. 6.4. Специальный световой индикации не требуется.
(обоснование п. 6.4 введено
Изменением N 2, утв. Постановлением Госстандарта России от 19.01.2004 N 19-ст)
П. 6.7. О цветах световых индикаторов см. также Публикацию МЭК 73.
П. 6.8.1. Вопрос о языках, используемых в маркировке и ЭКСПЛУАТАЦИОННОЙ ДОКУМЕНТАЦИИ, не может быть решен МЭК. На международном уровне нельзя даже потребовать, чтобы обозначения и ЭКСПЛУАТАЦИОННАЯ ДОКУМЕНТАЦИЯ давались на национальных языках.
П. 6.8.2 a). Важно гарантировать, чтобы ИЗДЕЛИЕ не использовалось по невнимательности для целей, не соответствующих назначению.
Примеры помех должны включать: переходные процессы цепи питания, магнитную интерференцию, механическое взаимодействие, вибрацию, тепловое излучение, световое излучение.
(обоснование п. 6.8.2 "a" введено
Изменением N 2, утв. Постановлением Госстандарта России от 19.01.2004 N 19-ст)
В инструкции по эксплуатации может быть указано, что изготовитель, организация по монтажу и сборке или импортер берут на себя ответственность за безопасность, надежность и технические характеристики ИЗДЕЛИЯ только в случаях:
если операции по сборке, соединению с другими изделиями, регулировке, внесению изменений или ремонту выполняются уполномоченными ими лицами;
если электропроводка данного помещения соответствует необходимым требованиям и
если ИЗДЕЛИЕ используют в соответствии с инструкцией по эксплуатации.
П. 6.8.3 a). Точность и погрешность не определяются общим стандартом. Для получения информации о данных параметрах необходимо обратиться к частным стандартам.
(обоснование п. 6.8.3 "a" введено
Изменением N 2, утв. Постановлением Госстандарта России от 19.01.2004 N 19-ст)
П. 10.2.1. Приведенные условия окружающей среды основаны на условиях в зданиях без кондиционирования воздуха в климате, при котором температура иногда достигает +40 °C.
ИЗДЕЛИЯ, на которые распространяется настоящий стандарт, могут быть непригодными для использования в камерах, работающих под давлением.
ИЗДЕЛИЕ в соответствии с настоящим стандартом должно быть безопасно при эксплуатации в соответствии с
п. 10.2, однако оно должно быть работоспособно лишь в условиях, определяемых производителем в ЭКСПЛУАТАЦИОННЫХ ДОКУМЕНТАХ (см. определение НОРМАЛЬНОЙ ЭКСПЛУАТАЦИИ.
(абзац введен
Изменением N 2, утв. Постановлением Госстандарта России от 19.01.2004 N 19-ст)
П. 10.2.2. Из-за большого разнообразия МЕДИЦИНСКИХ ЭЛЕКТРИЧЕСКИХ ИЗДЕЛИЙ, на которые распространяется настоящий стандарт, невозможно определить допустимое влияние колебаний СЕТЕВОГО НАПРЯЖЕНИЯ и частоты на характеристики изделия конкретного типа. В настоящем стандарте такое влияние учитывается в ряде испытаний на безопасность.
Согласно теореме Фортескью, любая несбалансированная многофазная система может быть разложена на три сбалансированные системы фаз:
- систему так называемых составляющих с прямой последовательностью, с одинаковыми амплитудами и фазным углом, но с противоположной, по сравнению с исходной системой, последовательностью фаз.
(в ред.
Изменения N 2, утв. Постановлением Госстандарта России от 19.01.2004 N 19-ст)
При отсутствии других указаний переменное напряжение считается практически синусоидальным, если его мгновенное значение отличается от мгновенного значения идеальной формы в тот же момент не более чем на +/- 5% пикового значения идеальной формы.
Многофазная система напряжений считается симметричной, если значения ее составляющих отрицательной и нулевой последовательностей не превышают 2% значения составляющих прямой последовательности.
Многофазная система питания считается симметричной, если при питании от симметричной системы напряжений результирующая токовая система также будет симметричной. Из этого следует, что значения составляющих тока отрицательной и нулевой последовательностей не превышают 5% значения составляющих тока положительной последовательности;
- систему так называемых составляющих с обратной последовательностью с одинаковыми амплитудой и фазным углом, но с той же последовательностью фаз, что и у исходной системы;
(в ред.
Изменения N 2, утв. Постановлением Госстандарта России от 19.01.2004 N 19-ст)
- систему так называемых составляющих с нулевой последовательностью, с одинаковыми амплитудами и без фазного угла между фазами (с совмещением по фазе) и без последовательности фаз (стационарные векторы). Системы без нулевого провода не могут иметь составляющих с нулевой последовательностью. Ток нулевой последовательности можно определить как сумму токов трех фаз, деленную на три. Таким образом, ток нулевого провода в три раза превышает ток нулевой последовательности.
(в ред.
Изменения N 2, утв. Постановлением Госстандарта России от 19.01.2004 N 19-ст)
(Измененная редакция, Изм. N 1).
Литература <**>
--------------------------------
1. Elements of Power Systems Analysis W.D. Stevensons, jr. McGraw Hill (page 272).
2. IEEE Vol 37 Part 11 (1918) page 1329.
3. Modern power systems Neuenswonder page 183, Measurement of Zero Sequence.
П. 14.1 b). ИЗДЕЛИЕ, подключаемое к внешнему источнику постоянного тока (например для использования в машинах скорой помощи), должно удовлетворять всем требованиям к ИЗДЕЛИЯМ КЛАССА I или КЛАССА II.
П. 14.5 b). Если ИЗДЕЛИЕ С ВНУТРЕННИМ ИСТОЧНИКОМ ПИТАНИЯ имеет средства соединения с отдельным зарядным устройством или источником питания, который в свою очередь соединен с сетью, данное зарядное устройство или источник питания рассматривают как часть ИЗДЕЛИЯ и к нему применимы указанные требования.
Данные требования не применимы к ИЗДЕЛИЯМ (включая любой отдельный источник питания или зарядное устройство), которые не подлежат соединению с сетью и ПАЦИЕНТОМ одновременно.
(обоснование п. 14.5 "b" введено
Изменением N 2, утв. Постановлением Госстандарта России от 19.01.2004 N 19-ст)
П. 14.6. ИЗДЕЛИЕ, предназначенное для ПРЯМОГО ПРИМЕНЕНИЯ НА СЕРДЦЕ, имеющие одну или более РАБОЧИХ ЧАСТЕЙ ТИПА CF, может иметь одну или более дополнительных РАБОЧИХ ЧАСТЕЙ ТИПА B или BF, которые не могут накладываться одновременно (см.
п. 6.1 l).
Аналогично, ИЗДЕЛИЕ может иметь смешанный ТИП РАБОЧИХ ЧАСТЕЙ B и BF.
(обоснование п. 14.6 введено
Изменением N 2, утв. Постановлением Госстандарта России от 19.01.2004 N 19-ст)
П. 16. КОРПУСА и ЗАЩИТНЫЕ КРЫШКИ предназначены для защиты людей от контакта с частями, которые НАХОДЯТСЯ или могут оказаться ПОД НАПРЯЖЕНИЕМ в результате единичного нарушения защитной изоляции. Одновременно они могут обеспечивать защиту и от других видов опасности (механической, тепловой, химической и др.).
Понятие "случайный контакт" означает, что при нормальной эксплуатации человек прикасается к тем или иным частям без использования ИНСТРУМЕНТА и без значительного усилия.
Кроме особых случаев, когда ПАЦИЕНТ находится на опорной поверхности или резиновом наполненном водой матрасе, контакт с ИЗДЕЛИЕМ может иметь место:
одной рукой, имитируемой металлической фольгой 10x20 см (или меньшего размера при использовании ИЗДЕЛИЯ с меньшими общими размерами);
одним пальцем, выпрямленным или согнутым в естественном положении, имитируемым испытательным пальцем с ограничительным диском;
карандашом или ручкой, которые находятся в руке, имитируемыми испытательным штифтом;
ожерельем или аналогичным подвесным украшением, имитируемым металлическим стержнем, подвешенным над отверстиями в верхней крышке;
отверткой для регулировки органа управления ОПЕРАТОРОМ, имитируемой испытательным штифтом;
пальцем, вставляемым в отверстие, образовавшееся после отведения в сторону кромки или края щели, что имитируется комбинацией испытательного крюка и испытательного пальца.
Другие устройства не допускаются, за исключением случаев, когда они необходимы для проверки соответствия.
(Измененная редакция, Изм. N 1).
П. 16 a) 5). Требования этого
подпункта распространяются также и на те случаи, когда для дистанционного управления ИЗДЕЛИЕМ используется ручной блок управления, обычно подключаемый к ИЗДЕЛИЮ гибким многожильным кабелем.
Как правило, цепи управления работают на сверхнизком или даже БЕЗОПАСНОМ СВЕРХНИЗКОМ НАПРЯЖЕНИИ. Токи в этих цепях и сечения применяемых при этом проводов обычно малы.
Защитное заземление КОРПУСА блока управления было бы недостаточно надежным (из-за высокого сопротивления).
ДВОЙНАЯ ИЗОЛЯЦИЯ занимала бы много места и была бы слишком тяжелой, кроме того, миниатюрные выключатели и кнопки с УСИЛЕННОЙ ИЗОЛЯЦИЕЙ не выпускаются.
По этим причинам в случае отсутствия при НОРМАЛЬНОЙ ЭКСПЛУАТАЦИИ вероятности одновременного прикосновения к блоку управления и телу ПАЦИЕНТА указанный блок может иметь только ОСНОВНУЮ ИЗОЛЯЦИЮ и КОРПУС из металла или изоляционного материала.
Изоляция может быть рассчитана на сверхнизкое напряжение.
П. 16 c). Проверка защитного заземления ДОСТУПНЫХ МЕТАЛЛИЧЕСКИХ ЧАСТЕЙ ИЗДЕЛИЙ
(п. 18 f) проводится током от 10 до 25 А от источника достаточно низкого напряжения (не превышающего 6 В). Ток выдерживается, по меньшей мере, в течение 5 с. Основанием для этого требования является то, что соединение может выполнять свои защитные функции только в том случае, если оно выдерживает ток повреждения, возникающий при нарушении ОСНОВНОЙ ИЗОЛЯЦИИ.
Предполагается, что амплитуда такого тока достаточна для срабатывания защитных устройств электропроводки (плавких предохранителей, автоматических выключателей максимального тока, устройств защитного отключения и др.) в достаточно короткое время.
Минимальное время для прохождения испытательного тока должно обеспечивать выявление перегрева частей соединения из-за тонких проводов или плохого контакта. Выявление такого "слабого места" только методом измерения сопротивлений может оказаться невозможным.
Если проводящие части приводного механизма электрических органов управления соединены с ЗАЖИМОМ ЗАЩИТНОГО ЗАЗЕМЛЕНИЯ, то необходимое максимальное сопротивление составляет 0,2 Ом, минимальный испытательный ток - 1 А, максимальное напряжение источника - 50 В, а единственное ограничение минимального времени связано с продолжительностью считывания показаний измерительных приборов.
Такое смягчение требований оправдано следующими причинами:
a) Если приводные механизмы изготовлены из хрупкого материала и неспособны пропускать испытательный ток от 10 до 25 А, то они обычно представляют собой часть вторичной цепи и ток повреждения через соединение ограничен.
b) В связи с этим максимальное сопротивление может быть повышено, поскольку оно составляет лишь незначительную часть общего полного сопротивления току повреждения. Напряжение источника и испытательное время менее критичны, поскольку перегорание защитного соединения маловероятно.
П. 16 d). Использование
символа 14 табл. DI "Внимание! См. ЭКСПЛУАТАЦИОННУЮ ДОКУМЕНТАЦИЮ" приложения D недостаточно. Следует иметь предупреждающую надпись снаружи ИЗДЕЛИЯ.
П. 16 e). Комбинированное использование изолированного ИСТОЧНИКА ПИТАНИЯ и ограниченного напряжения считается дополнительной мерой защиты от ОПАСНОСТИ поражения электрическим током.
(Введен дополнительно, Изм. N 1).
П. 17. Воздух может частично или полностью выполнять функции ОСНОВНОЙ и (или) ДОПОЛНИТЕЛЬНОЙ ИЗОЛЯЦИИ.
П. 17 h). Любой из электродов дефибриллятора может, в соответствии с клиническим применением, быть соединен с землей либо по меньшей мере соотнесен с землей.
Когда дефибриллятор подключают к ПАЦИЕНТУ, высоковольтное напряжение может, таким образом, быть приложено либо между действующими частями ИЗДЕЛИЯ, либо между ними и землей. Поэтому ДОСТУПНЫЕ ЧАСТИ должны быть адекватно изолированы от ЦЕПИ ПАЦИЕНТА или, если изоляция РАБОЧИХ ЧАСТЕЙ защищена приборами, ограничивающими напряжение, иметь защитное заземление.
Кроме того, поскольку безопасность не должна нарушаться даже в случае неправильного использования, при отсутствии частного стандарта маркировка РАБОЧЕЙ ЧАСТИ о ЗАЩИТЕ ОТ РАЗРЯДА ДЕФИБРИЛЛЯТОРА должна гарантировать отсутствие нежелательных последствий при использовании ИЗДЕЛИЯ при лечении.
Испытания должны подтверждать, что:
a) любые ДОСТУПНЫЕ ЧАСТИ ИЗДЕЛИЯ, кабели ПАЦИЕНТА, кабельные соединения и т.д., которые не имеют ЗАЩИТНОГО ЗАЗЕМЛЕНИЯ, не станут действующими элементами из-за пробоя напряжения дефибрилляции;
b) ИЗДЕЛИЕ будет продолжать функционировать после приложения напряжения дефибрилляции.
НОРМАЛЬНАЯ ЭКСПЛУАТАЦИЯ предусматривает ситуацию, при которой ПАЦИЕНТ подвергается дефибрилляции и соединен с ИЗДЕЛИЕМ, и в то же время ОПЕРАТОР или другое лицо находится в контакте с КОРПУСОМ. Возможность такой ситуации и возникновение в то же самое время единичного отказа из-за дефекта в защитном заземлении весьма маловероятны и поэтому не рассматриваются. Однако нарушение рабочего заземления вследствие невыполнения требований
п. 18 более вероятно и поэтому требует проведения данных испытаний.
Сила электрического удара, который получит ПАЦИЕНТ при касании ДОСТУПНЫХ ЧАСТЕЙ во время разряда дефибриллятора, ограничена по значению (соответствующему 100 мкКл), которая является ощутимой и неприятной, но не опасной.
Части (контуры) СИГНАЛЬНОГО ВХОДА и СИГНАЛЬНОГО ВЫХОДА включаются в рассмотрение пути сигнала к ИЗДЕЛИЮ, поскольку могут являться источниками энергий, причиняющих повреждения.
Испытательные схемы на
черт. 50 и
51 настоящего стандарта разработаны для упрощения проведения испытаний за счет интегрирования напряжения, возникающего на сопротивлении (R
1).
Значение индуктивности L в испытательной схеме на
черт. 50 и
51 выбрано для обеспечения меньшей постоянной времени, чем при реальной ситуации, с целью правильного проведения испытаний средств защиты.
Обоснование для выбора импульсного испытательного напряжения
Когда напряжение дефибрилляции прикладывается к грудной клетке ПАЦИЕНТА через внешние электроды (или дефибрилляционные электроды), ткани тела ПАЦИЕНТА в области электродов становятся делителями напряжения.
Распределение напряжения может быть грубо оценено с использованием трехмерной теории поля, но оно модифицируется проводимостью местных тканей, которая далеко не является однородной.
Если электрод ЭЛЕКТРИЧЕСКОГО МЕДИЦИНСКОГО ИЗДЕЛИЯ другого типа приложен к ПАЦИЕНТУ в области наложения электродов дефибриллятора, напряжение, под которым он окажется, зависит от его положения, но в основном оно будет меньше, чем напряжение дефибриллятора с нагрузкой.
К сожалению, невозможно оценить, на сколько меньше будет это напряжение, так как электрод может быть помещен в любом месте этой области, включая и очень близкое расстояние к электродам дефибриллятора. При отсутствии частного стандарта может потребоваться, что такой электрод и ИЗДЕЛИЕ, с которым он соединен, должен будет выдерживать полное напряжение дефибриллятора и оно может оказаться напряжением холостого хода, так как один из электродов дефибриллятора может не иметь хорошего контакта с ПАЦИЕНТОМ.
Настоящее изменение к общему стандарту устанавливает значение напряжения 5 кВ при отсутствии соответствующего частного стандарта.
(обоснование п. 17 "h" введено
Изменением N 2, утв. Постановлением Госстандарта России от 19.01.2004 N 19-ст)
П. 18 a). Как правило, ДОСТУПНЫЕ МЕТАЛЛИЧЕСКИЕ ЧАСТИ ИЗДЕЛИЙ КЛАССА I должны быть соединены постоянно и с достаточно малым полным электрическим сопротивлением с ЗАЖИМОМ ЗАЩИТНОГО ЗАЗЕМЛЕНИЯ.
Однако ИЗДЕЛИЯ КЛАССА I могут иметь ДОСТУПНЫЕ ЧАСТИ, которые так отделены от СЕТЕВОЙ ЧАСТИ, что в НОРМАЛЬНОМ СОСТОЯНИИ и при ЕДИНИЧНОМ НАРУШЕНИИ изоляции СЕТЕВОЙ ЧАСТИ или защитного заземления ТОК УТЕЧКИ от этих ДОСТУПНЫХ ЧАСТЕЙ на землю не превышает значений
табл. IV (см.
п. 19).
В этом случае эти ДОСТУПНЫЕ ЧАСТИ не должны быть соединены с ЗАЖИМОМ ЗАЩИТНОГО ЗАЗЕМЛЕНИЯ, а могут быть соединены, например, с ЗАЖИМОМ РАБОЧЕГО ЗАЗЕМЛЕНИЯ или могут быть оставлены плавающими.
Отделение ДОСТУПНЫХ МЕТАЛЛИЧЕСКИХ ЧАСТЕЙ от СЕТЕВОЙ ЧАСТИ может быть достигнуто применением ДВОЙНОЙ ИЗОЛЯЦИИ, металлическими экранами или СОЕДИНЕННЫМИ С ЗАЖИМОМ ЗАЩИТНОГО ЗАЗЕМЛЕНИЯ ДОСТУПНЫМИ МЕТАЛЛИЧЕСКИМИ ЧАСТЯМИ или вторичной цепью, полностью отделяющими ДОСТУПНЫЕ МЕТАЛЛИЧЕСКИЕ ЧАСТИ от СЕТЕВОЙ ЧАСТИ.
Части ИЗДЕЛИЯ
Части, НАХОДЯЩИЕСЯ ПОД НАПРЯЖЕНИЕМ
Обозначения:
A - короткое замыкание между частями.
ZPE - полное электрическое сопротивление соединения цепи защитного заземления в омах (более 0,1 Ом).
IF - максимальный длительный ожидаемый ток повреждения в амперах в соединении цепи защитного заземления, вызванный единичным нарушением изоляции от земли.
IENCL - допустимое значение ТОКА УТЕЧКИ НА КОРПУС для УСЛОВИЙ ЕДИНИЧНОГО НАРУШЕНИЯ.
RT - испытательное сопротивление (1 кОм)
Металлические части за декоративным корпусом, который не удовлетворяет требованиям к механической прочности, рассматривают как ДОСТУПНЫЕ МЕТАЛЛИЧЕСКИЕ ЧАСТИ.
П. 18 g). Ток повреждения может быть ограничен достаточно низким значением с учетом полного электрического сопротивления или характеристики источника питания, например в случае системы, не соединенной с землей или же соединенной с ней через высокое полное сопротивление.
(в ред.
Изменения N 2, утв. Постановлением Госстандарта России от 19.01.2004 N 19-ст)
В таких случаях при определении поперечного сечения защитного заземляющего соединения исходят в основном из механических требований.
П. 19.1 d). При НОРМАЛЬНОМ СОСТОЯНИИ ТОК УТЕЧКИ НА КОРПУС ИЗДЕЛИЙ КЛАССА I от частей, соединенных с ЗАЖИМОМ ЗАЩИТНОГО ЗАЗЕМЛЕНИЯ, пренебрежимо мал.
П. 19.2 a). Пробой ОСНОВНОЙ ИЗОЛЯЦИИ ИЗДЕЛИЙ КЛАССА I обычно не считается УСЛОВИЕМ ЕДИНИЧНОГО НАРУШЕНИЯ, поскольку ТОКИ УТЕЧКИ в этом случае нельзя ограничить допустимыми пределами (
табл. IV) в течение времени до срабатывания плавких предохранителей для АВТОМАТИЧЕСКИХ ВЫКЛЮЧАТЕЛЕЙ МАКСИМАЛЬНОГО ТОКА. Как исключение, ТОКИ УТЕЧКИ измеряют при закорачивании ОСНОВНОЙ ИЗОЛЯЦИИ в случаях, когда возникают сомнения в эффективности соединений защитного заземления в ИЗДЕЛИИ (см.
пп. 17 a) и
17 g)).
П. 19.3 и
табл. IV. Допустимые значения непрерывных ТОКОВ УТЕЧКИ и ДОПОЛНИТЕЛЬНОГО ТОКА В ЦЕПИ ПАЦИЕНТА для постоянного тока и для переменного сложной формы тока частотой до 1 кГц включительно.
Обычно опасность фибрилляции желудочков сердца или нарушение его нагнетательного действия повышается с увеличением значения или длительности (до нескольких секунд) тока через сердце. Некоторые участки сердца имеют

чувствительность, чем другие, поэтому ток, вызывающий фибрилляцию желудочков при воздействии на одну часть сердца, не оказывает эффекта при воздействии на другую его часть.
Опасность наиболее велика и примерно одинакова для частот в диапазоне от 10 до 200 Гц. Она ниже примерно в 5 раз для постоянного тока и примерно в 1,5 раза - для частоты 1 кГц. Свыше 1 кГц опасность быстро уменьшается <1>. Значения в
табл. IV охватывают диапазон от постоянного тока до частоты 1 кГц. Частоты ПИТАЮЩЕЙ СЕТИ 50 и 60 Гц находятся в диапазоне наибольшей опасности.
--------------------------------
Как правило, требования общего стандарта менее жестки, чем требования частных стандартов. Некоторые допустимые значения в
табл. IV заданы такими, чтобы:
a) большинство ИЗДЕЛИЙ могли удовлетворять соответствующим требованиям и
b) они могут быть отнесены к большинству типов ИЗДЕЛИЙ (существующих или будущих), для которых частные стандарты отсутствуют.
ТОК УТЕЧКИ НА ЗЕМЛЮ
Допустимые значения ТОКА УТЕЧКИ НА ЗЕМЛЮ не являются критическими и выбирались для исключения значительного повышения токов, протекающих через систему защитного заземления помещения.
В
примечании 2) к табл. IV указаны условия, при которых допустимы более высокие ТОКИ УТЕЧКИ на землю при недоступности токопроводящих частей.
В
примечании 3) к табл. IV указано, что ИЗДЕЛИЯ с закрепленным и постоянно присоединенным ПРОВОДОМ ЗАЩИТНОГО ЗАЗЕМЛЕНИЯ могут иметь более высокие допустимые ТОКИ УТЕЧКИ НА ЗЕМЛЮ, поскольку случайное прерывание ПРОВОДА ЗАЩИТНОГО ЗАЗЕМЛЕНИЯ весьма маловероятно.
ТОК УТЕЧКИ НА КОРПУС
Предельные значения основаны на следующих соображениях:
a) ТОК УТЕЧКИ НА КОРПУС ИЗДЕЛИЯ С РАБОЧИМИ ЧАСТЯМИ ТИПА CF при НОРМАЛЬНОМ СОСТОЯНИИ был увеличен до того же значения, что и для ИЗДЕЛИЙ С РАБОЧИМИ ЧАСТЯМИ ТИПОВ B и BF, поскольку возможно их одновременное использование на ПАЦИЕНТЕ.
(в ред.
Изменения N 2, утв. Постановлением Госстандарта России от 19.01.2004 N 19-ст)
b) Абзац исключен с 1 июля 2004 года. -
Изменение N 2, утв. Постановлением Госстандарта России от 19.01.2004 N 19-ст.
Плотность тока на сердце, обусловленная током, который проходит через грудь, составляет 50 мкА/мм2 на ампер <8>. Плотность тока на сердце для тока 500 мкА (максимально допустимое значение при УСЛОВИИ ЕДИНИЧНОГО НАРУШЕНИЯ), проходящего через грудь, составит 0,025 мкА/мм2, т.е. значительно ниже опасного уровня.
--------------------------------
c) Вероятность протекания через сердце ТОКА УТЕЧКИ НА КОРПУС, вызывающего фибрилляцию желудочков или нарушение нагнетательного действия сердца.
При небрежном использовании внутрисердечных проводов или наполнении жидкостью катетеров ТОК УТЕЧКИ НА КОРПУС, предположительно, может попасть внутрь сердца. При работе с такими устройствами необходимо всегда проявлять особую осторожность и манипулировать ими в сухих резиновых перчатках.
Вероятность непосредственного контакта между внутрисердечным устройством и КОРПУСОМ считается весьма невысокой, по-видимому одна на 100 процедур. Несколько выше вероятность косвенного контакта через медицинский персонал, по-видимому одна на 10 процедур. Максимально допустимый ТОК УТЕЧКИ при НОРМАЛЬНОМ СОСТОЯНИИ составляет 100 мкА, что само по себе способно вызвать фибрилляцию с вероятностью 0,05. При вероятности косвенного контакта 0,1 общая вероятность будет 0,005. Она может показаться чрезмерно высокой, однако следует иметь в виду, что при правильной эксплуатации внутрисердечного устройства ее можно снизить до значения, характерного для механической стимуляции, т.е. 0,001.
Вероятность повышения ТОКА УТЕЧКИ НА КОРПУС до максимально допустимого значения 500 мкА (УСЛОВИЕ ЕДИНИЧНОГО НАРУШЕНИЯ) при плохом техническом обслуживании принята равной 0,1.
Вероятность того, что этот ток приведет к фибрилляции, принята равной единице, а вероятность случайного контакта непосредственно с КОРПУСОМ, как и в вышеуказанном случае, равна 0,01, что дает общую вероятность 0,001, равную общей вероятности в случае только механической стимуляции. Вероятность того, что ТОК УТЕЧКИ НА КОРПУС при максимально допустимом уровне 500 мкА (УСЛОВИЕ ЕДИНИЧНОГО НАРУШЕНИЯ) попадет на внутрисердечное устройство через медицинский персонал, составляет 0,01 (0,1 для УСЛОВИЯ ЕДИНИЧНОГО НАРУШЕНИЯ и 0,1 для случайного контакта). Поскольку вероятность того, что этот ток приведет к фибрилляции, составляет 1, общая вероятность также будет равной 0,01. И вновь она представляется высокой, однако соответствующими средствами ее можно снизить до уровня вероятности только при механической стимуляции (0,001).
d) Вероятность того, что ТОК УТЕЧКИ на КОРПУС ощущается ПАЦИЕНТОМ.
При использовании зажатых в руке электродов и неповрежденной коже вероятность ощущения 500 мкА составляет 0,01 для мужчин и 0,014 для женщин <1>, <2>. Большая вероятность имеет место для токов, проходящих через слизистые оболочки или кожные покровы <2>. Так как распределение нормальное <1>, имеется вероятность того, что некоторые пациенты будут чувствовать очень слабые токи. Имеется сообщение, что один пациент чувствовал ток 4 мкА, проходящий через слизистую оболочку <2>.
--------------------------------
ТОКИ УТЕЧКИ НА КОРПУС для ИЗДЕЛИЙ С РАБОЧИМИ ЧАСТЯМИ ТИПОВ B, BF и CF приняты одинаковыми, поскольку ИЗДЕЛИЯ этих типов можно применять одновременно на одном ПАЦИЕНТЕ.
(в ред.
Изменения N 2, утв. Постановлением Госстандарта России от 19.01.2004 N 19-ст)
ТОК УТЕЧКИ НА ПАЦИЕНТА
Допустимый ТОК УТЕЧКИ НА ПАЦИЕНТА для РАБОЧИХ ЧАСТЕЙ ТИПА CF при НОРМАЛЬНОМ СОСТОЯНИИ принят равным 10 мкА, что дает вероятность фибрилляции желудочков или нарушения нагнетательного действия сердца при прохождении такого тока через небольшие участки на внутрисердечную область, равную 0,002.
(в ред.
Изменения N 2, утв. Постановлением Госстандарта России от 19.01.2004 N 19-ст)
Даже при нулевом токе отмечены случаи, когда механическое раздражение вызывает фибрилляцию <4>. Предельное значение тока 10 мкА легко достигается и не приводит к значительному повышению вероятности фибрилляции при внутрисердечных процедурах. Максимальное значение тока 50 мкА, допускаемое при УСЛОВИИ ЕДИНИЧНОГО НАРУШЕНИЯ для РАБОЧИХ ЧАСТЕЙ ТИПА CF, основано на токе, который, как установлено в клинических условиях, имеет очень низкую вероятность вызова фибрилляции или нарушения нагнетательного действия сердца.
(в ред.
Изменения N 2, утв. Постановлением Госстандарта России от 19.01.2004 N 19-ст)
--------------------------------
Для катетеров диаметрам 1,25 - 2 мм, которые могут контактировать с миокардом, вероятность того, что ток 50 мкА вызовет фибрилляцию, приблизительно равна 0,01 (см.
черт. A1 и
пояснения к нему). Катетеры с малой площадью поперечного сечения (0,22 и 0,93 мм
2), применяемые в ангиографии, способны с большей вероятностью вызывать фибрилляцию или нарушать нагнетательное действие сердца при их непосредственном расположении на чувствительных участках сердца.
Общая вероятность фибрилляции желудочков под воздействием ТОКА УТЕЧКИ НА ПАЦИЕНТА при УСЛОВИИ ЕДИНИЧНОГО НАРУШЕНИЯ составляет 0,001 (0,1 - вероятность единичного нарушения и 0,01 - вероятность того, что ток 50 мкА вызовет фибрилляцию), что равно вероятности при использовании только механической стимуляции.
Ток 50 мкА, допускаемый при УСЛОВИИ ЕДИНИЧНОГО НАРУШЕНИЯ, вряд ли может привести к плотности тока, достаточной для стимуляции нервно-мышечных тканей или в случае постоянного тока вызвать их некроз.
Для РАБОЧИХ ЧАСТЕЙ ТИПА B и BF с максимально допустимым ТОКОМ УТЕЧКИ НА ПАЦИЕНТА при УСЛОВИИ ЕДИНИЧНОГО НАРУШЕНИЯ, равным 500 мкА, справедливы те же соображения, что и для ТОКА УТЕЧКИ НА КОРПУС, поскольку этот ток не протекает непосредственно через сердце.
(в ред.
Изменения N 2, утв. Постановлением Госстандарта России от 19.01.2004 N 19-ст)
Вероятность попадания СЕТЕВОГО НАПРЯЖЕНИЯ на тело ПАЦИЕНТА представляется весьма небольшой. Это может иметь место в случае следующих нарушений:
a) нарушения ЗАЩИТНОГО ЗАЗЕМЛЕНИЯ ИЗДЕЛИЯ КЛАССА I (вероятность 0,1);
b) нарушения ОСНОВНОЙ ИЗОЛЯЦИИ. Основанная на практическом опыте вероятность менее 0,01.
Это дает общую вероятность появления СЕТЕВОГО НАПРЯЖЕНИЯ на теле пациента, равную 0,001.
Для РАБОЧИХ ЧАСТЕЙ ТИПА CF ТОК УТЕЧКИ НА ПАЦИЕНТА в этом случае ограничен значением 50 мкА, т.е. не более того, которое рассматривалось ранее для УСЛОВИЙ ЕДИНИЧНОГО НАРУШЕНИЯ.
(в ред.
Изменения N 2, утв. Постановлением Госстандарта России от 19.01.2004 N 19-ст)
Для РАБОЧИХ ЧАСТЕЙ ТИПА BF в этом случае максимальный ТОК УТЕЧКИ НА ПАЦИЕНТА равен 5 мА. Даже если этот ток пройдет через грудь, то его плотность на сердце будет иметь значение 0,25 мкА/мм2. Такой ток будет очень чувствительным для пациента, однако вероятность его появления очень незначительна.
(в ред.
Изменения N 2, утв. Постановлением Госстандарта России от 19.01.2004 N 19-ст)
ТОК УТЕЧКИ НА ПАЦИЕНТА 5 мА допускается при УСЛОВИЯХ ЕДИНИЧНОГО НАРУШЕНИЯ, при которых внешнее напряжение приложено к РАБОЧИМ ЧАСТЯМ ТИПА BF, поскольку в этом случае риск вредного физиологического воздействия мал и возникновение СЕТЕВОГО НАПРЯЖЕНИЯ в ЦЕПИ ПАЦИЕНТА весьма маловероятно.
(абзац введен
Изменением N 2, утв. Постановлением Госстандарта России от 19.01.2004 N 19-ст)
Так как сосуществование соединения земли с ПАЦИЕНТОМ - это условие НОРМАЛЬНОЙ ЭКСПЛУАТАЦИИ, то не только ДОПОЛНИТЕЛЬНЫЙ ТОК В ЦЕПИ ПАЦИЕНТА, но также ТОК УТЕЧКИ НА ПАЦИЕНТА может протекать в течение продолжительного времени. В этом случае, чтобы избежать некроза ткани, необходимо добиваться, чтобы значения постоянного тока были низкими.
(абзац введен
Изменением N 2, утв. Постановлением Госстандарта России от 19.01.2004 N 19-ст)
ДОПОЛНИТЕЛЬНЫЙ ТОК В ЦЕПИ ПАЦИЕНТА
Допустимые значения ДОПОЛНИТЕЛЬНОГО ТОКА В ЦЕПИ ПАЦИЕНТА относятся к таким ИЗДЕЛИЯМ, как импедансные плетизмографы, использующие токи частотой не менее 0,1 Гц. Более низкие значения указаны для постоянного тока во избежание некроза тканей при продолжительных процедурах.
Вероятность фибрилляции желудочков
В статьях Стармера <6> и Ватсона <7> приведены данные по фибрилляции желудочков под воздействием токов частотой 50 и 60 Гц, проходящих непосредственно через сердце человека с сердечным заболеванием. Вероятность фибрилляции получена как функция диаметра электрода и значения тока. Для электродов диаметром 1,25 и 2 мм и токов до 0,3 мА распределение является нормальным. Поэтому оно было экстраполировано для учета значений, обычно встречающихся при оценке степени опасности ДЛЯ ПАЦИЕНТА (значения, указанные на
черт. A1). Экстраполяция показывает, что:
--------------------------------
a) любое, самое малое значение тока связано с некоторой вероятностью фибрилляции и
b) обычно встречающиеся значения дают малую вероятность, в диапазоне приблизительно от 0,002 до 0,01.
Фибрилляция зависит от многих факторов (состояния ПАЦИЕНТА, вероятности прохождения тока через более чувствительные участки миокарда, вероятности фибрилляции как функции значения тока или его плотности, физиологии, параметров электрического поля и др.), поэтому при определении возможной опасности следует использовать статистические данные для целой группы условий.
Примечание. Об интерпретации результатов см. статью Стармера и Ватсона.
--------------------------------
1) Charles F. Dalziel; Re-evaluation of lethal electric currents, IEEE Transactions on Industry and General Applications, Vol. I GA-4, No. 5, September/October 1968.
2) Kohn S. Keesey, Frank S. Letcher; Human threshold of electric shock at power transmission frequencies; Arch. Environ. Health, Vol. 21, October 1970.
3) O.Z. Roy; 60 Hz Ventricular fibrillation and rhythm thresholds and the non-pacing intracardiac cathether; Medical and Biological Engineering, March 1976.
4) E.B. Rafferty, H.L. Green, M.H. Yacoub; Cardiovascular Research; Vol. 9, No. 2, pp. 263 - 265, March 1975.
5) H.L. Green; Electrical Safety Symposium Report; Department of Health and Social Security; United Kingdom, October 1976.
6) C. Frank Starmer, Robert E. Whalen; Current density and electrically induced ventricular fibrillation; Medical Instrumentation; Vol. 7, No. 1, January - February 1973.
7) A.B. Watson, J.S. Wright; Electrical thresholds for ventricular fibrillation in man; Medical Journal of Australia; June 16, 1973.
8) A.M. Dolan, B.M. Horacek, P.M. Rautaharaju; Medical Instrumentation (abstract), January 12, 1953, 1978.
П. 19.4 a). Хотя известно, что поглощаемая изоляцией влага гораздо больше влияет на ее сопротивление, чем на емкость, однако важнее, что результаты измерения сопротивления во многом зависят от выбора момента, в котором они проводятся. Поэтому такие результаты могли бы оказаться невоспроизводимыми.
Для еще большего повышения воспроизводимости результатов было предложено задерживать измерения ТОКА УТЕЧКИ и начинать их спустя 1 ч после окончания предварительного воздействия влагой. При этом исходили из того, что если уменьшение сопротивления изоляции приведет к возникновению опасности, то это будет обнаружено по повышению ТОКА УТЕЧКИ, а также изменению результатов проверки ее электрической прочности.
П. 19.4 b). Вместо выключателей S
1 или S
1 + S
2 или же S
1 + S
2 + S
3 на
черт. 10 -
13 для прерывания соответствующих проводов можно использовать другие средства. Вместо одно- или многофазного разделительного трансформатора с регулируемым выходным напряжением (напряжениями), показанными на
черт. 10 -
14, может быть использован разделительный трансформатор с постоянным выходным напряжением, питаемый от автотрансформатора с регулируемым выходным напряжением.
П. 19.4.
табл. IV. Ток 5 мА, протекающий между РАБОЧЕЙ ЧАСТЬЮ и землей при подаче внешнего напряжения на эту часть в ИЗДЕЛИЯХ ТИПА BF, допускается, поскольку опасность возникновения вредных физиологических эффектов невелика, а появление напряжения 220 В на теле ПАЦИЕНТА весьма маловероятно.
П. 19.4 d). Существует некоторая вероятность использования ИЗДЕЛИЯ на металлических заземленных частях или внутри таких частей, однако такие случаи достаточно сложно охарактеризовать для получения воспроизводимых результатов испытаний. В связи с этим указание, приведенное в
1), следует рассматривать как условное.
Вероятность того, что кабели ПАЦИЕНТА обладают значительной емкостью по отношению к земле, обычно достаточно высока, что оказывает существенное влияние на результаты испытаний. Поэтому предусмотрено их расположение, обеспечивающее воспроизводимость результатов.
П. 19.4 e) 4). Измерительное устройство основано на методе измерений, учитывающем физиологическое влияние тока, протекающего через человеческое тело, в том числе сердце.
П. 19.4 h). Следует следить, чтобы емкость измерительного прибора и его соединительных проводов с землей и корпусом изделия была минимально возможной.
Вместо разделительного трансформатора с регулируемым выходным напряжением может быть использован разделительный трансформатор с постоянным выходным напряжением, питаемый от автотрансформатора с регулируемым выходным напряжением.
П. 20.1 A-f. В противоположность к определению по
*2.3.2 "ОСНОВНАЯ ИЗОЛЯЦИЯ: Изоляция частей, НАХОДЯЩИХСЯ ПОД НАПРЯЖЕНИЕМ, для обеспечения основной защиты от поражения электрическим током";
изоляция A-f не обеспечивает такой степени защиты, но если испытание необходимо, оно должно быть проведено при тех же значениях испытательного напряжения, как и для ОСНОВНОЙ ИЗОЛЯЦИИ.
(обоснование п. 20.1 "A-f" введено
Изменением N 2, утв. Постановлением Госстандарта России от 19.01.2004 N 19-ст)
П. 20.3. Компоненты ИЗДЕЛИЯ, проверяемые на электрическую прочность по
п. 20, например держатели предохранителей, кнопки, выключатели и др., будут подвергаться воздействию соответствующих испытательных напряжений.
Если указанные детали по своим характеристикам не выдерживают таких напряжений, то в ИЗДЕЛИЯХ могут быть приняты дополнительные меры (например с помощью дополнительного изоляционного материала) (см. также
пп. 4.4 и
56.1)).
Испытание на электрическую прочность проводят при напряжении, указанном в
табл. V. Значения этих напряжений применимы для испытаний изоляции, которая в нормальных условиях подвергается продолжительному воздействию рабочего напряжения U и кратковременных сверхнапряжений.
(абзац введен
Изменением N 2, утв. Постановлением Госстандарта России от 19.01.2004 N 19-ст)
Для РАБОЧИХ ЧАСТЕЙ С ЗАЩИТОЙ ОТ РАЗРЯДА ДЕФИБРИЛЛЯТОРА испытательное напряжение, полученное из значения рабочего напряжения U, равного пиковому значени
(абзац введен
Изменением N 2, утв. Постановлением Госстандарта России от 19.01.2004 N 19-ст)
Специальное испытание по
п. 17 *h) обеспечивает достаточную защиту против воздействия импульсов дефибрилляции, при этом нет необходимости проводить испытания на электрическую прочность.
(абзац введен
Изменением N 2, утв. Постановлением Госстандарта России от 19.01.2004 N 19-ст)
П. 20.4 a). Проверку электрической прочности изоляции по
п. 20.4 a) проводят сразу же после ее предварительной обработки влагой, когда ИЗДЕЛИЕ еще находится в камере влаги, поэтому может оказаться необходимым принятие соответствующих мер по защите персонала испытательной лаборатории.
П. 20.4 b). Испытательное напряжение можно получить от внешнего трансформатора, источника постоянного тока или от трансформатора самого ИЗДЕЛИЯ.
В последнем случае во избежание перегрева частота испытательного напряжения может превышать НОМИНАЛЬНУЮ частоту ИЗДЕЛИЯ.
(в ред.
Изменения N 2, утв. Постановлением Госстандарта России от 19.01.2004 N 19-ст)
Метод и длительность испытаний при рабочих напряжениях, равных или больших 1000 В переменного тока или 1500 В постоянного тока или пикового значения, могут быть дополнительно указаны в частных стандартах.
П. 20.4 g). Во избежание перегрузок рабочей или дополнительной изоляции, например при испытании трансформатора, можно использовать делитель напряжения с общей точкой, подключенной к сердечнику или другой соединительной точке, что обеспечит требуемое деление напряжения на проверяемой изоляции. Для этой же цели можно применять два правильно сфазированных испытательных трансформатора.
П. 20.4 j). Компоненты, предназначенные для ограничения напряжения, которые могут быть повреждены рассеиваемой мощностью при испытаниях электрической прочности изоляции, могут быть удалены при проведении испытаний.
П. 21.5. Методы испытаний удерживаемых в руке ИЗДЕЛИЙ или их частей отличаются от применяемых при испытании ПЕРЕНОСНЫХ и ПЕРЕДВИЖНЫХ ИЗДЕЛИЙ, что обусловлено различиями их применения.
П. 21.6. В отличие от распространенного мнения МЕДИЦИНСКИЕ ЭЛЕКТРИЧЕСКИЕ ИЗДЕЛИЯ могут применяться в неблагоприятных для них условиях.
В неотложных случаях такие ИЗДЕЛИЯ переносятся или перевозятся на тележках через дверные пороги и грузятся в лифты, а также подвергаются толчкам и вибрациям. Для ИЗДЕЛИЙ некоторых видов такие условия можно характеризовать как условия НОРМАЛЬНОЙ ЭКСПЛУАТАЦИИ.
П. 22. Степень защиты, требуемая для КОРПУСОВ или ограждений для движущихся частей, зависит от общей конструкции и назначения ИЗДЕЛИЙ. При анализе возможности использования открытых движущихся частей необходимо учитывать такие факторы, как степень их открытия, их форма, вероятность случайного прикосновения к ним, скорость их перемещения, а также вероятность попадания пальцев, рук или одежды в движущиеся части (например в сцепленные шестерни, под ремни на шкивах или в местах, где движущиеся части сближаются, создавая сжатие или срез).
Эти факторы могут учитываться как при рассмотрении режима НОРМАЛЬНОЙ ЭКСПЛУАТАЦИИ, так и при различного рода настройках или замене при присоединении любой ПРИНАДЛЕЖНОСТИ, в том числе на основе указаний инструкции по монтажу, поскольку ограждения могут устанавливаться на стадии монтажа, а не являться частью СТАЦИОНАРНОГО ИЗДЕЛИЯ.
Характеристиками ограждений являются:
возможность их снятия только с использованием ИНСТРУМЕНТА;
возможность снятия для обслуживания и замены;
прочность и жесткость;
укомплектованность;
возникновение дополнительных опасностей, например появление суженных участков, а также усложнение эксплуатации в связи с необходимостью обслуживания таких частей, например их очистки.
П. 26. На предприятиях и в мастерских чрезмерный шум может вызвать усталость или даже повреждение слуха. Пределы, исключающие повреждение слуха, указаны в стандартах ИСО.
В медицинских помещениях необходимы более низкие пределы шума для обеспечения комфорта ПАЦИЕНТУ и медицинскому персоналу. Фактический эффект, создаваемый шумом ИЗДЕЛИЯ, сильно зависит от акустических параметров помещения, изоляции между помещениями и взаимодействия между частями ИЗДЕЛИЯ.
П. 28.5. Расчет сил (динамических нагрузок), вызванных ускорением или замедлением подвешенных масс, зачастую труден, так как ускорения и замедления в сильной степени зависят от гибкости различных частей, чей комбинированный эффект трудно предвидеть. Это относится, в частности, к ручному приводу с концевым выключателем. Для привода с электродвигателем следует учитывать эффекты нарушений в электрических цепях управления.
Требования к переменным нагрузкам (включая размеры направляющих и колес) находятся на рассмотрении.
П. 36. Высокочастотное излучение 0,15 МГц обычно безвредно, однако при стабильных уровнях энергии это излучение может даже при относительно низких уровнях повлиять на функционирование чувствительных электронных устройств и вызвать помехи радио- и телесигналов.
Требования к конструкции обычно не предъявляют, но пределы и методы измерения электромагнитной совместимости приводят в нормативных документах на радиопомехи.
Требования к чувствительности ИЗДЕЛИЙ к внешним помехам (электромагнитное поле, колебание напряжения питания) находятся на рассмотрении
(Введен дополнительно, Изм. N 1).
П. 40.3. Графики на
черт. 29,
30 и
31 предназначены для помощи при расчете цепей, удовлетворяющих требованиям к предельно допустимым значениям для ИЗДЕЛИЙ КАТЕГОРИИ AP без проведения испытания на воспламенение.
Экстраполяция на более высокие напряжения неприемлема, так как при этом условия воспламенения газов будут другими. Предельное значение индуктивности вводится по той причине, что большая индуктивность обычно обусловливает более высокие напряжения.
П. 40.4. Предполагается, что из ИЗДЕЛИЯ вытекает ограниченное количество воздуха или инертного газа, что исключает сколько-нибудь значительное нарушение гигиенического режима в медицинских помещениях.
Для целей
пп. 40.4 и
40.5 термин "корпус" может означать либо КОРПУС, согласно определению в
п. 2.1.6, либо отдельный отсек или кожух.
П. 40.5 a). Это требование считается достаточным для предотвращения воспламенения при НОРМАЛЬНОЙ ЭКСПЛУАТАЦИИ в течение нескольких часов работы, поскольку в среднем условия при НОРМАЛЬНОЙ ЭКСПЛУАТАЦИИ менее жесткие.
П. 41.2. Это требование исключает возникновение напряжений более высоких, чем допускается в
п. 41.3. Такие напряжения могут возникнуть на заземленных проводах.
П. 41.3. Графики на
черт. 32,
33 и
34 предназначены для помощи при расчете цепей, удовлетворяющих требованиям к предельно допустимым значениям для ИЗДЕЛИЙ КАТЕГОРИИ APG без проведения испытания на воспламенение.
В
табл. Xa предельные температуры указаны для ДОСТУПНЫХ ЧАСТЕЙ, компонентов с маркировкой
T и классифицированной изоляцией обмоток. В
табл. Xb приведены материалы и компоненты, температура которых может влиять на срок службы ИЗДЕЛИЯ.
П. 43.2. Даже не находясь в воспламеняющейся смеси кислород, обогащая атмосферу, способствует воспламеняемости многих веществ.
ИЗДЕЛИЕ, предназначенное для эксплуатации в обогащенной кислородом атмосфере, должно быть разработано так, чтобы минимизировать вероятность воспламенения горючих материалов.
Там, где это требуется, частные стандарты должны содержать соответствующие требования.
(обоснование п. 43.2 введено
Изменением N 2, утв. Постановлением Госстандарта России от 19.01.2004 N 19-ст)
П. 44.4. Утечку считают УСЛОВИЕМ ЕДИНИЧНОГО НАРУШЕНИЯ.
(Введен дополнительно, Изм. N 1).
П. 44.8. ИЗДЕЛИЕ, ПРИНАДЛЕЖНОСТИ и части должны быть разработаны так, чтобы их можно было безопасно использовать с веществами, с которыми они, по своему назначению, вступают в контакт.
При необходимости частные стандарты должны определять соответствующие требования.
(обоснование п. 44.8 введено
Изменением N 2, утв. Постановлением Госстандарта России от 19.01.2004 N 19-ст)
П. 45. Требования этого
пункта не представляют наиболее жесткую комбинацию национальных правил и стандартов. В некоторых странах такие правила или стандарты существуют.
П. 45.2. Принято, что в случае, если произведение давления на объем равно или меньше 200 кПа·л или давление равно или меньше 50 кПа, гидравлическое испытание не является необходимым.
Коэффициенты безопасности, предусмотренные
черт. 38, выше, чем применяемые при испытаниях сосудов. Однако гидравлическое испытание обычно предназначено для проверки отсутствия дефектов изготовления в сосуде или серьезного ухудшения его качества, в то время как конструкцию проверяют другими средствами. Приведенное же гидравлическое испытание предназначено для проверки достаточности конструкции в тех случаях, когда ее нельзя установить другими средствами.
Исключение в этом измененном тексте ссылок на национальные требования позволяет избежать зависимости требований настоящего стандарта от национальных требований к ИЗДЕЛИЯМ.
ИЗДЕЛИЯ в некоторых случаях должны удовлетворять и тем и другим требованиям или тем, что более предпочтительны, чтобы национальные требовании не противоречили требованиям настоящего стандарта.
(Измененная редакция, Изм. N 1).
П. 45.3. Способ определения максимального ДАВЛЕНИЯ при эксплуатации зависит от конкретных условий.
П. 48. Обоснование исключено с 1 июля 2004 года. -
Изменение N 2, утв. Постановлением Госстандарта России от 19.01.2004 N 19-ст.
П. 49. Для ИЗДЕЛИЙ, в которых безопасность ПАЦИЕНТА зависит от непрерывности работы источника питания, частные стандарты должны содержать требования, относящиеся к сигнализации о прерывании питания или других предосторожностях.
(обоснование п. 49 введено
Изменением N 2, утв. Постановлением Госстандарта России от 19.01.2004 N 19-ст)
П. 49.2. Обращается внимание на последствия нарушения электропитания, касающегося нежелательных перемещений, снятия сжимающих усилий и удаления ПАЦИЕНТОВ из опасного положения.
П. 51.1. Если диапазон регулирования параметров ИЗДЕЛИЯ таков, что выходное значение существенно отличается от того, которое считают безопасным, то должны быть приняты меры, предотвращающие такие установки или сообщающие ОПЕРАТОРУ (например посредством заметного добавочного сопротивления органа регулирования, или снятия блокировки, или дополнительными специальными или звуковыми сигналами), что выбранное при установке значение превышает безопасное.
При необходимости частные стандарты должны определять безопасные выходные уровни.
(обоснование п. 51.1 введено
Изменением N 2, утв. Постановлением Госстандарта России от 19.01.2004 N 19-ст)
П. 51.2. Любое ИЗДЕЛИЕ, передающее энергию или вещество к ПАЦИЕНТУ, должно иметь средства индикации возможных опасных выходных сигналов, предпочтительное предварительной индикацией допустимых энергий, скоростей или объемов.
При необходимости частные стандарты должны содержать соответствующие требования.
(обоснование п. 51.2 введено
Изменением N 2, утв. Постановлением Госстандарта России от 19.01.2004 N 19-ст)
П. 51.5. ИЗДЕЛИЕ, передающее энергию или вещество ПАЦИЕНТУ, должно обеспечиваться средствами сигнализации для извещения ОПЕРАТОРА о присутствии повышенных значений передаваемых параметров.
При необходимости частные стандарты должны содержать соответствующие требования.
(обоснование п. 51.5 введено
Изменением N 2, утв. Постановлением Госстандарта России от 19.01.2004 N 19-ст)
Передача ПАЦИЕНТУ или в окружающее пространство непредусмотренных опасных количеств энергии или частиц может быть рассмотрена в частных стандартах.
Опасное количество ядовитых или горючих газов зависит от типа газа, концентрации, мест утечек и т.д.
При рассеянии мощности 15 Вт или менее опасность пожара не возникает.
Появления нарушений и отказа в работе, вызывающие прямую ОПАСНОСТЬ для ПАЦИЕНТА (например невыявляемые нарушения в ИЗДЕЛИЯХ жизнеобеспечения, невыявляемые ошибки измерения и замена значений, относящихся к ПАЦИЕНТУ), могут быть рассмотрены в частных стандартах.
П. 52.5.7. Эффект срабатывания центробежных выключателей следует учитывать. Условия заблокированного ротора рассмотрены, так как у некоторых конденсаторных электродвигателей может при включении не начаться вращение, что приводит к различным результатам.
Температурные пределы для обмоток электродвигателей ИЗДЕЛИЯ устанавливаются после первого часа как среднее арифметическое значение, поскольку опыт испытательных лабораторий показал, что ИЗДЕЛИЯ с ПРЕРЫВИСТЫМ РЕЖИМОМ РАБОТЫ достигают различных значений температуры, которые временно могут отличаться от максимальных значений. Поэтому установлены более низкие температурные пределы.
П. 54. В
разделе десять, если предусмотрено, что соответствие проверяется осмотром, оно может быть проверено анализом соответствующих документов, представленных изготовителем.
П. 54.1. Органы управления, измерительные приборы, индикаторные лампы и др., объединяемые определенной функцией ИЗДЕЛИЯ, следует группировать вместе (см.
разд. 8).
П. 54.2. Части, подвергаемые регулированию или замене, следует размещать и закреплять так, чтобы осмотр, обслуживание, замена и регулирование могли осуществляться без повреждений расположенных рядом частей или проводов, или помех с их стороны.
П. 54.3. Органы управления, при случайном изменении установки которых может возникнуть опасность, должны иметь такое устройство или должны быть так защищены, чтобы случайное изменение их установки или регулирование было маловероятным.
Сетевые выключатели и другие важные органы управления в жизнеобеспечивающих и других используемых в критических ситуациях ИЗДЕЛИЯХ следует выполнять или защищать так, чтобы случайное их включение или изменение установки было маловероятным. Такие ИЗДЕЛИЯ следует рассматривать в частных стандартах.
Органы управления, измерительные приборы, индикаторы и аналогичные части, объединенные определенной функцией ИЗДЕЛИЯ, следует снабжать четкой маркировкой их функций в соответствии с
п. 6.1 и размещать так, чтобы уменьшить вероятность их случайного или неправильного регулирования. Если неправильное регулирование органов управления может представить опасность, следует принять соответствующие меры, чтобы исключить возможность такого регулирования, например с помощью блокировочных устройств или дополнительной защиты.
П. 55.1. По крайней мере все НАХОДЯЩИЕСЯ ПОД НАПРЯЖЕНИЕМ части, за исключением ШНУРА ПИТАНИЯ и других соединительных шнуров, следует закрывать материалом, не поддерживающим горение. Это не исключает применение внешних крышек из другого материала, покрывающих внутренние крышки из материала, соответствующего вышеуказанной рекомендации.
Об испытаниях на воспламеняемость см. ГОСТ 28380.
П. 56.1 b). В нормальных условиях соответствие этому требованию проверяют для компонентов в СЕТЕВОЙ ЧАСТИ и РАБОЧЕЙ ЧАСТИ.
(Введен дополнительно, Изм. N 1).
П. 56.3 c). Существует два обстоятельства, против которых надо принять меры:
- во-первых, для РАБОЧИХ ЧАСТЕЙ ТИПОВ BF и CF не должно существовать возможности случайного соединения ПАЦИЕНТ-земля через отведения, которые могут отсоединиться от ИЗДЕЛИЯ; даже для РАБОЧИХ ЧАСТЕЙ ТИПА B нежелательные соединения с землей могут иметь обратное воздействие на работу ИЗДЕЛИЯ;
- во-вторых, для РАБОЧИХ ЧАСТЕЙ всех типов не должно существовать возможности случайного соединения ПАЦИЕНТА с любой НАХОДЯЩЕЙСЯ ПОД НАПРЯЖЕНИЕМ ЧАСТЬЮ или попадания под опасное напряжение.
"Возможные опасные напряжения" могут быть связаны либо с НАХОДЯЩИМИСЯ ПОД НАПРЯЖЕНИЕМ частями МЕДИЦИНСКИХ ЭЛЕКТРИЧЕСКИХ ИЗДЕЛИЙ, либо с напряжениями, появляющимися на других проводящих частях, в непосредственной близости от которых может течь ток, превышающий допустимые ТОКИ УТЕЧКИ.
Прочность изоляционного материала, используемого для соединений, проверяется с помощью испытательного пальца, прижимаемого к соединению.
Данное требование должно также предотвратить соединение с сетевой розеткой или с разъемом СЪЕМНОГО ШНУРА ПИТАНИЯ.
При определенных комбинациях соединители ПАЦИЕНТА и сетевых соединителей возможно включение соединителя ПАЦИЕНТА в сетевую розетку.
Нецелесообразно избегать этой ситуации с помощью подбора размеров, так как это может сделать однополюсные соединители очень большими. По такой инцидент может считаться безопасным, если выполняется требование к соединителю ПАЦИЕНТА - иметь защиту изоляцией со значением ПУТИ УТЕЧКИ не менее 1,0 мм и электрической прочностью не менее 1500 В. Одно последнее условие было бы недостаточным, так как электрическую прочность 1500 В можно очень легко достичь с помощью простой диэлектрической пленки, которая не сможет выдержать работы более одного дня, или она может застрять, и не один раз, в сетевой розетке. По этой причине должно выдерживаться требование к изоляции быть прочной и долговечной.
"Любое соединение" следует понимать, как соединители многоконтактные, несколько соединений или соединения последовательно соединенные.
Размер диаметра в 100 мм не является принципиальным и служит для описания минимального размера, характеризующего плоскую поверхность. Любой проводящий материал, имеющий большие размеры, является подходящим.
(обоснование п. 56.3 "c" введено
Изменением N 2, утв. Постановлением Госстандарта России от 19.01.2004 N 19-ст)
П. 56.4. Такие конденсаторы не могут обеспечить ДВОЙНУЮ или УСИЛЕННУЮ ИЗОЛЯЦИЮ.
П. 56.7 c). Если ОПАСНОСТЬ может быть связана с разрядкой батареи, должны быть приняты меры для предвидения такой ситуации.
При необходимости частные стандарты должны содержать соответствующие требования.
(обоснование п. 56.7 "c" введено
Изменением N 2, утв. Постановлением Госстандарта России от 19.01.2004 N 19-ст)
П. 57.2 b). ПРИБОРНЫЕ СОЕДИНИТЕЛИ с запирающими устройствами могут понадобиться тогда, когда случайное отсоединение может привести к ОПАСНОСТИ.
(обоснование п. 57.2 "b" введено
Изменением N 2, утв. Постановлением Госстандарта России от 19.01.2004 N 19-ст)
П. 57.2 e). Это требование уменьшает возможность подключения других ИЗДЕЛИЙ, что может привести к чрезмерному ТОКУ УТЕЧКИ.
ТЕЛЕЖКИ СКОРОЙ ПОМОЩИ исключены из этого требования, чтобы обеспечить при необходимости быструю замену ИЗДЕЛИЙ.
П. 57.2 g). Данное требование служит для того, чтобы исключить возможность неправильного использования ШНУРОВ ПИТАНИЯ [см. п. 18,
перечисление l)].
(обоснование п. 57.2 "g" введено
Изменением N 2, утв. Постановлением Госстандарта России от 19.01.2004 N 19-ст)
П. 57.5 a). Помимо присоединительной колодки, зажимы (выводы) компонентов могут быть использованы для присоединения внешних проводов. Эта практика считается непригодной, однако допускается в специальных случаях, когда зажимы удобно расположены (доступны и четко маркированы) и соответствуют настоящему стандарту. Эта ситуация может возникнуть, например, в пускателях электродвигателей.
Абзац исключен с 1 июля 2004 года. -
Изменение N 2, утв. Постановлением Госстандарта России от 19.01.2004 N 19-ст.
П. 57.5 d). Термин "специальная подготовка провода" включает в себя пайку проволок, применение кабельных наконечников, присоединение ушек и т.д., но не придание формы проводу до его введения в зажим или скручивание многопроволочного провода для укрепления его конца.
П. 57.7. Помехоподавляющие устройства могут быть включены со стороны питающей СЕТИ до сетевого выключателя или до сетевого предохранителя, или АВТОМАТИЧЕСКОГО ВЫКЛЮЧАТЕЛЯ МАКСИМАЛЬНОГО ТОКА.
П. 57.9. Области распространения Публикаций
ГОСТ 30030 и МЭК 601-1 различны. На многие типы трансформаторов, используемых в МЕДИЦИНСКИХ ЭЛЕКТРИЧЕСКИХ ИЗДЕЛИЯХ, Публикация
ГОСТ 30030 не распространяется.
(в ред.
Изменения N 2, утв. Постановлением Госстандарта России от 19.01.2004 N 19-ст)
Для обеспечения безопасности ПАЦИЕНТА дополнительные требования следует предъявлять к конструкции таких трансформаторов, например ограничение ТОКА УТЕЧКИ, протекающего к ЦЕПИ ПАЦИЕНТА.
Дальнейшая работа будет проводиться, например с целью установить, например, достаточные ПУТИ УТЕЧКИ и ВОЗДУШНЫЕ ЗАЗОРЫ в трансформаторах с учетом их значений для разделительных трансформаторов, указанных в Публикации
ГОСТ 30030.
(в ред.
Изменения N 2, утв. Постановлением Госстандарта России от 19.01.2004 N 19-ст)
Требования к источникам питания, работающим в ключевом режиме, находятся на рассмотрении.
П. 57.10. На значения ПУТЕЙ УТЕЧКИ и ВОЗДУШНЫХ ЗАЗОРОВ влияют следующие факторы:
a) Рабочее напряжение; согласно определению в
п. 20.3.
b) Предполагается, что материал изоляции имеет малую устойчивость к образованию токоведущих мостиков. Испытание на образование токоведущих мостиков согласно
ГОСТ 27473 может дать меньшие значения расстояний, но практическое значение таких расстояний остается на рассмотрении до изучения вопроса о применимости Публикации МЭК 664.
c) Расстояния для ДОПОЛНИТЕЛЬНОЙ ИЗОЛЯЦИИ те же, что и для ОСНОВНОЙ ИЗОЛЯЦИИ, даже если испытательные напряжения согласно
п. 20.3 различны. Расстояния для ДВОЙНОЙ ИЗОЛЯЦИИ и УСИЛЕННОЙ ИЗОЛЯЦИИ в два раза больше, чем для ОСНОВНОЙ ИЗОЛЯЦИИ.
d) Для изоляции между КОРПУСОМ и РАБОЧЕЙ ЧАСТЬЮ ИЗДЕЛИЯ ТИПА F действуют специальные правила:
1) В случае РАБОЧЕЙ ЧАСТИ ТИПА F, не имеющей НАХОДЯЩИХСЯ ПОД НАПРЯЖЕНИЕМ частей, даже когда РАБОЧАЯ ЧАСТЬ заземлена, изоляция между РАБОЧЕЙ ЧАСТЬЮ и КОРПУСОМ может оказаться под действием НАПРЯЖЕНИЯ СЕТИ при одном нарушении в другом ИЗДЕЛИИ, соединенном с ПАЦИЕНТОМ.
Эти условия возникают редко, более того, эта изоляция обычно не находится под действием переходных перенапряжений, имеющихся в СЕТЕВОЙ ЧАСТИ. По этим причинам изоляция, необходимая между РАБОЧЕЙ ЧАСТЬЮ и КОРПУСОМ, в рассматриваемом случае должна удовлетворять требованиям только к ОСНОВНОЙ ИЗОЛЯЦИИ.
2) В случае РАБОЧЕЙ ЧАСТИ ТИПА F, содержащей части с разницей потенциалов, соединение РАБОЧЕЙ ЧАСТИ с землей через соединенного с землей ПАЦИЕНТА (НОРМАЛЬНОЕ СОСТОЯНИЕ) может привести к появлению в РАБОЧЕЙ ЧАСТИ НАХОДЯЩИХСЯ ПОД НАПРЯЖЕНИЕМ частей. Изоляция между НАХОДЯЩИМИСЯ ПОД НАПРЯЖЕНИЕМ частями и КОРПУСОМ может в худшем случае (когда часть РАБОЧЕЙ ЧАСТИ заземлена через ПАЦИЕНТА) подвергаться воздействию полного напряжения, действующего в РАБОЧЕЙ ЧАСТИ.
Так как это напряжение появляется в НОРМАЛЬНОМ СОСТОЯНИИ, хотя и редко, соответствующая изоляция должна отвечать требованиям к ДВОЙНОЙ ИЗОЛЯЦИИ или УСИЛЕННОЙ ИЗОЛЯЦИИ. В связи с малой вероятностью возникновения этих условий ПУТИ УТЕЧКИ и ВОЗДУШНЫЕ ЗАЗОРЫ, приведенные в
табл. XVI, являются достаточными.
3) Для испытаний берут большие из значений, найденных согласно
d) 1) или
d) 2).
РАБОЧИЕ ЧАСТИ С ЗАЩИТОЙ ОТ РАЗРЯДА ДЕФИБРИЛЛЯТОРА
(абзац введен
Изменением N 2, утв. Постановлением Госстандарта России от 19.01.2004 N 19-ст)
В соответствии с МЭК 60664, табл. II, расстояние в 4 мм является адекватным для импульсов напряжением 5 кВ, имеющих малую длительность (меньше чем 10 мс). Такие напряжения возникают при использовании дефибрилляторов с низкими граничными условиями безопасности.
(абзац введен
Изменением N 2, утв. Постановлением Госстандарта России от 19.01.2004 N 19-ст)
Действенность этих граничных условий связана с тем, что ИЗДЕЛИЕ должно не только пройти испытания, но и остаться работоспособным, и она объясняется наличием трех объективных причин:
(абзац введен
Изменением N 2, утв. Постановлением Госстандарта России от 19.01.2004 N 19-ст)
- значения параметров по МЭК 60664 уже имеют безопасные границы;
(абзац введен
Изменением N 2, утв. Постановлением Госстандарта России от 19.01.2004 N 19-ст)
- на практике прикладываемые напряжения даже в области грудной клетки ПАЦИЕНТА будут на много меньше, чем предполагаемое напряжение разомкнутой цепи 5 кВ, поскольку дефибриллятор находится под нагрузкой, имеющей значительный импеданс, а также последовательно включенную индуктивность, еще более его увеличивающую;
(абзац введен
Изменением N 2, утв. Постановлением Госстандарта России от 19.01.2004 N 19-ст)
- МЭК 60664 допускает данные параметры для загрязненных поверхностей, в то время как поверхность медицинских ИЗДЕЛИЙ обычно чиста.
(абзац введен
Изменением N 2, утв. Постановлением Госстандарта России от 19.01.2004 N 19-ст)
П. 59.1 e). Провода следует прокладывать в отдельных изоляционных трубках необходимого сечения. Если провода, относящиеся к различным цепям, проходят в общей трубке, канале, отверстии или соединительном устройстве, необходимого разделения цепей достигают достаточной изоляцией проводов и обеспечением ПУТЕЙ УТЕЧКИ и ВОЗДУШНЫХ ЗАЗОРОВ между токопроводящими частями соединительных устройств, соответствующих требованиям
п. 57.10.
ИСПЫТАНИЯ ПРИ ИЗГОТОВЛЕНИИ И (ИЛИ) УСТАНОВКЕ
ПОСЛЕДОВАТЕЛЬНОСТЬ ИСПЫТАНИЙ
C1. Общие положения
Испытания рекомендуется, если это применимо, проводить в последовательности, указанной ниже, если иначе не указано в частных стандартах. Последовательность испытаний, отмеченных *, обязательна. См. также
п. 4.11.
Однако это не исключает возможности проведения испытания, если предварительный контроль показал, что оно может вызвать нарушение в изделии.
C2. Общие требования
C3. Маркировка
C4. Потребляемая мощность
C5. Классификация
C6. Ограничение напряжения и (или) энергии
C7. КОРПУСА и ЗАЩИТНЫЕ КРЫШКИ
C8. Разделение
C9. Защитное заземление, рабочее заземление и выравнивание потенциалов
C10. Механическая прочность
C11. Движущиеся части
C12. Поверхности, углы и кромки
C13. Устойчивость и транспортабельность
C14. Выбрасываемые части
C15. Подвешенные массы
C16. Опасность излучения
C17. Электромагнитная совместимость
(Измененная редакция, Изм. N 1).
C18. Сосуды и части, находящиеся под ДАВЛЕНИЕМ
C19. Ошибки человека
C20. Температуры - защита от пожара
C21. Прерывание сетевого питания
C22. Точность рабочих характеристик и защита от представляющих опасность выходных характеристик
*C23. Ненормальная работа, условия нарушений, испытание на воздействие окружающей среды
*C24. Длительные ТОКИ УТЕЧКИ и ДОПОЛНИТЕЛЬНЫЕ ТОКИ В ЦЕПИ ПАЦИЕНТА при рабочей температуре
*C25. Электрическая прочность при рабочей температуре
*C26. Предварительное воздействие влагой
*C27. Электрическая прочность (ХОЛОДНОЕ СОСТОЯНИЕ)
*C28. ТОК УТЕЧКИ после предварительного воздействия влагой
*C29. Перелив, расплескивание, утечка, влажность, проникновение жидкостей, очистка, стерилизация и дезинфекция
--------------------------------
* Последовательность испытаний обязательна.
C30. КОРПУСА и крышки
C31. Компоненты и общая компоновка
C32. СЕТЕВАЯ ЧАСТЬ, компоненты и монтаж
C33. Не использован, вошел в
п. C9.
C34. Конструкция и монтаж
C35. ИЗДЕЛИЯ КАТЕГОРИЙ AP и APG
C36. Подтверждение маркировки
Введение
Символы используют на ИЗДЕЛИЯХ вместо слов во избежание языковых различий и для более легкого понимания смысла маркировки или обозначений, иногда выполняемых на ограниченном пространстве.
Если для целей настоящего стандарта необходимы, символы, то должны использоваться нижеприведенные символы. См. Публикации
ГОСТ 28312 и ГОСТ Р МЭК 878.
(в ред.
Изменения N 2, утв. Постановлением Госстандарта России от 19.01.2004 N 19-ст)
Что касается символов, отсутствующих в таблицах, то следует, в первую очередь, использовать те из них, которые уже опубликованы МЭК и ИСО. При необходимости, два или более символа могут быть сгруппированы для передачи конкретного смысла, при условии сохранения смысла основного символа допускается некоторое графическое варьирование.
| | Изменением N 2, утв. Постановлением Госстандарта России от 19.01.2004 N 19-ст, в таблица DI были внесены изменения. | |
N | Символ | Публикация МЭК | Описание |
1 | | 417-5032 | Переменный ток |
2 | | 335-1 | Трехфазный переменный ток |
3 | | 335-1 | Трехфазный переменный ток с нулевым проводом |
4 | | 417-5031 | Постоянный ток |
5 | | 417-5033 | Постоянный и переменный ток |
| | 417-5019 | Защитное заземление |
| | 417-5017 | Земля |
| | 445 | Точка присоединения нулевого провода на ПОСТОЯННО ПРИСОЕДИНЕННОМ К СЕТИ ИЗДЕЛИИ |
| | 417-5021 | Эквипотенциальность |
| | 417-5172 | ИЗДЕЛИЕ КЛАССА II |
11 | IPX1 | 529 | Защищенное от капающей жидкости |
12 | IPX4 | 529 | Защищенное от брызгающей жидкости |
13 | IPX7 | 529 | Защищенное от эффектов погружения |
| | 348 | Внимание, обратитесь к ЭКСПЛУАТАЦИОННЫМ ДОКУМЕНТАМ |
| | 417-5008 | Выключено (питание: отсоединение от сети) |
| | 417-5007 | Включено (питание: соединение с сетью) |
| | 417-5265 | "Выкл." (только для части ИЗДЕЛИЯ) |
| | 417-5264 | "Вкл." (только для части ИЗДЕЛИЯ) |
N | Символ | Нормативный документ или публикация МЭК | Описание |
| | ГОСТ Р МЭК 878-95 | РАБОЧИЕ ЧАСТИ ТИПА B |
(п. 1 в ред. Изменения N 2, утв. Постановлением Госстандарта России от 19.01.2004 N 19-ст) |
| | ГОСТ Р МЭК 878-95 | РАБОЧИЕ ЧАСТИ ТИПА BF |
(п. 2 в ред. Изменения N 2, утв. Постановлением Госстандарта России от 19.01.2004 N 19-ст) |
| | ГОСТ Р МЭК 878-95 | РАБОЧИЕ ЧАСТИ ТИПА CF |
(п. 3 в ред. Изменения N 2, утв. Постановлением Госстандарта России от 19.01.2004 N 19-ст) |
4 | | ГОСТ Р МЭК 878 | ИЗДЕЛИЕ КАТЕГОРИИ AP |
(в ред. Изменения N 2, утв. Постановлением Госстандарта России от 19.01.2004 N 19-ст) |
5 | | ГОСТ Р МЭК 878 | ИЗДЕЛИЕ КАТЕГОРИИ APG |
(в ред. Изменения N 2, утв. Постановлением Госстандарта России от 19.01.2004 N 19-ст) |
| | ГОСТ Р МЭК 878 | Опасное напряжение |
(в ред. Изменения N 2, утв. Постановлением Госстандарта России от 19.01.2004 N 19-ст) |
7 | | - | Не использован |
| | ГОСТ Р МЭК 878 | Неионизирующая радиация |
(в ред. Изменения N 2, утв. Постановлением Госстандарта России от 19.01.2004 N 19-ст) |
| | ГОСТ Р МЭК 878-95 | РАБОЧИЕ ЧАСТИ ТИПА B с ЗАЩИТОЙ ОТ РАЗРЯДА ДЕФИБРИЛЛЯТОРА |
(п. 9 введен Изменением N 2, утв. Постановлением Госстандарта России от 19.01.2004 N 19-ст) |
| | ГОСТ Р МЭК 878-95 | РАБОЧИЕ ЧАСТИ ТИПА BF с ЗАЩИТОЙ ОТ РАЗРЯДА ДЕФИБРИЛЛЯТОРА |
(п. 10 введен Изменением N 2, утв. Постановлением Госстандарта России от 19.01.2004 N 19-ст) |
| | ГОСТ Р МЭК 878-95 | РАБОЧИЕ ЧАСТИ ТИПА CF с ЗАЩИТОЙ ОТ РАЗРЯДА ДЕФИБРИЛЛЯТОРА |
(п. 11 введен Изменением N 2, утв. Постановлением Госстандарта России от 19.01.2004 N 19-ст) |
(в ред.
Изменения N 2, утв. Постановлением Госстандарта России от 19.01.2004 N 19-ст)
ОБЗОР ИЗОЛЯЦИЙ И ИСПЫТАТЕЛЬНЫХ ЦЕПЕЙ
1 - ДОСТУПНАЯ МЕТАЛЛИЧЕСКАЯ ЧАСТЬ
1 - КОРПУС
1 - ОСНОВНАЯ ИЗОЛЯЦИЯ; 2 - ДОПОЛНИТЕЛЬНАЯ ИЗОЛЯЦИЯ
1 - ОСНОВНАЯ ИЗОЛЯЦИЯ; 2 - ДОПОЛНИТЕЛЬНАЯ ИЗОЛЯЦИЯ
1 - металлический КОРПУС; 2 - металлическая фольга;
3 - изоляционная прокладка
1 - ДОСТУПНАЯ ЧАСТЬ; 2 - втулка; 3 - металлическая фольга;
4 - ШНУР ПИТАНИЯ или металлический стержень
1 - ДОСТУПНАЯ ЧАСТЬ, не СОЕДИНЕННАЯ С ЗАЖИМОМ
ЗАЩИТНОГО ЗАЗЕМЛЕНИЯ
1 - ОСНОВНАЯ ИЗОЛЯЦИЯ, 2 - ДОПОЛНИТЕЛЬНАЯ ИЗОЛЯЦИЯ
Обозначения:
MP - СЕТЕВАЯ ЧАСТЬ; SOP - СИГНАЛЬНЫЙ ВЫХОД; SIP - СИГНАЛЬНЫЙ
ВХОД; AP - РАБОЧАЯ ЧАСТЬ; LP - часть, НАХОДЯЩАЯСЯ
ПОД НАПРЯЖЕНИЕМ; X - разрыв цепи при измерениях
ИСПЫТАТЕЛЬНЫЙ АППАРАТ ДЛЯ ВОСПЛАМЕНЯЮЩИХСЯ СМЕСЕЙ
Испытательный аппарат включает в себя пространство для воспламенения объемом не менее 250 см3, содержащее испытуемую газовую среду или смесь, и контактное устройство (см. чертеж), создающее искры при размыкании и замыкании.
Размеры в миллиметрах
Испытательный аппарат:
1 - пространство для воспламенения; 2 - кадмиевый диск;
3 - вольфрамовая проволока; 4 - ось диска с проволоками;
5 - ось диска с желобками
Контактное устройство состоит из кадмиевого диска с двумя желобками, по которому скользит второй диск с четырьмя вольфрамовыми проволоками диаметром 0,2 мм. Свободная длина проволок равна 11 мм. Вал, с которым соединены проволоки, вращается с частотой 80 об/мин, вал, соединенный с кадмиевым диском, вращается в противоположном направлении.
Отношение частоты вращения вала, соединенного с проволоками, к частоте вращения другого вала составляет 50:12.
Оба вала изолированы друг от друга и от рамы.
Пространство для воспламенения должно выдерживать внутреннее избыточное давление 1,5 МПа.
Испытуемая цепь соединяется с контактным устройством и замыкается или размыкается. При этом следят, воспламеняют ли искры испытуемую газовую среду или смесь.
УДАРНОЕ ИСПЫТАТЕЛЬНОЕ УСТРОЙСТВО
Устройство (см. чертеж) состоит из трех основных частей: корпуса, ударного элемента и подпружиненного расцепляющего конуса.
Ударное испытательное устройство (см.
п. 21):
1 - спусковой конус; 2 - пружина конуса; 3 - спусковой
толкатель; 4 - пружина спускового механизма; 5 - спусковая
губка; 6 - затворная рукоятка; 7 - ось ударной головки;
8 - пружина ударной головки; 9 - ударная головка
Корпус включает в себя кожух, направляющую для ударного элемента, спусковой механизм и все жестко прикрепленные к нему части. Масса этого узла в сборе равна 1250 г.
Ударный элемент состоит из ударной головки, ее оси и затворной рукоятки. Масса этого узла в сборе равна 260 г. Ударная головка имеет полусферический полиамидный боек радиусом 10 мм, имеющий твердость по Роквеллу R100. Головка закреплена на оси так, что расстояние от ее конца до плоскости передней части конуса в положении, когда ударный элемент находится в точке спуска, составляет 20 мм.
Масса конуса равна 60 г, а его пружина, перед моментом спуска ударного элемента затворными губками, создает усилие 20 Н.
Пружину ударного элемента регулируют таким образом, чтобы произведение ее хода в миллиметрах на развиваемое ею усилие в ньютонах равнялось 1000, при этом ход пружины приблизительно равен 20 мм. При такой регулировке энергия удара составляет (0,5 +/- 0,05) Дж.
ВИНТОВЫЕ ЗАЖИМНЫЕ СОЕДИНЕНИЯ
Не использовано.
СЕТЕВЫЕ ТРАНСФОРМАТОРЫ
ПРИМЕРЫ СОЕДИНЕНИЙ В РАБОЧЕЙ ЧАСТИ ДЛЯ ИЗМЕРЕНИЯ
ДОПОЛНИТЕЛЬНОГО ТОКА В ЦЕПИ ПАЦИЕНТА
ИЗДЕЛИЕ с РАБОЧЕЙ ЧАСТЬЮ ТИПА B
Госстандарта России от 19.01.2004 N 19-ст)
От всех соединений с ПАЦИЕНТОМ, соединенных между собой.
ИЗДЕЛИЕ С РАБОЧЕЙ ЧАСТЬЮ ТИПА BF
Госстандарта России от 19.01.2004 N 19-ст)
От всех и ко всем соединениям с ПАЦИЕНТОМ одной функции, соединенным между собой.
ИЗДЕЛИЕ С РАБОЧЕЙ ЧАСТЬЮ ТИПА CF
Госстандарта России от 19.01.2004 N 19-ст)
Измерения производятся от каждого и к каждому соединению с ПАЦИЕНТОМ
ПРИМЕРЫ СОЕДИНЕНИЙ В РАБОЧЕЙ ЧАСТИ ДЛЯ ИЗМЕРЕНИЯ
ДОПОЛНИТЕЛЬНОГО ТОКА В ЦЕПИ ПАЦИЕНТА
ИЗДЕЛИЕ С РАБОЧЕЙ ЧАСТЬЮ ТИПОВ B, BF и CF
Госстандарта России от 19.01.2004 N 19-ст)
Измерения производятся между каждым соединением с ПАЦИЕНТОМ и всеми другими соединениями с ПАЦИЕНТОМ, соединенными между собой
ПУБЛИКАЦИИ, УПОМЯНУТЫЕ В НАСТОЯЩЕМ СТАНДАРТЕ
Публикация 65 | 1986 | "Требования безопасности к сетевой радиоэлектронной аппаратуре бытового и аналогичного общего применения. 5-е изд. 1985 г. с изменением N 1 (1978 г.) и изменением N 2 (1981 г.)". |
Публикация 68-2-2 | 1974 | "Основные испытания на воздействие внешних факторов. Часть 2-2: Испытания. Сухое тепло". |
Публикация 73 | 1996 | "Основополагающие принципы и принципы безопасности для интерфейса человек-машина, маркировка и идентификация. Принципы кодирования для индикаторов и пускателей". |
(публикация в ред. Изменения N 2, утв. Постановлением Госстандарта России от 19.01.2004 N 19-ст) |
Публикация 79 | - | "Электрические аппараты для взрывоопасных газовых сред". |
Публикация 79-2 | 1983 | "Электрические аппараты для взрывоопасных газовых сред. Часть 2: Электрические аппараты типа защиты "р". |
Публикация 79-5 | 1997 | "Электрические аппараты для взрывоопасных газовых сред. Часть 5. Порошковое заполнение "q"". |
(публикация в ред. Изменения N 2, утв. Постановлением Госстандарта России от 19.01.2004 N 19-ст) |
Публикация 79-6 | 1995 | "Электрические аппараты для взрывоопасных газовых сред. Часть 6. Защита типа "о" методом погружения в масло". |
(публикация в ред. Изменения N 2, утв. Постановлением Госстандарта России от 19.01.2004 N 19-ст) |
Публикация 85 | 1984 | "Тепловая оценка и классификация электроизоляционных материалов". |
Публикация 112 | 1979 | "Метод определения сравнительного и контрольного индексов трекингостойкости твердых электроизоляционных материалов во влажной среде". |
Публикация 127-1 | 1988 | "Предохранители плавкие миниатюрные. Часть 1. Определения для миниатюрных плавких предохранителей и общие требования для миниатюрных плавких вставок". |
(публикация в ред. Изменения N 2, утв. Постановлением Госстандарта России от 19.01.2004 N 19-ст) |
Публикация 227-1 | 1998 | "Кабели с поливинилхлоридной изоляцией на номинальное напряжение до 450/750 В включительно. Часть 1. Общие требования". |
(публикация в ред. Изменения N 2, утв. Постановлением Госстандарта России от 19.01.2004 N 19-ст) |
Публикация исключена с 1 июля 2004 года. - Изменение N 2, утв. Постановлением Госстандарта России от 19.01.2004 N 19-ст. |
Публикация 245 | - | "Кабели с резиновой изоляцией на номинальное напряжение до 450/750 В включительно". |
Публикация 245-4 | 1994 | Кабели с резиновой изоляцией на номинальное напряжение до 450/750 В включительно. Часть 4. Шнуры и гибкие кабели". |
(публикация в ред. Изменения N 2, утв. Постановлением Госстандарта России от 19.01.2004 N 19-ст) |
Публикация 252 | 1993 | "Конденсаторы для двигателей переменного тока". |
(публикация в ред. Изменения N 2, утв. Постановлением Госстандарта России от 19.01.2004 N 19-ст) |
Публикация 309 | - | "Вилки, розетки и соединители промышленного назначения". |
Публикация 320-1 | 1994 | "Соединители электроприборов бытового и аналогичного общего назначения. Часть 1. Общие требования". |
(публикация в ред. Изменения N 2, утв. Постановлением Госстандарта России от 19.01.2004 N 19-ст) |
Публикация исключена с 1 июля 2004 года. - Изменение N 2, утв. Постановлением Госстандарта России от 19.01.2004 N 19-ст. |
Публикация 335-1 | 1991 | "Приборы электрические бытового и аналогичного назначения. Безопасность. Часть 1. Общие требования". |
(публикация в ред. Изменения N 2, утв. Постановлением Госстандарта России от 19.01.2004 N 19-ст) |
Публикация 336 | 1993 | "Излучатели рентгенодиагностические медицинские. Характеристики фокальных пятен". |
(публикация в ред. Изменения N 2, утв. Постановлением Госстандарта России от 19.01.2004 N 19-ст) |
Публикация исключена с 1 июля 2004 года. - Изменение N 2, утв. Постановлением Госстандарта России от 19.01.2004 N 19-ст. |
Публикация 364-4-41 | 1992 | "Электрические установки зданий. Часть 4. Мероприятия по обеспечению безопасности. Глава 41. Защита от электрического удара". |
(публикация в ред. Изменения N 2, утв. Постановлением Госстандарта России от 19.01.2004 N 19-ст) |
Публикация 384-14 | 1993 | "Конденсаторы постоянной емкости для электронной аппаратуры. Часть 14. Групповые технические условия: конденсаторы постоянной емкости для подавления радиопомех и подключения к питающей магистрали". |
(публикация в ред. Изменения N 2, утв. Постановлением Госстандарта России от 19.01.2004 N 19-ст) |
Публикация 417 | - | "Графические символы, используемые на изделиях. Алфавитный указатель, обзор и подбор отдельных листов". |
Публикация 445 | 1988 | "Обозначение выводов для оборудования и концов проводов определенного назначения и общие правила для буквенно-числовой системы обозначения". |
(публикация в ред. Изменения N 2, утв. Постановлением Госстандарта России от 19.01.2004 N 19-ст) |
Публикация 447 | 1993 | "Интерфейс человек-машина. Принципы включения". |
(публикация в ред. Изменения N 2, утв. Постановлением Госстандарта России от 19.01.2004 N 19-ст) |
Публикация 513 | 1994 | "Электро оборудование медицинское. Основные аспекты безопасности". |
(публикация в ред. Изменения N 2, утв. Постановлением Госстандарта России от 19.01.2004 N 19-ст) |
Публикация 529 | 1989 | "Степени защиты, обеспечиваемые оболочками (код IP)". |
(публикация в ред. Изменения N 2, утв. Постановлением Госстандарта России от 19.01.2004 N 19-ст) |
Публикация 536 | 1976 | "Классификация электрических и электронных изделий по отношению к защите от поражения электрическим током". |
Публикация 601-1 | 1977 | "Безопасность медицинских электрических изделий. Часть 1: Общие требования. 1-е издание 1977 г. Изменение N 1 (1984)". |
Публикация 664-1 | 1992 | "Координация изоляции для оборудования в низковольтных системах. Часть I. Принципы, требования и испытания". |
(публикация в ред. Изменения N 2, утв. Постановлением Госстандарта России от 19.01.2004 N 19-ст) |
Публикация 695 | - | "Испытания на пожаробезопасность". |
Публикация 707 | 1981 | "Методы испытаний для определения воспламеняемости твердых электроизоляционных материалов при воздействии источником поджига". |
Публикация 742 | 1983 | "Разделительные трансформаторы и защитные разделительные трансформаторы. Требования". |
Публикация 878 | 1988 | "Графические символы для электрических изделий, используемых в медицинской практике". |
Публикации ИСО |
ИСО 32 | 1977 | "Газовые баллоны медицинского назначения. Маркировка для идентификации содержимого". |
ИСО 407 | 1983 | "Малые баллоны для медицинских газов. Клапанные соединения". |
ИСО 471 | 1983 | "Резина. Стандартные температуры, влажность и продолжительность выдерживания и испытания испытательных образцов". |
ИСО 780 | 1985 | "Упаковка. Иллюстративная маркировка для обращения с товаром". |
ИСО 1863 | 1975 | "Проводящие и антистатические резины. Измерение удельного сопротивления". |
ИСО 2878 | 1987 | "Резина вулканизированная. Антистатические и токопроводящие изделия. Определение электрического сопротивления". |
ИСО 2882 | 1979 | "Резина вулканизированная. Антистатические и токопроводящие изделия для использования в медицинских учреждениях. Предельные значения электрического сопротивления". |
ИСО 8185 | 1988 | "Увлажнители для использования в медицине. Требования безопасности". |
Публикация 601-1-1 | 1992 | "Изделия медицинские электрические. Часть 1. Общие требования безопасности. 1. Требования безопасности к медицинским электрическим системам". |
(публикация введена Изменением N 2, утв. Постановлением Госстандарта России от 19.01.2004 N 19-ст) |
Публикация 601-1-2 | 1993 | "Изделия медицинские электрические. Часть 1. Общие требования безопасности. 2. Электромагнитная совместимость. Требования и методы испытаний". |
(публикация введена Изменением N 2, утв. Постановлением Госстандарта России от 19.01.2004 N 19-ст) |
Публикация 601-1-3 | 1994 | "Изделия медицинские электрические. Часть 1. Общие требования безопасности. 3. Общие требования по защите от излучения для диагностического рентгеновского оборудования". |
(публикация введена Изменением N 2, утв. Постановлением Госстандарта России от 19.01.2004 N 19-ст) |
Публикация 601-1-4 | 1996 | "Изделия медицинские электрические. Часть 1. Общие требования безопасности. 4. Требования безопасности к программируемым электронно-медицинским системам". |
(публикация введена Изменением N 2, утв. Постановлением Госстандарта России от 19.01.2004 N 19-ст) |
ИСО 407 | 1991 | "Баллоны малогабаритные для газов, применяемых в медицине. Соединения клапанные вилочные с фиксаторами". |
(ссылка введена Изменением N 2, утв. Постановлением Госстандарта России от 19.01.2004 N 19-ст) |
ИСО 471 | 1995 | "Резина. Значения температуры, влажности и времени при кондиционировании и испытании образцов |
(ссылка введена Изменением N 2, утв. Постановлением Госстандарта России от 19.01.2004 N 19-ст) |
ИСО 780 | 1997 | "Упаковка. Иллюстративная маркировка для перемещения грузов". |
(ссылка введена Изменением N 2, утв. Постановлением Госстандарта России от 19.01.2004 N 19-ст) |
ИСО 8185 | 1997 | "Увлажнители медицинского назначения. Общие требования к системам увлажнения". |
(ссылка введена Изменением N 2, утв. Постановлением Госстандарта России от 19.01.2004 N 19-ст) |
ИСО 1000 | 1981 | "Единицы СИ и рекомендации по применению производных и других единиц". |
(ссылка введена Изменением N 2, утв. Постановлением Госстандарта России от 19.01.2004 N 19-ст) |
ИСО 10993-1 | 1997 | "Биологическая оценка медицинских приборов. Часть 1. Руководство по выбору испытаний". |
(ссылка введена Изменением N 2, утв. Постановлением Госстандарта России от 19.01.2004 N 19-ст) |
АЛФАВИТНЫЙ УКАЗАТЕЛЬ ТЕРМИНОВ
Госстандарта России от 19.01.2004 N 19-ст)
ВИЛКА ПРИБОРНАЯ | |
ВИЛКА СЕТЕВАЯ | |
ВХОД СИГНАЛЬНЫЙ | |
ВЫКЛЮЧАТЕЛЬ МАКСИМАЛЬНОГО ТОКА АВТОМАТИЧЕСКИЙ | |
ВЫХОД СИГНАЛЬНЫЙ | |
ДАВЛЕНИЕ (избыточное) | |
ДАВЛЕНИЕ ИСПЫТАТЕЛЬНОЕ ГИДРОСТАТИЧЕСКОЕ | |
ДАВЛЕНИЕ РАБОЧЕЕ. МАКСИМАЛЬНО ДОПУСТИМОЕ | |
ДОКУМЕНТЫ ЭКСПЛУАТАЦИОННЫЕ | |
ЗАЗОР ВОЗДУШНЫЙ | |
ЗАЖИМ ЗАЩИТНОГО ЗАЗЕМЛЕНИЯ | |
ЗАЖИМ РАБОЧЕГО ЗАЗЕМЛЕНИЯ | |
Значение НОМИНАЛЬНОЕ | |
ИЗДЕЛИЕ | |
ИЗДЕЛИЕ ЗАКРЕПЛЕННОЕ | |
ИЗДЕЛИЕ КАТЕГОРИИ AP | |
ИЗДЕЛИЕ КАТЕГОРИИ APG | |
ИЗДЕЛИЕ КЛАССА I | |
ИЗДЕЛИЕ КЛАССА II | |
ИЗДЕЛИЕ МЕДИЦИНСКОЕ ЭЛЕКТРИЧЕСКОЕ | |
ИЗДЕЛИЕ ПЕРЕДВИЖНОЕ | |
ИЗДЕЛИЕ ПЕРЕНОСНОЕ | |
ИЗДЕЛИЕ РУЧНОЕ | |
ИЗДЕЛИЕ С ВНУТРЕННИМ ИСТОЧНИКОМ ПИТАНИЯ | |
ИЗДЕЛИЕ С ПОСТОЯННЫМ ПРИСОЕДИНЕНИЕМ К ПИТАЮЩЕЙ СЕТИ | |
ИЗДЕЛИЕ СТАЦИОНАРНОЕ | |
ИЗДЕЛИЕ ТРАНСПОРТИРУЕМОЕ | |
ИЗДЕЛИЕ ПРАВИЛЬНО УСТАНОВЛЕННОЕ | |
ИЗОЛЯЦИЯ ДВОЙНАЯ | |
ИЗОЛЯЦИЯ ДОПОЛНИТЕЛЬНАЯ | |
ИЗОЛЯЦИЯ ОСНОВНАЯ | |
ИЗОЛЯЦИЯ УСИЛЕННАЯ | |
ИНСТРУМЕНТ | |
ИСТОЧНИК ПИТАНИЯ | |
ИСТОЧНИК ЭЛЕКТРИЧЕСКОГО ПИТАНИЯ ВНУТРЕННИЙ | |
КОРПУС | |
КОЭФФИЦИЕНТ ВКЛЮЧЕНИЯ | |
КОЭФФИЦИЕНТ БЕЗОПАСНОСТИ | |
КРЫШКА ЗАЩИТНАЯ | |
КРЫШКА СМОТРОВАЯ | |
НАГРУЗКА МИНИМАЛЬНАЯ РАЗРУШАЮЩАЯ | |
НАГРУЗКА ПОЛНАЯ | |
НАГРУЗКА РАБОЧАЯ БЕЗОПАСНАЯ | |
НАГРУЗКА СТАТИЧЕСКАЯ | |
НАПРЯЖЕНИЕ БЕЗОПАСНОЕ СВЕРХНИЗКОЕ | |
НАПРЯЖЕНИЕ ВЫСОКОЕ | |
НАПРЯЖЕНИЕ СЕТЕВОЕ | |
НОМЕР СЕРИЙНЫЙ | |
ОБОЗНАЧЕНИЕ МОДЕЛИ ИЛИ ТИПА (номер типа) | |
ОПАСНОСТЬ | |
ОПЕРАТОР | |
ПАЦИЕНТ | |
ПОЛЬЗОВАТЕЛЬ | |
ПРИМЕНЕНИЕ НА СЕРДЦЕ ПРЯМОЕ | |
ПРИНАДЛЕЖНОСТЬ | |
ПУТЬ УТЕЧКИ | |
ПРОВОД ВЫРАВНИВАНИЯ ПОТЕНЦИАЛОВ | |
ПРОВОД ЗАЩИТНОГО ЗАЗЕМЛЕНИЯ | |
ПРОВОД РАБОЧЕГО ЗАЗЕМЛЕНИЯ | |
РЕЖИМ РАБОТЫ КРАТКОВРЕМЕННЫЙ | |
РЕЖИМ РАБОТЫ ПОВТОРНО-КРАТКОВРЕМЕННЫЙ | |
РЕЖИМ РАБОТЫ ПРОДОЛЖИТЕЛЬНЫЙ | |
РЕЖИМ РАБОТЫ ПРОДОЛЖИТЕЛЬНЫЙ С КРАТКОВРЕМЕННОЙ НАГРУЗКОЙ | |
РЕЖИМ РАБОТЫ ПРОДОЛЖИТЕЛЬНЫЙ С ПОВТОРНО-КРАТКОВРЕМЕННОЙ НАГРУЗКОЙ | |
РОЗЕТКА ПРИБОРНАЯ | |
РОЗЕТКА СЕТЕВАЯ ВСПОМОГАТЕЛЬНАЯ | |
РОЗЕТКА СЕТЕВАЯ СТАЦИОНАРНАЯ | |
СЕТЬ ПИТАЮЩАЯ | |
СМЕСЬ АНЕСТЕТИКА С ВОЗДУХОМ ГОРЮЧАЯ | |
СМЕСЬ АНЕСТЕТИКА С КИСЛОРОДОМ ИЛИ ЗАКИСЬЮ АЗОТА ГОРЮЧАЯ | |
СОЕДИНЕНИЕ С ПАЦИЕНТОМ | |
СОЕДИНЕНИЕ ТОКОПРОВОДЯЩЕЕ | |
СОЕДИНИТЕЛЬ ПРИБОРНЫЙ | |
СОСТОЯНИЕ НОРМАЛЬНОЕ | |
СОСТОЯНИЕ ХОЛОДНОЕ | |
ТЕЛЕЖКА СКОРОЙ ПОМОЩИ | |
ТЕРМОВЫКЛЮЧАТЕЛЬ | |
ТЕРМОВЫКЛЮЧАТЕЛЬ С САМОВОЗВРАТОМ | |
ТЕРМОРЕГУЛЯТОР | |
ТОК УТЕЧКИ | |
ТОК УТЕЧКИ НА ЗЕМЛЮ | |
ТОК УТЕЧКИ НА КОРПУС | |
ТОК УТЕЧКИ НА ПАЦИЕНТА | |
ТОК В ЦЕПИ ПАЦИЕНТА ДОПОЛНИТЕЛЬНЫЙ | |
ТРАНСФОРМАТОР БЕЗОПАСНОГО СВЕРХНИЗКОГО НАПРЯЖЕНИЯ | |
УСЛОВИЕ ЕДИНИЧНОГО НАРУШЕНИЯ | |
УСТАНОВКА РЕГУЛИРУЕМАЯ (регулирующего или ограничительного устройства) | |
УСТАНОВКА ФИКСИРОВАННАЯ | |
УСТРОЙСТВО ЗАЩИТНОЕ | |
УСТРОЙСТВО ПРИСОЕДИНИТЕЛЬНОЕ | |
УСТРОЙСТВО ПРИСОЕДИНИТЕЛЬНОЕ ВНЕШНЕЕ | |
УСТРОЙСТВО ПРИСОЕДИНИТЕЛЬНОЕ ВНУТРЕННЕЕ | |
УСТРОЙСТВО ПРИСОЕДИНИТЕЛЬНОЕ СЕТЕВОЕ | |
ЦЕПЬ ПАЦИЕНТА | |
ЧАСТЬ ДОСТУПНАЯ | |
ЧАСТЬ ДОСТУПНАЯ МЕТАЛЛИЧЕСКАЯ | |
ЧАСТЬ РАБОЧАЯ | |
ЧАСТЬ РАБОЧАЯ ИЗОЛИРОВАННАЯ ТИПА F (плавающая) | |
ЧАСТЬ РАБОЧАЯ С ЗАЩИТОЙ ОТ РАЗРЯДА ДЕФИБРИЛЛЯТОРА | |
ЧАСТЬ, НАХОДЯЩАЯСЯ ПОД НАПРЯЖЕНИЕМ | |
ЧАСТЬ РАБОЧАЯ ТИПА B | |
ЧАСТЬ РАБОЧАЯ ТИПА BF | |
ЧАСТЬ РАБОЧАЯ ТИПА CF | |
ЧАСТЬ СЕТЕВАЯ | |
ЧАСТЬ, СОЕДИНЕННАЯ С ЗАЖИМОМ ЗАЩИТНОГО ЗАЗЕМЛЕНИЯ | |
ШНУР ПИТАНИЯ | |
ШНУР ПИТАНИЯ СЪЕМНЫЙ | |
ЭКСПЛУАТАЦИЯ НОРМАЛЬНАЯ | |
Обязательное
ДОПОЛНИТЕЛЬНЫЕ ТРЕБОВАНИЯ
К ИЗДЕЛИЯМ, ОТРАЖАЮЩИЕ СПЕЦИФИКУ НАРОДНОГО ХОЗЯЙСТВА
Абзац исключен с 1 июля 2004 года. -
Изменение N 2, утв. Постановлением Госстандарта России от 19.01.2004 N 19-ст.
П. 1.3. При отсутствии частных стандартов на группы однородной продукции требования по безопасности на новые разработки должны быть регламентированы заказчиком (основным потребителем) совместно с разработчиком, исходя из требований комплекса стандартов и их проектов на безопасность медицинских электрических изделий, в медико-технических требованиях и технических условиях на изделия конкретных типов.
П. 2. Если используется термин "напряжение" или "ток", то предполагается использование приборов, измеряющих действующее значение переменного тока, если не оговорено иначе.
П. 4.1. Применимость требований пунктов стандарта на конкретный вид изделий устанавливается в частных стандартах или нормативно-технических документах на изделия конкретного вида.
Пример: См.
таблицу "Применяемость требований и методов испытаний ГОСТа на высокочастотные электрохирургические аппараты (
ГОСТ Р 50267.2) в зависимости от стадии жизненного цикла изделий и вида испытаний".
(в ред.
Изменения N 2, утв. Постановлением Госстандарта России от 19.01.2004 N 19-ст)
(в ред.
Изменения N 2, утв. Постановлением Госстандарта России от 19.01.2004 N 19-ст)
(в ред.
Изменения N 2, утв. Постановлением Госстандарта России от 19.01.2004 N 19-ст)
(в ред.
Изменения N 2, утв. Постановлением Госстандарта России от 19.01.2004 N 19-ст)
П. 16 c). Требование не распространяется на органы управления изделий, предназначенных для народного хозяйства, если рукоятки, кнопки, рычаги и другие подобные детали выполнены из изоляционного материала и не могут быть сняты без помощи инструмента, а проводящие части механизма, которые после снятия органов управления становятся доступными, не находятся под напряжением.
П. 20.3. Таблица V. Значение минимального сопротивления изоляции указывают в частных стандартах или в НТД на изделия конкретного вида.
П. 20.4. Выбор формы и частоты испытательного напряжения, приложенного к различным частям изделия, определяется в частных стандартах или в НТД на изделия конкретного вида.
П. 20.4. При испытании изделий, предназначенных для народного хозяйства, у держателей предохранителей, сетевых вилок, неточных предохранителей и других комплектующих, относящихся к СЕТЕВОЙ ЧАСТИ и имеющих доступные части из изоляционного материала, эти части испытывают согласно стандартам на комплектующие, если они рассчитаны на испытательное напряжение менее 4000 В, но не менее 2000 В.
П. 21.5. Допускается не испытывать электроды и хрупкую электромедицинскую аппаратуру, содержащую, например, стекло, керамику, а также оптические элементы или узлы точной механики.
П. 44.7. Стерилизацию и дезинфекцию ИЗДЕЛИЙ следует проводить методами, утвержденными Минздравмедпромом России в установленном порядке.
П. 44.7, П. 57.9.2. (Введены дополнительно, Изм. N 1).
к приложению A
Литература
Элементы анализа силовых систем. В. Стивенсон, журнал, Мак Гроухил (стр. 272);
ИИЭО, т. 37, часть II (1918) с 1329;
Современные силовые системы, Ньюсвондер, с. 183, измерение нулевой последовательности
Библиография
1 Charles F. Dalziel; Re-evaluation of lethal electric currents, IEEE Transactions on Industry and General Applications, Vol. 1 GA-4, No. 6, September/October 1968.
2 Kohn C. Keesey, Frank S. Letcher; Human threshold of electric shock at power transmission frequencies; Arch. Environ. Health, Vol. 21, October, 1970.
3 O.Z. Roy; 60 Hz Ventricular fibrillation and rhythm thresholds and the nonpacing intracardiac cathether; Medical and Biological Engineering, March 1975.
4 E.B. Rafferty, H.L. Green, M. H. Yacoub: Cardiovascular Research; Vol. 9, No. 2, pp. 263 - 265, March 1975.
5 H.L. Green; Electrical Safety Symposium Report; Department of Health and Social Security; United Kingdom, October 1975.
6 C. Frank Starmer, Robert E. Whalen; Current density and electrically induced ventricular fibrillation; Medical Instrumentation; Vol. 7, No. 1, January - February 1973.
7 A.B. Watson, J.S. Wright; Electrical thresholds for ventricular fibrillation in man; Medical Journal of Australia; June 16, 1973.
8 A.M. Dolan, B.M. Horacek, P.M. Rautaharaju; Medical Instrumentation (abstract), January 12, 1953, 1978.
Применяемость требований и методов испытаний ГОСТ "Изделия
медицинские электрические. Часть 2. Частные требования
безопасности к высокочастотным электрохирургическим
аппаратам" (МЭК 601-2-2) в зависимости от стадии
жизненного цикла изделий и вида испытаний
| Разработка изделия | Серийное производство |
Проектирование изделия | Предварительные испытания | Приемочные испытания | Квалификационные испытания | Приемо-сдаточные испытания | Периодические испытания |
Номера пунктов стандарта | 2, 3, 4, 5, 6, 7, 10, 13, 14, 15, 16, 17, 18, 19, 20, 21, 22, 23, 24, 29, 31, 36, 42, 43, 44, 49, 50, 51, 52, 56, 57, 58, 59 | 6, 7, 10, 15, 16, 17, 18, 19, 20, 21, 22, 23, 24, 29, 31, 36, 42, 43, 49, 50, 51, 52, 56, 57, 58, 59 | 6, 7, 10, 13, 14, 15, 16, 17, 18, 19, 20, 21, 22, 23, 24, 31, 36, 44, 58, 59 | 6, 7, 10, 13, 14, 15, 16, 17, 18, 19, 20, 23, 24, 31, 36, 44, 58, 59 | | |