Главная // Актуальные документы // ГОСТ Р (Государственный стандарт)СПРАВКА
Источник публикации
М.: Стандартинформ, 2014
Примечание к документу
Документ
введен в действие с 01.07.2014.
Название документа
"ГОСТ Р 55241.4-2012/ISO/TR 9241-310:2010. Национальный стандарт Российской Федерации. Эргономика взаимодействия человек - система. Часть 310. Видимость, эстетичность и эргономичность дефектов пикселей"
(утв. и введен в действие Приказом Росстандарта от 29.11.2012 N 1331-ст)
"ГОСТ Р 55241.4-2012/ISO/TR 9241-310:2010. Национальный стандарт Российской Федерации. Эргономика взаимодействия человек - система. Часть 310. Видимость, эстетичность и эргономичность дефектов пикселей"
(утв. и введен в действие Приказом Росстандарта от 29.11.2012 N 1331-ст)
Утвержден и введен в действие
Приказом Федерального агентства
по техническому регулированию
и метрологии
от 29 ноября 2012 г. N 1331-ст
НАЦИОНАЛЬНЫЙ СТАНДАРТ РОССИЙСКОЙ ФЕДЕРАЦИИ
ЭРГОНОМИКА ВЗАИМОДЕЙСТВИЯ ЧЕЛОВЕК - СИСТЕМА
ЧАСТЬ 310
ВИДИМОСТЬ, ЭСТЕТИЧНОСТЬ И ЭРГОНОМИЧНОСТЬ ДЕФЕКТОВ ПИКСЕЛЕЙ
Ergonomics of human-system interaction. Part 310.
Visibility, aesthetics and ergonomics of pixel defects
ISO/TR 9241-310:2010
Ergonomics of human-system interaction - Part 310:
Visibility, aesthetics and ergonomics of pixel defects
(IDT)
ГОСТ Р 55241.4-2012/ISO/TR 9241-310:2010
Дата введения
1 июля 2014 года
1 ПОДГОТОВЛЕН Автономной некоммерческой организацией "Научно-технический центр сертификации электрооборудования" (НТЦСЭ) "ИСЭП" на основе собственного аутентичного перевода на русский язык международного документа, указанного в
пункте 4
2 ВНЕСЕН Техническим комитетом по стандартизации ТК 452 "Безопасность аудио-, видео-, электронной аппаратуры, оборудования информационных технологий и телекоммуникационного оборудования"
3 УТВЕРЖДЕН И ВВЕДЕН В ДЕЙСТВИЕ Приказом Федерального агентства по техническому регулированию и метрологии от 29 ноября 2012 г. N 1331-ст
4 Настоящий стандарт идентичен международному документу ISO/TR 9421-310:2010 "Эргономика взаимодействия человек-система. Часть 310. Видимость, эстетичность и эргономичность дефектов пикселей" (ISO/TR 9241-310:2010 "Ergonomics of human-system interactions - Part 310: Visibility, aesthetics and ergonomics of pixel defects")
5 ВВЕДЕН ВПЕРВЫЕ
Правила применения настоящего стандарта установлены в ГОСТ Р 1.0-2012 (раздел 8). Информация об изменениях к настоящему стандарту публикуется в ежегодном (по состоянию на 1 января текущего года) информационном указателе "Национальные стандарты", а официальный текст изменений и поправок - в ежемесячном информационном указателе "Национальные стандарты". В случае пересмотра (замены) или отмены настоящего стандарта соответствующее уведомление будет опубликовано в ближайшем выпуске информационного указателя "Национальные стандарты". Соответствующая информация, уведомление и тексты размещаются также в информационной системе общего пользования - на официальном сайте Федерального агентства по техническому регулированию и метрологии в сети Интернет (gost.ru)
Настоящий стандарт устанавливает эстетическое и эргономическое влияние дефектов пикселей на соответствие дисплеев установленным требованиям. Настоящий стандарт не содержит требования, связанные с дефектными пикселями, но предусматривается, что эта информация может использоваться при пересмотре других частей серии стандартов ИСО 9241.
В настоящем стандарте применены следующие термины с соответствующими определениями:
2.1 пиксель (pixel): Наименьший пространственный элемент дисплея, к которому возможна адресация, способный воспроизводить полный цветовой диапазон.
Примечания
1 Обычная высота пикселя для однопользовательских дисплеев находится в диапазоне от 0,05 мм до 0,40 мм. В многопользовательских дисплеях, используемых на расстоянии, применяются большие размеры пикселя.
2 Адаптировано с ИСО 9241-302:2008, определение 3.4.29.
2.2 субпиксель (subpixel): Независимый адресуемый элемент пикселя, наименьший адресуемый элемент дисплея, служащий для пространственного сглаживания цветовых переходов или яркости.
2.3 дефект пикселя (pixel fault): Дефектный пиксель или субпиксель, видимые при назначенном режиме работы.
[ИСО 9241-302:2008]
2.4 дефектный пиксель (pixel defect): Пиксель, который работает неправильно при адресации к видеоинформации.
Пример - Пиксель, адресованный, чтобы стать черным, остался белым. Если пиксель никогда не меняет состояние, это, так называемый, застывший пиксель. Если он меняет состояние без надлежащего сигнала адресации, это неустойчивый пиксель.
[VESA FPDM 303-6]
2.5 пиксель, застывший во включенном состоянии (stuck on pixel): Яркий пиксель на черном фоне.
Примечание - Пиксель, застывший во включенном состоянии, можно наблюдать на черном экране.
[VESA FPDM 303-6]
2.6 пиксель, застывший в выключенном состоянии (stuck off pixel): Темный пиксель на белом экране.
Примечание - Пиксель, застывший в выключенном состоянии, можно наблюдать на белом экране.
[VESA FPDM 303-6]
2.7 застывший тусклый пиксель (stuck dim pixel): Серый пиксель, независимо от того, черный фон или белый.
Примечание - Застывший тусклый пиксель можно наблюдать, используя белый и затем черный экран.
[VESA FPDM 303-6]
2.8 дефектная колонка/ряд (defective column/row): Целая колонка или ряд дефектных пикселей.
[VESA FPDM 303-6]
2.9 неполный пиксель (partial): Пиксели или субпиксели, которые имеют дефектную подобласть ошибок.
Примечание - Часть пикселя застыла во включенном или выключенном состоянии, а часть работает правильно.
2.10 временной и импульсный дефект (temporal and intermittent defect): Дефектный суб(пиксель), проявляющийся во временных отклонениях, не связанных с каким-либо установившимся видеосигналом.
Примечание - Временные дефекты могут быть импульсными, проявляющимися во внезапном изменении состояния, или мерцающими.
2.11 дефектный кластер (defect cluster): Кластер пикселей, в котором имеется более одного дефекта определенного размера, например, 5 x 5 пикселей.
[VESA FPDM 303-6]
2.12 коэффициент заполнения (fill factor): Величина, равная отношению площади, производящей полезную яркость, к площади, выделенной для субпикселей.
[VESA FPDM 303-6]
2.13 мура (mura): Японское слово, обозначающее дефект, которое адаптировано в английском для названия дефектов пиксельной матрицы поверхности дисплея, которые заметны при задаваемом постоянном сером уровне экрана дисплея.
Примечание - Дефекты мура проявляются как низкая контрастность, неоднородные области яркости, как правило, более крупные чем единичные пиксели. Они вызваны множеством физических факторов. Например, в ЖК-мониторах, к причинам дефектов мура относят неравномерно распределенные жидкокристаллические материальные и инородные частицы внутри жидкого кристалла. Дефекты, подобные мура, появляются в CRT, FED и других устройствах отображения.
[VESA FPDM 303-6]
3.1 Обнаружение пятен
Обнаружение пятен несколько отличается от обнаружения пространственно периодических мишеней. Обзор исследований в области пространственно периодических мишеней более обширен, чем исследования в области пятен. Основными факторами, влияющими на видимость маленьких пятен, являются размер пятна, продолжительность пятна, взаимодействие размера и продолжительности, эффект скошенности, световая адаптация, расположение в поле зрения и пространственная неопределенность.
Исследование процесса чтения
[25] показало, что у человека есть три контрастных канала, применяемых при чтении: канал яркости, красно-зеленый канал и желто-синий канал. При нормальном чтении принимается импульс от контрастного канала с самым сильным сигналом, от двух других каналов импульсы пропускаются. Так как чтение зависит от выявления характерных особенностей знака, можно предположить, что тот же самый механизм пригоден для обнаружения пятна.
Таким образом, можно проанализировать влияние цветового канала на обнаружение пятна для трех контрастных каналов отдельно, и пятно будет видимо, если не менее одного из трех контрастных каналов произведет сигнал, который превышает контрастный порог.
3.1.2 Размер пятна
3.1.2.1 Общие сведения
Для маленьких пятен граница видимости уменьшается, поскольку увеличивается область мишени (пространственное суммирование). При исследовании дефектов пикселя рассматривают пять различных типов пространственного суммирования: закон Пайпера, закон Рикко, S-колбочки и M- и L-колбочки.
Пространственное суммирование объясняет, почему дефекты застывания во включенном состоянии на черном фоне более видимы, чем дефекты застывания во включенном состоянии на белом фоне. На белом фоне черное пятно и яркая область вокруг него суммируются, и контраст между суммированной областью и ее фоном быстро становится меньше порогового значения, когда размер суммированной области увеличивается.
X - десятичный логарифм диаметра входного стимула
при минимальном угле зрения; Y - десятичный логарифм

Примечание - рисунок из
[29].
Рисунок 1 - Пространственное суммирование
как функция размера мишени и уровня адаптации
Пороговые значения логарифмического приращения (сплошные линии) и логарифмического декремента (штриховые линии)

представлены функцией диаметра входного стимула для нескольких уровней адаптации. Полное суммирование (Закон Рикко) задается наклоном 2, Область полного суммирования уменьшается при увеличении среднего уровня яркости. Пробный входной стимул подавался в течение 6 секунд в виде круга переменного диаметра (от 3.6 минут до 121.0 минут) на 10° фона. Уровень адаптации,
L0, колебался от 10
-5 - 10
2 кд/м
2, Наблюдатели - 19 женщин с нормальным зрением, возраст - 19 - 26 лет. Каждая свободно рассматривала фон на расстоянии 18.2 м, так, чтобы рассмотрение возможно было центральным для трех самых низких уровней адаптации. Тестовое пятно могло появиться в одном из восьми положений, спроектированных на окружности воображаемых кругов радиусами 3°, и задача принудительного выбора обнаружения в пространстве использовалась для оценки порогового значения. Пороговое значение было взято как точка, в которой вероятность правильного обнаружения была 0,5 с поправкой на случайную погрешность.

X - область приращения (градус2);
Y - пороговое значение (log фотон/с и градус2);

- яркость фона (log фотон/с градус
2) 7,83;

- яркость фона (log фотон/с градус
2) 5,94;

- яркость фона (log фотон/с градус
2) 4,96;

- яркость фона (log фотон/с градус
2) 3,65;

- абсолютные пороговые значения
Рисунок 2 - Суммирование на уровне колбочек или закон
Рикко, представленный непрерывной линией с градиентом 1
Логарифмическая яркость (log фотон/с градус
2 - другой способ для выражения освещенности, подобный троланду) как функция области продолжительности двух различных входных сигналов
[1].
3.1.2.2 Закон Пайпера (вероятность пространственного суммирования).
Закон Пайпера применяется для пятен большого размера, которые близки к границам видимости: они могут доходить до 24° в размере в периферийном зрении. Процесс обработки после суммирования - суммирование вероятности. Было математически доказано, что вероятность обнаружения возрастает с квадратным корнем из числа относящихся к сетчатке глаза участвующих клеток нервного узла.

, (1)
где I - интенсивность пятна;
A - площадь пятна;
kp - константа.
Когда контраст и яркость высокие, закон Пайпера не оказывает влияния на анализ видимости пикселя.
3.1.2.3 Закон Рикко (нейронное пространственное суммирование)
Закон Рикко описывает воздействия пространственного суммирования на нейронном уровне. Если пятно создает изображение на сетчатке, покрывающей несколько фоторецепторов, близко к порогу обнаружения, то клетки нервного узла могут быть связаны таким образом, чтобы получать входные воздействия от нескольких фоторецепторов и пространственно объединять импульс от нескольких фоторецепторов.
В фовеа величина пространственного суммирования небольшая, и нейронное пространственное суммирование происходит главным образом в периферийной области зрения. В фовеа нейронное пространственное суммирование может произойти только с 2' до 3'. В парафовеа суммирование может быть до 30'. Для ночного зрения в периферийном поле зрения суммирование может быть до 2°. Величина нейронного пространственного суммирования зависит от интенсивности входных воздействий.
I·A = kR, (2)
где I - интенсивность пятна;
A - площадь пятна;
kR - константа.
Когда контраст и яркость высокие, закон Рикко не оказывает влияния на анализ видимости пикселя, что доказывается фактом, что люди при хороших условиях могут обнаружить пятна, образующие всего 0,5'.
3.1.2.4 Пространственное суммирование в S-колбочках (ФРТ и интервал суммирования)
S-колбочка имеет отношение к сине-желтому контрастному сигналу. Она вносит (для маленьких пятен) только незначительный вклад в контраст яркости и никакого вклада в красно-зеленый контраст.
Для человека разрешающая способность пятен с коротковолновым контрастом освещения определяется пространственным интервалом S-колбочек ограничениями оптической системы человеческого глаза (рассеяние света, хроматическая аберрация и т.д.). Особенности оптической системы количественно могут быть определены как ФРТ (функция рассеяния точки) глаза. Интервал S-колбочек в фовеа для коротких волн хорошо настраиваются к ФРТ. Самая высокая плотность S-колбочек наблюдается не в центре поля зрения, а в эксцентриситете от 0,35° до 1°. Максимальная плотность незначительно выше, чем 10 колбочек/°, которая эквивалентна интервалу, немного более частому, чем одна колбочка в 6'. В центральном поле зрения есть зона, в которой нет S-колбочек. Диаметр этой зоны приблизительно 0,35°.
Если пятно будет меньше интервала S-колбочек, то пространственное суммирование произойдет в пределах фоторецептора. При оценке, если сине-желтый контраст пятна выходит за границу видимости, какие-либо пятна или элементы меньше этого интервала должны быть пространственно суммированы в область, стягиваемую приблизительно 6'.
3.1.2.5 Пространственное суммирование в M- и L-колбочках (ФРТ и интервал суммирования)
M- и L-колбочки имеют отношение ко всем трем контрастным каналам. Эти колбочки имеют самое высокое пространственное разрешение в фовеа всех фоторецепторов и устанавливают абсолютный предел для человеческой остроты зрения.
Максимальная плотность M- и L-колбочек приблизительно 120 колбочек/°, которая эквивалентна интервалу одна колбочка в 0,5'. При оценке, если контраст яркости или красно-зеленый контраст пятна выходит за границу видимости какие-либо пятна или элементы меньше этого интервала, должны таким образом быть пространственно суммированы в область, стягиваемую приблизительно 0,5'.
3.1.2.6 Область Рикко
Область Рикко - область (в пространственной области частоты), в которой происходит только частичное суммирование. Наиболее широкая часть между полным и частичным суммированием так же, как между частичным суммированием и его отсутствием, зависит от длины волны, яркости и продолжительности стимулов. Для практического применения область Рикко можно таким образом считать приблизительным определением, которое добавляет неопределенность к любому анализу обнаружения пятна (см.
рисунок 2).
Неопределенность в области Рикко также объясняет некоторые из различий в результатах представленных исследований.
3.1.2.7 Пространственное суммирование: краткие выводы
При анализе видимости пятна необходимо учитывать влияние пространственного суммирования. Для центрального зрения пространственная ширина суммирования будет, по крайней мере, 0,5' и самое большее 2' и 3' для контраста яркости и красно-зеленого контраста соответственно, 6' для сине-желтого контраста.
3.1.3 Продолжительность пятна
Самая высокая выявляемая временная частота немного выше 100 Гц, но для практического применения приблизительно 80 Гц. С более низкой средней яркостью максимальная выявляемая частота уменьшается приблизительно до 40 Гц.
Поскольку для частот выше 10 Гц действует закон Блоха, согласно которому продолжительность момента яркости является постоянной:
I·t = kS, (3)
где I - интенсивность пятна;
t - продолжительность пятна;
kS - константа.
Для частот меньше 10 Гц порог обнаружения не зависит от частоты.
3.1.4 Взаимодействие размера и продолжительности
В пределах закона Блоха и пространственного суммирования согласно закону Рикко и пространственному суммированию на уровне колбочек, влияние суммирований является совокупным. В более низких пространственных и временных частотах действуют не такие простые зависимости.
3.1.5 Эффект скошенности
При горизонтальных и вертикальных ориентациях продолговатые мишени имеют более низкие границы, чем круглые или квадратные мишени.
3.1.6 Световая адаптация
Литература по контрастной динамике определяет противоречащие отношения для максимальной контрастной динамики, например, 2,5:100, 1:100 и 1:1000, Они не противоречат друг другу, но обращаются к различным справочным ситуациям.
В целях настоящего стандарта нормальный диапазон динамики яркости принят в 3 логарифмические единицы, увеличиваясь от 1,5 логарифмических единиц ниже яркостной адаптации к 1,5 логарифмическим единицам выше яркостной адаптации.
Порог для световых пятен зависит от яркостной адаптации. Для яркостной адаптации меньше 0,1 кд/м2 яркостная адаптация не оказывает влияния на границу видимости. Для яркостной адаптации от 0,1 кд/м2 до 10 кд/м2 существует возрастающая зависимость от яркостной адаптации. Для яркостной адаптации выше 10 кд/м2 действителен закон Вебера:

, (4)
где I - интенсивность пятна;

- интенсивность различия порога обнаружения;
kA - константа.
Для нормальных ситуаций применяется kA ~= 100.
Размер области, определяющей яркостную адаптацию, не охвачен в данном отчете. Локальная яркостная адаптация происходит одновременно и непрерывно для различных областей поля зрения и может частично объяснить, почему пятно определенной яркости может быть ясно видимо на фоне, плохо различимым в окрестности других образцов и невидимым в пределах другого образца яркости.
1 - колбочки; 2 - палочки; X - логарифмическая яркость фона
в кд/м2; Y - логарифмическая пороговая яркость в кд/м2
Рисунок 3 - Психофизическая модель порогов обнаружения
в пределе поля зрения
[26]
a - реакция палочек, демонстрирующая уплотнение;
X - интенсивность стимула; Y - реакция колбочек в

Рисунок 4 - Ответ колбочек на импульсы фона
различной интенсивности
[30]
Второй эффект световой адаптации - воздействие на остроту зрения. Острота зрения улучшается с более высокой яркостной адаптацией приблизительно до 300 кд/м2 (для молодых совершеннолетних, уровень увеличивается с возрастом).
1 - колбочки; 2 - палочки; X - logL, в миллиламбертах;
Y - острота зрения
Рисунок 5 - Для задач распознавания на остроту зрения
влияет уровень фоновой яркости
Два ответвления наглядны, нижнее принадлежит функции палочек (скотопическая), а верхнее - функции колбочек (фотопическая). Указаны асимптоты для обоих номинальных максимумов остроты зрения (стрелки). У ответвления колбочек есть длинный "линейный" диапазон приблизительно в 3 логарифмические единицы, для которого асимптота на фототопическом уровне приблизительно 300 кд/м
2, Маленькая дуга в низких светимостях обусловлена реакцией палочек, и большая S-образная кривая обусловлена реакцией колбочек. Горизонтальная стрелка обозначает максимальное разрешение системы колбочек и палочек
[1].
X - логарифмическая яркость, кд/м2; Y - самая высокая
отображаемая пространственная частота, цикл/градус
Рисунок 6 - Взаимосвязь остроты зрения и яркости
[31]
Положительный контраст представляет собой яркое пятно
на темном фоне.

- Blackwell 1946 (1) Часть I положительный контраст,
t = 6 с;

- Blackwell 1946 (1) Часть II отрицательный контраст,
t = 6 с;

- Blackwell 1946 (1) Часть III положительный контраст,
t - неограниченное;

- Блэквелл 1946 (2) отрицательный контраст, t = 0,2 с.
Рисунок 7 - Взаимосвязь контрастной границы
и фоновой яркости (яркостной адаптации)
X - угол зрения мишени, минуты; Y - контрастная граница;

- Лб в кд/м
2·2 = 3426,2591;

- Лб в кд/м
2·2 = 34,262591;

- Лб в кд/м
2·2 = 0,342628591;

- Лб в кд/м
2·2 = 0,003426259;

- Лб в кд/м
2·2 = 3,426259·10
-5
Рисунок 8 - Взаимосвязь контрастной границы, фоновой яркости
и угла зрения мишени; длительность воздействия не ограничена
3.1.7 Адаптация по контрасту
Адаптация по контрасту не такой общеизвестный эффект, который мог бы воздействовать на обнаружение пятна. Она может частично объяснить, почему дефектный пиксель легче обнаружить, когда контраст дефектного пикселя не слишком отличается от среднего контраста поля зрения. У зрительной системы есть довольно ограниченная функция контрастного отклика и возможность корректирования регулированием усиления так, чтобы оно было оптимально для обнаружения различия по контрасту вокруг среднего уровня контраста.
Это противоречит популярной экстраполяции закона Вебера. Хотя могут быть восприняты различия в яркости столь же небольшие, как 1/100 яркостной адаптации, люди в то же самое время не имеют в наличии ту разрешающую способность в целом диапазоне яркости, а только в небольшом интервале, вокруг адаптационного контраста.
Функция нижнего контрастного отклика слева идеально
подходит для обнаружения разницы в контрасте между 2%
и приблизительно 25%. Но для контрастов выше 25% нейрон
может только реагировать на своем максимальном уровне.
X - контраст в %; Y - отклик.
Рисунок 9 - Пример функции контрастного отклика с низким
(левая кривая) и высоким (правая кривая) контрастным
адаптационным уровнем
[27]
3.1.8 Пространственная неопределенность
Для пятен, близких к порогу обнаружения, пороги обнаружения снижаются, если пользователь знает пространственное местоположение пятна. Неопределенность по поводу интенсивности или контраста не снижает порог обнаружения.
3.1.9 Цвет пятна
В некоторых отчетах сообщается о зависимости от цвета пятна. Эта зависимость может более или менее объясняться различиями в яркости или яркостном контрасте.
В
[28] показано, что у человека есть три контрастных канала, применяемых при чтении: канал яркости, красно-зеленый канал и желто-синий канал. При нормальном чтении принимается импульс от контрастного канала с самым сильным сигналом, от двух других каналов импульсы пропускаются. Так как чтение зависит от выявления характерных особенностей знака, можно предположить, что тот же самый механизм пригоден для обнаружения пятна.
Применяя
[28] можно принять следующее: обнаружение пятна происходит от воспринятого контраста. Контраст воспринимается через три канала: бесцветный (яркость), красно-зеленый и сине-желтый. При обнаружении пятна выявление основывается на канале с самым высоким контрастом, каналы с меньшим контрастом не воздействуют на скорость обнаружения. Кроме того, пространственное разрешение сине-желтого контрастного канала не такое же хорошее как канала яркости, и не будет столь же эффективным в обнаружении дефектных пикселей, проявляющихся в виде маленьких пятен.
Для практического применения, можно с уверенностью предположить, что цвет будет влиять на обнаружение дефектного пикселя только через яркостный контраст, созданный цветами.
3.1.10 Выводы
Обнаружение пятна зависит от нескольких факторов, описанных выше. В случае электронных видеодисплеев (доступная в настоящее время технология) следующие факторы считают самыми важными:
- размер пятна;
- контраст пятна;
- яркостная адаптация.
Разница между положительной и отрицательной полярностью дефектных пикселей полностью объясняется различием в уровне световой адаптации и контраста (см.
рисунок 1).
Таким образом, нет никакой необходимости определять различные требования для положительной и отрицательной полярности, если требования определены как функция контраста и яркостной адаптации.
3.2 Видимость дефектных пикселей
В
[9] описано исследование пространственного суммирования, связанного с границей видимости дефектного пикселя. Он подтвердил гипотезу, что для дефектных застывших пикселей на черном фоне время светимости области является постоянным. Это - результат, следующий из закона Рикко и пространственного суммирования на уровне фоторецептора. Также выявлено несколько факторов, которые влияют на экспериментальные условия; то есть факторы, которые должны быть включены в модель для границы видимости дефектного пикселя:
a) показатели дисплея:
- цвет (длина волны);
- характеристики угла обзора;
- фоновая яркость;
- коэффициент отражения;
- коэффициент заполнения.
b) особенности объекта испытаний:
- особенности зрения, такие как острота зрения.
c) факторы окружающей среды:
- освещенность экрана;
- расстояние от наблюдателя до экрана;
- угол обзора.
В
[10] описано исследование восприятия дефектных субпикселей в дисплеях. В качестве дисплея был взят обычный современный дисплей мобильного телефона. Это подразумевает меньший размер дисплея и пикселя по сравнению с более ранними исследованиями. Также воздействие внешних отражений на дисплей отличается от неподвижных больших дисплеев.
Примечание - У высококачественных мобильных дисплеев был размер пикселя от 0,15 мм до 0,30 мм. Отчет не должен рассматриваться для других условий.
Сделаны следующие выводы, которые действительны только для особенностей дисплея, которые имел тестируемый дисплей:
a. эксперты имеют значительно более низкий порог обнаружения дефектного пикселя, чем неспециалисты;
b. дефекты, покрывающие не менее двух соседних пикселей, всегда будут заметны пользователям. (Ширина удара испытательного дисплея была один пиксель);
c. зеленые субпиксели будут заметны для конечных пользователей;
d. застывшие синие субпиксели невидимы для большинства наблюдателей;
e. красные субпиксели почти невидимы для неспециалистов;
f. для более регулируемого исследования требуется найти числовую приемочную границу. По крайней мере, яркость, размер пикселя и внешняя освещенность должны быть управляемыми.
В
[11] проведено хорошо контролируемое исследование зрительного восприятия с целью установления числового порога визуального обнаружения. Полученные результаты сравнили с существующими моделями зрения, и они смогли установить числовую модель для обнаружения яркого дефектного пикселя на черном фоне, основанную на арифметическом сложении воздействий пространственного суммирования, яркостной адаптации и закона Вебера.
| | ИС МЕГАНОРМ: примечание. Нумерация формул дана в соответствии с официальным текстом документа. | |

, (6)
где: Lth - пороговая яркость для обнаружения дефектного пикселя;
Lbk - фоновая яркость дефектного пикселя;

- угол зрения, стягиваемый дефектным пикселем, в градусах.
Примечание - В экспериментальном условии, яркостная адаптация была равна фоновой яркости. В реальных ситуациях яркостная адаптация - локальная средняя яркость дефектного пикселя и области вокруг него. Таким образом, третье слагаемое в уравнении возможно должно быть Ladaptation.
У модели есть следующие известные ограничения:
- была утверждена по данным только одного эксперимента, и этот эксперимент был выполнен только с яркими пикселями на черном фоне;
- достоверна для здоровых, молодых совершеннолетних с нормальным зрением. Для пожилых людей и для людей с нарушениями зрения яркостной порог будет выше;
- прогнозирует только худший случай различимости дефектного пикселя, то есть единственный дефектный пиксель в установленном местоположении на пространственно однородном фоне. В реальных ситуациях фон обычно пространственно неоднороден и обычно есть внешние отражения на экране и некоторое количестве бликов в поле зрения пользователя. Все это увеличивает порог для обнаружения дефектного пикселя;
- не учитывает изменение в остроте зрения как функцию яркостной адаптации.
Данные были соотнесены с контрастными границами, спрогнозированными упрощенной функцией контрастной чувствительности
[7] (см.
3.1.1). График и соотношение указывают, что обе модели прогнозируют выявляемость дефектного пикселя одинаково хорошо.
Коэффициент корреляции r Пирсона - 0,996 для обоих
уравнений. Контраст определен как различие в яркости
(пятно - фон), разделенной фоновой (адаптационной) яркостью.

- данные Swinkels;

- уравнение Swinkels;

- уравнение Barten.
Рисунок 10 - Соотношение уравнений с эмпирическими данными
Ожидается, что модель Бартена можно более широко применять к различным случаям дефектных пикселей, таким как дефектные, застывшие в выключенном состоянии, пиксели. Однако никакого явного подтверждения не было сделано. Значительное число параметров в модели Бартена учитывает большую адаптируемость, но увеличивает риск ошибки от применения неправильных параметров.
Попросили, чтобы их испытуемые оценили дефектные пиксели по девятибалльной шкале. Для используемого дисплея все типы дефектных пикселей и субпикселей были видимы при отрицательной полярности, тогда как при положительной полярности, застывшие в выключенном состоянии дефектные субпиксели с низким контрастом были практически незаметны; и все типы дефектных пикселей были практически незаметны при самом низком тестируемом количестве дефектных пикселей (занимающих не более 0,02% полной площади дисплея).
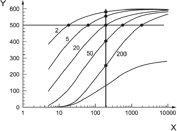
Оценка результатов изображена как график функции площади дисплея (%), занятой дефектными пикселями. Различимость дефектных пикселей была оценена по девятибалльной шкале, маркированной следующим образом: 1 = очень раздражающий, 3 = раздражающий, 5 = немного раздражающий, 7 = заметный, но не раздражающий, 9 = незаметный. Каждая точка на графике представляет среднее более пяти испытуемых, и значение погрешности - стандартные ошибки среднего. Логарифмические линии тренда прибавлены.
X - процент площади дисплея, занятой дефектными пикселями;
Y - различимость дефектных пикселей;

- начало отсчета;

- субпиксели с низким контрастом,
застывшие в выключенном состоянии;

- субпиксели с высоким контрастом,
застывшие в выключенном состоянии;

- пиксели, застывшие в выключенном состоянии;

- пиксели, застывшие в выключенном состоянии (2 x 2).
Рисунок 11 - Субъективная оценка дефектов застывания
в выключенном состоянии на белом фоне и дефектов
застывания во включенном состоянии на черном фоне.
Для технологий, используемых в медицинских дисплеях, чтобы
сделать видимыми невидимые дефектные пиксели, см.
3.4.2,
3.3 Эстетическая допустимость дефектных пикселей
3.3.1 Японско-корейские исследования 2004
Hisatake и другие авторы изучили пользовательский предел терпения для дефектных пикселей с 4 типичными значениями на 15-дюймовом дисплее, 4 типичными значениями на 8-дюймовом дисплее, 4 типичными значениями на 4-дюймовом дисплее и 5 типичными значениями на 2,2-дюймовом дисплее. Контент не был идентичен разрешающей способности. Угол зрения, стягиваемый одним пикселем, не был идентичен разрешающей способности. Яркость не регистрировалась. Таким образом, результаты не могут использоваться для установления модели видимости дефектного пикселя, если используются критерии для модели, установленной
[10], но результаты могут применяться, чтобы понять отклонения в допустимости.
Было найдено, что стягиваемый угол зрения дисплея, разрешение дисплея и контент влияют на предел терпения, также было установлено, что один общий предел терпения для всех типов дисплеев и задач установить невозможно, но предел терпения будет меняться в зависимости от размера дисплея, размера пикселя и типа контента, обычно показываемого на дисплее.
Понятие R-значения было введено Hisatake и другими авторами. Предел терпения (сколько дефектов допускается в дисплее) определен как численное значение помноженное на коэффициент R. R - функция, по крайней мере, размера панели, расстояния от наблюдателя до экрана, разрешения экрана и области применения. Были изданы несколько таблиц R-значений. Так как модель включает только некоторые из параметров, затрагивающих эстетическую допустимость, то R-значение не было принято как общая модель для эстетической допустимости.
В
[12] или
[17] попросили испытуемых оценить индивидуальную комфортность, связанную с видимыми дефектными пикселями. Вопросы были заданы после того, как испытуемые выполнили визуальные испытания со случайно-символьным псевдотекстом в положительной и отрицательной полярности, используя процедуру ИСО 9241-3. Граница для пониженной индивидуальной комфортности составляет 0,01% для черного фона и 0,6% для белого фона, где проценты характеризуют, насколько значительная часть полной области дисплея покрыта дефектами пикселя.
3.4 Эргономические пределы, связанные с дефектным пикселем
3.4.1 Использование в общих служебных целях
Попытка воспроизвести исследование
[14] была предпринята, интерпретация которого излагается за пределами дефектных пикселей в изначальном тексте ИСО 13406-2. Проведены визуальные испытания с высоким числом повторений управляемого освещения и условий рассмотрения на расстоянии. Пользователи, принимавшие участие в испытании, выполнили визуальные эксплуатационные испытания по ИСО 9241-3 с начальным условием отсутствия дефектных пикселей и с логарифмически увеличивающимся числом дефектных пикселей до тех пор, пока не наблюдалось существенное снижение работоспособности. Опыт повторялся в положительной и в отрицательной полярности. Опыт повторялся с различными размерами дефектных пикселей, средними уровнями яркости и яркостными контрастами.
Расположение воздействий дефектных пикселей в заданиях на нормальное чтение было определено:
X - количество дефектов; Y - результат; 1 - количество
обнаруженных дефектов; 2 - уменьшение индивидуальной
комфортности чтения; 3 - уменьшение скорости чтения;
4 - количество ошибок при чтении.
Рисунок 12 - Взаимосвязь порога обнаружения, комфортности,
скорости чтения и количества ошибок при чтении
[17]
Взаимосвязь скорости чтения и количества дефектных пикселей была найдена. Было установлено, что зависимый фактор - общая площадь, занятая дефектами пикселей, а не число дефектов пикселя. Это выражение действительно для дефектных пикселей любого размера. Как только контраст дефектных пикселей становился очевидно выше порога видимости, он не оказывал дальнейшее существенное влияние на скорость чтения. Порог снижения быстродействия был крайне высок.
Кривые зрительного представления, позитивная и негативная
X - область экрана, занятая дефектами, в процентах
от площади; Y - быстрота поиска, символ/с; a - кривая
зрительного представления, черный или белый фон (позитивная
полярность); b - кривая зрительного представления, белый
текст на черном фоне (негативная полярность);
1 - классификация дефектов по ИСО 13406-2,
Рисунок 13 - Скорость чтения как функция общей площади
3.4.2 Использование в медицине
Den Boer и другие авторы
[19] предоставили отчет о том, что в дисплеях, используемых в медицинских целях, типичная плотность дефектных пикселей (в числе дефектных пикселей) 0,001%. Они сообщают, что для медицинских целей это отношение дефекта пикселя может быть устранено в обработке изображения самой близкой соседней интерполяцией без угрозы необходимости достижения тождественного качества с традиционными рентгеновскими киноизображениями. Это было описано для дисплея с 0,155-миллиметровым расстоянием между пикселями.
В
[18] предоставлен отчет, что у дисплеев для медицинского применения есть типичный уровень дефектных пикселей - один дефектный пиксель на два миллиона пикселей. Они нашли решение проблемы дефектных пикселей в матричных дисплеях для медицинского применения, используя метод интерполяции "ближайший сосед". Алгоритм построен на основе функции рассеяния точки человеческого глаза. Они осуществили алгоритм и успешно проверили его при рассмотрении с расстояний 300 мм и выше, с дисплеями с низким и с высоким разрешением. Они сообщают, что видимость дефектного пикселя была значительно уменьшена во всех случаях, и в большинстве случаев дефект пикселя стал полностью невидимым. На основании опыта с медицинскими дисплеями авторы полагают, что это - достаточное решение даже для медицинского применения с наиболее высокими требованиями.
4.1 Международный стандарт ИСО 13406-2
4.1.1 Возникновение и цель таблиц класса дефектов
Основная причина классификации дефектов пикселей по ИСО 13406-2 не была четко задокументирована.
Классификация дефектов пикселей была полностью пересмотрена в 1992 году рабочей группой РГ 2 ("Требования к видеодисплеям") технического комитета ИСО/ТК 159, Новая классификация представлена в
таблице 1. Обоснование для 4 классов было следующее:
a) документ готовился как приложение к ИСО 9241-3, область применения которого была ограничена алфавитно-цифровой текстовой презентацией;
b) эргономика рассматривалась согласно определениям по ИСО 6385 и области применения ИСО 9241-3. Тогда текущее передовое состояние считалось как соответствующее всем известным эргономическим требованиям с большими границами, например, исследование рентгеновских изображений не включалось в область применения;
c) эстетические и технические требования являются более обязательными, чем эргономические;
d) текущее передовое производство дисплеев представлено
классом C;
e)
класс D был определен как в 10 раз больше дефектных пикселей, чем у
класса C;
f)
класс B был определен как 1/10 числа дефектных пикселей
класса C, число 1/10 не имело никаких других предпосылок;
g) не представлялось возможным массовое производство ЖК-дисплеев с количеством дефектов меньше, чем представлено в
классе B;
h)
класс A определен как "ноль дефектов".
В то же время требования к дефектам пикселей были полностью пересмотрены, чтобы отразить современное состояние.
Таблица 1
Максимальное число каждого типа на 1 миллион пикселей.
Класс | Тип I или II | Тип III | Кластер |
| 0 | 0 | 0 |
| 5 | 50 | 0 |
| 50 | 500 | 5 |
| 500 | 5 000 | 50 |
Плоские панели должны соответствовать классу A. Примечания 1 Панели класса C рассматриваются как передовые на сегодняшний день. Все классы пригодны для большинства случаев применения. 2 Требуемый уровень дефектов содержит большие границы для защиты от проблем удобства пользования. Вероятность, что неисправный пиксель - пиксель переднего плана - составляет 0,05. Вероятность, что пиксель переднего плана является критичным для удобства пользования (то есть ведет к некорректной идентификации характеристики), выражена числом в пределах 10 -4. Общая вероятность, pfault x pforeground x pcritical порядка 10 -9 даже для класса D. |
Таким образом, изначальная цель таблицы в ИСО 13406-2 была двойной: отразить текущее современное состояние
(класс C) и представить, что даже большое количество дефектов пикселя не наносит ущерб удобству пользования или производительности.
Анализируя данное положение необходимо учитывать, что
класс C был современным состоянием и пиксель имел большой размер 0,4 x 0,4 мм или больше. Пиксели и субпиксели были достаточно большими, чтобы быть видимыми.
4.1.2 Окончательная версия ИСО 13406-2
Таблица 2
Классы дефектов по ИСО 13406-2
Максимальное число дефектов каждого типа на 1 миллион пикселей.
Класс | Тип 1 | Тип 2 | Тип 3 | Кластер с более чем одним дефектом, тип 1 или тип 2 | Кластер с дефектами, тип 3 |
| 0 | 0 | 0 | 0 | 0 |
II | 2 | 2 | 5 | 0 | 2 |
III | 5 | 15 | 50 | 0 | 5 |
| | ИС МЕГАНОРМ: примечание. Нумерация классов приведена в соответствии с официальным текстом документа. | |
|
VI | 50 | 150 | 500 | 5 | 50 |
Плоские панели должны соответствовать классу I, в случае несоответствия поставщик должен указать класс дисплея. |
Таблица 3
Типы дефектов по ИСО 13406-2
Тип дефекта | Описание |
| Пиксель, застывший в состоянии высокого уровня |
| Пиксель, застывший в состоянии низкого уровня |
Тип дефекта: 3 | Пиксель или субпиксель аномален, но не типа 1 или 2, Например, субпиксель застывший или с неустойчивым дефектом |
Дефектный кластер | Два или более дефектных пикселя или субпикселя в пределах блока из пикселей 5 x 5 |
Примечание - Это сокращенная версия полной таблицы ИСО 13406-2, |
Во время доработки ИСО 13406-2, новейшие дисплеи имели несколько дефектов на миллион пикселей. Размер изучаемого пикселя был 0,3 x 0,3 мм и больше.
4.1.3 Применение ИСО 13406-2
4.1.3.1 Утверждение
Для промышленности утверждение ИСО 13406-2 очень важно. Самые актуальные схемы сертификации требуют соответствия требованиям к дефектным пикселям по ИСО 13406-2, чтобы получить согласие.
Примечание - Европейский знак CE и шведский знак TCO не требуют соответствия требованиям к дефектным пикселям по ИСО 13406-2, тогда как, например, немецкий знак GS и американский AAPM требуют соответствия.
4.1.3.2 Контроль качества и гарантия качества
При 100%-м контроле ИСО 13406-2 не используется. При выборочном контроле используются методы ИСО 13406-2 и др. Некоторые из факторов, влияющие на выбор метода (дефекты, подобные мура), не затронутые в ИСО 13406-2, но, тем не менее, нуждающиеся в контроле при производстве дисплеев. Подразделение ИСО по классам дефектов не подготовлено в достаточной мере к системам технического зрения, основанных на задачах неавтоматизированного контроля. В большинстве существующих процедур контроля невозможно различить типы дефектов в течение разумного срока или с допустимым влиянием оператора. Третий фактор - обрабатывающая промышленность уже приняла другую гарантию качества и методы технического описания, которые новый стандарт ИСО не заменил.
4.1.3.3 Объем продаж и маркетинг
На рынке настольных дисплеев признаются требования к дефектным пикселям по ИСО 13406-2, Производители могут, например, издавать классификацию дефектов пикселей для каждой модели.
4.1.3.4 Исследование и разработка
Определения дефекта пикселя по ИСО 13406-2 не стали общепринятыми в промышленности как технические условия для компонентов или модулей дисплеев. ИСО 13406-2 содержит лишь часть требований для производства офисной компьютерной техники. Первая причина состоит в том, что дефекты, как мура, не затронуты в ИСО 13406-2, Вторая причина - подразделение по классам дефектов не связано достаточно хорошо с технологическими причинами дефектов и с методами, используемых при исследовании и разработке для визуального контроля образцов дисплеев. Третья причина - промышленность уже применила другую гарантию качества и методы технических условий.
4.2 Серия стандартов ИСО 9241-300
ИСО 13406-2 был пересмотрен и частично заменен ИСО 9241-307. Международный стандарт ИСО 9241-307 включает в себя основные принципы ИСО 13406-2
Таблица 4
Таблица 183 "Количество дефектов" по ИСО 9241-307
Класс дефектов Classpixel | Тип 1 | Тип 2 | | Кластер с более чем одним числом дефектов, тип 1 или тип 2 | Кластер с дефектами, тип 3 |
Застывшие в состоянии высокого уровня | Застывшие в состоянии низкого уровня |
| 0 | 0 | 0 | 0 | 0 | 0 |
I (для типа 3 = 5 PSU) | 1 | 1 | 2 | 1 | 0 | 0 |
1 | 1 | 1 | 3 | 0 | 0 |
1 | 1 | 0 | 5 | 0 | 0 |
II (для типа 3 = 10 PSU) | 2 | 2 | 5 | 0 | 0 | 1 |
2 | 2 | 5 - 1 x nII | 2 x nII | 0 | 1 |
2 | 2 | 0 | 10 | 0 | 1 |
III (для типа 3 = 100 PSU) | 5 | 15 | 50 | 0 | 0 | 5 |
5 | 15 | 50 - 1 x nIII | 2 x nIII | 0 | 5 |
5 | 15 | 0 | 100 | 0 | 5 |
IV (для типа 3 = 1000 PSU) | 50 | 150 | 500 | 0 | 5 | 50 |
50 | 150 | 500 - 1 x nIV | 2 x nIV | 5 | 50 |
50 | 150 | 0 | 100 | 5 | 50 |
Примечания
1 Дефекты, которые находятся ниже границы видимости, не учитываются.
2 Для эргономических характеристик количество, размер и контраст пятен и дефектов пикселей не должны превышать порога уменьшения производительности.
3 Для задач чтения дисплей любого класса по классификации дефектов пикселей (0 -
IV) будет значительно превышать границу.
4 Данные классы дефектов показывают:
a) что, дефект яркого субпикселя воспринимается более чувствительно, чем дефект темного субпикселя. Поэтому дефекты пикселей оцениваются воспринимаемыми единицами чувствительности (PSU), где:
- 1 тип 3 застывшие в состоянии высокого уровня = 2 PSU;
- 1 тип 3 застывшие в состоянии низкого уровня = 1 PSU;
Поэтому различные комбинации дефектов типа 3 в Classpixel I, II, III и IV возможны:
b) что, для дисплеев меньше 9,1" (23,1 см) плотность пикселей выше и меньше чувствительность, чем для дисплеев больше 9,1" (23,1) см с меньшей плотностью пикселей;
c) определение класса, который относится к первичным приемочным уровням пользователей, и их задания были связаны, например, с тем, что классы могут отражать следующие условия:
1) ClassPixel 0 для специальных единичных задач видеодисплеев с очень высокой чувствительностью и необходимостью минимизировать опасности при восприятии информации, подобных контролю критической информации в процессах, или индикаторы критических процессов с высоким риском неправильных решений, или погрешности, присущие процессу;
2) ClassPixel I для специфических задач видеодисплеев с высокой чувствительностью и специальным значением к дефектам пикселя, такие как: визуальный контроль, наблюдение, задачи проверки качества изображения с меньшим риском к врожденным ошибкам в случае чтения и ошибок наблюдения;
3) ClassPixel II для обычных пользовательских задач дисплеев с чувствительностью к дефектам пикселя, подобно чтению и процессу текстовой информации, восприятию объекта или символьной информации с достаточной эффективностью чтения, чтобы воздействовать на задание;
4) ClassPixel III и ClassPixel IV для задач дисплеев с меньшей чувствительностью к дефектам пикселя, подобно обработке общественной информации и рекламы, чтению текстовых книг, быстроменяющихся изображений, но с достаточной производительностью к восприятию информации без дискомфорта для пользователя.
5 Критерий эргономической эффективности, связанный с пороговыми значениями дефектов видимости и различных задач, исследуется в настоящее время. Пожалуйста, обращайте внимание на Технические Отчеты и приложения к данному стандарту.
6 Дефекты Типа 3 включают тусклые пиксели 25% < Lx < 50% (темные), 50% <= Lx < 75% (яркие), где Lx - средний отклик пикселя на максимальную яркость сигнала (например, белый). Неустойчивые или мерцающие пиксели оценены в 2 PSU. Весовой коэффициент PSU определен перед множителем n в классе дефектов типа 3.
7 Множитель nClassPixel может меняться с PSU и может принимать значения nII = 1 до 4, nIII = 1 до 499, nIV = 1 до 499, Если класс дефекта не соответствует 0 или I, то поставщик должен определить класс дефекта, а также множитель nClassPixel в зависимости от заданного распределения PSU.
8 Максимальное число дефектов, кроме того, вычислено следующим образом:
a) для дисплеев <= 9,1" (23,1 см) с > 1 миллионом пикселей: максимальное число дефектов типа на миллион пикселей;
b) для дисплеев <= 9,1" (23,1 см) с <= 1 миллионом пикселей: максимальное число дефектов на дисплей;
c) для дисплеев <= 9,1" (23,1 см) с <= 100000 пикселей: максимальное число дефектов типа на 100 000 пикселей;
d) для дисплеев <= 9,1" (23,1 см) с <= 10000 пикселей: максимальное число дефектов типа на 10000 пикселей.
ИСО 9241-307, по сравнению с ИСО 13606-2, вводит новое более точное отличие между типами дефектов. Поскольку контроль качества процессов производства и конечные пользователи не способны эффективно выполнить классификацию типов дефектов по ИСО 13406-2, новое дополнение будет влиять только на лаборатории с современным оборудованием для исследования дефектных пикселей. Предельные значения классов изменены и стали более строгими, основанными на принципе АЛАРА ("настолько низко, насколько разумно достижимо"), базирующемуся на уровне завершенности продукта ЖК дисплеев на рынке офисных компьютеров. Новые пределы основаны не на опубликованных и подтвержденных результатах исследований. Пересмотр также вводит новый расчет параметра, названного PSU. Изменения из ИСО 13406-2 в ИСО 9241-307 не основаны на исследованиях, рассмотренных в настоящем стандарте.
Состояние ЖК технологий значительно улучшилось с 1998 по 2005 г.г. Мельчайшие пиксели, доступные в коммерческих потребительских товарах имели расстояние от пикселя до пикселя 0,08 мм и расстояние от субпикселя до субпикселя менее, чем 0,03 мм. Данные пиксели настолько малы, что одиночные дефектные субпиксели или пиксели не могли быть видимыми даже при наихудших условиях.
Частота появления ошибок в высокопроизводительных ЖК-дисплеях - один нефункционирующий транзистор на три миллиона пикселей. В потребительских изделиях частота появления ошибок высока настолько, как один нефункционирующий транзистор на 5000 пикселей, что распространено и полностью принимается пользователями. Такие дисплеи должны принадлежать классу IV, если все дефекты видимы. Когда многообещающие новые технологии для гибких и ультрапортативных дисплеев достигают рынка в течение 1 - 5 лет, то количество дефектных пикселей будет расти и дальше. Некоторые дисплеи не будут соответствовать классу IV, если будут посчитаны видимые и невидимые дефектные пиксели и субпиксели. Число дефектов будет расти, так как несформировавшиеся технологии дисплеев будут иметь больше дефектов на начальной стадии, и вследствие перехода к гибкой электронике. Гибкие изделия будут более чувствительны к ошибкам и износу во время работы.
4.3 Международная электротехническая комиссия (МЭК)
МЭК выпустила серию стандартов МЭК 61747 о ЖКД. Предполагалось, что классификация дефектных пикселей и дефектов мура будут включены в данную серию, но на тот момент проект еще не был опубликован.
4.4 Ассоциация по стандартизации дисплеев в области видеотехники и микроэлектроники (VESA). Измерения плоскоэкранных дисплеев (FPDM)
Документ VESA FPDM содержит несколько разделов, относящихся к дефектным пикселям.
Раздел 303-6 документа VESA FPDM - измерение технических характеристик, формально идентичен ИСО 13406-2, но не затрагивает весь стандарт. Детали и принципы описываются в общих чертах.
Раздел 303-6B документа VESA FPDM расширяет группу концепций ИСО 13406-2 и определяет группирование для расширения возможностей использования автоматических измерений.
Раздел 303-6C документа VESA FPDM представляет новую концепцию разделения дефектов и определения методов измерений и спецификации.
Раздел 303-8 документа VESA FPDM - расширенная секция по методам измерения и спецификации дефектов мура.
5 Обзор производственной практики
5.1 Общие положения
Завершенность ЖК технологий значительно усовершенствовалась, когда пришли к дефектным пикселям, как показано на
рисунке 14.
X - год; Y - размер диагонали дисплея, в дюймах;
Z - плотность дефектов, в дефект/м2; a - плотность дефектов
Рисунок 14 - Размер дисплея и плотность дефектов
в ЖК-дисплеях с 1980 по 2000 гг.
[32]
В 2005 г., современное состояние высокопроизводительных дисплеев для медицинского применения - один дефектный транзистор на три миллиона пикселей
[18]. Потребительские изделия могут иметь так много, как один дефектный пиксель на 5000 пикселей, что все еще принимается пользователями. Для некоторых технологий будущего ожидается, что число дефектных пикселей будет расти и дальше. Некоторые дисплеи не будут соответствовать классу IV, если будут посчитаны видимые и невидимые дефектные пиксели и субпиксели. Число дефектов будет расти, так как несформировавшиеся технологии дисплеев будут иметь больше дефектов на начальной стадии, и вследствие перехода к гибкой электронике. Гибкие изделия будут более чувствительны к ошибкам и износу во время работы.
5.2 Техническое описание
В производстве дисплеев техническое описание дефектных пикселей и мура основывается в значительной степени на существующих методах выходного контроля и статистических данных выходного контроля по качеству.
5.3 Описание для конечных потребителей
Описание для потребителей было очень ограниченным или отсутствовало, но ситуация улучшилась, и сейчас полное описание дефектов пикселей доступно, по крайне мере, для ведущих брендов дисплеев. В прошлом случалось, что продавец давал представление того, что дисплей не имеет дефектов, даже если в руководстве пользователя имелось предложение или ссылка, в которой производителю позволялось иметь небольшое количество дефектных пикселей. ИСО 13406-2 неправильно использовался для оправдания требований отсутствия ошибок даже с несколькими дефектными пикселями.
На рынке высокопроизводительных дисплеев (медицинские дисплеи), где дефектные пиксели могут критичными, распространенная практика среди некоторых компаний - проверять каждый дисплей перед поставкой потребителю и давать карту с расположением дефектных пикселей, с целью предупредить рентгенолога о расположении дефектных пикселей, чтобы доктор мог принять это во внимание при заключении по электронному рентгеновскому изображению.
5.4 Выходной контроль
Выходной контроль на заводах-изготовителях в значительной степени основывается на ручном, визуальном контроле опытными операторами. Последовательность операций может быть, например, следующей:
- на полностью черном дисплее подсчитывается количество ярких и тусклых дефектов;
- на полностью белом дисплее подсчитывается количество темных и тусклых дефектов;
- если в одном из четырех наборов дефектов превышается допуск на качество, дисплей не принимается и отсылается в отдел качества для дальнейшего заключения.
Для обнаружения только тех дефектов, которые будут видимы конечным пользователям, контроль может проводиться в условиях контролируемого освещения, дисплей рассматривается через фильтр нейтральной плотности для регулировки чувствительности обнаружения.
В 2005 году, автоматический контроль над испытаниями не использовался широко. В производстве микродисплеев и дисплеев с очень маленьким количеством пикселей автоматический контроль над испытаниями применялся более широко. Он использовался в сферах, где визуальный контроль невозможен или, где автоматический контроль более эффективен, чем визуальный. С 2005 г. улучшилась доступность использования систем автоматического контроля.
Подводя итоги, ограничения в практическом и выполняемом выходном контроле сильно влияют на всю деятельность по производству и программу работ в области дефектных пикселей.
5.5 Входной контроль
Входной контроль осуществляется большими компаниями, такими как: системы интегрирующий устройств или дистрибьюторы, при получении дисплеев от производителей. Промышленная тенденция - выполнять только заключительный выборочный контроль или не выполнять входной контроль вообще. Когда общее число образцов для проверки мало, применяются такие лабораторные методы как ИСО 13406-2, особенно при производстве настольных дисплеев. Крупномасштабный контроль практически полностью базируется на ручном, визуальном контроле. Иногда в дальнейшем контроль упрощается по сравнению с выходным контролем. Для дисплеев высокого уровня критерием контроля может быть отвержение дисплея, если какой-либо из типов дефектов обнаружен, например, в течение 15 с. Такие отложенные дисплеи отдельно изучаются командой по качеству.
На специальных рынках сбыта может быть сделан 100% входной, и покупатель может даже получить карту дефектных пикселей (медицинское формирование изображения рентгена).
6 Рисунки и описания дефектных пикселей
Рисунок 15 - Пример различий в пространственных измерениях
полной области дефектных пикселей в позитивной
и негативной полярностях
Коэффициент заполнения будет влиять на фактический размер. В негативной полярности воздействие будет отклонено суммарным воздействием. В позитивной полярности воздействие может быть значительным для границ видимости.
Размер субпикселя с дефектом застывания во включенном состоянии на темном фоне - "адресуемый размер" продолжительностей субпикселя "коэффициента заполнения" субпикселя. Размер субпикселя с дефектом застывания в выключенном состоянии на ярком фоне - "адресуемый размер" субпикселя, разделенный "коэффициентом заполнения" субпикселя.
Рисунок 16 - Дефект субпикселя в ЖКИ, работающем
на пропускание и отражение, в темноте
Рисунок 17 - Дефект субпикселя в ЖКИ, работающем
на пропускание и отражение, при внешней засветке
Рисунок 18 - Дефект субпикселя в ЖКИ, работающем
на пропускание и отражение, в темноте
Рисунок 19 - Кластер дефектов неполных субпикселей
в ЖКИ, работающем на пропускание и отражение,
в темноте, полностью белый экран
Рисунок 20 - Кластер дефектов неполных субпикселей
в ЖКИ, работающем на пропускание и отражение,
в темноте, полностью черный экран
Рисунок 21 - Дефект, не связанный с пикселями, в ЖКИ,
работающем на пропускание и отражение
(справочное)
ОБЗОР СЕРИИ СТАНДАРТОВ ИСО 9241
В данном приложении приведен обзор серии стандартов ИСО 9241 (ее структур предметной области и статуса опубликованных и разрабатываемых частей).
Таблица A.1
Структура серии стандартов ИСО 9241 "Эргономика
взаимодействия "человек-система"
Номер части | Наименование |
1 | Общее введение |
2 | Требования к производственному заданию |
11 | Руководство по обеспечению пригодности использования |
20 | Руководство по доступности оборудования и услуг в области информационно-коммуникационных технологий (ИКТ) |
21 - 99 | Резервные номера |
100 | Эргономика программного обеспечения |
200 | Человеко-ориентированное проектирование |
300 | Требования к электронным видеодисплеям |
400 | Принципы и требования для устройств физического ввода |
500 | Рабочая станция |
600 | Рабочая среда |
700 | Центры управления |
900 | Тактильные взаимодействия |
(справочное)
ДЕФЕКТНЫЕ ПИКСЕЛИ В ПРОИЗВОДСТВЕ
Текущий уровень качества дефектных пикселей зависит от сегмента рынка и технологии. Настоящее приложение содержит краткое описание доступного в настоящее время качественного уровня в терминах, использованных в серии стандартов ИСО 9241-300.
На рынке медицинских дисплеев главным образом представлен класс дисплеев 0, но также могут встретиться дисплеи класса I. Дисплеям присваивают класс 0 по результатам 100%-го контроля производства.
На рынке потребительских ТВ наиболее распространен класс I. Отдельные изделия могут быть класса 0, но обычно изготовители не гарантируют класс 0.
На рынке дисплеев компьютеров наиболее распространены классы I и II. Чем меньше размер пикселя, то, вероятнее всего, будет допущен менее высокий класс. Это естественно, поскольку определения ИСО 9241 не вполне связаны с видимостью дефектных пикселей. Отдельные изделия могут быть класса 0, но изготовители не гарантируют класс 0.
На рынке дисплеев мобильных устройств наиболее распространены классы I и II. Так как пользовательские интерфейсы более статичны, чем на рынке компьютеров и потребительских ТВ, существуют области экрана, где дефекты пикселя являются более приемлемыми, чем в других областях.
На рынке товаров промышленного назначения встречаются классы 0, I, II и III в зависимости от определенных потребностей.
На рынке новых технологий встречаются все классы (от 0 до IV). Для новых технологий, которые не так точно соответствуют определениям ИСО 9241, дисплей мог официально получить низкую оценку класса, при этом оказаться более высокого класса, и наоборот. В таких случаях оценка класса непригодна для качественного суждения. В других случаях оценка класса может быть низкой, и дисплей соответствовал оценке, но, тем не менее, изделие могло быть приемлемым на рынке, так как технология могла предоставить новый тип задачи или взаимодействия устройства, которые невозможны при использовании традиционных технологий дисплея. В таких ситуациях пользователи склонны допускать более низкую оценку качества дефектов пикселей.
(справочное)
ПРОЕКТ МОДЕЛИ ПРИЕМЛЕМОГО УРОВНЯ ПИКСЕЛЕЙ
C.1 Общие сведения
Компетентная рабочая группа ИСО не достигла полного консенсуса о моделировании приемлемого уровня пикселей. Рабочая группа приняла решение включить обе предложенные модели как приложение.
Не существует достаточного подтверждения для любых предложенных типовых простых числовых соотношений между количеством принимаемых дефектных пикселей и размером дисплея. Напротив, данные показывают, что уровень визуального контраста моделей точно прогнозирует, что среднее число допустимых дефектных пикселей меняется как функция контраста и дефектов размера. Предполагается значительная взаимосвязь между средним числом допустимых дефектных пикселей и соотношением между контрастом дефектов и контрастной границей для видимости.
Контраст определяется как процент контраста между яркостью дефекта и локальной средней яркостью.
C.2 Первая модель
В целях внесения поправок в ИСО 9241-307, была разработана следующая модель для замены примечания 7 в стандарте. Максимальное число дефектов вычисляется следующим образом:
a) Для дисплеев > 9,1" (23,1 см): максимальное количество дефектов на класс на миллион пикселей;
b) Для дисплеев <= 9,1" (23,1 см) с > 250000 пикселями: максимальное число дефектов на класс на 250 000 пикселей;
c) Для дисплеев <= 9,1" (23,1 см) с <= 250000 пикселями: максимальное число дефектов на дисплей.
C.3 Вторая модель
C.3.1 Общие сведения
Наилучшие доступные данные исследований - это результаты исследований, представленные на SID
[13]. Полные данные были оценены секретариатом ИСО/ТК 159 и доступны для дальнейших исследований.
В результате анализа этих данных была выявлена устойчивая взаимосвязь и независимость от размера дисплея, расстояния от зрителя до экрана и др. Контраст-граница-контраст-соотношение объясняет все отклонения до тех пор, пока сравнивается испытательное изображение.
В данных
[13] существует дополнительное отклонение между испытательными изображениями - "сдвиг влево на графике данных в двойном логарифмическом масштабе".
Предполагается, что этот сдвиг-влево-вправо зависит от контента экрана и может также зависеть от влияния маски, вызванного контентом, или может быть вызвано тем фактом, что реальная средняя яркость оценивается путем не регистрации, а прогноза.
Сдвиг может быть также вызван ограничениями в уравнении
[11].
Дальнейшее изучение данных, возможно, объяснит другие взаимосвязи.
На этой стадии общая формула для среднего числа приемлемых дефектных пикселей может быть представлена так:
N = a·R-b,
где N - это среднее число приемлемых дефектных пикселей;
R - это соотношение между контрастом дефектного пикселя и контрастной границей видимости (вычисляется по
[11];
a - постоянная со значениями приблизительно от 2000 до 20000 в зависимости от контента или в зависимости от локальной средней светимости (см. выше);
b - постоянная со значениями приблизительно от 2,4 до 2,8.
На данной стадии общее уравнение уже пригодно для предприятий, потребительских организаций и испытательских станций.
Тем не менее, важно сравнивать общее уравнение с данными других исследований для того, чтобы подтвердить область значений постоянных a и b.
C.3.2 Начальные данные
Предварительное исследование, проведенное под менее жестким управлением, позволило исключить некоторые случаи испытаний из окончательных исследований. Также из предварительного исследования стали известны экстремумы (не только средние значения).
Начальные данные показывают большую вариацию, но подтверждают тот же тип корреляции, который был найден в заключительном исследовании. Это также иллюстрирует необходимость тщательного контроля каждого эксперимента, связанного с приемлемостью дефектных пикселей.
C.3.3 Испытательные изображения
Рисунок C.1
C.3.4 Анализ данных
X - соотношение контраста и контрастных границ;
Y - количество дефектных пикселей;

- изображение 3;

- изображение 2;

- изображение 1;

- график 1;

- текст 2;

- текст 1;

- изображение 3;

- изображение 2;

- изображение 1; - график 1; - текст 2;

- текст 1;

- степень (текст 2);

- степень (изображение
2);

- степень (текст 2);

- степень (изображение 2)
Рисунок C.2 - Анализ данных
X - соотношение контраста и контрастных границ;
Y - количество дефектных пикселей;

- анализ 5 - все данные;

- анализ 4 - приемлемый
максимум;

- анализ 3 - приемлемый минимум;

- анализ 2 - негативная полярность;

- анализ 1 - позитивная полярность
Рисунок C.3 - Анализ всех данных
(справочное)
ПЛАН РЕКОМЕНДАЦИЙ
D.1 Общие сведения
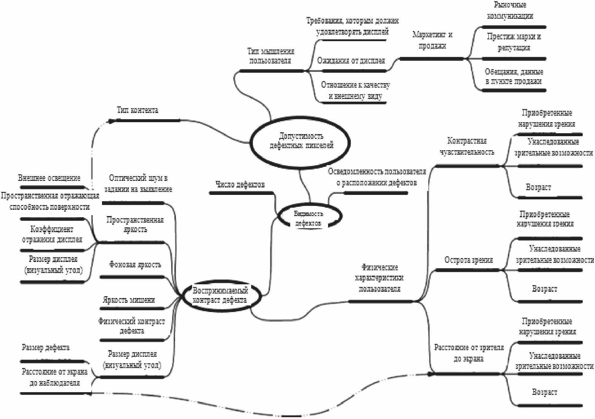
Рабочая группа РГ 2 технического комитета ИСО/ТК 159 приняла решение включить план рекомендаций в качестве приложения. Рекомендации основываются на обзоре исследований, относящихся к основному содержанию настоящего технического отчета.
Рисунок D.1 - Диаграмма факторов, влияющих на приемлемость
дефектных пикселей
D.2 Определения, символы и аббревиатуры терминов
Cpixel - контраст пикселя на его фоне;
Cthreshold - контрастная граница выше видимости пикселя;
Lfg - яркость пикселя;
Lbkg - яркость фона дефектного пикселя;
LA - адаптационная яркость. Адаптационная яркость может быть приблизительно выражена как средняя светимость области, сконцентрированной вокруг пикселя, и с диаметром центральной области, в которой происходит обработка контраста в зрительной системе человека, и соответствующей пространственной частотой, представляемой пикселем;
a - зрительный угол, стягиваемый дефектным пикселем, в градусах;
A - область дефектного пикселя в градусах на дугу в квадрате;
S - функция контрастной чувствительности;
k1 - коэффициент, учитывающий интегрирование по пространственным координатам;
k2 - 4 коэффициент преобразования (равен 4), выводимый из фактора взаимосвязи между контрастом прямоугольных волн Мичелсона и модуляцией волн основного типа модели прямоугольных волн
[33],
[34];
SIL(LA) - предел интегрирования по пространственным координатам, выше которого интегрирование по пространственным координатам не происходит.
D.3 Видимые дефектные пиксели
D.3.1 Общие сведения
Концепция видимых дефектных пикселей как противоположная невидимым дефектным пикселям имеет первостепенное значение. В серии стандартов ИСО 9241-300 термин "дефект пикселя" был определен только для обозначения видимых дефектных пикселей.
Дефектный пиксель необходимо рассматривать при любых значениях, даже если он невидим для пользователя.
Невидимые дефектные пиксели первого порядка - дефектные пиксели, маленькие, либо тусклые (низкая контрастность), невидимые на расстоянии 100 мм и более. Фактически их нельзя обнаружить или рассмотреть без увеличительного стекла или микроскопа.
Невидимые пиксели второго порядка - дефектные пиксели, маленькие либо тусклые (низкая контрастность), различимые на расстоянии 100 мм, но невидимые на фактическом расстоянии от зрителя до экрана. Фактически пользователь может их обнаружить или рассмотреть, если будет находиться близко от дисплея (он может подать рекламацию производителю), но не может обнаружить их при обычном использовании.
Невидимые пиксели третьего порядка - дефектные пиксели, которые видимы при обычном расстоянии от зрителя до экрана только с помощью специальных испытательных изображений, выделяющих дефектные пиксели, но невидимы при обычном пользовательском интерфейсе, применимости дисплея и содержимом изображения. Фактически пользователь легко может найти дефектный пиксель, используя, например, полностью черный или полностью белый экран. Но производитель продукции может спроектировать фон пользовательского интерфейса так, чтобы он был с нерегулируемой частой структурой, которая делает невидимыми дефектные пиксели.
Невидимые пиксели четвертого порядка - дефектные пиксели, которые видимы при фактическом применении, если не используется корректирующий алгоритм, но которые можно сделать невидимыми, используя алгоритм, который меняет яркость пикселей вокруг дефектных пикселей, так что дефектный пиксель становится невидимым.
Видимость дефектного пикселя - это не физическая величина, которая может быть определена в простых терминах как контраст яркости, контраст освещенности или едва заметное различие.
D.3.2 Граница видимости для дефектных невидимых пикселей первого и второго разрядов
D.3.2.1 Общие сведения
Пиксель может быть определен как невидимый, если его контрастность меньше порогового контраста:
Cpixel <= Cthreshold (D.1)
Контрастность пикселя - функция яркости пикселя, яркости фона и адаптационной яркости:

(D.2)
Контрастная граница - функция нескольких факторов, содержащая, по крайней мере, следующие параметры дефектных пикселей: размер пятна, продолжительность пятна, взаимодействие пятна и продолжительности, световая адаптация и пространственная неопределенность; и следующие параметры зрительной системы человека: кривые контрастной чувствительности или контрастность модели функции чувствительности, характерной для предполагаемого пользователя <*>. Если один или ее одного из этих параметров пропущено, применимость модели ограничивается условиями, для которых данная модель предназначалась.
--------------------------------
<*> Полная модель контрастной чувствительности должна включать, по крайней мере, следующие факторы: оптическая функция передачи модуляции глаза, размер дефектного пикселя, разрешающая способность фоторецепторов глаза, соответствующий переход от яркости объекта к освещенности в сетчатке, функция рассеяния точки, фактический размер зрачка, принятие в расчет внутренних шумов (обусловлены нейронами), принятие в расчет влияния латерального торможения и бликов. Большинство моделей не принимают в расчет изменений всех этих факторов, и они подходят только для здоровых молодых совершеннолетних с нормальным зрением. Некоторые модели позволяют экстраполировать результаты под другие возрастные группы, используя модели преобразования возрастов.
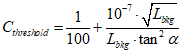
В целях настоящего технического отчета были определены и описаны ниже две аналитические модели прогнозирования порогового контраста, Cthreshold.
D.3.2.2 Прогнозирование контрастной границы модели 1 (основано на данных Свинкеля [11])
Для прогнозирования видимости застывших на черном фоне ярких пикселей может использоваться следующая модель. Эта модель была разработана Свинкелем и другими авторами и описана в настоящем Техническом Отчете. Формула в техническом отчете выражена в форме контраста:

(D.3)
Модель имеет следующие известные ограничения:
- подтверждена данными только из одного эксперимента, и этот эксперимент выполнялся только с яркими пикселями на полностью черном экране;
- действительна только для дефектов с распределением частот прямоугольных волн в пространственной области;
- действительна только для здоровых молодых совершеннолетних с нормальным зрением. Для пожилых людей и для людей со зрительными расстройствами, пороговая яркость будет выше;
- прогнозирует только наихудший случай видимости дефектных пикселей, при известном размещении на однородном фоне. В реальных ситуациях, фон обычно пространственно неоднороден и обычно возникают внешние отражения на экране и некоторое количество бликов в поле зрения пользователя. Все это повышает порог обнаружения дефектных пикселей.
D.3.2.3 Прогнозирование контрастной границы модели 1 (основано на данных Бартена [7])
Во время разработки технического отчета было подтверждено, что CFC модели, созданные Бартеном, прогнозируют видимость застывших во включенном состоянии ярких пикселей на темном фоне с такой же точностью и неопределенностью, как и модель Свинкеля и других авторов. Упрощенная и полная модели Бартена могут использоваться с такими же ограничениями, что и
уравнение (D.3).
Более того, возможно, модели Бартена могут быть использованы в области вне действия
Уравнения (D.3). Тем не менее, это не имеет однозначного подтверждения со стороны авторов технического отчета.

(D.4)
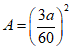
Воздействие пространственного интегрирования по контрасту может быть смоделировано как интегрирование пространственных дырок. Если мишень меньше предела пространственного интегрирования

, определенного ниже, яркость будет не яркостью мишени, а средней яркостью мишени и ее фона, усредненной по области размера, определенного пределом пространственного интегрирования, SIL, что может быть выражено так:

(D.5)
Предел пространственного интегрирования,
SIL(
LA), зависит от адаптационной яркости и продолжительности стимула. Чтобы спрогнозировать данные Свинкеля
[11], было использовано следующее определение по аналогии с законами Рикко и Пайпера:

(D.6)
Упрощенная функция контрастной чувствительности, определенная Бартеном
[7], может быть выражена так:

(D.7)
Формула действительна для наблюдателей возраста 20 - 30 лет с хорошим зрением. Для монокулярного зрения 5200 заменяется на

.
Область A, возбуждающая сетчатку глаза, включает не только дефектный пиксель, но также и ширину области вокруг дефектного пикселя. Таким образом, высоту дефектных пикселей следует увеличить в 3 раза.

(D.8)
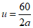
Если a определяется как минимум дуги, тогда пространственная частота в циклах/градус, u:

(D.9)
Примечание - Многие параметры модели Бартена следует выбирать с осторожностью. Если выбран неправильный параметр, прогноз окажется некорректным. Вместо упрощенной модели также может использоваться расширенная модель Бартена.
D.3.3 Границы видимости дефектных пикселей третьего и четвертого порядков неразличимости
В настоящее время не существует общего аналитического метода для прогнозирования видимости дефектных пикселей третьего и четвертого порядков неразличимости. Существуют модели, подходящие для if-then анализа развития продукта, но они не имеют общего уровня применимости, необходимого для подтверждения назначения.
Если неразличимость третьего и четвертого порядков является критической для использования дисплея, практический тест на зрительное восприятие должен быть представлен использованием двойного лестничного метода, чтобы найти контрастную границу или границу величины различимости. Если заранее указать испытуемому нахождение условного дефектного пикселя, порог обнаружения уменьшается, что может быть использовано для организации тестов по неопределенности.
D.4 Эстетические требования
В настоящее время не существует общего аналитического метода для прогнозирования пороговых уровней эстетической приемлемости.
Эстетическая приемлемость рассматривается как субъективная величина, которая не может быть достоверно спрогнозирована исходя из физических параметров дисплея (включая контент дисплея) и физиологических особенностей наблюдателя.
Все исследования показывают, что пороговые уровни эстетической приемлемости выше, чем границы для различимости. Не было обнаружено общей взаимосвязи для разницы между границами видимости и границами приемлемости. Когда количество дефектных пикселей отображает, насколько большая часть дисплея занята дефектными пикселями, субъективное изменение разницы варьируется между 0% и 0,01% для экранов, на которых легко обнаружить дефекты (например, черный фон), и между 0% и 0,6% для экранов, на которых дефекты видимы, но с низкой контрастностью.
Наиболее сильно влияющие факторы - индивидуальные эстетические ожидания и контент дисплея.
Пример 1 - Граница приемлемости выше для видео в реальном масштабе времени, чем для представления белого текста на черном фоне.
Пример 2 - Для потребительских товаров индивидуальные ожидания связаны с маркетингом товара, позиционированием товара, его ценой и обещаниями. На ожидания для профессиональных товаров могут влиять ожидания работников от работодателя как поставщика инструментария.
Пример 3 - Для дисплеев, используемых в общих целях, застывшие во включенном состоянии пиксели обычно более заметны и раздражают больше, чем пиксели, застывшие в выключенном состоянии. Поэтому дисплеи с дефектами застывания во включенном состоянии, могут быть приведены в исправное состояние с помощью метода, который преобразует дефекты пикселей застывания во включенном состоянии в дефекты застывания в выключенном состоянии.
Рекомендации по эстетике основываются на отсутствии общей модели и высокой зависимости от субъективного мнения. Суть в том, чтобы дать возможность пользователю принимать свое собственное решение, не принуждая пользователей к формированию единых эстетических требований.
Эстетическое качество продукта следует рассматривать как конкурентный, а не регламентирующий вопрос. Поскольку анализ дефектных пикселей не всегда прост, производители потребительских товаров должны давать краткое, точное и легкое для понимания описание числа и типа дефектных пикселей, которые могут появиться на дисплее. Производители профессиональных товаров должны давать указание на то, что товар соответствует задачам, для которых он предназначен.
Регулярная и полурегулярная деятельность должна поощрять производителей обеспечивать потребителей ясным описанием дефектных пикселей.
D.5 Эргономические требования
| | ИС МЕГАНОРМ: примечание. Нумерация пунктов дана в соответствии с официальным текстом документа. | |
D.5.2 Передовое медицинское рентгеновское диагностирование
В анализе рентгеновских изображений результативность диагностирования имеет наивысший приоритет. Пониженная результативность может увеличить риск постановки ошибочного диагноза и поэтому абсолютно недопустима. Снижение эффективности нежелательно, но может быть приемлемо. Для таких рентгеновских изображений, где единичный дефектный пиксель может представлять угрозу качеству диагноза, должны быть предприняты специальные действия.
Допускаются следующие действия в порядке приоритета:
a) рост устойчивости против дефектных пикселей с использованием методов распределения работ: использовать дисплей с достаточно высокой пиксельной плотностью и достаточно большим расстоянием от наблюдателя до экрана, чтобы гарантировать, что единичные элементы и единичные дефектные пиксели невидимы. Для дальнейшего снижения рисков каждый дисплей перед установкой следует проверить на дефектные пиксели и программно-реализованный алгоритм, который меняет яркость пикселей вокруг дефектных пикселей так, что возможно минимизировать влияние дефектных пикселей.
b) браковать дисплеи с дефектами: выполнять 100% входной контроль и браковать каждый дисплей, в котором обнаружены дефектные пиксели. Для некоторых технологий рекомендуется применять новый анализ дефектных пикселей в интервалах, установленных производителем.
c) снабжать картой дефектных пикселей: рентгенолог снабжается картой расположения дефектных пикселей, и, когда проводится исследование на дисплее, программное обеспечение позволяет рентгенологу перемещать область рассмотрения в область дисплея, на которой нет дефектных пикселей.
Примечания
1 Некоторые рентгеновские изображения не столь требовательны к наличию дефектных пикселей и могут быть правильно проанализированы даже при наличии небольшого числа видимых дефектных пикселей.
2 Дисплеи, используемые для решающего формирования рентгеновских изображений рентгенологами, имеют очень строгие требования, которые не включаются в настоящий документ. Данные требования включают в себя требования к характеристикам дисплея и к ежедневной калибровке дисплея.
D.5.3 Другие критичные случаи применения
Работодатель обычно несет ответственность за задание и анализ рисков. Если наличие дефектных пикселей может ослабить здоровье или безопасность пользователя или другого человека, работодателю обычно поручается анализировать задания и действия в рамках задания для снижения рисков. Если наличие дефектных пикселей несильно воздействует на здоровье и безопасность, но может снизить результативность или эффективность, работодатель может решать или не решать анализировать и принимать или не принимать корректирующие действия.
Следует пользоваться услугами квалифицированных эргономистов для выполнения анализа заданий.
D.5.4 Здоровье и безопасность
Здоровье и безопасность могут находиться под угрозой, если пользователь выполняет задания, в которых наличие дефектных пикселей может изменить его решение или подвергает риску пользователя или других людей по причине принятия ошибочного решения. Для ситуаций такого рода применяются рекомендации, данные в
пункте D.5.2,
Здоровье и безопасность также находятся под угрозой, если эффективность снижается из-за наличия дефектных пикселей. В таких случаях работодатель имеет альтернативы:
a) уменьшать требования к эффективности задания, чтобы провести снижение эффективности, вызванное дефектными пикселями;
b) использовать один из методов, описанных в
пункте D.5.2 Передовое медицинское рентгеновское диагностирование.
D.5.5 Использование в общих служебных целях
Исследования показали исключительно высокую терпимость к наличию дефектных пикселей среди сотрудников, выполняющих общие служебные задачи.
С точки зрения эффективности и результативности нет очевидного риска, что наличие умеренного числа дефектных пикселей сможет снизить производительность выполнения задания или подвергнуть риску здоровье или безопасность.
Следует использовать три критерия для прогнозирования снижения производительности выполнения задания:
- постоянная структура. Регулярные структуры, такие как линии или группы дефектных пикселей, вообще не должны допускаться;
- процент области дисплея, занятой дефектными пикселями. Если дефектные пиксели распределены случайно, тогда общая площадь, занятая дефектными пикселями, должна быть меньше 0,1% от общей площади дисплея, меньше 0,3% в негативной полярности и меньше 3% в позитивной полярности;
- вероятность дефектных пикселей в критических местоположениях. Вероятность, что поврежденный пиксель окажется на переднем плане в тексте составляет около 0,05. Вероятность того, что пиксель на переднем плане является критическим для удобства пользования (то есть ведет к некорректной идентификации характеристики) - число в пределе 10-4. Общую вероятность можно вычислить, используя формулу pfault x pforeground x pcritical, где pfault - вероятность дефектного пикселя.
Разногласия по вопросам здоровья могут возникнуть, если работник имеет высокие ожидания о качестве производственных условий и воспринимает наличие на дисплее дефектных пикселей ниже уровня, приемлемого для производственных условий. В таких ситуациях работодатель должен использовать одно из действий, описанных в предыдущих пунктах.
Примечание - Наличие большого числа дефектных пикселей будет оказывать влияние на среднюю яркость и, возможно, на яркостную адаптацию. Также это будет влиять на фактическую контрастность. В случаях, когда большое число дефектных пикселей приемлемо со ссылкой на данный технический отчет, работодателю следует отдельно проверять, что контрастность и средняя яркость все еще отвечают установленным требованиям.
Обнаружение пятен
[1] http://webvision.med.utah.edu/
[2] http://cvrl.ioo.ucl.ac.uk/
[3] Boff, K.R. & Lincoln, J.E. Engineering Data Compendium: Human Perception and Performance. AAMRL, Wright-Patterson AFB, OH, 1988.
[4] Wandell, Brian. Foundations of VisionSinauer Associates, Inc. ISBN 0-87893-853-2, USA 1995.
[5] Bruce, Vicki et al. Visual Perception, physiology, psychology, and ecology. 4th ed. Psychology Press. ISBN 1-84169-237-9, New York 2003.
[6] The IESNA Lighting Handbook, Ninth edition. ISBN 0-87995-150-8. IESNA The Illumination Engineering Society of North America. New York 2000,
[7] Barten, P.G.J. (2004). Formula for the contrast sensitivity of the human eye. SPIE Vol. 5294.
[8] Blackwell, H.R. Contrast thresholds of the human eye. Journal of the Optical Society of America, 1946, 36, 624 - 643.
Видимость дефектных пикселей
[9] Yoshitake, Ryoji. A study of Quantitative Evaluation Method for Lit Defect of High Density LCDs. ISO/TC159/SC4/WG2 N 492, May 24, 2001.
[10] Strijk, Ben. (sub) pixel defect perception. ISO/TC 159/SC 4/WG 2 N 706 2004-06-09
[11] Swinkels, S., Heynderickx, I. & Langendijk, E. (2005). How visible are defective pixels in high resolution displays? In SID 05 Digest, proceedings of the conference on Society for Information Displays, pp. 386 - 389,
[12] Mustonen, T., Lindfors, M., Pixel Defects on a Small High-Density Display - Effects on Visual Performance and Perceived Quality. In Proceedings of EuroDisplay 2005, Edinburgh, Scotland, pp 572 - 575.
Эстетическая приемлемость дефектных пикселей
[13] Hisatake, Y., Miyazaki, T., Yoshitake, R. & Nakano, Y. (2005). The number of sub-pixel defects that is acceptable for various panel size and pixel sizes. In SID 05 Digest, proceedings of the conference on Society for Information Displays, pp. 390 - 393.
[14] Mustonen, T., Lindfors, M., Pixel Defects on a Small High-Density Display - Effects on Visual Performance and Perceived Quality. In Proceedings of EuroDisplay 2005, Edinburgh, Scotland, pp 572 - 575.
[15] Japan-Korea proposal of pixel defect classification. ISO/TC 159/SC 4/WG 2 N 765. 2004-12-21.
[16] Lee, Jongseo: New Pixel Fault Classification. ISO/TC 159/SC 4/WG 2 N 765. 2005-04-18.
Эргономические границы, связанные с дефектным пикселем
[17] Mustonen, T., Lindfors, M., Pixel Defects on a Small High-Density Display - Effects on Visual Performance and Perceived Quality. In Proceedings of EuroDisplay 2005, Edinburgh, Scotland, pp 572 - 575.
[18] Kimpe, T et al. Solving the Problem of Pixel Defects in Matrix Displays based on Characteristics of the Human Visual System. In Proceedings of EuroDisplay 2005, Edinburgh, Scotland, pp 52 - 54.
[19] Den Boer. Reference not found.
Обзор стандартов
[20] VESA FPDM, Flat Panel Display Measurements Standard, VESA - Video Electronics Standards Association. June 1, 2001.
[21] ISO 13406-2:2001 Ergonomic requirements for work with visual displays based on flat panels - Part 2: Ergonomic requirements for flat panel displays
[22] ISO 9241-300 Ergonomics of human-system interaction subseries
Обзор производственной практики
[23] Morozumi, Shinji. Challenge of LCD towards Blooming Flat PC Monitor. Proceedings of IDRC 1998.
[24] Luke, D. et al. Optical and Electrical Characterization of Particle-Related Defects in Large Area Inorganic Thick Dielectric Electroluminescent Displays. Proceeding of SID 2003. pp 1114 - 1117.
[25] Gordon Legge et al, Psychophysics of reading: XI. Comparing colour contrast and luminance contrast, Journal of Optical Society of America A, Vol. 7, No. 10, pp. 2002 - 2010, 1990,
[26] James A. Ferwerda, Sumanta N. Pattanaik, Peter Shirley and Donald P. Greenberg: A Model of Visual Adaptation for Realistic Image Synthesis. ACM 1996
[27] Gardner, J.L., Sun, P., Waggoner, R.A., Ueno, K., Tanaka, K., and Cheng, K. (2005). Neuron 47, 607 - 620,
[28] Gordon Legge et al (Psychophysics of reading: XI. Comparing color contrast and luminance contrast, Journal of Optical Society of America A, Vol. 7, No. 10, pp. 2002 - 2010, 1990,)
[29] Handbook of Perception and Human Performance (1986)
[30] Michael J. Cox: Physiology of Vision & Perception
[31] Journal of General Physiology, 21, 165 - 188.
[32] Morozumi, Shinji. Challenge of LCD towards Blooming Flat PC Monitor. Proceedings of IDRC 1998.
[33] Peter Barten. Contrast Sensitivity of the Human Eye and Its Effects on Image Quality. SPIE 1999, p 2,
[34] F.W. Campbell and J.R. Robson, Application of Fourier analysis to the visibility of gratings, J. Physiol., Vol. 197, P 551 - 566, 1968
УДК 331.433:006.354 | | |
Ключевые слова: пиксель, субпиксель, дефектный пиксель, дефектный кластер, видимость, эстетичность, эргономичность |