Главная // Пожарная безопасность // ПереченьСПРАВКА
Источник публикации
Документ опубликован не был
Примечание к документу
Документ фактически утратил силу в связи с изданием нового
перечня вопросов, утв. МЧС России 29.09.2022.
Название документа
"Перечень вопросов тестирования и практических заданий для проведения квалификационного экзамена по проверке наличия у должностного лица, осуществляющего деятельность в области оценки пожарного риска, претендующего на прохождение аттестации, специальных знаний в области пожарной безопасности, необходимых для проведения оценки пожарного риска (аудита пожарной безопасности)"
(утв. МЧС России 24.12.2021)
"Перечень вопросов тестирования и практических заданий для проведения квалификационного экзамена по проверке наличия у должностного лица, осуществляющего деятельность в области оценки пожарного риска, претендующего на прохождение аттестации, специальных знаний в области пожарной безопасности, необходимых для проведения оценки пожарного риска (аудита пожарной безопасности)"
(утв. МЧС России 24.12.2021)
Утверждаю
Заместитель Министра
Российской Федерации
по делам гражданской обороны,
чрезвычайным ситуациям и ликвидации
последствий стихийных бедствий -
главный государственный инспектор
Российской Федерации по пожарному надзору
генерал-полковник внутренней службы
А.М.СУПРУНОВСКИЙ
24.12.2021 г.
ПЕРЕЧЕНЬ
ВОПРОСОВ ТЕСТИРОВАНИЯ И ПРАКТИЧЕСКИХ ЗАДАНИЙ ДЛЯ ПРОВЕДЕНИЯ
КВАЛИФИКАЦИОННОГО ЭКЗАМЕНА ПО ПРОВЕРКЕ НАЛИЧИЯ
У ДОЛЖНОСТНОГО ЛИЦА, ОСУЩЕСТВЛЯЮЩЕГО ДЕЯТЕЛЬНОСТЬ В ОБЛАСТИ
ОЦЕНКИ ПОЖАРНОГО РИСКА, ПРЕТЕНДУЮЩЕГО НА ПРОХОЖДЕНИЕ
АТТЕСТАЦИИ, СПЕЦИАЛЬНЫХ ЗНАНИЙ В ОБЛАСТИ ПОЖАРНОЙ
БЕЗОПАСНОСТИ, НЕОБХОДИМЫХ ДЛЯ ПРОВЕДЕНИЯ ОЦЕНКИ
ПОЖАРНОГО РИСКА (АУДИТА ПОЖАРНОЙ БЕЗОПАСНОСТИ)
для проведения квалификационного экзамена по проверке
наличия у должностного лица, осуществляющего деятельность
в области оценки пожарного риска, претендующего
на прохождение аттестации, специальных знаний в области
пожарной безопасности, необходимых для проведения оценки
пожарного риска (аудита пожарной безопасности)
1. Что устанавливает
методика определения расчетных величин пожарного риска в зданиях, сооружениях и пожарных отсеках различных классов функциональной пожарной опасности?
2. Что является численным выражением индивидуального пожарного риска в соответствии с
приказом МЧС России от 30.06.2009 N 382?
3. На сколько противопожарная стена должна возвышаться над кровлей, если все элементы покрытия (за исключением водоизоляционного ковра) выполнены из негорючих материалов (НГ)?
4. Для какой пожароопасной ситуации определяется частота воздействия ОФП в соответствии с
Методикой, утвержденной приказом МЧС России от 30.06.2009 N 382?
5. В каком документе содержатся требования к пределам огнестойкости противопожарных стен?
6. Чему равна минимальная ширина прохода, ведущего к одиночному рабочему месту в производственном здании?
7. Возможно ли рассмотрение типов сценариев пожара, не указанных в
Методике, утвержденной приказом МЧС России от 30.06.2009 N 382?
8. На сколько допускается увеличивать площадь этажа пожарного отсека производственного здания I - III степени огнестойкости, если все помещения оборудованы установками автоматического пожаротушения?
9. Где, в соответствии с
Методикой, утвержденной приказом МЧС России от 30.06.2009 N 382, следует размещать очаг пожара в помещении, имеющем два и более эвакуационных выхода?
10. Допускается ли размещать помещения категории "Б" в подвальном этаже производственного здания?
11. Допускается ли размещать помещения категории "Б" в подвальном этаже производственного здания?
12. Что понимается под сценарием пожара в
Методике, утвержденной приказом МЧС России от 30.06.2009 N 382?
13. Допускается ли пересекать противопожарные стены трубопроводами для транспортировки горючих смесей?
14. Укажите требуемый предел огнестойкости противопожарной двери 2-го типа?
15. Какие сценарии пожара рассматриваются при расчете индивидуального пожарного риска в соответствии с
Методикой, утвержденной приказом МЧС России от 30.06.2009 N 382?
16. Как в помещении с одним эвакуационным выходом, в соответствии с
Методикой, утвержденной приказом МЧС России от 30.06.2009 N 382, определяется время блокирования выхода?
17. Как определяется пожарно-техническая высота здания?
18. Какими преградами должны отделяться помещения вентиляционных камер категории "В2" от других помещений?
19. Какими преградами должны отделяться помещения вентиляционных камер категории "Д" от других помещений?
20. Какие двери требуется устанавливать в проемах помещений вентиляционных камер категории "В3"?
21. Какие двери требуется устанавливать в проемах помещений вентиляционных камер категории "Д"?
22. Что считается временем начала эвакуации в соответствии с
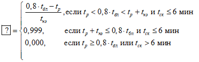
Методикой, утвержденной приказом МЧС России от 30.06.2009 N 382?
23. Как должны выделяться пути эвакуации (общие коридоры, холлы, фойе, вестибюли, галереи) в общественных зданиях?
24. Как изменится дымообразующая способность D горючей нагрузки при увеличении удельной скорости выгорания

в два раза?
25. Как выделяются друг от друга пожарные отсеки зданий?
26. Как изменится с течением времени температура газов, поступающих из конвективной колонки (зонная модель) в припотолочный слой газов, если площадь горения и доля теплоты, поступающей в ограждения неизменны?
27. Как защищается пол из негорючих материалов под топочной дверкой дровяной печи?
28. Как изменится температура газовой среды в помещении при пожаре с увеличением удельной скорости выгорания и низшей теплоты сгорания горючей нагрузки и прочих неизменных параметрах процесса?
29. Укажите предел огнестойкости транзитного воздуховода, прокладываемого за пределами обслуживаемого пожарного отсека.
30. Количество и общая ширина эвакуационных выходов из помещений с этажей и из здания определяется в зависимости от...
31. Укажите условие, при котором индивидуальный пожарный риск отвечает требуемому в соответствии с
Методикой, утвержденной приказом МЧС России от 30.06.2009 N 382...
32. Выход является эвакуационным, если в нем установлены...
33. Как определяется расчетная величина индивидуального пожарного риска в здании, сооружении и пожарном отсеке в соответствии с
Методикой, утвержденной приказом МЧС России от 30.06.2009 N 382?
34. Помещения категории "А" и "Б" нельзя размещать...
35. При II степени огнестойкости несущие стены, колонны и другие несущие элементы здания должны иметь предел огнестойкости не менее...
36. В качестве сценариев с наихудшими условиями пожара, в соответствии с
Методикой, утвержденной приказом МЧС России от 30.06.2009 N 382, следует рассматривать пожары...
37. Лестничные марши и площадки должны иметь ограждения с поручнями, высотой не менее...
38. В качестве сценариев с наихудшими условиями пожара, в соответствии с
Методикой, утвержденной приказом МЧС России от 30.06.2009 N 382, следует рассматривать пожары...
39. Уклон лестничного марша в зданиях предприятий по обслуживанию населения...
40. В качестве сценариев с наихудшими условиями пожара, в соответствии с
Методикой, утвержденной приказом МЧС России от 30.06.2009 N 382, следует рассматривать пожар...
41. За расчетное время эвакуации принимается...
42. В качестве сценариев с наихудшими условиями пожара, в соответствии с
Методикой, утвержденной приказом МЧС России от 30.06.2009 N 382, следует рассматривать пожар...
43. На каком расстоянии от оконных проемов следует располагать наружные стальные лестницы 3-го типа, предназначенные для эвакуации людей?
44. В качестве сценариев с наихудшими условиями пожара, в соответствии с
Методикой, утвержденной приказом МЧС России от 30.06.2009 N 382, следует рассматривать пожары...
45. На сколько допускается увеличивать площадь пожарного отсека общественного здания I - III степени огнестойкости, если все помещения оборудованы установками автоматического пожаротушения?
46. В качестве сценариев с наихудшими условиями пожара, в соответствии с
Методикой, утвержденной приказом МЧС России от 30.06.2009 N 382, следует рассматривать пожары...
47. Дислокация подразделений пожарной охраны на территориях поселений и городских округов определяется исходя из условия, что время прибытия первого подразделения к месту вызова в городских поселениях и городских округах не должно превышать...
48. Какой из перечисленных выходов не является эвакуационным, если он ведет...
49. Площадь этажа производственного здания в пределах пожарного отсека зависит...
50. Расстояние между зданиями и сооружениями в свету - это...
51. Определение расчетных величин пожарного риска в соответствии с
приказом МЧС России от 30.06.2009 N 382 заключается в расчете для людей, находящихся в здании, пожарного риска...
52. Укажите классы функциональной пожарной опасности зданий, для которых используется формула расчетной величины индивидуального пожарного риска...
QВ,i = Qп,i · (1 - Kап,i) · Pпр,i · (1 - Pэ,i) ·
· (1 - Kп.з,i).
53. При совместном хранении ЛВЖ и ГЖ...
54. Что считается временем блокирования путей эвакуации в соответствии с
Методикой, утвержденной приказом МЧС России от 30.06.2009 N 382?
55. Укажите требуемый предел огнестойкости противопожарного перекрытия 4-го типа.
56. Укажите плотность людского потока на путях эвакуации, которая является критерием для определения времени существования скопления людей на участках пути в соответствии с
Методикой, утвержденной приказом МЧС России от 30.06.2009 N 382...
57. К какому типу относятся внутренние лестницы, размещаемые в лестничных клетках?
58. К какому типу относятся наружные открытые эвакуационные лестницы?
59. Какой способ защиты от задымления предусматривается в лестничных клетках типа Н3?
60. Как вычисляется время блокирования путей эвакуации в соответствии с
Методикой, утвержденной приказом МЧС России от 30.06.2009 N 382?
61. Противопожарные окна должны быть...
62. Какой коэффициент рассчитывается по формуле:
Kп.з,i = 1 - (1 - Kобн,i · KСОУЭ,i) · (1 - Kобн,i · KПДЗ,i),
в соответствии с
Методикой, утвержденной приказом МЧС России от 30.06.2009 N 382?
63. Общая площадь проемов в противопожарных преградах не должна превышать...
64. Как определяется частота возникновения пожара в здании в течение года в соответствии с
Методикой, утвержденной приказом МЧС России от 30.06.2009 N 382?
65. Какими должны быть ограждающие конструкции лифтовых шахт, расположенных вне лестничной клетки?
66. Укажите значение коэффициента, учитывающего дислокацию подразделений пожарной охраны на территории поселений и городских округов, в случае соответствия ее требованиям
Технического регламента и нормативных документов по пожарной безопасности...
67. Чем должны защищаться дверные проемы лифтовых шахт, выходящих в эвакуационные коридоры и другие помещения, кроме лестничных клеток?
68. Как осуществляется вход в лифт в подземных этажах зданий?
69. Выберите правильный вариант организации эвакуационного выхода из подвального этажа.
70. В каком случае выход является эвакуационным:
71. Число эвакуационных выходов из здания должно быть...
72. Чем определяется частота реализации пожароопасных ситуаций в здании в соответствии с
Методикой, утвержденной приказом МЧС России от 30.06.2009 N 382?
73. Допускается ли эскалатор включать в эвакуационный путь?
74. Каким способом разрабатываются сценарии пожара для построения полей его опасных факторов в соответствии с
Методикой, утвержденной приказом МЧС России от 30.06.2009 N 382?
75. При какой ширине здания класса Ф5 по всей его длине должен быть обеспечен подъезд пожарных автомобилей с двух сторон?
76. На каком расстоянии от края проезжей части и стен здания должны размещаться пожарные гидранты?
77. В чем заключается оценка последствий воздействия опасных факторов пожара на людей в соответствии с
Методикой, утвержденной приказом МЧС России от 30.06.2009 N 382?
78. Из каких материалов допускается выполнять каркасы подвесных потолков в помещениях и на путях эвакуации?
79. Что следует сделать в случае, если по результатам расчета в соответствии с
Методикой, утвержденной приказом МЧС России от 30.06.2009 N 382, величина индивидуального пожарного риска превышает нормативное значение?
80. Основными признаками идентификации зданий в пожарном отношении являются...
81. Сколько должно быть эвакуационных выходов с этажа, если на нем располагается помещение с количеством эвакуирующихся более 50 человек, которое имеет три эвакуационных выхода?
82. Укажите минимальную высоту эвакуационного выхода в свету (в общем случае).
83. Как должна подтверждаться эффективность дополнительных противопожарных мероприятий в соответствии с
Методикой, утвержденной приказом МЧС России от 30.06.2009 N 382?
84. Укажите минимальную ширину эвакуационного выхода в свету (в общем случае).
85. Допускается ли дверь из помещения переговорной вместимостью не более 15 мест открывать не по направлению выхода из здания?
86. Какие двери не должны иметь запоров, препятствующих их свободному открыванию изнутри без ключа?
87. В каких случаях коэффициент, учитывающий соответствие системы противодымной защиты требованиям нормативных документов по пожарной безопасности в соответствии с
Методикой, утвержденной приказом МЧС России от 30.06.2009 N 382, принимается равным 0,8?
88. При какой длине коридор следует разделять противопожарными перегородками 2-го типа на части?
89. Как определяется критическое время по каждому из опасных факторов пожара в соответствии с
Методикой, утвержденной приказом МЧС России от 30.06.2009 N 382?
90. Укажите минимальную высоту горизонтального участка пути эвакуации в свету (в общем случае).
91. Укажите определение понятия "индивидуальный пожарный риск"...
92. Укажите минимальную ширину в свету горизонтального участка пути эвакуации, предназначенного для эвакуации не более 15 человек.
93. Какие перепады высот допускаются в полу на путях эвакуации?
94. Укажите минимальную высоту ограждения лестничного марша эвакуационной лестницы (в случае перепада высот более 1 м).
95. От каких параметров зависит требуемая минимальная ширина в свету эвакуационной лестницы (в общем случае)?
96. Как определяется критическое время пожара для помещений с соизмеримыми горизонтальными размерами при использовании полевой модели пожара в соответствии с
Методикой, утвержденной приказом МЧС России от 30.06.2009 N 382?
97. Укажите минимальную ширину проступи и максимальную высоту ступени эвакуационной лестницы.
98. На каком минимальном расстоянии от плоскости оконных проемов наружной стены здания должны располагаться эвакуационные лестницы 3-го типа?
99. Допускается ли использовать интегральную модель пожара для расчета динамики ОФП для помещений и систем помещений простой геометрической конфигурации, линейные размеры которых соизмеримы между собой (линейные размеры помещения отличаются не более чем в 5 раз), когда размер очага пожара практически равен размерам помещения?
100. Укажите минимальную длину промежуточной площадки в прямом марше эвакуационной лестницы.
101. Какие помещения допускается встраивать в обычных лестничных клетках?
102. Укажите предельно допустимое значение опасного фактора пожара "тепловой поток"...
103. Дислокация подразделений пожарной охраны на территориях поселений и городских округов определяется исходя из условия, что время прибытия первого подразделения к месту вызова в сельских поселениях не должно превышать:
104. На сколько противопожарная стена должна возвышаться над кровлей, если хотя бы один из элементов чердачного или бесчердачного покрытия, за исключением кровли, выполнен из материалов групп Г3, Г4?
105. На сколько противопожарная стена должна возвышаться над кровлей, если элементы чердачного или бесчердачного покрытия, за исключением кровли, выполнены из материалов групп Г1, Г2?
106. Укажите минимальную ширину эвакуационного выхода в свету для зала вместимостью более 50 чел.
107. Какую математическую модель пожара нельзя использовать для моделирования динамики ОФП в помещении простой геометрической конфигурации, имеющем размеры 15 x 9 x 3 метра, при условии, что очаг пожара существенно меньше размеров помещения?
108. Укажите требуемый предел огнестойкости противопожарного перекрытия 2-го типа.
109. Укажите требуемый предел огнестойкости противопожарной перегородки 2-го типа.
110. Что такое отступка?
111. Что такое разделка?
112. Какая должна быть минимальная высота трубы печного отопления?
113. Допускается ли установка зонтов, дефлекторов и других насадок на дымовых трубах печного отопления?
114. Укажите область применения интегрального метода математического моделирования пожара...
115. На рисунке приведены параметры поверхности, имитирующей очаг пожара в программе полевого моделирования "Pyrosim". Размеры вентиляционного отверстия, к которому применена данная поверхность 0,5 x 0,5 метра. Каково максимальное тепловыделение в очаге пожара?
116. На рисунке приведены параметры измерителя в газовой фазе, заданные в программе полевого моделирования пожара "Pyrosim". Значения какого опасного фактора пожара зафиксирует данное устройство?
117. Расстояние от топочной дверки до противоположной стены должно быть не менее...
118. Укажите требуемый предел огнестойкости противопожарного занавеса.
119. Укажите правильное определение термина "опасные факторы пожара"...
120. Укажите область применения зонного метода математического моделирования пожара...
121. Какой класс герметичности предусматривается для транзитных воздуховодов с нормируемым пределом огнестойкости?
122. Укажите предел огнестойкости транзитного воздуховода, прокладываемого в пределах обслуживаемого пожарного отсека и обслуживающего тамбур-шлюз при помещении категории "А".
123. Как рассматривается пожар с точки зрения термодинамической системы?
124. Какие требования предъявляются к лифтам, предназначенным для спасения инвалидов-колясочников, эвакуировавшихся в безопасные зоны?
125. Какое выражение полностью отвечает требованиям условия безопасности при устройстве легкосбрасываемых конструкций (ЛСК)?
126. При зонном моделировании пожара пространство внутри помещения можно разделить...
127. Для каких производственных помещений должны предусматриваться наружные легкосбрасываемые конструкции?
128. Что называется границей задымленной зоны?
129. Укажите нормативную величину, определяющую площадь ЛСК, приходящуюся на 1 м3 объема помещения категории "А".
130. При какой высоте производственных, административных и общественных зданий следует предусматривать удаление дыма из коридора, вне зависимости от его освещенности?
131. Что является количественной мерой возможности реализации пожарной опасности объекта и ее последствий для людей в соответствии с
Методикой, утвержденной Приказом МЧС России от 10.07.2009 N 404?
132. Из каких материалов (по группе горючести) допускается изготавливать дымовые клапаны?
133. На какую высоту от кровли здания следует предусматривать выброс дыма из вытяжной противодымной вентиляции (при кровле из горючих материалов группы Г4)?
134. Какие критерии используются для оценки пожарного риска поражения людей опасными факторами при невозможности применения вероятностных критериев в соответствии с
Методикой, утвержденной Приказом МЧС России от 10.07.2009 N 404?
135. В какой стадии пожара проектируется срабатывание противодымной вентиляции?
136. Для решения какой задачи проектируется противодымная защита?
137. Чему равно минимальное значение подпора воздуха, подаваемого в тамбур-шлюз перед лифтами в помещениях категории "А" в производственном здании?
138. Допускается ли проектировать подвесные потолки в помещениях категории "А" производственного здания?
139. Укажите предельно допустимое значение опасного фактора пожара "повышенная концентрация диоксида углерода"...
140. Укажите минимальный противопожарный разрыв от зданий на территориях городских населенных пунктов до границ лесных насаждений в лесах хвойных или смешанных пород.
141. Как размещаются в зданиях технологические лестницы для сообщения между подвальным этажом и цокольным или первым этажом в общественном здании класса Ф4.1 I - III степени огнестойкости?
142. Укажите предельно допустимое значение опасного фактора пожара "повышенная температура окружающей среды"...
143. Укажите предельно допустимое значение опасного фактора пожара "пониженная концентрация кислорода"...
144. В зданиях какого класса функциональной пожарной опасности допускается предусматривать открытыми эвакуационные лестницы из помещения первого этажа до вышележащего этажа?
145. В отношении каких зданий или сооружений (кроме жилых домов), руководитель организации организует разработку планов эвакуации людей при пожаре?
146. Какими противопожарными преградами должна выделяться от других помещений мусоросборные и бельеприемные камеры в административных и бытовых зданиях?
147. По каким программам осуществляется обучение лиц на объектах защиты мерам пожарной безопасности?
148. С каким пределом огнестойкости должны выполняться ограждающие конструкции стволов мусоропровода в многоэтажных жилых и общественных зданиях?
149. С какой периодичностью руководитель организации обеспечивает на объекте защиты с массовым пребыванием людей проведение практических тренировок по эвакуации лиц, осуществляющих свою деятельность на объекте защиты, а также посетителей, покупателей, других лиц, находящихся в здании, сооружении?
150. Как размещаются объекты защиты класса функциональной пожарной опасности Ф1.1 в общественных зданиях иного класса функциональной пожарной опасности?
151. Каким знаком обозначаются места, специально отведенные для курения?
152. Как размещаются помещения начальной школы класса Ф4.1 в дошкольной образовательной организации (ДОО) класса Ф1.1?
153. Допускается ли устраивать на лестничных клетках кладовые и другие подсобные помещения на объектах защиты?
154. Как размещаются помещения для круглосуточного проживания, пребывания людей на объектах классов функциональной пожарной опасности Ф1.1 и Ф1.2?
155. С какой периодичностью руководитель организации организует проведение эксплуатационных испытаний пожарных лестниц, наружных открытых лестниц, предназначенных для эвакуации людей из зданий и сооружений при пожаре, ограждений на крышах?
156. На каких этажах допускается размещение встроенных и встроенно-пристроенных помещений другого назначения в многоквартирном жилом здании класса Ф1.3?
157. Укажите требования к хранению специальной одежды лиц, работающих с маслами, лаками, красками и другими легковоспламеняющимися и горючими жидкостями на объекте защиты.
158. Какими строительными конструкциями выделяются встроенные и встроенно-пристроенные помещения другого назначения в многоквартирном жилом здании класса Ф1.3 II - IV степени огнестойкости?
159. Укажите требования к запорам (замкам) на дверях эвакуационных выходов.
160. Допускается ли отклонение геометрических параметров эвакуационных путей и выходов от значений, указанных в нормативных документах по пожарной безопасности?
161. Какой документ составляется по результатам проверки состояния огнезащитного покрытия строительных конструкций и инженерного оборудования?
162. При какой площади технического этажа или иного технического пространства, предназначенного для размещения инженерного оборудования, допускается предусматривать один эвакуационный выход с этажа?
163. Как определяется рассредоточенность эвакуационных выходов в коридоре при наличии двух и более эвакуационных выходов?
164. Какими способами осуществляется очистка вентиляционных систем взрывопожароопасных и пожароопасных помещений?
165. Как определяется ширина эвакуационного выхода с двупольной дверью?
166. С какой периодичностью должны руководители организаций обеспечивать очистку дымоходов отопительных печей от сажи перед началом отопительного сезона, а также в течение отопительного сезона?
167. Для каких этажей допускается предусматривать лестницы 3-го типа в качестве единственного пути эвакуации?
168. С какой периодичностью должны руководители организаций обеспечивать очистку дымоходов печей и очагов непрерывного действия от сажи перед началом отопительного сезона, а также в течение отопительного сезона?
169. В лестничных клетках, предназначенных для эвакуации людей, как из надземной части здания, так и из подземных, подвального или цокольного (заглубленного более чем на 0,5 м) этажей, следует предусматривать:
170. С какой периодичностью должны руководители организаций обеспечивать очистку дымоходов для кухонных плит и других печей непрерывной (долговременной) топки от сажи перед началом отопительного сезона, а также в течение отопительного сезона?
171. При какой площади помещения, оборудованного вытяжной противодымной вентиляцией, требуется разделение его на дымовые зоны?
172. Укажите размеры предтопочного листа, изготовленного из негорючего материала на деревянном или другом полу из горючих материалов.
173. При расчете параметров приточной противодымной вентиляции избыточное давление воздуха в шахтах лифтов следует принимать:
174. Когда должна прекращаться топка печей в зданиях и сооружениях (за исключением жилых домов)?
175. При каком числе этажей производственных и складских зданий категорий А, Б, В следует предусматривать удаление продуктов горения при пожаре системами вытяжной противодымной вентиляции из коридоров длиной более 15 м без естественного проветривания?
176. При какой высоте жилых, общественных, административно-бытовых и многофункциональных зданий из коридоров и холлов следует предусматривать удаление продуктов горения при пожаре системами вытяжной противодымной вентиляции?
177. Что запрещается при эксплуатации печного отопления?
178. При расчете параметров приточной противодымной вентиляции как принимается площадь двустворчатых дверей?
179. Длина коридора, приходящаяся на одно дымоприемное устройство, при прямолинейной конфигурации коридора, должна составлять:
180. На каком расстоянии допускается располагать горючие материалы от топочных отверстий печей?
181. Для естественного проветривания коридоров при пожаре следует предусматривать открываемые оконные или иные проемы в наружных ограждениях с расположением верхней кромки от уровня пола:
182. Какое расстояние должно быть между кроватями в больничных палатах медицинской организации?
183. Для естественного проветривания помещений при пожаре необходимы открываемые проемы в наружных ограждениях шириной:
184. Какое расстояние должно быть от светильников с лампами накаливания до хранящихся товаров в складском здании?
185. К пожарно-техническим характеристикам строительных материалов относятся?
186. В какие складские помещения запрещается въезд локомотивов?
187. В каком документе регламентирован метод оценки строительных материалов на дымообразующую способность?
188. На каком расстоянии устанавливается передвижной сушильный агрегат от здания зерносклада?
189. При какой температуре начинается процесс дегидратации гипса?
190. Какое количество въездов должно быть на территорию строительства площадью 5 гектаров и более?
191. К какой группе огнезащитной эффективности относится огнезащитное средство, если потеря массы образцов им защищенной древесины при огневом испытании составила 7%?
192. Из каких материалов выполняются строительные леса и опалубка на строительной площадке?
193. Классификация здания театра по назначению.
194. Какой огнетушитель необходимо предусмотреть в части здания (помещения) религиозного назначения, предназначенной для размещения священнослужителей во время богослужения?
195. По какому предельному состоянию по огнестойкости определяют предел огнестойкость перегородки?
196. В какой таре не должны храниться горючие жидкости в молельном зале здания (помещения) религиозного назначения?
197. По каким предельным состояниям конструкции по огнестойкости определяют предел огнестойкости настила совмещенного покрытия?
198. Как следует устанавливать подсвечники в молельном зале здания (помещения) религиозного назначения?
199. По какой расчетной схеме проводят расчет фактического предела огнестойкости железобетонной плиты перекрытия?
200. На каком расстоянии должны находиться временно размещаемые в молельном зале здания (помещения) религиозного назначения горючие материалы от источника открытого огня?
201. Укажите основные химические процессы, происходящие в строительных материалах в условиях пожара?
202. Какие требования предъявляются к территории детского лагеря палаточного типа?
203. В каком случае строительные материалы относят к негорючим, если по результатам испытаний по
ГОСТ 30244-94?
204. Чем должны оснащаться палатки в организации отдыха детей и их оздоровления, в которых размещаются более 10 человек?
205. Каким документом регламентирован метод испытания строительных материалов на токсичность продуктов терморазложения и горения?
206. Какое расстояние должно быть между кроватями (группами кроватей) в палатках в организации отдыха детей и их оздоровления?
207. По назначению здание общежития рабочих относят к:
208. Какое расстояние должно быть между группами палаток, а также от них до зданий и сооружений в организации отдыха детей и их оздоровления?
209. Предел огнестойкости наружной (несущей) стены характеризуется следующими предельными состояниями конструкции по огнестойкости:
210. При каких условиях допускается проводить ремонтные и регламентные работы внутри резервуаров на автозаправочной станции?
211. По каким предельным состояниям по огнестойкости определяют предел огнестойкости колонны?
212. Каким способом следует проводить наполнение резервуаров топливом на автозаправочной станции?
213. По какой расчетной схеме проводят расчет фактического предела огнестойкости перегородки?
214. Какой параметр определяют в итоге решении статической части задачи по определению фактического предела огнестойкости несущих металлических конструкций?
215. Допускается ли одновременное наполнение резервуара для хранения топлива из автоцистерны и заправка транспортных средств топливом из резервуаров автозаправочной станции?
216. Укажите документ, которым регламентирован метод испытаний строительных материалов на горючесть.
217. Какие требования предъявляются к размещению огнетушителей и покрывал для изоляции очага возгорания на автозаправочной станции?
218. Каким документом регламентирован метод испытания строительных материалов на распространение пламени?
219. Какие огнетушители и в каком количестве следует предусматривать для автозаправочной станции, на которой проектом допускается использовать автоцистерны, не оборудованные донным клапаном?
220. Какой параметр определяют при решении теплотехнической части задачи по определению фактического предела огнестойкости несущих металлических конструкций?
221. Допускается ли включение двигателей транспортных средств при утечке бензина на заправочном островке или на площадке для автоцистерны?
222. Какой интервал времени (мин) принимают в расчетах пределов огнестойкости несущих деревянных конструкций от начала воздействия стандартного температурного режима до начала процесса обугливания древесины?
223. Какие должны соблюдаться требования при заправке мототехники топливом на автозаправочной станции?
224. К какой группе огнезащитной эффективности относится огнезащитное средство, если потеря массы образцов им защищенной древесины при огневом испытании составила 10%?
225. Разрешается ли заправка транспортных средств с работающими двигателями на автозаправочной станции?
226. Почему алюминиевые сплавы при нагреве до одинаковой температуры (°C) в большей мере снижают прочность, чем стали?
227. Каким инструментом следует выполнять работы в помещениях, цистернах, технологических аппаратах (оборудовании), зонах (территориях), в которых возможно образование горючих паровоздушных смесей?
228. Чем объясняется малая теплопроводность теплоизоляционных материалов?
229. Где необходимо промывать инструмент и оборудование, применяемое при производстве работ с горючими веществами?
230. К какому виду огнезащитных средств для древесины относится вспучивающаяся краска?
231. Чем должен обеспечить руководитель организации (производитель работ) место варки битума?
232. При определении этажности общественного здания учитывают:
233. В течение какого времени должно быть обеспечено наблюдение за местом проведения огневых работ после их окончания?
234. По каким предельным состояниям по огнестойкости определяют предел огнестойкости балки?
235. Какого содержания вывешиваются плакаты при проведении газосварочных работ при установке ацетиленового генератора в помещениях (закрытых местах)?
236. По какой расчетной схеме проводят расчет фактического предела огнестойкости стальной балки?
237. Где запрещается размещать склады карбида кальция?
238. Укажите основные теплофизические свойства строительных материалов, которые учитываются при расчетах пределов огнестойкости конструкций.
239. Какие работы запрещаются при проведении газосварочных или газорезательных работ с карбидом кальция?
240. Укажите размерность временного сопротивления (предела прочности) материала.
241. Какой документ оформляется руководителем организации или лицом, ответственным за пожарную безопасность на проведение огневых работ (огневой разогрев битума)?
242. Укажите единицы измерения коэффициента теплопроводности материала:
243. Допускается ли оформление и регистрация наряда-допуска на проведение огневых работ в электронном виде?
244. К какому виду строительных материалов относится тяжелый бетон (на цементном связующем)?
245. Когда допускается проводить плановые огневые работы в подземных сооружениях метрополитена?
246. Какие из перечисленных теплоизоляционных материалов относятся к неорганическим?
247. Когда следует осуществлять покраску кабельных линий в тоннелях метрополитена?
248. К какому виду огнезащитных средств относится поверхностная пропитка древесины антипиренами?
249. Где допускается устанавливать торговые киоски на объектах метрополитена?
250. Укажите условие обеспечения пожарной безопасности зданий:
251. Разрешается ли установка временных печей в животноводческих помещениях?
252. При каком среднем значении температуры не обогреваемой поверхности наступает потеря теплоизолирующей способности ограждающих строительных конструкций:
253. На каком расстоянии необходимо располагать зернотока от зданий, сооружений?
254. По каким предельным состояниям по огнестойкости определяют предел огнестойкости стальной стропильной фермы покрытия здания?
255. На каком расстоянии необходимо располагать зернотока от зерновых массивов?
256. Основные составляющие элементы здания...
257. На каком расстоянии необходимо размещать скирды (стога), навесы и штабеля грубых кормов (за исключением размещения на приусадебных участках) до оси линий электропередачи?
258. Дайте определение перекрытию.
259. На каком расстоянии необходимо размещать скирды (стога), навесы и штабеля грубых кормов (за исключением размещения на приусадебных участках) до зданий, сооружений?
260. Лестничная клетка Л1 - это...
261. На каком расстоянии необходимо размещать скирды (стога), навесы и штабеля грубых кормов (за исключением размещения на приусадебных участках) до лесных насаждений?
262. Степень огнестойкости здания, дайте определение.
263. Какие противопожарные расстояния должны быть между отдельными штабелями, навесами и скирдами (стогами)?
264. Предел огнестойкости строительной конструкции, дайте определение.
265. В каком здании (отсеке) осуществляется хранение муки?
266. Класс пожарной опасности строительной конструкции, дайте определение.
267. Какая информация вывешивается на информационном стенде при въезде на территорию строительной площадки?
268. Как определяется предел огнестойкости железобетонной колонны крайнего ряда.
269. С какой периодичностью руководитель организации организует проведение проверок внутреннего водопровода противопожарного водоснабжения в части водоотдачи?
270. Оштукатуривание, дайте определение.
271. С какой периодичностью руководитель организации организует перекатку пожарных рукавов внутреннего противопожарного водопровода?
272. Предел огнестойкости бетонных изгибаемых конструкций определяется:
273. В каком документе ведется учет наличия, периодичности осмотра и сроков перезарядки огнетушителей?
274. Фактический класс конструктивной пожарной опасности здания зависит от...
275. На каком расстоянии от лесов запрещается запускать неуправляемые изделия из горючих материалов, принцип подъема которых на высоту основан на нагревании воздуха внутри конструкции с помощью открытого огня?
276. Требуемая степень огнестойкости здания зависит от...
277. Какая информация указывается на дверях помещений производственного и складского назначения?
278. Электропроводность материала относится к...
279. Какую службу обязан известить руководитель организации при отключении участков водопроводной сети и (или) пожарных гидрантов, находящихся на территории организации?
280. Что относится к искусственным материалам?
281. Допускается ли выполнение работ по техническому обслуживанию или ремонту, связанных с отключением систем противопожарной защиты или их элементов, в период проведения мероприятий с массовым пребыванием людей?
282. Чем меньше плотность, тем теплопроводность...
283. Какое определение соответствует термину "особый противопожарный режим"?
284. Технологические свойства материалов - это...
285. Какое определение соответствует термину "обязательные требования пожарной безопасности"?
286. Теплопроводность материала - это...
287. Какое определение соответствует термину "нарушение требований пожарной безопасности"?
288. Теплоемкость материала - это...
289. Какое определение соответствует термину "нормативные документы по пожарной безопасности"?
290. Способность материала сохранять прочность при насыщении его водой:
291. Какая глубина котлована (ямы, рва) должна быть обеспечена для выполнения обязательных требований пожарной безопасности при использовании открытого огня в специально оборудованных местах на землях сельскохозяйственного назначения, землях запаса и землях населенных пунктов?
292. Способность материала противостоять воздействию на него сил трения - это...
293. Какой диаметр котлована (ямы, рва) должен быть обеспечен для выполнения обязательных требований пожарной безопасности при использовании открытого огня в специально оборудованных местах на землях сельскохозяйственного назначения, землях запаса и землях населенных пунктов?
294. Прочность - это...
295. Какой минимальный радиус очистки территории от горючих материалов, использование которых не предусмотрено технологией производства работ должен быть обеспечен для выполнения обязательных требований пожарной безопасности при высоте точки сварки - 2 метра над уровнем пола?
296. Природные материалы - это...
297. Какой минимальный радиус очистки территории от горючих материалов, использование которых не предусмотрено технологией производства работ должен быть обеспечен для выполнения обязательных требований пожарной безопасности при высоте точки сварки - 8 метров над уровнем прилегающей территории?
298. Пористость материала - это...
299. Какой минимальный радиус очистки территории от горючих материалов, использование которых не предусмотрено технологией производства работ должен быть обеспечен для выполнения обязательных требований пожарной безопасности при высоте точки сварки - 10 метров над уровнем прилегающей территории?
300. Какая предельная защищаемая площадь одним пожарным щитом для помещений, отнесенных к категории А по взрывопожарной и пожарной опасности?
301. Огнеупорность - это...
302. Что из перечисленного является параметром негорючести?
303. Какая предельная защищаемая площадь одним пожарным щитом для помещений, отнесенных к категории В по взрывопожарной и пожарной опасности?
304. Морозостойкость - это...
305. Какая предельная защищаемая площадь одним пожарным щитом для помещений, отнесенных к категории Г по взрывопожарной и пожарной опасности?
306. Какой из материалов не является заполнителем?
307. Какая предельная защищаемая площадь одним пожарным щитом для помещений, отнесенных к категории Д по взрывопожарной и пожарной опасности?
308. Какое свойство определяет способность материала передавать теплоту при наличии разности температур снаружи и внутри помещения:
309. Какая предельная защищаемая площадь одним пожарным щитом для помещений, отнесенных к категории Б по взрывопожарной и пожарной опасности?
310. К механическим свойствам относится:
311. Какая предельная защищаемая площадь одним пожарным щитом для помещений, отнесенных к категории В по взрывопожарной и пожарной опасности?
312. К физическим свойствам относится...
313. Сколько ведер должно размещаться на щите пожарном для очагов пожара класса "А" в соответствии с нормами комплектации пожарных щитов немеханизированным инструментом и инвентарем?
314. Антикоррозийность - это...
315. Сколько ведер должно размещаться на щите пожарном для очагов пожара класса "В" согласно нормам комплектации пожарных щитов немеханизированным инструментом и инвентарем?
316. В чем состоит отличие понятий: "объемная масса" и "плотность материала"?
317. Сколько ломов должно размещаться на щите пожарном для очагов пожара класса "Е" в соответствии с нормами комплектации пожарных щитов немеханизированным инструментом и инвентарем?
318. В условиях пожара термореактивные полимеры ведут себя следующим образом...
319. Сколько ломов должно размещаться на щите пожарном для сельскохозяйственных предприятий (организаций) в соответствии с нормами комплектации пожарных щитов немеханизированным инструментом и инвентарем?
320. Какие полимеры относятся к термопластичным?
321. Сколько лопат совковых должно размещаться на щите пожарном для сельскохозяйственных предприятий (организаций) в соответствии с нормами комплектации пожарных щитов немеханизированным инструментом и инвентарем?
322. Какие полимеры относятся к термореактивным?
323. Комплекс физико-химических превращений, приводящих к изменению состояния и свойств материала под влиянием интенсивного высокотемпературного нагрева - это...
324. Сколько лопат совковых должно размещаться на щите пожарном для очагов пожара класса "Е" в соответствии с нормами комплектации пожарных щитов немеханизированным инструментом и инвентарем?
325. Сколько лопат штыковых должно размещаться на щите пожарном для очагов пожара класса "Е" в соответствии с нормами комплектации пожарных щитов немеханизированным инструментом и инвентарем?
326. К опасным факторам пожара относится...
327. Какой объем ящика с песком предусматривается для комплектования щитов пожарных для очагов пожара классов Е и В в соответствии с нормами комплектации пожарных щитов немеханизированным инструментом и инвентарем?
328. Деформации, которые полностью исчезают при прекращении действия на материал внешних факторов - это...
329. Какой размер защитного экрана предусматривается для комплектования щитов пожарных передвижных в соответствии с нормами комплектации пожарных щитов немеханизированным инструментом и инвентарем?
330. Деформации, которые накапливаются в период действия факторов пожара и остаются после их устранения - это...
331. С каким обязательным условием индивидуальный пожарный риск в зданиях и сооружениях не должен превышать значение одной миллионной в год?
332. Как называются материалы, не способные к горению в воздухе?
333. Помещения, отнесенные к какой категории по взрывопожарной и пожарной опасности, должны размещаться в зданиях и сооружениях у наружных стен?
334. Параметрами воспламеняемости строительных материалов являются:
335. Где должны размещаться в многоэтажных зданиях и сооружениях помещения категорий А и Б по взрывопожарной и пожарной опасности?
336. Поверхностная плотность теплового потока - это...
337. Чем в первую очередь должна обеспечиваться величина индивидуального пожарного риска в зданиях и сооружениях с массовым пребыванием людей?
338. Сколько образцов материала используют для испытаний на горючесть по методу I?
339. До какого момента системы противопожарной защиты зданий и сооружений должны обеспечивать возможность эвакуации людей в безопасную зону?
340. Сколько образцов материала используют для испытаний на горючесть по методу II?
341. В зданиях какого класса функциональной пожарной опасности (с круглосуточным пребыванием людей), для обеспечения бесперебойного энергоснабжения систем противопожарной защиты, должны предусматриваться автономные резервные источники электроснабжения?
342. Какие строительные материалы относятся к группе горючести Г2?
343. В течение какого времени кабельные линии и электропроводка систем противопожарной защиты в зданиях и сооружениях должны сохранять работоспособность в условиях пожара?
344. Какие строительные материалы относятся к группе горючести Г1?
345. Для каких ограждающих конструкций зданий, сооружений пожарная опасность заполнения проемов не нормируется, за исключением проемов в противопожарных преградах?
346. Какие строительные материалы относятся к группе горючести Г4?
347. Какое значение не должна превышать общая площадь проемов в противопожарных преградах?
348. Какие строительные материалы относятся к группе горючести Г3?
349. В каких противопожарных преградах должны быть предусмотрены тамбур-шлюзы с постоянным подпором воздуха?
350. Сколько образцов материала используют для испытаний на воспламеняемость?
351. Каким пределом огнестойкости должны обладать несущие стены, колонны и другие несущие элементы зданий и сооружений I степени огнестойкости?
352. Какие строительные материалы относятся к группе воспламеняемости В1?
353. Каким пределом огнестойкости должны обладать несущие стены, колонны и другие несущие элементы зданий и сооружений II степени огнестойкости?
354. Какие строительные материалы относятся к группе горючести В2?
355. Каким пределом огнестойкости должны обладать несущие стены, колонны и другие несущие элементы зданий и сооружений III степени огнестойкости?
356. Какие строительные материалы относятся к группе горючести В3?
357. Каким пределом огнестойкости должны обладать несущие стены, колонны и другие несущие элементы зданий и сооружений IV степени огнестойкости?
358. К какой группе воспламеняемости относится материал, если его КППТП находится в диапазоне 20 <= КППТП <= 35?
359. Каким пределом огнестойкости должны обладать несущие стены, колонны и другие несущие элементы зданий и сооружений V степени огнестойкости?
360. Что является физическим методом предотвращения горения?
361. Каким пределом огнестойкости должны обладать наружные ненесущие стены зданий и сооружений I степени огнестойкости?
362. Что является химическим методом предотвращения горения?
363. Каким пределом огнестойкости должны обладать наружные ненесущие стены зданий и сооружений II степени огнестойкости?
364. Что является методом снижения выхода токсичных продуктов горения?
365. Каким пределом огнестойкости должны обладать наружные ненесущие стены зданий и сооружений III степени огнестойкости?
366. Задача огнезащитной обработки древесины?
367. Каким пределом огнестойкости должны обладать наружные ненесущие стены зданий и сооружений IV степени огнестойкости?
368. Что относится к физическим методам огнезащитной обработки древесины?
369. Каким пределом огнестойкости должны обладать наружные ненесущие стены зданий и сооружений V степени огнестойкости?
370. Что относится к химическим методам огнезащитной обработки древесины?
371. В каком случае огражденные участки внутри площадок производственных объектов (открытые трансформаторные подстанции, склады и другие участки) должны иметь не менее двух въездов?
372. Что относится к смешанным методам огнезащитной обработки древесины?
373. Сколько въездов должны иметь производственные объекты с площадками размером более 5 гектаров?
374. К методам глубокой огнезащиты древесины относится:
375. Какие производственные объекты, независимо от размеров площадки, должны иметь не менее двух выездов на автомобильные дороги общей сети или на подъездные пути склада или организации?
376. К поверхностным методам огнезащиты древесины относится...
377. Где должны располагаться пожарные гидранты на территории производственного объекта?
378. К комбинированным методам огнезащиты древесины относится...
379. Какой размер площадки для разворота пожарных автомобилей, их установки и забора воды из водоемов (являющихся источниками противопожарного водоснабжения) на производственном объекте?
380. К какой группе огнезащитной эффективности относятся огнезащитные составы и вещества, используемые при поверхностной пропитке антипиренами?
381. Какой термин соответствует определению: доступная площадка в объеме двусветного помещения, открытая в это помещение или расположенная в пределах этажа с повышенной высотой, размером менее 40% площади помещения, в котором она находится (в соответствии с СП 456.1311500.2020 "Многофункциональные здания. Требования пожарной безопасности")?
382. К какой группе огнезащитной эффективности относятся огнезащитные составы и вещества, используемые при глубокой пропитке антипиренами под давлением?
383. Какой термин соответствует определению: часть здания в виде многосветного пространства (три и более этажей), развитого по вертикали, смежного с поэтажными частями здания (галереями, ограждающими конструкциями помещений и т.п.), как правило, имеет верхнее освещение (в соответствии с СП 456.1311500.2020 "Многофункциональные здания. Требования пожарной безопасности")?
384. К какой группе огнезащитной эффективности относятся инертные краски и обмазки?
385. Какое определение соответствует термину "галерея атриума" (в соответствии с СП 456.1311500.2020 "Многофункциональные здания. Требования пожарной безопасности")?
386. К какой группе огнезащитной эффективности относятся огнезащитные составы и вещества, используемые при глубокой пропитке в горяче-холодных ваннах?
387. Какое определение соответствует термину "многофункциональное здание" (в соответствии с СП 456.1311500.2020 "Многофункциональные здания. Требования пожарной безопасности")?
388. К какой группе огнезащитной эффективности относятся огнезащитные составы и вещества, используемые при глубокой пропитке антипиренами в горяче-холодных ваннах с последующей окраской атмосфероустойчивой огнезащитной краской?
389. При каком условии в многофункциональных зданиях допускается увеличивать площадь этажа в пределах пожарного отсека зданий I и II степеней огнестойкости класса конструктивной пожарной опасности C0 (за исключением стоянок автомобилей)?
390. Каким способом снижается пожарная опасность полимерных строительных материалов?
391. Какой способ допускается использовать в многофункциональных зданиях I и II степеней огнестойкости класса конструктивной пожарной опасности C0 вместо противопожарных стен?
392. Что такое подземный этаж?
393. Какой должен быть предел огнестойкости строительных конструкций антресоли в многофункциональных зданиях I - III степени?
394. Что такое подвальный этаж?
395. Какое здание класса функциональной пожарной опасности Ф1.3 считается высотным в соответствии с
СП 477.1325800.2020 "Здания и комплексы высотные. Требования пожарной безопасности"?
396. Что такое цокольный этаж?
397. Какое здание класса функциональной пожарной опасности Ф1.2 считается высотным в соответствии с
СП 477.1325800.2020 "Здания и комплексы высотные. Требования пожарной безопасности"?
398. Что такое надземный этаж?
399. Какое здание класса функциональной пожарной опасности Ф2.1 считается высотным в соответствии с
СП 477.1325800.2020 "Здания и комплексы высотные. Требования пожарной безопасности"?
400. Какое здание класса функциональной пожарной опасности Ф3.1 считается высотным в соответствии с
СП 477.1325800.2020 "Здания и комплексы высотные. Требования пожарной безопасности"?
401. Какое здание класса функциональной пожарной опасности Ф3.4 считается высотным в соответствии с
СП 477.1325800.2020 "Здания и комплексы высотные. Требования пожарной безопасности"?
402. Мансардный этаж - это...
403. Какая должна быть наибольшая площадь надземного этажа в пределах пожарного отсека (секции), если на нем расположены помещения гостиницы?
404. Какие здания подлежат категорированию по взрывопожарной и пожарной опасности?
405. Какая должна быть наибольшая площадь надземного этажа в пределах пожарного отсека (секции), если на нем расположены помещения общежития?
406. Какой тип СОУЭ предусматривает координированное управление из одного пожарного поста-диспетчерской всеми системами здания, связанными с обеспечением безопасности людей при пожаре?
407. Какая должна быть наибольшая площадь надземного этажа в пределах пожарного отсека (секции), если на нем расположены жилые помещения?
408. При проектировании СОУЭ размещение световых оповещателей "Выход" следует предусматривать...
409. Какая должна быть наибольшая площадь надземного этажа в пределах пожарного отсека (секции), если на нем расположены помещения, предназначенные для торговли?
410. Автоматическое управление СОУЭ предусматривает:
411. Сколько типов СОУЭ определены действующими нормами для проектирования систем?
412. Какую площадь стоянки автомобилей в подземной части следует принимать при проектировании высотных зданий?
413. В защищаемых помещениях, где люди находятся в шумозащитном снаряжении, а также в защищаемых помещениях с уровнем звука шума более 95 дБА, требуется проектировать...
414. На какой высоте должны располагаться зальные помещения с числом мест от 300 до 600 в высотных зданиях?
415. Допускается ли звуковой способ оповещения в отдельных зонах, при проектировании СОУЭ 4 - 5 типов (технических этажах, автостоянках и др...)?
416. На какой высоте должны располагаться зальные помещения с числом мест от 150 до 300 в высотных зданиях?
417. В каком нормативном документе содержатся требования к определению типа СОУЭ?
418. На какой высоте должны располагаться зальные помещения с числом мест от 100 до 150 в высотных зданиях?
419. В спальных помещениях измерение уровня звукового давления от средств СОУЭ измеряется на уровне...
420. Какое значение не должны превышать вместимость зальных помещений, а также расчетное число людей на смотровых и иных площадках на покрытии жилых и общественных зданий высотой более 50 м?
421. В спальных помещениях звуковые сигналы от СОУЭ должны иметь уровень звукового давления...
422. Какое значение не должна превышать расстояние от дверей этих помещений до входа в незадымляемые лестничные клетки типа Н2 и (или) Н3 при размещении в составе зданий на высоте более 50 м ресторанов, кафе и других предприятий общественного питания расчетной вместимостью согласно
СП 118.13330 более 50 человек?
423. В учреждениях, где требуется оповещение только обслуживающего персонала, расстановку речевых оповещателей следует производить...
424. Возможность реализации нескольких вариантов эвакуации из каждой зоны пожарного оповещения допускается...
425. Какое значение не должно превышать отклонение фактических размеров от геометрических параметров лестничных клеток принятых в расчете (при оформлении отчета, содержащего результаты расчета по оценке пожарного риска)?
426. Какое значение не должно превышать отклонение фактических размеров от геометрических параметров эвакуационных путей и выходов, дверных и иных открытых проемов, принятых в расчете (при оформлении отчета, содержащего результаты расчета по оценке пожарного риска)?
427. Выбор типа СОУЭ определяется организацией-проектировщиком в зависимости от...
428. Каким документом регламентируются требования к оформлению отчета по результатам расчета по оценке пожарного риска?
429. Выбор типа эвакуационных знаков пожарной безопасности, указывающих направление движения людей при пожаре осуществляется...
430. При каком условии в высотных жилых зданиях следует предусматривать не менее двух незадымляемых лестничных клеток типа Н2 (с подпором воздуха в объем лестничной клетки при пожаре) или типа Н3 (с входом на каждом этаже через тамбур-шлюз, в котором на этаже пожара обеспечивается подпор воздуха) или их комбинации?
431. Звуковые сигналы СОУЭ должны обеспечивать в любой точке защищаемого помещения общий уровень звука (уровень звука постоянного шума вместе со всеми сигналами, производимыми оповещателями)...
432. Звуковые сигналы СОУЭ должны обеспечивать общий уровень звука (уровень звука постоянного шума вместе со всеми сигналами СОУЭ)...
433. На каком расстоянии от оконных проемов с неогнестойким остеклением должны быть предусмотрены приемные устройства наружного воздуха систем приточной противодымной вентиляции, расположенные на фасаде высотных зданий?
434. Звуковые оповещатели СОУЭ должны обеспечивать превышение уровня полезного сигнала над уровнем шума в защищаемом помещении...
435. Какой предел огнестойкости (при нормируемом пределе огнестойкости противопожарной преграды REI 120 и более) следует предусматривать для противопожарных нормально открытых клапанов, устанавливаемых в проемах ограждающих строительных конструкций с нормируемыми пределами огнестойкости и (или) в воздуховодах, пересекающих эти конструкции в высотных зданиях?
436. Зона пожарного оповещения - это...
437. Из каких помещений должно быть не менее 2-х эвакуационных выходов?
438. При акустических расчетах за проектную точку отсчета принимается точка измерения звукового давления на расстоянии...
439. Сколько выходов допускается предусматривать через соседнее помещение, если из помещения требуется устройство не менее 2-х эвакуационных выходов?
440. Информация, передаваемая системами оповещения людей о пожаре, должна...
441. Кабели и соединительные линии СОУЭ, и способы их прокладки должны обеспечивать работоспособность системы на время...
442. Какая из перечисленных формул применяется для расчета минимального расстояния L между наиболее удаленными один от другого эвакуационными выходами в коридоре? (P - периметр помещения; n - число эвакуационных выходов; D - длина коридора).
443. Выбрать какие из перечисленных подсистем, не относятся к системе противопожарной защиты объекта...
444. Какой, как правило, должна быть высота эвакуационного выхода?
445. Выберите правильное определение "Эвакуационный выход"...
446. Какой, как правило, должна быть ширина эвакуационного выхода?
447. В каких помещениях допускается снижать высоту эвакуационного выхода до 1,8 метра?
448. Количество звуковых и речевых пожарных оповещателей, их расстановка и мощность должны обеспечивать...
449. Из каких помещений допускается предусматривать эвакуационный выход шириной не менее 0,6 метров?
450. Настенные звуковые и речевые оповещатели должны располагаться таким образом, чтобы их верхняя часть была на расстоянии...
451. Какой ширины допускается предусматривать эвакуационные выходы в технических помещениях площадью менее 20 кв. метров без постоянных рабочих мест, а также в помещениях с одиночными рабочими местами?
452. Обратная связь зон пожарного оповещения с помещением пожарного поста-диспетчерской допускается:
453. Полуавтоматическое управление это:
454. Какой должна быть минимальная ширина эвакуационных выходов из помещений и зданий, при числе эвакуирующихся через указанные выходы более 50 человек?
455. Прибор пожарный управления это:
456. Какой должна быть ширина выходов из лестничных клеток наружу, а также выходов из лестничных клеток в вестибюль (кроме зданий класса функциональной пожарной опасности Ф2.1, Ф2.2, Ф4.1)?
457. Радиоканальные соединительные линий, а также соединительных линии в СОУЭ с речевым оповещением должны быть обеспечены...
458. В каком случае направление открывания дверей на путях эвакуации не нормируется?
459. Разделение здания на зоны пожарного оповещения допускается...
460. Какой, как правило, должна быть высота горизонтальных участков путей эвакуации в свету?
461. В каком случае сигналы управления СОУЭ 4 - 5 типов и АУПТ могут быть сформированы от ЗКПС при выполнении алгоритма А?
462. Какой должна быть ширина горизонтальных участков путей эвакуации и пандусов в коридорах, по которым могут эвакуироваться более 50 человек?
463. Дифференциальные и максимально-дифференциальные тепловые пожарные извещатели следует применять для обнаружения очага пожара, если в зоне контроля не предполагается...
464. Допускается ли в эвакуационных коридорах размещать оборудование, выступающее из плоскости стен?
465. Значение выходного напряжения источника электропитания при питании от основного источника электроснабжения в диапазоне допустимых значений тока в выходной цепи должно быть в пределах...
466. В каком случае пути эвакуации могут проходить по коридору длиной более 60 метров?
467. Извещатели пожарные ручные вне зданий устанавливаются на расстоянии друг от друга.
468. Каким образом должны подтверждаться геометрические параметры путей эвакуации (длина и ширина) в многофункциональных зданиях, при наличии общих путей эвакуации для частей здания различной функциональной пожарной опасности?
469. Извещатели пожарные ручные устанавливаются...
470. Какой должна быть высота пути эвакуации по лестнице?
471. Извещатели пожарные ручные устанавливаются...
472. Какая минимальная высота ступеней лестничных маршей допускается на путях эвакуации?
473. Максимальная высота, на которой устанавливают точечные дымовые пожарные извещатели...
474. Чем должны оборудоваться двери выходов из помещений и этажей на лестничные клетки (за исключением дверей квартир)?
475. Максимальная высота, на которой устанавливают точечные тепловые пожарные извещатели...
476. Какие нормы регламентируются сводом правил
СП 7.13130 "Отопление, вентиляция и кондиционирование"?
477. Максимальная высота, на которой устанавливают точечные тепловые пожарные извещатели...
478. В каких зданиях допускается предусматривать лестничные клетки типа Л1 в качестве эвакуационных?
479. На сколько классов по чувствительности делятся аспирационные извещатели?
480. В каком случае в зданиях класса функциональной пожарной опасности Ф5 категорий А и Б следует предусматривать незадымляемые лестничные клетки?
481. На сколько классов по чувствительности делятся извещатели пламени?
482. Какой ширины должны быть горизонтальные участки путей эвакуации, а также пандусы, по которым могут эвакуироваться более 15 человек групп М2, М3, либо предназначенные для эвакуации людей, относящихся к группе М4?
483. На сколько градусов температура срабатывания максимальных и максимально-дифференциальных тепловых ИП должна быть выше максимально допустимой температуры среды в защищаемом помещении?
484. С каким усилием должны открываться двери на путях эвакуации МГН?
485. Одна ЗКПС должна контролироваться не более чем...
486. С какой целью строительные конструкции классифицируются по огнестойкости?
487. Площадь одной ЗКПС не должна превышать...
488. В каком случае соблюдается соответствие зданий и сооружений требованиям пожарной безопасности по огнестойкости?
489. При каком алгоритме работы СПС решение о пожаре принимается при срабатывании одного ИП без осуществления процедуры перезапроса?
490. Какие нормы регламентируются сводом правил
СП 2.13130 "Системы противопожарной защиты. Обеспечение огнестойкости объектов защиты"?
491. При каком алгоритме работы СПС решение о пожаре принимается при срабатывании автоматического ИП и дальнейшем повторном срабатывании этого же ИП или другого автоматического ИП той же ЗКПС за время не более 60 сек, при этом повторное срабатывание должно осуществляться после процедуры автоматического перезапроса.
492. Как классифицируются здания, сооружения и пожарные отсеки по конструктивной пожарной опасности?
493. При каком алгоритме работы СПС решение о пожаре принимается при срабатывании одного автоматического ИП и дальнейшем срабатывании другого автоматического ИП той же или другой ЗКПС, расположенного в этом же помещении?
494. Как классифицируются здания, сооружения, строения и пожарные отсеки по степеням огнестойкости?
495. Какие ИП пламени не рекомендуется использовать в помещениях, где работают рентгеновские установки?
496. Как обозначается предел огнестойкости строительной конструкции по потере теплоизолирующей способности через 15 минут?
497. Расстояние между оптической осью линейных дымовых извещателей и стеной?
498. Какие объекты относятся к классу функциональной пожарной опасности Ф3?
499. Расстояние между параллельными оптическими осями линейных дымовых извещателей при установке в помещении высотой до 21 м?
500. Расстояние от двери помещения пожарного поста до выхода из здания должно быть...
501. Что понимают под классом конструктивной пожарной опасности здания?
502. Чем обеспечивается достоверность обнаружения пожара?
503. Что понимают под степенью огнестойкости здания?
504. Чем обеспечивается достоверность обнаружения пожара?
505. Что является единицей измерения предела огнестойкости строительных конструкций?
506. Расстояние от уровня перекрытия до чувствительного элемента точечного ИП в месте его установки должно быть...
507. Каким предельным состоянием характеризуется предел огнестойкости строительной конструкции R 120?
508. Для выполнения любого алгоритма работы СПС достаточно срабатывания одного извещателя какого типа?
509. На какие классы пожарной опасности подразделяются строительные конструкции?
510. Извещатели пожарные следует устанавливать в каждом отсеке помещения, образованном штабелями материалов, стеллажами, оборудованием и строительными конструкциями, верхние отметки которых отстоят от потолка на:
511. Рекомендуется предусматривать запас по емкости ППКП и ППУ для подключения дополнительных устройств, который может быть задействован при производстве перепланировок или реконструкции, если иное не определено заданием на проектирование...
512. Что обозначает класс пожарной опасности строительной конструкции К1(30)?
513. Рекомендуется предусматривать запас по емкости ППКП и ППУ для подключения дополнительных устройств, который может быть задействован при производстве перепланировок или реконструкции, если иное не определено заданием на проектирование...
514. Какими предельными состояниями по огнестойкости характеризуется несущая колонна?
515. При установке точечных дымовых или газовых ИП под фальшполом, над фальшпотолком и в других пространствах высотой менее 1,7 м радиус зоны контроля ИП допускается увеличивать...
516. Какими предельными состояниями по огнестойкости характеризуется несущая балка?
517. Допускается СПС считать адресной при подключении к ней безадресных ИП числом не более...
518. Какими предельными состояниями по огнестойкости характеризуется несущая ферма?
519. При отсутствии адресных ИП необходимого типа допускается подключение безадресных ИП в линии связи адресных модулей ввода из расчета:
520. Какими предельными состояниями по огнестойкости характеризуется несущая арка?
521. Автоматические установки аэрозольного пожаротушения (АУАП) применяются для тушения (ликвидации) пожаров объемным способом в помещениях...
522. Какими предельными состояниями по огнестойкости характеризуется несущая рама?
523. Установки аэрозольного включения должны иметь...
524. Какими предельными состояниями по огнестойкости характеризуется несущая внутренняя стена?
525. Размещение генераторов огнетушащего аэрозоля должно исключать возможность воздействия на сгораемые материалы, хранимые в помещении, высокотемпературных зон каждого генератора...
526. Какими предельными состояниями по огнестойкости характеризуется несущая наружная стена?
527. Дана маркировка генератора: ГОА-II-2,00-047-030-ТУ4854-003-07509209-94. Каково его время подачи огнетушащего аэрозоля?
528. Какими предельными состояниями по огнестойкости характеризуется ненесущая наружная стена?
529. К какому типу относится генератор огнетушащего аэрозоля, если температура на срезе выпускного отверстия равна 1260C...
530. Какими предельными состояниями по огнестойкости характеризуется ненесущая внутренняя стена?
531. Запрещается в составе установок аэрозольного тушения использовать генераторы...
532. Какими предельными состояниями по огнестойкости характеризуется перегородка?
533. Размещение генераторов огнетушащего аэрозоля должно исключать возможность воздействия на персонал, находящийся в помещении в момент ложного срабатывания, высокотемпературных зон каждого генератора...
534. Какими предельными состояниями по огнестойкости характеризуется несущее покрытие?
535. Допускается применение автоматических установок аэрозольного пожаротушения для защиты кабельных сооружений объемом...
536. Какими предельными состояниями по огнестойкости характеризуется несущее перекрытие?
537. Дана маркировка генератора: ГОА-II-2,00-047-030-ТУ4854-003-07509209-94. Какова температура аэрозоля, вырабатываемого им?
538. Автоматические установки газового пожаротушения применяются для ликвидации пожаров классов...
539. Какие нормы регламентируются сводом правил
СП 2.13130?
540. Установки пожаротушения тонкораспыленной водой применяются для тушения очагов пожара классов...
541. Что устанавливается Техническим регламентом о требованиях пожарной безопасности?
542. В установке пожаротушения тонкораспыленной водой модульного типа автоматическая в качестве газа-вытеснителя могут использоваться...
| | ИС МЕГАНОРМ: примечание. Нумерация пунктов дана в соответствии с официальным текстом документа. | |
543. 585. Какая степень огнестойкости здания соответствует ненормируемым фактическим пределам огнестойкости строительных конструкций?
544. Спринклеры установки следует проектировать для помещений высотой не более...
545. Каким классом пожарной опасности обладает стена из сплошных керамических кирпичей?
546. К газам, используемым в пожаротушении в сжиженном виде, относятся...
547. Что в себя должен включать роботизированный пожарный комплекс?
548. Насадок - это...
549. Какая продолжительность устойчивого пламенного горения применяется для отнесения строительных материалов к негорючим?
550. Централизованные установки газового пожаротушения кроме расчетного количества ГОТВ должны иметь...
551. Какие горючие строительные материалы относятся к группе воспламеняемости В1?
552. В помещениях с пребыванием более 50 человек запрещается применение установок объемного газового пожаротушения с использованием в качестве ГОТВ...
553. Какие горючие строительные материалы относятся к группе горючести Г1?
554. Установка газового пожаротушения должна обеспечивать задержку выпуска ГОТВ в защищаемое помещение при автоматическом и дистанционном пуске на время не менее...
555. Какие горючие строительные материалы относятся к группе по дымообразующей способности Д1?
556. Установка газового пожаротушения должна обеспечивать инерционность (время срабатывания без учета времени задержки выпуска ГОТВ) не более...
557. Какие горючие строительные материалы относятся к группе по скорости распространения пламени по поверхности РП1?
558. Время подачи ГОТВ в модульных установках, в которых в качестве ГОТВ применяются сжиженные газы (кроме двуокиси углерода), не должно превышать...
559. Какие горючие строительные материалы относятся к группе по токсичности продуктов горения Т1?
560. Автоматические установки аэрозольного пожаротушения (АУАП) применяются для тушения (ликвидации) пожаров...
561. Какими свойствами пожарной опасности характеризуются негорючие строительные материалы?
562. Для тушения каких классов пожаров применяют автоматические установки порошкового пожаротушения?
563. Каким свойством не характеризуется пожарная опасность строительных, кожевенных и текстильных материалов.
564. Какая номинальная температура срабатывания спринклерных оросителей должна выбираться при температуре в защищаемых помещений до 38 °C? 608. Какого класса пожарной опасности строительных материалов не существует?
565. Время выхода пожарных насосных агрегатов с двигателями внутреннего сгорания (при автоматическом или ручном включении) на рабочий режим не должно превышать...
566. Какого термина в пожарно-технической классификации не существует?
567. Время с момента срабатывания диктующего спринклерного оросителя, установленного на воздушном трубопроводе, до начала подачи ОТВ из него не должно превышать.
568. Какой класс пожарной опасности характеризует негорючие строительные материалы?
569. Расстояние от центра термочувствительного элемента теплового замка настенного спринклерного оросителя до плоскости перекрытия или покрытия должно составлять...
570. Сколько классов пожарной опасности строительных материалов существует согласно пожарно-технической классификации?
571. Распределительный трубопровод - это трубопровод...
572. Где должны быть указаны степень огнестойкости, класс конструктивной и класс функциональной пожарной опасности здания (сооружения)?
573. В помещениях объемом свыше 400 м3, как правило, применяются способы пожаротушения...
574. Максимальная высота установки модуля порошкового пожаротушения определяется...
575. Что понимают под пределом огнестойкости строительной конструкции?
576. Порошковые составы целевого назначения предназначены для тушения...
577. Что понимают под способностью строительной конструкции сохранять несущие и (или) ограждающие функции в условиях пожара?
578. Время готовности источника электропитания СПС к работе после его подключения к любому из источников электроснабжения не должно превышать...
579. Для помещений группы 1 (по
приложению А СП 485.1311500.2020) в подвесных потолках могут устанавливаться?
580. При каких условиях, расчет пожарных рисков пожарных отсеков производственного или складского назначения с категорией помещений по взрывопожарной и пожарной опасности В1 - В4, Г, Д, (Ф5), производится в соответствии с
Методикой, утвержденной приказом МЧС России от 30.06.2009 N 382?
581. Для помещений группы 2 (по
приложению А СП 485.1311500.2020) в подвесных потолках могут устанавливаться.
582. Применяется ли
Методика определения расчетных величин пожарного риска в зданиях, сооружениях и пожарных отсеках различных классов функциональной пожарной опасности, для определения расчетного значения индивидуального пожарного риска жилых зданий?
583. Проверка работоспособности систем автоматической пожарной сигнализации с использованием методов инструментального контроля должна проводиться не реже.
584. Для помещений какой высоты допускается применение дренчерных АУП или спринклерных АУП-ПП, срабатывающих от пожарных извещателей?
585. Что представляет собой сценарий пожара?
586. Расстояние от центра термочувствительного элемента теплового замка спринклерного оросителя общего назначения, кроме скрытых, углубленных или потайных, до плоскости перекрытия или покрытия должно составлять...
587. Что определяется на объекте при расчете индивидуального пожарного риска для здания детского сада, на основе данных об объемно-планировочных решениях, о размещении горючей нагрузки и людей?
588. Спринклерные оросители следует размещать между балками, ребрами плит и другими выступающими элементами перекрытия (покрытия) с учетом обеспечения равномерности орошения защищаемой поверхности, при высоте этих конструкций более.
589. При расчете индивидуального пожарного риска общественного здания рассматриваются сценарии пожара, при которых реализуются...
590. Как определяется время блокирования выхода в помещении с одним эвакуационным выходом?
591. Спринклерные оросители всех видов спринклерно-дренчерных установок, эксплуатирующихся при температурах ниже 5 °C, должны устанавливаться?
592. Как определяется расчетная величина индивидуального пожарного риска в общественном здании, сооружении и пожарном отсеке?
593. Длина наружного и внутреннего тупикового трубопровода, подводящего воду к насосной установке, не должна превышать.
594. Что представляет собой сценарий пожара при расчете индивидуального пожарного риска для общественных зданий?
595. При эксплуатации систем пожарной сигнализации
ГОСТ Р 59638-2021 устанавливает уровни доступа к аппаратуре. Для какой категории установлен уровень доступа 1?
596. При расчете индивидуального пожарного риска для административного здания в помещении, имеющем два и более эвакуационных выхода, очаг пожара следует размещать...
597. При эксплуатации систем пожарной сигнализации
ГОСТ Р 59638-2021 устанавливает уровни доступа к аппаратуре. Для какой категории установлен уровень доступа 2?
598. При расчете индивидуального пожарного риска для административного здания в помещении, имеющем два и более эвакуационных выхода, считается блокированным с первых секунд пожара эвакуационный выход...
599. При эксплуатации систем пожарной сигнализации
ГОСТ Р 59638-2021 устанавливает уровни доступа к аппаратуре. Для какой категории установлен уровень доступа 3?
600. Что рассчитывается по приведенной формуле QВ,i = Qп,i · (1 - Kап,i) · Pпр,i · (1 - Pэ,i) · (1 - Kп.з,i)?
601. При эксплуатации систем пожарной сигнализации
ГОСТ Р 59638-2021 устанавливает уровни доступа к аппаратуре. Для какой категории установлен уровень доступа 4?
602. Какое значение частоты возникновения пожара в общественном здании в течение года (Qп,i) допускается принимать при расчете индивидуального пожарного риска если отсутствует статистическая информация?
603. Допускается ли отсутствие на конкретном объекте защиты отдельных уровней доступа к системе пожарной сигнализации?
604. Как определяется вероятность присутствия людей в здании Pпр,i при расчете индивидуального пожарного риска для гражданских зданий?
605. Допускается ли в процессе эксплуатации автоматическая запись всех извещений системы СПС в электронный журнал?
606. Что рассчитывается по приведенной формуле?

,
607. Какой уровень доступа необходим для осуществления функции очистки электронного журнала учета работы СПС?
608. При проведении расчетов индивидуального пожарного риска для административных зданий следует учитывать, что при наличии двух и более эвакуационных выходов общая пропускная способность...
609. Кого должен информировать дежурный персонал при обнаружении неисправности СПС или поступлении сигнала "Неисправность" на ППКП?
610. Какие данные входят в анализ пожарной опасности здания при расчете индивидуального пожарного риска административного здания?
611. В течение какого времени дежурный персонал должен проинформировать ответственного за эксплуатацию СПС на объекте и обслуживающую организацию о возникновении неисправности?
612. Какие данные входят в анализ пожарной опасности здания при расчете индивидуального пожарного риска здания торгового центра?
613. За какое время обслуживающая организация обязана устранить неисправность СПС после получения информации о ее возникновении?
614. Какие данные входят в анализ пожарной опасности здания при расчете индивидуального пожарного риска гражданского здания?
615. В каком случае допускается увеличить время устранения неисправности СПС обслуживающей организацией до 72 часов?
616. Какие данные входят в анализ пожарной опасности здания при расчете индивидуального пожарного риска здания кинотеатра?
617. В каком случае ложные срабатывания нескольких пожарных извещателей, вызванные одной причиной, учитываются, как одно срабатывание?
618. Чем определяется частота реализации пожароопасных ситуаций в общественном здании?
619. Частота ложных срабатываний в одной ЗКПС или помещении не должна превышать...
620. Для построения полей опасных факторов пожара при расчете индивидуального пожарного риска здания магазина проводится экспертный выбор сценария или сценариев пожара, при которых ожидаются...
621. На сколько могут быть увеличены при проектировании численные значения, регламентированные
СП 484.1311500.2020...?
622. В чем заключается оценка последствий воздействия опасных факторов пожара на людей в здании торгового центра?
623. Какова должна быть максимальная высота помещения при контроле его аспирационным пожарным извещателем, имеющем класс чувствительности А?
624. Что относится к числу противопожарных мероприятий, направленных на обеспечение безопасной эвакуации людей при пожаре в общественном здании?
625. Какова должна быть максимальная высота помещения при контроле его аспирационным пожарным извещателем, имеющем класс чувствительности В?
626. Что относится к числу противопожарных мероприятий, направленных на обеспечение безопасной эвакуации людей при пожаре в общественном здании?
627. Что относится к числу противопожарных мероприятий, направленных на обеспечение безопасной эвакуации людей при пожаре в здании торгового центра?
628. Если при проектировании СПС окончательная планировка помещений не установлена, то максимальное расстояние по прямой линии между любой точкой здания и ближайшим ИПР не должно превышать...
629. Что относится к числу противопожарных мероприятий, направленных на обеспечение безопасной эвакуации людей при пожаре в здании торгово-развлекательного центра?
630. При прокладке линий связи и линий электропитания СПЗ не допускается:
631. Расчетное время эвакуации людей (tp) из помещений и зданий устанавливается по расчету времени движения одного или нескольких людских потоков через эвакуационные выходы...
632. Параметр негерметичности помещения при расчете газового пожаротушения...
633. Что принимается за начальные участки при определении расчетного времени эвакуации?
634. Параметр негерметичности помещения при расчете газового пожаротушения...
635. По какой формуле рассчитывается плотность однородного людского потока на первом участке пути (D1)?
636. Автономный ИП при срабатывании должен выдавать звуковой сигнал продолжительностью...
637. В зависимости от чего определяется скорость движения людского потока по горизонтальному пути на первом участке по
таблице П2.1 Приказа МЧС России от 30.06.2009 N 382?
638. В каких пожарных извещателях в качестве чувствительного элемента могут использоваться терморезисторы?
639. Расчетное время эвакуации людей из здания устанавливается по времени выхода из него...
640. В каких пожарных извещателях в качестве чувствительного элемента могут использоваться электрохимические ячейки?
641. Что разрабатывается перед началом моделирования процесса эвакуации?
642. В основу работы какого типа извещателей положены принципы фотоэффекта?
643. Извещатель пожарный кумулятивного действия - это...
644. Какие должны быть размеры разделок в утолщении стенки печи или дымового канала, в месте примыкания горючих строительных конструкций?
645. Извещатель пожарный дымовой линейный должен формировать сигнал "Неисправность" при прерывании оптического луча на время более...
646. Чем должны быть заделаны зазоры между перекрытиями, стенами, перегородками и разделками?
647. Извещатель пожарный дымовой оптический точечный должен сохранять работоспособность при воздействии фоновой освещенности от искусственного и (или) естественного освещения величиной не менее...
648. Каких размеров должен быть предтопочный лист из негорючего материала?
649. Каково основное отличие адресно-аналоговых СПС от адресных?
650. Максимальное значение фоновой освещенности чувствительного элемента извещателя пожарного пламени, создаваемой лампами накаливания, при котором извещатель должен сохранять работоспособность, не выдавая ложного извещения о пожаре, должно быть не менее...
651. Мультикритериальный пожарный извещатель...
652. Какое расстояние должно быть от топочной дверки до противоположной стены?
653. При установке извещателей пожарных на стене их следует располагать...
654. После какого количества ложных срабатываниях категории "неисправность" одного и того же извещателя пожарного в год он должен быть заменен...
655. Средний срок службы извещателей пожарных должен быть не менее...
656. Средняя наработка на отказ пожарного извещателя должна быть не менее...
657. Какое максимальное количество этажей допускается в жилом здании с печным отоплением?
658. Электроиндукционные извещатели пожарные могут быть применены для контроля возгорания электропроводки в электротехнических шкафах...
659. В каком случае следует применять пожарные извещатели с видеоканалом обнаружения?
660. При установке точечных дымовых или газовых ИП под фальшполом, над фальшпотолком и в других пространствах высотой менее 1,7 м радиус зоны контроля ИП допускается увеличивать...
661. К какой категории по взрывопожарной и пожарной опасности следует относить помещения для вентиляционного оборудования вытяжных систем общеобменной вентиляции и местных отсосов по взрывопожарной и пожарной опасности?
662. По конфигурации зоны обнаружения извещатели пожарные дымовые подразделяются...
663. К какой категории по взрывопожарной и пожарной опасности следует относить помещения для вентиляционного оборудования приточных систем вентиляции по взрывопожарной и пожарной опасности?
664. На какой технологии основана работа линейных дымовых пожарных извещателей?
665. Где следует размещать помещения для вентиляционного оборудования?
666. Расстояние между сателлитным ИП и сопряженным с ним оросителем (распылителем) по горизонтали должно быть...
667. Расстояние между сателлитным ИП и сопряженным с ним оросителем (распылителем) по вертикали должно быть...
668. Какие требования регламентируются
СП 7.13130?
669. Проверка работоспособности систем противодымной защиты с использованием методов инструментального контроля должна проводиться не реже...
670. Для чего следует предусматривать противодымную вентиляцию?
671. Допускается ли установка точечных пожарных извещателей на перекрытии за подвесным потолком с перфорацией?
672. Что должны обеспечивать системы приточно-вытяжной противодымной вентиляции зданий?
673. Объект защиты с массовым пребыванием людей - это объект, в котором может одновременно находиться?
674. Куда предусматривается подача наружного воздуха при пожаре системами приточной противодымной вентиляции?
675. В отношении каких объектов руководитель организации организует круглосуточное дежурство обслуживающего персонала и обеспечивает обслуживающий персонал телефонной связью, исправными ручными электрическими фонарями (не менее 1 фонаря на каждого дежурного), средствами индивидуальной защиты органов дыхания и зрения человека от опасных факторов пожара из расчета не менее 1 средства индивидуальной защиты органов дыхания и зрения человека от опасных факторов пожара на каждого дежурного?
676. Как следует проектировать системы вытяжной противодымной вентиляции, предназначенные для защиты коридоров?
677. В течение какого времени должно обеспечиваться информирование людей о пожаре пожарными оповещателями?
678. Допускается ли устройство общих систем для защиты помещений различной функциональной пожарной опасности?
679. Учитываются ли аварийные выходы при оценке соответствия необходимого количества и размеров эвакуационных путей и эвакуационных выходов, удовлетворяющих требованиям безопасной эвакуации людей при пожаре?
680. Допускается выполнение работ по техническому обслуживанию или ремонту, связанных с отключением систем противопожарной защиты или их элементов, в период проведения мероприятий с массовым пребыванием людей?
681. Для определения необходимого времени эвакуации время блокирования путей эвакуации нужно?
682. Сколько огнетушителей должно размещаться в общественных зданиях и сооружениях на каждом этаже?
683. Что такое "противодымная вентиляция"?
684. В спальных помещениях звуковые сигналы СОУЭ должны иметь уровень звука не менее чем?
685. Какой должна быть ширина проезда пожарной техники к зданиям высотой до 13 метров включительно?
686. Эвакуационные знаки пожарной безопасности, указывающие направление движения, следует устанавливать на высоте?
687. Какой должна быть ширина проезда пожарной техники к зданиям высотой от 13 метров до 46 метров включительно?
688. Что является преобладающим фактором при выборе пожарных извещателей?
689. Каким образом должен быть обеспечен подъезд к зданиям и сооружениям класса функциональной пожарной опасности Ф1.3 высотой 28 и более метров?
690. Что является достаточным условием сохранения работоспособности кабельных линий систем противопожарной защиты в условиях пожара?
691. Какие нормы регламентируются сводом правил
СП 4.13130 "Системы противопожарной защиты. Ограничение распространения пожара на объектах защиты. Требования к объемно-планировочным и конструктивным решениям"?
692. Что должна включать в себя система обеспечения пожарной безопасности объекта защиты?
693. Каким должно быть расстояние от внутреннего края подъезда до наружных стен или других ограждающих конструкций жилых и общественных зданий, сооружений высотой до 28 метров включительно?
694. Что в настоящее время представляет собой техническое регулирование в области пожарной безопасности?
695. Чему равно максимально возможное значение вероятности эвакуации Pэ?
696. Каким должно быть расстояние от внутреннего края подъезда до наружных стен или других ограждающих конструкций жилых и общественных зданий, сооружений высотой более 28 метров?
697. В соответствии с "
Методикой определения расчетных величин пожарного риска в зданиях, сооружениях и строениях различных классов функциональной пожарной опасности" вероятность эвакуации людей из здания Pэ равна 0, если?
698. На каком расстоянии должны быть обеспечены въезды (выезды) на территорию микрорайонов и кварталов?
699. Насосные станции систем автоматического пожаротушения должны иметь...?
701. Какие минимальные размеры должны иметь сквозные проезды (арки) в зданиях и сооружениях?
702. Какой документ устанавливает нормативное значение величины пожарного риска?
703. В каком случае, тупиковые проезды (подъезды) должны заканчиваться разворотной площадкой для пожарной техники?
704. Какие должны быть размеры разворотной площадки для пожарной техники?
705. При эксплуатации эвакуационных путей, эвакуационных и аварийных выходов изменять направление открывания дверей?
706. Какую максимальную протяженность не должен превышать тупиковый проезд до разворотной площадки?
707. Как допускается при эксплуатации эвакуационных путей, эвакуационных и аварийных выходов фиксировать самозакрывающиеся двери лестничных клеток, коридоров, холлов и тамбуров в открытом положении (если для этих целей не используются устройства, автоматически срабатывающие при пожаре)?
708. Ковры, ковровые дорожки, укладываемые на путях эвакуации поверх покрытий полов и в эвакуационных проходах на объектах защиты должны...
709. Что такое "планировочная отметка земли"?
710. Транспаранты и баннеры, а также другие рекламные элементы и конструкции, размещаемые на фасадах зданий и сооружений, выполняются?
711. На какой процент допускается уменьшать противопожарные расстояния между зданиями, сооружениями I и II степеней огнестойкости класса конструктивной пожарной опасности C0 при оборудовании каждого из зданий и сооружений автоматическими установками пожаротушения?
712. Прокладка в пространстве воздушного зазора навесных фасадных систем открытым способом электрических кабелей и проводов...
713. Светильники аварийного освещения должны отличаться от светильников рабочего освещения...
714. На каком расстоянии от окон должны располагаться пожарные лестницы?
715. Пожарные шкафы (за исключением встроенных пожарных шкафов) крепятся к несущим или ограждающим строительным конструкциям, при этом обеспечивается открывание дверей шкафов не менее чем на?
716. Какой зазор следует предусматривать между маршами лестниц и между поручнями ограждений лестничных маршей за исключением двухмаршевых лестниц, устроенных в двухэтажных зданиях высотой не более 12 метров до отметки пола второго этажа?
717. Значение времени начала эвакуации людей для здания гостиницы, оборудованной системой оповещения и управления эвакуацией людей II-го типа, в котором жильцы могут находиться в состоянии сна, и они не знакомы со структурой эвакуационных путей и выходов, следует принимать?
718. Какой должна быть ширина проезда пожарной техники к зданиям высотой более 46 метров?
719. Значение критической величины опасного фактора пожара по потере видимости в дыму согласно "
Методике определения расчетных величин пожарного риска на производственных объектах утвержденной приказом МЧС России от 10 июля 2009 г. N 404"?
720. Какое понятие соответствует определению "дверь, люк или иной выход, которые ведут на путь эвакуации, непосредственно наружу или в безопасную зону, используются как дополнительный выход для спасания людей, но не учитываются при оценке соответствия необходимого количества и размеров эвакуационных путей и эвакуационных выходов и которые удовлетворяют требованиям безопасной эвакуации людей при пожаре"?
721. Значение частоты возникновения пожара в здании в течение года при отсутствии статистической информации допускается применять?
722. Какое понятие соответствует определению "зона, в которой люди защищены от воздействия опасных факторов пожара или в которой опасные факторы пожара отсутствуют либо не превышают предельно допустимых значений"?
723. К зданиям (сооружениям), относящихся к классу функциональной пожарной опасности Ф3.1 относятся?
724. Какое понятие соответствует определению "форма оценки соответствия, содержащая информацию о мерах пожарной безопасности, направленных на обеспечение на объекте защиты нормативного значения пожарного риска"?
725. К какой категории по надежности электроснабжения относятся электроприемники систем противопожарной защиты (за исключением электродвигателей компрессоров, дренажных насосов, насосов подкачки пенообразователя)?
726. Какое понятие соответствует определению "выход, ведущий на путь эвакуации, непосредственно наружу или в безопасную зону"?
727. К опасным факторам пожара, воздействующим на людей и имущество, не относятся?
728. Какое понятие соответствует определению "путь движения и (или) перемещения людей, ведущий непосредственно наружу или в безопасную зону, удовлетворяющий требованиям безопасной эвакуации людей при пожаре"?
729. К числу противопожарных мероприятий, направленных на снижение величины пожарного риска в зданиях и сооружениях, относятся?
730. Руководитель организации обеспечивает исправное состояние и проведение проверок работоспособности пожарных основных рабочих и резервных пожарных насосных агрегатов?
731. Каким способом обеспечивается защита людей при невозможности обеспечения безопасной эвакуации людей?
732. Использование для хозяйственных и производственных целей запаса воды, предназначенной для нужд пожаротушения?
733. При каком из перечисленных условий соответствует безопасная эвакуация людей из зданий и сооружений при пожаре считается обеспеченной?
734. Использовать пожарную технику и пожарно-техническое оборудование, установленное на мобильных средствах пожаротушения, не по назначению...
735. Увеличивать установленное число парт (столов), а также превышать нормативную вместимость в учебных классах и кабинетах?
736. На объектах организаций торговли запрещается проводить огневые работы?
737. Хранение патронов к оружию в подвальных помещениях?
738. Как классифицируется взрывозащищенное электрооборудование?
739. Как производится расчет времени движения одного или нескольких людских потоков через эвакуационные выходы?
740. Какой предел огнестойкости должны иметь места сопряжения противопожарных стен, перекрытий и перегородок с другими ограждающими конструкциями здания, сооружения, пожарного отсека?
741. Как следует определять критическую продолжительность пожара при расположении людей на различных по высоте площадках?
742. Допускается ли эксплуатация противопожарных дверей, ворот, штор, люков и клапанов в открытом положении?
743. Как часто должна проводиться проверка устройств блокировки вентиляционных систем с автоматическими установками пожарной сигнализации или пожаротушения?
744. Какая площадь проемов допускается в противопожарных преградах?
745. Какая периодичность проведения практических тренировок по эвакуации людей в случае пожара установлена
Правилами противопожарного режима в Российской Федерации?
746. Что необходимо предусматривать в проемах противопожарных преград, при отделении помещения категорий А и Б от помещений других категорий, коридоров, лестничных клеток и лифтовых холлов?
747. Какая функция используется при оценке условной вероятности поражения человека при воздействии волны давления в соответствии с "
Методикой по определению расчетных величин пожарного на производственных объектах"?
748. Какие вещества выступают в качестве окислителя?
749. Какие из основных параметров пожарной опасности учитываются при расчете динамики распространения опасных факторов пожара в зданиях и сооружениях?
750. От каких параметров зависит количество и ширина эвакуационных выходов из помещений с этажей и из зданий?
751. Какие из перечисленных зданий (сооружений, строений, пожарных отсеков) не относятся к классу функциональной пожарной опасности Ф1?
752. Какие из перечисленных параметров, входящих в формулу для расчета величины пожарного риска согласно "
Методики определения расчетных величин пожарного риска в зданиях, сооружениях и строениях различных классов функциональной пожарной опасности", не зависят от наличия и характеристик систем противопожарной защиты?
753. Какие из перечисленных участков не должны включать в себя эвакуационные пути?
754. Какие размеры путей движения людей и выходов не учитываются при составлении расчетной схемы эвакуации, за исключением случаев, установленных в нормативных документах по пожарной безопасности?
755. Какие этапы включает в себя формулировка сценария развития пожара?
756. Какое значение не должен превышать индивидуальный пожарный риск в зданиях, сооружениях и на территориях производственных объектов?
757. Каким документом установлена
методика определения расчетных величин пожарного риска в зданиях, сооружениях и строениях различных классов функциональной пожарной опасности?
758. При каком размере стороны площадки производственного объекта следует предусматривать не менее двух въездов на площадку?
759. Каким способом рассчитывается время эвакуации людей из помещений и зданий определяется на основе моделирования движения людей до выхода наружу?
760. По какой формуле определяется время движения людского потока по первому участку пути?
761. Какое количество эвакуационных выходов должны иметь цокольные и подвальные этажи при площади более 300 м?
762. Какое значение скорости движения людского потока по горизонтальному пути эвакуации, при расчете времени эвакуации людей из здания, является максимальным?
763. Какой должна быть ширина проезда для пожарной техники на территории производственного объекта?
764. По какой формуле определяется время задержки tз движения людей на i-ом участке, из-за образовавшегося их скопления на границе с последующим (i + 1) участком?
765. Руководитель медицинской организации обеспечивает наличие в зданиях и сооружениях, в которых находятся пациенты, не способные передвигаться самостоятельно, носилок из расчета?
766. По какой формуле определяется время существования скопления tск на i-ом участке?
767. Расстояние между кроватями в больничных палатах должно быть не менее?
768. При расчете времени эвакуации людей из здания за габариты человека в плане принимается...
769. В медицинских учреждениях запрещается группировать?
770. Что образует множество людей, одновременно идущих в одном направлении по общим участкам пути?
771. На производственных объектах топочно-газовые устройства газовых сушильных камер, работающих на твердом и жидком топливе, очищаются от сажи не реже
772. По какой формуле определяется значение времени начала эвакуации tнэ для помещения очага пожара?
773. Сушильные камеры для древесно-волокнистых плит и иных плит из древесных материалов следует очищать от древесных отходов не реже?
774. Пожароопасные зоны какого класса расположены в помещениях, в которых обращаются горючие жидкости с температурой вспышки 61 и более градуса Цельсия?
775. Эвакуационные знаки пожарной безопасности, указывающие направление движения, следует устанавливать на высоте...
776. Пожароопасные зоны какого класса расположены в помещениях, в которых выделяются горючие пыли или волокна с нижним концентрационным пределом воспламенения более 65 г/м3 к объему воздуха?
777. Что является целью создания системы обеспечения пожарной безопасности объекта защиты?
778. Пожароопасные зоны какого класса расположены в помещениях, в которых обращаются твердые горючие вещества в количестве, при котором удельная пожарная нагрузка составляет не менее 1 МДж/м2?
779. Что такое противопожарный режим?
780. Пожароопасные зоны какого класса расположены вне зданий и сооружений и характеризуются обращением горючих жидкостей с температурой вспышки 61 и более градуса Цельсия или любых твердых горючих веществ?
781. Что должно быть предусмотрено в проемах противопожарных преград, отделяющих помещения категории А и Б от помещений других категорий, лестничных клеток и лифтовых холлов?
782. Во взрывоопасных зонах какого класса взрывоопасная смесь газов или паров жидкостей с воздухом присутствует постоянно или хотя бы в течение одного часа?
783. Бочки для хранения воды, устанавливаемые рядом с пожарным щитом, комплектоваться ведрами и должны иметь объем не менее?
784. Во взрывоопасных зонах какого класса при нормальном режиме работы оборудования выделяются горючие газы или пары легковоспламеняющихся жидкостей, образующие с воздухом взрывоопасные смеси?
785. Ящики для песка должны комплектоваться совковой лопатой и иметь объем?
786. Во взрывоопасных зонах какого класса при нормальном режиме работы оборудования не образуются взрывоопасные смеси газов или паров жидкостей с воздухом, но возможно образование такой взрывоопасной смеси газов или паров жидкостей с воздухом только в результате аварии или повреждения технологического оборудования?
787. Для помещений категорий А, Б, В1 - В4 и наружных технологических установок категорий АН, БН и ВН по взрывопожарной и пожарной опасности предусматривается запас песка 1. 0,5 куб. метра на каждые?
788. Во взрывоопасных зонах какого класса взрывоопасные смеси горючей пыли с воздухом имеют нижний концентрационный предел распространения пламени менее 65 г/м3 и присутствуют постоянно?
789. Покрывала для изоляции очага возгорания должны обеспечивать тушение пожаров классов А, В, Е и иметь размер не менее?
790. Взрывоопасные зоны какого класса расположены в помещениях, в которых при нормальном режиме работы оборудования выделяются переходящие во взвешенное состояние горючие пыли или волокна, способные образовывать с воздухом взрывоопасные смеси при концентрации 65 и менее г/м3?
791. Что должен обеспечить руководитель организации на объекте с ночным пребыванием людей?
792. Взрывоопасные зоны какого класса расположены в помещениях, в которых при нормальном режиме работы оборудования не образуются взрывоопасные смеси горючих пылей или волокон с воздухом при концентрации 65 и менее г/м3, но возможно образование такой взрывоопасной смеси горючих пылей или волокон с воздухом только в результате аварии или повреждения технологического оборудования?
793. Чему соответствует свободный объем помещения?
794. Каким символом маркируется пожарозащищенное электрооборудование?
795. Чему равно время блокирования путей эвакуации?
796. Каким символом маркируется взрывозащищенное электрооборудование?
797. Чему равна максимальная скорость движения при эвакуации вниз по лестнице в соответствии с "
Методикой по определению расчетных величин пожарного на производственных объектах"?
798. Что означает первая цифра в маркировке степени защиты оболочки пожарозащищенного электрооборудования?
799. Частота разгерметизации резервуара с диаметром отверстия истечения жидкости 5 мм, составляет?
800. Что означает вторая цифра в маркировке степени защиты оболочки пожарозащищенного электрооборудования?
801. Части зданий, сооружений, пожарных отсеков, а также помещения различных классов функциональной пожарной опасности должны быть разделены между собой?
802. Какой уровень взрывозащиты электрооборудования обозначается символом "0"?
803. Для автозаправочной станции, на которой проектом допускается использовать автоцистерны, не оборудованные донным клапаном, следует предусматривать не менее?
804. Какой уровень взрывозащиты электрооборудования обозначается символом "1"?
805. Какой уровень взрывозащиты электрооборудования обозначается символом "2"?
806. Условия хранения баллонов с кислородом в зданиях лечебных учреждений.
807. Какой вид взрывозащиты обозначает символ "d" в маркировке электрооборудования?
808. Указываются ли в заключении о независимой оценке пожарного риска реквизиты собственника?
809. Какой вид взрывозащиты обозначает символ "p" в маркировке электрооборудования?
810. Укажите группы помещений, которые допускается объединять в одну систему вентиляции в пределах одного пожарного отсека.
811. Какой вид взрывозащиты обозначает символ "i" в маркировке электрооборудования?
812. Требуется ли расчет пожарного риска при выполнении обязательных требований пожарной безопасности, установленных техническими регламентами, принятыми в соответствии с Федеральным
законом "О техническом регулировании", и требований нормативных документов по пожарной безопасности?
813. Какой вид взрывозащиты обозначает символ "q" в маркировке электрооборудования?
814. Сценарий или сценарии пожара определяются исходя из?
815. Какой вид взрывозащиты обозначает символ "o" в маркировке электрооборудования?
816. Соответствие каких систем противопожарной защиты не учитывается при расчете индивидуального пожарного риска?
817. Какой вид взрывозащиты обозначает символ "s" в маркировке электрооборудования?
818. Совокупность участков эвакуационных путей при моделировании движения людских потоков представляет собой?
819. Какой вид взрывозащиты обозначает символ "e" в маркировке электрооборудования?
820. Сколько эвакуационных выходов должны иметь помещения, предназначенные для одновременного пребывания 70 человек?
821. В зонах с обращением каких веществ допускается применять взрывозащищенное электрооборудование группы I?
822. В зонах с обращением каких веществ допускается применять взрывозащищенное электрооборудование группы II и подгрупп IIA, IIB, IIC?
823. Сколько пожарных извещателей нужно устанавливать в защищаемом помещении?
824. Какой наибольшей допустимой температурой поверхности характеризуется взрывозащищенное электрооборудование температурного класса T1 группы II?
825. Сколько моделей движения людей предлагается Методикой для определения расчетного времени эвакуации людей из помещений и зданий?
826. Какой наибольшей допустимой температурой поверхности характеризуется взрывозащищенное электрооборудование температурного класса T2 группы II?
827. Какой наибольшей допустимой температурой поверхности характеризуется взрывозащищенное электрооборудование температурного класса T3 группы II?
828. К какой группе мобильности относятся инвалиды, передвигающиеся на креслах-колясках, приводимых в движение вручную?
829. Какой наибольшей допустимой температурой поверхности характеризуется взрывозащищенное электрооборудование температурного класса T4 группы II?
830. К какой группе по классу функциональной пожарной опасности относятся здания организаций по обслуживанию населения?
831. Какой наибольшей допустимой температурой поверхности характеризуется взрывозащищенное электрооборудование температурного класса T5 группы II?
832. К какой категории по взрывопожарной и пожарной опасности относятся помещения, в которых находятся (обращаются) негорючие вещества и материалы в горячем, раскаленном или расплавленном состоянии, процесс обработки которых сопровождается выделением лучистого тепла, искр и пламени, и (или) горючие газы, жидкости и твердые вещества, которые сжигаются или утилизируются в качестве топлива?
833. Какой наибольшей допустимой температурой поверхности характеризуется взрывозащищенное электрооборудование температурного класса T6 группы II?
834. К какой категории по взрывопожарной и пожарной опасности относятся помещения, в которых находятся (обращаются) негорючие вещества и материалы в холодном состоянии?
835. В каком документе отражена зонная концепция молниезащиты?
836. К какой категории по надежности электроснабжения относятся электроприемники систем противопожарной защиты (за исключением электродвигателей компрессоров, дренажных насосов, насосов подкачки пенообразователя)?
837. В зависимости от какого из перечисленных параметров взрывоопасные смеси газов и паров с воздухом классифицируются по категориям?
838. К лестницам, предназначенным для самостоятельной эвакуации людей из зданий не относятся?
839. В зависимости от какого из перечисленных параметров взрывоопасные смеси газов и паров с воздухом классифицируются по температурным группам?
840. К эвакуационным выходам из зданий и сооружений относятся выходы, которые ведут из помещений любого этажа, кроме первого?
841. В зависимости от какого из перечисленных параметров электрооборудование II группы классифицируется по температурным классам?
842. К какой группе относится взрывозащищенное электрооборудование, предназначенное для внутренней и наружной установки (кроме рудничного)?
843. Какой нормативный документ регламентирует устройство электрооборудования во взрывоопасных и пожароопасных зонах?
844. Какая информация используется для определения частоты реализации пожароопасных ситуаций на производственном объекте?
845. Какой уровень взрывозащиты электрооборудования является наиболее надежным?
846. Какие величины из перечисленных ниже учитывают особенности контингента людей при расчете времени эвакуации?
847. Какой уровень взрывозащиты электрооборудования является наименее надежным?
848. Сколько видов взрывозащиты электрооборудования существует согласно техническому регламенту о требованиях пожарной безопасности?
849. Какие из перечисленных зданий (сооружений, строений, пожарных отсеков) не относятся к классу функциональной пожарной опасности Ф1.
850. Сколько уровней взрывозащиты электрооборудования существует согласно техническому регламенту о требованиях пожарной безопасности?
851. Доставка горюче-смазочных материалов для выполнения технологических работ в тоннеле (тоннелях) должна осуществляться?
852. Необходим ли третий (защитный) проводник для срабатывания устройства защитного отключения при возникновении угрозы загорания?
853. При проведении ремонтных работ в подземном пространстве метрополитена применяются?
854. Какое условие должно быть выполнено в проекте относительно плавкой вставки предохранителя?
855. В действующих тоннелях?
856. Какой показатель регламентирует способность кабельных линий распространять или не распространять горение?
857. Какие материалы по воспламеняемости подразделяются на легковоспламеняемые и трудновоспламеняемые?
858. В каких зданиях системы пожарной сигнализации должны обеспечивать подачу светового и звукового сигналов о возникновении пожара на приемно-контрольное устройство в помещении дежурного персонала с дублированием этих сигналов на пульт подразделения пожарной охраны без участия работников объекта и (или) транслирующей этот сигнал организации?
859. Какие обязательные способы оповещения требуются для системы оповещения и управления эвакуацией людей при пожаре 3 типа?
860. Каким документом предусмотрены требования по наличию в зданиях, сооружениях и строениях автоматических установок пожаротушения и пожарной сигнализации?
861. Какие противопожарные преграды должны сохранять устойчивость при одностороннем обрушении здания?
862. Какие размеры утечек следует учитывать при определении частоты разгерметизации для какого-либо резервуара, емкости, сосуда, аппарата, технического трубопровода?
863. Для отопления киосков в метрополитенах должны применяться?
864. Какие установки пожаротушения допускается предусматривать в помещениях с пребыванием 50 и более человек?
865. В киосках, установленных в вестибюлях станций метрополитена, торговля (пользование) легковоспламеняющимися и горючими жидкостями, горючими газами, товарами в аэрозольной упаковке, пиротехническими изделиями и другими огнеопасными материалами?
866. Какие требования предъявляются к установке системы противодымной защиты объектов?
867. Какие функции должна выполнять АУП?
868. Каким запасом пенообразователя на объекте должна быть обеспечена установка пенного пожаротушения?
869. Каким образом производится исключение условий образования горючей среды?
870. При какой температуре в помещении допускается применение водозаполненных установок пожаротушения?
871. Каким предельным состоянием оцениваются колонны, балки, фермы, арки и рамы?
872. Как необходимо устанавливать спринклерные оросители в водозаполненных АУП?
873. Каким предельным состоянием оцениваются ненесущие внутренние стены и перегородки?
874. Как необходимо устанавливать спринклерные оросители в воздушных АУП?
875. Каким предельным состоянием оцениваются несущие внутренние стены и противопожарные преграды.
876. Минимальный диаметр побудительного трубопровода дренчерной АУП должен быть не менее...
877. Каким числовыми значениями характеризуется риск гибели людей в результате воздействия опасных факторов пожара на производственном объекте?
878. Каким цветом выполняются металлические трубопроводы водозаполненной спринклерной АУП?
879. Каков основной критерий отнесения помещений к взрывоопасным в расчетных методах определения категорий помещений по взрывопожарной и пожарной опасности?
880. Каким цветом выполняются металлические трубопроводы воздушной спринклерной АУП?
881. Каким цветом выполняются незаполненные металлические трубопроводы дренчерной АУП?
882. Какое значение составляет параметр Кэв,i в случае соблюдения требований нормативных документов по пожарной безопасности к путям эвакуации?
883. Где не допускается размещать узлы управления автоматических установок водяного пожаротушения?
884. Какое мероприятие не относится к числу противопожарных мероприятий, направленных на снижение величины пожарного риска?
885. Где не допускается размещать помещения насосных станций, входящих в состав установок пожаротушения?
886. Стоянка и ремонт погрузочно-разгрузочных и транспортных средств в складских помещениях и на дебаркадерах?
887. В помещениях складов допускается применять дежурное освещение, использовать газовые плиты и электронагревательные приборы?
888. Какое опережающее время включение вытяжной противодымной вентиляции, относительно запуска приточной противодымной вентиляции?
889. Каково нормативное время подачи ГОТВ для модульных и централизованных установок, в которых в качестве ГОТВ применяются двуокись углерода или сжатые газы?
890. Какое минимальное расстояние должно быть между приборами приемно-контрольными при их смежном расположении?
891. Какие сосуды применяются для хранения газового огнетушащего вещества в АУГПП?
892. Какой нормативный документ по пожарной безопасности в области стандартизации добровольного применения устанавливает требования пожарной безопасности к электрооборудованию систем противопожарной защиты зданий, сооружений и строений?
893. При каком значении потери газового огнетушащего вещества должно сработать устройство контроля сохранности ГОТВ в АУГПП?
894. Из каких труб выполняются побудительные трубопроводы установок газового пожаротушения?
895. Кем определяется тип установки пожаротушения, способ тушения и вид огнетушащего вещества?
896. При хранении горючих материалов на открытой площадке площадь одной секции (штабеля) не должна превышать?
897. Какое из газовых огнетушащих веществ не относится к сжатым газам?
898. Что означает понятие: Формирования сигнала пожарной тревоги от двух автоматических пожарных извещателей, включенных по логической схеме "И"?
899. На складах легковоспламеняющихся и горючих жидкостей дыхательные клапаны и огнепреградители необходимо проверять?
900. На какой высоте должна осуществляться установка ручного пожарного извещателя от уровня пола или земли?
901. Хранение на открытых площадках горючих строительных материалов (лесопиломатериалы, толь, рубероид и др.), изделий и конструкций из горючих материалов, а также оборудования и грузов в горючей упаковке осуществляется в штабелях или группами площадью не более?
902. Классификация строительных материалов по пожарной опасности основывается?
903. Если при проектировании СПС окончательная планировка помещений не установлена, то максимальное расстояние по прямой линии между любой точкой здания и ближайшим ИПР не должно превышать...
904. Расстояние между штабелями (группами) и от них до строящихся или существующих объектов защиты составляет не менее?
905. Какой пожарный извещатель реагирует на факторы пожара в компактной зоне?
906. Концентрация какого из перечисленных ниже веществ не определяется при расчете времени блокирования путей эвакуации?
907. Какое максимальное расстояние должно быть между ручными пожарными извещателями расположенными внутри здания?
908. Как называется пожарный извещатель использующий принудительный отбор воздуха из защищаемого объема с мониторингом ультрачувствительными лазерными или оптическими?
| | ИС МЕГАНОРМ: примечание. Нумерация пунктов дана в соответствии с официальным текстом документа. | |
909. 979. Критическое время по каждому из опасных факторов пожара определяется как время достижения этим фактором предельно допустимого значения на путях эвакуации на высоте от пола?
910. Какой элемент СПС изображается данным условно-графическим обозначением?
911. Какой элемент СПС изображается данным условно-графическим обозначением?
912. Кф,i - коэффициент, учитывающий класс функциональной пожарной опасности здания, принимается равным нулю в случаях?
913. Как называется пожарный извещатель, реагирующий на электромагнитное излучение пламени или тлеющего очага?
914. Максимальное значение интенсивности движения людского потока (qmax) для горизонтальных путей следует принимать равной?
915. Какой элемент СПС изображается данным условно-графическим обозначением?
916. На какой высоте в коридорах на путях эвакуации не допускается размещать оборудование, выступающее из плоскости стен, газопроводы и трубопроводы с горючими жидкостями, а также встроенные шкафы, кроме шкафов для коммуникаций и пожарных кранов?
917. Как называется состояние прибора, не находящегося в тревожном режиме и способного к выполнению своего функционального назначения?
918. Какое из нижеперечисленных определений соответствует термину "зона контроля пожарной сигнализации"?
919. На какое минимальное расстояние допускается уменьшать противопожарный разрыв между зданиями, сооружениями и строениями I и II степеней огнестойкости при условии, что стена более высокого здания, сооружения и строения, расположенная напротив другого здания, сооружения и строения, является противопожарной 1-го типа?
920. Какое из нижеперечисленных определений соответствует термину "зона оповещения о пожаре"?
921. На основании чего определяются пожароопасные ситуации на производственных объектах?
922. Извещение о пожаре, сформированное при отсутствии опасных факторов пожара - это...
923. Что такое тревожный режим СПС?
924. Назначение противопожарных клапанов в системах общеобменной вентиляции зданий и сооружений?
925. Незадымляемые лестничные клетки типа H2 - это...
926. Назовите максимальную допустимую длину коридора в административном здании, которая должна быть ограничена противопожарными перегородками 2-го типа.
927. Площадь проекции взрослого человека в весенне-осенней одежде составляет?
928. Какие извещатели следует применять, если в ЗКПС или ее части в случае возникновения пожара на его начальной стадии предполагается выделение дыма?
929. Пожарные краны внутреннего противопожарного водопровода должны быть укомплектованы рукавами и стволами, при этом рукав должен быть?
930. Сколько существует алгоритмов принятия решения о возникновении пожара в заданной зоне контроля пожарной сигнализации?
931. В водопроводе высокого давления стационарные пожарные насосы должны быть оборудованы устройствами, обеспечивающими пуск насосов не позднее чем через...
932. Что предусматривают "A" и "B" алгоритмы принятия решения о возникновении пожара системой пожарной сигнализации?
933. Что предусматривает "C" алгоритм принятия решения о возникновении пожара системой пожарной сигнализации?
934. Время работы пожарных кранов следует принимать...
935. Как называется трубопровод, соединяющий источник огнетушащего вещества с узлами управления?
936. Гидростатический напор в системе раздельного противопожарного водопровода на отметке наиболее низко расположенного пожарного крана не должен превышать...
937. Какой элемент автоматической установки пожаротушения обозначается данным условно графическим обозначением?
938. Два расчетных пожара на территории открытых и закрытых складов лесоматериалов следует принимать:
939. Какой элемент автоматической установки пожаротушения обозначается данным условно графическим обозначением?
940. Запорная арматура у основания пожарных стояков устанавливается при условии...
941. Запорная арматура у основания пожарных стояков устанавливается при условии...
942. Как называется режим состояния готовности к срабатыванию автоматической установки пожаротушения?
943. Количество одновременных пожаров на промышленном предприятии зависит от...
944. Какой ороситель оснащен тепловым замком?
945. Максимальный свободный напор в сети объединенного водопровода не должен превышать...
946. Как называется водопитатель обеспечивающий работу установки пожаротушения с расчетным расходом и давлением воды в течение нормируемого времени?
947. Минимальный расход воды на ВПТ для жилых зданий допускается принимать равным 1,5 л/с в случае...
948. От чего зависит выбор типа огнетушащего вещества для автоматического тушения пожара?
949. Минимальный свободный напор в сети водопровода населенного пункта при максимальном хозяйственно-питьевом водопотреблении на вводе в 5-ти этажное здание над поверхностью земли должен приниматься...
950. К какому способу тушения относится спринклерная установка автоматического водяного пожаротушения?
951. На какое время тушения пожара предусматривается пожарный запас воды в баке водонапорной башни?
952. Как называется ороситель с открытым выходным отверстием?
953. Насосные станции, подающие воду непосредственно в сеть противопожарного и объединенного водопровода, надлежит относить...
954. Как называется спринклерная установка, у которой в дежурном режиме подводящий трубопровод заполнен водой, а питающий и распределительный трубопроводы заполнены воздухом под давлением?
955. При зонном водоснабжении расход воды на наружное пожаротушение и количество одновременных пожаров в каждой зоне следует принимать в зависимости от...
956. Расстояние от точки забора воды из резервуаров или водоемов до зданий II степени огнестойкости должно быть...
957. Как называется водопитатель, автоматически обеспечивающий давление в трубопроводах, необходимое для срабатывания узлов управления?
958. Расстояние от точки забора воды из резервуаров или водоемов до зданий III степени огнестойкости должно быть...
959. Расход воды на наружное пожаротушение зданий сельскохозяйственных предприятий I и II степеней огнестойкости объемом не более 5 тыс. м3 с категориями Г и Д по пожарной и взрывопожарной опасности следует принимать...
960. Расход воды на наружное пожаротушение зданий, разделенных на части противопожарными стенами, следует принимать...
961. Разрешается ли стоянка автотранспорта на крышках колодцев пожарных гидрантов?
962. Расчетный расход воды на пожаротушение подземных автостоянок до двух этажей включительно следует принимать...
963. Что входит в комплектацию пожарных кранов внутреннего противопожарного водопровода?
964. Тупиковые сети водопровода холодной воды следует принимать...
965. Как часто необходимо перематывать пожарные рукава на новый шов?
966. Должен ли быть опломбирован пожарный шкаф?
967. Должен ли быть присоединен пожарный рукав к пожарному крану?
968. В насосных станциях объединенных противопожарных водопроводов высокого давления или при установке только пожарных насосов следует предусматривать
969. На какой минимальный угол должно обеспечиваться открывание дверей пожарных шкафов?
970. Количество всасывающих линий к насосной станции независимо от числа и групп установленных насосов, включая пожарные...
971. При выключении одной всасывающей линии насосной станции, остальные следует рассчитывать...
972. Должны ли водонапорные башни быть приспособлены для забора воды пожарной техникой?
973. Кольцевание наружных водопроводных сетей внутренними водопроводными сетями зданий...
974. Установка гидрантов на ответвлении от тупиковой линии водопровода или на вводе в здание...
975. Огнетушитель считается введенным в эксплуатацию с момента...
976. С какой периодичностью должно проводиться испытание клапанов пожарного крана на исправность?
977. При какой температуре должно проводиться испытание клапанов пожарного крана на исправность?
978. Каким документом назначается должностное лицо ответственное за пожарную безопасность, в том числе за приобретение, сохранность, контроль состояния и своевременную перезарядку огнетушителей...
979. Огнетушителю, принятому для оснащения объекта защиты, присваивается...
980. При принятии огнетушителя необходимо...
981. Какой нормативный документ регламентирует методы испытаний пожарных кранов на водоотдачу?
982. Куда заносятся результаты испытаний на водоотдачу внутренних пожарных кранов?
983. Высота размещения огнетушителя от пола, не должна превышать...
984. Максимальный срок восстановления пожарного объема воды в населенных пунктах с числом жителей более 5 тыс. чел. и на промышленных предприятиях со зданиями категорий А, Б, В по пожарной и взрывопожарной опасности должен быть...
985. В зданиях какой этажности, при объединенной системе хозяйственно-противопожарного водопровода, пожарные стояки следует закольцовывать поверху?
986. С какой периодичностью огнетушитель и баллон с вытесняющим газом должны быть разряжены, корпус огнетушителя полностью очищен от остатков ОТВ, проведены внешний и внутренний осмотры, а также проведены испытания на прочность и герметичность корпуса огнетушителя, шланга, пускового и запорного устройств?
987. В каких случаях допускается не предусматривать водоснабжение для наружного пожаротушения?
988. В каком случае допускается не предусматривать водоснабжение для внутреннего пожаротушения?
989. Рабочее давление огнетушителя - это...
990. Какие размеры площадки (пирса) для установки пожарных автомобилей на водоемы, из которых производится забор воды для целей пожаротушения?
991. На каком расстоянии до источников наружного противопожарного водоснабжения должны располагаться производственные и складские помещения, не оборудованные внутренним противопожарным водопроводом или автоматическими установками пожаротушения, которые должны оборудоваться пожарными щитами?
992. Какая продолжительность подачи воды из пожарного крана должна приниматься для внутреннего противопожарного водопровода, совмещенного с автоматической установкой пожаротушения?
993. Периодичность проверки руководителем организации покрывала для изоляции очага возгорания на предмет отсутствия механических повреждений и его целостности с внесением информации в журнал эксплуатации систем противопожарной защиты?
994. Какая продолжительность подачи воды из пожарного крана должна приниматься для внутреннего противопожарного водопровода, совмещенного с хозяйственно-питьевым водопроводом?
995. Объем ящика для песка?
996. На какой высоте от уровня пола должны размещаться пожарные краны?
997. Каким должен быть пожарный рукав, входящий в комплект пожарного крана?
998. При каком расходе воды на наружное пожаротушение расстановка пожарных гидрантов на водопроводной сети должна обеспечивать пожаротушение любого обслуживаемого данной сетью здания, сооружения или его части не менее чем от двух гидрантов?
999. Что относится к источникам наружного противопожарного водоснабжения в соответствии с Техническим регламентом о требованиях пожарной безопасности?
1000. С какой целью проводился гидравлический расчет водопроводной сети?
1001. Влияет ли ширина производственного здания на величину требуемого расхода воды на наружное пожаротушение?
1002. Влияет ли ширина производственного здания на величину требуемого расхода воды на внутреннее пожаротушение?
1003. Какое расчетное количество одновременных пожаров следует принимать при площади промышленного предприятия более 150 гектар?
1004. От чего зависит число пожарных стволов и минимальный расход воды на внутреннее пожаротушение в общественных зданиях?
1005. Как определяются диаметры труб для участков водопроводной сети?
1006. На каком расстоянии от стен здания должны располагаться пожарные гидранты?
1007. Может ли объединяться внутренний противопожарный водопровод с автоматическими установками пожаротушения?
1008. Какую роль выполняют резервуары чистой воды?
1009. Укажите число категорий систем водоснабжения по степени обеспеченности подачи воды (по надежности действия)?
1010. Как называется объем жидкости, перемещаемой насосом за единицу времени?
1011. Как называется насосная станция, предназначенная для подачи воды из резервуаров чистой воды через водоводы и водопроводную сеть к потребителям?
1012. Перечислите все рабочие параметры пожарного насоса?
1013. Какие пожарные краны при обследовании внутреннего противопожарного водопровода на водоотдачу подвергают испытаниям?
1014. Какой должен быть предел свободного напора в наружной сети хозяйственно-питьевого водопровода у потребителей?
1015. С какой глубины позволяют забирать воду гидроэлеваторные системы?
1016. С каким водопроводом на промышленных предприятиях обычно объединяют противопожарный водопровод?
1017. Какого исполнения пожарные гидранты наиболее распространены в нашей стране?
1018. Укажите максимальный срок восстановления пожарного объема воды в населенных пунктах и на промышленных предприятиях с помещениями по пожарной опасности категории Г и Д?
1019. По какому принципу классифицируют системы водоснабжения?
1020. К какой группе относятся насосы, принцип действия которых основан на изменении потенциальной энергии?
1021. Как определяется место расположения "диктующего пожарного крана"?
1022. Какое измерительное устройство используют при измерении водоотдачи пожарного крана?
1023. Должны ли быть включены насосы повысители, при обследовании водоотдачи пожарных кранов, если схема внутреннего противопожарного водопровода устроена по схеме с насосами повысителями?
1024. Кто осуществляет организацию укомплектованности пожарных кранов внутреннего противопожарного водопровода?
1025. Кто обеспечивает помещения насосных станций схемами противопожарного водоснабжения и схемами обвязки насосов с информацией о защищаемых помещениях, типе и количестве оросителей?
1026. По каким параметрам осуществляется выбор насоса для целей пожаротушения?
1027. Какое количество пожарных стволов должно быть включено при испытаниях на водоотдачу внутреннего противопожарного водопровода?
1028.
Методика определения расчетных величин пожарного риска на производственных объектах распространяется на следующие объекты по функциональной пожарной опасности...
1029. Риск гибели людей в результате воздействия опасных факторов пожара определяться с учетом...
1030. До какой величины допускается увеличение индивидуального пожарного риска на производственных объектах, если обеспечение данной величины не менее одной миллионной в год невозможно в связи со спецификой функционирования технологических процессов?
1031. Для характеристики пожаровзрывоопасности какой группы веществ применяется показатель "температура вспышки"?
1032. Если возможно образование горючей среды, а также появление источника зажигания достаточной мощности для возникновения пожара, то среда относится...
1033. К какой категории по
СП 12.13130.2009 Определение категорий помещений, зданий и наружных установок по взрывопожарной и пожарной опасности относится помещение, если удельная пожарная нагрузка превышает 2200 МДж·м-2?
1034. Какова цель классификации категорий помещений по взрывопожарной и пожарной опасности?
1035. Какие категории помещений производственного и складского назначения являются взрывопожароопасными?
1036. Что из перечисленного относится к средствам, ограничивающим разлив и растекание жидкостей на АЗС?
1037. К какой категории по
СП 12.13130.2009 "Определение категорий помещений, зданий и наружных установок по взрывопожарной и пожарной опасности" относится помещение, в котором обращается легковоспламеняющаяся жидкость с температурой вспышки более 28 °C, если расчетное избыточное давление взрыва превышает 5 кПа?
1038. В соответствии с "
Методикой по определению расчетных величин пожарного на производственных объектах" тепловое излучение какой интенсивности безопасно для человека в брезентовой одежде?
1039. Исходя из какой концентрации горючих газов и паров рассчитывается кратность обмена аварийной вентиляции в помещении?
1040. Что понимается под кратностью воздухообмена в помещении?
1041. Температурные пределы распространения пламени (воспламенения) необходимы для оценки пожаровзрывоопасности и пожарной опасности...
1042. С какой целью проводится классификация технологических сред по пожаровзрывоопасности?
1043. Для какой группы веществ применяется показатель характеристики пожаровзрывоопасности "Температура вспышки"?
1044. Если возможно образование смесей окислителя с горючими газами, парами легковоспламеняющихся жидкостей, горючими аэрозолями и горючими пылями, в которых при появлении источника зажигания возможно инициирование взрыва и (или) пожара, то среда относится...
1045. Если возможно образование смесей воздуха с горючими газами, парами легковоспламеняющихся жидкостей, горючими жидкостями, горючими аэрозолями и горючими пылями или волокнами и если при определенной концентрации горючего и появлении источника инициирования взрыва (источника зажигания) среда способна взрываться, то она относится...
1046. На какие категории по пожарной опасности подразделяются наружные установки?
1047. К какой категории относится наружная установка, если в ней обращаются горючие газы, легковоспламеняющиеся жидкости с температурой вспышки не более 28 градусов Цельсия, вещества и (или) материалы, способные гореть при взаимодействии с водой, кислородом воздуха и (или) друг с другом (при условии, что величина пожарного риска при возможном сгорании указанных веществ с образованием волн давления превышает одну миллионную в год на расстоянии 30 метров от наружной установки)?
1048. Категории зданий, сооружений и пожарных отсеков определяются с учетом следующих критериев...
1049. Что из перечисленного относится к первичным средствам пожаротушения?
1050. Одним из способов исключения условий образования горючей среды является...
1051. Какой из перечисленных способов относится к исключению условий образования в горючей среде (или внесения в нее) источников зажигания?
1052. Чем обеспечивается защита людей и имущества от воздействия опасных факторов пожара и (или) ограничение его последствий?
1053. В течение какого времени к воздействию опасных факторов пожара должны обладать надежностью и устойчивостью системы противопожарной защиты?
1054. Чем должно обеспечиваться ограничение распространения пожара за пределы очага?
1055. Какие ситуации не относятся к пожароопасным?
1056. Какие показатели являются обязательными для включения в техническую документацию к информации о пожарной опасности жидкостей?
1057. В каких помещениях по взрывоопасной и пожарной опасности не допускается предусматривать подвесные потолки?
1058. В производственных помещениях каких категорий по взрывопожароопасной и пожарной опасности следует предусматривать наружные легкосбрасываемые конструкции?
1059. Исходя из каких параметров определяется массовая скорость истечения сжатого газа из резервуара?
1060. Каким допускается принимать расчетное время отключения технологических трубопроводов в ручном режиме?
1061. При проливе на неограниченную поверхность с грунтовым покрытием принимается, что 1 м3 жидкости разливается на площадь...
1062. Как определяется свободный объем помещения при отсутствии данных?
1063. Каким образом определяется интенсивность испарения для не нагретых выше расчетной температуры (окружающей среды) ЛВЖ в помещении?
1064. В помещениях каких категорий по взрывопожарной и пожарной опасности возможен взрыв с расчетным избыточным давлением, превышающим 5 кПа?
1065. В каких единицах измеряется интенсивность теплового излучения q при пожаре пролива?
1066. В каких единицах измеряется интенсивность испарения ЛВЖ, ГЖ?
1067. В каких единицах измеряется избыточное давление взрыва при сгорании газо-, паро-, пылевоздушных смесей?
1068. В каких единицах измеряется массовый расход газа?
1069. В каких единицах измеряется низшая теплота сгорания веществ и материалов?
1070. В каких единицах измеряется удельная пожарная нагрузка?
1071. Какие параметры учитываются при расчете размеров зон, ограничивающих газо- и паровоздушные смеси с концентрацией горючего выше НКПР, при аварийном поступлении горючих газов и паров не нагретых легковоспламеняющихся жидкостей в открытое пространство?
1072. Какие параметры учитываются избыточного давления и импульса волны давления при сгорании смесей горючих газов и паров с воздухом в открытом пространстве?
1073. У какой группы веществ среднеповерхностная плотность теплового излучения пламени отличается в большую сторону?
1074. Каким образом влияет скорость ветра на пламя при пожаре пролива?
1075. Какой инертный газ используется для исключения образования взрывоопасной концентрации паров при перемещении ГЖ и ЛВЖ методом передавливания?
1076. С какой целью вентиляционная система окрасочных камер должна быть сблокирована с устройствами, подающими лакокрасочные материалы или сжатый воздух к краскораспылителю?
1077. Исходя из какого условия принимается объем аварийного резервуара?
1078. К какой категории относится помещение с обращением горючей пыли, если расчетное избыточное давление взрыва

, удельная пожарная нагрузка на участке g = 2300 МДж/м
2?
1079. К какой категории относится помещение с обращением горючей пыли, если расчетное

, удельная пожарная нагрузка на участке, g = 300 МДж/м
2?
1080. К какой категории относится помещение с обращением горючей пыли, если расчетное

?
1081. От какого параметра зависит время существования "огненного шара" Ds?
1082. От чего зависит расчет максимального избыточного давления и импульса фазы сжатия воздушных волн давления?
1083. От какого параметра зависит радиус воздействия высокотемпературных продуктов сгорания газо- или паровоздушной смеси в открытом пространстве?
1084. От какого параметра зависит длина факела при струйном горении горючих газов?
1085. Какая длительность испарения принимается для проливов легковоспламеняющихся жидкостей более 20 килограмм с поверхности пролива?
1086. От каких критериев пожарной опасности зависит длина пламени пожара пролива?
1087. От чего зависит площадь пролива при проливе на неограниченную поверхность?
1088. При расчете какого критерия пожарной опасности используется параметр коэффициент пропускания атмосферы?
1089. При расчете какого критерия пожарной опасности используется параметр удельная массовая скорость выгорания топлива?
1090. От каких параметров зависят поправочные коэффициенты к среднестатистической относительной доли аварии?
1091. Какой принимается условная вероятность реализации горизонтального факела при струйном истечении сжатых горючих газов, паровой и жидкой фазы СУГ, СПГ, ЛВЖ и ГЖ?
1092. Что необходимо учитывать при определении избыточного давления

и импульса I
+ в волне давления, образующиеся при взрыве резервуара с перегретой ЛВЖ, ГЖ или СУГ в очаге пожара?
1093. К какому классу относится средне загроможденное пространство... отдельно стоящие технологические установки, резервуарный парк?
1094. Какие параметры учитываются при расчете массовой скорости истечения сжатого газа из резервуара?
1095. В каком нормативном правовом акте Российской Федерации приведен перечень показателей, необходимых для оценки пожаровзрывоопасности и пожарной опасности веществ и материалов в зависимости от их агрегатного состояния?
1096. Какие основные критерии пожарной опасности учитываются при определении категории наружной установки по пожарной опасности?
1097. У какого из перечисленных веществ среднеповерхностная плотность теплового излучения пламени при одинаковом диаметре очага будет больше?
1098. В каких единицах измеряется частота утечек из технологических трубопроводов?
1099. Какие сведения необходимы для определения расчетной величины потенциального пожарного риска в рассматриваемой точке на территории производственного объекта?
1100. Какие показатели необходимо знать для расчетного определения величины индивидуального риска для работника объекта при его нахождении на территории объекта?
1101. Для какой цели используется логическое дерево событий?
1102. Какая информация используется для определения частоты реализации пожароопасных ситуаций на производственном объекте?
1103. Какое инициирующее аварию событие можно принять для резервуара при хранении ЛВЖ и ГЖ при давлении близком к атмосферному?
1104. Какое значение частоты реализации сценариев, связанных с образованием огненного шара на емкостном оборудовании с сжиженными газами и ЛВЖ вследствие внешнего воздействия очага пожара, приводящего к реализации огненного шара, допускается принимать при отсутствии необходимых данных?
1105. Какое значение коэффициента участия горючих газов (кроме водорода) в горении Z принимается в расчетах избыточного давления взрыва при сгорании газовоздушной смеси?
1106. Каким образом рассчитывается избыточное давление взрыва

для гибридных смесей, содержащих горючие газы (пары) и пыли?
1107. Как определяется критическая плотность падающих лучистых потоков qкр, если пожарная нагрузка состоит из различных материалов?
1108. При какой величине избыточного давления при сгорании паровоздушных смесей в помещениях или в открытом пространстве происходит 50%-ное разрушение зданий?
1109. От каких параметров зависит коэффициент

в расчетной формуле интенсивности испарения

?
1110. Какой предел огнестойкости (при нормируемом пределе огнестойкости противопожарной преграды REI 120 и более) следует предусматривать для противопожарных нормально открытых клапанов, устанавливаемых в проемах ограждающих строительных конструкций с нормируемыми пределами огнестойкости и (или) в воздуховодах, пересекающих эти конструкции в высотных зданиях?
1111. Какой предел огнестойкости (при нормируемом пределе огнестойкости противопожарной преграды или ограждающей строительной конструкции REI 60) следует предусматривать для противопожарных нормально открытых клапанов, устанавливаемых в проемах ограждающих строительных конструкций с нормируемыми пределами огнестойкости и (или) в воздуховодах, пересекающих эти конструкции в высотных зданиях?
1112. Кто несет персональную ответственность за соблюдение требований пожарной безопасности в организации?
1113. К какому виду ответственности не могут быть привлечены должностные лица организации за нарушение требований пожарной безопасности?
1114. В каких документах устанавливаются формы оценки соответствия обязательным требованиям к техническим устройствам, применяемым на опасном производственном объекте?
1115. Кто утверждает декларацию промышленной безопасности?
1116. Какой федеральный орган исполнительной власти осуществляет ведение реестра деклараций промышленной безопасности опасных производственных объектов?
1117. Какой экспертизе подлежит декларация промышленной безопасности, разрабатываемая в составе документации на техническое перевооружение опасного производственного объекта?
1118. На каких объектах запрещается курение?
1119. Из какой группы жидкостей выделяют легковоспламеняющиеся жидкости?
1120. Каким показателем оценивается возможность возникновения пожара в электрооборудовании?
1121. Что обеспечивает применение устройств аварийного отключения и переключения установок и коммуникаций при пожаре?
1122. Какие категории являются взрывопожароопасными категориями помещений производственного и складского назначения?
1123. Какие критерии не учитываются при пожарной классификации зданий, сооружений и пожарных отсеков?
1124. Какие документы содержат требования к порядку проведения испытаний внутреннего противопожарного водопровода?
1125. Какие документы относятся к нормативным правовым актам Российской Федерации по пожарной безопасности?
1126. Каким нормативным правовым актом Российской Федерации утверждены
Правила противопожарного режима в Российской Федерации?
1127. Какой из перечисленных нормативных правовых актов устанавливает общие требования пожарной безопасности к зданиям, сооружениям, промышленным объектам, пожарно-технической продукции?
1128. На какое количество температурных классов подразделяется взрывозащищенное электрооборудование группы II в зависимости от наибольшей допустимой температуры поверхности?
1129. Необходимо ли утверждать заключение независимой оценки пожарного риска руководителем экспертной организации?
1130. Что включает в себя законодательство о техническом регулировании?
1131. Что не относится к опасным факторам пожара?
1132. Что относится к опасным факторам пожара, воздействующим на людей и имущество?
1133. С какой периодичностью должно проверяться качество огнезащитной обработки (пропитки) при отсутствии в инструкции сроков периодичности осуществления проверки?
1134. Чем должны быть оборудованы дымовые трубы котельных установок, работающих на твердом топливе?
1135. Допускается ли встроенные в здания объектов с массовым пребыванием людей и пристроенные к таким зданиям котельные переводить с твердого топлива на жидкое и газообразное?
1136. С какой периодичностью должны выполняться работы по очистке вытяжных устройств, расположенных в помещениях категорий В1 - В4 по взрывопожарной и пожарной опасности?
1137. С какой периодичностью должны проверяться на работоспособность основные рабочие и резервные пожарные насосные агрегаты?
1138. Какое количество детей, при организациях их отдыха и оздоровления, разрешается размещать в помещениях зданий и сооружений IV и V степеней огнестойкости?
1139. Где должна храниться тара из-под легковоспламеняющихся и горючих жидкостей на объектах организаций торговли?
1140. Какой ширины должны быть поперечные проходы на рынках розничной и мелкооптовой торговли, организованных в установленном порядке, через каждые 30 метров торгового ряда?
1141. Чем должны быть оборудованы барабанная сушилка и бункеры сухой стружки и пыли (деревообработка)?
1142. В каком положении должны фиксироваться двери секционных перегородок при эксплуатации кабельных сооружений?
1143. Что допускается не предусматривать при хранении грубых кормов в чердачных помещениях ферм?
1144. Какая должны быть ширина обкошенной и опаханной полосы перед созреванием колосовых культур, если хлебные поля прилегают к лесным и торфяным массивам, степной полосе, автомобильным и железным дорогам?
1145. Зачем следует со всех сторон закрывать мяльно-трепальные агрегаты съемными откидными щитами?
1146. Когда производятся работы по огнезащите металлоконструкций?
1147. В складские помещения каких категорий по взрывопожарной и пожарной опасности запрещается въезд локомотивов?
1148. Какая должна быть высота сплошной перегородки, ограждающей место для проведения сварочных и резательных работ на объектах защиты, в конструкциях, которых использованы горючие материалы?
1149. Какое оборудование не обязательно размещать в местах варки битума для целей пожаротушения?
1150. Разрешается ли организовывать постоянные места для проведения огневых работ более чем на 10 постах, если предусмотрено централизованное электро- и газоснабжение?
1151. Запрещается ли производить огневые работы на аппаратах и коммуникациях, не заполненных горючими и токсичными веществами, и не находящихся под электрическим напряжением?
1152. Разрешается ли размещение складов для хранения карбида кальция в подвальных помещениях?
1153. Кто должен обеспечивать предремонтную подготовку технологического оборудования на автозаправочной станции, в котором обращалось топливо или его пары?
1155. Что из перечисленного относится к пожаробезопасным средам?
1156. На чем основывается классификация веществ и материалов по пожарной опасности?
1157. Допускается ли в помещениях складов применять дежурное освещение?
1158. В каком порядке допускается хранение аэрозольных упаковок на открытых площадках или под навесами?
1159. Какой класс пожарной опасности не должны превышать декоративно-отделочные материалы полов, применяемые на путях эвакуации в фойе, в зданиях дошкольных образовательных организациях?
1160. Какой класс пожарной опасности не должны превышать декоративно-отделочные материалы стен и потолков, применяемые на путях эвакуации в вестибюлях, в зданиях дошкольных образовательных организациях?
1161. По каким программам осуществляется обучение лиц мерам пожарной безопасности?
1162. На каком расстоянии запрещается устанавливать мебель и другие горючие материалы от бытовых газовых приборов по горизонтали?
1163. На каком расстоянии запрещается устанавливать мебель и другие горючие материалы от бытовых газовых приборов по вертикали?
1164. Какие требования предъявляются к зоне очистки от сухой травы, веток, других горючих материалов и сухостойных деревьев вокруг места размещения запаса дров?
1165. В отношении каких объектов защиты руководитель организации обязан организовать круглосуточное дежурство обслуживающего персонала?
1166. Имеют ли органы местного самоуправления городских и сельских поселений полномочия по установлению мест и способов сжигания мусора, травы на землях общего пользования населенных пунктов?
1167. Из какого расчета руководитель медицинской организации обязан обеспечить наличие носилок для пациентов не способных передвигаться самостоятельно?
1168. В течение какого времени после завершения работ должен быть обеспечен контроль места производства работ?
1169. Какое максимальное количество человек, проживающих в группе палаток, допускается при размещении на территории детского лагеря палаточного типа?
1170. Какое расстояние должно быть выдержано между группами палаток при размещении на территории детского лагеря палаточного типа?
1171. Каким количеством огнетушителей должна быть обеспечена каждая группа палаток при размещении на территории детского лагеря палаточного типа?
1172. Когда лицо, ответственное за пожарную безопасность детского лагеря палаточного типа, обязано организовать проведение противопожарного инструктажа детей?
1173. При какой площади торгового зала запрещено хранить пиротехнические изделия на объектах розничной торговли?
1174. Какое требование предъявляется к хранению пиротехнических изделий для объектов торговли площадью торгового зала менее 25 кв. метров?
1175. В каком из причисленных случаев не допускается размещать детей в зданиях организаций отдыха детей и их оздоровления?
1176. Каким перечнем оборудования руководитель организации обязан обеспечить помещение пожарного поста?
1177. На каком расстоянии не допускается разводить открытый огонь (костры) в местах, находящихся за территорией частных домовладений?
1178. Какой документ составляется по результатам проверки огнезащитного покрытия?
1179. В зрительных залах с каким количеством мест крепление стульев к полу может не проводиться (при обязательном соединении их в ряду между собой)?
1180. Из какого расчета оснащаются объекты защиты вместимостью более 1 тыс. человек, на которых проводятся культурно-просветительные и зрелищные мероприятия, в целях тушения фальшфейеров?
1181. Какие требования предъявляются к противопожарным минерализованным полосам, создаваемым (обновляемым) до начала пожароопасного периода вокруг населенных пунктов в целях исключения возможного перехода природных пожаров на территории населенных пунктов?
1182. Допускается ли укладывать на путях эвакуации ковры, ковровые дорожки поверх покрытий полов и в эвакуационных проходах на объектах защиты?
1183. На каком расстоянии от электрощитов, электродвигателей и пусковой аппаратуры запрещено размещать (складировать) горючие, легковоспламеняющиеся вещества и материалы?
1184. Какой термин соответствует определению "совокупность совместно действующих технических средств, предназначенных для передачи по каналам связи и приема в пункте централизованного наблюдения извещений о пожаре на охраняемом объекте, служебных и контрольно-диагностических извещений, а также (при наличии обратного канала) для передачи и приема команд телеуправления"?
1185. Какой термин соответствует определению "путь движения и (или) перемещения людей, ведущий непосредственно наружу или в безопасную зону, удовлетворяющий требованиям безопасной эвакуации людей при пожаре"?
1186. На какие группы по горючести подразделяются вещества и материалы?
1187. К какой группе горючести относятся вещества и материалы, способные гореть в воздухе при воздействии источника зажигания, но неспособные самостоятельно гореть после его удаления?
1188. К какой группе горючести относятся вещества и материалы, вещества и материалы, неспособные гореть в воздухе?
1189. К какой группе горючести относятся вещества и материалы, вещества и материалы, способные самовозгораться, а также возгораться под воздействием источника зажигания и самостоятельно гореть после его удаления?
1190. Каким образом строительные материалы подразделяются по горючести?
1191. В каком случае строительные материалы относятся к негорючим?
1192. На какие группы подразделяются горючие строительные материалы (в том числе напольные ковровые покрытия) по воспламеняемости в зависимости от величины критической поверхностной плотности теплового потока?
1193. К какой группе воспламеняемости относятся строительные материалы, имеющие величину критической поверхностной плотности теплового потока более 35 киловатт на квадратный метр?
1194. К какой группе воспламеняемости относятся строительные материалы, имеющие величину критической поверхностной плотности теплового потока не менее 20, но не более 35 киловатт на квадратный метр?
1195. К какой группе воспламеняемости относятся строительные материалы, имеющие величину критической поверхностной плотности теплового потока менее 20 киловатт на квадратный метр?
1196. На какие группы подразделяются горючие строительные материалы по скорости распространения пламени по поверхности?
1197. К какой группе по скорости распространения пламени по поверхности относятся горючие строительные материалы, имеющие величину критической поверхностной плотности теплового потока более 11 киловатт на квадратный метр?
1198. К какой группе по скорости распространения пламени по поверхности относятся горючие строительные материалы, имеющие величину критической поверхностной плотности теплового потока не менее 8, но не более 11 киловатт на квадратный метр?
1199. К какой группе по скорости распространения пламени по поверхности относятся горючие строительные материалы, имеющие величину критической поверхностной плотности теплового потока не менее 5, но не более 8 киловатт на квадратный метр?
1200. К какой группе по скорости распространения пламени по поверхности относятся горючие строительные материалы, имеющие величину критической поверхностной плотности теплового потока менее 5 киловатт на квадратный метр?
для проведения квалификационного экзамена по проверке
наличия у должностного лица, осуществляющего деятельность
в области оценки пожарного риска, претендующего
на прохождение аттестации, специальных знаний в области
пожарной безопасности, необходимых для проведения оценки
пожарного риска (аудита пожарной безопасности)
1. Каким образом осуществляется оценка работоспособности автоматических дымовых пожарных извещателей?
2. Каким образом осуществляется оценка работоспособности автоматических тепловых пожарных извещателей?
3. Каким образом осуществляется оценка работоспособности автоматических газовых пожарных извещателей?
4. Каким образом осуществляется оценка работоспособности автоматических комбинированных пожарных извещателей?
5. Каким образом осуществляется оценка работоспособности автоматических аспирационных пожарных извещателей?
6. Каким образом осуществляется оценка работоспособности автоматических пожарных извещателей пламени?
7. Каким образом осуществляется оценка работоспособности приборов приемно-контрольных пожарных?
8. Каким образом осуществляется проверка исправности линий связи СПС?
9. Каким образом осуществляются комплексных испытаний на работоспособность СПС?
10. Каким образом осуществляется оценка работоспособности систем оповещения и управления эвакуации людей при пожаре?
11. Каким образом осуществляются испытания работоспособности водяных и пенных АУП на расход?
12. Каким образом осуществляется испытания клапанов пожарных кранов на исправность.
13. Каким образом осуществляется испытания на водоотдачу внутреннего противопожарного водоснабжения?
14. Каким образом осуществляется испытания насосной установки?
15. Каким образом осуществляется проверка автоматического контроля ППУ целостности линий связи с пожарными оповещателями?
16. Каким образом оценивается возможность своевременной и беспрепятственной эвакуации людей при пожаре при рассмотрении расстояния, м, между наиболее удаленными один от другого эвакуационными выходами в коридоре?
17. Каким образом оценивается возможность своевременной и беспрепятственной эвакуации людей при пожаре при рассмотрении высоты эвакуационного выхода?
18. Каким образом оценивается возможность своевременной и беспрепятственной эвакуации людей при пожаре при рассмотрении ширины эвакуационного выхода?
19. Каким образом оценивается возможность своевременной и беспрепятственной эвакуации людей при пожаре при рассмотрении высоты горизонтального участка пути эвакуации?
20. Каким образом оценивается возможность своевременной и беспрепятственной эвакуации людей при пожаре при рассмотрении ширины горизонтального участка пути эвакуации?
21. Каким образом оценивается возможность своевременной и беспрепятственной эвакуации людей при пожаре при рассмотрении ширины пути эвакуации по лестнице?
22. Каким образом оценивается возможность своевременной и беспрепятственной эвакуации людей при пожаре при рассмотрении высоты пути эвакуации по лестнице?
23. Каким образом оценивается возможность своевременной и беспрепятственной эвакуации людей при пожаре при рассмотрении ширины кулуаров в театре?
24. Каким образом оценивается возможность своевременной и беспрепятственной эвакуации людей при пожаре при рассмотрении ширины проходов между рядами в театре?
25. Каким образом оценивается возможность своевременной и беспрепятственной эвакуации людей при пожаре при рассмотрении размеров остекленной части световых проемов в лестничной клетке школы?
26. Каким образом оцениваются противопожарные расстояния от зданий, сооружений на территориях городских населенных пунктов до границ лесных насаждений в лесах хвойных или смешанных пород?
27. Каким образом оцениваются противопожарные расстояния от жилых и общественных зданий, сооружений до некапитальных сооружений (построек)?
28 - 42. Определить расчетное время эвакуации с части этажа (согласно определенным условиям задания).
43 - 46. Определить класс пожарной опасности строительного материала (КМ), если материал обладает следующими свойствами пожарной опасности (согласно определенным условиям задания).
47 - 50. Определить принадлежность СМ к горючим (Г) или негорючим (НГ) материалам, если в ходе испытаний по методу I получены следующие результаты (согласно определенным условиям задания).
51 - 54. Классифицировать горючий СМ по группе горючести, если в ходе испытаний по методу II получены следующие результаты (согласно определенным условиям задания).
55 - 57. Классифицировать горючий СМ по группам воспламеняемости, если в ходе испытаний наблюдалось воспламенение 3 образцов при следующих значениях критической поверхностной плотности теплового потока (согласно определенным условиям задания).
58. Каким образом определяется огнезащитная эффективность состава?
59. Каким образом осуществляется проверка качества огнезащитной обработки деревянных конструкций, обработанных антипиренам?
60. Каким образом осуществляется измерение фактического значения избыточного давления в незадымляемых лестничных клетках типа Н2 (секциях лестничных клеток)?
61. Как проводится проверка фактического расхода воздуха, удаляемого системами вытяжной противодымной вентиляции из помещений, коридоров (холлов), расположенных на путях эвакуации?
62. Как проводится проверка фактической толщины огнезащитных покрытий воздуховодов смонтированных систем противодымной вентиляции при комплексной проверке состояния противопожарной защиты здания?
63. Каким образом осуществляется контроль состояния заполнения проемов в противопожарных преградах?
64. Как провести испытание маршевой пожарной лестницы наружной?
65. Как провести испытание вертикальной пожарной лестницы?
66. Как провести испытание ограждений кровли?
67. Как проверить установку газового пожаротушения?
68. Каким образом осуществляется проверка интенсивности орошения защищаемой площади и заданного времени срабатывания спринклерной установки пожаротушения?
69. Как осуществляется проверка качества огнезащитной обработки металлических конструкций?
70. Как осуществляется проверка автоматического контроля ППКП исправности линий связи блочно-модульных приборов?
71. Как осуществляется проверка автоматического контроля ППКП исправности линий связи (шлейфов сигнализации) с ИП?