Главная // Актуальные документы СПРАВКА
Источник публикации
М.: ФГБУ "Институт стандартизации", 2024
Примечание к документу
Документ
введен в действие с 01.03.2025.
Название документа
"ГОСТ Р 71478-2024. Национальный стандарт Российской Федерации. Фильтры электромеханические. Методы измерения группового времени замедления"
(утв. и введен в действие Приказом Росстандарта от 27.06.2024 N 876-ст)
"ГОСТ Р 71478-2024. Национальный стандарт Российской Федерации. Фильтры электромеханические. Методы измерения группового времени замедления"
(утв. и введен в действие Приказом Росстандарта от 27.06.2024 N 876-ст)
Утвержден и введен в действие
агентства по техническому
регулированию и метрологии
от 27 июня 2024 г. N 876-ст
НАЦИОНАЛЬНЫЙ СТАНДАРТ РОССИЙСКОЙ ФЕДЕРАЦИИ
ФИЛЬТРЫ ЭЛЕКТРОМЕХАНИЧЕСКИЕ
МЕТОДЫ ИЗМЕРЕНИЯ ГРУППОВОГО ВРЕМЕНИ ЗАМЕДЛЕНИЯ
Electromechanical filters.
Methods for measuring group delay time
ГОСТ Р 71478-2024
Дата введения
1 марта 2025 года
1 РАЗРАБОТАН Федеральным государственным бюджетным учреждением "Всероссийский научно-исследовательский институт радиоэлектроники" (ФГБУ "ВНИИР")
2 ВНЕСЕН Техническим комитетом по стандартизации ТК 303 "Электронная компонентная база, материалы и оборудование"
3 УТВЕРЖДЕН И ВВЕДЕН В ДЕЙСТВИЕ
Приказом Федерального агентства по техническому регулированию и метрологии от 27 июня 2024 г. N 876-ст
4 ВВЕДЕН ВПЕРВЫЕ
Правила применения настоящего стандарта установлены в статье 26 Федерального закона от 29 июня 2015 г. N 162-ФЗ "О стандартизации в Российской Федерации". Информация об изменениях к настоящему стандарту публикуется в ежегодном (по состоянию на 1 января текущего года) информационном указателе "Национальные стандарты", а официальный текст изменений и поправок - в ежемесячном информационном указателе "Национальные стандарты". В случае пересмотра (замены) или отмены настоящего стандарта соответствующее уведомление будет опубликовано в ближайшем выпуске ежемесячного информационного указателя "Национальные стандарты". Соответствующая информация, уведомление и тексты размещаются также в информационной системе общего пользования - на официальном сайте Федерального агентства по техническому регулированию и метрологии в сети Интернет (www.rst.gov.ru)
Настоящий стандарт распространяется на электромеханические фильтры электромеханические (далее - фильтры) в диапазоне частот от 200 Гц до 2 МГц и устанавливает два метода измерения группового времени задержки (ГВЗ) и искажения характеристики ГВЗ:
- метод 1 - по вносимому фазовому сдвигу;
- метод 2 - по волновой огибающей амплитудно-модулированного сигнала (АМ-сигнала) для измерения на частотах более 0,1 МГц.
В настоящем стандарте использованы нормативные ссылки на следующие стандарты:
ГОСТ Р 57438 Приборы пьезоэлектрические. Термины и определения
ГОСТ Р 70227 Фильтры электромеханические. Система параметров
Примечание - При пользовании настоящим стандартом целесообразно проверить действие ссылочных стандартов в информационной системе общего пользования - на официальном сайте Федерального агентства по техническому регулированию и метрологии в сети Интернет или по ежегодному информационному указателю "Национальные стандарты", который опубликован по состоянию на 1 января текущего года, и по выпускам ежемесячного информационного указателя "Национальные стандарты" за текущий год. Если заменен ссылочный стандарт, на который дана недатированная ссылка, то рекомендуется использовать действующую версию этого стандарта с учетом всех внесенных в данную версию изменений. Если заменен ссылочный стандарт, на который дана датированная ссылка, то рекомендуется использовать версию этого стандарта с указанным выше годом утверждения (принятия). Если после утверждения настоящего стандарта в ссылочный стандарт, на который дана датированная ссылка, внесено изменение, затрагивающее положение, на которое дана ссылка, то это положение рекомендуется применять без учета данного изменения. Если ссылочный стандарт отменен без замены, то положение, в котором дана ссылка на него, рекомендуется применять в части, не затрагивающей эту ссылку.
3 Термины, определения и сокращения
3.1 В настоящем стандарте применены термины по
ГОСТ Р 57438,
ГОСТ Р 70227, а также следующие термины с соответствующими определениями:
3.1.1 электромеханические фильтры: Электрический фильтр, имеющий в своем составе электромеханические преобразователи и механические резонаторы.
3.1.2 согласующее устройство: Контактирующее устройство для подключения фильтра с входными и выходными нагрузочными сопротивлениями.
3.1.3 структурная схема: Блок-схема подключения фильтра к измерительной аппаратуре.
3.1.4 измерительная аппаратура: Специальная аппаратура для измерения группового времени замедления и искажения характеристики группового времени замедления.
3.2 В настоящем стандарте применены следующие сокращения:
АМ - амплитудная модуляция (сигнала);
ГВЗ - групповое время замедления фильтра;
СКО - среднеквадратическое отклонение;
СУ - согласующее устройство;
ТУ - технические условия на фильтры конкретных типов.
4 Метод измерения группового времени замедления по вносимому фазовому сдвигу
4.1 Принцип и режим измерений
4.1.1 ГВЗ определяют как отношение приращения вносимого фазового сдвига к шагу изменения частоты сигнала.
4.1.2 Входное напряжение фильтра должно соответствовать значению, установленному в ТУ на фильтры.
4.2 Измерительная аппаратура
4.2.1 Измерение следует проводить на установке, структурная схема которой приведена на рисунке 1.
G - синтезатор частот; E - СУ; Z - фильтр;
A1 - цифровой измеритель разности фаз
Рисунок 1 - Структурная схема установки
4.2.2 Синтезатор частот должен удовлетворять следующим требованиям:
а) диапазон частот - от 200 Гц до 2 МГц;
б) кратковременная нестабильность частоты выходного сигнала - в пределах +/- 5·10-10 в течение 10 с и +/- 1,5·10-9 на протяжении 10 мин;
в) напряжение выходного сигнала - не более 0,5 В.
4.2.3 СУ должно удовлетворять следующим требованиям:
а) активная и реактивная составляющие входного и выходного нагрузочных сопротивлений должны соответствовать значениям, указанным в ТУ, паспорте или другом сопроводительном документе на фильтры;
б) отклонение электрических параметров СУ от номинальных значений должно находиться в пределах, обеспечивающих показатели точности измерений ГВЗ и искажения характеристики ГВЗ, установленные в ТУ на фильтры.
4.2.4 Цифровой измеритель разности фаз должен удовлетворять следующим требованиям:
а) диапазон частот - от 200 Гц до 2 МГц;
б) диапазон входных напряжений - от 0,02 до 2,00 В;
в) пределы измерений разности фаз - +/- 180° или +/- 360°;
г) значение единицы младшего разряда - не более 0,1°;
д) входная емкость - не более 30 пФ.
4.2.5 Перечень измерительной аппаратуры, рекомендуемый для измерения ГВЗ и искажения характеристики ГВЗ фильтров, приведен в
приложении А.
4.3 Подготовка к проведению измерений
4.3.1 Подготавливают измерительную аппаратуру к работе в соответствии с эксплуатационной документацией на нее.
4.3.2 Устанавливают значения активных и реактивных сопротивлений СУ в соответствии со значениями, указанными в ТУ, паспорте или другом сопроводительном документе на измеряемый фильтр.
4.3.3 Составляют таблицу частот

,
где fi - частоты, на которых проводят измерение ГВЗ в соответствии с ТУ на фильтры, Гц;
hf - полушаг изменения частоты, установленный в ТУ на фильтр или выбираемый равным двух- или пятикратному значению 10n или 2,77(7)·10n Гц (n = -2, -1, 0, 1, 2), но не более 0,02 ширины полосы пропускания фильтра.
4.3.4 Подключают фильтр к СУ.
4.3.5 Устанавливают синтезатором частоты

и

и регистрируют соответствующие показания измерителя разности фаз

и

(вносимые фазовые сдвиги) в окрестности
fi.
4.4 Обработка результатов
4.4.1 Значение ГВЗ
tГВЗi, мкс, на частотах

определяют по формуле

. (1)
4.4.2 Значение искажения характеристики ГВЗ tГВЗгр, мкс, на частотах fi определяют по формуле
tГВЗгр = tГВЗi - tГВЗmin, (2)
где tГВЗmin - минимальное значение ГВЗ, измеренное на частотах, заданных в ТУ на фильтры, мкс.
4.5 Показатели точности измерений
4.5.1 Показатели точности измерения ГВЗ и искажение характеристики ГВЗ должны соответствовать установленным в ТУ на фильтры.
4.5.2 Границы интервала, в котором с установленной вероятностью 0,95 находится погрешность измерения ГВЗ, без учета погрешности рассогласования нагрузочных сопротивлений фильтра

, мкс, определяют по формуле

, (3)
где

- методическая составляющая погрешности измерения ГВЗ, обусловленная нелинейностью характеристики ГВЗ вблизи измеряемой точки, мкс, вычисляемая по формуле

, (4)
где tГВЗi-1, tГВЗi, tГВЗi+1 - значения ГВЗ, измеренные на равноотстоящих частотах fi+1, fi, fi-1, мкс;

- интервал между соседними частотами, Гц, вычисляемый по формуле

, (5)

- составляющая погрешности измерения ГВЗ, обусловленная погрешностью измерителя разности фаз, вычисляемая по формуле

; (6)
где

- мультипликативная погрешность измерителя разности фаз;

- значение единицы младшего разряда измерителя разности фаз.
4.5.3 Границы интервала, в котором с установленной вероятностью 0,95 находится погрешность измерения искажения характеристики ГВЗ, без учета неопределенности рассогласования нагрузочных импедансов фильтра

, мкс, определяют по формуле

. (7)
5 Метод измерения ГВЗ по волновой огибающей АМ-сигнала
5.1 Принцип и режим измерения
5.1.1 Определение ГВЗ основано на измерении временных интервалов между нулевыми переходами волновых огибающих АМ сигнала на входе и выходе фильтра.
5.1.2 Режим измерений - в соответствии с
4.1.2.
5.2 Измерительная аппаратура
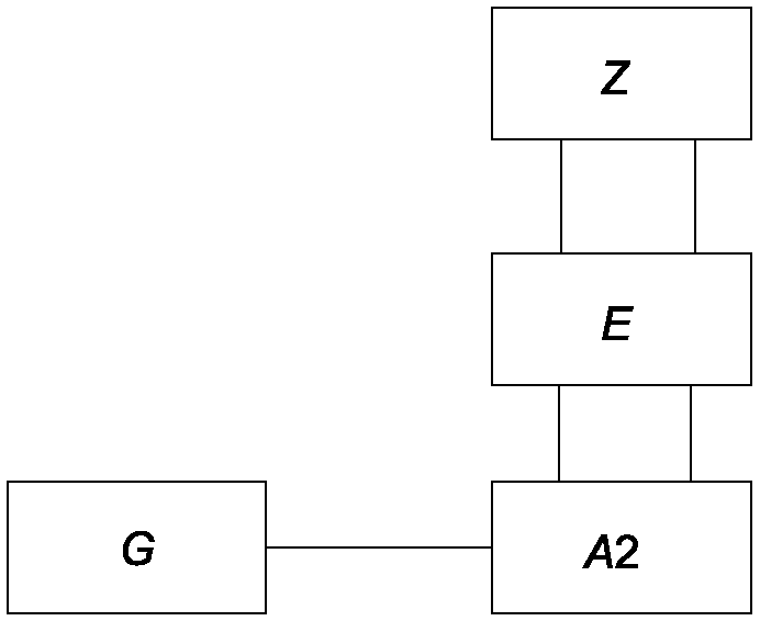
5.2.1 Измерения следует проводить на установке, структурная схема которой приведена на рисунке 2.
G - синтезатор частот; E - СУ; Z - фильтр;
A2 - измеритель ГВЗ
Рисунок 2 - Структурная схема установки
5.2.2 Синтезатор частот должен удовлетворять требованиям
4.2.2.
5.2.3 СУ должно удовлетворять требованиям
4.2.3.
5.2.4 Измеритель ГВЗ должен удовлетворять следующим требованиям:
а) диапазон несущих частот - от 0,2 до 2 МГц;
б) нижняя граница диапазона модулирующих частот - не более 50 Гц;
в) входное полное сопротивление - более чем в 100 раз больше выходного сопротивления СУ;
г) погрешность измерителя ГВЗ - в пределах +/- 25 мкс.
СКО результатов единичного измерения ГВЗ в рабочем диапазоне частот должно быть не более 2 мкс.
5.2.5 Перечень измерительной аппаратуры, рекомендуемой для измерения ГВЗ и искажения характеристики ГВЗ фильтров, приведен в
приложении А.
5.3 Подготовка к проведению измерений
5.3.1 Подготовку к измерениям проводят в соответствии с
4.3.1,
4.3.2,
4.3.4.
5.3.2 Устанавливают синтезатором частоты fi, заданные в ТУ на фильтры конкретных типов, и регистрируют соответствующие им показания измерителя ГВЗ tГВЗi, мкс.
5.4 Обработка результатов измерений
Значение искажения характеристики ГВЗ tГВЗгрi, мкс, на частотах fi определяют по формуле
tГВЗгрi = tГВЗi - tГВЗmin. (8)
5.5 Показатели точности измерений
5.5.1 Показатели точности измерений ГВЗ должны соответствовать установленным в ТУ на фильтры.
5.5.2 Границы диапазона, в котором с установленной вероятностью 0,95 находится погрешность измерения ГВЗ

, мкс, без учета неопределенности рассогласования нагрузочных импедансов фильтра, определяют по формуле

, (9)
где

- методическая составляющая неопределенности измерения ГВЗ, мкс, обусловленная нелинейностью характеристики ГВЗ и вычисляемая по формуле

, (10)
где
tГВЗi-1,
tГВЗi+1,
tГВЗi - значения ГВЗ, измеренные на равноотстоящих на значение

на частотах
fi+1,
fi,
fi-1, мкс;
fмод - модулирующая частота АМ-сигнала, Гц;

- абсолютная погрешность измерителя ГВЗ, мкс.
5.5.3 Границы диапазона, в котором с установленной вероятностью 0,95 находится суммарная стандартная погрешность измерения искажения характеристики ГВЗ

, мкс, без учета неопределенности рассогласования нагрузочных импедансов фильтра определяют по формуле

, (11)
где

,

- методические составляющие погрешности измерения ГВЗ, обусловленные нелинейностью характеристики вблизи точки минимального ГВЗ и точки измерения искажения характеристики ГВЗ, мкс;
Sи - СКО результатов измерения ГВЗ, мкс.
(рекомендуемое)
ПЕРЕЧЕНЬ ИЗМЕРИТЕЛЬНОЙ АППАРАТУРЫ
Таблица А.1
Перечень измерительной аппаратуры, рекомендуемой
для измерения ГВЗ и искажения характеристики ГВЗ фильтров
Наименование прибора | | Основные технические характеристики |
Синтезатор частот | Г7М-20А; Ч6-71; Г4-219 | Диапазон частот выходного сигнала - от 20 Гц до 520 МГц. Дискретность установки частоты - 0,1 Гц. Напряжение выходного сигнала - 1 В. Относительная погрешность за период 1 год - +/- 5·10-7 |
Диапазон частот выходного сигнала - от 50 до 5·107 Гц. Дискретность установки частоты - 0,01 Гц. Напряжение выходного сигнала - 0,5 В. Кратковременная нестабильность частоты - +/- 1·10-9 Гц |
Измеритель разности фаз | Диапазон частот - от 20 Гц до 2 МГц. Диапазон входных напряжений - от 0,002 до 200 В. Диапазон измерения разности фаз - (0° - +/- 180°), (0° - +/- 360°). Диапазон абсолютной погрешности измерения разности фаз - от 0,004° до 0,200°. Входная емкость - 15 пФ. Цена младшего разряда - 0,1° |
Измеритель ГВЗ (комплект) формирователь меток | "Обзор - 804", "Обзор - 804/1", "Обзор - 808", "Обзор - 808/1" | Диапазон частот - от 100 кГц до 1 МГц. Динамический диапазон - 20 дБ. Диапазон измерения ГВЗ - от 9,1 до 13,0 мкс. Суммарная стандартная погрешность измерения ГВЗ - в пределах +/- 25 мкс. СКО результатов единичного измерения - не более 2 мкс. Частота АМ - 37 Гц. Напряжение выходного сигнала - 1 В |
Измеритель разности фаз | Ф2-34; ПрофКиП Ф2-35 | Разрешающая способность - 0,01°. Диапазон частот - от 1 Гц до 5 МГц. Диапазон входных напряжений - от 0,002 до 2,000 В. Диапазон измерений разности фаз - от 0° до 360°. Погрешность измерения разности фаз - +/- 0,8° |
Частотомеры электронно-счетные, частотомеры электронные цифровые | Ч3-88; Ч3-96; Ч3-85/4-85/6; Ч3-101; АКИП-5105 | Диапазон частот - от 0,01 Гц до 12 МГц. Диапазон входных напряжений - от 0,1 до 100,0 В |
<*> Примечание - Требуется применять указанный или аналогичный прибор с наличием сертификата об утверждении типа средства измерения (внесенный в Госреестр средств измерений). |
УДК 621.385.6.083:006.354 | |
Ключевые слова: фильтры электромеханические, групповое время задержки |