Главная // Пожарная безопасность СПРАВКА
Источник публикации
Официальный сайт Минздрава России https://minzdrav.gov.ru/, 21.11.2024
Примечание к документу
В соответствии с
Постановлением Правительства РФ от 17.11.2021 N 1968 данный документ применяется с 1 января 2025 года.
Текст документа приведен в соответствии с публикацией на сайте https://cr.minzdrav.gov.ru по состоянию на 22.11.2024.
Название документа
"Клинические рекомендации "Вторичная глаукома"
(одобрены Минздравом России)
"Клинические рекомендации "Вторичная глаукома"
(одобрены Минздравом России)
МИНИСТЕРСТВО ЗДРАВООХРАНЕНИЯ РОССИЙСКОЙ ФЕДЕРАЦИИ
КЛИНИЧЕСКИЕ РЕКОМЕНДАЦИИ
ВТОРИЧНАЯ ГЛАУКОМА
Кодирование по Международной статистической
классификации болезней и проблем, связанных со здоровьем: H40.3, H40.4, H40.5, H40.6, H40.8, H40.9, H42.8
Год утверждения (частота пересмотра): 2024
Возрастная категория: Дети
Пересмотр не позднее: 2026
ID: 818
Разработчик клинической рекомендации
- Общероссийская общественная организация "Ассоциация врачей-офтальмологов"
- Общероссийская общественная организация "Общество офтальмологов России"
Одобрено Научно-практическим Советом Минздрава РФ
ВГД - внутриглазное давление
ВГЖ - внутриглазная жидкость
ГОН - глаукомная оптическая нейропатия
ДЗН - диск зрительного нерва
ЗВП - зрительно вызванные потенциалы
НРП - нейроретинальный поясок
ОКТ - оптическая когерентная томография (оптическое исследование переднего и заднего отдела глаза с помощью компьютерного анализатора)
ПЗ - поле зрения
ПЗР - передне-задний размер глазного яблока
СНВС - слой нервных волокон сетчатки
УПК - угол передней камеры
ЦТР - центральная толщина роговицы
ЦХО - цилиохориоидальная отслойка
ЭРГ - электроретинография
ЭФИ - электрофизиологические исследования
Э/Д - соотношение экскавации к диску
Биомикроскопия глаза - это метод прижизненного визуального исследования оптических сред и тканей глаза, основанный на создании контраста между освещенными и неосвещенными участками, проводимый при помощи щелевой лампы и, при необходимости, дополнительных диагностических линз (например, для биомикроскопии глазного дна).
Внутриглазное давление (ВГД) - давление жидкости внутри глаза, являющееся результатом баланса между продукцией камерной влаги, трабекулярным и увеосклеральным оттоком и давлением в эписклеральных венах, поддерживающее его форму и обеспечивающее постоянство циркулирующих питательных веществ и нормальную трофику внутриглазных тканей.
Глаукомная оптическая нейропатия (ГОН) - патология зрительного нерва, обусловленная повышенным ВГД, характеризующаяся прогрессирующей потерей ганглиозных клеток сетчатки и их аксонов и ведущая к структурному и функциональному повреждению зрительного нерва, нарушению зрительных функций и слепоте.
Гониоскопия - метод визуального исследования (осмотра) угла передней камеры глаза (УПК), проводимый при помощи щелевой лампы и гониолинзы (гониоскопа).
Гониотомия - хирургическое вмешательство, при котором под визуальным контролем (с помощью гониолинзы) в области УПК производят удаление тканей, препятствующих оттоку ВГЖ и восстановление переднего пути оттока.
Гониосинехия - спайка в радужно-роговичном углу глаза между корнем радужки и роговицей
Диск зрительного нерва (ДЗН) - место выхода аксонов ганглиозных клеток сетчатки из глазного яблока.
Нейроретинальный поясок (НРП) - область между краем диска зрительного нерва и краем экскавации, где проецируется основная масса аксонов ганглиозных клеток сетчатки.
Нидлинг - хирургическая методика механической ревизии фильтрационной подушки с помощью инъекционной иглы на шприце.
Оптическая когерентная томография (ОКТ) - диагностический неинвазивный бесконтактный метод прижизненной визуализации, качественного и количественного анализа морфологических особенностей структур глазного дна, основанный на принципе световой интерферометрии.
Офтальмогипертензия - повышение уровня ВГД при отсутствии характерных для глаукомы изменений ДЗН, слоя нервных волокон сетчатки и дефектов поля зрения (ПЗ).
Офтальмоскопия - инструментальный метод осмотра глазного дна и его структур.
Офтальмотонометрия - метод инструментального измерения уровня ВГД, величина которого определяется анализом данных деформации глаза тонометром и оценивается в миллиметрах ртутного столба (мм рт. ст.).
Периметрия - метод исследования ПЗ.
Поле зрения - совокупность точек пространства, одновременно видимых глазом при неподвижном взоре.
Рефрактерная глаукома - форма заболевания с тяжелым, упорным течением, характеризующаяся устойчивостью, а часто и невосприимчивостью, к стандартным способам лечения.
Синустрабекулоэктомия (трабекулоэктомия) - хирургическое вмешательство, целью которого является создание дополнительного пути оттока водянистой влаги из глазного яблока, который направлен под склеральную оболочку и конъюнктиву.
Скотома - дефект ПЗ, не связанный с периферическими границами.
Слой нервных волокон сетчатки (СНВС) - слой сетчатки, представляющий собой аксоны ганглиозных клеток сетчатки.
Стабилизированная и нестабилизированная глаукома - термины, обозначающие отсутствие или наличие отрицательной динамики в состоянии ДЗН, ПЗ, передне-заднего размера глаза (ПЗР), рефракции пациента при повторных исследованиях. При оценке динамики глаукомного процесса принимают во внимание также уровень ВГД и его соответствие "целевому" значению.
Стандартная автоматизированная периметрия - компьютерная пороговая статическая периметрия, при которой исследуют ПЗ с помощью белого стимула на белом фоне.
Угол передней камеры (УПК) - пространство между роговично-склеральной областью и передней поверхностью радужки.
"Целевое" внутриглазное давление - это максимальное допустимое давление, при котором глаукома не прогрессирует: зрительные функции не снижаются, ГОН не прогрессирует, глазное яблоко не растягивается.
Экскавация диска зрительного нерва - углубление в ДЗН различной формы и размеров, в норме составляет не более 0,3 диаметра диска (физиологическая экскавация).
Электрофизиологические исследования - методы исследования функции зрительного нерва, сетчатой оболочки, зрительных областей в коре головного мозга.
Знак ** после наименования препарата - лекарственный препарат внесен в перечень ЖНВЛП
Знак *** - рекомендация относится к медицинскому изделию, имплантируемому в организм человека при оказании медицинской помощи в рамках программы государственных гарантий бесплатного оказания гражданам медицинской помощи (
Перечень медицинских изделий, имплантируемых в организм человека при оказании медицинской помощи в рамках программы государственных гарантий бесплатного оказания гражданам медицинской помощи, утвержденный распоряжением Правительства Российской Федерации от 31 декабря 2018 г. N 3053-р).
Знак # перед наименованием препарата - препарат используется в несоответствии с показаниями и противопоказаниями к применению, способами применения и дозами, содержащимися в инструкции по применению лекарственного препарата.
1. Краткая информация по заболеванию или состоянию (группы заболеваний или состояний)
1.1 Определение заболевания или состояния (группы заболеваний или состояний)
Вторичная глаукома - группа заболеваний, являющихся осложнением или следствием различных заболеваний глаза (травма, опухоли, внутриглазное воспаление) или воздействия различных лекарственных средств, при которых возникает повышение внутриглазного давления. Для вторичной глаукомы характерно большое разнообразие этиологических факторов, патогенетических механизмов и клинических проявлений.
1.2 Этиология и патогенез заболевания или состояния (группы заболеваний или состояний)
По этиологии вторичная глаукома у детей подразделяется на следующие группы [
1 -
18]:
- воспалительная (постувеальная) глаукома;
- факогенная глаукома;
- афакическая глаукома;
- неоваскулярная глаукома;
- травматическая глаукома;
- послеоперационная глаукома;
- неопластическая глаукома;
- медикаментозно-индуцированная глаукома.
Воспалительная глаукома развивается при увеитах, кератоувеитах, склероувеитах вследствие нарушения оттока внутриглазной жидкости (ВГЖ) через трабекулу из-за повышения вязкости влаги передней камеры, связанной с поступлением белков и воспалительных клеток из кровеносных сосудов, воспалением и отеком трабекулярной сети, отеком и утолщением радужки и цилиарного тела формированием гониосинехий и др., либо в результате зрачкового или злокачественного блока, обусловленного формированием зрачковых или плоскостных иридохрусталиковых синехий.
Факогенная глаукома возникает на почве затруднения оттока водянистой влаги из-за смещения хрусталика (факотопическая глаукома), его набухания (факоморфическая), распада и выхода в переднюю камеру хрусталиковых волокон (факолитическая).
Афакическая глаукома развивается после удаления хрусталика (врожденная катаракта и др.), особенно в первые месяцы жизни ребенка.
Неоваскулярная глаукома является результатом закрытия радужно-роговичного угла соединительной тканью с новообразованными сосудами радужки (рубеоз) возникающими вследствие гипоксии нередко в сочетании с хроническим расширением собственных сосудов или неоваскуляризацией сетчатки различной этиологии, что сопровождается выработкой ангиогенных факторов. В детском возрасте наиболее часто наблюдается в терминальной стадии болезни Коатса, семейной экссудативной витреоретинопатии, ангиоматоза сетчатки, при длительно существующей протяженной регматогенной или тракционной отслойке сетчатки.
Травматическая глаукома развивается на фоне механических повреждений, термических и химических ожогов глазного яблока и может возникать на любом сроке после травмы, включая отдаленный период. Причины вторичной глаукомы могут быть различны: гифема, гемофтальм, повреждение фильтрационной сети, формирование эпителиальных кист, гониосинехий, повреждение склеральных сосудов.
Послеоперационная глаукома (исключая афакическую) встречается после пересадки роговицы, операциях на стекловидном теле и сетчатке. Чаще повышение ВГД имеет временный характер, однако может трансформироваться в стойкую вторичную глаукому.
Неопластическая глаукома развивается преимущественно вследствие роста новообразований внутри глаза или орбиты. Чаще наблюдается в поздних стадиях опухолевого роста в цилиарном теле и радужке. Может смещать корень радужки и вызывать блокаду УПК или поражать непосредственно трабекулярную сеть. Нередко возникает в поздних стадиях ретинобластомы.
Медикаментозно-индуцированная глаукома в детском возрасте чаще обусловлена местным и/или системным применением глюкокортикоидов. Происходит снижение оттока внутриглазной жидкости вследствие отложения в трабекулярных клетках метаболитов глюкокортикоидов - дигидрокортизолов; в трабекулярной сети - полимеризованных гликозаминогликанов (в норме деполимеризуются лизосомальной гиалуронидазой, глюкокортикоиды стабилизируют мембраны лизосом); образования в межклеточном веществе актиновой "сети" вследствие повышения глюкокортикоидами экспрессии фибронектина и снижения активности тканевого активатора плазминогена; "засорения" трабекул на фоне ингибирования глюкокортикоидами фагоцитоза, в том числе клетками трабекулярного эндотелия. Существует также генетическая предрасположенность к гипертензионному действию глюкокортикоидов.
1.3 Эпидемиология заболевания или состояния (группы заболеваний или состояний)
Оценить заболеваемость и распространенность вторичной глаукомы в детском возрасте сложно из-за разницы в классификациях и критериях ее диагностики, а также относительной малочисленности эпидемиологических исследований. Частота развития постувеальной глаукомы зависит от клинических особенностей и течения увеита, длительности заболевания, а также от проводимого лечения и составляет, по данным различных исследований, 14% - 47% случаев [
4 -
6,
8,
10,
15,
16]. Вторичная глаукома развивается у 9,7 - 20,2% детей, перенесших операцию экстракции врожденной катаракты [
2,
3,
11,
18]. В структуре глауком детского возраста глаукома на фоне приобретенных заболеваний составляет 42,6% случаев
[14], из них посттравматическая наблюдается в 6%, послеоперационная - в 2%, неопластическая - в 1%, а учитываемая отдельно афакическая глаукома составляет 11 - 18% [
14,
19]. Глаукома, обусловленная рецессией угла передней камеры, встречается у 15 на 100000 детей
[12]. Повышение ВГД возникает у 1/3 детей при назначении глюкокортикоидов
[17].
1.4 Особенности кодирования заболевания или состояния (группы заболеваний или состояний) по Международной статистической
классификации болезней и проблем, связанных со здоровьем
H40.3 - Глаукома вторичная посттравматическая
H40.4 - Глаукома вторичная вследствие воспалительного заболевания глаза
H40.5 - Глаукома вторичная вследствие других болезней глаза
H40.6 - Глаукома вторичная, вызванная приемом лекарственного средства
H40.8 - Другая глаукома
H40.9 - Глаукома неуточненная
H42.8 - Глаукома при других болезнях, классифицированных в других рубриках
1.5 Классификация заболевания или состояния (группы заболеваний или состояний)
Единой классификации вторичных глауком у детей нет. Вторичную глаукому у детей классифицируют по этиологии (см.
раздел 1.2), патогенезу, уровню офтальмотонуса, степени изменения полей зрения и специфических изменений диска зрительного нерва, а также по клиническому течению (динамике зрительных функций) [
5,
12,
20,
21].
По уровню ВГД (табл. 1):
Таблица 1.
Классификационная схема уровней ВГД при глаукоме
Уровень ВГД | ВГД тонометрическое, Pt (мм рт.ст.) | ВГД истинное, P0 (мм рт.ст.) |
Нормальное | <= 25,0 | <= 21,0 |
Умеренно повышенное | 26 - 32 | 22 - 28 |
Высокое | >= 33 | >= 29 |
По степени изменения полей зрения и поражения диска зрительного нерва (табл. 2):
Таблица 2.
Классификационная схема стадий глаукомы
Стадии | Признаки |
| Поле зрения | Диск зрительного нерва |
I начальная | Границы ПЗ нормальные, небольшие изменения (скотомы) в парацентральных участках ПЗ (мелкие парацентральные скотомы, относительная скотома в зоне Бьеррума) | Асимметрия экскавации на двух глазах, вертикально-овальная форма экскавации, экскавация расширена, но не доходит до края ДЗН |
II развитая | Сужение границ ПЗ с носовой стороны более чем на 10° или слияние мелких парацентральных скотом в дугообразную скотому | Экскавация ДЗН расширена, появляется краевая экскавация ДЗН |
III далекозашедшая | Граница ПЗ с носовой стороны (или концентрически) находятся менее чем в 15° от точки фиксации. К этой стадии относят также случаи с сохранившимся только на периферии участком ПЗ при отсутствии центрального зрения | Краевая субтотальная экскавация ДЗН |
IV, терминальная | Утрата предметного зрения | Экскавация тотальная |
По течению (табл. 3):
Таблица 3.
Классификационная схема глаукомы по характеру течения болезни
Течение глаукомы | Клиническая характеристика |
Стабилизированная | Отсутствие отрицательной динамики в состоянии ДЗН и ПЗ при продолжительном наблюдении за больным (не менее 6 месяцев) |
Нестабилизированная | При повторных исследованиях регистрируют отрицательную динамику структурных (ДЗН, нервные волокна сетчатки) и функциональных (ПЗ) показателей |
По гониоскопической картине:
- открытоугольная
- закрытоугольная
1.6 Клиническая картина заболевания или состояния (группы заболеваний или состояний)
Анамнез, жалобы и клинические проявления вторичной глаукомы зависят от этиологии основного заболевания, этиопатогенеза степени компенсации вторичной глаукомы.
Жалобы (у маленьких детей - со слов родителей):
- роговичный синдром - светобоязнь, слезотечение, блефароспазм (может отсутствовать);
- увеличение глаза и роговицы в размере (при манифестации глаукомы в возрасте до 3 - 5 лет);
- периодические затуманивания (явления отека), а затем - стойкое помутнение роговицы;
- снижение зрения (возможно обнаружить у детей старшего возраста)
- боли в глазу (у детей младшего возраста - изменение поведения: плохо спит, капризен, теряет аппетит).
Следует отметить, что вторичная глаукома иногда бывает внешне бессимптомной, пациенты и их родители не предъявляют характерных жалоб, и заболевание выявляется при контрольном осмотре по поводу основного заболевания.
Основными клиническими признаками вторичной глаукомы у детей являются:
- развитие отека и помутнения роговицы;
- увеличение диаметра роговицы и растяжение лимба (при манифестации глаукомы в возрасте до 3 - 5 лет);
- углубление или измельчение передней камеры (в норме в центре 2,75 - 3,5 мм);
- развитие глаукомной атрофии зрительного нерва (с экскавацией и истончением слоя перипапиллярных нервных волокон и слоя ганглиозных клеток сетчатки);
- увеличение сагиттальной оси глазного яблока по сравнению с возрастными нормами;
- образование истончений склеры, выпячивающихся в виде стафилом/
При одностороннем процессе важным является асимметрия выраженности перечисленных признаков (длины сагиттального размера, диаметра роговицы, усиления рефракции, экскавации диска зрительного нерва).
Существуют различия в проявлении указанных клинических признаков при различной этиологии вторичной глаукомы, а также у детей различного возраста.
При отсутствии компенсации офтальмотонуса, стабилизации глаукомной нейрооптикопатии, а также остановки растяжения оболочек глазного яблока течение вторичной глаукомы прогрессирующее с развитием необратимой слепоты.
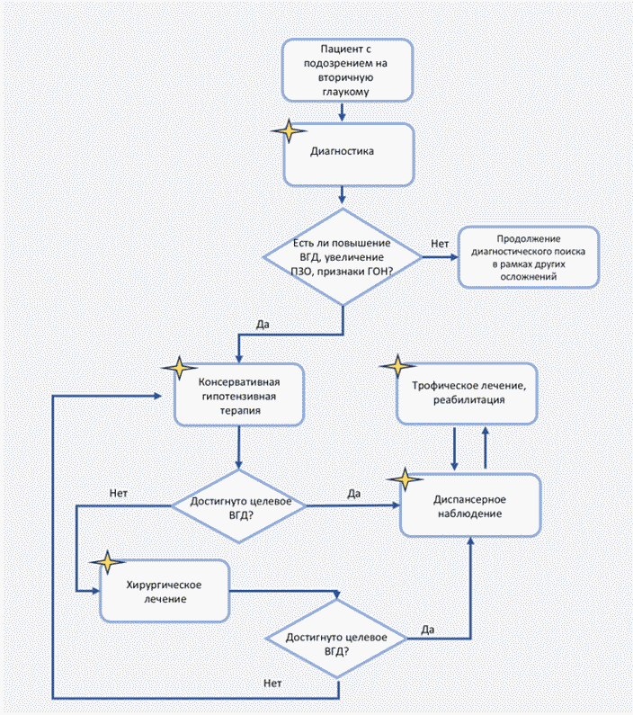
2. Диагностика заболевания или состояния (группы заболеваний или состояний) медицинские показания и противопоказания к применению методов диагностики
Диагноз вторичной глаукомы выставляют на основании анализа жалоб и анамнеза заболевания, результатов офтальмологического клинического и инструментального обследования: повышение ВГД выше целевого и выявление признаков глаукомной оптической нейропатии.
Ранняя диагностика направлена на выявление начальных проявлений атрофических процессов в диске зрительного нерва, слое нервных волокон сетчатки, у детей младшего возраста - признаков растяжения глаза, вызванных подъемом ВГД.
У детей с манифестацией вторичной глаукомы в возрасте до 3 - 5 лет и развитием классической клинической картины гидрофтальма диагностика заболевания не представляет особых сложностей. При более позднем развитии вторичной глаукомы диагностика может представлять значительные трудности из-за отсутствия или слабой выраженности характерной симптоматики, растянутого во времени развития патологического процесса, сложностей в оценке состояния зрительного нерва, данных тонометрии из-за непрозрачной, рубцово измененной или утолщенной роговицы, помутнения оптических сред, изменений зрительного нерва вследствие основного заболевания. Постановка диагноза вторичной глаукомы должна базироваться на комплексном анализе данных.
- Рекомендуется сбор анамнеза и жалоб у всех пациентов/родителей пациентов с подозрением на/риском развития вторичной глаукомы с целью выявления факторов, которые могут повлиять на верификацию диагноза и выбор тактики лечения
[12].
Уровень убедительности рекомендаций
C (уровень достоверности доказательств - 5).
Комментарии: важным является определение возможных предрасполагающих факторов возникновения вторичной глаукомы (заболевания и повреждения глазного яблока, наличие общих заболеваний организма, местное или системное применение глюкокортикоидов), следует также обращать внимание на внешние симптомы вторичной глаукомы и динамику зрительных функций (см.
раздел 1.6 - "жалобы").
2.2 Физикальное обследование
Физикальное обследование неинформативно.
Пациенты направляются на общесоматическое обследование и к профильным специалистам перед выполнением оперативного лечения.
2.3 Лабораторные диагностические исследования
Лабораторные диагностические исследования при вторичной глаукоме в настоящее время не применяются, продолжаются научные исследования.
2.4 Инструментальные диагностические исследования
- Рекомендуется визометрия
A02.26.004 всем пациентам с вторичной глаукомой при диагностике заболевания, динамическом наблюдении и контроле за лечением с целью определения тяжести зрительных расстройств
[12].
Уровень убедительности рекомендаций
C (уровень достоверности доказательств - 5).
Комментарии: у детей старше 3 - 5 лет визометрия проводится по таблицам (Орловой, Сивцева и Головина, кольцам Ландольта или др.), в младшем возрасте - ориентировочно, путем предъявления предметов разного размера.
В начальной стадии глаукомы и у пациентов с низкой остротой зрения она может существенно не меняться.
- Рекомендуется рефрактометрия
A03.26.008 всем пациентам с вторичной глаукомой с целью определения аномалий рефракции и возможности их коррекции, а также в комплексной диагностике и оценке темпов прогрессирования глаукомного процесса
[12].
Уровень убедительности рекомендаций
C (уровень достоверности доказательств - 5).
Комментарии: при развитии в раннем возрасте и некомпенсации глаукомы у детей происходит растяжение глаза и формируется миопическая рефракция нередко с астигматизмом (вследствие неравномерного растяжения оболочек глаза). Соответственно, усиление клинической рефракции может быть одним из симптомов некомпенсации глаукомы.
В настоящее время эталонным методом рефрактометрии у детей раннего возраста продолжает оставаться скиаскопия. Вместе с тем, ее успешно дополняют приборные методы, включая портативные рефрактометры. Неоспоримыми преимуществом рефрактометров является возможность точного определения меридиана астигматизма, в том числе при обследовании ребенка в наркозе.
- Рекомендуется офтальмотонометрия
A02.26.015 всем пациентам с вторичной глаукомой и подозрением на данное заболевание с целью диагностики, динамического наблюдения и контроля эффективности проводимого лечения [
1,
12] (см.
приложение Б).
Комментарии: для контроля ВГД рекомендовано использовать аппланационный тонометр Маклакова (стандарт тонометрии в РФ), аппланационный тонометр Гольдмана (стандарт тонометрии в мире) или различные типы бесконтактных тонометров. Удобным для детей представляется так называемый рикошетный тонометр Icare, позволяющий измерять истинное ВГД без местной анестезии, в том числе у детей раннего возраста в различных положениях тела ребенка.
Многим современным методикам "приборной" тонометрии свойственны ошибки результатов измерения, обычно в сторону завышения показателей офтальмотонуса. Они во многом связаны с возрастной спецификой механических свойств роговицы, еще более изменяющихся при развитии гидрофтальма, поэтому при получении противоречивых показателей ВГД или сомнении в их достоверности целесообразно прибегнуть к офтальмотонометрии с помощью тонометра Маклакова.
У детей раннего возраста цифры ВГД могут не отражать истинной картины заболевания, так как растяжение глаза компенсирует его повышение, поэтому характеристики офтальмотонуса должны рассматриваться в совокупности с морфометрией глаза.
При анализе данных тонометрии учитывают абсолютные цифры ВГД, суточные колебания и при одностороннем заболевании - разницу офтальмотонуса между глазами. Суточные колебания уровня ВГД, а также его асимметрия между парными глазами у здоровых лиц, как правило, находятся в пределах 2 - 3 мм рт. ст. и лишь в редких случаях достигают 4 - 6 мм рт. ст.
Pt - показатели тонометрии при измерении ВГД контактным тонометром Маклакова, чаще грузом массой 10 г.
P0 - истинное ВГД - показатели тонометрии при измерении ВГД большинством современных методов (тонометрия по Гольдману, пневмотонометрия, тонометрия Icare и т.д.).
Статистическая норма истинного уровня ВГД (P0) составляет от 10 до 21 мм рт. ст., тонометрического уровня ВГД (Pt) - от 12 до 25 мм рт. ст.
Критерии подбора "целевого" ВГД для конкретного пациента в настоящее время не установлены. Ориентировочные характеристики верхней границы "целевого" офтальмотонуса у пациентов с различными стадиями глаукомы приведены в табл. 4
Таблица 4.
Характеристики верхней границы "целевого" офтальмотонуса у пациентов с глаукомой
Стадия глаукомы | Pt, мм рт. ст. | P0, мм рт. ст. |
Начальная | 22 - 24 | 18 - 20 |
Развитая | 19 - 21 | 15 - 17 |
Далекозашедшая | 16 - 18 | 10 - 14 |
В связи с тем, что на данные тонометрии оказывают влияние толщина и диаметр роговицы, а также изменение ее вязкоэластичных свойств, в том числе вследствие основного заболевания (рубцы, дистрофия и др.), целесообразно учитывать эти параметры. В частности, при утолщенной отечней роговице ВГД показатели тонометрии могут быть занижены, а при наличии рубцов роговицы завышены вследствие снижения ее ригидности
[22].
- Адекватность значений "целевого" ВГД у конкретного пациента определяется в ходе динамического наблюдения (стабилизация или прогрессирование глаукомного процесса). Рекомендуется ультразвуковая кератопахиметрия
A03.26.011.001 всем пациентам с вторичной глаукомой с целью правильной интерпретации результатов тонометрии
[12].
Уровень убедительности рекомендаций
C (уровень достоверности доказательств - 5).
Комментарии: средняя толщина роговицы в оптической зоне (центральная толщина роговицы - ЦТР) детей в возрасте 5 - 15 лет составляет 529 +/- 0,034 мкм
[23]. Роговицы принято классифицировать как тонкие при ЦТР <= 520 мкм, нормальные (> 521 < 580 мкм) и толстые >= 581 мкм. Данные тонометрии в глазах с роговицей, имеющей ЦТР отличную от нормальной нуждаются в коррекции (табл. 5).
Таблица 5.
Ориентировочные корректирующие показатели для определения уровня внутриглазного давления
ЦТР  | Коррекция | ЦТР  | Коррекция |
405 | + 7 | 565 | - 1 |
425 | + 6 | 585 | - 2 |
445 | + 5 | 605 | - 3 |
465 | + 4 | 625 | - 4 |
485 | + 3 | 645 | - 5 |
505 | + 2 | 665 | - 6 |
525 | + 1 | 685 | - 7 |
545 | 0 | 705 | - 8 |
Измерение толщины роговицы может быть проведено с помощью ультразвуковой кератопахиметрии
A03.26.011.001, ОКТ переднего отрезка глаза
A03.26.019.001 (оптическое исследование переднего отдела глаза с помощью компьютерного анализатора), оптической биометрии глаза
A05.26.007 и ряда других методов, результаты которых несколько отличаются между собой и не могут сравниваться "напрямую".
Следует учитывать, что ЦТР увеличивается в возрасте от 1 до 11 лет, затем - стабилизируется. ЦТР у мальчиков больше, чем у девочек приблизительно на 5 мкм.
[24], немного варьирует в различных этнических группах, в зависимости от времени суток и проводимой локальной гипотензивной терапии, на нее оказывает влияние ношение контактных линз, а поправочные коэффициенты разработаны для нормальных роговиц (без структурных изменений).
- Рекомендуется биомикроскопия глаза
A03.26.001 всем пациентам с вторичной глаукомой и подозрением на данное заболевание с целью выявления признаков глаукомы со стороны переднего отрезка глаза
[12].
Уровень убедительности рекомендаций
C (уровень достоверности доказательств - 5).
Комментарии.
Конъюнктива. При вторичной глаукоме с компенсированным и субкомпенсированным ВГД состояние конъюнктивы чаще всего не изменено. При стойком, а также внезапном выраженном повышении офтальмотонуса наблюдается застойная инъекции глазного яблока.
При наличии фильтрационных подушек (после хирургических вмешательств) необходимо обращать внимание на их размеры, толщину стенки, степень васкуляризации и кистозных изменений.
Роговица. При высоком ВГД может наблюдаться отек роговицы, купирующийся после его нормализации.
У детей раннего возраста при длительной некомпенсации ВГД диаметр роговицы увеличивается, что вызывает образование разрывов и трещин эндотелия и десцеметовой мембраны в виде единичных, а затем множественных полосчатых помутнений. За счет нарушения барьерной функции в строму роговицы проникает ВГЖ, что вызывает отек и, затем, помутнение роговицы. Также происходит растяжение лимба, сначала верхнего, в дальнейшем - во всех отделах.
Передняя камера. В норме в области зрачка глубина передней камеры составляет 2,75 - 3,5 мм. У детей с вторичной глаукомой возможно углубление передней камеры (при растяжении глазного яблока у детей с развитием вторичной глаукомы в первые 3 - 5 лет жизни, в ряде случаев при посттравматической и афакической глаукоме). В случаях развития передних синехий, зрачкового блока или злокачественной глаукомы передняя камера может быть неравномерной или мелкой. Необходимо также оценить прозрачность влаги передней камеры (наличие экссудата, крови, пигмента, силиконового масла).
Радужка. У детей раннего возраста при некомпенсации глаукомы и растяжении глаза возникают атрофические изменения радужки: сглаживается рисунок, развивается атрофия зрачковой каймы, крипты становятся менее выражены, визуализируются сосуды (необходимо дифференцировать с неоваскуляризацией), появляется мидриаз, снижается реакция на свет. У пациентов с неоваскулярной глаукомой наблюдается рост новообразованных сосудов на поверхности радужки, развивается выворот пигментной каймы ригидность зрачка и мидриаз.
Следует обращать внимание на наличие периферических передних сращений, гранулем, кист, новообразований радужки, иридокорнеального контакта с блокадой УПК, являющихся факторами риска, а при установленном диагнозе - патогенеза повышения ВГД.
Хрусталик. Следует обращать внимание на размеры (толщина хрусталика увеличивается при его набухании - факоморфическая глаукома и уменьшается при рассасывании вещества хрусталика - факолитическая глаукома), форму и положение хрусталика (подвывих, вывих в переднюю камеру или в стекловидное тело), отмечают также факодонез.
- Рекомендуется гониоскопия
A03.26.002 всем пациентам с вторичной глаукомой и подозрением на данное заболевание с целью выявления изменений угла передней камеры [
1,
12].
Уровень убедительности рекомендаций
C (уровень достоверности доказательств - 5).
Комментарии: необходимо оценить дренажную зону - наличие и протяженность гониосинехий, неоваскуляризации, фиброзных мембран, рецессии угла передней камеры, отложение экссудата, крови, фибрина, пигмента, микропузырьков силиконового масла.
Гониоскопия может быть дополнена биомикрофотографией глаза
A03.26.005 (например, с помощью RetCam).
Гониоскопия не показана пациентам с воспалительными процессами глазной поверхности и не может быть выполнена при наличии выраженных помутнений роговицы, гифемы, непрозрачного экссудата в передней камере, периферических передних сращений (иридокорнеального контакта).
- Рекомендуется офтальмоскопия
A02.26.003/биомикроскопия глазного дна
A03.26.018 всем пациентам с вторичной глаукомой и подозрением на данное заболевание при сохранной прозрачности оптических сред с целью выявления глаукомной оптической нейропатии и возможных изменений сетчатки, являющихся этиологическим фактором развития вторичной глаукомы [
1,
12,
17] (см.
приложение Б).
Уровень убедительности рекомендаций
C (уровень достоверности доказательств - 5).
Комментарии. Одной из основных причин снижения зрительных функций у детей с вторичной глаукомой является развитие глаукомной оптической нейропатии, что требует детальной характеристики изменений ДЗН. Сложность заключается в частой невозможности визуализации структур глазного дна из-за помутнений оптических вследствие основного заболевания.
Для глаукомы характерны атрофические изменения в ДЗН, проявляющиеся в деколорации атрофических участков, расширении и деформации экскавации диска.
При осмотре ДЗН необходимо проводить количественную и качественную оценку следующих параметров.
Количественная оценка ДЗН:
- размер диска зрительного нерва;
- соотношение экскавации к диску (Э/Д);
- соотношение нейроретинального пояска (НРП) к диску
Качественная оценка ДЗН:
- форма, высота и цвет НРП, тенденция к его истончению или отсутствие (краевая экскавация);
- деколорация атрофических участков ДЗН;
- сдвиг сосудистого пучка.
Размер диска зрительного нерва. Среднестатистические размеры ДЗН находятся в пределах от 1,9 до 2,8 мм2. К малым относят ДЗН площадью меньше 1,5 мм2, к средним - от 1,51 до 2,5 мм2, к большим > 2,51 мм2. При миопии ДЗН может немного (на 1,2 +/- 0,15%) возрастать на каждую диоптрию аметропии. Чем больше ДЗН, тем больше Э/Д и НРП. Соответственно, большая экскавация в большом ДЗН может быть физиологической, в то время как маленькая экскавация в маленьком ДЗН может быть следствием глаукомного повреждения, что существенно затрудняет офтальмоскопическую диагностику рассматриваемой патологии.
Соотношение Э/Д. Физиологическая экскавация ДЗН, как правило, имеет горизонтально-овальную форму: горизонтальный диаметр длиннее вертикального примерно на 8%. Увеличенная физиологическая экскавация при большом размере диска чаще имеет округлую форму. В норме экскавация на обоих глазах симметричная. При этом в 96% случаев соотношение Э/Д находится в пределах 0,3 ДД. В начальной стадии глаукомы чаще четких различий между физиологической и глаукомной экскавацией не существует.
Расширение экскавации при глаукоме обычно происходит во всех направлениях, однако чаще всего - в вертикальном, за счет истончения НРП в верхнем и нижнем секторах ДЗН, что связано с особенностями строения решетчатой пластинки.
При обследовании пациента с повышенным уровнем ВГД следует придерживаться принципа: чем больше экскавация, тем больше вероятность, что она глаукомная
Нейроретинальный поясок. При развитии глаукомного процесса постепенно происходит уменьшение ширины НРП, которое может быть равномерным по всей окружности, локальным краевым или сочетанным. Для глаукомы характерны также атрофические изменения в НРП. Клинически они проявляются в деколорации участков НРП, чаще в темпоральной зоне.
Перипапиллярная атрофия - истончение/разрушение хориоретинальной ткани вокруг ДЗН. При глаукоме распространенность перипапиллярной атрофии выше, особенно с носовой стороны диска.
При вторичной глаукоме следует учитывать возможные изменения ДЗН вследствие основного заболевания (отек, атрофия), при офтальмоскопии обращать внимание на наличие зон ишемии и неоваскуляризации, новообразований сетчатки.
Для документирования состояния сетчатки и ДЗН удобно использовать фоторегистрацию.
- Рекомендуется исследование поля зрения (компьютерная периметрия) всем пациентам с вторичной глаукомой и подозрением на данное заболевание с целью комплексной диагностики, оценки стадии и динамики течения глаукомного процесса [
12,
17] (см.
приложение Б).
Уровень убедительности рекомендаций
C (уровень достоверности доказательств - 5)
Комментарии: Исследование возможно при условии достаточного интеллектуального развития ребенка и наличии предметного зрения.
Значение имеет исследование поля зрения как с помощью неподвижных (статическая периметрия), так и движущихся стимулов Метод позволяет обнаружить даже минимальные дефекты как центрального, так и периферического поля зрения, существенно повышая эффективность диагностики и мониторинга начальной и развитой вторичной глаукомы у детей подросткового возраста. Оценке подлежат положение периферических границ поля зрения, наличие абсолютных и относительных скотом, границы слепого пятна. При оценке результатов статической автоматической периметрии, кроме того, используют такие индексы как средний дефект или среднее отклонение (MD) и очаговые дефекты (PSD).
В далекозашедшей стадии приемлемой альтернативой может быть исследование поля зрения с помощью движущихся стимулов для определения периферических границ ПЗ.
При оценке результатов периметрии у пациентов с вторичной глаукомой следует учитывать возможные изменения ПЗ вследствие основного заболевания.
- Рекомендуется оптическое исследование сетчатки, головки зрительного нерва и слоя нервных волокон с помощью компьютерного анализатора (оптическая когерентная томография, ОКТ) всем пациентам с вторичной глаукомой с целью количественной и качественной оценки состояния зрительного нерва, изменений сетчатки и хориоидеи при диагностике и мониторинге заболевания [
1,
12] (см.
приложение Б).
Уровень убедительности рекомендаций
C (уровень достоверности доказательств - 5).
Комментарии: исследование возможно при достаточной прозрачности оптических сред.
С помощью ОКТ при вторичной глаукоме можно выявить, записать и количественно оценить комплекс объективных морфометрических данных, нарастающих по мере ее прогрессирования:
- увеличение размеров экскавации ДЗН (глубина, ширина, объем);
- уменьшение толщины слоя нервных волокон сетчатки в перипапиллярной зоне;
- уменьшение ширины НРП;
- уменьшение толщины слоя ганглиозных клеток и ганглиозного комплекса.
При исходной и динамической оценке вышеперечисленных параметров следует оценивать влияние на них основного заболевания. В отсутствие других причин их ухудшение в динамике является важным признаком прогрессирования вторичной глаукомы.
При нормализации ВГД у детей с глаукомой может наблюдаться регресс изменений ДЗН: уменьшение размеров экскавации и увеличение размеров НРП.
- Рекомендуется оптическое исследование переднего отдела глаза с помощью компьютерного анализатора (ОКТ переднего отрезка глаза) пациентам с вторичной глаукомой с целью количественной и качественной оценки изменений со стороны переднего отрезка глаза [
1,
12].
Уровень убедительности рекомендаций
C (уровень достоверности доказательств - 5)
Комментарии. Бесконтактный метод, превосходящий по разрешающей способности ультразвуковое сканирование переднего отдела глаза, позволяет оценить структуру, измерить и зарегистрировать состояние слоев роговицы, радужки и параметры УПК.
- Рекомендуются регистрация зрительных вызванных потенциалов коры головного мозга
A05.26.002 и электроретинография
(A05.26.001) пациентам с вторичной глаукомой с целью объективной оценки функциональных нарушений сетчатки, зрительного нерва и зрительных проводящих путей [
1,
12].
Уровень убедительности рекомендаций
C (уровень достоверности доказательств - 5).
Комментарии. При некомпенсации ВГД прогрессирующее растяжение оболочек глаза обуславливает нарушение кровоснабжения, обменных и биохимических процессов в сетчатке и зрительном нерве. Это ведет сначала к компенсаторной активизации, а затем - к снижению биоэлектрической активности сетчатки, регистрируемой при электроретинографии.
Проведение электроретинографии до и после нормализации ВГД позволяет оценить состояние сетчатки и зрительного нерва, динамику изменений и прогнозировать конечные функциональные результаты. Регистрация супернормальной ЭРГ одновременно с высокими цифрами внутриглазного давления свидетельствует о непродолжительном периоде гипертензии и благоприятном функциональном исходе. Высокие цифры ВГД с низкой амплитудой ЭРГ характерны для более выраженных патологических изменений в структуре сетчатки и более тяжелом функциональном прогнозе. После нормализации ВГД амплитуда ЭРГ в течение 3 - 6 месяцев снижается до величин, соответствующих стадии заболевания и сохранности нейроэпителия сетчатки. При стойкой нормализации ВГД ЭРГ имеет тенденцию к умеренному повышению амплитуды.
Зрительные вызванные потенциалы уже в начальной стадии глаукомы меняют свои амплитудно-временные характеристики во всем диапазоне пространственных частот, что отражает состояние аксонов ганглиозных клеток сетчатки. По мере прогрессирования заболевания латентность увеличивается, а амплитуда снижается, и к абсолютной стадии глаукомы зрительные вызванные потенциалы не регистрируются. При стойкой компенсации внутриглазного давления происходит стабилизация, а затем частичное восстановление амплитудно-временных характеристик ЗВП.
Особенно важными представляются данные ЭФИ при отсутствии возможности оценки остроты зрения из-за возраста ребенка и при помутнении оптических сред, когда нельзя визуализировать структуры заднего полюса.
При оценке результатов ЭФИ у пациентов с вторичной глаукомой следует учитывать возможные изменения показателей вследствие основного заболевания.
- Рекомендуется ультразвуковое исследование глазного яблока всем пациентам с вторичной глаукомой и подозрением на данное заболевание с целью определения размеров и структурных изменений глазного яблока
[12] (см.
приложение Б).
Уровень убедительности рекомендаций
C (уровень достоверности доказательств - 5).
Комментарии: Ультразвуковая биометрия глаза (А-сканирование или эхобиометрия) позволяет определить передне-задний размер глазного яблока, глубину передней камеры, толщину хрусталика, что важно в комплексной оценке прогрессирования глаукомы и в ряде случаев определения патогенетических механизмов повышения ВГД.
Ультразвуковое исследование глазного яблока позволяет оценить состояние внутренних структур глаза (положение оболочек, хрусталика, состояние стекловидного тела, и др.), что особенно актуально при непрозрачных преломляющих средах.
Ультразвуковое сканирование переднего отдела глаза проводится при необходимости получить детальное изображение структур переднего отрезка глаза (особенно важно при помутнении роговицы), УПК и задней камеры. При этом возможно измерить толщину склеры, роговицы, радужки, цилиарного тела, хрусталика, глубину передней камеры, величину иридокорнеального угла (град.), определить наличие, структуру и размеры патологических образований переднего отрезка глаза и др. При вторичной глаукоме у детей возможно изменение толщины и структуры роговицы, толщины, структуры и положения радужки, размеров иридокорнеального угла, размеров и положения хрусталика, положения интраокулярной линзы, структуры, размеров и положения цилиарного тела и др. Анализ выявленных изменений позволяет уточнить причину развития и выработать оптимальную тактику лечения вторичной глаукомы.
2.5 Иные диагностические исследования
При вторичной глаукоме у детей не применяются.
3. Лечение, включая медикаментозную и немедикаментозную терапии, диетотерапию, обезболивание, медицинские показания и противопоказания к применению методов лечения
Лечение детей с вторичной глаукомой проводится с помощью гипотензивных медикаментозных препаратов, лазерными и хирургическими методами.
3.1 Медикаментозное гипотензивное лечение
- Рекомендуется назначение противоглаукомных препаратов и миотических средств всем пациентам с вторичной глаукомой с целью достижения целевого ВГД и предотвращения прогрессирования ГОН
[12] (см.
приложение Б).
Уровень убедительности рекомендаций -
C (уровень достоверности доказательств - 5).
Комментарии. В настоящее время в России имеется широкий спектр противоглаукомных препаратов. Механизм, эффективность и возможные побочные эффекты их действия представлены в таблице 6.
Таблица 6.
Медикаментозные средства для лечения глаукомы
Группа препаратов | Механизм действия | Ожидаемый гипотензивный эффект | Побочные эффекты |
Бета-адреноблокаторы (S01ED) | Снижение продукции внутриглазной жидкости: - угнетение функции ресничного эпителия; - сужение передних цилиарных артерий. | 20 - 25% от исходного уровня ВГД | Апноэ, бронхопазм, брадикардия |
Ингибиторы карбоангидразы (S01EC) | Снижение продукции водянистой влаги: Торможение образования ионов бикарбоната с последующим снижением транспорта Na и жидкости. | > 25% от исходного уровня ВГД (эффективность системного применения выше) | При системном применении - метаболический ацидоз, парестезии, диарея, анорексия, подавление роста, уролитиаз. При местном применении раздражение и воспалительные реакции переднего отрезка глазного яблока, головная боль, кожные реакции |
Аналоги простагландинов (S01EE) | Улучшение оттока водянистой влаги по увеосклеральному пути. | 25 - 35% от исходного уровня ВГД | Гиперемия, раздражение глаз, утолщение и удлинение ресниц, потемнение радужки, увеит, макулярный отек |
Миотики (парасимпатомиметики) S01EB | Улучшение оттока водянистой влаги через трабекулярную сеть: сокращение сфинктера зрачка и цилиарной мышцы способствует открытию шлеммова канала и трабекулярной сети. | 17 - 20% от исходного уровня ВГД | Спазм аккомодации, гиперемия конъюнктивы, головные боли |
 (Симпатомиметики для лечения глаукомы) (S01EA) | Снижение продукции водянистой влаги. Улучшение оттока водянистой влаги по увеосклеральному пути. | 20% от исходного уровня ВГД | раздражение глаза, катаракта, сонливость (у детей до 2 лет), тахиаритмия, апноэ повышение АД |
Однако в настоящее время детям до одного года разрешена только часть гипотензивных препаратов. Основные зарегистрированные лекарственные средства и их возрастные ограничения представлены в таблице 7.
Таблица 7.
Возрастные ограничения к назначению наиболее распространенных в Российской Федерации гипотензивных препаратов
МНН | Минимальный возраст |
Тимолол* | С рождения |
Дорзоламид** | С 1 недели |
Латанопрост | С 1 года |
Бримонидин | С 2 лет |
Пилокарпин** | Не указан |
Комбинированные противоглаукомные средства не разрешены в детском возрасте и применяются по строгим показаниям.
Гипотензивная терапия назначается сразу после выявления повышенного ВГД. При выборе препаратов необходимо учитывать их эффективность, возраст ребенка, возможные побочные эффекты, потенциальную стоимость, доступность и предпочтения пациента (родителей пациента).
Необходимо стремиться к снижению ВГД до уровня "целевого"
(табл. 2).
Основные принципы гипотензивной терапии:
1. Лечение начинать с монотерапии. Препаратами первого выбора в зависимости от клинической ситуации являются ингибиторы карбоангидразы,

или аналоги простагландина. У пациентов с постувеальной глаукомой противопоказано применение миотиков, а аналоги простагландина назначаются только при неактивном воспалении.
2. Если препарат первой линии не эффективен, необходимо заменить его на препарат из другой фармакологической группы.
3. При недостаточности монотерапии следует назначить комбинацию препаратов или комбинированные препараты.
4. В процессе лечения необходимо тщательно контролировать общий и локальный статус ребенка для раннего выявления возможных побочных эффектов терапии.
Показатели эффективности:
1. Удержание ВГД в пределах оптимального (целевого) уровня.
2. Отсутствие ускользания эффекта в течение длительного периода.
3. Минимальное системное воздействие, минимум побочных эффектов.
Местные гипотензивные препараты применяют как самостоятельный вид терапии, а также в период подготовки ребенка к операции и в ряде случаев при недостаточном гипотензивном эффекте вмешательства.
Как самостоятельный вид лечения гипотензивная терапия применяется преимущественно в случаях открытоугольной и смешанной (с наличием гониосинехий) формах глаукомы, при этом в сроки более 5 лет нормализовать ВГД удается в 30 - 50% случаев
[24].
3.2 Медикаментозное нейротрофическое лечение
- Рекомендуется медикаментозное нейротрофическое лечение детям с вторичной глаукомой с целью сохранения и стимуляции зрительных функций
[12] (см.
приложение Б).
Уровень убедительности рекомендаций
C (уровень достоверности доказательств - 5).
Комментарии. Ишемия зрительного нерва, а также растяжение оболочек и компрессионное давление на сетчатку и хориоидею при глаукоме приводит к апоптозу нейрональных элементов зрительной системы.
Для нейротрофического лечения применяют препараты, влияющие на периферическое кровообращение и улучшающие микроциркуляцию: другие психостимуляторы и ноотропные препараты (N06BX), прочие препараты для лечения заболеваний нервной системы (N07XX), ангиопротекторы (C05), дротаверин** (A03AD02), папаверин (A03AD01) поливитамины, в комбинации с другими средствами (A11A). Терапию следует проводить регулярно 2 раза в год.
3.3 Хирургическое лечение
- Рекомендуется хирургическое и/или лазерное лечение детям с вторичной глаукомой с целью достижения целевого ВГД и предотвращения прогрессирования ГОН [
1,
4,
5,
6,
8,
11,
12,
26 -
61] (см.
приложение Б).
Уровень убедительности рекомендаций
B (уровень достоверности доказательств - 4).
Комментарии. Хирургическое лечение показано в случаях медикаментозной некомпенсации глаукомы у пациентов с открытоугольной и смешанной (с наличием гониосинехий) формах глаукомы, а также при глаукоме зрачкового блока, факогенной, злокачественной глаукоме, в ряде случаев при глаукоме на фоне рефрактерной гифемы или гемофтальма
[21].
Методы хирургического лечения вторичной глаукомы у детей предусматривают 3 направления:
- восстановление путей оттока ВГЖ;
- сокращение продукции водянистой влаги;
- оптико-реконструктивные вмешательства для восстановление нормальной внутриглазной циркуляции ВГЖ
Выбор хирургического вмешательства определяется:
- уровнем исходного и "целевого" ВГД;
- характером ретенции оттоку (этиопатогенетической формой глаукомы);
- данными анамнеза о предшествующих лазерных и/или хирургических вмешательствах и их эффективности;
- техническими возможностями, опытом и предпочтениями хирурга
Гониотомия.
A16.26.067. По данным ряда исследований эффективна при увеальной и афакической глаукоме [
1,
11,
27,
31,
32,
39,
42,
43,
45,
50,
56,
61].
Этапы хирургического лечения включают парацентез роговицы, введение в камеру вискоэластика. Далее с помощью введенного в переднюю камеру гониотомического ножа производится разрушение ткани, закрывающей трабекулу и самой трабекулы с противоположной стороны камеры на 1000 - 1100 (в пределах визуализации гониолинзой). После успешной манипуляции ВГЖ дренируется в Шлеммов канал. В случаях неудачи манипуляции можно повторять. Возможные осложнения операции включают гифему, циклодиализ, иридодиализ, периферические передние синехии, а также катаракту.
Трабекулотомия.
A16.26.069 Операцию можно применять для лечения различных типов вторичной глаукомы у детей - афакической, постувеальной и др. [
1,
11,
12,
32,
43,
45,
56,
57,
60].
Возможно выполнение трабекулотомии с использованием металлических зондов - трабекулотомов и с помощью нити или микрокатетера с освещенным атравматическим наконечником по окружности 360 градусов.
Стандартная трабекулотомия. После разреза конъюнктивы выкраивают склеральный лоскут на половину толщины склеры. Локализуют Шлеммов канал, вскрывают его радиально, а во входное отверстие вводят рабочий зонд трабекулотома насколько позволяет кривизна зонда, и, проворачивая его вращательным движением в сторону передней камеры, извлекают по принципу "разрушая-уходи".
Трабекулотомия с использованием нити по окружности 360 градусов. В ходе операции используется полипропиленовая нить 6/0 с оплавленным с помощью термокаутера закругленным концом. Нить в просвете Шлеммового канала медленно продвигают анатомическим пинцетом, а для контроля ее положения используют гониолинзу. После ее проведения проксимальный и дистальный концы выводят через разрез склеры и натягивают в противоположных направлениях иглодержателями, производя таким образом трабекулотомию на 360 градусов. Вместо полипропиленовой шовной нити в Шлеммов канал также можно ввести микрокатетер с подсвеченным концом, для лучшей визуализации катетера по мере его продвижения в канале.
Возможные осложнения трабекулотомии включают гифему, серозную или геморрагическую ЦХО, иридодиализ, циклодиализ, отслойку десцеметовой оболочки, отрыв цинновых связок.
Синустрабекулоэктомия (трабекулоэктомия)
A16.26.070 - фистулизирующая операция, часто проводимая в качестве первичной операции при глаукоме различной этиологии у детей [
1,
4,
5,
8,
10,
11,
12,
32,
34,
38,
40,
45,
47,
52,
56]. Цель операции - создание обходного пути для оттока ВГЖ путем формирования роговично-склеральной фистулы.
Методика выполнения оперативного вмешательства. Разрез конъюнктивы выполняют в 6 мм от лимба, далее конъюнктиву отсепаровывают тупым путем максимально кпереди. При первичной операции разрез локализуется в верхнем отделе с 11 до 1 часа. Формируют склеральный лоскут, чаще П-образной формы, размерами 4 мм по лимбу и 3 мм от лимба толщиной от 1/2 до 2/3 склеры. Далее лезвием делают боковые радиальный разрезы в области трабекулярной зоны до входа в переднюю камеру и ножницами Vannas соединяют эти разрезы, выкраивая прямоугольный участок трабекулярной ткани. После формирования фистулы радужка может вставиться в нее, что облегчает выполнение иридэктомии. Ее захватывают пинцетом и иссекают в зоне над фистулой. Возможно выполнение ириденклейзиса
(A16.26.061), при этом радужку у корня не иссекают, а формируют из нее клапан основанием к лимбу, который выводят под склеральный лоскут. Затем склеральный лоскут фиксируют на своем ложе узловыми швами и накладывают шов на конъюнктиву.
Причиной неудач, особенно в отдаленный период, является послеоперационный эписклеральный фиброз зоны фильтрации, особенно выраженный в детском возрасте. Интраоперационное применение антиметаболитов #фторурацил**, #митомицин** значительно улучшает отдаленное результаты трабекулоэктомии, однако чревато серьезными осложнениями - истончением фильтрационной подушки, стойкой чрезмерной гипотонией, блебитом и эндофтальмитом.
Возможные осложнения операции включают гипотонию, синдром мелкой передней камеры, гифему, ЦХО, макулярный отек, формирование передних и/или задних синехий, инкапсуляцию фильтрационной подушки, чрезвычайно редко - отслойку сетчатки и эндофтальмит.
Непроникающая глубокая склерэктомия (
A16.26.117,
A16.26.117.001) - это один из вариантов трабекулэктомии, при котором под поверхностным лоскутом удаляется внутренняя стенка Шлеммова канала и узкая полоска периферической части роговицы до десцеметовой мембраны, то есть передняя камера не вскрывается, а фильтрация ВГЖ осуществляется через трабекуло-десцеметову мембрану [
1,
12,
35,
40]. Преимуществом операции является редкое развитие таких интраоперационных осложнений как гифема, ЦХО, экспульсивное кровоизлияние, а также меньший риск послеоперационой гипотонии и связанных с ней осложнений (макулярный отек, ЦХО, хориоидальные геморрагии, прогрессирование катаракты), недостатком - плохая фильтрация через трабекуло-десцеметову мембрану при наличии гониосинехий в зоне вмешательства, например, при постувеальной глаукоме.
Преимуществом комбинации трабекулотомии с трабекулоэктомией два отдельных механизма увеличения оттока ВГЖ - через трабекулярную сеть и через трабекулэктомическую фистулу. Однако избыточной фильтрации и гипотонии не наблюдается, а ВГД может оставаться нормальным, даже если один из путей перестал функционировать
[1].
Имплантация дренажа антиглаукоматозного
A16.26.130 показана при рефрактерной глаукоме (при неэффективности других вмешательств), при глаукоме на фоне афакии, авитрии и в других ситуациях, когда неконтролируемая гипотония в раннем послеоперационном периоде чревата ЦХО и прочими осложнениями. Дренажная хирургия также может быть операцией выбора в случаях, когда фильтрующие операции заведомо неэффективны - при выраженных изменениях переднего сегмента глаза, заращениии угла передней камеры [
1,
4,
8,
10,
11,
12,
31,
32,
33,
36,
44,
45,
48,
50,
55,
56,
58,
59].
Варианты антиглаукомных дренажных устройств:
- трубчатые дренажные системы, осуществляющие отток жидкости из передней камеры (325010 - Шунт для лечения глаукомы***)), которые подразделяются на бесклапанные (однопластинчатые и двухпластинчатные дренажи) и клапанные. Преимуществом клапанных дренажей является ограничение потока жидкости с помощью однонаправленного клапана, что снижает риск послеоперационной гипотонии.
- дренажи, препятствующие избыточному рубцеванию (склеро-склеральному и склеро-конъюнктивальному) и пролонгирующие пассивный ток жидкости из передней камеры (дренаж коллагеновый антиглаукоматозный).
Техника операции имплантации трубчатой дренажной системы не отличается от таковой у взрослых, однако должна выполняться с учетом анатомических особенностей детского глаза, особенно при увеличении его размеров вследствие глаукомы. Формируют лоскут конъюнктивы, основанием к своду в выбранном квадранте, конъюнктиву отсепаровывают тупым путем до склеры. Платформу клапана помещают в выбранный квадрант и фиксируют к склере нерассасывающимся шовным материалом 7-0 или 9-0 далее 8 мм от лимба, с целью уменьшить фибропластические реакции, источником которых являются клетки теноновой капсулы. При небольшой орбите ребенка для облегчения фиксации платформы в соответствующем положении имплантата показано выполнение кантотомии. Расположение трубки в витреальной полости возможно только после проведения субтотальной витрэктомии, так как остатки стекловидного тела могут притягиваться к раструбу трубки и блокировать его.
Для профилактики эрозии через конъюнктиву экстраокулярную часть трубки покрывают консервированной склерой, роговицей или перикардом.
Возможные осложнения операции включают переднее смещение трубки с контактом ее с роговицей, ретракцию трубки, ретракцию радужки к трубке, приводящую к изменению формы зрачка, эрозию конъюнктивы с прорезыванием трубки, нарушение подвижности глазного яблока, диплопию и ограничение взора, обструкцию дренажной трубки кровью, фибрином, капсулой хрусталика или стекловидным телом, гифему, ЦХО, инкапсуляцию фильтрационной подушки, чрезвычайно редко - отслойку сетчатки и эндофтальмит.
При инкапсуляции или рубцевании фильтрационной подушки после фистулизирующих операций или имплантации антиглаукоматозного дренажа возможно проведение ревизии (нидлинга) фильтрационной подушки (
A16.26.120.001,
A16.26.120.002).
Циклодеструктивные операции направлены на разрушение и атрофию цилиарного тела [
1,
11,
12,
26,
30,
38,
41,
45,
56]. В настоящее время наиболее часто применяется лазерная циклокоагуляция, для проведения которой предложено несколько доступов (транссклеральный, транспупиллярный, внутриглазной) и несколько типов лазеров - Nd:YAG лазер, диодный полупроводниковый лазер. Диодный лазер (длина волны 809 нм) обладает потенциальным преимуществом, по сравнению с YAG лазером из-за большего поглощения меланином пигментного эпителия цилиарного тела при хорошей сохранности других структур, через которые проходит лазерный луч. Соответственно, для достижения гистологических изменений в цилиарном теле требуется меньше энергии. Наиболее часто проводится контактная диодная лазерная транссклеральная циклокоагуляция
A22.26.018.
Операцию, как правило, выполняют при тяжелых рефрактерных глаукомах, когда ангулярная, фистулизирующая и дренажная хирургия не дали эффекта или хирургия невыполнима из-за рубцовых изменений конъюнктивы, а также на глазах низким функциональным прогнозом.
Энергия воздействия и число наносимых коагулятов варьируют в зависимости от исходного уровня ВГД и степени пигментации радужки (как косвенного показателя пигментации цилиарных отростков). Всего производится 15 - 20 аппликаций в 1,5 мм от лимба при перпендикулярном расположении зонда с легким поддавливанием по кругу, избегая верхних отделов. Мощность и экспозиция для диодного лазера соответственно составляют 0,5 - 1,0 вт и 0,5 - 2 с, начиная с минимальных значений и постепенно повышая дозу излучения. При появлении акустического хлопка в момент коагуляции (pop-corn - эффект) необходимо уменьшить мощность для минимизации риска чрезмерной травматизации цилиарного тела.
Возможные осложнения операции включают иридоциклит, гифему, гемофтальм, эрозию роговицы, деформацию зрачка, гипотонию, вплоть до субатрофии глазного яблока. Вместе с тем аккуратное дозирование параметров лазерного излучения позволяет свести число таких осложнений к минимуму.
Менее травматичным и более безопасным методом является микроимпульсная лазерная транссклеральная циклокоагуляция, которая, в отличие от непрерывно-волновой циклокоагуляции, имеет два цикла: "включения" и "выключения". Во время цикла "выключения" участки цилиарного тела, которые были подвержены тепловому воздействию, охлаждаются, что позволяет защитить их от чрезмерного термического повреждения. Гипотензивный эффект достигается за счет щадящего термического повреждения цилиарного тела и снижения секреции ВГЖ, усиления увеосклерального оттока. Метод позволяет избежать чрезмерного необратимого повреждения цилиарного тела и, помимо показаний к стандартной диод-лазерной циклокоагуляции, может быть использован как первичное вмешательство у детей с высокими зрительными функциями или при ранней некомпенсации ВГД после ангулярных, фистулизирующих или дренажных операций [
12,
37,
54].
Послеоперационное рубцевание заканчивается через 2 - 3 недели, при показаниях повторные вмешательства можно проводить с интервалом не менее 1 месяца.
При факогенной глаукоме первым этапом показано удаление смещенного, набухшего или поврежденного хрусталика (
A16.26.092.002 Удаление вывихнутого хрусталика,
A16.26.092.004 Удаление хрусталиковых масс,
A16.26.092.005 Ленсэктомия). В ряде случаев операция позволяет добиться компенсации ВГД. При некомпенсации глаукомы следует выполнить одну из антиглаукоматозных операций (в зависимости от клинической ситуации - фистулизизирующая, имплантация антиглаукоматозного дренажа, циклодеструктивная).
При глаукоме, обусловленной зрачковым блоком, проводится срочная лазерная
(A22.26.005) или хирургическая
(A16.26.060) иридэктомия [
1,
4,
5,
12,
28,
29,
53], которая при наличии периферических передних или задних синехий может быть дополнена лазерным синехиолизисом
(A22.26.020) в случае хирургического вмешательства - реконструкцией угла передней камеры
(A16.26.146). При злокачественной глаукоме в артифакичных или афакичных глазах выполняется срочная лазерная гиалоидотомия, в факичных -
A16.26.092.005 Ленсэктомия или витрэктомия передняя
A16.26.089.001 через плоскую часть цилиарного тела в сочетании с гиалоидотомией и иридэктомией.
4. Медицинская реабилитация и санаторно-курортное лечение, медицинские показания и противопоказания к применению методов медицинской реабилитации, в том числе основанных на использовании природных лечебных факторов
- Рекомендуется физиотерапевтическое лечение детям с вторичной глаукомой с целью сохранения и стимуляции зрительных функций
[12] (см.
приложение Б).
Уровень убедительности рекомендаций
C (уровень достоверности доказательств - 5).
Комментарии. Терапию следует проводить регулярно 2 раза в год. В комплекс лечения можно включать физиотерапевтические методы: электрофорез и магнитофорез с нейротрофическими, и сосудорасширяющими препаратами, чрескожную электростимуляцию зрительного нерва (табл. 8).
Таблица 8.
Физиотерапевтические методы реабилитации
Наименование метода | Способ применения, медикаментозные препараты | Частота курсов |
Низкочастотная магнитотерапия на орган зрения - пульсирующим и вращающимся. | Частота 50 гц - до 10 мТа | Курсы 2 раза в год по 10 процедур |
Чрескожная короткоимпульсная электростимуляция (ЧЭНС) | Терапевтическая доза 2 - 2,5 порога. | Курсы 2 раза в год по 10 процедур |
Магнитофорез | другие психостимуляторы и ноотропные препараты (N06BX) | Курсы 2 раза в год по 5 процедур |
Электрофорез эндоназальный | Спазмолитики (A03AD Папаверин и его производные) | Курсы 2 раза в год по 10 процедур |
Противопоказания к нейротрофической терапии:
1. Нестабильная компенсация глаукомного процесса.
2. Отсутствие возможности регулярно контролировать ВГД.
3. Тяжелая сопутствующая общесоматическая патология.
4. Непереносимость назначаемых медикаметозных средств.
Возможно включение в схемы лечения:
- Биорезонансная терапия в рефлексотерапии - лечение эндогенными и экзогенными электромагнитными полями.
- Воздействие излучением видимого диапазона через зрительный анализатор (цветоимпульсная терапия) по методике Т.П. Тетериной
- Рефлексотерапии - акупунктуры
- Мануальной терапии
Курсы поддерживающей терапии следует проводить регулярно 2 раза в год.
При начальных дистрофических изменениях роговицы применяют гели-кератопротекторы (дексапантенол S01XA12) и витамино-насыщенные растворы (таурин S01XA). При тотальных стромальных помутнениях консервативное лечение неэффективно. Данные случаи могут быть показанием к кератопластике (при условии компенсации глаукомного процесса и благоприятном функциональном прогнозе).
Важным является функциональное лечение, направленное на борьбу с амблиопией путем коррекции аметропии и плеоптики. У детей с вторичной глаукомой чаще выявляется миопия, нередко средней и высокой степеней, обязательно требующая коррекции.
- Не рекомендуется санаторно-курортное лечение детскому населению с вторичной глаукомой.
5. Профилактика и диспансерное наблюдение, медицинские показания и противопоказания к применению методов профилактики
- Рекомендуются приемы (осмотр, консультация) врача-офтальмолога детям с риском развития вторичной глаукомы с целью ее раннего выявления
[5] (см.
приложение Б).
Уровень убедительности рекомендаций
C (уровень достоверности доказательств - 5).
Комментарии. Возможные этио-патогенетические факторы риска и клинические проявления вторичной глаукомы указаны в
разделах 1.2 и
1.6. Осмотры проводятся не реже 1 раза в 3 мес.
- Рекомендуется диспансерное наблюдение врача-офтальмолога детям с вторичной глаукомой с целью мониторинга глаукомного процесса и коррекции лечения
[5].
Уровень убедительности рекомендаций
C (уровень достоверности доказательств - 5).
Комментарии. Дети с подозрением на вторичную глаукому или установленным диагнозом ставятся на диспансерный учет в поликлинике с частотой осмотров согласно таблице 9.
Таблица 9.
Частота диспансерного наблюдения детей с глаукомой врачом-офтальмологом
Течение | Частота осмотров |
Подозрение на глаукому | Ежемесячно |
После хирургического лечения | Первый осмотр не позже, чем через 1 неделю после выписки из стационара |
Нестабильное | Не реже 1 раза в месяц |
Стабильное | 1 раз в 3 - 6 месяцев |
Всем детям проводят комплекс обследований, включающий оценку состояния переднего и заднего отделов глаза, измерение ВГД, определение рефракции и зрительных функций: визометрия, рефрактометрия, офтальмотонометрия, компьютерная периметрия, биомикроскопия глаза, офтальмоскопия/биомикроскопия глазного дна, при необходимости оптическое исследование сетчатки и головки зрительного нерва и слоя нервных волокон с помощью компьютерного анализатора (оптическая когерентная томография, ОКТ)
6. Организация оказания медицинской помощи
Оказание медицинской помощи пациентам с вторичной глаукомой и подозрением на это заболевание осуществляется в соответствии с "
Порядком оказания медицинской помощи детям при заболеваниях глаза, его придаточного аппарата и орбиты", утвержденного приказом МЗ РФ N 442н от 25.10.2012 г.
Диагностика вторичной глаукомы осуществляется врачом-офтальмологом, выделяющим среди пациентов с офтальмопатологией группы риска развития вторичной глаукомы, с подозрением на вторичной глаукому и с развитием данного заболевания. На консультацию к врачу-офтальмологу также направляют детей с риском развития вторичной глаукомы (например, получающих системные глюкокортикоиды) врачи-педиатры участковые, врачи общей практики (семейные врачи). Врач-офтальмолог проводит комплексное обследование и определяет тактику лечения, при показаниях назначает медикаментозную терапию. При необходимости проведения диагностических процедур с применением анестезии дети направляются в детское офтальмологическое отделение.
При наличии показаний к хирургическому лечению у ребенка с установленным диагнозом глаукомы, данное лечение осуществляется в условиях детского офтальмологического стационара. После оказания медицинской помощи в стационаре дети направляются в детский офтальмологический кабинет для дальнейшего диспансерного наблюдения врачом-офтальмологом.
7. Дополнительная информация (в том числе факторы, влияющие на исход заболевания или состояния)
Прогноз вторичной глаукомы у детей определяется ее этиологией, своевременностью диагностики и успешностью консервативного и хирургического лечения. Предикторами хорошего функционального прогноза являются невысокий исходный уровень офтальмотонуса, его стабильно нормальные значения на фоне консервативного лечения или отсутствие потребности в офтальмогипотензивной терапии после операции.
Предикторами низкого функционального прогноза являются: рефрактерное течение глаукомы, а также длительное течение заболевания.
Критерии оценки качества медицинской помощи
Таблица 10.
Критерии оценки качества медицинской помощи
Критерий | Оценка выполнения (да\нет) |
Выполнена визометрия | да\нет |
Выполнена офтальмотонометрия | да\нет |
Выполнена эхобиометрия | да\нет |
Выполнена биомикроскопия глаза | да\нет |
Выполнена офтальмоскопия | да\нет |
Выполнено оптическое исследование сетчатки головки зрительного нерва и слоя нервных волокон с помощью компьютерного анализатора (оптическая когерентная томография, ОКТ), | да\нет |
Выполнена компьютерная периметрия | да\нет |
Выполнена гониоскопия | да\нет |
Проведено лазерное лечение и/или хирургическое лечение (в зависимости от медицинских показаний и при отсутствии медицинских противопоказаний) с достижением целевого ВГД и прекращением прогрессирования глаукомной оптической нейропатии | да\нет |
Выполнено назначение противоглаукомных препаратов и миотических средств (в зависимости от медицинских показаний и при отсутствии медицинских противопоказаний) с достижением целевого ВГД и прекращением прогрессирования глаукомной оптической нейропатии | да\нет |
| |
1. Allingham R.R., Damji R., Freedman S., Moroi S., Shafranov G. Shields' textbook of glaucoma. 5
th edition. Lippincott Williams & Wilkins, 2005. 702 p.
2. Chen T.C., Bhatia L.S., Walton D.S. Complications of pediatric lensectomy in 193 eyes Ophthalmic Surg Lasers Imaging. 2005; 36(1): 6 - 13.
3. Choe S., Kim Y.K., Ha A. Nationwide incidence of and risk factors for undergoing incisional glaucoma surgery following infantile cataract surgery. Sci Rep. 2024; 14(1): 16286. doi: 10.1038/s41598-024-66559-z.
4. Foster C.S., Havrlikova K., Baltatzis. S. et al., Secondary glaucoma in patients with juvenile rheumatoid arthritis-associated iridocyclitis. Acta Ophthalmol Scand. 2000; 78(5): 576 - 9. doi: 10.1034/j.1600-0420.2000.078005576.x.
5. Катаргина Л.А., Хватова А.В. Эндогенные увеиты у детей и подростков. Москва: Медицина, 2000. 320 с.
6. Катаргина Л.А., Денисова Е.В., Старикова А.В., Гвоздюк Н.А. Вторичная глаукома при увеитах у детей на фоне синдрома Фогта-Коянаги-Харада. Российский офтальмологический журнал. 2008; 3: 13 - 17.
7. Катаргина Л.А., Круглова Т.Б., Демченко Е.Н., Овчинникова А.В. К вопросу о патогенезе вторичной глаукомы после удаления врожденных катаракт Российский офтальмологический журнал 2011; 3: 47 - 51.
8. Kaur S., Kaushik S., Pandav S.S. Pediatric uveitic glaucoma. J Current Glau Prac. 2013; 7(3): 115 - 7. doi: 10.5005/jp-journals-10008-1147.
9. Kaur S., Kaushik S., Pandav S.S. Traumatic glaucoma in children. J Curr Glaucoma Pract. 2014; 8(2): 58 - 62. doi: 10.5005/jp-journals-10008-1162.
10. Kotaniemi K., Sihto-Kauppi K. Occurrence and management of ocular hypertension and secondary glaucoma in juvenile idiopathic arthritis-associated uveitis: an observational series of 104 patients. Clin Ophthalmol. 2007; 1(4): 455 - 9.
11. Kirwan C., O"Keefe M. Paediatric aphakic glaucoma Acta Ophthalmol Scand. 2006; 84(6): 734 - 9. doi: 10.1111/j.1600-0420.2006.00733.x.
12. Национальное руководство по глаукоме для практикующих врачей. Под ред. Е.А. Егорова, В.П. Еричева. 4е издание, исправленное и дополненное. М., "ГЕЭТАР-Медиа", 2021. 381 с.
13. Nieves-Moreno M., Peralta J., Noval S. Neovascular glaucoma in children: A case series and a review of the literature. Eur J Ophthalmol. 2022; 32(6): 3289 - 3294. doi: 10.1177/11206721221078678.
14. Садовникова Н.Н., Бржеский В.В., Зерцалова М.А., Баранов А.Ю. Структура "детской" глаукомы - результаты 20-тилетнего наблюдения. Национальный журнал глаукома. 2023; 22(2): 71 - 80.
15. Sijssens K.M., Rothova A., Berendschot T.T., de Boer J.H. Ocular hypertension and secondary glaucoma in children with uveitis. Ophthalmology. 2006 May; 113(5): 853 - 9.e2. doi: 10.1016/j.ophtha.2006.01.043.
16. Stroh I.G., Moradi A., Burkholder B.M. et al. Occurrence of and risk factors for ocular hypertension and secondary glaucoma in juvenile idiopathic arthritis-associated uveitis. Ocul Immunol Inflamm. 2017; 25(4): 503 - 512. doi: 10.3109/09273948.2016.1142573.
17. Tripathi R.C., Tripathi B.J., Haggerty C. Drug-induced glaucomas: mechanism and management. Drug Saf. 2003; 26(11): 749 - 67. doi: 10.2165/00002018-200326110-00002.
18. Urban B.,

A. Aphakic glaucoma after congenital cataract surgery with and without intraocular lens implantation. Klin Oczna. 2010; 112(4 - 6): 105 - 7.
19. Hoguet A., Grajewski A., Hodapp E., Chang Ta C.P. A retrospective survey of childhood glaucoma prevalence according to Childhood Glaucoma Research Network classification. Indian J Ophthalmol. 2016; 64(2): 118 - 23. doi: 10.4103/0301-4738.179716.
20. Нестеров А.П., Бунин А.Я. О новой классификации первичной глаукомы. Вестник офтальмологии. 1977; 5; 38 - 42.)
21. Thau A., Lloyd M., Freedman S. et al. New classification system for pediatric glaucoma implications for clinical care and a research registry. Curr Opin Ophthalmol 2018; 29: 385 - 394. http://doi.org/10.1097/ICU.0000000000000516
22. Belovay G.W., Goldberg I. The thick and thin of the central corneal thickness in glaucoma. Eye (Lond) 2018; 32(5): 915 - 923. doi: 10.1038/s41433-018-0033-3.
23. Doughty M.J., Laiquzzaman M.,

A. et al. Central corneal thickness in European (white) individuals, especially children and the elderly, and assessment of its possible importance in clinical measures of intra-ocular pressure. Ophthalmic Physiol Opt. 2002; 22(6): 491 - 504. doi: 10.1046/j.1475-1313.2002.00053.x.
24. Bradfield Y.S., Melia B.M., Repka M.X. et al. Central corneal thickness in children. Arch Ophthalmol. 2011 Sep; 129(9): 1132 - 8. doi: 10.1001/archophthalmol.2011.225.
25. Катаргина Л.А., Денисова Е.В., Ибейд Б.Н.А. Результаты современной гипотензивной терапии постувеальной глаукомы у детей. XII Российский общенациональный офтальмологический форум. 2019; 1: 322 - 325
26. Abdelrahman A.M., El Sayed Y.M. Micropulse versus continuous wave transscleral cyclophotocoagulation in refractory pediatric glaucoma. J Glaucoma. 2018; 27(10): 900 - 905. doi: 10.1097/IJG.0000000000001053.
27. Aktas Z., Gulpinar Ikiz G.D. Current surgical techniques for the management of pediatric glaucoma: a literature review. Front. Ophthalmol., 2023; 3 https://doi.org/10.3389/fopht.2023.1101281
28. Арестова Н.Н. Лазерная хирургия зрачкового блока у детей у детей. Российская педиатрическая офтальмология. 2013; 2: 12 - 18.
29. Арестова Н.Н., Катаргина Л.А., Денисова Е.В. и др. Лазерная иридэктомия при зрачковом блоке у детей с эндогенными увеитами. Офтальмология; 2023; 20(1): 69 - 75. doi.org/10.18008/1816-5095-2023-1-69-75
30. Autrata R., Rehurek J. Long-term results of transscleral cyclophotocoagulation in refractory pediatric glaucoma patients. Ophthalmologica. 2003; 217: 393 - 400. doi.org/10.1159/000073068
31. Bohnsack B.L., Freedman S.F. Surgical outcomes in childhood uveitic glaucoma. Am J Ophthalmol. 2013; 155(1): 134 - 142.
32. Bothun E.D., Guo Y., Christiansen S.P. et al. Outcome of angle surgery in children with aphakic glaucoma. J AAPOS. 2010; 14(3): 235 - 9. doi: 10.1016/j.jaapos.2010.01.005.
33. Chen A., Yu F., Law S.K., Giaconi J.A. et al. Valved glaucoma drainage devices in pediatric glaucoma: Retrospective long-term outcomes. JAMA Ophthalmol. 2015; 133(9): 1030 - 5. doi: 10.1001/jamaophthalmol.2015.1856.
34. Денисова Е.В., Ибейд Б.Н.А., Коголева Л.В. Факторы избыточной пролиферации при синустрабекулэктомии у детей с постувеальной глаукомой. Офтальмология. 2021; 18(2): 284 - 289.
35. Зубарева Л.Н., Овчинникова А.В., Зелянина Е.В. Первый опыт клинического применения митомицмна-C в хирургии глаукомы у детей. Офтальмохирургия. 2000; 2: 9 - 15.
36. Eksioglu U., Yakin M., Sungur G. et al. Short- to long-term results of Ahmed glaucoma valve in the management of elevated intraocular pressure in patients with pediatric uveitis. Can J Ophthalmol. 2017 Jun; 52(3): 295 - 301. doi: 10.1016/j.jcjo.2016.11.015.
37. Elhefney E.M., Mokbel T.H., Hagras S.M., et al. Micropulsed diode laser cyclophotocoagulation in recurrent pediatric glaucoma. Eur J Ophthalmol. 2020; 30(5): 1149 - 1155. doi: 10.1177/1120672119858226.
38.

A., Shah P., Sii F. et al., Trabeculectomy or transscleral cyclophotocoagulation as initial treatment of secondary childhood glaucoma in Northern Tanzania. J. Glaucoma. 2017; 26(7): 657 - 660. doi: 10.1097/IJG.0000000000000682.
39. Freedman S.F., Rodriguez-Rosa R.E., Rojas M.C. et al. Goniotomy for glaucoma secondary to chronic childhood uveitis Am J Ophthalmol. 2002; 133(5): 617 - 621.
40. Heinz C., Koch J.M., Heiligenhaus A. Trabeculectomy or modified deep sclerectomy in juvenile uveitic glaucoma. J Ophthalmic Inflamm Infect. 2011; 1(4): 165 - 70. doi: 10.1007/s12348-011-0039-5.
41. Heinz C., Koch J.M., Heiligenhaus Transscleral diode laser cyclophotocoagulation as primary surgical treatment for secondary glaucoma in juvenile idiopathic arthritis: high failure rate after short term follow up. Br J Ophthalmol. 2006; 90(6): 737 - 740. doi: 10.1136/bjo.2005.085936
42. Ho C.L., Wong E.Y., Walton D.S. Goniosurgery for glaucoma complicating chronic childhood uveitis. Arch Ophthalmol. 2004; 122(6): 838 - 44. DOI: 10.1001/archopht.122.6.838.
43. Jamerson E.C., Solyman O., Yacoub M.S. et al. Angle surgery in pediatric glaucoma following cataract surgery. Vision (Basel). 2021; 5(1): 9. doi: 10.3390/vision5010009.
44. Kafkala C., Hynes A, Choi J, Topalkara A, Foster CS. Ahmed valve implantation for un-controlled pediatric uveitic glaucoma. J AAPOS. 2005; 9(4): 336 - 40
45. Kalogeropoulos D., Kalogeropoulos C., Moschos M.M., Sung V. The management of uveitic glaucoma in children. Turk J Ophthalmol. 2019; 49: 283 - 293. DOI: 10.4274/tjo.galenos.2019.36589.
46. Kanski J.J., McAllister J.A. Trabeculodialysis for inflammatory glaucoma in children and young adults. Ophthalmology. 1985; 92(7): 927 - 30. DOI: 10.1016/s0161-6420(85)33933-7.
47. Катаргина Л.А., Хватова А.В., Денисова Е.В. Эффективность трабекулэктомии с применением цитостатиков в лечении постувеальной глаукомы у детей. Офтальмохирургия. 2002; 3: 37 - 40.
48. Катаргина Л.А., Денисова Е.В., Ибейд Б.Н.А., Арестова Н.Н. Эффективность композитного дренажа у детей с постувеальной глаукомой. Национальный журнал глаукома. 2018; 17(3): 34 - 39.
49. Катаргина Л.А., Арестова Н.Н., Денисова Е.В., Ибейд Б.Н.А. ИАГ-лазерная рефистулизация внутренней фистулы после синустрабекулэктомии у детей с постувеальной глаукомой. Офтальмохирургия. 2019; 1: 57 - 61. DOI: 10.25276/0235-4160-2019-1-57-61.
50. Катаргина Л.А., Денисова Е.В., Ибейд Б.Н.А., Храброва М.А. Результаты имплантации клапана Ахмеда у детей с постувеальной глаукомой. Российский офтальмологический журнал. 2021; 14(1): 30 - 34. https://doi.org/10.21516/2072-0076-2021-14-1-30-34.
51. Lyons C.J., Armarnik S., Farrell S. Goniotomy for the childhood glaucomas: Where is it most useful? Investigative Ophthalmology & Visual Science. 2019; 60: 6648.
52. Mandal A.K., Bagga H., Nutheti R. et al. Trabeculectomy with or without mitomycin-C for paediatric glaucoma in aphakia and pseudophakia following congenital cataract surgery. Eye (Lond). 2003; 17(1): 53 - 62. doi: 10.1038/sj.eye.6700180.
53. Нероев В.В., Арестова Н.Н. Лазерные реконструктивные операции при заболеваниях глаз у детей. М.: Изд. РАН; 2018. - 304 с. ISBN9778-5-906906-52-6
54. Панова А.Ю., Катаргина Л.А., Денисова, Е.В., Сорокин, А.А. Ближайшие результаты микроимпульсной циклофотокоагуляции при глаукоме у детей. Российская педиатрическая офтальмология 2022; 17(3): 21 - 29. doi.org/10.17816/rpoj107300/
55. Садовникова Н.Н., Бржеский В.В., Присич Н.В., Зерцалова М.А., Баранов А.Ю. Клапан Ахмеда в лечении детей с рефрактерной глаукомой//Офтальмологические ведомости. 2021; 17(1): 39 - 45.
56. Simons A.S., Casteels I., Grigg J. et al. Management of childhood glaucoma following cataract surgery. J Clin Med. 2022; 11(4): 1041. doi: 10.3390/jcm11041041.
57. Strzalkowska A., Strzalkowski P., Stingl J.V. Influence of different primary surgical techniques on long-term intraocular pressure and medication in glaucoma after congenital cataract surgery. PLoS One. 2023; 18(7): e0286318. doi: 10.1371/journal.pone.0286318.
58. Юрьева Т.Н., Минова О.И., Волкова Н.В., Помкина И.В. Клапанный дренаж Ahmed в хирургии различных форм глаукомы у детей. Офтальмология. 2016; 13(2): 83 - 88. https://doi.org/10.18008/1816-

J., Airaksinen P.J., Tuulonen A. Molteno implantation for secondary glaucoma in juvenile rheumatoid arthritis Arch Ophthalmol. 1997; 115(10): 1253 - 6. doi: 10.1001/archopht.1997.01100160423005.
59.

J., Airaksinen P.J., Tuulonen A. Molteno implantation for secondary glaucoma in juvenile rheumatoid arthritis Arch Ophthalmol. 1997; 115(10): 1253 - 6. doi: 10.1001/archopht.1997.01100160423005.
60. Wang Q., Wang J., Fortin E., Hamel P. Trabeculotomy in the treatment of pediatric uveitic glaucoma. J Glaucoma. 2016; 25(9): 744 - 9. doi: 10.1097/IJG.0000000000000516.
61. Zhang Yu., Chen W., Lin T.P.H. et al. Outcomes of goniotomy with or without secondary intraocular lens implantation in pediatric glaucoma following cataract surgery: a prospective pilot study. Asia-Pacific Journal of Ophthalmology 2023; 12(5): 444 - 450.
СОСТАВ
РАБОЧЕЙ ГРУППЫ ПО РАЗРАБОТКЕ
И ПЕРЕСМОТРУ КЛИНИЧЕСКИХ РЕКОМЕНДАЦИЙ
1. Катаргина Людмила Анатольевна - руководитель группы, главный внештатный специалист детский офтальмолог Министерства здравоохранения РФ, Заместитель директора по научной работе ФГБУ "Национальный медицинский исследовательский центр глазных болезней им Гельмгольца" Минздрава России, начальник отдела патологии глаз у детей, профессор, д.м.н., Москва;
2. Арестова Наталия Николаевна - ведущий научный сотрудник отдела патологии глаз у детей ФГБУ "Национальный медицинский исследовательский центр глазных болезней им Гельмгольца" Минздрава России, доцент, д.м.н., Москва;
3. Бржеский _Владимир _Всеволодович - заведующий кафедрой офтальмологии ФГБОУ ВО "Санкт-Петербургский государственный педиатрический медицинский университет" Минздрава РФ, д.м.н., профессор. Санкт-Петербург;
4. Денисова Екатерина Валерьевна - старший научный сотрудник отдела патологии глаз у детей ФГБУ "Национальный медицинский исследовательский центр глазных болезней им Гельмгольца" Минздрава России, к.м.н., Москва;
5. Панова Анна Юрьевна - научный сотрудник отдела патологии глаз у детей ФГБУ "Национальный медицинский исследовательский центр глазных болезней им Гельмгольца" Минздрава России, к.м.н., Москва;
6. Садовникова Наталия Николаевна - заведующая офтальмологическим отделением клиники ФГБОУ ВО "Санкт-Петербургский государственный педиатрический медицинский университет" Минздрава РФ, к.м.н., доцент. Санкт-Петербург.
Конфликт интересов: отсутствует.
МЕТОДОЛОГИЯ РАЗРАБОТКИ КЛИНИЧЕСКИХ РЕКОМЕНДАЦИЙ
Методы, использованные для сбора/селекции доказательств: поиск в электронных базах данных; анализ современных научных разработок по проблеме глаукомы в России и за рубежом, обобщение практического опыта российских и иностранных коллег.
Настоящие рекомендации в предварительной версии были рецензированы независимыми экспертами, которые прокомментировали доступность интерпретации доказательств, лежащих в основе рекомендаций, для практических врачей и пациентов.
Комментарии, полученные от экспертов, тщательно систематизированы и обсуждены председателем и членами рабочей группы. Каждый пункт обсужден и внесены соответствующие изменениям рекомендации.
В данных клинических рекомендациях все сведения ранжированы по уровню достоверности (доказательности) в зависимости от количества и качества исследований по данной проблеме.
Целевая аудитория данных клинических рекомендаций:
- Врачи-офтальмологи;
- Врачи педиатры (семейные врачи)
Таблица 1. Шкала оценки уровней достоверности доказательств (УДД) для методов диагностики (диагностических вмешательств)
УДД | Расшифровка |
1 | Систематические обзоры исследований с контролем референтным методом или систематический обзор рандомизированных клинических исследований с применением метаанализа |
2 | Отдельные исследования с контролем референтным методом или отдельные рандомизированные клинические исследования и систематические обзоры исследований любого дизайна, за исключением рандомизированных клинических исследований, с применением метаанализа |
3 | Исследования без последовательного контроля референтным методом или исследования с референтным методом, не являющимся независимым от исследуемого метода, или нерандомизированные сравнительные исследования, в том числе когортные исследования |
4 | Несравнительные исследования, описание клинического случая |
5 | Имеется лишь обоснование механизма действия или мнение экспертов |
Таблица 2. Шкала оценки уровней достоверности доказательств (УДД) для методов профилактики, лечения и реабилитации (профилактических, лечебных, реабилитационных вмешательств)
УДД | Расшифровка |
1 | Систематический обзор рандомизированных клинических исследований с применением метаанализа |
2 | Отдельные рандомизированные клинические исследований и систематические обзоры исследований любого дизайна, за исключением рандомизированных клинических исследований с применением метаанализа |
3 | Нерандомизированные сравнительные исследования, в т.ч. когортные исследования |
4 | Несравнительные исследования, описание клинического случая или серии случаев, исследования "случай-контроль" |
5 | Имеется лишь обоснование механизма действия вмешательства (доклинические исследования) или мнение экспертов |
Таблица 3. Шкала оценки уровней убедительности рекомендаций (УУР) для методов профилактики, диагностики, лечения и реабилитации (профилактических, диагностических, лечебных, реабилитационных вмешательств)
УУР | Расшифровка |
A | Сильная рекомендация (все рассматриваемые критерии эффективности (исходы) являются важными, все исследования имеют высокое или удовлетворительное методологическое качество, их выводы по интересующим исходам являются согласованными) |
| Условная рекомендация (не все рассматриваемые критерии эффективности (исходы) являются важными, не все исследования имеют высокое или удовлетворительное методологическое качество и/или их выводы по интересующим исходам не являются согласованными) |
| Слабая рекомендация (отсутствие доказательств надлежащего качества (все рассматриваемые критерии эффективности (исходы) являются неважными, все исследования имеют низкое методологическое качество и их выводы по интересующим исходам не являются согласованными) |
Порядок обновления клинических рекомендаций.
Механизм обновления клинических рекомендаций предусматривает их систематическую актуализацию - не реже чем один раз в три года, а также при появлении новых данных с позиции доказательной медицины по вопросам диагностики, лечения, профилактики и реабилитации конкретных заболеваний, наличии обоснованных дополнений/замечаний к ранее утвержденным клиническим рекомендациям, но не чаще 1 раза в 6 месяцев.
СПРАВОЧНЫЕ МАТЕРИАЛЫ,
ВКЛЮЧАЯ СООТВЕТСТВИЕ ПОКАЗАНИЙ
К ПРИМЕНЕНИЮ И ПРОТИВОПОКАЗАНИЙ, СПОСОБОВ
ПРИМЕНЕНИЯ И ДОЗ ЛЕКАРСТВЕННЫХ ПРЕПАРАТОВ, ИНСТРУКЦИИ
ПО ПРИМЕНЕНИЮ ЛЕКАРСТВЕННОГО ПРЕПАРАТА
Данные клинические рекомендации разработаны с учетом следующих документов:
1. "
Порядок оказания медицинской помощи детям при заболеваниях глаза, его придаточного аппарата и орбиты", утвержденного приказом МЗ РФ N 442н от 25.10.2012 г.
2. Международная
классификация болезней, травм и состояний, влияющих на здоровье, 10-го пересмотра (МКБ-10) (Всемирная организация здравоохранения) 1994.
3.
Номенклатура медицинских услуг (Министерство здравоохранения и социального развития Российской Федерации) 2017.
4. Федеральный
закон "Об основах охраны здоровья граждан в Российской Федерации" от 21.11.2011 г. N 323 ФЗ.
5.
Перечень жизненно необходимых и важнейших лекарственных препаратов для медицинского применения на 2024 год. Распоряжение Правительства РФ от 12.10.2019 N 2406-р (ред. от 16.04.2024) "Об утверждении перечня жизненно необходимых и важнейших лекарственных препаратов, а также перечней лекарственных препаратов для медицинского применения и минимального ассортимента лекарственных препаратов, необходимых для оказания медицинской помощи".
6.
Приказ МЗ РФ от 27 марта 2024 г. N 143н об утверждении классификации природных лечебных ресурсов, указанных в пункте 2 статьи 2.1 федерального закона от 23 февраля 1995 г. N 26-ФЗ "О природных лечебных ресурсах, лечебно-оздоровительных местностях и курортах", их характеристик и перечня медицинских показаний и противопоказаний для санаторно-курортного лечения и медицинской реабилитации с применением таких природных лечебных ресурсов. https://normativ.kontur.ru/document?moduleId=1&documentId=468782#h614
ИНФОРМАЦИЯ ДЛЯ ПАЦИЕНТА
Вторичная глаукома - тяжелое заболевание, являющееся одной из основных причин слепоты, слабовидения и нарушений зрения у детей. Успех лечения вторичной глаукомы во многом зависит от раннего выявления заболевания и своевременного проводимого лечения.
При несвоевременно начатом лечении болезнь быстро прогрессирует и приводит к необратимым изменениям глазного яблока. В поздних стадиях заболевания даже после хирургического лечения шансы на успешный исход значительно снижаются. Дети с подозрением на вторичную глаукому или установленным диагнозом ставятся на диспансерный учет в поликлинике. При подозрении на вторичную глаукому ребенок должен быть в обязательном порядке обследован и, если диагноз не снимается, обследования повторяются 3 - 4 раза не реже 1 раза в 3 месяца. Ребенок с установленным диагнозом и нормализованным давлением должен показываться окулисту не реже одного раза в три месяца. После хирургического лечения первое обследование следует проводить не позднее, чем через 1 неделю, в дальнейшем в зависимости от течения - 1 раз в 1 - 3 - 6 месяцев.
Необходимо срочное обращение к врачу-офтальмологу при появлении любого из нижеперечисленных симптомов: покраснение глаза, светобоязнь, боль, снижение и/или затуманивание зрения, выпадение поля зрения, нарушение восприятия цветов, изменение цвета радужки, размеров и формы зрачка.
Необходимо строго соблюдать все назначения и рекомендуемую кратность обследования у врача-офтальмолога.
Пациент (родители пациента) должны владеть информацией о возможных побочных эффектах терапии, а также срочно обращаться к врачу-офтальмологу при их развитии.
В случае необратимой слепоты или слабовидения пациент (родители пациента) должны владеть полной информацией о возможностях социальной, психологической и профессиональной реабилитации.
ШКАЛЫ ОЦЕНКИ,
ВОПРОСНИКИ И ДРУГИЕ ОЦЕНОЧНЫЕ ИНСТРУМЕНТЫ СОСТОЯНИЯ
ПАЦИЕНТА, ПРИВЕДЕННЫЕ В КЛИНИЧЕСКИХ РЕКОМЕНДАЦИЯХ
Не применяются.