Главная // Пожарная безопасность
СПРАВКА
Источник публикации
Официальный сайт Минздрава России https://minzdrav.gov.ru/, 18.12.2024
Примечание к документу
В соответствии с Постановлением Правительства РФ от 17.11.2021 N 1968 данный документ применяется с 1 января 2025 года.

Текст документа приведен в соответствии с публикацией на сайте https://cr.minzdrav.gov.ru по состоянию на 21.05.2025.
Название документа
"Клинические рекомендации "Доброкачественные образования головы и шеи"
(одобрены Минздравом России)

"Клинические рекомендации "Доброкачественные образования головы и шеи"
(одобрены Минздравом России)


Содержание


МИНИСТЕРСТВО ЗДРАВООХРАНЕНИЯ РОССИЙСКОЙ ФЕДЕРАЦИИ
КЛИНИЧЕСКИЕ РЕКОМЕНДАЦИИ
ДОБРОКАЧЕСТВЕННЫЕ ОБРАЗОВАНИЯ ГОЛОВЫ И ШЕИ
Кодирование по Международной статистической классификации болезней и проблем, связанных со здоровьем: D10.0, D10.1, D10.2, D10.3, D11.7, D11.9, D16.0, D14.0, D13.0, D11.0, D17.0, D18.0, D18.1, D19.0, D21.0, D23.0, D23.1, D23.2, D23.3, D23.4, D36.0, D36.7, D36.9, D22.0
Год утверждения (частота пересмотра): 2024
Пересмотр не позднее: 2026
ID: 842_1
Возрастная категория: Взрослые
Специальность:
Разработчик клинической рекомендации
ООО "Общество специалистов в области челюстно-лицевой хирургии"
Одобрено Научно-практическим Советом Минздрава России
Список сокращений
ВОЗ - Всемирная организация здравоохранения
МРТ - Магнитно-резонансная томография
ТАБ - Тонкоигольная аспирационная биопсия (цитологическое исследование микропрепарата тонкоигольной аспирационной биопсии)
УЗИ - Ультразвуковое исследование
МРА - Магнитно-резонансная ангиография (одна область)
МКБ 10 - Международная классификация болезней 10 пересмотра
ЧЛО - челюстно-лицевая область
Термины и определения
Эксцизионная биопсия - забор для исследования патологического образования целиком.
Инцизионная биопсия - забор для исследования части патологического образования либо диффузно измененного органа.
Удаление опухоли мягких тканей головы и шеи с использованием видеоэндоскопических технологий (эндоскопически ассоциированные оперативные вмешательства) - это хирургическое вмешательство с применением эндоскопической визуализации.
Цитологическое исследование микропрепарата тонкоигольной аспирационной биопсии - забор материала для исследования (обычно с помощью шприца инъекционного однократного применения с иглой) с последующим цитологическим исследованием.
Органоспецифические опухоли - опухоли, характерные для определенного органа и его специфических структур.
Органонеспецифические опухоли - опухоли, не имеющие типичной органной локализации (например, аденокарцинома, плоскоклеточный рак).
1. Краткая информация по заболеванию или состоянию (группы заболеваний или состояний)
1.1 Определение заболевания или состояния (группы заболеваний или состояний)
Опухоль - избыточная ненормальная масса ткани, которая возникает в результате чрезмерного неконтролируемого клеточного роста, сохраняющегося даже после прекращения влияния факторов, вызвавших этот рост (R.Willis) [35].
Доброкачественная опухоль - это новообразование, характеризующееся медленным ростом, отсутствием метастазирования и рецидивирования после полного удаления, клетки с высокой степенью дифференцировки и нечувствительны к лучевому воздействию [35, 37].
1.2 Этиология и патогенез заболевания или состояния (группы заболеваний или состояний)
В связи с большим количеством видов доброкачественных образовании локализации головы и шеи этиология и патогенез могу быть достаточно разнообразными. В некоторых случаях не до конца изученными [1].
При доброкачественных опухолях патогенез заболевания основан на нарушении механизмов контроля деления и роста клеток, а также механизмов апоптоза. Также существует несколько предрасполагающих факторов, которые значительно увеличивают риск развития этого заболевания (механическая или термическая травма, вирусы, эндокринные нарушения) [2, 3].
Так же опухолеподобные образования и пороки развития могут формироваться вследствие нарушения нормального формирования I и II жаберных дуг и щелей, глоточных карманов и других отделов жаберного аппарата или сложного нарушения эмбриогенеза сосудистой или лимфатической системы [4].
1.3 Эпидемиология заболевания или состояния (группы заболеваний или состояний)
По статистическим данным новообразования и опухолеподобные процессы полости рта и челюстно-лицевой области составляют около 20 - 25% от опухолевых заболеваний других локализаций [36, 37]. Доброкачественные новообразования и опухолеподобные образования слизистой оболочки полости рта составляют 26,6% от всех доброкачественных новообразований челюстно-лицевой области. Среди доброкачественных опухолей слизистой оболочки полости рта наиболее часто встречается папиллома (41,3%) с частой локализацией на языке (35%), щеке (25%) [5, 6]. Врожденные кисты и свищи встречаются сравнительно редко и составляют около 5% всех новообразований лица и челюстей. Аномалия жаберных щелей наблюдается чаще тиреоглоссальной (соответственно 61 и 39% случаев). Дермоидные кисты дна полости рта составляют 1,6 - 6,5%, всех дермоидных кист и 23 - 34% кист головы и шеи [7].
1.4 Особенности кодирования заболевания или состояния (группы заболеваний или состояний) по Международной статистической классификации болезней и проблем, связанных со здоровьем
D10 - Доброкачественное новообразование рта и глотки:
D10.0 Доброкачественное новообразование губы
D10.1 Доброкачественное новообразование языка
D10.2 Доброкачественное новообразование дна полости рта
D10.3 Доброкачественное новообразование других и неуточненных частей рта
D11 - Доброкачественное новообразование больших слюнных желез:
D11.0 Доброкачественное новообразование околоушной слюнной железы.
D11.7 Доброкачественное новообразование других больших слюнных желез.
D11.9 Доброкачественное новообразование большой слюнной железы неуточненное,
D13.0 Доброкачественное новообразование других и неточно обозначенных органов пищеварения
D14.0 Доброкачественное новообразование среднего уха и органов дыхания
D16.0 Доброкачественное новообразование костей и суставных хрящей
D17.0 Доброкачественное новообразование жировой ткани кожи и подкожной клетчатки головы, лица и шеи
D18 - Гемангиома и лимфангиома любой локализации:
D18.0 Гемангиома любой локализации
D18.1 Лимфангиома любой локализации
D19.0 Доброкачественное новообразование мезотелиальной ткани
D21.0 Другие доброкачественные новообразования соединительной и других мягких тканей
D22.0 Меланоформный невус
D23 - Другие доброкачественные новообразования кожи:
D23.0 Другие доброкачественные новообразования кожи губы.
D23.1 Другие доброкачественные новообразования кожи века, включая спайку век
D23.2 Другие доброкачественные новообразования кожи уха и наружного слухового прохода.
D23.3 Другие доброкачественные новообразования кожи других и неуточненных частей лица.
D23.4 Другие доброкачественные новообразования кожи волосистой части головы и шеи.
D36 - Доброкачественное новообразование других и неуточненных локализаций:
D36.0 Доброкачественное новообразование лимфатических узлов.
D36.7 Доброкачественное новообразование других уточненных локализаций.
D36.9 Доброкачественное новообразование неуточненной локализации
1.5 Классификация заболевания или состояния (группы заболеваний или состояний)
I. Виды доброкачественных новообразований:
1. Истинные опухоли,
2. Опухолеподобные образования,
3. Кисты.
II. Международная морфологическая классификация опухолей [40].
1. Органоспецефичные
1) Одонтогенные:
- амелобластома,
- одонтома,
- одонтогенная фиброма,
- эпулис,
- цементома,
- остеобластокластома.
2) Слюнных желез:
- аденома,
- смешанная опухоль,
- киста,
- мукоэпидермальная опухоль,
- ангиома,
- лимфангиома,
- липома,
- невринома,
- нейрофиброматоз.
3) Слизистой оболочки полости рта:
- паппилома,
- фиброма,
- фиброматоз,
- миксома,
- гемангиома,
- лимфангиома,
- липома,
- нейрофиброма.
2. Органонеспецефичные
1) Остеогенные:
- остеома,
- хондрома,
- оссифицирующая фиброма.
2) Неодонтогенные.
3) Неостеогенные:
- гемангиома,
- гемангиоэндотелиома,
- хондрома,
- миксома,
- нейрофиброма,
- нейрофиброматоз
III. Международная гистологическая классификация опухолей полости рта и ротоглотки (1974) [8].
1. Опухоли, исходящие из многослойного плоского эпителия:
- плоскоклеточная папиллома.
2. Опухоли, исходящие из железистого эпителия:
- аденома.
3. Опухоли, исходящие из мягких тканей:
- фиброма,
- липома,
- лейомиома,
- рабдомиома,
- хондрома,
- остеохондрома,
- гемангиома,
- лимфангиома (кавернозная, кистозная),
- доброкачественная гемангиоэндотелиома,
- доброкачественная гемангиоперицитома,
- нейрофиброма,
- невролеммома.
4. Опухоли, исходящие из меланогенной системы:
- пигментный и непигментный невус.
5. Опухоли спорного и неясного генеза:
- миксома,
- зернистоклеточная опухоль,
- врожденная "миобластома".
6. Неклассифицируемые опухоли.
7. Опухолеподобные состояния:
- обычная бородавка,
- сосочковая гиперплазия,
- доброкачественные лимфоэпителиальные поражения.
IV. Гистологическая классификация внеорганных опухолей шеи (Г.В. Фалилеев 1970 г.) выделены только доброкачественные образования [38].
1. Нейроэктодермального происхождения:
- невринома (неврилеммома),
- нейрофиброма,
- ганглионеврома,
- менингиома,
- хемодектома каротидная,
- блуждающего нерва.
2. Из производных мезенхимы и неклассифицируемые:
1) Фиброзные:
- фиброма,
- десмоид.
2) Жировые:
- липома.
3) Синовиальные:
- синовиома.
4) Сосудистые:
- гемангиома,
- лимфангиома.
5) Мышечные:
- миома,
- лейомиома,
- рабдомиома.
6) Неклассифицируемые опуоли.
3. Дисэмбриональные опуходи:
- срединная киста шеи,
- боковая киста шеи,
- хордома,
- тимома,
- тератома и др.
V. Международная классификация болезней N 10, 1997 г. ВОЗ г. Женева [39].
1. Доброкачественные образования кожи лица, головы и шеи:
- плоскоклеточная папиллома,
- фиброма,
- дерматофиброма,
- липома,
- гемангиома,
- лимфангиома,
- синильная кератома,
- трихоэпителиома, пигментны невус,
- лейомиоама, ксантома,
- эпидермальная киста,
- келоид.
2. Доброкачественные опухоли красной каймы губ и органов полости рта:
- плоскоклеточная папиллома,
- фиброма,
- неврилеммома (шванома),
- нейрофиброматоз (болезнь Реклингхаузена),
- гемангиома,
- липома,
- аденома малой слюнной железы,
- киста малой слюнной железы,
- киста подьязычной слюнной железы,
- трещина губ.
VI. Всемирная организация здравоохранения (ВОЗ), классификация опухолей головы и шеи. Текущая редакция, часть 4-го издания серии ВОЗ 2017 г. (выделены только доброкачественные образования) [11]
1. Опухоли полости носа, придаточных пазух носа и основания черепа:
- папилломы придаточных пазух различного типа,
- гамартома.
2. Опухоли слюнных желез:
- плеоморфная аденома,
- эпителиоидная гемангиоэндотелиома.
3. Доброкачественные опухоли мягких тканей:
- лейомиома,
- гемангиома,
- шваннома,
- нейрофиброма.
4. Другие опухоли:
- менингиома,
- амелобластома
- придаточных пазух,
- хондромезенхимальная гамартома,
- гематолимфоидные опухоли.
5. Опухоли носоглотки:
- волосатый полип,
- эктопическая аденома гипофиза,
- краниофарингиома,
- ангиофиброма носоглотки,
- гематолимфоидные опухоли,
- хордома.
6. Опухоли гортаноглотки, гортани, трахеи и парафарингеального пространства:
- дисплазия эпителия полости рта,
- веррукозная лейкоплакия,
- папилломы,
- плоскоклеточная папиллома,
- кондилома,
- бородавка обыкновенная,
- мультифокальная гиперплазия эпителия,
- эпулис,
- эктомезенхимальная хондромиксоидная опухоль.
7. Опухоли мягких тканей и нервной системы:
- гранулярно-клеточная опухоль,
- рабдомиома,
- лимфангиома,
- гемангиома,
- шваннома,
- нейрофиброма.
8. Кисты и кистоподобные поражения:
- бранхиогенные кисты,
- киста щитовидного протока,
- ранула,
- дермоидные и тератоидные кисты.
1.6 Клиническая картина заболевания или состояния (группы заболеваний или состояний)
В связи с большим количеством видов доброкачественных образований головы и шеи жалобы могут быть разнообразными. Так же жалобы могут зависеть от локализации опухоли и ее размеров.
При незначительных размерах долгое время заболевание может протекать бессимптомно. При поверхностном расположении образования пациент предъявляет жалобы на эстетический дефект, асимметрию лица или наличия самого образования.
При увеличении образования или при определенной локализации пациент может предъявлять жалобы на чувство инородного тела, дисфагию, ограничение движения языка или шеи, затрудненное открывание рта или глотания.
В основном пациенты предъявляют жалобы местного характера, общее состояние не страдает.
Однако при воспалительных процессах (кистах и кистоподобных образованиях) у пациентов могут возникать болевые ощущения, а так же возможно появление общих воспалительных симптомов, таких как повышение температуры тела, лихорадка.
При отдельных видах образований возможно периодическое кровотечение.
2. Диагностика заболевания или состояния (группы заболеваний или состояний) медицинские показания и противопоказания к применению методов диагностики
Критериями установки диагноза - доброкачественное образование головы и шеи - является выявление при помощи физикального и инструментального обследования, предпринятого в результате анализа жалоб пациента, наличие образования головы или шеи, исключение другой патологии со схожей клинической картиной, заключение гистологического исследования.
2.1 Жалобы и анамнез
- Рекомендуется всем пациентам с подозрением на доброкачественные образования головы и шеи в ходе сбора анамнеза собрать информацию о начале заболевания, появлении первичных симптомов, а также сроках увеличения образования, для разработки последовательности и объема диагностических и лечебных процедур [1, 2, 3, 39, 45].
Уровень убедительности рекомендаций C (уровень достоверности доказательств - 5)
Комментарии: Оценка скорости развития заболевания может говорить о возможном озлокачествлении образования. Это необходимо для адекватного прогноза дальнейшего развития болезни, правильного выбора тактики лечения пациента, определения алгоритмов послеоперационной реабилитации в случае необходимости хирургического лечения
- Рекомендуется у всех пациентов с предполагаемым диагнозом доброкачественные образования головы и шеи выявление жалоб на боли в области патологии, а также нарушении функции, для уточнения диагноза и определения тактики обследования и лечения [2, 4, 7].
Уровень убедительности рекомендаций C (уровень достоверности доказательств - 4)
Комментарий: при развитии воспалительных осложнений с переходом воспалительного процесса на окружающие ткани, возможно появление общих воспалительных симптомов, что в дальнейшем затрудняют диагностику и предполагает изменение алгоритма лечения.
- Рекомендуется у всех пациентов с предполагаемым диагнозом доброкачественные образования головы и шеи выявить этиологические факторы возникновения заболевания, для возможного его устранения и снижения риска рецидивов [2, 4, 13].
Уровень убедительности рекомендаций C (уровень достоверности доказательств - 5)
Комментарий: При сборе анамнеза у пациента с предполагаемым диагнозом доброкачественные образования головы и шеи крайне важно не только выяснить как развивалась клиническая картина болезни, но и выявить те основные факторы, которые могли способствовать развитию болезни, оценить их выраженность в настоящее время, возможность их коррекции.
2.2 Физикальное обследование
- Рекомендуется при физикальном обследовании пациента с доброкачественными образованиями головы и шеи, помимо обязательного визуального терапевтического осмотра (цвет кожных покровов, слизистых, роговиц; тургор кожи; измерение частоты сердцебиения; х движений измерение частоты дыхания; - пальпация при патологии брюшной стенки и т.п.), необходимо проводить осмотр самого образования и окружающих его тканей, что необходимо для дальнейшей постановки диагноза [4, 5.6].
Уровень убедительности рекомендаций C (уровень достоверности доказательств - 4)
Комментарии: осмотр проводят в стоматологическом кресле, оценивается размер, форма, четкость краев, цвет и спаянность с окружающими тканями, плотность, болезненность при пальпации. Так же необходимо оценить наличие инфильтрации в подлежащих тканях, а также расположение относительно сосудов, нервов.
- Рекомендуется оценка функций органов, таких как глотание, движение глазного яблока, речь, слух, мимика, повороты головы, открывание рта для дальнейшего плана диагностики, лечения и объема оперативного вмешательства [20].
Уровень убедительности рекомендаций C (уровень достоверности доказательств - 5)
Комментарии: При различных видах доброкачественных образований функциональные изменения могут быть патогномоничным признаком заболевания, так например, один из признаков срединной кисты является ее смещение по средней линии при глотании. Так же при нарушении функции возможно затруднения при анестезиологическом пособии и так же необходимо решение вопроса о привлечении к лечению и оперативному вмешательству специалистов смежных дисциплин.
2.3 Лабораторные диагностические исследования
- Рекомендуется всем пациентам с доброкачественными образованиями головы и шеи перед началом лечения выполнять общий (клинический) анализ крови развернутый, анализ крови биохимический общетерапевтический, коагулограмму (ориентировочное исследование системы гемостаза), общий (клинический) анализ мочи, с исследованием уровня свободного и связанного билирубина в крови, определением активности аланинаминотрансферазы и аспартатаминотрансферазы в крови, определением протромбинового (тромбопластинового) времени в крови или в плазме, определением международного нормализованного отношения (МНО), активированного частичного тромбопластинового времени (АЧТВ), исследованием уровня фибриногена в крови с целью выявления факторов, которые могут повлиять на тактику лечения [13, 53].
Уровень убедительности рекомендаций - C (уровень достоверности доказательств - 4)
2.4 Инструментальные диагностические исследования
- Рекомендуется ультразвуковое исследование слюнных желез и/или ультразвуковое исследование лимфатических узлов (одна анатомическая зона) для любого объемного образования головы и шеи, так же оценки регионарных лимфатических узлов, по результатам которого определяется дальнейшая тактика проведения диагностики и лечения [12, 15, 16, 17].
Уровень убедительности рекомендаций C (уровень достоверности доказательств - 4)
Комментарии: Эффективность УЗИ в выявлении патологического образования шеи составила 70% - 90% [14]. Ультразвуковая картина, кистозных образований мягких тканей шеи и головы зависит от их нозологической формы. Типичными ультразвуковыми признаками опухолевых заболеваний мягких тканей, лимфатических узлов и больших слюнных желез, являются состояние послойной дифференцировки мягких тканей, эхоструктура образования, а также характеристика и тип кровотока. При развитии сосудистых опухолей проводят дуплексное сканирование сосудов челюстно-лицевой области.
- Рекомендуется при развитии сосудистых опухолей проводить дуплексное сканирование сосудов челюстно-лицевой области для определения объема и локализации образования, возможный сосудистый компонент [16, 17].
Уровень убедительности рекомендаций C (уровень достоверности доказательств - 5)
- Рекомендуется проведение магнитно-резонансной томографии мягких тканей с контрастированием или компьютерной томографии мягких тканей с контрастированием для уточнения топической диагностики и определения точного соотношения этих изменений с окружающими тканями и сосудисто-нервным пучком при наличии образования занимающего несколько анатомических областей или наличие полости [18, 19, 20].
Уровень убедительности рекомендаций C (уровень достоверности доказательств - 4)
Комментарии: Необходимо проведение данных диагностических исследований перед ТАБ, для профилактики изменения картины образования по отношению к другим анатомическим областям. На основании оценки гомогенности, структуры опухоли и характеристики ее контуров при МРТ в 90% случаев удается дифференцировать доброкачественный и злокачественный характер роста опухоли. Целесообразно использовать КТ-ангиографию (компьютерно-томографическую ангиографию одной анатомической области) при артерио-венозных, при капиллярных и венозных формах поражениях значительного размера. Комбинация МРТ и МРА позволяет дифференцировать низкоскоростные и высокоскоростные сосудистые мальформации, а при обширных поражениях позволяет исключить или подтвердить заинтересованность внутричерепных структур, что весьма существенно для планирования стратегии лечения.
- Рекомендуется проведение пункции мягких тканей под контролем ультразвукового исследования, пункции гнойного очага при заболеваниях, проходящих по МКБ-10 под кодами D10.3, D11, D17.0, D36, для проведения дифференциальной диагностики с различными видами патологий, определение методики оперативного вмешательства [21, 55, 56].
Уровень убедительности рекомендаций B (уровень достоверности доказательств - 2)
Комментарии: По современным данным 80% исследований являются успешными, однако цитологическое заключение об отсутствии опухоли нельзя рассматривать как окончательное, так как при ТАБ можно получить малый объем материала. В тоже время заключение о наличии опухоли всегда нужно рассматривать как окончательное
- Рекомендуется проведение патолого-анатомического исследования биопсийного (операционного) материала опухолей, опухолеподобных образований мягких тканей, при малом размере в операционном периоде, при значительном в предоперационном периоде для разработки дальнейшей тактики лечения [22, 23].
Уровень убедительности рекомендаций C (уровень достоверности доказательств - 5)
Комментарии: Патолого-анатомическое исследование биопсийного (операционного) материала опухолей, опухолеподобных образований мягких тканей включает: макроскопическое изучение, морфологическое исследование тканей под микроскопом медицинским лабораторным световым с окрашиванием различными реактивами, включая гистохимические методы.
- Рекомендуется при подозрении на образование сосудистого характера в предоперационный период отказаться от патолого-анатомического исследования биопсийного (операционного) материала опухолей, опухолеподобных образований мягких тканей, в связи с риском кровотечения [22, 23].
Уровень убедительности рекомендаций C (уровень достоверности доказательств - 5)
- Рекомендуется проведение для больных с боковыми, околоушными и срединными свищами компьютерно-томографической фистулографии при наличии технической возможности, для определения локализации, длины и топической диагностики свищевого хода [41, 42].
Уровень убедительности рекомендаций C (уровень достоверности доказательств - 5)
2.5 Иные диагностические исследования
Информация отсутствует.
3. Лечение, включая медикаментозную и немедикаментозную терапии, диетотерапию, обезболивание, медицинские показания и противопоказания к применению методов лечения
3.1 Хирургическое лечение
Оценка всех пациентов до лечения должна проводиться врачом-челюстно-лицевым хирургом, которому следует предпринять следующие действия: определить размер образования и оценить его отношение к окружающим органам, рассмотреть результаты биопсийного материала, визуализации опухолевого процесса (КТ, МРТ) для определения степени распространения опухоли, оценить текущий функциональный статус и возможность назначения хирургического лечения.
- Рекомендуется тщательный выбор вида оперативного вмешательства удаления новообразования мягких тканей проходящих по МКБ-10 под кодами D10, D11, D17.0 с целью снижения риска рецидива [24].
Уровень убедительности рекомендаций C (уровень достоверности доказательств - 5)
- Рекомендуется проведение тщательного выбора анестезиологического пособия для патологических образований проходящих по МКБ-10 под кодами D10.0 - D10.3, D11, D17.0, D18, D23.0 - D23.4, D36.0, D36.7, D36.9 с учетом размеров образования, локализации, соотношением с различными органами для проведения адекватного оперативного вмешательства [43, 44, 45].
Уровень убедительности рекомендаций C (уровень достоверности доказательств - 5)
- Рекомендуется неотложная госпитализация при присоединении воспалительного процесса (кистозные образования), а также в случае обильных, профузных и продолжающихся кровотечений (сосудистые опухоли) [45, 46, 47].
Уровень убедительности рекомендаций C (уровень достоверности доказательств - 4)
- Рекомендуется удаление опухоли мягких тканей головы и шеи с использованием видеоэндоскопических технологий, с учетом эстетических запросов пациентов [25, 26, 27].
Уровень убедительности рекомендаций C (уровень достоверности доказательств - 3)
Комментарии: В клиническом исследовании (n = 65) было доказано, что внедрение в клиническую практику методик малоивазивных эндоскопически ассоциированных оперативных вмешательств позволяет значительно улучшить эстетические и функциональные результаты операций в эстетически ценных областях.
- Рекомендуется проведение резекции черепно-лицевого комплекса с микрохирургической пластикой для дальнейшего восстановления эстетического компонента и социализации пациента [28, 39, 45].
Уровень убедительности рекомендаций C (уровень достоверности доказательств - 5)
Комментарии: Виды реконструктивно-восстановительных оперативных вмешательств в челюстно-лицевой области по особенностям оперативно-технических приемов:
I группа - местно-пластические операции.
При этом для устранения относительно небольших по размеру дефектов или деформаций челюстно-лицевой области и шеи используются ткани, прилежащие непосредственно к области дефекта или деформации.
II группа - трансплантация кожно-мышечного комплекса (пластика лоскутами на питающих ножках).
Пластика лоскутами на питающих ножках применяется при наличии обширных и объемных дефектов и деформаций челюстно-лицевой области и шеи, устранить которые местными тканями на представляется возможным, а проведение свободной пересадки тканей - нецелесообразным.
III группа - аутотрансплантация кожно-мышечно-костного комплекса, аутотрансплантация свободного лоскута с формированием сосудистых анастомозов (свободная пересадка органов и тканей (трансплантация)).
Показана при устранении сложных обширных дефектов и деформаций челюстно-лицевой области и шеи и может сочетаться как с пластикой лоскутами на питающей ножке, так и местно-пластическими операциями. В челюстно-лицевой области при трансплантации с целью замещения разнообразных дефектов и деформаций могут использоваться практически любые ткани с учетом принципа органотипичности (кожа, фасции, клетчатка, нервы, сосуды, хрящи, кость, слизистая оболочка, волосяные фолликулы и др.).
IV группа - удлинение кости (дистракционный остеогенез).
Дистракционный остеогенез показан при дефектах и недоразвитии костей лицевого черепа.
V группа - введение имплантатов костного матрикса, синтетических*** в мягкие ткани (лицевое эндопротезирование силиконовыми, титановыми имплантатами (эндопротезы полимерные для реконструктивно-восстановительной хирургии, индивидуальные имплантаты, изготовленные из титанового сплава и т.д.). Позволяет устранить костные и мягкотканые дефекты ЧЛО как альтернативный метод ауто- и аллотрансплантации.
VI группа - реконструкция кости (эктопротезирование (оральные и экстраоральные протезы (протезы для черепно-челюстно-лицевой хирургии, эндопротезы для устранения дефектов нижней челюсти протез уха внешний, имплантируемый, протез носа, внешний). Процедура, которая позволяет в короткий срок устранить дефекты ЧЛО, в тех случаях, когда проведение реконструктивной операции невозможно по тем или иным причинам.
- Рекомендуется проведения тщательного выбора методики удаления сосудистого новообразования в зависимости от его размера и локализации для дальнейшего исключения риска рецидива [29, 30, 31].
Уровень убедительности рекомендаций C (уровень достоверности доказательств - 4)
Комментарии: удаление сосудистого новообразования является основным радикальным методом лечения, в особенности при ангиомах небольшого размера. Их удаление с последующим сближением краев раны редко приводит к рецидивам и является наиболее доступным и быстрым способом лечения. При увеличении размеров образования проводят: перевязку сосудов (приводящих и отводящих), удаление сосудистого новообразования с пластикой дефекта. При значительном прорастании в ткани, в ряде случаев, приходится выполнять сложные реконструктивно-пластические операции: аутотрансплантация свободного лоскута с формированием сосудистых анастомозов, резекция лицевых костей, реконструкция кости (замещение дефекта костным аллотрансплантантом).
3.2. Консервативное лечение
- Рекомендуется рассмотрение данного вида лечения только в условиях воспалительного процесса отдельных форм образований соответствующих МКБ-10: D10.2, D10.3, D11.0, D11.7, D11.9, D23.3, D23.4, с целью проведения дальнейшего лечения в плановом порядке [39, 45].
Уровень убедительности рекомендаций C (уровень достоверности доказательств - 5)
Комментарий: Она состоит из стандартной противоспалительной и симптоматической терапии [39, 45].
3.3 Иное лечение
Проведение иного лечения, кроме хирургического возможно только в группе сосудистых доброкачественных образований [33, 34]:
1. склерозирующая терапия
2. криодеструкция при сосудистых новообразованиях
3. лазерная терапия
4. электрохимический лизис
5. эндоваскулярная терапия
Была проведена сравнительная оценка различных методик лечения с помощью статистических методов. Доказано, что мультидисциплинарный подход с использованием нескольких методов обеспечивает высокую эффективность лечения. Относительная частота положительных результатов достигала соответственно 84,2% при хирургическом лечении, 81,8% при эндоваскулярной терапии и 96,9% при комбинированном лечении.
- Рекомендуется проведение склеротерапии препаратами: 70% #этанол, лауромакрогол 400 и натрия тетрадецилсульфата у низкоростного типа сосудистых опухолей у пациентов с сосудистыми новообразованиями головы и шеи, с целью возможного избежания хирургического вмешательства [54, 57].
Уровень убедительности рекомендаций C (уровень достоверности доказательств - 4)
Комментарии: Введение склерозанта (препараты для лечения варикозного расширения вен) осуществляется инъекционно транскутанно в просвет сосуда, контролируя правильность нахождения кончика иглы в сосуде путем одновременной флюороскопии (рентгеноскопия черепа) с инъекцией водорастворимым нефротропным низкоосмолярным рентгеноконтрастным средством. При введении веносклерозирующего препарата (препараты для лечения варикозного расширения вен) отмечается повреждение эндотелия сосудов, приводящего к облитерации последних и снижению скорости и объема кровотока в образовании.
4. Медицинская реабилитация и санаторно-курортное лечение, медицинские показания и противопоказания к применению методов медицинской реабилитации, в том числе основанных на использовании природных лечебных факторов
- Рекомендуется всем пациентам, перенесшим хирургическое лечение по поводу доброкачественного образования головы и шеи, проведение многоэтапных реабилитационных мероприятий целью которых является полное социальное и физическое восстановление пациента [48, 49].
Уровень убедительности рекомендаций - C (уровень достоверности доказательств - 5)
Комментарий: Необходимость реабилитации пациентов обусловлена хирургической травмой мягких тканей головы и шеи послеоперационных швов. Наличие послеоперационных ран в указанных анатомических областях, их заживление первичным натяжением, швы в местах лигирования сосудов обуславливают риск гнойно-септических осложнений, послеоперационных кровотечений при несостоятельности наложенных швов. Болевой синдром различной степени выраженности и возможные нарушения функции глотания, мимики, открывания рта, движение языка, речи в послеоперационном периоде может приводить к значительной социальной дезадаптации и снижать качество жизни данной категории пациентов.
Этапы реабилитации пациентов после хирургического лечения:
1-й этап - ранняя реабилитация после хирургического вмешательства. В данный период пациент находится на реабилитационном стационаре.
- Рекомендуется на 1 этапе реабилитации осуществлять контроль гемостаза, раневого процесса и купирование послеоперационного болевого синдрома, проведение противоотечной терапии, ежедневная санация ран растворами антисептиков для профилактики развития осложнений [28, 39, 38, 45].
Уровень убедительности рекомендаций - C (уровень достоверности доказательств - 5)
- Рекомендуется проведение консультации медицинского психолога для оценки психологического состояния пациента в послеоперационном периоде [50, 51].
Уровень убедительности рекомендаций - C (уровень достоверности доказательств - 4)
2-й этап с 15 по 45 сутки после операции, направлен на ускорение репаративных процессов, а так же восстановление функциональных и эстетических качеств.
- Рекомендуется проведение физиотерапевтического лечения после получения гистологического ответа в объеме, назначенном врачом-физиотерапевтом для восстановления функции и улучшения эстетического вида послеоперационного рубца [49, 50].
Уровень убедительности рекомендаций C (уровень достоверности доказательств - 4)
- Рекомендуется проведение лечебно-физического лечения в объеме, назначенном врачом по лечебной физкультуре, для быстрого восстановления функционального статуса пациента [49].
Уровень убедительности рекомендаций C (уровень достоверности доказательств - 5)
5. Профилактика и диспансерное наблюдение, медицинские показания и противопоказания к применению методов профилактики
- Рекомендуется всем пациентам, -e с предполагаемым диагнозом доброкачественное образование головы и шеи проведение ранней диагностики и лечения, для снижения рисков малигнизации образования [58, 59].
Уровень убедительности рекомендаций - C (уровень достоверности доказательств - 5)
6. Организация оказания медицинской помощи
Показания для госпитализации в медицинскую организацию:
1. Неотложная госпитализация при присоединении воспалительного процесса (кистозные образования), а также в случае обильных, профузных и продолжающихся кровотечений (сосудистые опухоли).
2. Плановая госпитализация при наличии образования, без воспаления окружающих тканей.
Проведение диагностических мероприятий в плановой ситуации на этапе постановки диагноза может осуществляться в амбулаторных условиях. Проведение хирургического лечения рекомендуется осуществлять в условиях специализированных отделений стационара, при которых есть возможность применения малоинвазивных вмешательств. Также некоторые виды хирургического лечения могут осуществляться в амбулаторных условиях или в условиях дневного стационара.
Показания к выписке пациента из медицинской организации:
1. При неотложной госпитализации по поводу воспалительного процесса показанием к выписке является купирование острых проявлении болезни и положительная динамика состояния пациента: уменьшение локальных воспалительных проявлений; снижение выраженности болевого синдрома с возможностью его купирования препаратами в амбулаторных условиях; отсутствие признаков кровотечения с возможностью коррекции постгеморрагической анемии (при ее наличии) в амбулаторных условиях;
2. При плановой госпитализации по поводу доброкачественного образования головы и шеи показанием к выписке является: неосложненное течение раннего послеоперационного периода; отсутствие гнойно-септических осложнений течения раневого процесса; контролируемый болевой синдром с возможностью его купирования пероральными препаратами в амбулаторных условиях; возможность пациента самостоятельно продолжить курс консервативной терапии в амбулаторных условиях под наблюдением регионарного врача.
7. Дополнительная информация (в том числе факторы, влияющие на исход заболевания или состояния)
Отрицательно влияют на исход лечения:
1. Присоединение инфекционных осложнений;
2. Нарушение функциональных и эстетических качеств;
3. Несоблюдение послеоперационного режима и рекомендаций.
Критерии оценки качества медицинской помощи
N
Критерии качества
Оценка выполнения
1.
Выполнено дуплексное сканирование сосудов челюстно-лицевой области
Да/Нет
2.
Проведено патолого-анатомического исследования биопсийного (операционного) материала опухолей, опухолеподобных образований мягких тканей
Да/Нет
3.
Выполнена пункция мягких тканей под контролем ультразвукового исследования
Да/Нет
4.
Выбран и выполнен оптимальный объем оперативного вмешательства
Да/Нет
5.
Выполнена оценка клинических и анамнестических данных
Да/Нет
Список литературы
1. Карапетян С.И. Опухоли и опухолеподобные поражения органов полости рта, челюстей, лица и шеи/И.С. Карапетян, У.Я. Губайдулина, Л.Н. Цегельник. - 2 издание, перераб. и доп.- М., 2004. - 232 с.
2. Barnes L. Surgical pathology of the head and neck; 2-nd ed./L. Barnes//N.Y.: Marsel Dekker Inc., 2001 - P. 915 - 924.
3. Ламоткин И.А. Опухоли и опухолеподобные поражения кожи: Атлас/И.А. Ламоткин//БИНОМ: Лаборатория знаний, 2006. - 166 с.
4. Подвязников С.О. Неэпителиальные опухоли головы и шеи/С.О. Подвязников//Опухоли головы и шеи - 2011. - N 1. - С. 6 - 12.
5. Костина И.Н. Структура, локализация опухолевых, опухолеподобных образований полости рта/И.Н. Костина//Хирургическая стоматология и имплантология - 2014. - N 4. - С. 33 - 37.
6. Ермолов В.Ф./Клинико-морфологическая характеристика доброкачественных новообразований и опухолеподобных образований полости рта/В.Ф. Ермолов//Прикладные информационные аспекты медицины. - 2003. - Т.6, N 1. - С. 35 - 36.
7. Matti A. Cysts and Benign Tumours of the Neck/A. Matti//Otorhinolaryngology, Head and Neck Surgery - 2010 - p. 613 - 620.
8. Вахи П.Н. Гистологическая классификация опухолей полости рта и ротоглотки/Б. Коэн, Уша К. Лутра, Г. Торлони [и др.]// Москва: Медицина, 1974. - С. 30.
9. Пачес А.И. Опухоли головы и шеи/Пачес А.И. - М.: Практическая медицина, 2013 - 478 с.
10. Barnes L. WHO Classification of Tumours, Volume 9.IARC WHO Classification of Tumours, No 9/ Barnes L. Eveson J.W., Reichart P., Sidransky D.//WHO-2005-p.430
11. A.K. El-Naggar WHO Classification of Head and Neck Tumours/A.K. El-Naggar, J.K.C. Chan, J.R. Grandis, T. Takata, P.J. Slootweg//International Agency for Research on Cancer. - 2017 - P.348.
12. Вуйцик Н. Б Дифференциальная диагностика воспалительных заболеваний, солидных опухолей и кистозных образований головы и шеи по данным комплексного ультразвукового исследования: дис... канд. мед. наук - М., 2008 - 319 с.
13. Вуйцик Н. Б Современное состояние диагностики воспалительных заболеваний, солидных опухолей и кистозных образований головы и шеи/Н.Б. Вуйцик//Вестник РНЦРР МЗ РФ - 2008. - N 8. - С. 25.
14. Федорова И.В. "Комплексная ультразвуковая диагностика опухолей мягких тканей: дис.... канд. мед. наук - Томск - 2005 - 131 с.
15. Gritzmann N. Sonography of the neck: current potentials and limitations/N. Gritzmann//Ultraschall Med. - 2005. - Vol.26, N 3. - P. 185 - 196.
16. Gritzmann N. Sonography of soft tissue masses of the neck/N. Gritzmann, A. Hollerweger, P. Macheiner, T. Rettenbacher//Journal Clin Ultrasound. - 2002. - Vol.30, N 6. - P. 356 - 373.
17. Ahuja A.T. Head and Neck Ultrasound/A.T. Ahuja, R.M. Evans//Medical Imaging. Medicine, 2000 - P. 129 - 144.
18. Веснин А.Г. Лучевая диагностика опухолей мягких тканей/А.Г. Веснин//Практическая онкология. - 2004. - Т.5, N 4. - С. 15 - 38.
19. Назаров С.С. Клинико-лучевая диагностика новообразований шеи: автореф. дис... канд. мед. наук. - М., 2003 - С. 41 - 43.
20. Ластовка А.С., Каханович Т.В., Белецкая Л.Ю. Диагностика врожденных кист шеи. Использование конусно-лучевой компьютерной томографии/А.С. Ластовка, Т.В. Каханович, Л.Ю. Белецкая//Минск: Медицинские Новости, 2014 - С. 80 - 83.
21. D az Del Arco C. The role of fine-needle aspiration cytology in the diagnosis of soft tissue nodules: Experience in a tertiary center/C. D az Del Arco, L. Ortega Medina, M.J. Fern ndez Ace ero//Revista Espa ola de Patolog a. - 2019 - 52(3) - P. 147 - 153.
22. Климанцев С.А. Лимфаденопатии головы и шеи в практике врача скорой медицинской помощи/С.А. Климанцев, Н.Л. Петров, О.С. Донская, А.Б. Бичун//Учеб. пособие. - Санкт-Петербург, 2019 - С. 87.
23. Национальные клинические рекомендации по диагностике лимфаденопатий - Национальное гематологическое общество - М., 2018. - С. 37
24. Baranov E. Soft Tissue Special Issue: Fibroblastic and Myofibroblastic Neoplasms of the Head and Neck/E. Baranov, J.L. Hornick//Head Neck Pathol. - 2020 - 14(1) - P. 43 - 58.
25. Sadick H. Endoscopic forehead approach for minimally invasive benign tumor excisions/H. Sadick, M. Huber, S.W. Perkins, H.H. Waters, G.S. Hamilton 3rd, A.G. O'Reilly, H.G. Gassner//JAMA Facial Plast. Surgery. - 2014 - 16(5) - P. 352 - 358.
26. Iaremenko A.I, Kolegova T.E., Sharova O.L. "Endoscopically-associated approach to exicision of second branchial cleft cysts/A.I. Iaremenko, T.E. Kolegova, O.L. Sharova//Indian journal of otolaryngology and head & neck surgery. - 2019. - Vol.71, N 1. - P. 618 - 627.
27. Яременко А.И. Эндоскопически-ассоциированное удаление доброкачественных новообразований лица и шеи/Яременко А.И., Исаева Е.Р., Малахова Т.В., Колегова Т.Е., Ситкина Е.В., Васильева Ю.В.//Актуальные проблемы стоматологии: материалы IV Международного синпозиума - СПб.: Изд-во С.-Петерб. ун-та, 2019. - С. 112 - 117.
28. Клинический протокол медицинской помощи при доброкачественных образованиях мягких тканей головы и шеи - Секции СтАР "Ассоциация челюстно-лицевых хирургов и хирургов - стоматологов" - Москва - 2014. - С. - 34
29. Степанов И.В. Хирургическое лечение больных с артериовенозными ангиодисплазиями в области головы и шеи/И.В. Степанов, М.С. Ольшанский, Д.Ю. Харитонов, Е.С. Степанова//Стоматология. - 2017. - 96(4). - С. 28 - 31.
30. Степанов И.В. Мультидисциплинарные аспекты диагностики и лечения гиперваскулярных образований и кровотечений в области головы и шеи: дис... док. мед. наук - Воронеж - 2015. - С. 357.
31. Temelkova I., Wollina U, Di Nardo V, Tchernev G. Lipoma of the Neck/I. Temelkova, U. Wollina, V. Di Nardo, G. Tchernev//Open Access Macedoni Journal Medicine Sciences - 2018. - Vol.6, No.10 - P. 1875 - 1877.
32. Samujh R. Pleomorphic Lipoma of the Neck in an Infant: A Rare Clinical Entity/R. Samujh, N. Peters, A. Chhabra, A. Almudeer//J. Indian Assoc. Pediatr. Surg. - 2017 - 22(3) - P. 184 - 186.
33. Рогинский В.В. Малоинвазивные методы лечения сосудистых поражений головы и шеи/В.В. Рогинский, А.И. Неробеев, А.Г. Надточий, И.А. Овчинников, С.Н. Голубева, Р.В. Рыжов, Я.В. Смирнов .Материалы сборника VI съезда детских онкологов с международным участием - Москва, 2015 - С. 323.
34. Коротких Н.Г. Склерозирующая терапия в комплексном лечении сосудистых мальформаций головы и шеи/Н.Г. Коротких, М.С. Ольшанский, И.В. Степанов .Российский стоматологический журнал. - 2012 - N 1. - С. 30 - 31.
35. Зеличенко Л.И. Патология опухолевого роста. Канцерогенез./Л.И. Зеличенко, О.Д. Мишнев, Г.В. Порядин - М.РГМУ, 2002. - С. 41.
36. Корсак А.К. Хирургическая стоматология детского возраста: учебно-методическое пособие/А.К. Корсак, Кушнер А.Н, Петрович Н.И., Любецкий А.В. - Мн: БГМУ, 2009. - 119 с.
37. Ленькова И.И. Доброкачественные неодонтогенные опухоли костей челюстно-лицевой области/И.И. Ленькова, Пархимович Н.П. - Мн: БГМУ, 2009. - С. 32.
38. Фалилеев Г.В. Внеорганные опухоли шеи (клиника, диагностика, лечение). Дис.... д-ра мед. наук. М., 1971. - С. 498.
39. Иорданишвили А.К. Заболевания, повреждения и опухоли челюстно лицевой области: руководство по клинической стоматологии/под ред. профессора А.К. Иорданишвили. - СПб.: СпецЛит, 2007. - С. - 384 - 417 с.
40. Самсонова И.В. Патоморфология челюстно-лицевой области ((2-е издание, дополненное и переработанное). Пособие/И.В. Самсонова, М.Н. Медведев, В.В. Голубцов, Е.Ф. Пчельникова В.А. Клопова - Витебск, ВГМУ, 2014, - С. 169
41. Zheng H, Ye Q, Wang XY, Zheng XH, Yang XQ, Chen Y, Jiang Y, Li RY. Diagnostic value of multi-slice spiral computerized tomographic fistulography in congenital fistula of neck. Zhonghua Er Bi Yan Hou Tou Jing Wai Ke Za Zhi. 2017 7; 52(8): 597 - 603. Chinese. doi: 10.3760/cma.j.issn.1673-0860.2017.08.008.
42. Афанасьев В.В. Слюнные железы. Болезни и травмы: руководство для врачей. ГЭОТАР-Медиа. - 2022 - С. 240
43. Осипова Н.А., Решетов И.В.. Проблемы анестезиологического обеспечения в хирургии опухолей головы и шеи (Лекция)" Анестезиология и реаниматология. - 2017. - 62 (1), 2017 - С. -. 51 - 53.
44. Руденков М.Н., Медведев А.С. Анестезиологическое обеспечение операций в челюстно-лицевой хирургии. Альманах клинической медицины, - 2005 -. 8(5),- С. - 100 - 102.
45. Кулаков А.А. Челюстно-лицевой-лицевая хирургия. Национальное руководство. ГЭОТАР-Медиа-2019 - С. 692
46. Дрегалкина, А.А., Герасимова, Л.Д., & Кроншталова, Ю.П. Проблемы дифференциальной диагностики врожденных боковых кист шеи. Проблемы стоматологии, 2010- (2), 8 - 11.
47. Жихарев В.И. Степанов И.В. Ольшанский М.С. Хрячков В.И. Рентгеноэндоваскулярная хирургия в лечении кровотечений в области головы и шеи (обзор литературы). Вестник новых медицинских технологий. Электронное издание, 2023. - 17,(4), 2023, С. - 19 - 32. doi: 10.24412/2075-4094-2023-4-1-3
48. Митин Н.Е., Абдиркин М.Д., Абдиркина Е.И., Китаева Л.А.. "Реабилитация пациентов после операций в челюстно-лицевой области" Медико-фармацевтический журнал "Пульс", 2023-20, (2), С. - 60 - 64.
49. Епифанов, В.А. Медицинская реабилитация при заболеваниях и повреждениях челюстно-лицевой области/Епифанов В.А., Епифанов А.В. [и др.]. - Москва. ГЭОТАР-Медиа, 2020. - С. 368 с.
50. Яременко А.И., Исаева Е.Р., Колегова Т.Е., Ситкина Е.В., Васильева Ю.В. Удовлетворенность качеством жизни пациентов с минимальными рубцовыми деформациями лица и шеи [Электронный ресурс]//Клиническая и специальная психология. 2018.-7. (1). С. 75 - 90. doi: 10.17759/psyclin.2018070106
51. Скрипников А.Н., Герасименко Л.А. Психотерапевтическая помощь пациентам с дефектами и деформациями головы и шеи//Медицинская психология. 2006. - 2.- С. 62 - 64.
52. Приказ Министерства здравоохранения Российской Федерации от 15.03.2022 N 168н "Об утверждении порядка проведения диспансерного наблюдения взрослых"
53. Данилова Л.А. "Справочник по лабораторным методам исследования"/Под ред. Л.А. Даниловой. - Москва: Питер, 2003. - 733 с.,
54. Н. Г. Коротких, М. С. Ольшанский, И.В. Степанов "Склерозирующая терапия в комплексном лечении сосудистых мальформаций головы и шеи" РОС СТОМАТ ЖУР. 2012 Фев. 15; Т. 16, N 1: 30 - 31. DOI: 10.17816/dent. 39033
55. Тонкоигольная аспирационная биопсия под ультразвуковым контролем в диагностике рецидивирования и метастазирования опухолей головы и шеи/Е.А. Подольская, Н.С. Воротынцева, И.Л. Киселев, В.В. Подольский//Актуальные проблемы науки и образования: прошлое, настоящее, будущее: сборник научных трудов по материалам Международной заочной научно-практической конференции 29 марта 2012 г.: в 7 частях, Тамбов, 29 марта 2012 года. Том Часть 3. - Тамбов: ООО "Консалтинговая компания Юком", 2012. - С. 122 - 123.
56. Польшиков, С.В. Анализ возможности ультразвукового исследования и цитологии в дифференциальной диагностике новообразований больших слюнных желез/С.В. Польшиков, А.Н. Катрич, Н. Н. Ветшева//Инновационная медицина Кубани. - 2023. - Т. 8, N 2. - С. 71 - 79. - DOI 10.35401/2541-9897-2023-26-2-71-79.
57. Alakailly X, Kummoona R, Quereshy FA, Baur DA, Gonz lez AE. The use of sodium tetradecyl sulphate for the treatment of venous malformations of the head and neck. J Maxillofac Oral Surg. 2015 Jun;14(2):332-8. doi: 10.1007/s12663-014-0623-y. Epub 2014 Mar 11. PMID: 26028855; PMCID: PMC4444672.
58. Ефимов Ю.В. Профилактика новообразований челюстно-лицевой области//Волгоградский научно-медицинский журнал. 2012. N 2. С 36 - 38
59. Салеев Р.А., Абдрашитова А.Б., Иванов О.А. Новообразования челюстно-лицевой области как фактор, влияющий на длительность временной нетрудоспособности пациентов. В//Проблемы стоматологии. 2018. N. 3. С. 102 - 108. DOI: https://doi.org/10.18481/2077-7566-2018-14-3-102-108
Приложение А1
СОСТАВ
РАБОЧЕЙ ГРУППЫ ПО РАЗРАБОТКЕ И ПЕРЕСМОТРУ
КЛИНИЧЕСКИХ РЕКОМЕНДАЦИЙ
1. Кулаков А.А. - академик РАН, д.м.н., профессор, президент ООО "Общество специалистов в области челюстно-лицевой хирургии".
2. Яременко А.И. - д.м.н., профессор вице - президент ООО "Общество специалистов в области челюстно-лицевой хирургии".
3. Бельченко В.А. - д.м.н., профессор, член правления ООО "Общество специалистов в области челюстно-лицевой хирургии".
4. Брайловская Т.В. - д.м.н., профессор, ответственный секретарь ООО "Общество специалистов в области челюстно-лицевой хирургии".
5. Кутукова С.И. - д.м.н., доцент, член ООО "Общество специалистов в области челюстно-лицевой хирургии".
6. Разумова А.Я. - к.м.н., доцент, член ООО "Общество специалистов в области челюстно-лицевой хирургии".
7. Лопатин А.С. - д.м.н., профессор, президент "Российское общество ринологов"
8. Семенов М.Г. - д.м.н., профессор, заведующий кафедрой челюстно-лицевой хирургии и хирургической стоматологии им. А.А. Лимберга СЗГМУ им. И.И. Мечникова член ООО "Общество специалистов в области челюстно-лицевой хирургии".
9. Сысолятин П.Г. - д.м.н., профессор, член правления ООО "Общество специалистов в области челюстно-лицевой хирургии".
9. Байриков И.М. - чл.-корр. РАН, д.м.н., профессор, член ООО "Общество специалистов в области челюстно-лицевой хирургии".
10. Иванов С.Ю. - член-корреспондент РАН, д.м.н., профессор, член правления ООО "Общество специалистов в области челюстно-лицевой хирургии".
11. Дробышев А.Ю. - д.м.н., профессор вице - президент ООО "Общество специалистов в области челюстно-лицевой хирургии".
12. Тарасенко С.В. (зав. кафедрой хирургической стоматологии Института стоматологии им. Е.В. Боровского ФГАОУ ВО Первый МГМУ им. И.М. Сеченова Минздрава России (Сеченовский Университет).
13. Топольницкий О.З. - д.м.н., профессор, член правления ООО "Общество специалистов в области челюстно-лицевой хирургии".
14. Дурново Е.А. - д.м.н., профессор, член правления ООО "Общество специалистов в области челюстно-лицевой хирургии".
15. Епифанов С.А. - д.м.н., доцент, член ООО "Общество специалистов в области челюстно-лицевой хирургии".
16. Багненко А.С. - к.м.н., доцент, член ООО "Общество специалистов в области челюстно-лицевой хирургии".
Конфликт интересов отсутствует
Приложение А2
МЕТОДОЛОГИЯ РАЗРАБОТКИ КЛИНИЧЕСКИХ РЕКОМЕНДАЦИЙ
Методы, использованные для сбора/селекции доказательств:
- поиск публикаций в специализированных периодических печатных изданиях с импакт-фактором > 0.3;
- поиск в электронных базах данных.
Базы данных, использованных для сбора/селекции доказательств:
- базы данных PUBMED и MEDLINE, ELIBRARY, ClinicalKey. Глубина поиска составляла 25 лет.
Целевая аудитория данных клинических рекомендаций:
- Врачи-стоматологи
- Врачи-челюстно-лицевые хирурги
Таблица 1. Шкала оценки уровней достоверности доказательств (УДД) для методов диагностики (диагностических вмешательств).
УДД
Расшифровка
1
Систематические обзоры исследований с контролем референсным методом или систематический обзор рандомизированных клинических исследований с применением мета-анализа
2
Отдельные исследования с контролем референсным методом или отдельные рандомизированные клинические исследования и систематические обзоры исследований любого дизайна, за исключением рандомизированных клинических исследований, с применением мета-анализа
3
Исследования без последовательного контроля референсным методом или исследования с референсным методом, не являющимся независимым от исследуемого метода или нерандомизированные сравнительные исследования, в том числе когортные исследования
4
Несравнительные исследования, описание клинического случая
5
Имеется лишь обоснование механизма действия или мнение экспертов
Таблица 2. Шкала оценки уровней достоверности доказательств (УДД) для методов профилактики, лечения, медицинской реабилитации, в том числе основанных на использовании природных лечебных факторов (профилактических, лечебных, реабилитационных вмешательств).
УДД
Расшифровка
1
Систематический обзор РКИ с применением мета-анализа
2
Отдельные РКИ и систематические обзоры исследований любого дизайна, за исключением РКИ, с применением мета-анализа
3
Нерандомизированные сравнительные исследования, в т.ч. когортные исследования
4
Несравнительные исследования, описание клинического случая или серии случаев, исследования "случай-контроль"
5
Имеется лишь обоснование механизма действия вмешательства (доклинические исследования) или мнение экспертов
Таблица 3. Шкала оценки уровней убедительности рекомендаций (УУР) для методов профилактики, диагностики, лечения, медицинской реабилитации, в том числе основанных на использовании природных лечебных факторов (профилактических, диагностических, лечебных, реабилитационных вмешательств).
УУР
Расшифровка
A
Сильная рекомендация (все рассматриваемые критерии эффективности (исходы) являются важными, все исследования имеют высокое или удовлетворительное методологическое качество, их выводы по интересующим исходам являются согласованными)
B
Условная рекомендация (не все рассматриваемые критерии эффективности (исходы) являются важными, не все исследования имеют высокое или удовлетворительное методологическое качество и/или их выводы по интересующим исходам не являются согласованными)
C
Слабая рекомендация (отсутствие доказательств надлежащего качества (все рассматриваемые критерии эффективности (исходы) являются неважными, все исследования имеют низкое методологическое качество и их выводы по интересующим исходам не являются согласованными)
Порядок обновления клинических рекомендаций.
Механизм обновления клинических рекомендаций предусматривает их систематическую актуализацию - не реже чем один раз в три года, а также при появлении новых данных с позиции доказательной медицины по вопросам диагностики, лечения, профилактики и реабилитации конкретных заболеваний, наличии обоснованных дополнений/замечаний к ранее утвержденным КР, но не чаще 1 раза в 6 месяцев.
Приложение А3
СПРАВОЧНЫЕ МАТЕРИАЛЫ,
ВКЛЮЧАЯ СООТВЕТСТВИЕ ПОКАЗАНИЙ К ПРИМЕНЕНИЮ
И ПРОТИВОПОКАЗАНИЙ, СПОСОБОВ ПРИМЕНЕНИЯ И ДОЗ ЛЕКАРСТВЕННЫХ
ПРЕПАРАТОВ, ИНСТРУКЦИИ ПО ПРИМЕНЕНИЮ
ЛЕКАРСТВЕННОГО ПРЕПАРАТА
1. Приказ от 30 августа 2019 г. N 422н "Об утверждении порядка оказания медицинской помощи по профилю "челюстно-лицевая хирургия" Министерства здравоохранения и социального развития Российской Федерации;
2. Федеральный закон от 21.11.2011 N 323-ФЗ (ред. от 25.12.2023) "Об основах охраны здоровья граждан в Российской Федерации" (с изм. и доп., вступ. в силу с 01.04.2024)
3. Постановление Правительства Российской Федерации от 05.11.97 N 1387 "О мерах по стабилизации и развитию здравоохранения и медицинской науки в Российской Федерации" (Собрание законодательства Российской Федерации, 1997, N 46, ст. 5312).
4. Приказ Минздрава России от 13.10.2017 N 804н (ред. от 24.09.2020, с изм. от 26.10.2022) "Об утверждении номенклатуры медицинских услуг" (Зарегистрировано в Минюсте России 07.11.2017 N 48808)
Приложение Б
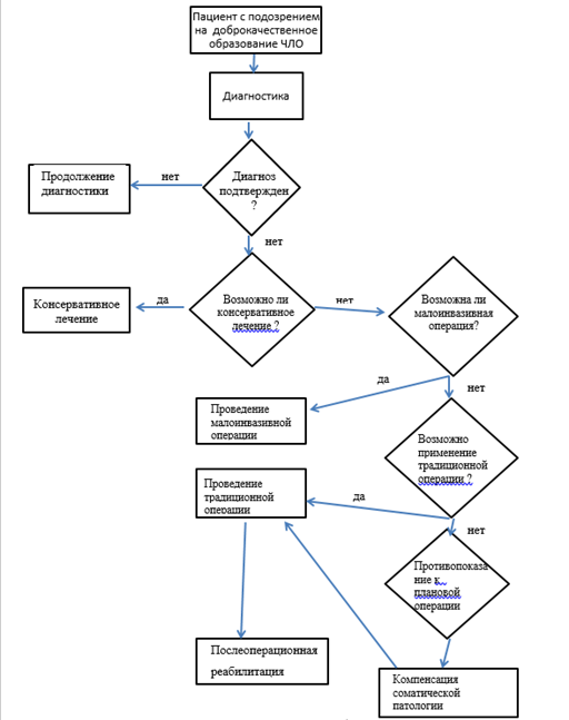
АЛГОРИТМЫ ДЕЙСТВИЙ ВРАЧА
Приложение В
ИНФОРМАЦИЯ ДЛЯ ПАЦИЕНТА
1. Доброкачественные образования головы и шеи требуют оперативного лечения.
2. Перед оперативным вмешательством необходимо проведение обследования, как местного так и общего статуса.
3. Любое образование требует морфологического исследования.
4. Необходимо диспансерное наблюдение раз в 6 месяцев в течение 1 года с проведением УЗИ.
Приложение Г1 - ГN
ШКАЛЫ ОЦЕНКИ, ВОПРОСНИКИ И ДРУГИЕ ОЦЕНОЧНЫЕ ИНСТРУМЕНТЫ
СОСТОЯНИЯ ПАЦИЕНТА, ПРИВЕДЕННЫЕ В КЛИНИЧЕСКИХ РЕКОМЕНДАЦИЯХ
Не предусмотрено.