Главная // Пожарная безопасность СПРАВКА
Источник публикации
Документ опубликован не был
Примечание к документу
Документ не применяется в связи с истечением срока действия, установленного Федеральным
законом от 25.12.2018 N 489-ФЗ. Актуальные Клинические рекомендации см. в
Справочной информации.
Текст документа приведен в соответствии с публикацией на сайте http://cr.rosminzdrav.ru по состоянию на 17.05.2019.
Название документа
"Клинические рекомендации "Болезнь Лайма у взрослых"
(утв. Минздравом России)
"Клинические рекомендации "Болезнь Лайма у взрослых"
(утв. Минздравом России)
МИНИСТЕРСТВО ЗДРАВООХРАНЕНИЯ РОССИЙСКОЙ ФЕДЕРАЦИИ
КЛИНИЧЕСКИЕ РЕКОМЕНДАЦИИ
БОЛЕЗНЬ ЛАЙМА У ВЗРОСЛЫХ
Год утверждения (частота пересмотра): 2016 (пересмотр каждые 3 года)
ID: КР566
URL
Профессиональные ассоциации
- Международная ассоциация специалистов в области инфекций
- Болезнь лайма
- Иксодовые клещи
- Клещевой боррелиоз
- Лайм-боррелиоз
- Мигрирующая эритема
- Наползание клеща
- Укус клеща
в/в кап. - внутривенно капельно
в/в стр. - внутривенно струйно
ДНК - дезоксирибонуклеиновая кислота
д.м.н. - доктор медицинских наук
к.м.н. - кандидат медицинских наук
КЭ - клещевой энцефалит
КТ - компьютерная томография
МРТ - магнитно-резонансная томография
НПВС - нестероидные противовоспалительные препараты
МЗ РФ - Министерство здравоохранения Российской Федерации
РНК - рибонуклеиновая кислота
ЭЭГ - электроэнцефалография
IgG - иммуноглобулин G
IgM - иммуноглобулин M
Алиментарный механизм передачи инфекции - механизм передачи инфекции, при котором проникновение возбудителя в восприимчивый организм происходит через рот, главным образом при заглатывании пищи (алиментарный путь).

(лат. (https://ru.wikipedia.org/wiki/%D0%9B%D0%B0%D1%82%D0%B8%D0%BD%D1%81%D0%BA%D0%B8%D0%B9_%D1%8F%D0%B7%D encephalitis - воспаление мозга) - группа заболеваний (https://ru.wikipedia.org/wiki/%D0%91%D0%BE%D0%BB%D0%B5%D0%B7%D0%BD%D1%8C), характеризующихся воспалением (https://ru.wikipedia.org/wiki/%D0%92%D0%BE%D1%81%D0%BF%D0%B0%D0%BB%D0%B5%D0%BD%D0%B8%D0%B5) головного мозга (https://ru.wikipedia.org/wiki/%D0%93%D0%BE%D0%BB%D0%BE%D0%B2%D0%BD%D0%BE%D0%B9_%D0%BC%D0%BE%D0%B7%D
Вирусемия, Виремия - медицинское понятие, обозначающее состояние организма, при котором вирусы (https://ru.wikipedia.org/wiki/%D0%92%D0%B8%D1%80%D1%83%D1%81) попадают в кровоток и могут распространяться по всему телу.
Инкубационный период - отрезок времени от момента попадания микробного агента в организм до проявления симптомов болезни.

жидкость (лат. (https://ru.wikipedia.org/wiki/%D0%9B%D0%B0%D1%82%D0%B8%D0%BD%D1%81%D0%BA%D0%B8%D0%B9_%D1%8F%D0%B7%D liquor cerebrospinalis,

жидкость,

) - жидкость, постоянно циркулирующая в желудочках головного мозга (https://ru.wikipedia.org/wiki/%D0%96%D0%B5%D0%BB%D1%83%D0%B4%D0%BE%D1%87%D0%BA%D0%B8_%D0%B3%D0%BE%D ликворопроводящих путях (https://ru.wikipedia.org/w/index.php? title=%D0%9B%D0%B8%D0%BA%D0%B2%D0%BE%D1%80%D0%BE%D0%BF%D1%80%D0%BE%D0%B2%D0%BE%D0%B4%D1%8F% субарахноидальном (https://ru.wikipedia.org/wiki/%D0%A1%D1%83%D0%B1%D0%B0%D1%80%D0%B0%D1%85%D0%BD%D0%BE%D0%B8%D0%B4%D0 (подпаутинном) пространстве головного (https://ru.wikipedia.org/wiki/%D0%93%D0%BE%D0%BB%D0%BE%D0%B2%D0%BD%D0%BE%D0%B9_%D0%BC%D0%BE%D0%B7%D и спинного (https://ru.wikipedia.org/wiki/%D0%A1%D0%BF%D0%B8%D0%BD%D0%BD%D0%BE%D0%B9_%D0%BC%D0%BE%D0%B7%D0%B3) мозга.
Трансмиссивный механизм передачи инфекции - механизм передачи инфекции, при котором возбудитель инфекции находится в кровеносной системе (https://ru.wikipedia.org/wiki/%D0%9A%D1%80%D0%BE%D0%B2%D0%B5%D0%BD%D0%BE%D1%81%D0%BD%D0%B0%D1%8F_%D и лимфе (https://ru.wikipedia.org/wiki/%D0%9B%D0%B8%D0%BC%D1%84%D0%B0), передается при укусах специфических и неспецифических переносчиков: укусе кровососущего членистоногого (насекомого (https://ru.wikipedia.org/wiki/%D0%9D%D0%B0%D1%81%D0%B5%D0%BA%D0%BE%D0%BC%D0%BE%D0%B5) или клеща (https://ru.wikipedia.org/wiki/%D0%9A%D0%BB%D0%B5%D1%89)). Необходимо, чтобы переносчик переносил возбудителя непосредственно от источника инфекции к восприимчивому организму.
Болезнь Лайма (клещевой боррелиоз, хроническая мигрирующая эритема, вызванная Borrelia burgdorferi) - инфекционное трансмиссивное природно-очаговое заболевание, вызываемое спирохетами и передающееся клещами (http://encephalitis.ru/index.php?newsid=19), имеющее наклонность к хроническому и рецидивирующему течению и преимущественному поражению кожи, нервной системы, опорно-двигательного аппарата и сердца.
1.2 Этиология и патогенез
Болезнь Лайма вызывается грамотрицательными спирохетами рода Borrelia трех видов: B. burgdorferi (доминирует в США), Borrelia garinii и Borrelia afzelii (преобладают в Европе и России).
Инфицирование человека боррелиями происходит преимущественно в результате присасывания клеща. С момента наползания клеща на одежду человека до начала кровососания проходит 1 - 2 часа. У человека клещ присасывается чаще всего в области шеи, груди, подмышечных впадин, паховых складок, т.е. в местах с тонкой кожей и обильным кровоснабжением. У детей относительно частым местом прикрепления клеща является волосистая часть головы. Прикрепление и присасывание клеща к телу в большинстве случаев остаются незамеченными, так как в состав его слюны входят анестезирующие, сосудорасширяющие и антикоагулирующие вещества. Ощущение человеком саднения и зуда на месте присасывания клеща возникает лишь спустя 6 - 12 ч и позже. Процесс насыщения кровью самок иксодовых клещей может продолжаться 6 - 8 дней. В начале питания клещ может передавать боррелии только, если они уже находятся в слюнных железах, т.е. при генерализованной инфекции клеща (примерно 30 - 35% всех голодных клещей в природе). Тогда, когда боррелии находятся только в кишечнике клеща, то их передача осуществляется во второй фазе питания (позднее 1 - 2 дней присасывания). Поэтому раннее удаление клещей предотвращает в ряде случаев инфицирование человека.
Возможна передача боррелий через фекалии клеща при попадании их на кожу и последующего втирания в кожу при расчесах. Не исключается случаи механической передачи боррелий при случайном раздавливании клещей во время их снятия с животных (собаки) и попадания содержимого кишечника клеща в микротравмы кожи или на конъюнктиву глаз. Другим возможным путем передачи возбудителей от животных к человеку, по данным некоторых исследователей, может выступать алиментарный путь, реализующийся при употреблении в пищу сырого молока (преимущественно козьего) или молочных продуктов без термической обработки.
Доказанным является возможность инфицирования плода трансплацентарно при боррелиозной инфекции беременных женщин.
Со слюной клеща (https://ru.wikipedia.org/wiki/%D0%9A%D0%BB%D0%B5%D1%89) возбудитель болезни Лайма проникает в организм человека. На коже, в месте присасывания клеща, развивается мигрирующая кольцевидная эритема (https://ru.wikipedia.org/w/index.php?title=%D0%9A%D0%BE%D0%BB%D1%8C%D1%86%D0%B5%D0%B2%D0%B8%D0%B4%D0%BD%D0%B0%D1%8F_%D1%8D%D1%80%)
От места внедрения с током лимфы и крови возбудитель попадает во внутренние органы, суставы, лимфатические образования; периневральный, а в дальнейшем и ростральный путь распространения с вовлечением в воспалительный процесс мозговых оболочек. Погибая, боррелии выделяют эндотоксин (https://ru.wikipedia.org/wiki/%D0%AD%D0%BD%D0%B4%D0%BE%D1%82%D0%BE%D0%BA%D1%81%D0%B8%D0%BD), который обуславливает каскад иммунопатологических реакций.
При попадании возбудителя в различные органы и ткани происходит активное раздражение иммунной системы, что приводит к генерализованному и местному гуморальному и клеточному гипериммунному ответу. На этой стадии заболевания выработка антител IgM (https://ru.wikipedia.org/wiki/IgM) и затем IgG (https://ru.wikipedia.org/wiki/IgG) происходит в ответ на появление флагеллярного жгутикового антигена (https://ru.wikipedia.org/wiki/%D0%90%D0%BD%D1%82%D0%B8%D0%B3%D0%B5%D0%BD) боррелий массой 41 кДа. Важным иммуногеном в патогенезе являются поверхностные белки Osp C (https://ru.wikipedia.org/w/index.php?title=Osp_%D0%A1&action=edit&redlink=1), которые характерны преимущественно для европейских штаммов. В случае прогрессирования болезни (отсутствие или недостаточное лечение) расширяется спектр антител к антигенам спирохеты (к полипептидам (https://ru.wikipedia.org/wiki/%D0%9F%D0%BE%D0%BB%D0%B8%D0%BF%D0%B5%D0%BF%D1%82%D0%B8%D0%B4) от 16 до 93 кДа), что ведет к длительной выработке IgM и IgG. Повышается количество циркулирующих иммунных комплексов (https://ru.wikipedia.org/w/index.php?title=%D0%A6%D0%B8%D1%80%D0%BA%D1%83%D0%BB%D0%B8%D1%80%D1%83%D1%8E%D1%89%D0%B8%D0%B5_%D0%B8%
Иммунные комплексы могут формироваться и в пораженных тканях, которые активируют основные факторы воспаления - генерацию лейкотаксических стимулов и фагоцитоз (https://ru.wikipedia.org/wiki/%D0%A4%D0%B0%D0%B3%D0%BE%D1%86%D0%B8%D1%82%D0%BE%D0%B7).
Характерной особенностью является наличие лимфоплазматических инфильтратов (https://ru.wikipedia.org/wiki/%D0%98%D0%BD%D1%84%D0%B8%D0%BB%D1%8C%D1%82%D1%80%D0%B0%D1%82), обнаруживаемых в коже, подкожной клетчатке, лимфатических узлах, селезенке, мозге, периферических ганглиях.
Клеточный иммунный ответ формируется по мере прогрессирования заболевания, при этом наибольшая реактивность мононуклеарных клеток (https://ru.wikipedia.org/wiki/%D0%9C%D0%BE%D0%BD%D0%BE%D1%86%D0%B8%D1%82%D1%8B) проявляется в тканях "мишенях". Повышается уровень T-хелперов (https://ru.wikipedia.org/wiki/%D0%A2-%D1%85%D0%B5%D0%BB%D0%BF%D0%B5%D1%80) и T-супрессоров (https://ru.wikipedia.org/wiki/%D0%A2-%D1%81%D1%83%D0%BF%D1%80%D0%B5%D1%81%D1%81%D0%BE%D1%80), индекс стимуляции лимфоцитов крови. Установлено, что степень изменения клеточного звена иммунной системы зависит от тяжести течения заболевания.
Ведущую роль в патогенезе артритов несут липосахариды (https://ru.wikipedia.org/w/index.php?title=%D0%9B%D0%B8%D0%BF%D0%BE%D1%81%D0%B0%D1%85%D0%B0%D1%80%D0%B8%D0%B4&action=edit&redlink=1), входящие в состав боррелий, которые стимулируют секрецию интерлейкина-1 (https://ru.wikipedia.org/wiki/%D0%98%D0%BD%D1%82%D0%B5%D1%80%D0%BB%D0%B5%D0%B9%D0%BA%D0%B8%D0%BD-
1) клетками моноцитарно-макрофагального ряда, некоторыми T-лимфоцитами (https://ru.wikipedia.org/wiki/%D0%A2-%D0%BB%D0%B8%D0%BC%D1%84%D0%BE%D1%86%D0%B8%D1%82), B-лимфоцитами (https://ru.wikipedia.org/wiki/%D0%92-%D0%BB%D0%B8%D0%BC%D1%84%D0%BE%D1%86%D0%B8%D1%82) и др. Интерлейкин-1 в свою очередь стимулирует секрецию простагландинов (https://ru.wikipedia.org/wiki/%D0%9F%D1%80%D0%BE%D1%81%D1%82%D0%B0%D0%B3%D0%BB%D0%B0%D0%BD%D0%B4%D0) и коллагеназы (https://ru.wikipedia.org/w/index.php?title=%D0%9A%D0%BE%D0%BB%D0%BB%D0%B0%D0%B3%D0%B5%D0%BD%D0%B0%D0%B7%D0%B0&action=edit&redlink=1) синовиальной тканью, то есть активирует воспаление в суставах, что приводит к резорбции кости (https://ru.wikipedia.org/wiki/%D0%A0%D0%B5%D0%B7%D0%BE%D1%80%D0%B1%D1%86%D0%B8%D1%8F_%D0%BA%D0%BE%D) деструкции хряща, стимулирует образование паннуса (https://ru.wikipedia.org/w/index.php?title=%D0%9F%D0%B0%D0%BD%D0%BD%D1%83%D1%81&action=edit&redlink=1).
Существенное значение имеют процессы, связанные с накоплением специфических иммунных комплексов, содержащих антигены спирохет, в синовиальной оболочке суставов, дерме, почках, миокарде. Скопление иммунных комплексов привлекает нейтрофилы (https://ru.wikipedia.org/wiki/%D0%9D%D0%B5%D0%B9%D1%82%D1%80%D0%BE%D1%84%D0%B8%D0%BB), которые вырабатывают различные медиаторы воспаления, биологически активные вещества и ферменты, вызывающие воспалительные и дистрофические изменения в тканях. Возбудитель длительно более 10 лет сохраняется в организме, по-видимому, в лимфатической системе, но причины, приводящие к этому, неизвестны.
Замедленный иммунный ответ, связанный с относительно поздней и слабовыраженной боррелемией, развитие аутоиммунных реакций и возможность внутриклеточной персистенции возбудителя являются одними из основных причин хронизации инфекции.
Как и при других спирохетозах, иммунитет при болезни Лайма носит нестерильный характер. У переболевших может быть повторное заражение спустя 5 - 7 лет.
Случаи заболевания болезнью Лайма регистрируются на обширной территории Евразии и широко распространены в лесной и лесостепной зонах России. В природных очагах возбудители болезни Лайма циркулируют между клещами и дикими животными.
Основное эпидемическое значение на территории России имеют клещи Ixodes persulcatus и I. ricinus, характеризующиеся чрезвычайно широким кругом прокормителей и наибольшей агрессивностью по отношению к человеку. В центральных, восточных районах и на отдельных территориях лесной зоны европейской части страны наиболее распространены клещи I. persulcatus, а в западных регионах - клещи I. ricinus.
Спонтанная инфицированность клещей боррелиями в природных очагах может составлять от 10 до 70% и более. От 7 - 9% до 24 - 50% клещей в эндемичном очаге могут быть инфицированы одновременно двумя или тремя разными боррелиями.
Годовая динамика заболеваемости болезнью Лайма характеризуется выраженной сезонностью, связанной с периодом активности переносчиков. Заболевания людей регистрируются со 2 - 3 декады апреля. Максимум заболеваемости приходится на Европейской территории страны на май, в Предуралье, на Урале и Западной Сибири - на май - июнь, на Дальнем Востоке - на май - июль. В очагах преимущественного обитания клещей I. ricinus случаи заболеваний могут регистрироваться и осенью - в сентябре и октябре, что связано с наличием дополнительного периода активности этих клещей в конце лета. Так, в Северо-Западном регионе России ежегодно более 80% больных заражаются в период с апреля по июль по причине нападения как I. persulcatus, так и I. ricinus. Остальные (около 20%) в августе - сентябре в связи с активностью I. ricinus.
Формы болезни: латентная, манифестная.
I. По течению: острое, подострое, хроническое.
II. По клиническим признакам:
1. Острое и подострое течение.
а). Эритемная форма.
б). Безэритемная форма с преимущественным поражением: нервной системы, сердца, суставов.
2. Хроническое течение.
а) Непрерывное.
б) Рецидивирующее с преимущественным поражением: нервной системы, суставов, кожи, сердца.
III. По тяжести: тяжелая, средней тяжести, легкая.
Признаки инфицированности: серонегативная, серопозитивная.
Комментарии: в раннем периоде выделяют I стадию локальной инфекции, когда возбудитель попадает в кожу после присасывания клеща, и II стадию - диссеминации боррелий в различные органы (характеризуется широким спектром клинических проявлений, возникающих вследствие отсева спирохет в разные органы и ткани). Поздний период (III стадия) определяется персистенцией инфекции в каком-либо органе или ткани (в отличие от II стадии, проявляется преимущественным поражением какого-либо одного органа или системы). Деление на стадии довольно условно и применимо лишь к болезни в целом. Иногда стадийности может не наблюдаться совсем, в некоторых случаях может присутствовать только I стадия, а иногда болезнь дебютирует одним из поздних синдромов.
В раннем периоде целесообразно выделять эритемную и безэритемную формы заболевания. Во-первых, это важно при диагностике болезни, во-вторых, клиническая картина имеет свои особенности в зависимости от наличия или отсутствия эритемы в месте укуса клеща и, наконец, показывает особенности взаимоотношения макро- и микроорганизма.
Болезнь Лайма может впервые манифестировать и спустя несколько месяцев и даже лет после инфицирования, когда наблюдаются клинические проявления и закономерности характерные уже для хронической инфекции. Латентная форма диагностируется при лабораторном подтверждении диагноза (4-х кратное нарастание специфических титров антител в парных сыворотках) при отсутствии каких-либо клинических признаков болезни.
По течению: острое течение - продолжительность болезни до 3 мес, подострое - с 3 до 6 мес, хроническое течение - более 6 месяцев.
Диагноз "Болезнь Лайма" можно считать обоснованным в случаях имеющихся эпидемиологических данных (пребывания в эндемичном очаге в весенне-летний период, факта присасывания или наползания клеща, длительности инкубационного периода), наличие мигрирующей эритемы вокруг места присасывания клеща, а также особенностей клинической картины и динамики развития, свойственной данному заболеванию. Облегчает диагностику обнаружение боррелий в присосавшемся клеще.
В связи с выраженным клиническим полиморфизмом заключительный диагноз как острой, так и хронической стадии болезни Лайма должен быть подтвержден специфическими методами лабораторной диагностики - иммунологическими, молекулярно-генетическими исследованиями.
При сборе анамнеза выясняют наличие или отсутствие жалоб на повышение температуры, интоксикацию (слабость, снижение аппетита, сонливость и т.д.). Жалобы на боли в суставах, появившиеся впервые после присасывания клеща.
- Данные эпидемиологического анамнеза (пребывание в эндемичном очаге КЭ в весенне-летний период, факт присасывания ("наползания") клеща, контакт с клещом (снятие с животного или другого человека), употребление сырого молока коз и коров).
Облегчает диагностику наличие у пациента мигрирующей эритемы.
2.2 Физикальное обследование
При внешнем осмотре оценивают состояние кожных покровов, обращают внимание на наличие/отсутствие яркой гиперемии лица, шеи, верхней трети туловища, наличие или отсутствие мигрирующей эритемы.
Проводится оценка опорно-двигательного аппарата, движения в суставах в полном объеме или нет, отек, болезненность движений в них, функциональная двигательная способность. Пальпация периферических лимфоузлов. Осуществляется перкуссия, аускультация легких, сердца с определением границ относительной и абсолютной сердечной тупости; выслушиваются тоны сердца, ритмичность пульса, определяются частота сердечных сокращений, артериальное давление. Проводится пальпация живота, с определением размеров печени и селезенки. Оценивается симптом XII ребра с обеих сторон.
Оценивается неврологический статус. Общее состояние, общемозговая симптоматика: состояние сознания, наличие/отсутствие головной боли, тошноты, рвоты. Исследуются менингеальные знаки: симптом Кернига (прямой, перекрестный), симптом Брудзинского (верхний, средний, нижний), ригидность мышц затылка. Исследуются черепно-мозговые нервы: 1 - обоняние (сохранено, снижено с двух сторон, слева, справа). 2 - Острота и поля зрения (если изменены, то по какому типу выпадение полей зрения). 3, 4, 6 - Глазодвигатели - ширина глазных щелей, объем движений глазных яблок (полный при взгляде в стороны, вверх, если есть нарушения, то какие, косоглазие, двоение, усиливающееся при взгляде в какую сторону, в какой плоскости располагаются двоящиеся предметы (горизонтальной, вертикальной, косой)). Величина зрачков (расширены, сужены), прямая и содружественная реакция зрачков на свет. Конвергенция, реакция зрачков на аккомодацию и конвергенцию. 5 - оценивается чувствительность на лице (сохранена, нарушена по невральному типу - в области иннервации какой ветви, по сегментарному типу - зоны Зельдера), боли в лице. Роговичные, чихательные рефлексы (сохранены, снижены с 2 сторон, слева, справа). Жевательные мышцы симметричны, отклонение нижней челюсти.
7 - оценивается симметричность лица. Мимические пробы (поднимание, нахмуривание бровей, надувание щек, оскаливание, вытягивание губ трубочкой) выполняет удовлетворительно, если есть нарушения - подробно описать. Слезотечение (если есть - одно- или двухстороннее), вкус (из опроса). 8 - оценивается слух, головокружение (системное, несистемное) - при каком положении усиливается, нистагм. 9, 10 - оценивается глотание (свободное, дифагия), мягкое небо при фонации сокращается симметрично, увуля - по средней линии (отклоняется влево, вправо). Глоточный, небный рефлексы живые, симметричны, снижены слева, справа. Носовой оттенок голоса, дизартрия, дисфония. 11 - парезы кивательной и трапециевидной мышц. Пожимание плечами. 12 - язык при высовывании по средней линии, отклоняется вправо, влево. Гипотрофия правой, левой половины языка, диффузная; фибрилляции. Симптомы орального автоматизма: хоботковый, ладонно-подбородочный (рефлекс Маринеску-Радовичи). Насильственный смех, плач.
Исследуется двигательная сфера: объем движений: поднимание рук в стороны, вверх, вперед, сгибание, разгибание рук в локтевых суставах, движения в лучезапястных суставах, движения пальцев. Оценивается объем движений в нижних конечностях (лежа): поднимание вверх выпрямленной ноги, поочередно, приведение, отведение бедра, сгибание, разгибание в коленных суставах, движения в голеностопных суставах: тыльное, подошвенное сгибание. Исследуется объем активных, пассивных движений. Исследуется тонус верхних, нижних конечностей, повышение тонуса по центральному (спастическому), экстрапирамидному типу, гипотонус. Исследуется сила мышц верхних конечностей: плечевого пояса, сгибателях, разгибателях плеча, предплечья, в мышцах кистей. Исследуется сила мышц нижних конечностей: в разгибателях, сгибателях бедра, голени, стопы. Силу оценивается по баллам. Исследуются сухожильные глубокие и периостальные рефлексы - с верхних конечностей: карпорадиальные, с бицепсов, с трицепсов. Патологические кистевые знаки: рефлекс Россолимо. С нижних конечностей: коленные, ахилловы. Патологические стопные знаки: рефлексы Бабинского, Россолимо. Брюшные рефлексы. При описании рефлексов указывается: живые, симметричные, снижены, выпадение рефлекса, ассиметричны - справа выше, чем слева или наоборот. Защитные рефлексы, синкинезии. Гипокинезия, гиперкинезы. Оценивается чувствительная сфера. Парестезии. Исследуют с помощью иглы болевую чувствительность. По какому типу нарушена: по сегментарному (указать пораженный сегмент), проводниковому типу (уровень) или по невральному, полинейропатическому типу. Исследуется глубокая чувствительность в пальцах рук, ног, лучезапястных, локтевых, голеностопных, коленных суставах. Исследуется вибрационная чувствительность. Симптомы натяжения (Ласега, Нери, Дежерина, Вассермана). Оценивается координаторная сфера: В позе Ромберга пациент устойчив, отклоняется вправо, влево, назад, вперед (с открытыми и закрытыми глазами). Выполнение пальценосовой пробы, коленно-пяточной пробы удовлетворительно, с интенционным тремором, мимопопадание. Проба на попадание в молоточек. Пробы на дисдиадохокинез, на дисметрию (проба опускания рук, пронационная проба, симптом обратного толчка - симптом Стюарта-Холмса). Скандированная речь. Походка с открытыми и закрытыми глазами. Исследуются высшие мозговые функции: речевые нарушения: афазия сенсорная, моторная, семантическая, комплексная. Исследование праксиса, счет, чтение, память (долговременная, кратковременная), галлюцинации, страхи. Оценивается ориентация в пространстве, времени. Депрессия, возбуждение. Оцениваются когнитивные функции.
[s2]
2.3 Лабораторная диагностика
- Серологический (ИФА):
Определение IgM, IgG. Нарастание титра IgG-антител в парных сыворотках (в остром периоде инфекции и периоде выздоровления), а также повышение уровней IgG и IgM указывает на наличие болезни Лайма.
Уровень убедительности рекомендаций A (уровень достоверности доказательств - 1++).
- Молекулярно-генетический метод (ПЦР):
- Выявление ДНК боррелий методом ПЦР в крови;
- Выявление ДНК боррелий методом ПЦР в ликворе;
Уровень убедительности рекомендаций A (уровень достоверности доказательств - 1++).
Комментарии: бактериологический метод диагностики болезни Лайма является самым достоверным, однако не имеет широкого практического применения ввиду его длительности (4 - 10 недель), дороговизны и недостаточной эффективности.
В клинической практике наиболее широко используется иммуноферментный анализ, позволяющий определить IgM и IgG класс антител к боррелиям. Определение антител к боррелиям в сыворотке крови, ликворе, внутрисуставной жидкости - основной метод диагностики болезни Лайма.
2.4 Инструментальная диагностика
- Электроэнцефалография (ЭЭГ) проводится пациентам при наличии очаговой неврологической симптоматики, с судорожным синдромом.
Уровень убедительности рекомендаций B (уровень достоверности доказательств - 2+).
- Рекомендуется проведение компьютерной томографии (КТ) пациентам с клиническими симптомами болезни Лайма при поражении центральной нервной системы
Уровень убедительности рекомендаций B (уровень достоверности доказательств - 2+)
- Рекомендуется проведение магнитно-резонансная томография (МРТ) головного мозга пациентам с клиническими симптомами болезни Лайма при поражении центральной нервной системы
Уровень убедительности рекомендаций B (уровень достоверности доказательств - 2+).
- Электрокардиограмма (ЭКГ) проводится пациентам с клиническими симптомами болезни Лайма при поражении сердечно-сосудистой системы
Уровень убедительности рекомендаций B (уровень достоверности доказательств - 2++).
- Эхокардиография (Эхо-КГ) проводится пациентам с клиническими симптомами болезни Лайма при поражении сердечно-сосудистой системы.
Уровень убедительности рекомендаций B (уровень достоверности доказательств - 2++).
- Холтеровское мониторирование проводится пациентам с клиническими симптомами болезни Лайма при поражении сердечно-сосудистой системы
Уровень убедительности рекомендаций B (уровень достоверности доказательств - 2++).
- Ультразвуковое исследование суставов (УЗИ суставов) проводится пациентам с клиническими симптомами болезни Лайма при поражении опорно-двигательного аппарата
Уровень убедительности рекомендаций B (уровень достоверности доказательств - 2++).
- Рентгенография суставов проводится пациентам с клиническими симптомами болезни Лайма при поражении опорно-двигательного аппарата
Уровень убедительности рекомендаций B (уровень достоверности доказательств - 2++).
- Сцинтиграфия суставов проводится пациентам с клиническими симптомами болезни Лайма при поражении опорно-двигательного аппарата
Уровень убедительности рекомендаций B (уровень достоверности доказательств - 2++).
- Ультразвуковое исследование (УЗИ) органов брюшной полости для дифференциальной диагностики с другими заболеваниями
Уровень убедительности рекомендаций B (уровень достоверности доказательств - 2+).
- Спинномозговая пункция при наличии менингеальных симптомов
- Исследование уровня общего белка, глюкозы, хлоридов в спинномозговой жидкости.
- Микроскопическое исследование спинномозговой жидкости, подсчет клеток в счетной камере (определение цитоза).
- Артроцентез с анализом синовиальной жидкости и биоптата синовиальной оболочки
Дифференциальная диагностика:
Дифференциальный диагноз болезни Лайма зависит от стадии развития заболевания. Полиморфизм клинической симптоматики обусловливает целесообразность дифференциальной диагностики болезни Лайма с различными заболеваниями, сопровождающимися поражением опорно-двигательного аппарата, кожных покровов, сердечно-сосудистой и нервной систем.
На первом этапе диагностики необходимо проводить дифференциальную диагностику с заболеваниями, переносимыми иксодовыми клещами.
Второй этап заключается в исключении других спирохетозов.
Задачей третьего этапа является дифференциальная диагностика с заболеваниями, характеризующимися поражением кожных покровов, интоксикацией, катаральными явлениями.
Спектр заболеваний, с которыми дифференцируется болезнь Лайма в подострый и хронический периоды заболевания, чрезвычайно велик. Это обусловлено полиморфизмом клинической симптоматики болезни Лайма. На четвертом этапе проводится дифференциальный диагноз с заболеваниями кожных покровов инфекционного и неинфекционного генеза, опорно-двигательного аппарата, сердечно-сосудистой и нервной систем.
3.1 Консервативное лечение
3.1.1 Этиотропное лечение при болезни Лайма - антибактериальная терапия.
Для достижения максимальной эффективности требуется как можно более раннее назначение препаратов. Если лечение антибактериальными препаратами начато уже на I стадии при условии отсутствия признаков поражения нервной системы, сердца, суставов, то значительно снижается вероятность развития неврологических, кардиальных и артралгических осложнений.
- На ранних стадиях препаратом выбора считаются антибактериальные препараты из группы тетрациклинов - Доксициклин по 0,1 г 2 раза в сутки, курс лечения 10 - 14 дней.
Уровень убедительности рекомендаций A (уровень достоверности доказательств - 1++).
- Пенициллин назначают пациентам с болезнью Лайма при поражениях нервной системы во II стадии, а в I стадии - при миалгиях и фиксированных артралгиях. Применяются высокие дозы пенициллина - по 20 000 ЕД/кг в сутки внутримышечно или в комбинации с внутривенным введением. Однако более эффективным в последнее время считается ампициллин в суточной дозе 100 мг/кг в течение 10 - 30 дней, или амоксициллин + клавулановая кислота по 1 000 мг 3 раза в сутки - 10 - 14 дней.
Уровень убедительности рекомендаций A (уровень достоверности доказательств - 1++).
- Из группы цефалоспоринов самым эффективным антибиотиком при болезни Лайма считается цефтриаксон, который рекомендуется назначать при ранних и поздних неврологических расстройствах, высокой степени атриовентрикулярной блокады, артритах (в том числе хронических). Препарат вводят внутривенно по 2 000 мг в сутки в течение 2 недель.
Уровень убедительности рекомендаций A (уровень достоверности доказательств - 1++).
- Из макролидов применяется азитромицин, который назначают больным при непереносимости других антибиотиков и в ранние стадии болезни в дозе 500 мг в сутки в течение 5 - 10 дней.
Уровень убедительности рекомендаций A (уровень достоверности доказательств - 1+).
Назначение бензатин бензилпенициллина, препарата пролонгированного действия, оказывающего бактерицидное действие на чувствительные размножающиеся микроорганизмы за счет подавления синтеза мукопептидов клеточной стенки, призвано закрепить эффект основного курса и способствовать уничтожению возбудителя, персистирующего в биологических жидкостях и тканях макроорганизма. Сроки назначения бензатин бензилпенициллина (3 - 6 мес) обусловлены тем, что наибольшая частота рецидивов и развитие хронического течения заболевания наблюдаются в период 3 - 6 месяцев. После внутримышечного введения абсорбция активного вещества происходит в течение длительного времени (21 - 28 дней). Увеличение дозы не влияет на эффективность антибиотика. При безэритемной форме курс терапии бензатин бензилпенициллином удлиняется до 6 месяцев, так как при этой форме после внедрения боррелий в кожу происходит их проникновение в регионарные лимфоузлы, диссеминация возбудителя и частое развитие хронизации заболевания. При поражении внутренних органов и систем цефоперазон назначается курсом 14 дней в максимальных дозах с целью достижения проникновения антибиотика через поврежденные биологические барьеры. Последующий курс бензатин бензилпенициллина предлагается проводить 1 раз в 2 недели в течение первых 3 месяцев, далее 1 раз в 1 месяц на протяжении еще 3 месяцев с целью увеличения длительности действия антибиотика на персистирующий внутриклеточно микроорганизм. Длительность курса 6 месяцев определяется тем, что это наиболее частый период развития хронизации заболевания.
[s5]
Уровень убедительности рекомендаций A (уровень достоверности доказательств - 1++).
3.1.2 Патогенетическое лечение включает дезинтоксикационную терапию, глюкокортикостероиды, НПВС, препараты, улучшающие микроциркуляцию, антиоксиданты, иммуномодулирующие препараты, ноотропы, антигистаминные препараты и другие.
[s6]
При поздней диагностике, неполном курсе лечения, при дефектах иммунного реагирования заболевание может переходить в III стадию или хроническую форму. Такое течение болезни Лайма требует проведения повторных курсов антибиотикотерапии, полноценного патогенетического и симптоматического лечения, направленного на пораженные системы.
Уровень убедительности рекомендаций B (уровень достоверности доказательств - 2+).
Специфическая профилактика болезни Лайма отсутствует.
- Неспецифические меры профилактики сводятся к предупреждению присасывания клещей, а также к их раннему удалению.
Рекомендуется:
1. Избегать посещения мест обитания клещей (лесные биотопы (http://ru.wikipedia.org/wiki/%D0%91%D0%B8%D0%BE%D1%82%D0%BE%D0%BF) с высокой травой, кустарником) в мае-июне. В походах следует держаться троп.
2. Применять репелленты, содержащие ДЭТА (http://ru.wikipedia.org/wiki/%D0%94%D0%B8%D1%8D%D1%82%D0%B8%D0%BB%D1%82%D0%BE%D0%BB%D1%83%D0%B0%D или перметрин (http://ru.wikipedia.org/wiki/%D0%9F%D0%B5%D1%80%D0%BC%D0%B5%D1%82%D1%80%D0%B8%D0%BD).
3. Следует надевать одежду с длинными рукавами и штанинами, штанины желательно заправлять в длинные носки. Волосы следует прятать под головной убор. Чтобы клещей было легче заметить, предпочтительно надевать светлую одежду.
4. Во время пребывания в лесу рекомендуется регулярно осматривать одежду.
5. По возвращении из леса производится осмотр одежды и тела. Поскольку некоторые участки тела недоступны самостоятельному осмотру, следует прибегнуть к помощи друзей или близких для осмотра спины и волосистой части головы.
6. Поскольку личиночные формы клещей очень мелки, их можно не заметить на одежде. Во избежание их присасывания одежду рекомендуется тщательно вытрясти, а затем простирать в горячей воде.
7. При обнаружении присосавшегося клеща, его следует немедленно удалить. Чем раньше клещ удален, тем меньше вероятность заражения. Удалять клеща можно маникюрным пинцетом или нитью, обвязав ее вокруг головы паразита. Клещ удаляется раскачивающе-выкручивающими движениями. При самостоятельном удалении клеща нужно помнить о возможности инфицирования и быть очень осторожным: избегать раздавливания клеща, по возможности использовать медицинские перчатки. Ранку можно обработать любым дезинфицирующим раствором (хлоргексидин, раствор йода, спирт, и т.п.).
Уровень убедительности рекомендаций B (уровень достоверности доказательств - 2++).
[s7]
- Рекомендовано диспансерное наблюдение перенесшего болезнь Лайма в течение 2 - 3 лет после перенесенного заболевания
При отсутствии органных поражений диспансеризация осуществляется через 1 месяц после окончания лечения, затем через 3, 6, 12 и 24 месяца; при наличии органных поражений диспансерное наблюдение осуществляется 1 раз в 3 месяца в течение первого года, 1 раз в 4 месяца в течение второго года, и 1 раз в 6 месяцев течение третьего года. По клиническим показаниям осуществляются консультации узких специалистов, инструментальные методы обследования больных.
Уровень убедительности рекомендаций A (уровень достоверности доказательств - 2+).
6. Дополнительная информация, влияющая на течение и исход заболевания
Критерии оценки качества медицинской помощи
N | Критерии качества | Уровень достоверности доказательств | Уровень убедительности рекомендаций |
1 | Осмотр врачом-инфекционистом не позднее 2 часов от момента поступления в стационар | 1++ | A |
2 | Осмотр врачом-неврологом до 24 часов от момента поступления в стационар (при наличии показаний) | 1++ | A |
3 | Осмотр врачом-офтальмологом до 3 суток от момента поступления в стационар (при наличии показаний) | 1++ | A |
4 | Выполнен общий (клинический) анализ крови развернутый | 1++ | A |
5 | Выполнен анализ крови биохимический общетерапевтический (аланинаминотрансфераза, аспартатаминотрансфераза, билирубин, АЛТ, АСТ, глюкоза, мочевина, электролиты). | 1++ | A |
6 | Выполнение диагностической спинномозговой пункции с микроскопическим и биохимическим исследованием ликвора на белок, глюкозу, хлориды в течение первых суток от момента поступления в стационар (при наличии показаний) | 2++ | B |
7 | Выполнено молекулярно-биологическое исследование спинномозговой жидкости на вирус простого герпеса 1,2 (Herpes simplex 1,2), на вирус опоясывающего герпеса (Herpes zoster), цитомегаловирус (Cytomegalovirus), энтеровирусы (при наличии показаний) | 1+ | B |
8 | Выполнение контрольной спинномозговой пункции с микроскопическим и биохимическим исследованием ликвора на белок, глюкозу, хлориды (при наличии показаний) | 2++ | B |
9 | Выполнено определение антител к Borrelia Burgdorferi класса IgM и IgG (по показаниям) | 1++ | A |
10 | Выполнено молекулярно-биологическое исследование ликвора на ДНК к Borrelia Burgdorferi (по показаниям) | 1++ | A |
11 | Выполнено определение антител к вирусу клещевого энцефалита класса IgM и IgG (по показаниям) | 1++ | A |
12 | Проведена терапия антибактериальными лекарственными препаратами с учетом чувствительности Borrelia Burgdorferi к антимикробным препаратам | 1++ | A |
13 | Проведена инфузионная терапия (по показаниям) | 1++ | A |
14 | Достигнуто улучшение или купированы симптомы интоксикации | 1++ | A |
15 | Достигнут регресс кожных и/или неврологических проявлений к моменту выписки из стационара | + + | A |
1. Ананьева Л.П. Иксодовые клещевые боррелиозы (Лаймская болезнь). Экология, клиническая картина и этиология//Тер. архив. 2000. N 5. С. 72 - 78.
2. Болезнь Лайма.//Методические рекомендации для студентов и врачей под ред. Ющука Н.Д., Малова И.В. и др. - М., 1993 - 16 с.
3. Воробьева Н.Н., Главатских И.А., Мышкина О.К., Рысинская Т.К. Стандарты диагностики и лечения больных клещевым энцефалитом и иксодовыми клещевыми боррелиозами//Рос. мед. журн. - 2000, N 4 - С. 22 - 24.
4. Деконенко Е.П., Уманский К.Г., Куприянова Л.В. Полиморфизм клинических проявлений при Лайм-боррелиозе//Клинич. медицина - 1991, Т. 69, N 4 - С. 68 - 73.
5. Железникова Г.Ф., Скрипченко Н.В., Васильева Ю.П. и др. Варианты иммунного ответа при иксодовом клещевом боррелиозе у детей//Аллергол. иммунол. 2003. N 4. С. 18 - 26.
6. Инфекционные болезни у детей. Руководство для врачей./под ред. В.В. Ивановой, М., МИА, 2009, С. 233 - 241.
7. Коренберг Э.И. Инфекции группы Лайм-боррелиоза - иксодовые клещевые боррелиозы в России//Мед. паразитология и паразитарные болезни. - 1996, N 3. - С. 14 - 18.
8. Лобзин Ю.В., Усков А.Н., Козлов С.С.//Лайм-боррелиоз (иксодовые клещевые боррелиозы). - СПб., 2000 - 156.
9. Лобзин Ю.В., Крумгольц В.Ф., Антонов В.С. Диспансерное наблюдение за перенесшими болезнь Лайма//Воен. - мед. журн. - 2000, Т. 321, N 7.
10. Лобзин Ю.В., Усков А.Н. Иксодовые клещевые боррелиозы в Северо-западном регионе России//Мед. акад. журн. - 2002, Т. 2, N 3 - С. 104 - 114.
11. Оберт А.С., Дроздов В.Н., Рудакова С.А. Иксодовые клещевые боррелиозы. Новосибирск: Наука, 2001.
12. Онищенко Г.Г. Распространение вирусных природно-очаговых инфекций в Российской Федерации и меры по их профилактике.//Эпидемиология и инфекц. болезни - 2000, N 4 - С. 4 - 8.
13. Руководство по инфекционным болезням (Под ред. Член-корр. РАМН профессора Ю.В. Лобзина 3-е издание доп. и перераб.) - СПб.: "Издательство Фолиант", 2003. - 1040 с.
14. Скрипченко Н.В., Иванова Г.П., Трофимова Т.Н. Клинико-лучевые аспекты лейкоэнцефалитов у детей/Ж-л "Нейроиммунология", Том VI, N 1 - 2, 2008 - С. 27 - 35.
15. Скрипченко Н.В., Иванова Г.П. Клещевые инфекции у детей. Руководство для врачей. М.: Медицина, 2008, 424 с.
16. Усков А.Н. Смешанные инфекции, передающиеся иксодовыми клещами в Северо-западном регионе России (клиника, диагностика, лечение).//Дис. д.м.н., СПб., 2003 - 395 с.
17. LaRocca T., Benach J. The important and diverse roles of antibodies in the host response to Borrelia infections//Curr. Top. Microbiol. Immunol. 2008. Vol. 319. P. 63 - 103.
СОСТАВ РАБОЧЕЙ ГРУППЫ
1. Позднякова Л.Л. - к.м.н., главный инфекционист Новосибирской области, главный врач ГБУЗ Новосибирской области "Городская инфекционная клиническая больница N 1".
2. Филина Е.И. - заведующая отделением N 5 ГБУЗ НСО "Городская инфекционная клиническая больница N 1", к.м.н.
3. Тихонова Е.П. - Зав. кафедрой инфекционных болезней и эпидемиологии с курсом ПО ФГБОУ ВО КрасГМУ им. проф. В.Ф. Войно-Ясенецкого МЗ РФ, доктор медицинских наук, профессор.
4. Андронова Н.В. - ассистент кафедры кафедрой инфекционных болезней и эпидемиологии с курсом ПО ФГБОУ ВО КрасГМУ им. проф. В.Ф. Войно-Ясенецкого МЗ РФ, кандидат медицинских наук.
5. Шестакова И.В. - главный внештатный специалист по инфекционным болезням Минздрава РФ, доктор медицинских наук, профессор кафедры инфекционных болезней и эпидемиологии ФГБОУ ВО "МГМСУ им. А.И. Евдокимова" Минздрава России.
Все члены рабочей группы являются членами общества инфекционистов.
Конфликт интересов отсутствует.
МЕТОДОЛОГИЯ РАЗРАБОТКИ КЛИНИЧЕСКИХ РЕКОМЕНДАЦИЙ
Целевая аудитория данных клинических рекомендаций:
1. Врачи-инфекционисты;
2. Врачи-терапевты;
3. Врачи общей практик (семейные врачи).
Таблица П1 - Уровни достоверности доказательности
Уровень достоверности | Источник доказательств |
1++ | Мета-анализы высокого качества, систематические обзоры рандомизированных контролируемых исследований (РКИ), или РКИ с очень низким риском систематических ошибок |
1+ | Качественно проведенные мета-анализы, систематические обзоры или РКИ с низким риском систематических ошибок |
1- | Мета-анализы, систематические обзоры или РКИ с высоким риском систематических ошибок |
2++ | Высококачественные систематические обзоры исследований случай-контроль или когортных исследований. Высококачественные обзоры исследований случай-контроль или когортных исследований с очень низким риском эффектов смешивания или систематических ошибок и средней вероятностью причинной взаимосвязи |
2+ | Хорошо проведенные исследования случай-контроль или когортные исследования со средним риском эффектов смешивания или систематических ошибок и средней вероятностью причинной взаимосвязи |
2- | Исследования случай-контроль или когортные исследования с высоким риском эффектов смешивания или систематических ошибок и средней вероятностью причинной взаимосвязи |
3 | Не аналитические исследования (например, описания случаев, серий случаев) |
4 | Мнение экспертов |
Таблица П2 - Уровни убедительности рекомендаций
Убедительность | Основы рекомендации |
A | По меньшей мере, один мета-анализ, систематический обзор, или РКИ, оцененные, как 1++, напрямую применимые к целевой популяции и демонстрирующие устойчивость результатов или группа доказательств, включающая результаты исследований, оцененные, как 1+, напрямую применимые к целевой популяции и демонстрирующие общую устойчивость результатов |
B | группа доказательств, включающая результаты исследовании, оцененные, как 2++, напрямую применимые к целевой популяции и демонстрирующие общую устойчивость результатов или экстраполированные доказательства из исследований, оцененных, как 1++ или 1+ |
C | группа доказательств, включающая результаты исследований оцененные, как 2+, напрямую применимые к целевой популяции и демонстрирующие общую устойчивость результатов; или экстраполированные доказательства из исследований, оцененных, как 2++ |
D | Доказательства уровня 3 или 4; или экстраполированные доказательства, из исследований, оцененных, как 2+ |
Порядок обновления клинических рекомендаций
Клинические рекомендации обновляются каждые 3 года.
СВЯЗАННЫЕ ДОКУМЕНТЫ
КР400. Хронический болевой синдром (ХБС) у взрослых пациентов, нуждающихся в паллиативной медицинской помощи (http://cr.rosminzdrav.ru/#!/schema/708)
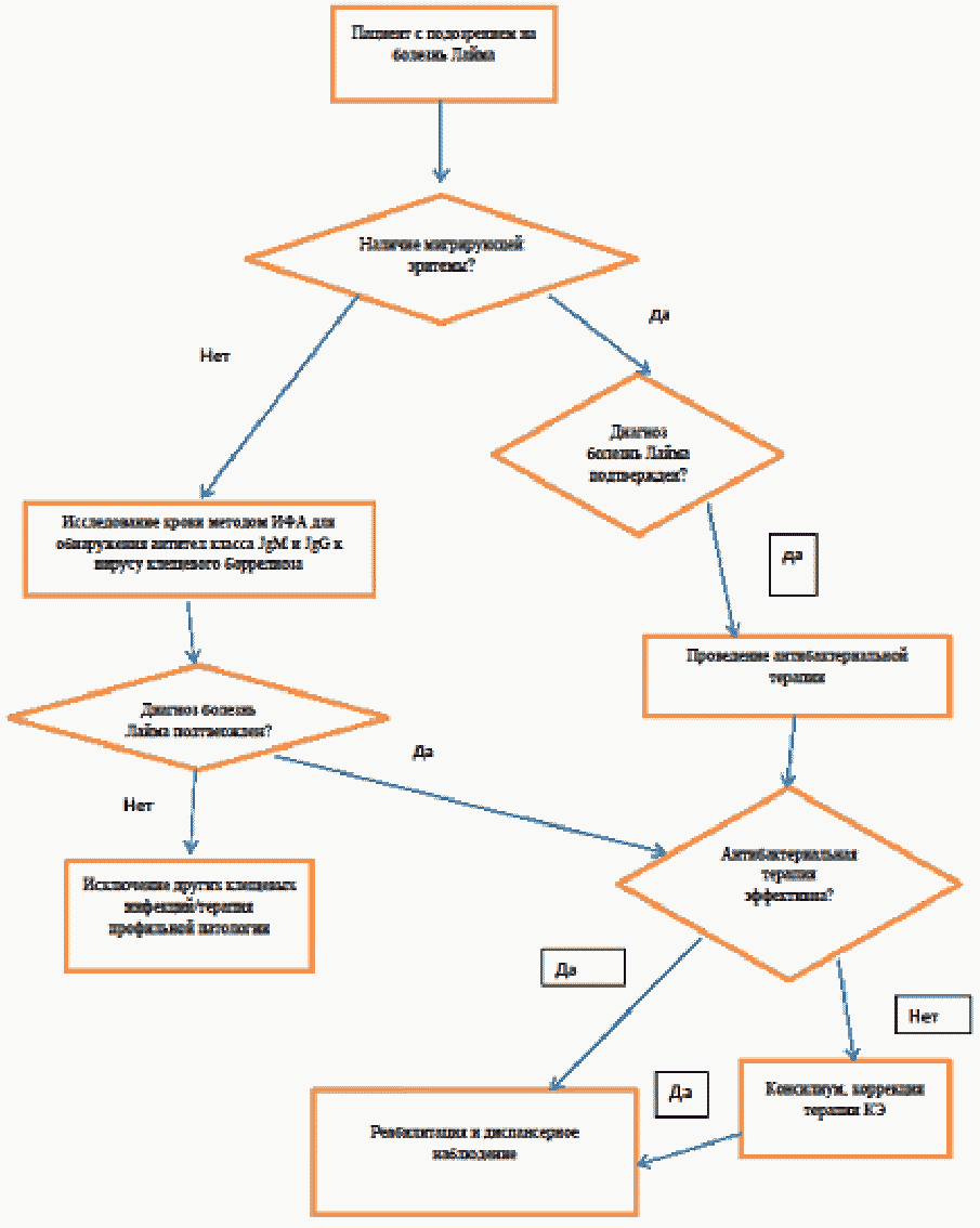
АЛГОРИТМЫ ВЕДЕНИЯ ПАЦИЕНТА
ИНФОРМАЦИЯ ДЛЯ ПАЦИЕНТОВ
Болезнь Лайма - это инфекционное природно-очаговое заболевание, вызываемое спирохетами и передающееся клещами (http://olddz.tw1.su/health/o_klechah.php), имеющее наклонность к хроническому и рецидивирующему течению и преимущественному поражению кожи, нервной системы, опорно-двигательного аппарата и сердца.
Основные переносчики возбудителя болезни Лайма - иксодовые клещи - кровососущие членистоногие из семейства паразитиформных клещей (Acari). Распространены повсеместно. Типичными местами обитания иксодовых клещей являются смешанные, хвойные и лиственные леса с густым подлеском, хорошо развитым травяным покровом и подстилкой из опавшей гниющей листвы, где нет прямых лучей солнца и температура не превышает 200 °C.
Следует помнить, что клещи обитают не только в лесах, но и в парках, и на садовых участках. Могут быть клещи и в городах: на газонах, в траве вдоль обочин дорог. Клещи могут быть занесены домой животными; на ветках, на дачных или лесных цветочных букетах, вениках или траве; на одежде, в которой Вы гуляли в лесу. Дома клещ может укусить любого члена семьи, причем даже несколько суток спустя.
Лучший способ профилактики болезни Лайма - защита от укусов клещей.
Когда наиболее опасны клещи?
Активизируются клещи в период с апреля по сентябрь - до первых заморозков. Пик активности приходится на май - июль, но укусы клещей возможны с апреля по октябрь. Когда почва прогревается до 5 - 7 °C, первые пострадавшие от укусов начинают обращаться за помощью.
Чем грозит укус клеща?
Попав на человека, клещ проникает под одежду и присасывается чаще всего в области шеи, груди, подмышечных впадинах, волосистой части головы, иногда в паховой области.
Инфицирование человека боррелиями происходит преимущественно в результате присасывания клеща. С момента наползания клеща на одежду человека до начала кровососания проходит 1 - 2 часа. У человека клещ присасывается чаще всего в области шеи, груди, подмышечных впадин, паховых складок, т.е. в местах с тонкой кожей и обильным кровоснабжением. У детей относительно частым местом прикрепления клеща является волосистая часть головы. Прикрепление и присасывание клеща к телу в большинстве случаев остаются незамеченными, так как в состав его слюны входят анестезирующие, сосудорасширяющие и антикоагулирующие вещества. Ощущение человеком саднения и зуда на месте присасывания клеща возникает лишь спустя 6 - 12 ч и позже. Процесс насыщения кровью самок иксодовых клещей может продолжаться 6 - 8 дней. В начале питания клещ может передавать боррелии только, если они уже находятся в слюнных железах, т.е. при генерализованной инфекции клеща (примерно 30 - 35% всех голодных клещей в природе). Тогда, когда боррелии находятся только в кишечнике клеща, то их передача осуществляется во второй фазе питания (позднее 1 - 2 дней присасывания). Поэтому раннее удаление клещей предотвращает в ряде случаев инфицирование человека.
Возможна передача боррелий через фекалии клеща при попадании их на кожу и последующего втирания в кожу при расчесах. Не исключается случаи механической передачи боррелий при случайном раздавливании клещей во время их снятия с животных (собаки) и попадания содержимого кишечника клеща в микротравмы кожи или на конъюнктиву глаз. Другим возможным путем передачи возбудителей от животных к человеку, по данным некоторых исследователей, может выступать алиментарный путь, реализующийся при употреблении в пищу сырого молока (преимущественно козьего) или молочных продуктов без термической обработки.
Доказанным является возможность инфицирования плода трансплацентарно при боррелиозной инфекции беременных женщин.
Мало, кто способен ощутить момент укуса клеща, поскольку клещ хорошо обезболивает место укуса, поэтому всегда есть риск не заметить этот факт. При длительном пребывании в лесу необходимо проводить самоосмотры и взаимоосмотры. Следует особо обращать внимание на волосистые части тела, кожные складки, ушные раковины, подмышечные и паховые области.
Доказано, что клещ в поисках открытого места для укуса ползет по одежде снизу вверх. Поэтому брюки необходимо заправлять в сапоги, а рубашку - в брюки. Манжеты рукавов должны плотно облегать запястья. Плечи и шея должны быть закрыты. Обязателен головной убор. Для отпугивания клещей обрабатывайте одежду репеллентами. На упаковке репеллента должна быть маркировка, подтверждающая эффективность против клещей.
Что делать, если укусил клещ?
В случае обнаружения присосавшегося клеща следует максимально быстро обратиться в медицинское учреждение, где его удалят. Если по какой-то причине у вас нет возможности обратиться за помощью в медицинское учреждение, то клеща придется удалять самостоятельно, причем, чем раньше Вы удалите впившегося паразита, тем лучше.
Существует несколько способов удаления клещей, отличающихся по видам используемых инструментов. Удобнее всего удалять клеща изогнутым пинцетом или хирургическим зажимом, в принципе подойдет и любой другой пинцет. При этом клеща нужно захватить как можно ближе к хоботку, затем его аккуратно подтягивают, при этом вращая вокруг своей оси в удобную сторону. Обычно через 1 - 3 оборота клещ извлекается целиком вместе с хоботком. Если же клеща попытаться выдернуть, то велика вероятность его разрыва.
Если под рукой нет ни пинцета, ни специальных приспособлений для удаления клещей, то клеща можно удалить при помощи нитки. Прочную нитку завязывают в узел, как можно ближе к хоботку клеща, затем клеща извлекают, не спеша пошатывая в стороны и подтягивая его вверх. Резкие движения недопустимы.
Если под рукой нет ни пинцета, ни нитки, следует обхватить клеща пальцами (пальцы лучше обернуть чистым бинтом) как можно ближе к коже. Чуть потяните клеща и вращайте его вокруг своей оси. Давить клеща руками не надо. После удаления клеща надо обязательно вымыть руки. Ранку необходимо обработать дома антисептиком.
Удаление клеща необходимо производить с осторожностью, не сдавливая его тело, поскольку при этом возможно выдавливание содержимого клеща вместе с возбудителями болезней в ранку. Важно не разорвать клеща при удалении - оставшаяся в коже часть может вызвать воспаление и нагноение.
Если при извлечении клеща оторвалась его головка, которая имеет вид черной точки, место присасывания протирают ватой или бинтом, смоченными спиртом, а затем удаляют головку стерильной иглой (предварительно прокаленной на огне) так, как Вы удаляете обычную занозу.
Не имеют под собой никаких оснований некоторые надуманные советы о том, что для лучшего удаления следует накладывать на присосавшегося клеща мазевые повязки или использовать масляные растворы. Масло может закупорить дыхательные отверстия клеща, и клещ умрет, так и оставшись в коже. Капать на клеща маслом, керосином, прижигать клеща - бессмысленно и опасно. Органы дыхания у клеща закупорятся, и клещ отрыгнет содержимое, что увеличит риск попадания инфекции.
После удаления клеща кожу в месте его присасывания обрабатывают настойкой йода или спиртом, либо другим доступным антисептиком для кожи. Наложения повязки, как правило, не требуется. В дальнейшем ранка обрабатывается йодом до заживления. Много йода лить не надо, так как можно сжечь кожу. Если все нормально, то ранка заживает за неделю.
Руки и инструмент после удаления клеща надо тщательно вымыть.
При удалении клеща не надо:
- прикладывать к месту укуса едкие жидкости (нашатырный спирт, бензин, и др.);
- прижигать клеща сигаретой;
- резко дергать клеща - он оборвется;
- ковырять в ранке грязной иголкой;
- прикладывать к месту укуса различные компрессы;
- давить клеща пальцами.
Удаленного клеща следует поместить в небольшую герметично закрывающуюся емкость с небольшим кусочком чуть влажной ваты или салфетки и направить в лабораторию. Банку с клещом помещают в холодильник при невозможности ее транспортировки в лабораторию сразу после удаления клеща. В течение двух дней клеща надо отвезти в лаборатория, занимающуюся исследованием клещей.
При невозможности исследования, клеща следует сжечь или залить кипятком.
Профилактика болезни Лайма сводится к предупреждению присасывания клещей, а также к их раннему удалению.
- Избегать посещения мест обитания клещей (лесные биотопы (http://ru.wikipedia.org/wiki/%D0%91%D0%B8%D0%BE%D1%82%D0%BE%D0%BF) с высокой травой, кустарником) в мае-июне. В походах следует держаться троп.
- Применять репелленты, содержащие ДЭТА (http://ru.wikipedia.org/wiki/%D0%94%D0%B8%D1%8D%D1%82%D0%B8%D0%BB%D1%82%D0%BE%D0%BB%D1%83%D0%B0%D или перметрин (http://ru.wikipedia.org/wiki/%D0%9F%D0%B5%D1%80%D0%BC%D0%B5%D1%82%D1%80%D0%B8%D0%BD).
- Следует надевать одежду с длинными рукавами и штанинами, штанины желательно заправлять в длинные носки. Волосы следует прятать под головной убор. Чтобы клещей было легче заметить, предпочтительно надевать светлую одежду.
- Во время пребывания в лесу рекомендуется регулярно осматривать одежду.
- По возвращении из леса производится осмотр одежды и тела. Поскольку некоторые участки тела недоступны самостоятельному осмотру, следует прибегнуть к помощи друзей или близких для осмотра спины и волосистой части головы.
- Поскольку личиночные формы клещей очень мелки, их можно не заметить на одежде. Во избежание их присасывания одежду рекомендуется тщательно вытрясти, а затем простирать в горячей воде.
[s1] Лучше оформить данный блок в виде тезисов.
[s2] Наверное подробное описание неврологического статуса имеет смысл перенести в приложения. А здесь оставить тезис Рекомендовано проводить оценку неврологического статуса. Дополнить тезис ссылками, УУР и УДД. А в комментарии дописать, какие именно нарушения можно выявить у пациента во время оценки неврологического статуса.
[s3] Тезисы рекомендаций должны содержать "рекомендовано" (или "не рекомендовано")
Так же тезисы необходимо дополнить ссылками на литературу, подтверждающую УУР и УДД
[s4] Тезисы рекомендаций должны содержать "рекомендовано" (или "не рекомендовано")
Так же тезисы необходимо дополнить ссылками на литературу, подтверждающую УУР и УДД
[s5] Тезисы должны быть короткими и информативными и содержать информацию - рекомендуется или не рекомендуется применение препарата/проведение диагностического исследования. Остальную часть текста можно вынести в комментарии.
[s6] Разделить на отдельные рекомендации
[s7] Если вы хотите оформить данный раздел в качестве тезисных рекомендаций, то к каждому пункту УУР и УДД должны быть отдельно
[s8] Заполнить раздел