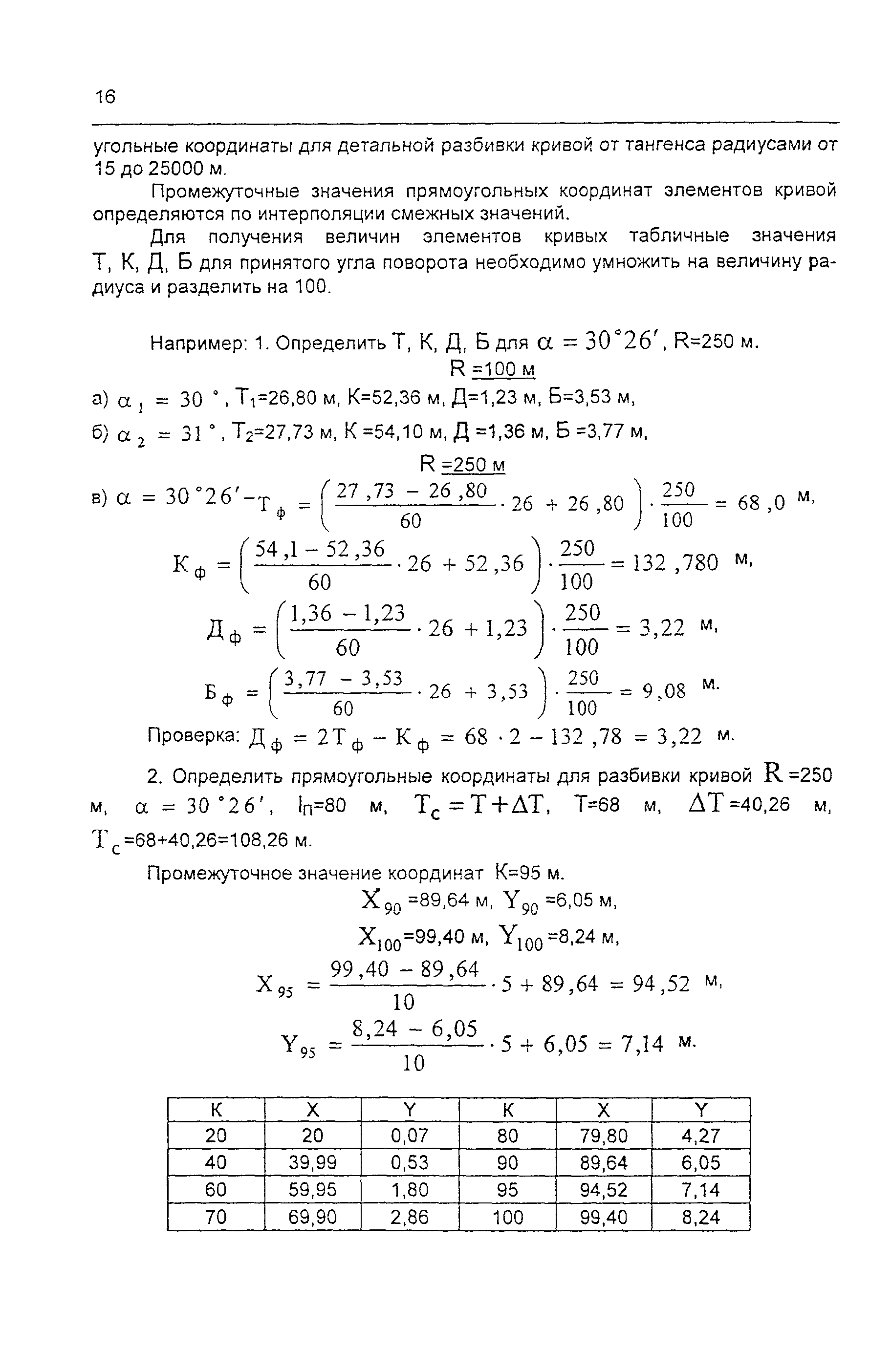
Скачать Разбивка виражей, уширения проезжей части, горизонтальных кривых, пересечений и примыканий. Пособие для мастеров и производителей работ дорожных организацийДата актуализации: 01.01.2021
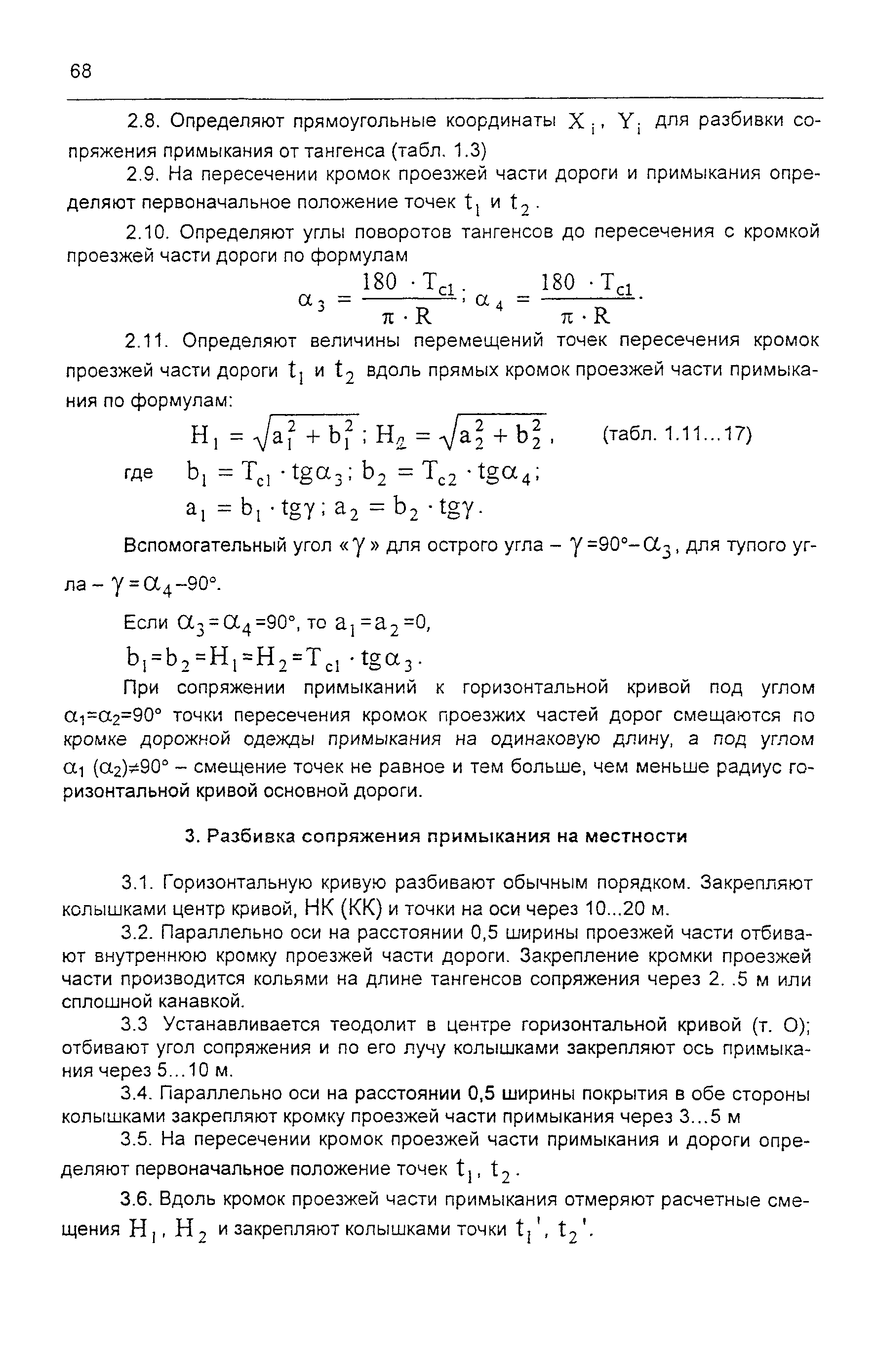
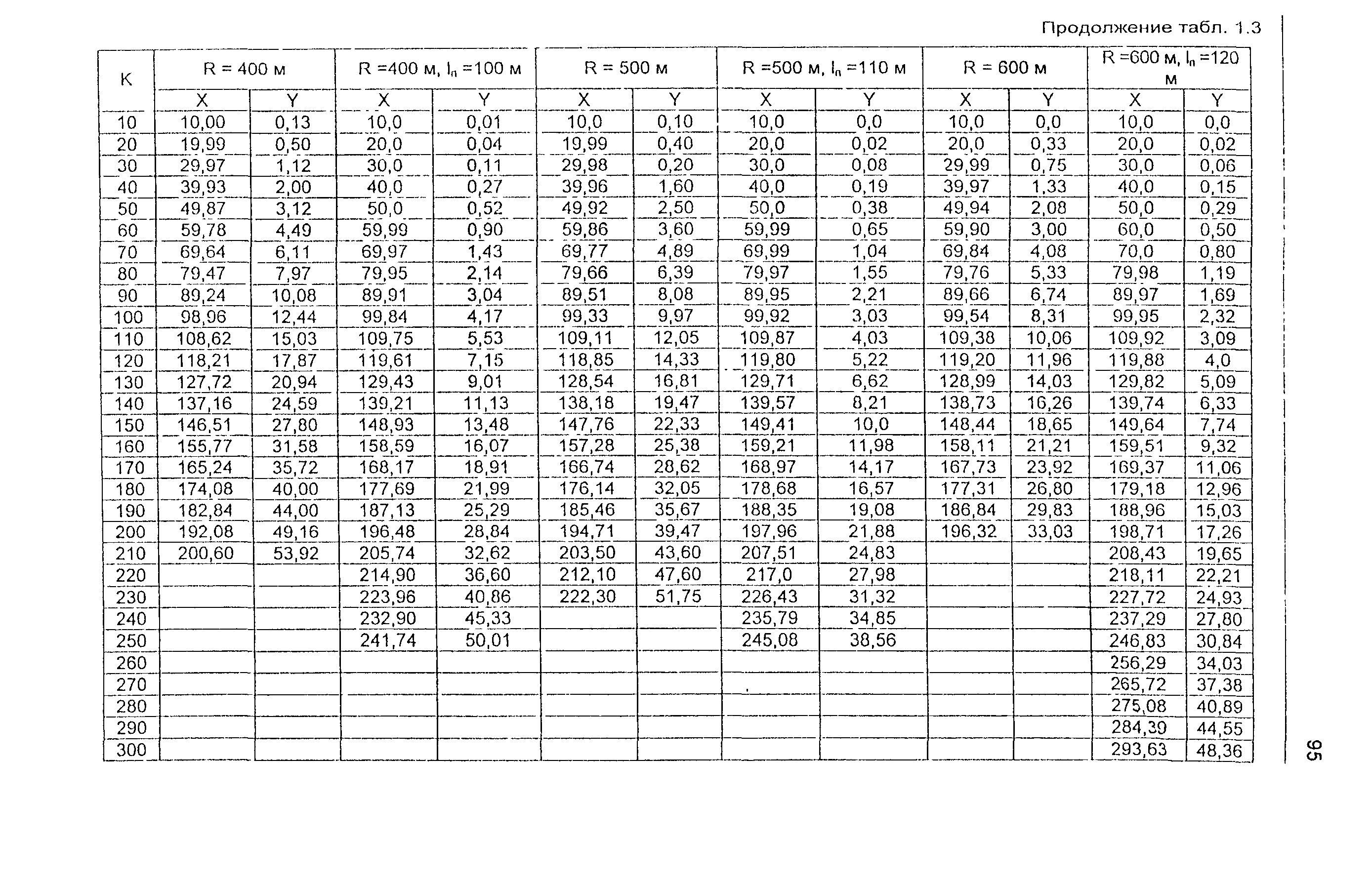
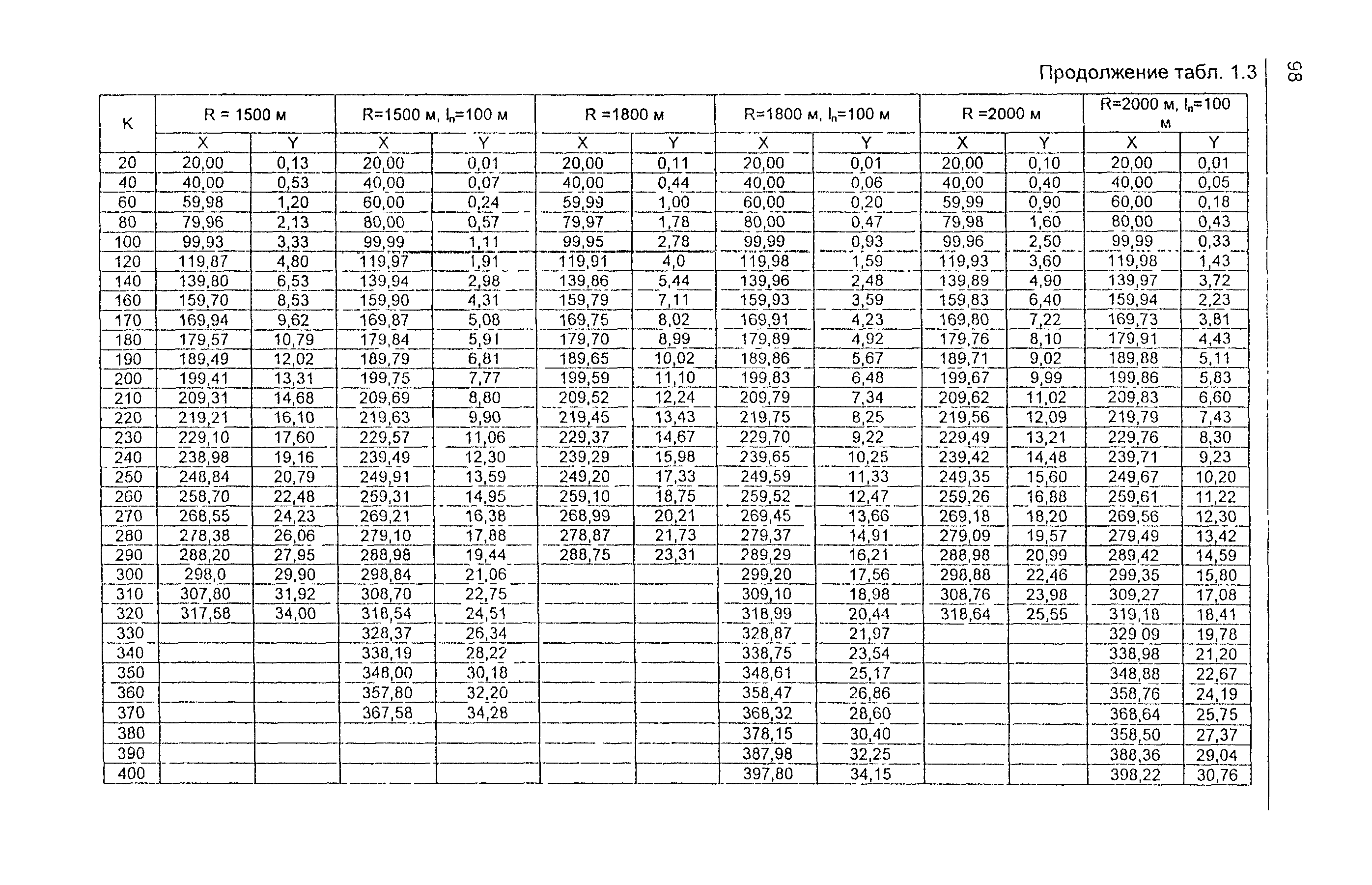
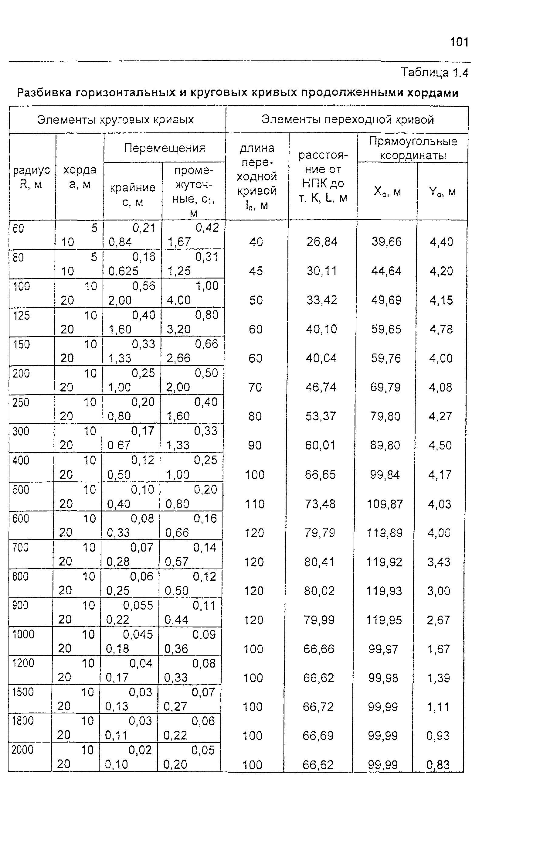
Разбивка виражей, уширения проезжей части, горизонтальных кривых, пересечений и примыканий. Пособие для мастеров и производителей работ дорожных организаций| Статус: | действует | | Название рус.: | Разбивка виражей, уширения проезжей части, горизонтальных кривых, пересечений и примыканий. Пособие для мастеров и производителей работ дорожных организаций | | Название англ.: | Layout of Curves for Expansion of Lanes, Horizontal Curves, Intersections, and Conjunctions - Manual for Road Maintenance Foremen and Project Managers | | Дата добавления в базу: | 01.09.2013 | | Дата актуализации: | 01.01.2021 | | Дата введения: | 19.10.2001 | | Область применения: | В пособии изложена методика проведения разбивочных работ при строительстве и реконструкции автомобильных дорог. | | Оглавление: | Глава 1. Общие основы геодезии Глава 2. Детальная разбивка горизонтальных кривых на автомобильных дорогах Глава 3. Виражи и уширения проезжей части на горизонтальных кривых автомобильных дорог Глава 4. Пересечения и примыкания автомобильных дорог Глава 5. Разбивка земляного полотна Глава 6. Закрепление трассы и отдельных элементов автомобильных дорог Глава 7. Разбивка малых искусственных сооружений Приложение 1 Приложение 2 Примеры расчета виражей и уширений проезжей части Приложение 3 Предварительное определение напряжения ВЛ по типу и числу изоляторов Приложение 4 Формулы площадей плоских фигур Приложение 5 Программы по определению основных параметров при разбивке горизонтальных кривых и примыканий на автомобильных дорогах Литература | | Разработан: | МАДИ (ГТУ)
| | Утверждён: | 19.10.2001 МАДИ (ГТУ) (MADI (GTU) )
| | Издан: | МАДИ (ГТУ) (2001 г. )
| | Нормативные ссылки: | |
                                                                                                                                                             
|