Скачать ГОСТ 23089.1-83 Микросхемы интегральные. Метод измерения коэффициента усиления операционных усилителей и компараторов напряженияДата актуализации: 01.01.2021
|
| Обозначение: | ГОСТ 23089.1-83 |
| Обозначение англ: | GOST 23089.1-83 |
| Статус: | введен впервые |
| Название рус.: | Микросхемы интегральные. Метод измерения коэффициента усиления операционных усилителей и компараторов напряжения |
| Название англ.: | Integrated circuits. Method of measurement the operational amplifiers and voltage comparators gain |
| Дата добавления в базу: | 01.09.2013 |
| Дата актуализации: | 01.01.2021 |
| Дата введения: | 01.01.1984 |
| Область применения: | Стандарт распространяется на операционные усилители и компараторы напряжения и устанавливает метод измерения коэффициента усиления. |
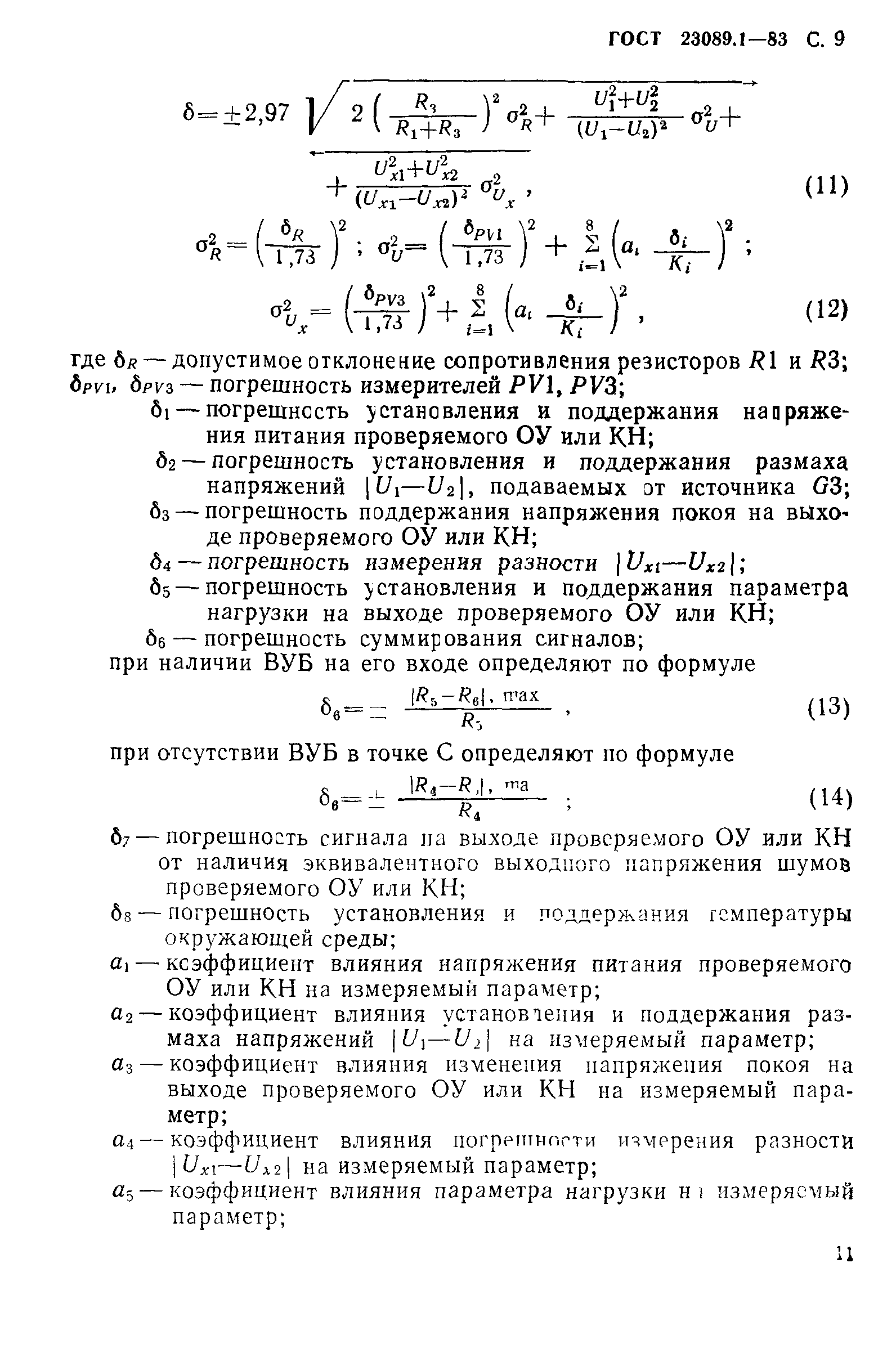
| Оглавление: | 1 Принцип и условия измерений 2 Аппаратура 3 Подготовка и проведение измерений 4 Обработка результатов 5 Показатели точности измерений Приложение 1 (справочное) Информационные данные о соответствии ГОСТ 23089.1-83 СТ СЭВ 3411-81 |
| Утверждён: | 09.09.1983 Государственный комитет СССР по стандартам (USSR National Committee on Standards 4165) |
| Издан: | Издательство стандартов (1983 г. ) Издательство стандартов (1992 г. ) |
| Список изменений: |
|
| Нормативные ссылки: |














Текстовое изменение № 2 от 01.02.1990