Скачать ГОСТ 23645-79 Диафрагмы иллюминаторов летательных аппаратов. Методы расчета геометрических параметровДата актуализации: 01.01.2021
|
| Обозначение: | ГОСТ 23645-79 |
| Обозначение англ: | GOST 23645-79 |
| Статус: | действует |
| Название рус.: | Диафрагмы иллюминаторов летательных аппаратов. Методы расчета геометрических параметров |
| Название англ.: | Illuminator diaphragms of fliying vehicles. Methods of computing dimensions |
| Дата добавления в базу: | 01.09.2013 |
| Дата актуализации: | 01.01.2021 |
| Дата введения: | 01.01.1980 |
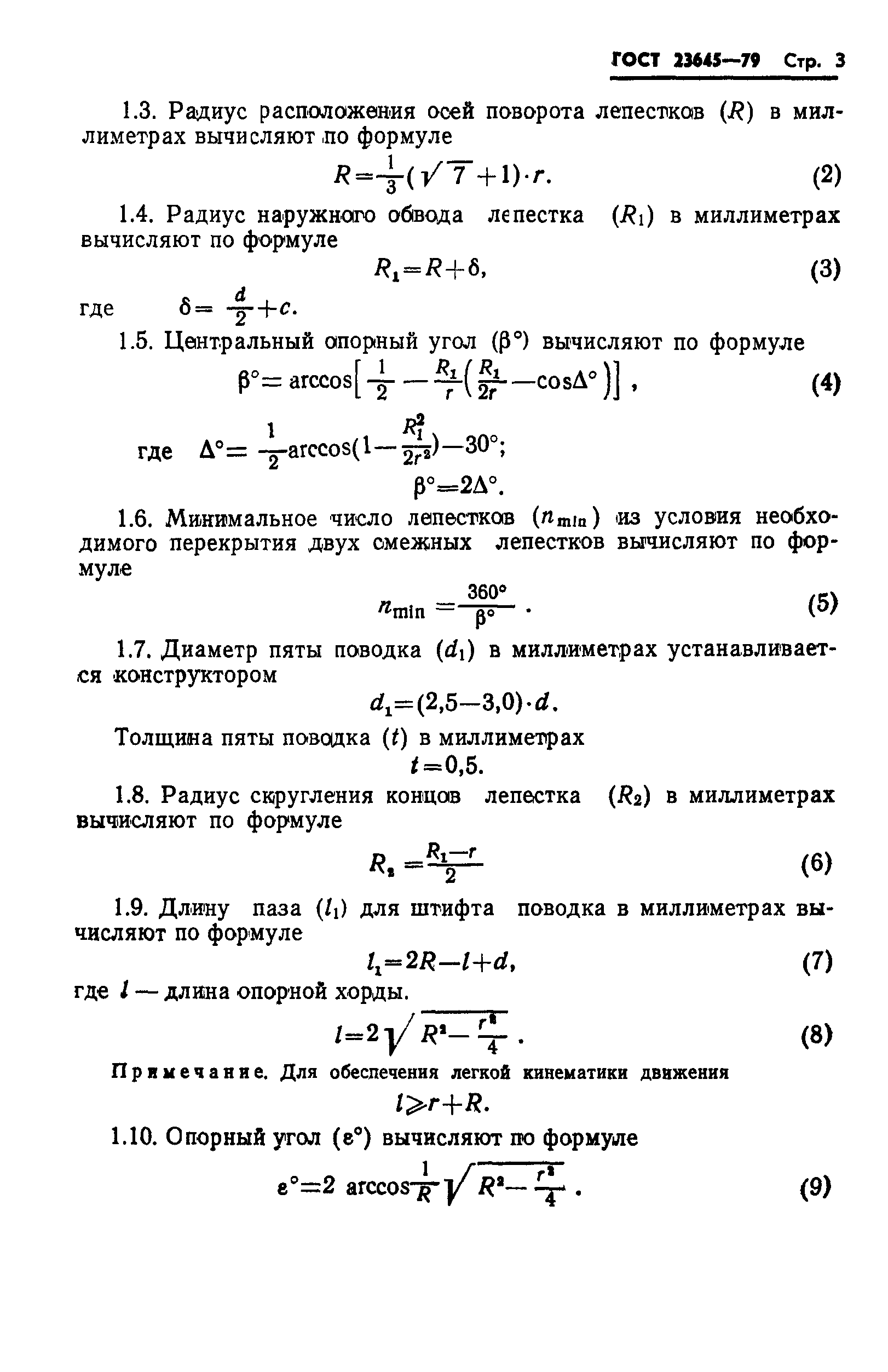
| Область применения: | Стандарт распространяется на диафрагмы иллюминаторов летательных аппаратов (кроме самолетов и вертолетов) бесколлекторного типа и с воздушным коллектором для обдува линзы иллюминатора потоком воздуха. Стандарт устанавливает аналитический и графический методы расчета геометрических параметров диафрагм иллюминаторов, регулирующих световой поток от максимального до нулевого. |
| Оглавление: | 1 Аналитический расчет 2 Графический расчет Приложение Устройство диафрагмы |
| Утверждён: | 24.05.1979 Госстандарт СССР (USSR Gosstandart 1842) |
| Издан: | Издательство стандартов (1979 г. ) |


















