Скачать ГОСТ 25117-82 Краски печатные. Метод определения кроющей способностиДата актуализации: 01.01.2021
|
| Обозначение: | ГОСТ 25117-82 |
| Обозначение англ: | GOST 25117-82 |
| Статус: | действует |
| Название рус.: | Краски печатные. Метод определения кроющей способности |
| Название англ.: | Printing inks. Method for determination of coverage |
| Дата добавления в базу: | 01.09.2013 |
| Дата актуализации: | 01.01.2021 |
| Дата введения: | 01.01.1983 |
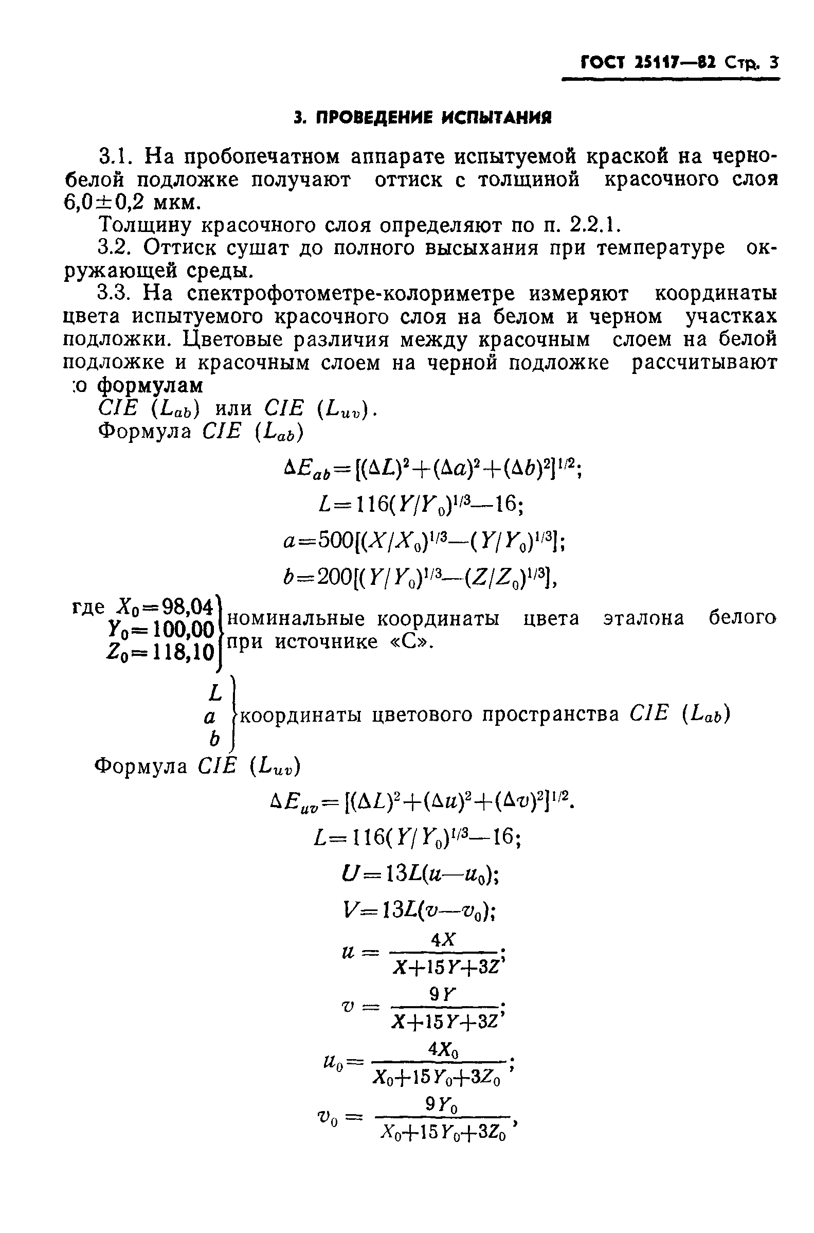
| Оглавление: | 1 Аппаратура и материалы 2 Подготовка к испытанию 3 Проведение испытания 4 Обработка результатов |
| Утверждён: | 05.02.1982 Госстандарт СССР (USSR Gosstandart 478) |






