Скачать ГОСТ 8.444-81 Государственная система обеспечения единства измерений. Средства измерений динамических параметров измерительных преобразователей импульсного лазерного излучения образцовые. Методы и средства поверкиДата актуализации: 01.01.2021
|
| Обозначение: | ГОСТ 8.444-81 |
| Обозначение англ: | GOST 8.444-81 |
| Статус: | действует |
| Название рус.: | Государственная система обеспечения единства измерений. Средства измерений динамических параметров измерительных преобразователей импульсного лазерного излучения образцовые. Методы и средства поверки |
| Название англ.: | State system of ensuring the uniformity of measurements. Standard instruments for dynamic parameter measurements of puls laser measuring transducers. Methods and means for verification |
| Дата добавления в базу: | 01.09.2013 |
| Дата актуализации: | 01.01.2021 |
| Дата введения: | 01.07.1982 |
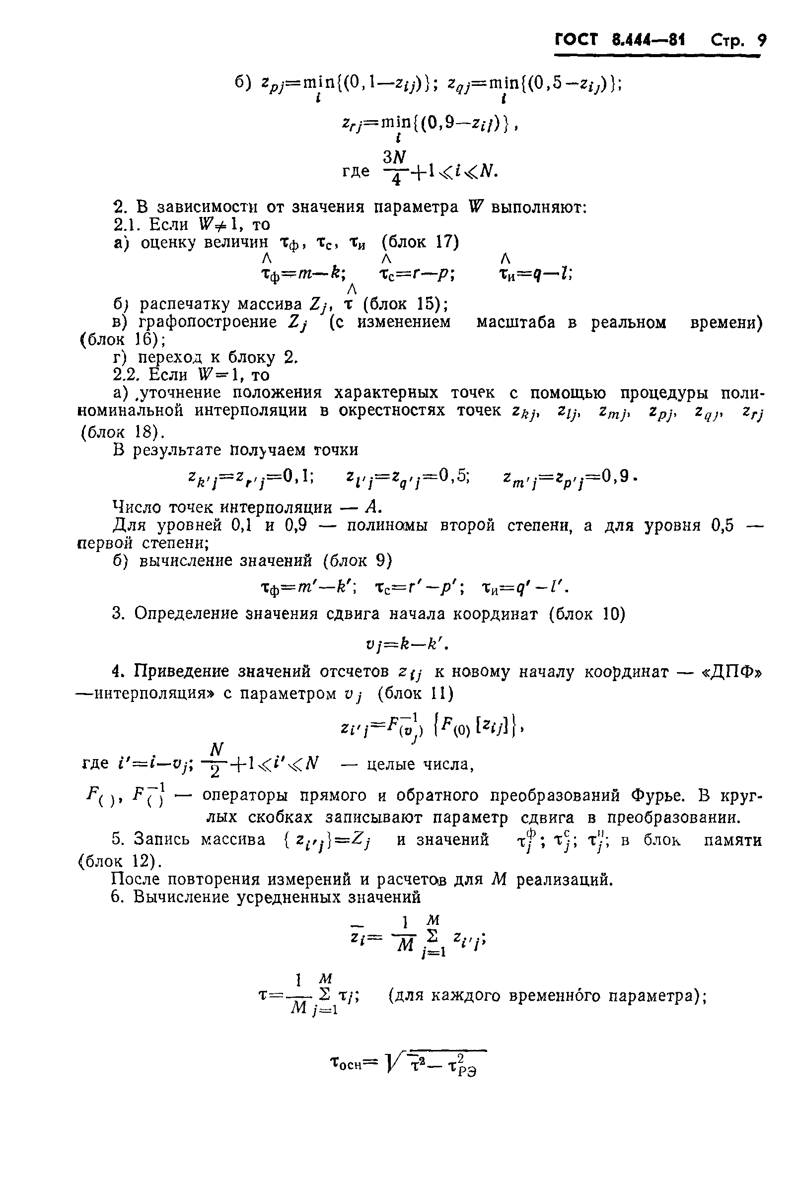
| Оглавление: | 1. Операции и средства поверки 2. Условия поверки и подготовка к ней 3. Проведение поверки 4. Оформление результатов поверки Приложение 1. Алгоритм обработки измерительной информации Приложение 2. Протокол поверки образцового средства измерений динамических параметров измерительных преобразователей импульсного лазерного излучения |
| Утверждён: | 23.09.1981 Госстандарт СССР (USSR Gosstandart 4348) |















