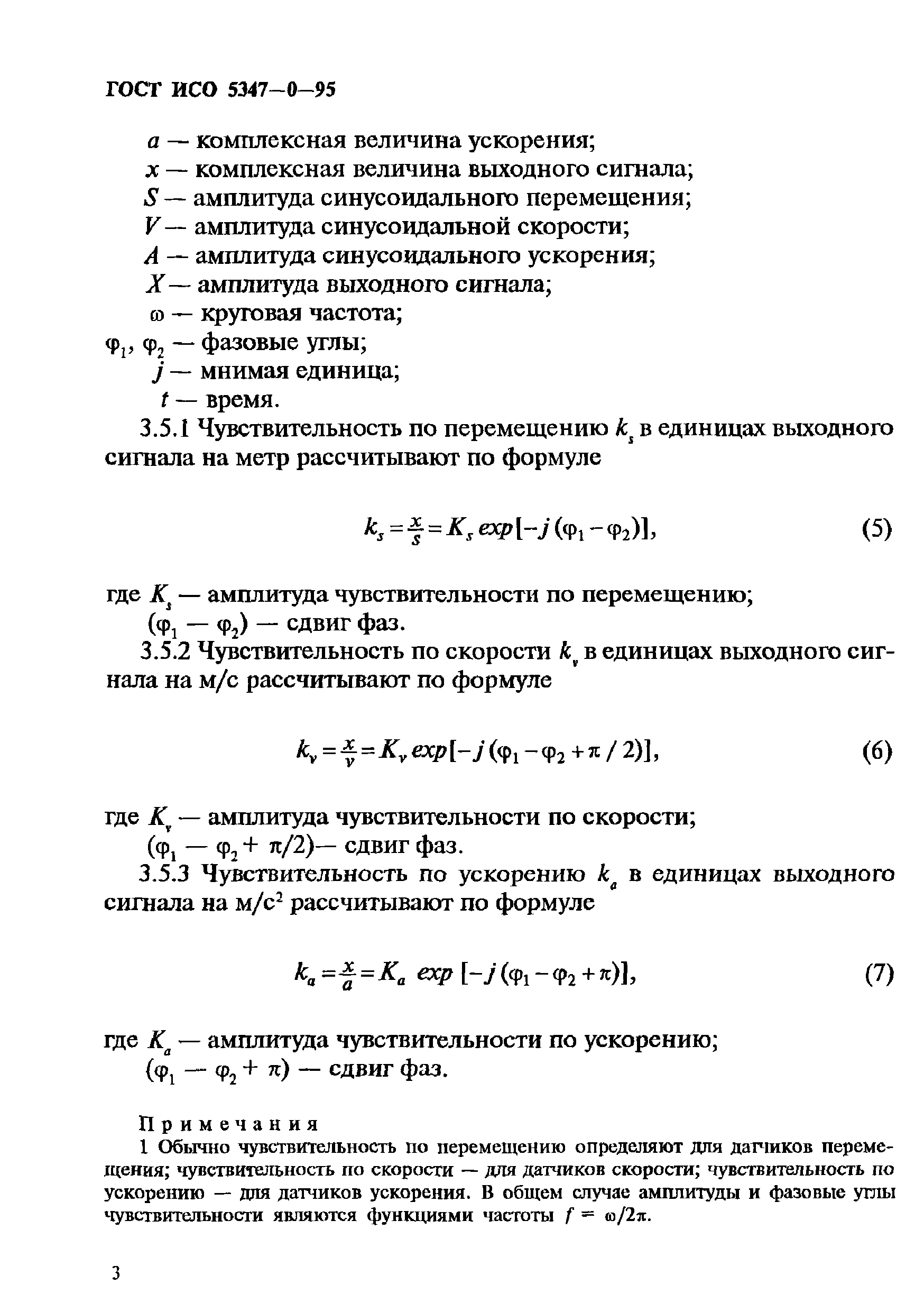
Скачать ГОСТ ИСО 5347-0-95 Вибрация. Методы калибровки датчиков вибрации и удара. Часть 0. Общие положенияДата актуализации: 01.01.2021
|
| Обозначение: | ГОСТ ИСО 5347-0-95 |
| Обозначение англ: | GOST ISO 5347-0-95 |
| Статус: | заменен |
| Название рус.: | Вибрация. Методы калибровки датчиков вибрации и удара. Часть 0. Общие положения |
| Название англ.: | Vibration. Methods for the calibration of vibration and shock pick-ups. Part 0. Basic concepts |
| Дата добавления в базу: | 01.09.2013 |
| Дата актуализации: | 01.01.2021 |
| Дата введения: | 01.07.1997 |
| Дата окончания срока действия: | 01.11.2014 |
| Область применения: | Стандарт распространяется на датчики (преобразователи) ускорения, скорости и перемещения линейной вибрации и удара и устанавливает основные положения методов их калибровки. Стандарт не распространяется на датчики угловой вибрации, а также датчики силы, давления и деформации, даже в том случае, если они могут быть калиброваны подобными методами. |
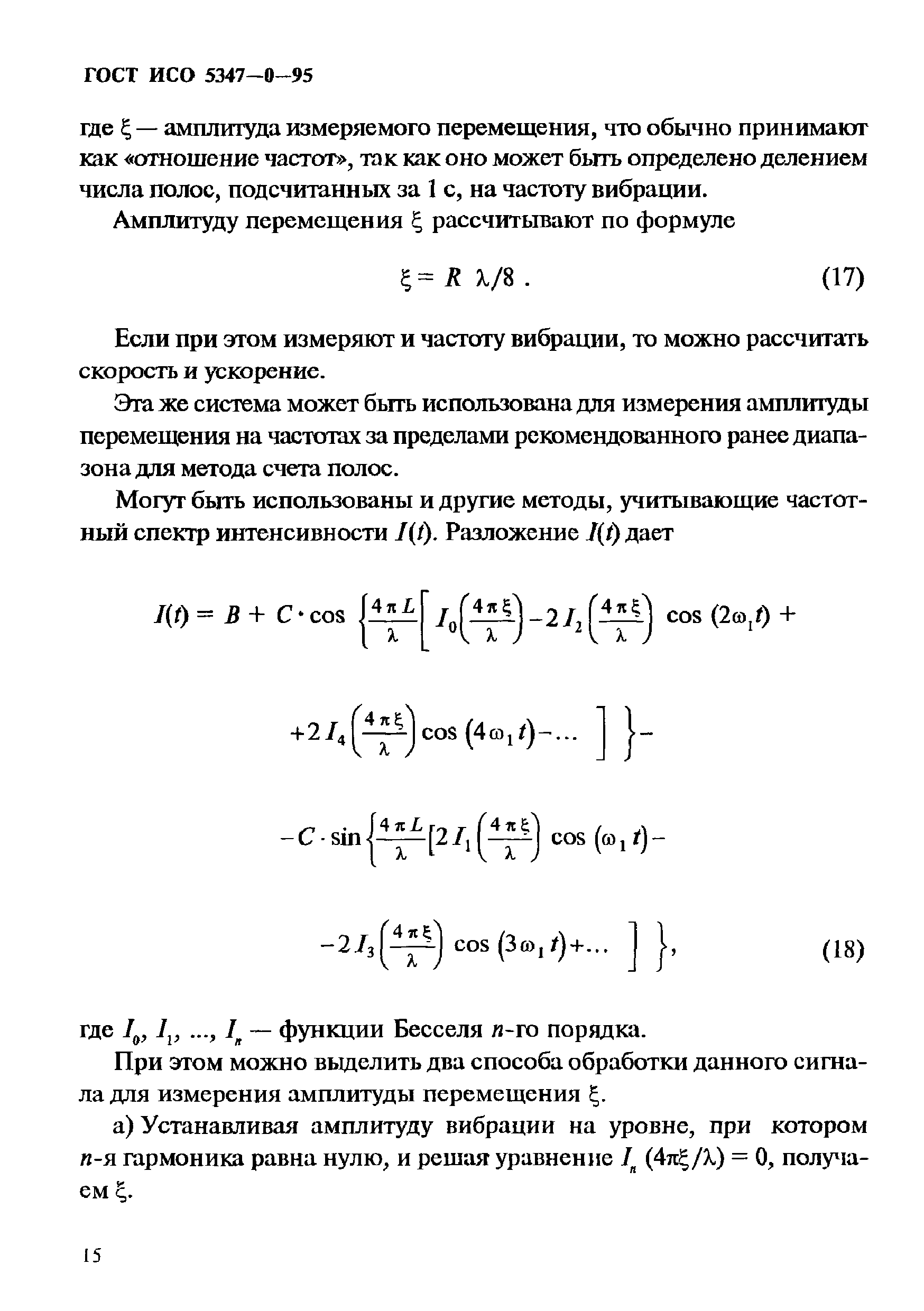
| Оглавление: | 1 Область применения 2 Нормативные ссылки 3 Определения 4 Измеряемые характеристики 4.1 Общие положения 4.2 Основные характеристики датчика 4.2.1 Амплитудно-частотная (АЧХ) и фазо-частотная (ФЧХ) характеристики 4.2.2 Нелинейность амплитудной характеристики (АХ) 4.3 Характеристики влияния 4.3.1 Температурная характеристика 4.3.2 Чувствительность пьезоэлектрических датчиков к перепаду температур 4.3.3 Относительная поперечная чувствительность датчика 4.3.4 Ротационная чувствительность датчика 4.3.5 Деформационная чувствительность датчика 4.3.6 Магнитная чувствительность датчика 4.3.7 Чувствительность датчика к крутящему моменту 4.3.8 Специальные условия окружающей среды 5 Методы калибровки 5.1 Общие положения 5.2 Калибровка абсолютными методами 5.2.1 Калибровка методом измерения амплитуды перемещения и частоты 5.2.1.1 Общие положения 5.2.1.2 Теория идеального интерферометра 5.2.1.3 Измерительная система 5.2.2 Калибровка методом взаимности 5.2.3 Калибровка на центрифуге 5.2.3.1 Одинарная центрифуга 5.2.3.2 Наклонная центрифуга 5.2.3.3 Двойная центрифуга 5.2.4 Гравитационная калибровка (калибратор с поворотной опорой) 5.2.5 Калибровка методом удара 5.3 Калибровка методом сличения |
| Разработан: | ТК 183 Вибрация и удар |
| Утверждён: | 12.10.1995 Межгосударственный Совет по стандартизации, метрологии и сертификации (Inter-Governmental Council on Standardization, Metrology, and Certification 8-95) 30.05.1996 Комитет Российской Федерации по стандартизации, метрологии и сертификации (339) |
| Издан: | ИПК Издательство стандартов (1996 г. ) |
| Нормативные ссылки: |































