Скачать ГОСТ Р 25645.158-94 Ионосфера Земли верхняя. Модель распределения концентрации электронов в плоскости геомагнитного экватораДата актуализации: 01.01.2021
|
| Обозначение: | ГОСТ Р 25645.158-94 |
| Обозначение англ: | GOST R 25645.158-94 |
| Статус: | действует |
| Название рус.: | Ионосфера Земли верхняя. Модель распределения концентрации электронов в плоскости геомагнитного экватора |
| Название англ.: | Earth's uppermost ionosphere. Model of distribution of the concentration of electrons in the flat of geomagnetic equator |
| Дата добавления в базу: | 01.09.2013 |
| Дата актуализации: | 01.01.2021 |
| Дата введения: | 01.07.1995 |
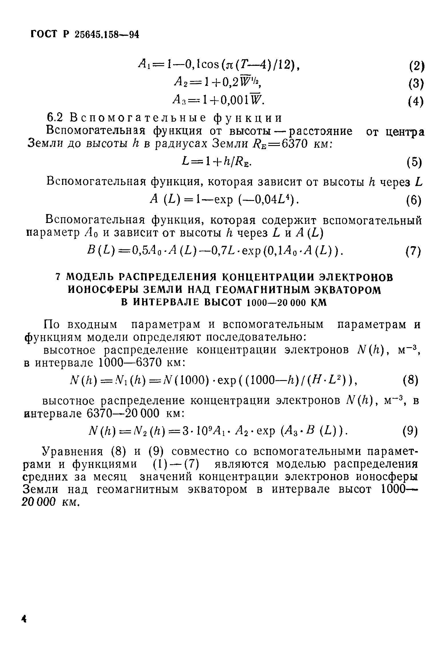
| Оглавление: | 1. Область применения 2. Нормативные ссылки 3. Определения и обозначения 4. Общие положения 5. Входные параметры модели 6. Вспомогательные параметры и функции модели 7. Модель распределения концентрации электронов ионосферы Земли над геомагнитным экватором в интервале высот 1000-20000 км Приложение А. Значения географической широты геомагнитного экватора в зависимости от географической долготы Приложение Б. Значения концентрации электронов и высотного масштаба изменения концентрации электронов Приложение В. Примеры расчетов концентрации электронов |
| Утверждён: | 01.11.1994 Госстандарт России (Russian Federation Gosstandart 255) |





















