Скачать ГОСТ Р 51542-2000 Инструмент аварийно-спасательный переносной. КлассификацияДата актуализации: 01.01.2021
|
| Обозначение: | ГОСТ Р 51542-2000 |
| Обозначение англ: | GOST R 51542-2000 |
| Статус: | введен впервые |
| Название рус.: | Инструмент аварийно-спасательный переносной. Классификация |
| Название англ.: | Portable emergency and rescue tools. Classification |
| Дата добавления в базу: | 01.09.2013 |
| Дата актуализации: | 01.01.2021 |
| Дата введения: | 01.03.2000 |
| Область применения: | Стандарт устанавливает классификацию аварийно-спасательного переносного инструмента, предназначенного для проведения спасательных, аварийно-восстановительных работ в зонах чрезвычайных ситуаций. |
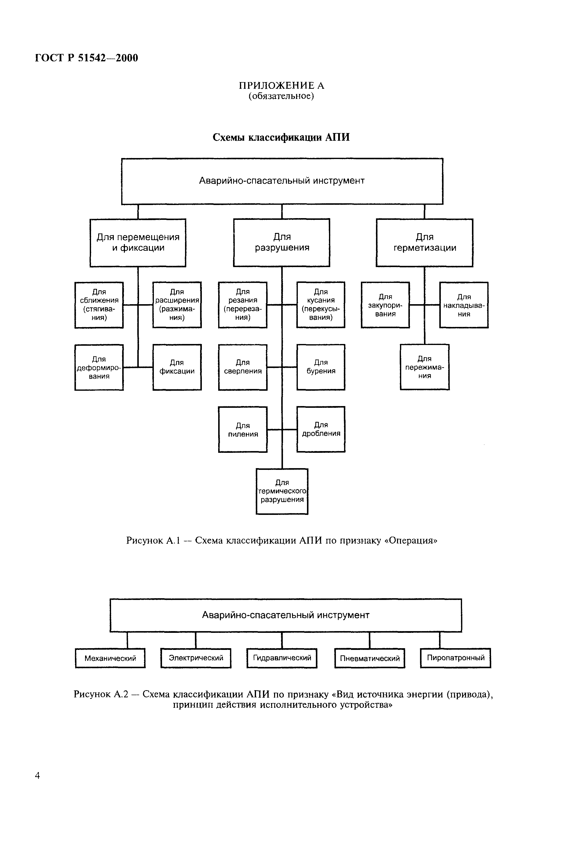
| Оглавление: | 1 Область применения 2 Нормативные ссылки 3 Определения и сокращения 4 Общие положения 5 Классификация Приложение А Схемы классификации АПИ Приложение Б Взаимосвязь операций, воспринимающих действие инструментов объектов, исполнительных устройств и инструмента в целом |
| Разработан: | НИИСУ (Научно-исследовательский институт стандартизации и унификации) ЦСИП (Центр сертификации изделий и производства продукции народнохозяйственного назначения) |
| Утверждён: | 13.01.2000 Госстандарт России (Russian Federation Gosstandart 2-ст) |
| Издан: | ИПК Издательство стандартов (2000 г. ) |
| Нормативные ссылки: |










