Скачать РД 153-34.1-26.303-98 Методические указания по проведению эксплуатационных испытаний котельных установок для оценки качества ремонтаДата актуализации: 01.01.2021
|
| Обозначение: | РД 153-34.1-26.303-98 |
| Обозначение англ: | RD 153-34.1-26.303-98 |
| Статус: | действует |
| Название рус.: | Методические указания по проведению эксплуатационных испытаний котельных установок для оценки качества ремонта |
| Название англ.: | Procedural Guidelines for In-Service Tests of Boiler Plants to Assess Quality of Repair |
| Дата добавления в базу: | 01.09.2013 |
| Дата актуализации: | 01.01.2021 |
| Дата введения: | 03.04.2000 |
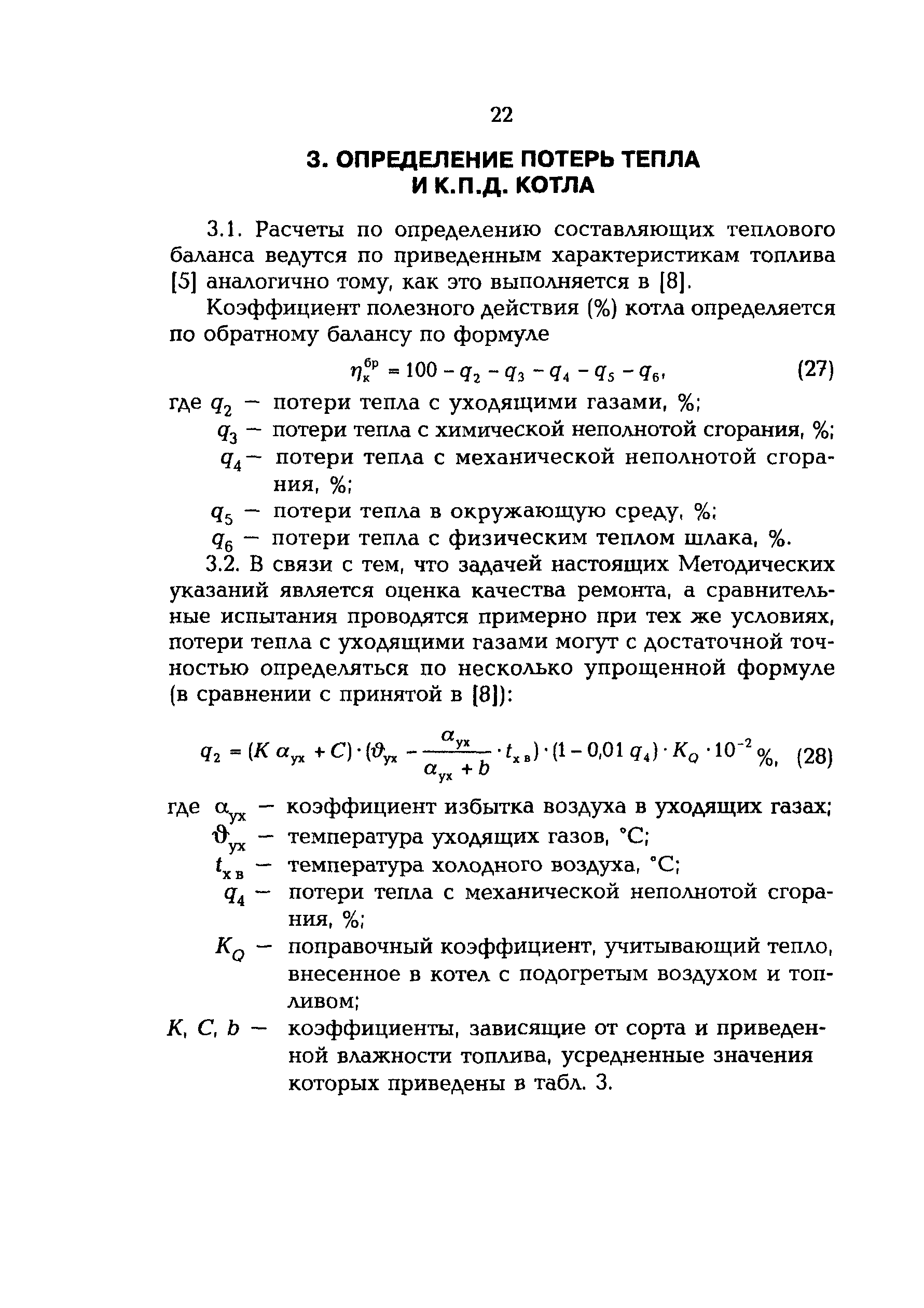
| Оглавление: | 1. Общая часть 2. Определение избытка воздуха и присосов холодного воздуха 2.1. Определение избытка воздуха 2.2. Определение присосов воздуха в топку 2.3. Определение присосов воздуха в газоходы котельной установки 2.4. Определение присосов воздуха в системы пылеприготовления 3. Определение потерь тепла и к.п.д. котла 4. Определение вредных выбросов 5. Определение уровня температуры пара и диапазона ее регулирования Список использованной литературы |
| Разработан: | АО Фирма ОРГРЭС |
| Утверждён: | 01.10.1998 РАО ЕЭС России (UES of Russia RAO ) |
| Издан: | СПО ОРГРЭС (2000 г. ) |
| Заменяет собой: |
|
| Нормативные ссылки: |
|



































