Скачать РД 34.08.559-96 Методические указания по анализу изменения удельных расходов топлива на электростанциях и в энергообъединенияхДата актуализации: 01.01.2021
|
| Обозначение: | РД 34.08.559-96 |
| Обозначение англ: | RD 34.08.559-96 |
| Статус: | действует |
| Название рус.: | Методические указания по анализу изменения удельных расходов топлива на электростанциях и в энергообъединениях |
| Название англ.: | Procedural Guidelines for Analysis of Changes in Specific Fuel Consumption at Electric Power Generating Stations and in Energy Utilities |
| Дата добавления в базу: | 01.09.2013 |
| Дата актуализации: | 01.01.2021 |
| Дата введения: | 01.06.1997 |
| Область применения: | Методические указания разработаны применительно к новому методу распределения общего расхода топлива энергетическими котлами электростанции между отпускаемыми ею электроэнергией и теплом. |
| Оглавление: | 1 Общие положения 2 Изменение удельного расхода топлива на электроэнергию 3 Изменение удельного расхода топлива на тепло Приложение 1 Определение удельных расходов топлива, значения которых не содержатся в отчетах электростанций Приложение 2 Пример расчета составляющих изменения удельного расхода топлива на электроэнергию по АО-энерго Приложение 3 Пример расчета составляющих изменения удельного расхода топлива на тепло по АО-энерго Приложение 4 Детализация анализа |
| Разработан: | АО Фирма ОРГРЭС |
| Утверждён: | 02.12.1996 РАО ЕЭС России (UES of Russia RAO ) |
| Издан: | СПО ОРГРЭС (1997 г. ) |
| Заменяет собой: |
|
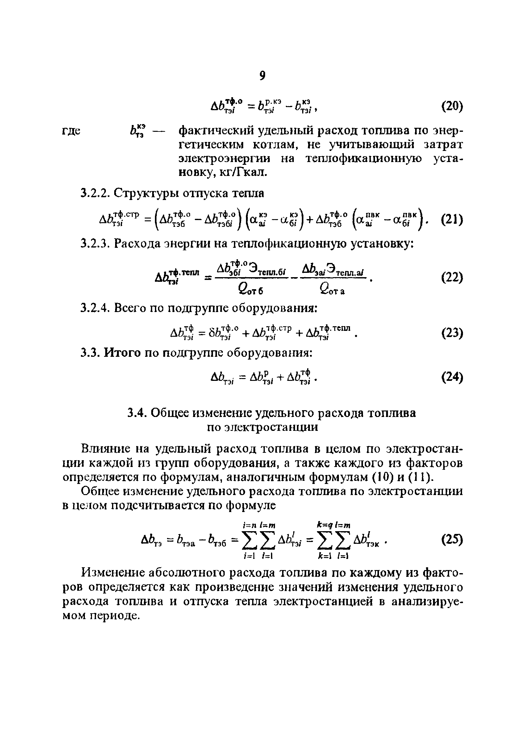
| Нормативные ссылки: |




























