Скачать ГОСТ Р МЭК 61142-2001 Обмен данными при считывании показаний счетчиков, тарификации и управлении нагрузкой. Обмен данными по локальной шинеДата актуализации: 01.01.2021
|
| Обозначение: | ГОСТ Р МЭК 61142-2001 |
| Обозначение англ: | GOST R IEC 61142-2001 |
| Статус: | отменен |
| Название рус.: | Обмен данными при считывании показаний счетчиков, тарификации и управлении нагрузкой. Обмен данными по локальной шине |
| Название англ.: | Data exchange for meter reading, tariff and load control. Local bus data exchange |
| Дата добавления в базу: | 01.09.2013 |
| Дата актуализации: | 01.01.2021 |
| Дата введения: | 01.01.2003 |
| Дата окончания срока действия: | 01.01.2013 |
| Область применения: | Стандарт описывает процедуру обмена данными по локальной шине в случае, когда несколько тарифных устройств, распределенных в пространстве, соединено специальной шиной. Стандарт устанавливает требования, предъявляемые к аппаратным средствам и протоколам для локальных систем. Стандарт распространяется на системы с локальной шиной. В этих системах портативное программирующе-считывающее устройство соединяется с несколькими тарифными устройствами, так называемыми вторичными или рабочими станциями, через шину, имеющую гибкую структуру. |
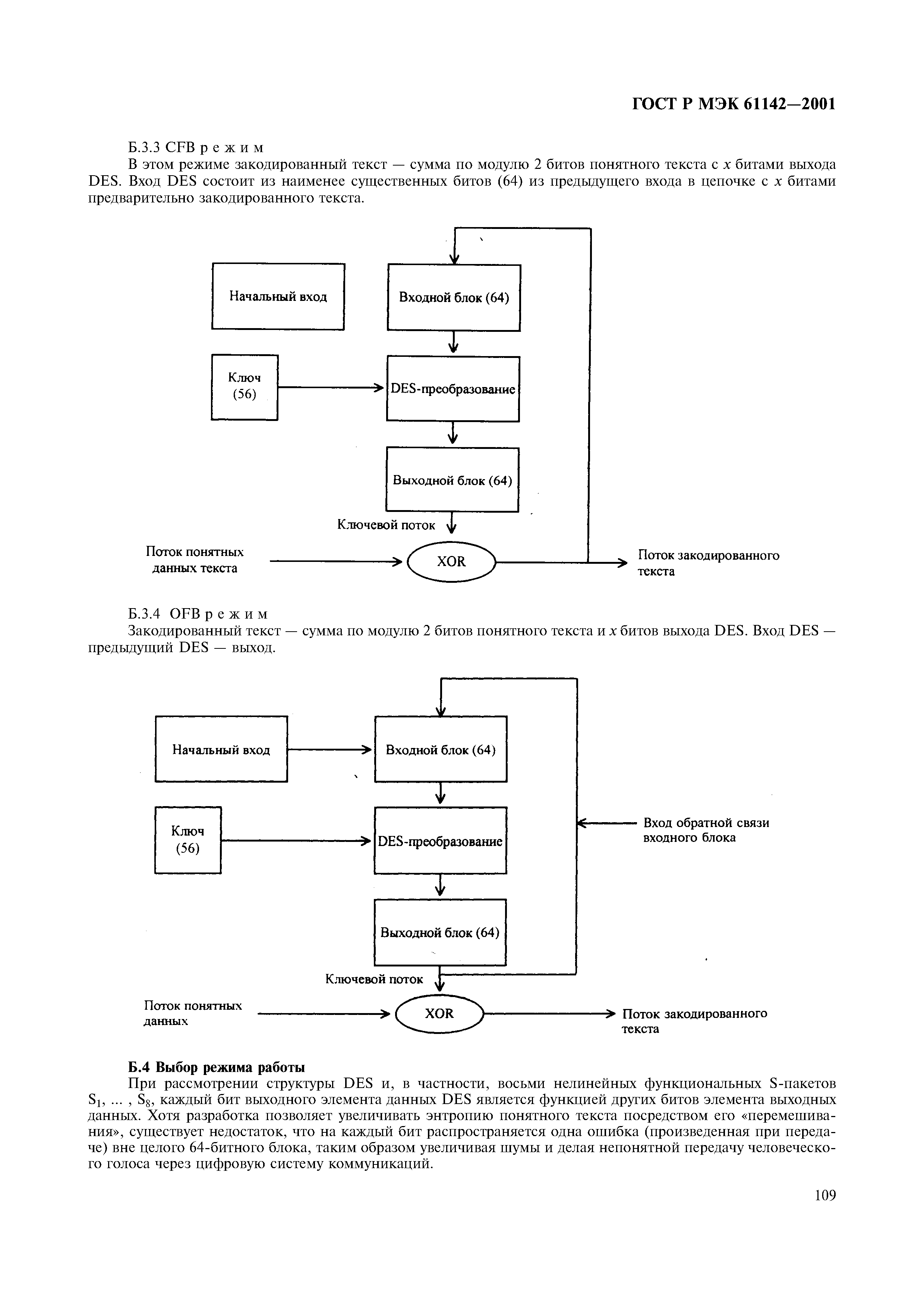
| Оглавление: | 1 Общие положения 1.1 Область применения 1.2 Нормативные ссылки 1.3 Определения 1.4 Сокращения 2 Обмен данными по локальной шине со стороны вторичной (рабочей) станции 2.1 Общие положения 2.2 Общие требования 2.3 Основные принципы 2.4 Общая организация структур и обменов 2.5 Общая организация протокола 2.6 Физический уровень 2.7 Канальный уровень 2.8 Сеансовый уровень 2.9 Прикладной уровень 2.10 Краткое описание и взаимодействия между уровнями 3 Обмен данными по локальной шине со стороны первичной (управляющей) станции - контроллер 3.1 Введение 3.2 Общие положения 3.3 Таблица данных А - прием и таблица данных Б - передача 3.4 Инициализация протокола и последовательность действий при обмене 3.5 Физический уровень 3.6 Канальный уровень 3.7 Сеансовый уровень 3.8 Прикладной уровень 3.9 Краткое описание и взаимодействия между уровнями 4 Аппаратная реализация локальной шины обмена данными 4.1 Общие положения 4.2 Общие требования 4.3 Спецификация шины 4.4 Магнитный разъем 4.5 Функциональные характеристики передатчика первичной станции 4.6 Функциональные характеристики приемника первичной станции 4.7 Функциональные характеристики передатчика вторичной станции 4.8 Функциональные характеристики приемника вторичной станции Приложение А Циклический избыточный код CRC 16 Приложение Б DES кодирование Приложение В Генерация случайных чисел (NAO) для ответа от забытого устройства Приложение Г Генерация случайных чисел для идентификации Приложение Д Кодирование блоков Приложение Е Возможные варианты полей BERREUR(I, J) и BTIMOUT(I, J) Приложение Ж Соответствие шестнадцатеричного (HEX) и ASCII кодов |
| Разработан: | ТК 232 Аппаратура для измерения электрической энергии и контроля нагрузки |
| Утверждён: | 24.12.2001 Госстандарт России (Russian Federation Gosstandart 557-ст) |
| Издан: | ИПК Издательство стандартов (2002 г. ) Стандартинформ (2007 г. ) |
| Нормативные ссылки: |





















































































































