Скачать РД 50-551-85 Методические указания. Расчеты и испытания на прочность. Расчетно-экспериментальные методы оценки сопротивления усталости сварных соединенийДата актуализации: 01.01.2021
|
| Обозначение: | РД 50-551-85 |
| Обозначение англ: | RD 50-551-85 |
| Статус: | отменен |
| Название рус.: | Методические указания. Расчеты и испытания на прочность. Расчетно-экспериментальные методы оценки сопротивления усталости сварных соединений |
| Дата добавления в базу: | 12.02.2016 |
| Дата актуализации: | 01.01.2021 |
| Дата введения: | 01.01.1986 |
| Дата окончания срока действия: | 01.06.1988 |
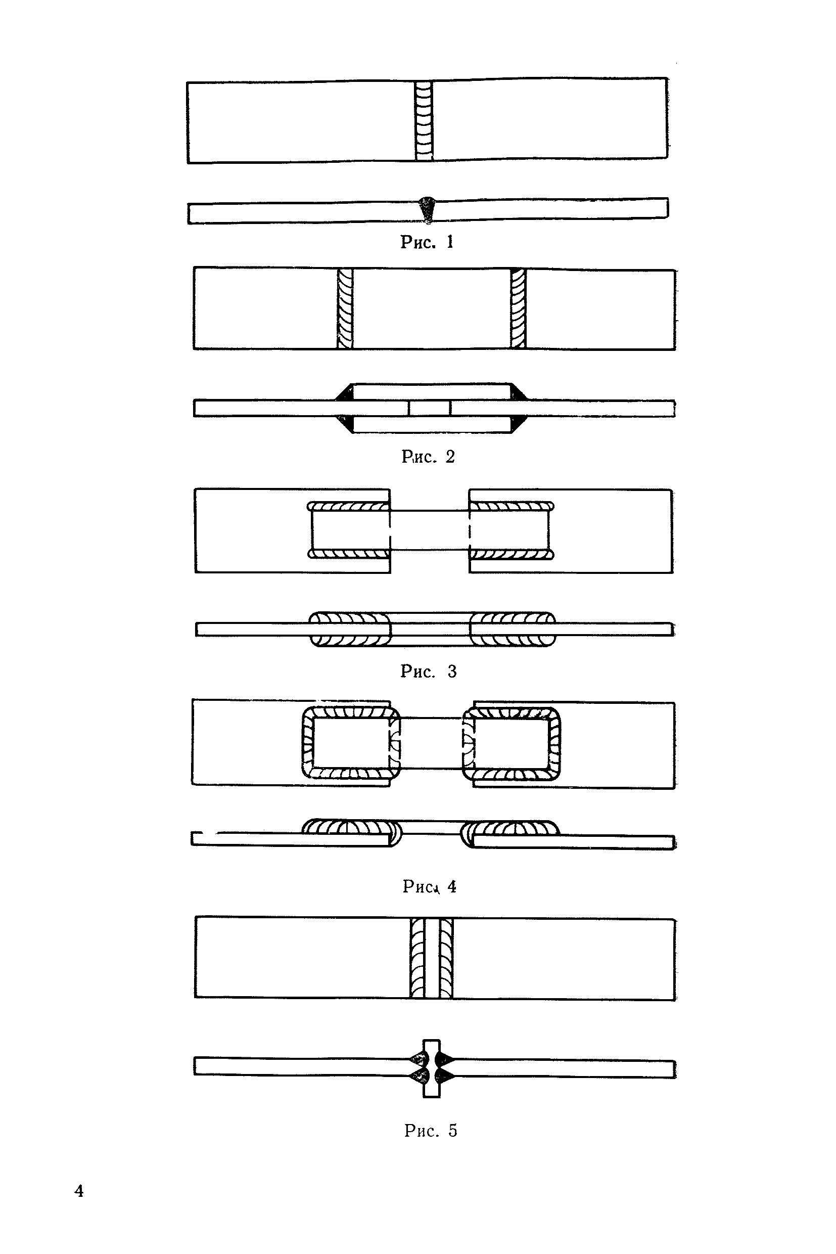
| Область применения: | Целью методических указаний является нормирование испытаний сварных соединений на усталость и обработки их результатов, расчетно-экспериментальной оценки распределений пределов выносливости и назначения расчетных сопротивлений усталости в зависимости от вероятности разрушения элементов металлоконструкций, а также от значений пределов выносливости качественных соединений, необработанных после сварки и выполненных из низкоуглеродистых, низколегированных и высокопрочных сталей и эффективности упрочняющих обработок. |
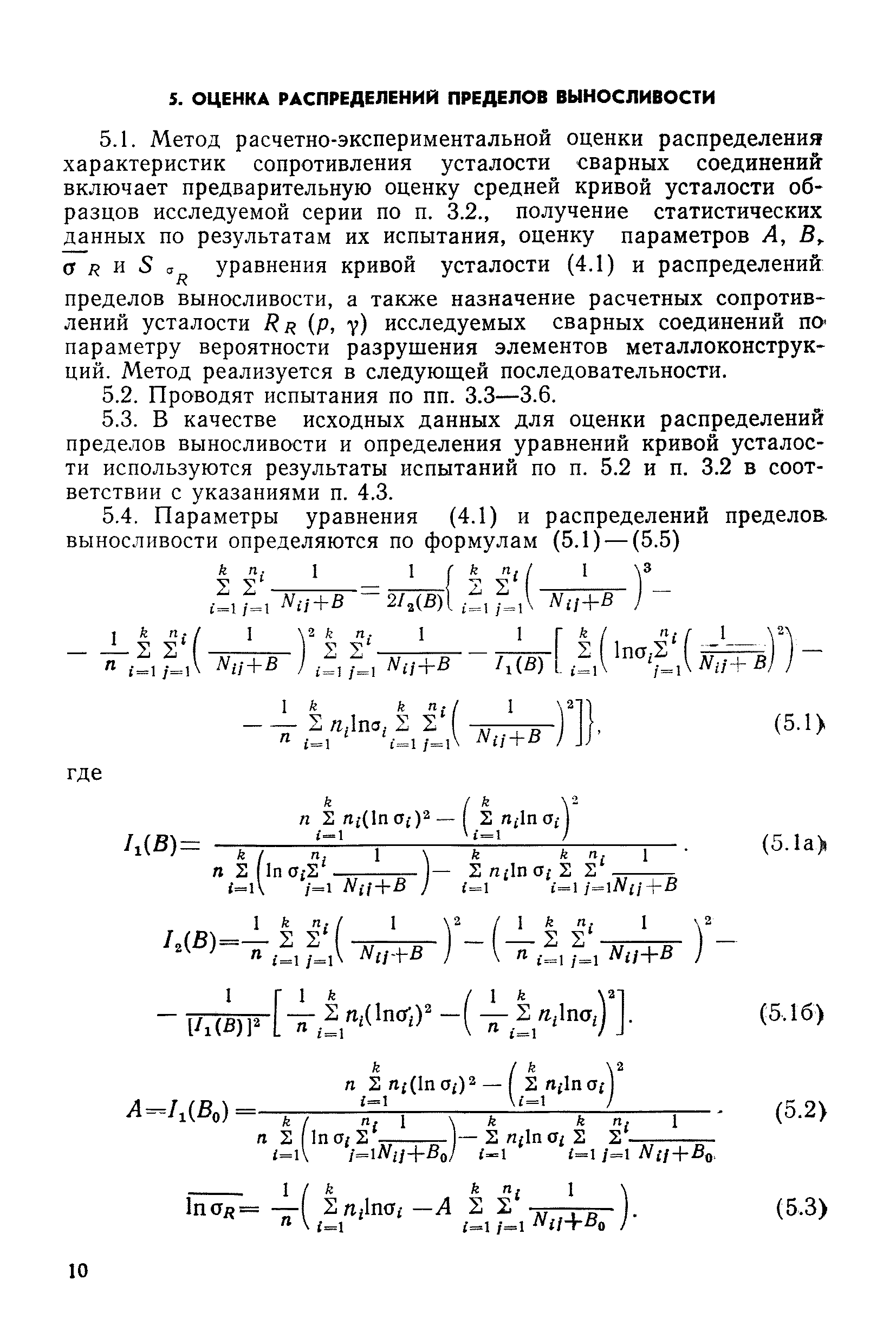
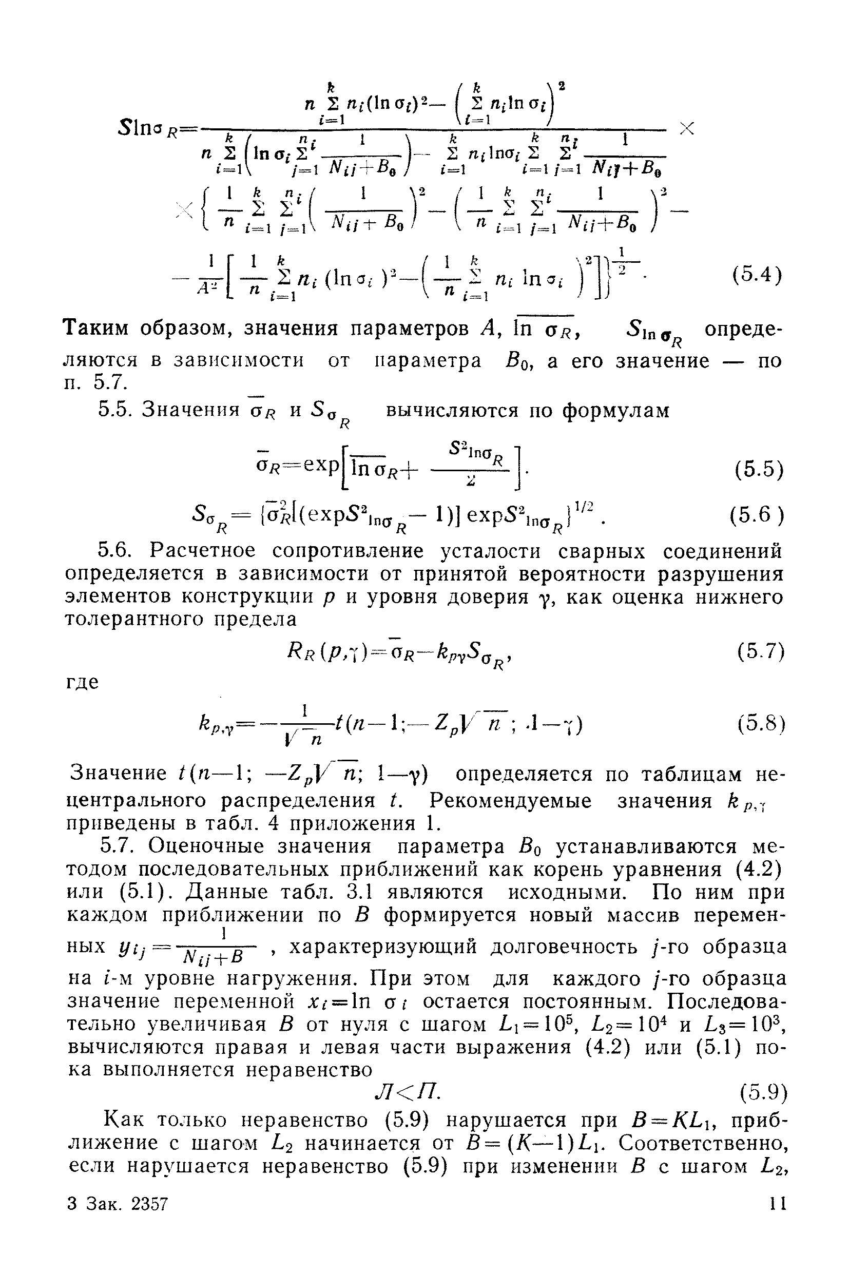
| Оглавление: | 1. Общие положения 2. Образцы и требования к их изготовлению 3. Проведение испытаний 4. Обработка результатов 5. Оценка распределений пределов выносливости 6. Характеристики сопротивления усталости сварных соединений с предельными остаточными напряжениями 7. Принятые обозначения и сокращения Приложение 1. Пример расчета значений по результатам испытания 16 сварных образцов с пересекающимися швами Приложение 2 (рекомендуемое). Программа для оценки параметров по результатам усталостных испытаний образцов в области ограниченной долговечности Приложение 3 (рекомендуемое). Программа оценки параметров с учетом экспериментально установленного значения • . . соединений с |
| Разработан: | ИМАШ РАН ВНИИНМАШ Институт электросварки им. Е.О. Патона АН УССР |
| Утверждён: | 22.04.1985 Госстандарт СССР (USSR Gosstandart 1133) |
| Издан: | Издательство стандартов (1986 г. ) |
| Нормативные ссылки: |
|




















































