Скачать РД 50-25645.205-83 Методические указания. Безопасность радиационная экипажа космического аппарата в космическом полете. Метод расчета радиационного рискаДата актуализации: 01.01.2021
|
| Обозначение: | РД 50-25645.205-83 |
| Обозначение англ: | RD 50-25645.205-83 |
| Статус: | действует |
| Название рус.: | Методические указания. Безопасность радиационная экипажа космического аппарата в космическом полете. Метод расчета радиационного риска |
| Дата добавления в базу: | 01.09.2013 |
| Дата актуализации: | 01.01.2021 |
| Дата введения: | 01.01.1985 |
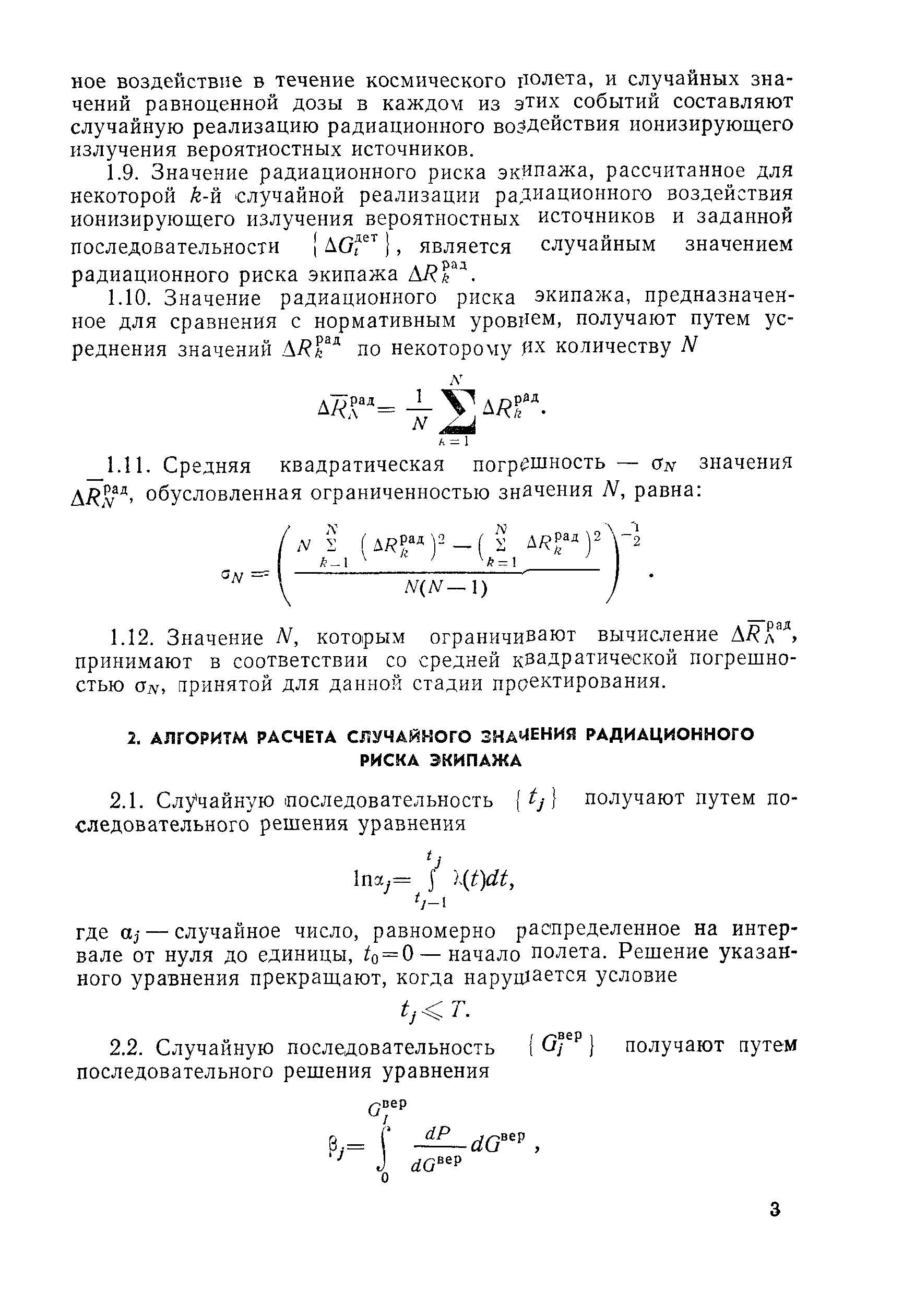
| Область применения: | Методические указания устанавливают алгоритм расчета радиационного риска экипажа космического аппарата в космическом полете. |
| Оглавление: | 1 Общие положения 2 Алгоритм случайного значения радиационного риска экипажа Приложение Термины, применяемые в методических указаниях, и их определения |
| Разработан: | Госстандарт СССР |
| Утверждён: | 21.12.1983 Госстандарт СССР (USSR Gosstandart 6406) |
| Издан: | Издательство стандартов (1984 г. ) |
| Нормативные ссылки: |







