Скачать Рекомендации по расчету отопительно-вентиляционных систем с направляющими соплами

Дата актуализации: 01.01.2021

Рекомендации по расчету отопительно-вентиляционных систем с направляющими соплами

Статус:действует
Название рус.:Рекомендации по расчету отопительно-вентиляционных систем с направляющими соплами
Дата добавления в базу:01.09.2013
Дата актуализации:01.01.2021
Область применения:В рекомендациях даны технические решения систем, область их целесообразного применения, а также формулы и графики для определения всех необходимых при проектировании характеристик систем.
Оглавление:1 Общие положения
2 Технические решения систем
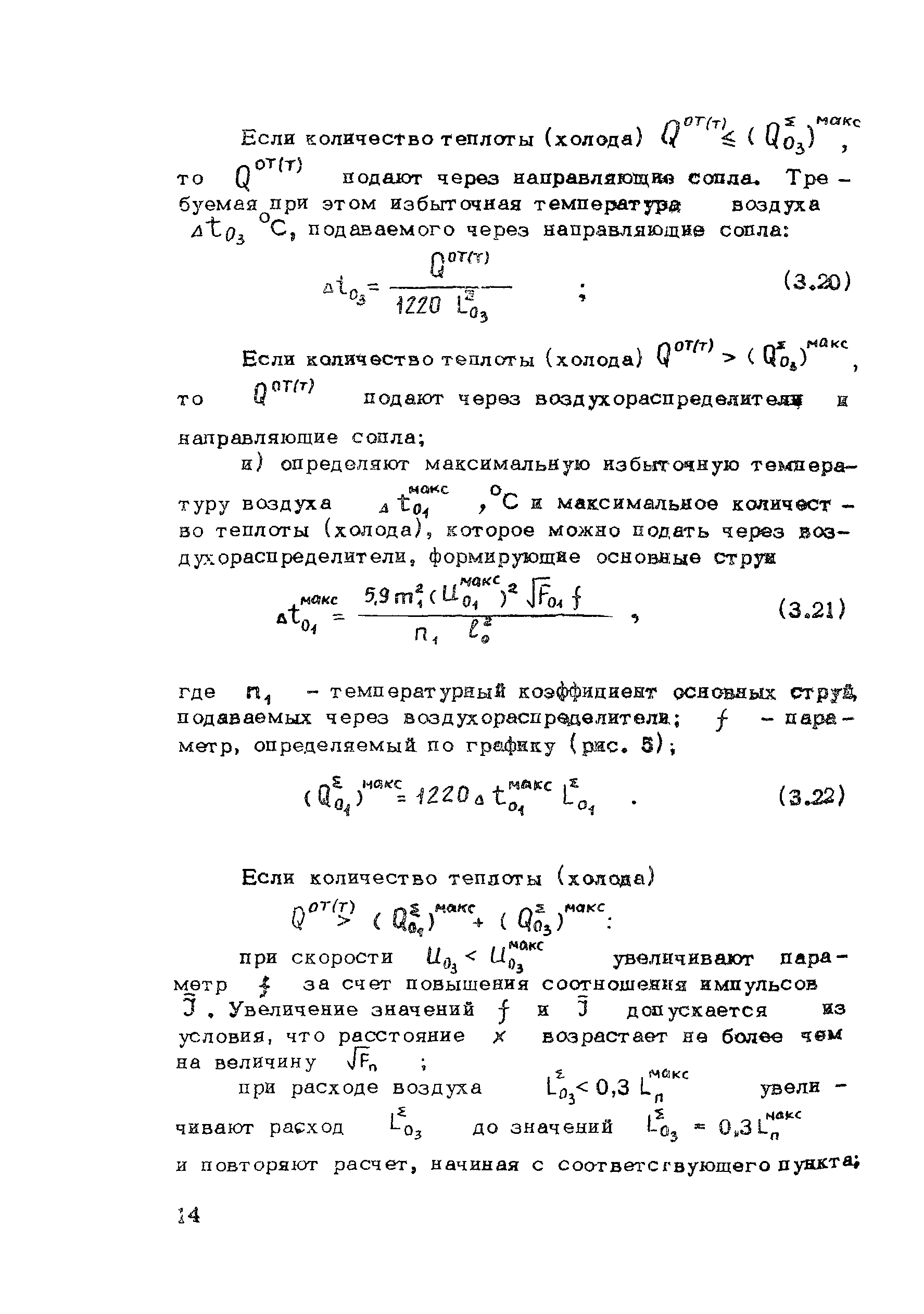
3 Расчет систем с горизонтальными направляющими соплами
4 Расчет систем с горизонтальными и вертикальными направляющими соплами
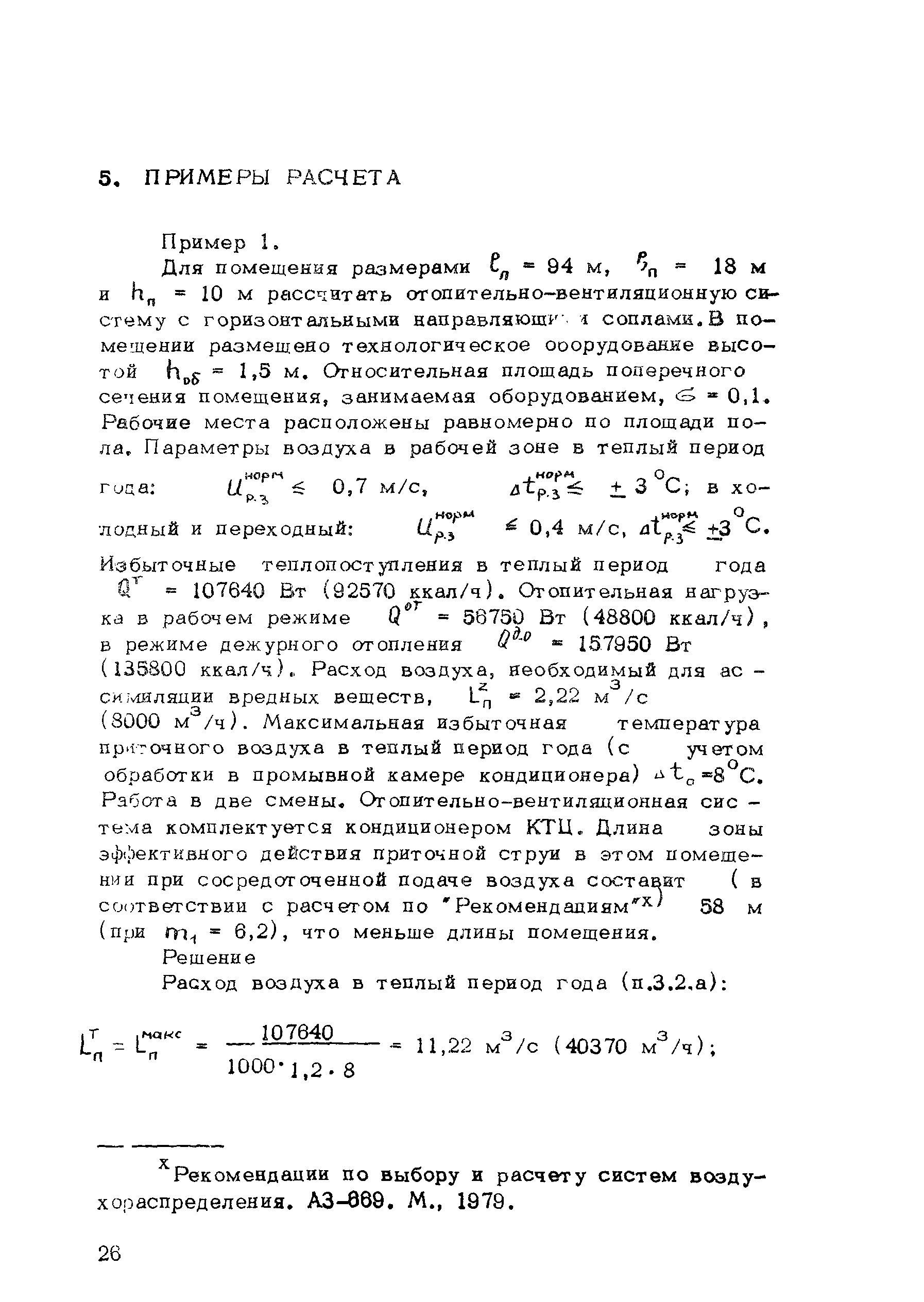
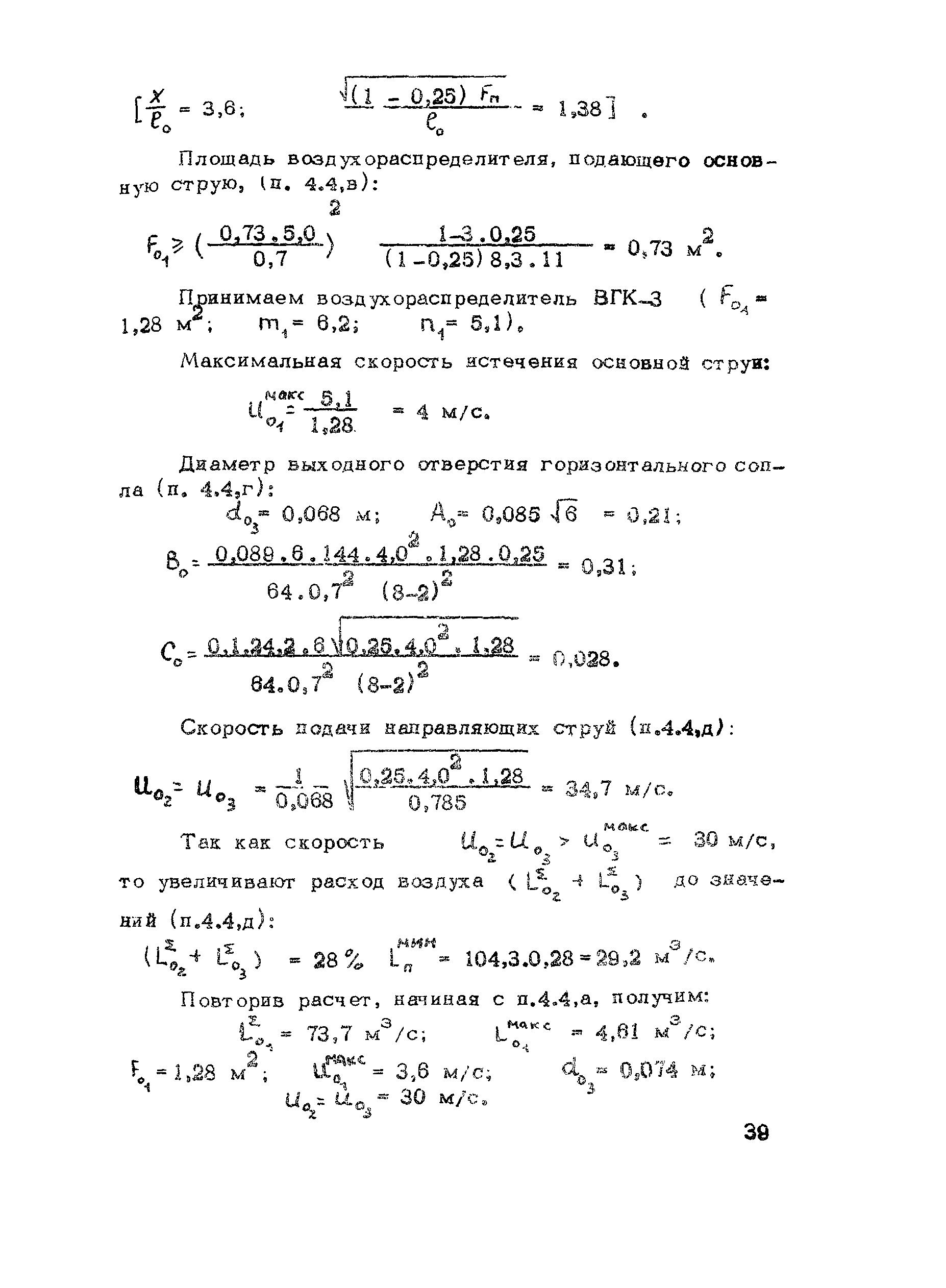
5 Пример расчета
Список литературы
Разработан: ЦНИИпромзданий
Ленинградский Промстройпроект
Ленинградский ВНИИОТ
Утверждён:06.06.1983 Главпромстройпроект Госстроя СССР
Издан: ЦНИИпромзданий (1984 г. )