Скачать МИ 584-84 Методические указания. Преобразователи расхода турбинные рабочие. Методика поверкиДата актуализации: 01.01.2021
|
| Обозначение: | МИ 584-84 |
| Обозначение англ: | MI 584-84 |
| Статус: | действует |
| Название рус.: | Методические указания. Преобразователи расхода турбинные рабочие. Методика поверки |
| Дата добавления в базу: | 01.09.2013 |
| Дата актуализации: | 01.01.2021 |
| Дата введения: | 01.09.1984 |
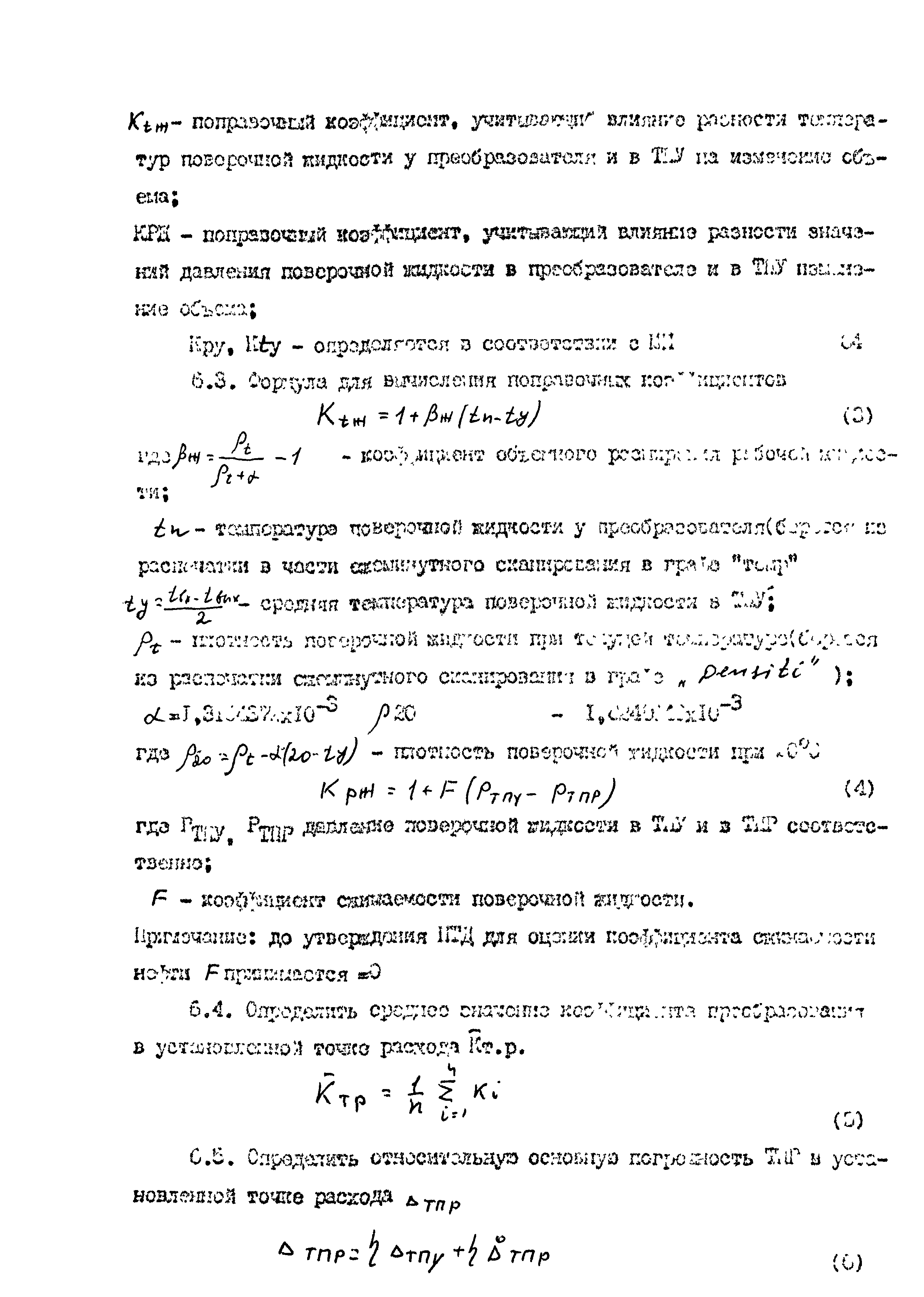
| Область применения: | Указания распространяются на турбинные преобразователи расхода фирмы "Токico" входящие в автоматизированную систему налива танкеров и учета нефтегрузов на н/б Шесхарис принадлежащую Черноморскому управлению магистральных нефтепроводов, г. Новороссийск и устанавливают методику их поверки при эксплуатации и после ремонта. |
| Оглавление: | 1 Операции поверки 2 Средства поверки 3 Условия поверки 4 Подготовка к поверке 5 Проведение поверки 6 Обработка результатов измерений 7 Оформление результатов поверки Приложение Протокол поверки рабочего турбинного преобразователя расхода |
| Разработан: | ВНИИСПТнефть КФ ВНИИФТРИ ПО Союзнефтеавтоматика СУПНР Главтранснефти Черноморское управление магистральных нефтепроводов |
| Утверждён: | 13.08.1984 КФ ВНИИФТРИ Госстандарта |
| Нормативные ссылки: |









