Скачать РД 50-25645.225-91 Методические указания. Безопасность радиационная экипажа космического аппарата в космическом полете. Методика расчета оптимальной теневой защиты экипажа космического аппарата от воздействия ионизирующих излучений ядерного реактораДата актуализации: 01.01.2021
|
| Обозначение: | РД 50-25645.225-91 |
| Обозначение англ: | RD 50-25645.225-91 |
| Статус: | введен впервые |
| Название рус.: | Методические указания. Безопасность радиационная экипажа космического аппарата в космическом полете. Методика расчета оптимальной теневой защиты экипажа космического аппарата от воздействия ионизирующих излучений ядерного реактора |
| Дата добавления в базу: | 01.09.2013 |
| Дата актуализации: | 01.01.2021 |
| Дата введения: | 01.07.1992 |
| Область применения: | Методические указания предназначены для выполнения оптимальной теневой защиты экипажа космического аппарата от воздействия ионизирующих излучений ядерного реактора (расчетов оптимальной защиты) на этапах составления технического задания и эскизного проектирования космических аппаратов с ядерным реактором. |
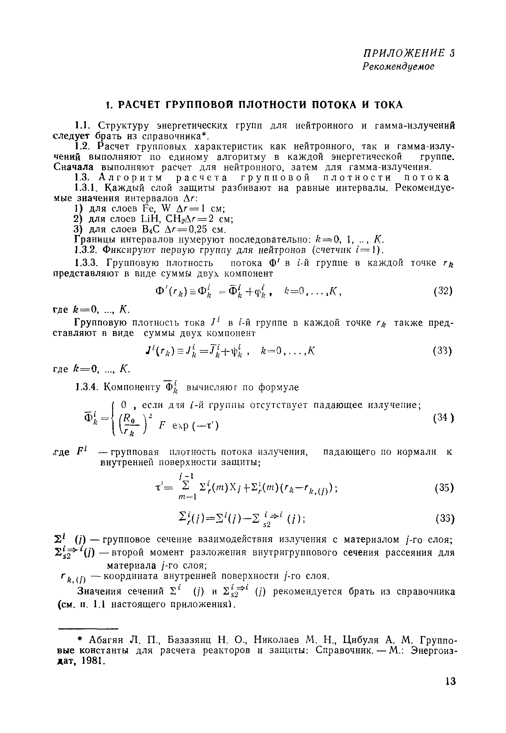
| Оглавление: | 1 Общие положения 2 Инженерная методика расчета оптимальной защиты 3 Методика расчета оптимальной защиты, основанная на решении уравнений переноса Приложение 1 Константы, необходимые для расчета доз по инженерной методике Приложение 2 Структура энергетических групп, дозовые коэффициенты и спектры источников для многогрупповых расчетов Приложение 3 Расчет групповой плотности потока и тока Приложение 4 Вспомогательные данные для алгоритма минимизации массы защиты |
| Разработан: | Госстандарт СССР |
| Утверждён: | 30.04.1991 Государственный комитет СССР по управлению качеством продукции и стандартам (USSR National Committee on Standards and Product Quality Management 619) |
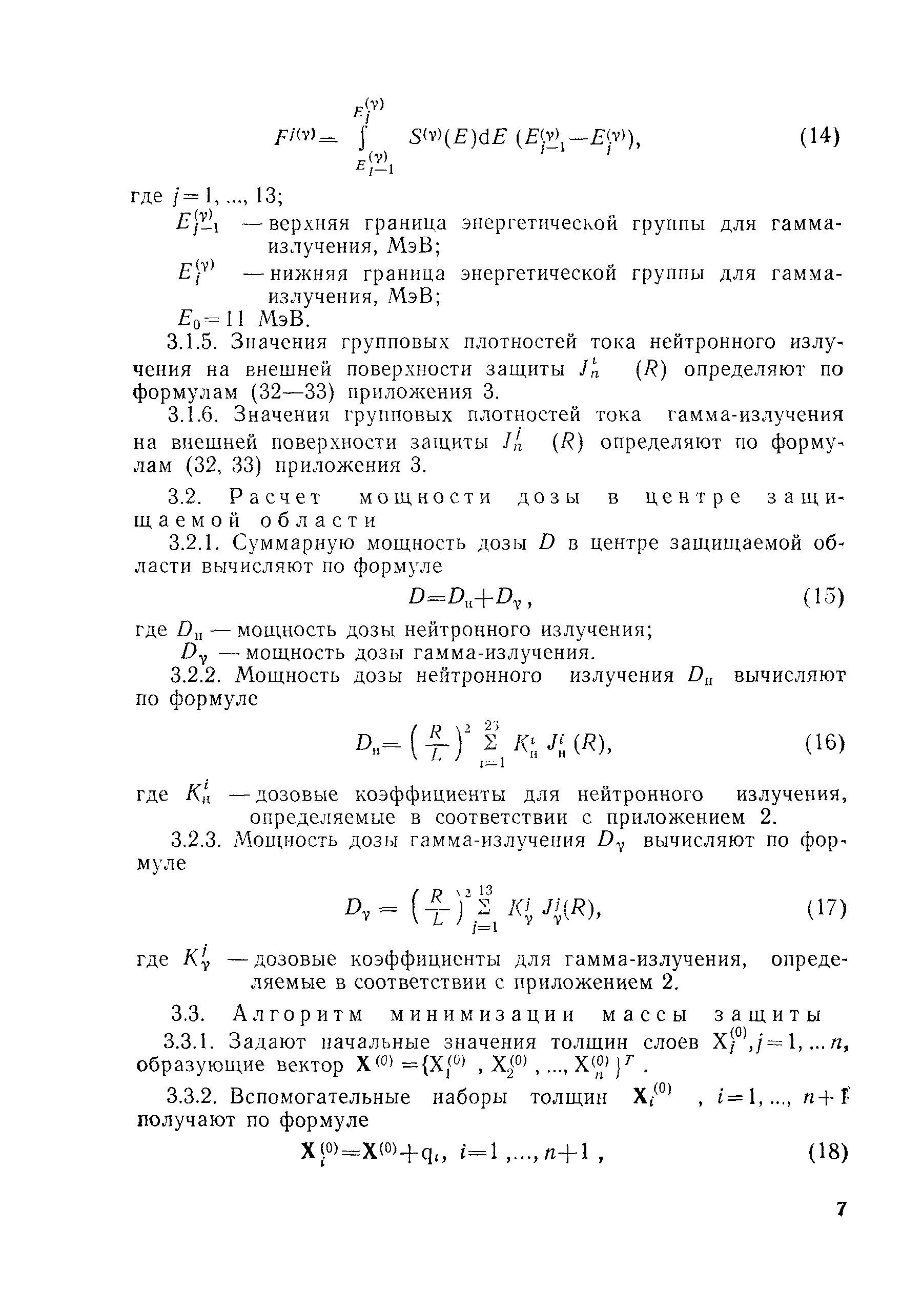
| Издан: | Издательство стандартов (1991 г. ) |






















