Скачать МИ БГЕИ 15-03 Светодальномеры. Методы и средства поверкиДата актуализации: 01.01.2021
|
| Обозначение: | МИ БГЕИ 15-03 |
| Обозначение англ: | 15-03 |
| Статус: | действует |
| Название рус.: | Светодальномеры. Методы и средства поверки |
| Дата добавления в базу: | 01.09.2013 |
| Дата актуализации: | 01.01.2021 |
| Дата введения: | 01.09.2003 |
| Область применения: | Методика распространяется на светодальномеры и светодальномерные насадки, выпускаемые по ГОСТ 19223, также светодальномерную часть электронных тахеометров, выпускаемые по ГОСТ Р 51774, а также другие светодальномеры равноценные им по точности, и устанавливает методы и средства первичной и периодической поверок. |
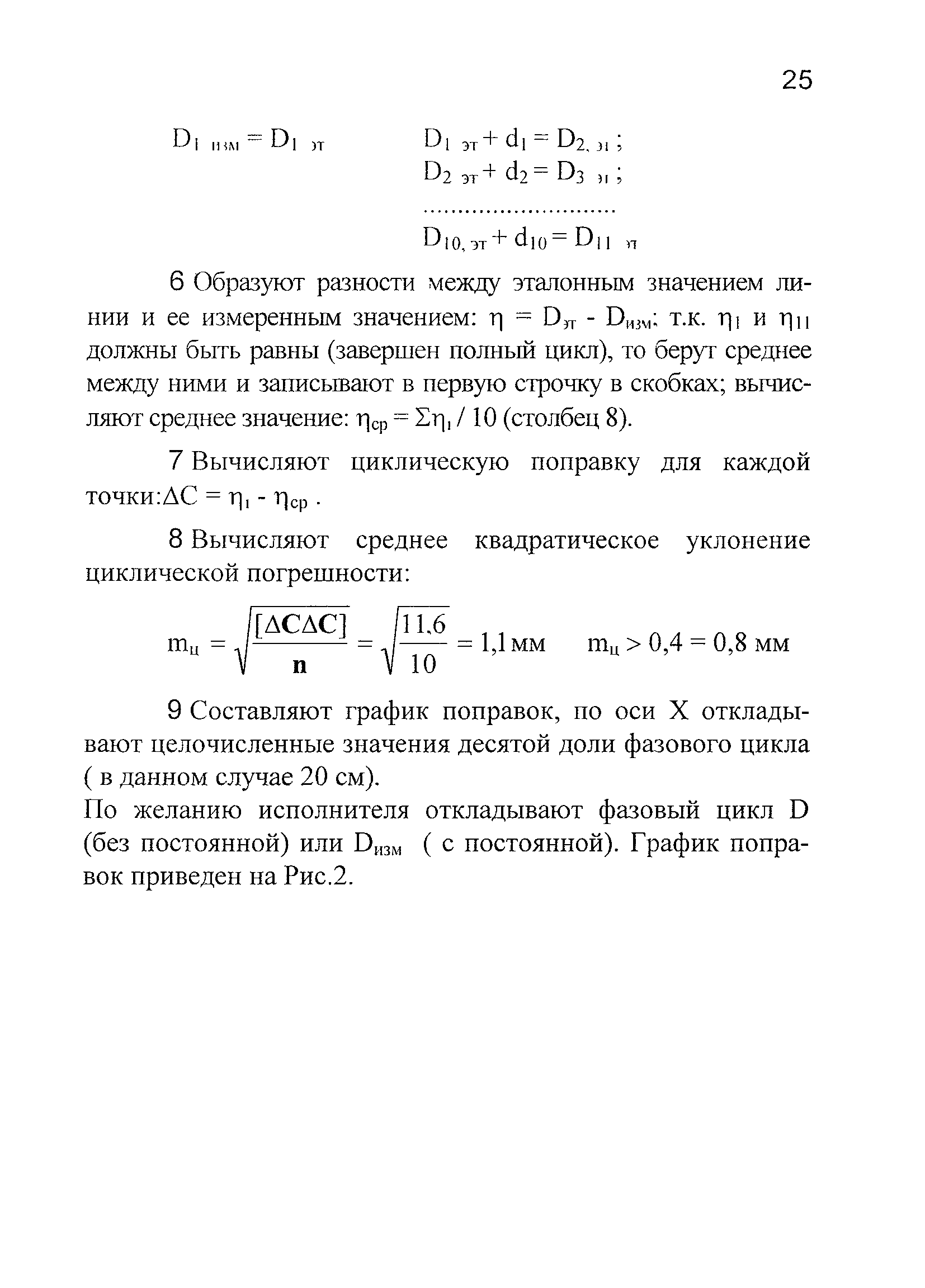
| Оглавление: | 1 Область применения 2 Нормативные ссылки 3 Метрологические характеристики, подлежащие поверке 4 Операции поверки 5 Средства поверки 6 Требования безопасности 7 Условия проведения поверки и подготовка к ней 8 Проведение поверки 9 Периодичность поверки 10 Оформление результатов поверки Приложение А. Определение СКП измерения линии светодальномером одним приемом Приложение Б. Формулы для вычисления параметров Приложение В. Определение СКУ ЦП. Составление графика Приложение Г. Алгоритм работы программы уравнивания Приложение Д. Определение приборной поправки по результатам измерения нескольких эталонных линий Приложение Е. Протокол результатов поверки |
| Разработан: | ЦНИИГАиК ОСМОГИ |
| Утверждён: | 04.06.2003 ЦНИИГАиК (44) |
| Издан: | Роскартография (2003 г. ) |
| Заменяет собой: |
|
| Нормативные ссылки: |
|

































