Скачать Рекомендации по определению штатной численности работников бюджетных организаций на основе нормативов по трудуДата актуализации: 01.01.2021
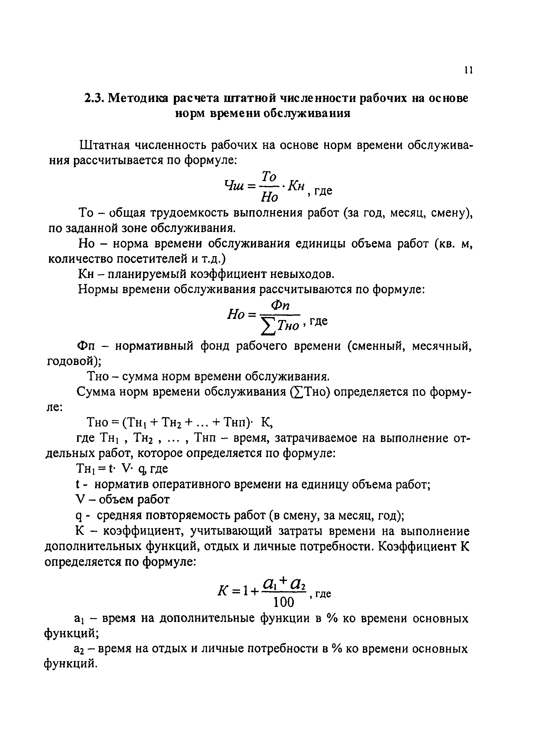
Рекомендации по определению штатной численности работников бюджетных организаций на основе нормативов по труду| Статус: | действует | | Название рус.: | Рекомендации по определению штатной численности работников бюджетных организаций на основе нормативов по труду | | Дата добавления в базу: | 01.09.2013 | | Дата актуализации: | 01.01.2021 | | Область применения: | В рекомендациях рассмотрены общие методические положения по использованию нормативных материалов по труду работников бюджетных организаций, требования к нормативным материалам, правовые вопросы их установления и замены, контроль за состоянием нормативной базы и определение эффективности внедрения нормативных материалов по труду | | Оглавление: | Введение 1. Общие положения по обоснованию штатной численности работников бюджетных организаций на основе нормативных материалов по труду 2. Методические рекомендации по расчету штатной численности работников на основе нормативных материалов 3. Контроль за состоянием штатной дисциплины в организации Приложение 1. Перечень межотраслевых нормативных материалов по труду, которые могут быть использованы при определении численности работников в бюджетных организациях | | Разработан: | ФГУП НИИ ТСС Росздрав
| | Утверждён: | ФГУП НИИ ТСС Росздрав
|
                   
|