Скачать Методика энергетического мониторинга сельскохозяйственных объектов, выявление резервов и потенциала экономии топливно-энергетических ресурсов (ТЭР)Дата актуализации: 01.01.2021
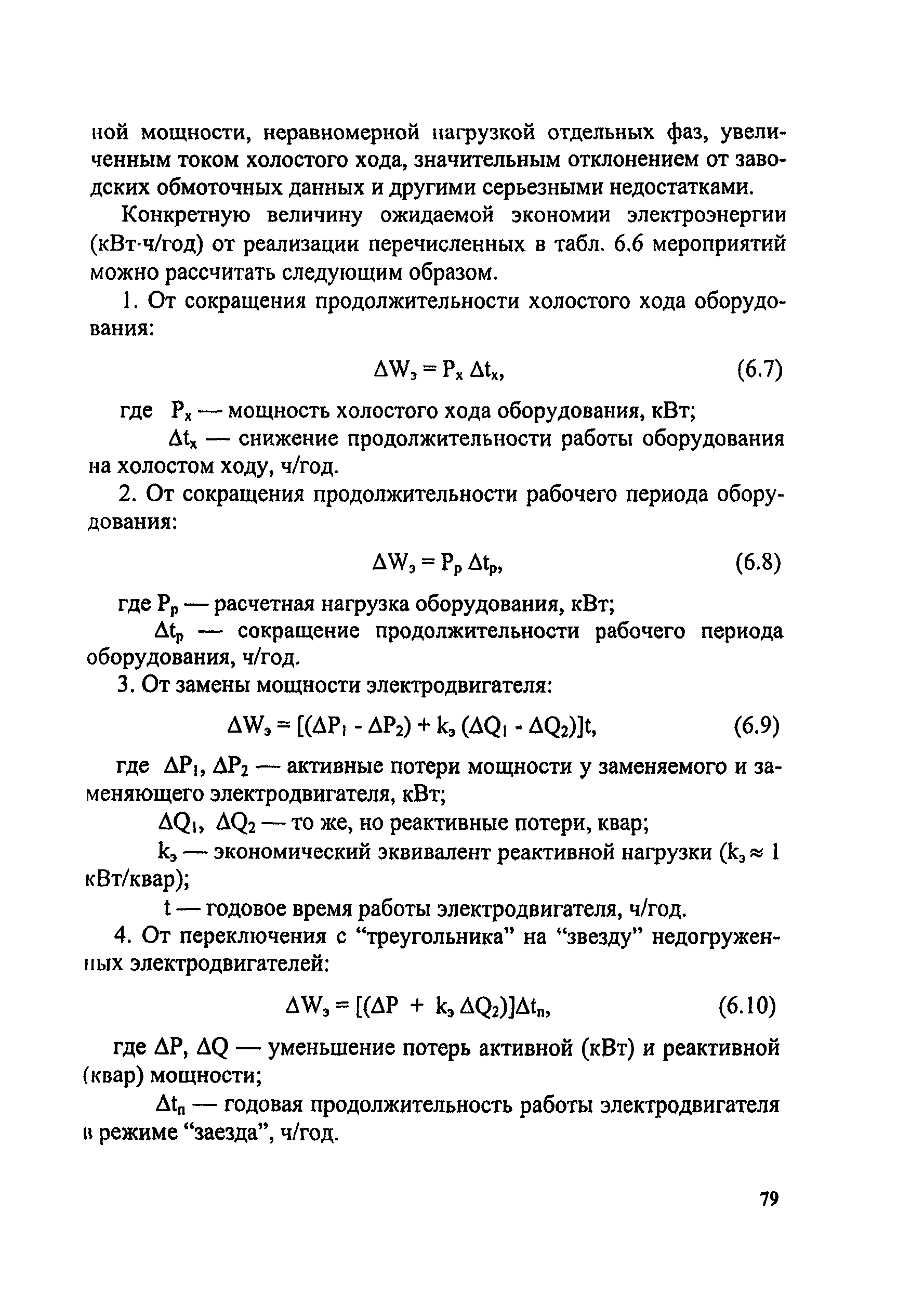
Методика энергетического мониторинга сельскохозяйственных объектов, выявление резервов и потенциала экономии топливно-энергетических ресурсов (ТЭР)| Статус: | действует | | Название рус.: | Методика энергетического мониторинга сельскохозяйственных объектов, выявление резервов и потенциала экономии топливно-энергетических ресурсов (ТЭР) | | Дата добавления в базу: | 01.09.2013 | | Дата актуализации: | 01.01.2021 | | Область применения: | Методика предназначена для применения специалистами энергетических служб хозяйств, районов и энергосистем для обследования энергетического хозяйства, анализа и расчета возможностей сокращения расходов энергоресурсов на сельскохозяйственных объектах. | | Оглавление: | Введение 1 Общая методика энергетического мониторинга сельскохозяйственных объектов при определении резервов и потенциала топливно-энергетических ресурсов 2 Энергетический мониторинг в растениеводстве защищенного грунта, выявление резервов и потенциала экономии ТЭР 3 Энергетический мониторинг технологии хранения плодоовощной продукции 4 Энергетический мониторинг сельскохозяйственных объектов, использующих в качестве энергоносителей в производстве теплоты и технологиях электрическую энергию, газ и твердое топливо, выявление резерва и потенциала экономии ТЭР 5 Энергетический мониторинг сельскохозяйственного водоснабжения, выявление резервов и потенциала экономии ТЭР 6 Энергетический мониторинг электроприводов сельскохозяйственных объектов, выявление резервов и потенциала экономии ТЭР 7 Энергетический мониторинг процессов освещения и облучения сельскохозяйственных объектов, выявление резервов и потенциала экономии ТЭР 8 Энергетический мониторинг зернопунктов, выявление резервов и потенциала экономии ТЭР | | Разработан: | ВИЭСХ
| | Утверждён: | 07.06.2001 Минсельхоз России (Russian Federation Minselkhoz 17)
| | Издан: | Росинформагротех (2001 г. )
| | Нормативные ссылки: | |
                                                                                                 
|