Скачать Руководство по расчету и проектированию систем обеспечения микроклимата при строительстве новых и реконструкции действующих животноводческих зданий

Дата актуализации: 01.01.2021

Руководство по расчету и проектированию систем обеспечения микроклимата при строительстве новых и реконструкции действующих животноводческих зданий

Статус:действует
Название рус.:Руководство по расчету и проектированию систем обеспечения микроклимата при строительстве новых и реконструкции действующих животноводческих зданий
Дата добавления в базу:01.09.2013
Дата актуализации:01.01.2021
Область применения:Руководство предназначено для использования специалистами проектных, научно-исследовательских, конструкторских и производственных организаций при расчете, проектировании и применении систем обеспечения микроклимата животноводческих объектов.
Оглавление:1 Общая часть
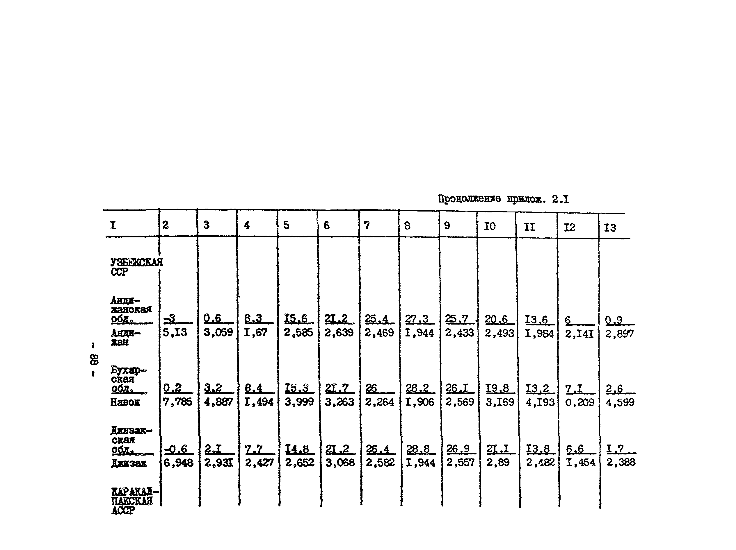
2 Исходные данные для расчета и проектирования систем обеспечения микроклимата
3 Расчет тепловлажностного баланса животноводческих помещений
4 Теплоснабжение животноводческих зданий
5 Вентиляция животноводческих помещений
6 Системы обеспечения микроклимата с утилизацией теплоты выбросного воздуха
7 Местный обогрев животноводческих помещений
8 Автоматизация систем обеспечения микроклимата животноводческих помещений
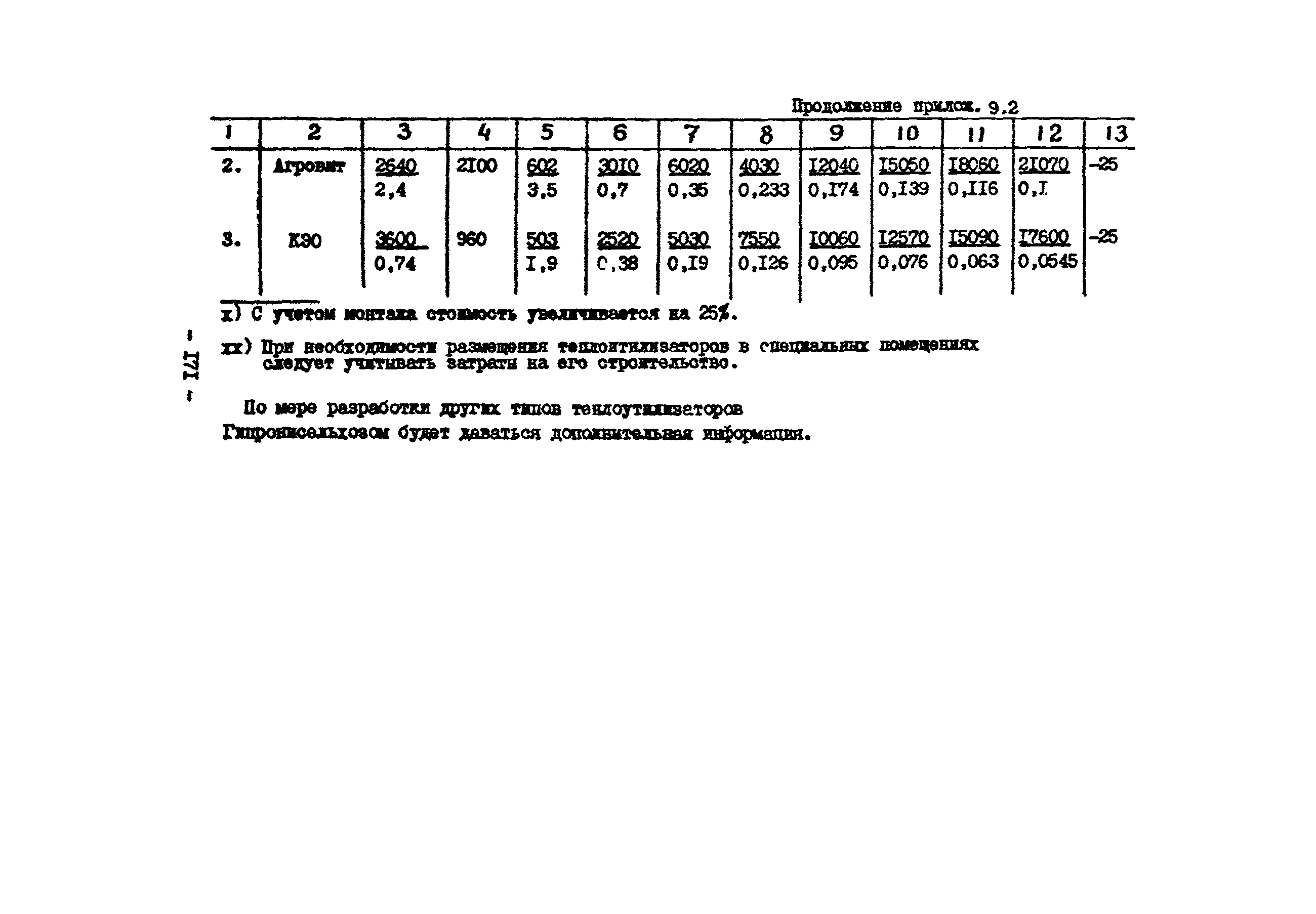
9 Методика технико-экономического расчета. Выбор оптимального варианта системы обеспечения микроклимата
Приложения
Разработан: Мосгипрониисельстрой Мособлагропрома
ЦНИИЭПсельстрой
ВИЭСХ
ГипроНИсельхоз (Институт Гипронисельхоз )
СибАДИ г. Омск
НИПТИМЭСХ НЗ РСФСР
ВНИИВС
УкрНИИагропроект
Утверждён:27.09.1988 Госагропром СССР (USSR Gosagroprom )