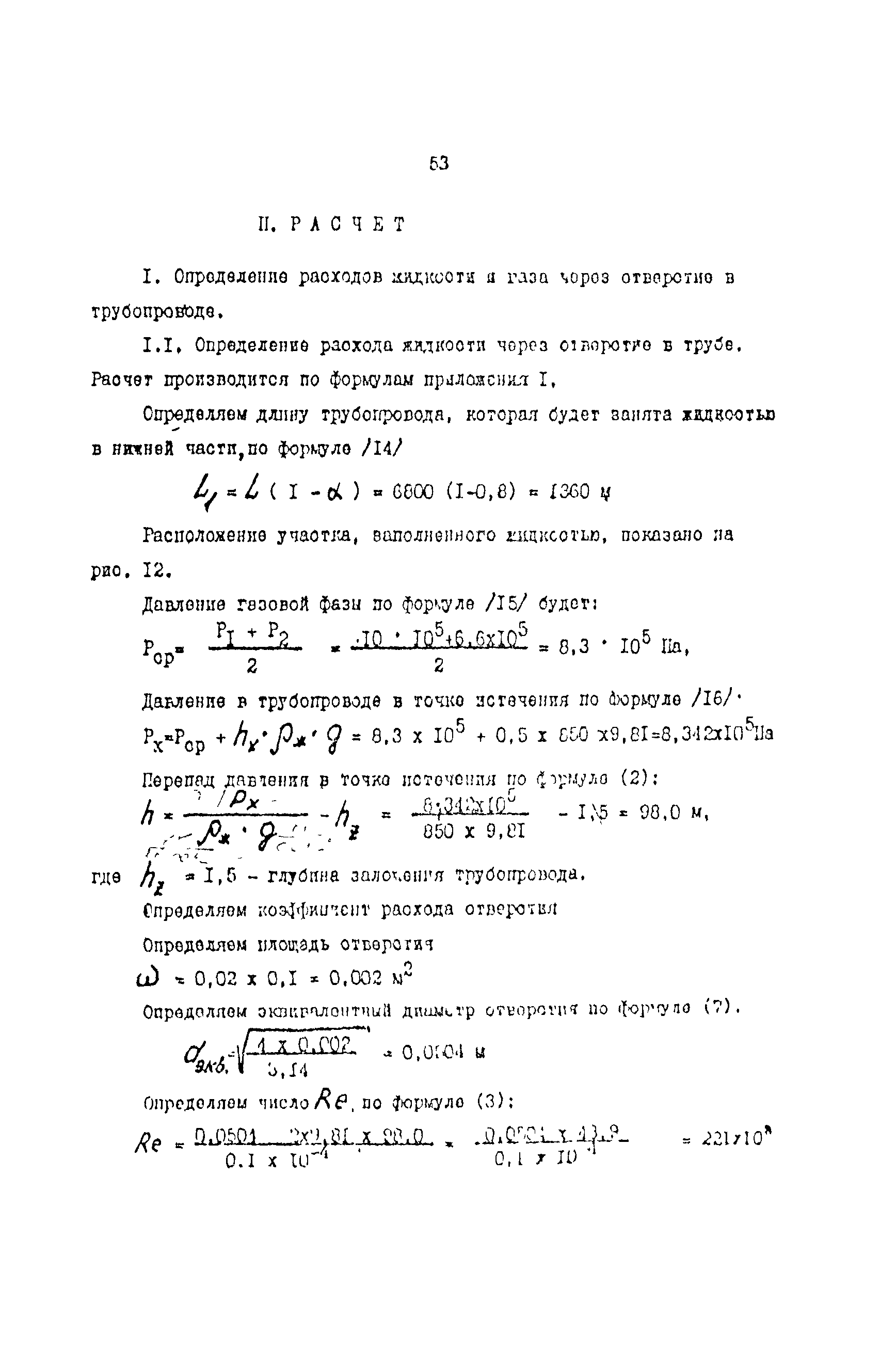
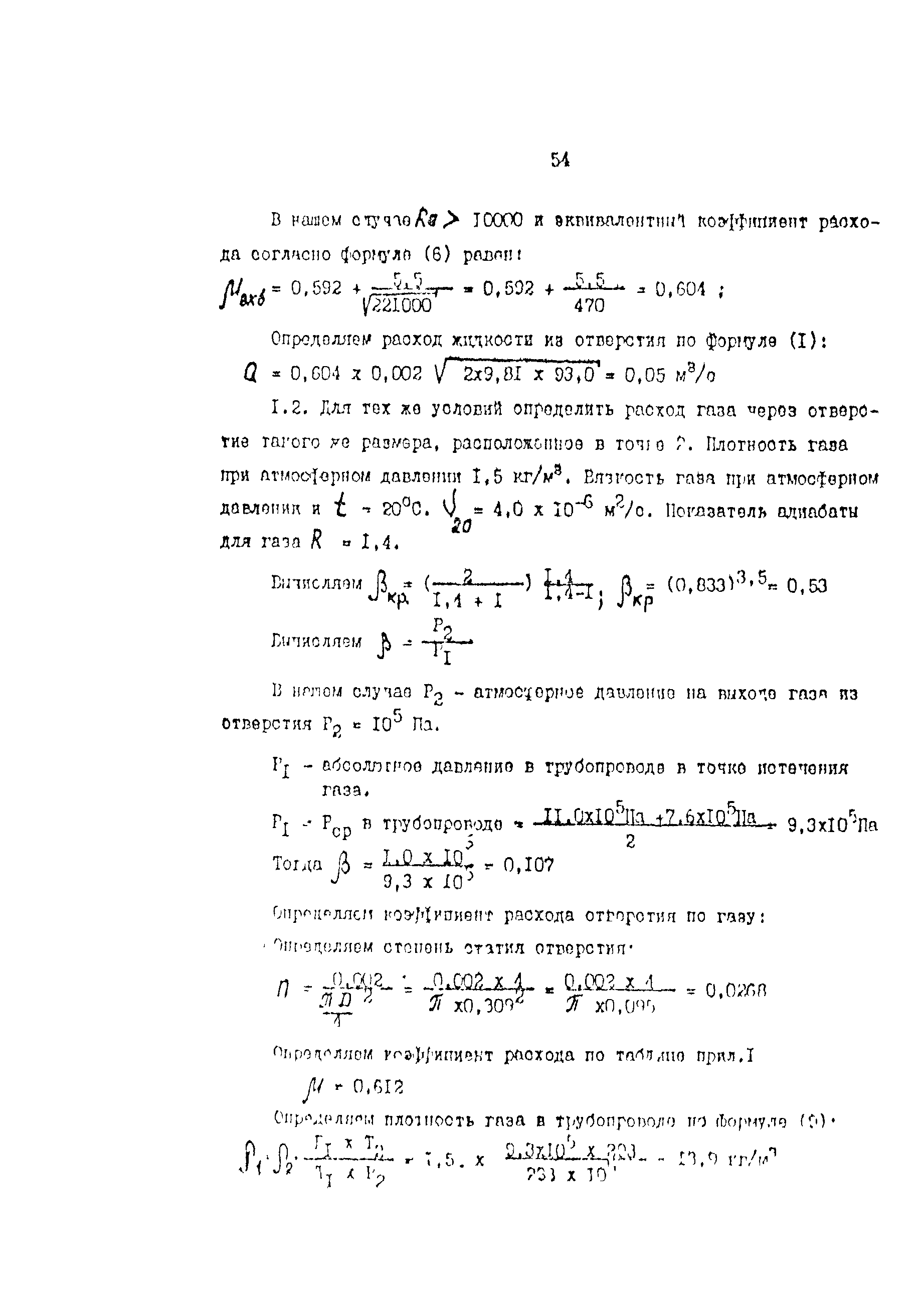
Скачать РД 39-069-91 Методика оценки ущерба от отказов трубопроводов промыслового сбора нефтиДата актуализации: 01.01.2021
|
| Обозначение: | РД 39-069-91 |
| Обозначение англ: | RD 39-069-91 |
| Статус: | не действует |
| Название рус.: | Методика оценки ущерба от отказов трубопроводов промыслового сбора нефти |
| Дата добавления в базу: | 01.09.2013 |
| Дата актуализации: | 01.01.2021 |
| Дата введения: | 01.01.1991 |
| Дата окончания срока действия: | 30.12.1995 |
| Область применения: | Методика предназначена для оценки ущерба, наносимого народному хозяйству конкретной аварией, произошедшей на промысловом нефтепроводе. Ущерб определяется суммированием составляющих: собственного ущерба предприятия от аварии, затрат на восстановление, сбор и вывоз разлитой продукции, ликвидацию замазученности, ущерба от безвозвратно потерянной нефти, ущерба от загрязнения окружающей среды, ущерба от вынужденного простоя трубопровода. Методика распространяется на трубопроводы промыслового сбора нефти, т.е. трубопроводы, по которым движется нефть с сопутствующими компонентами от скважины до пункта сдачи нефти на магистральные трубопроводы. |
| Оглавление: | 1 Общие положения 2 Определение ущерба в народном хозяйстве от отказов промысловых трубопроводов 2.1 Собственный ущерб предприятия 2.2 Ущерб от вынужденного простоя трубопроводов 2.3 Ущерб от загрязнения окружающей среды Приложение 1 Определение количества нефти, газа и воды, излившейся из трубопровода и аппарата при аварии Приложение 2 Распределение вылившихся нефти, газа и воды в окружающей среде Приложение 3 Определение затрат на ремонт трубопровода путем замены его участка Приложение 4 Тарифы на перевозку грунта автомобильным транспортом Приложение 5 Определение затрат на уборку замазученности территории Приложение 6 Величина ущерба от загрязнения водных объектов при залповом сбросе нефти Приложение 7 Значения коэффициента, учитывающего категорию водного объекта в который произошел сброс нефти Приложение 8 Значение коэффициента снижения величины ущерба в зависимости от времени проведения ликвидации загрязнения Приложение 9 Пример расчета ущерба от отказа трубопровода промыслового сбора нефти |
| Утверждён: | 15.01.1991 ВНИИСПТнефть (VNIISPTneft ) |






































































