Скачать Методика определения ущерба окружающей природной среде при авариях на магистральных нефтепроводах

Дата актуализации: 01.01.2021

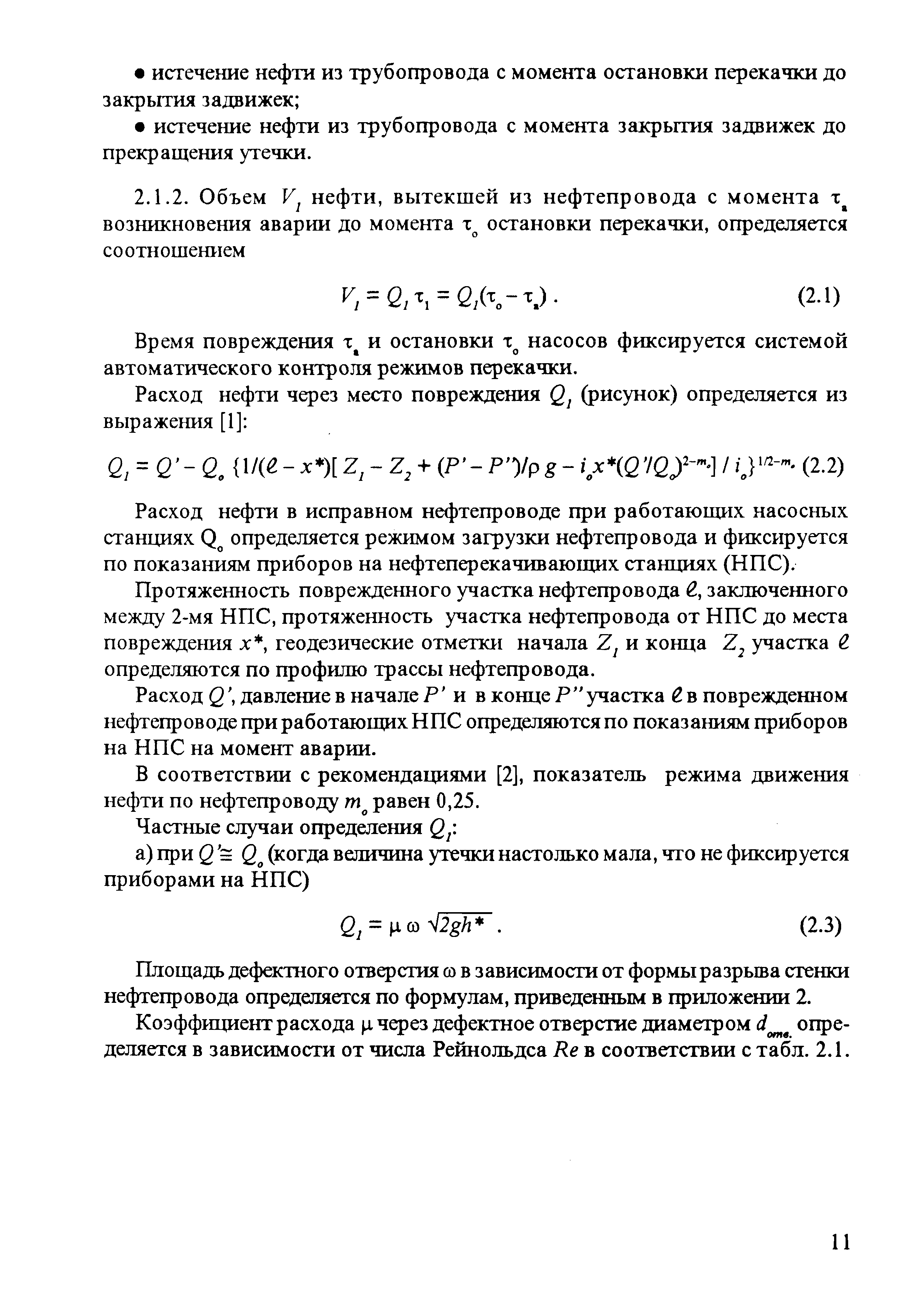
Методика определения ущерба окружающей природной среде при авариях на магистральных нефтепроводах

Статус:действует
Название рус.:Методика определения ущерба окружающей природной среде при авариях на магистральных нефтепроводах
Дата добавления в базу:01.09.2013
Дата актуализации:01.01.2021
Область применения:Методика предназначена для определение ущерба, наносимого окружающей природной среде при авариях на магистральных, а также промысловых нефтепроводах.
Оглавление:1 Общие положения
2 Оценка факторов, определяющих величину ущерба окружающей природной среде при авариях на нефтепроводах
3 Оценка ущерба, подлежащего компенсации, окружающей природной среде от загрязнения земель
4 Оценка ущерба, подлежащего компенсации, окружающей природной среде от загрязнения нефтью водных объектов
5 Оценка ущерба, подлежащего компенсации, окружающей природной среде от загрязнения атмосферы
6 Плата за загрязнение окружающей природной среды при авариях на магистральных нефтепроводах
7 Порядок расчета платы за загрязнение окружающей природной среды при авариях на магистральных нефтепроводах
Литература
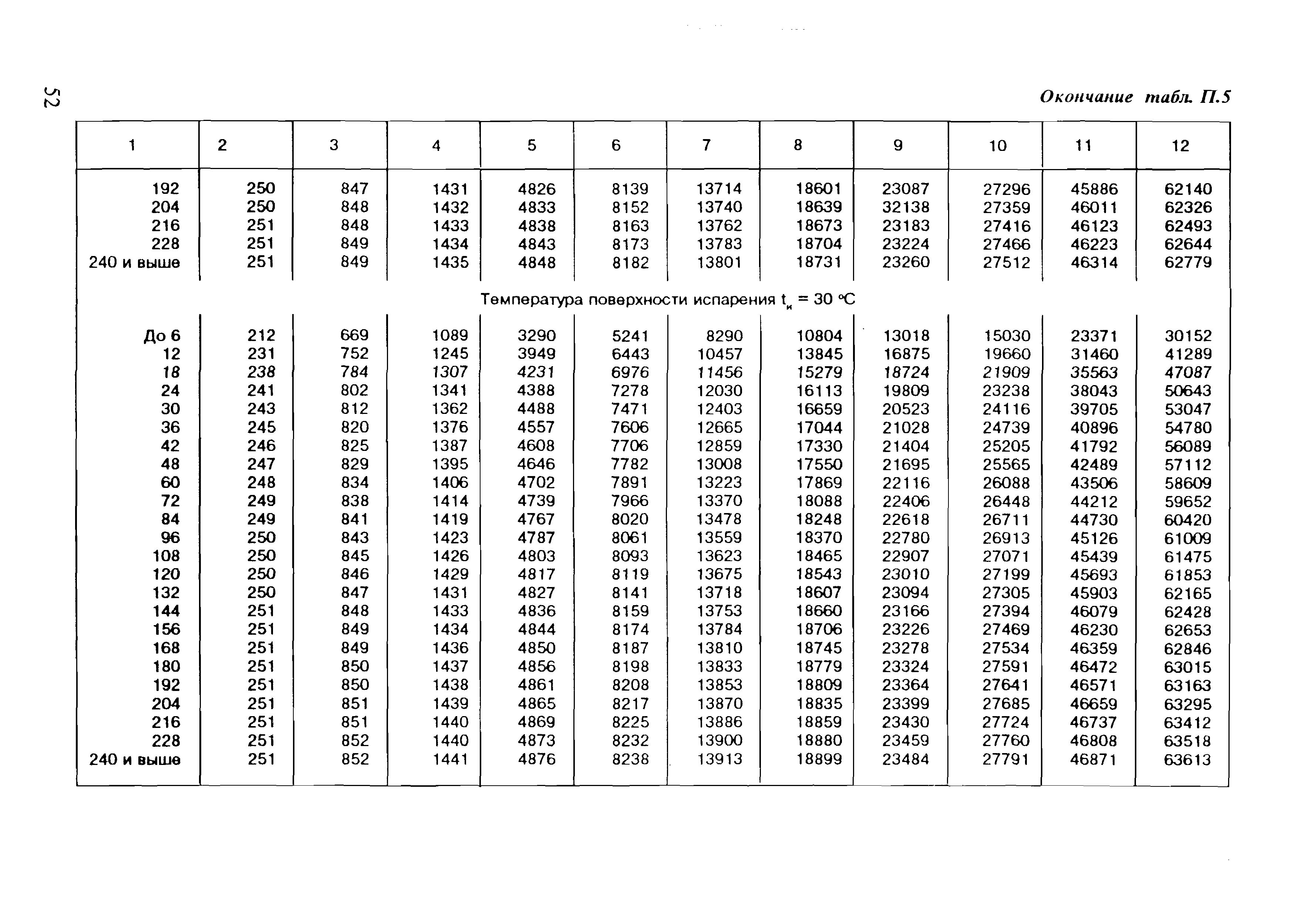
Приложение
Разработан: ИПТЭР
Утверждён:01.11.1995 Минтопэнерго России (Russian Federation Mintopenergo )
Принят: Департамент Государственного экологического контроля Минприроды РФ
Издан: ТрансПресс (1996 г. )
Нормативные ссылки: