Скачать ОСТ 1 00321-78 Отраслевая автоматизированная система управления качеством. Построение математических моделей временных рядов показателейДата актуализации: 01.01.2021
|
| Обозначение: | ОСТ 1 00321-78 |
| Обозначение англ: | 00321-78 |
| Статус: | действует |
| Название рус.: | Отраслевая автоматизированная система управления качеством. Построение математических моделей временных рядов показателей |
| Дата добавления в базу: | 01.09.2013 |
| Дата актуализации: | 01.01.2021 |
| Дата введения: | 01.07.1979 |
| Область применения: | Стандарт распространяется на теоретические методы моделирования временных рядов показателей, закладываемых в отраслевой автоматизированной системе управления (ОАСУ). Стандарт устанавливает способ построения математических моделей, временные ряды которых являются случайными реализациями процессов изменения показателей. |
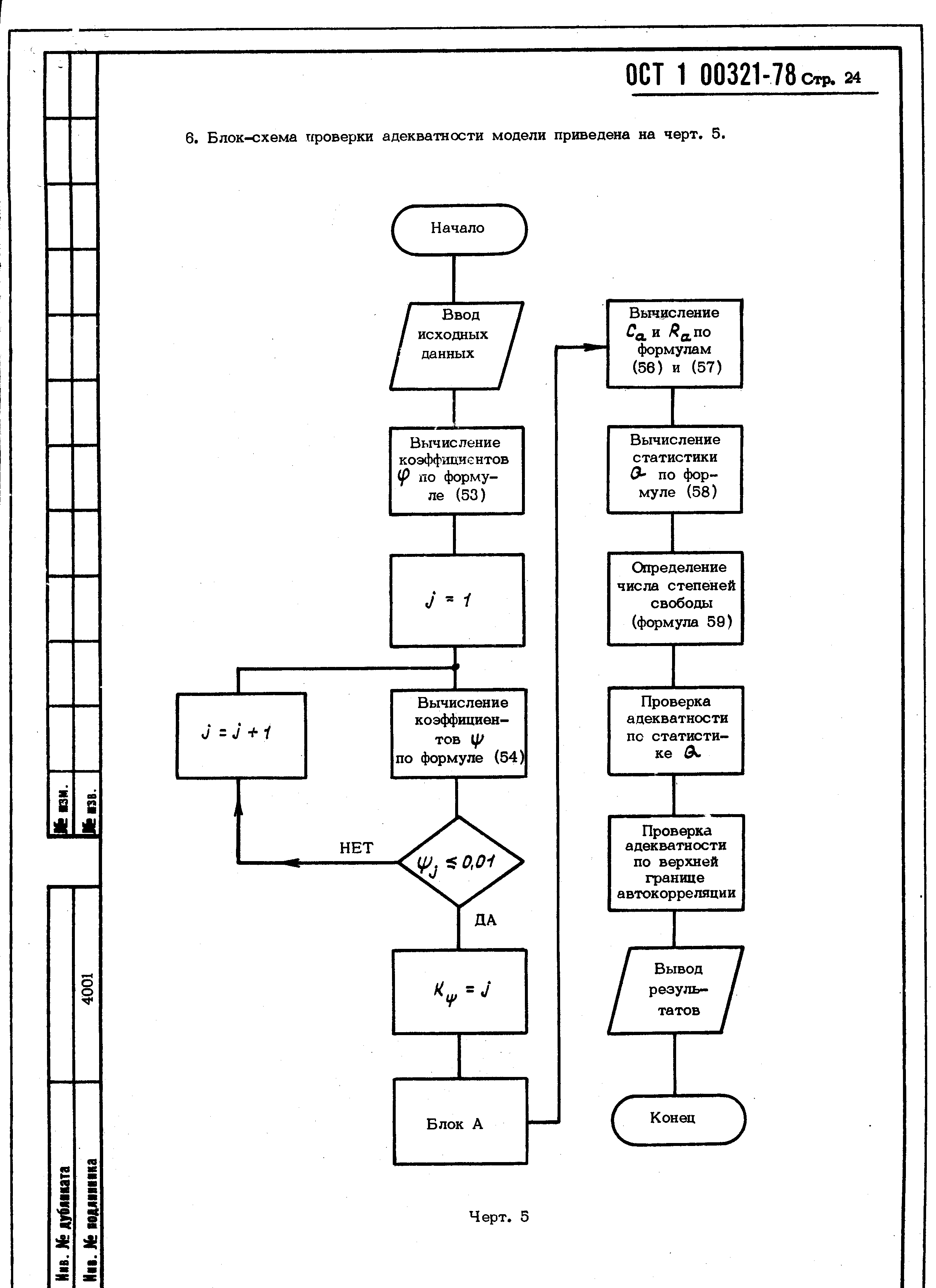
| Оглавление: | 1. Общие положения 2. Метод моделирования временных рядов 3. Алгоритм проверки ряда на стационарность 4. Алгоритм идентификации 5. Алгоритм оценки параметров модели 6. Алгоритм проверки адекватности модели Приложение 1. Примеры выбора вида математической модели Приложение 2. Блок-схемы алгоритмов построения математической модели временного ряда |
| Утверждён: | 26.12.1978 Министерство (Ministry 087-16) |
























