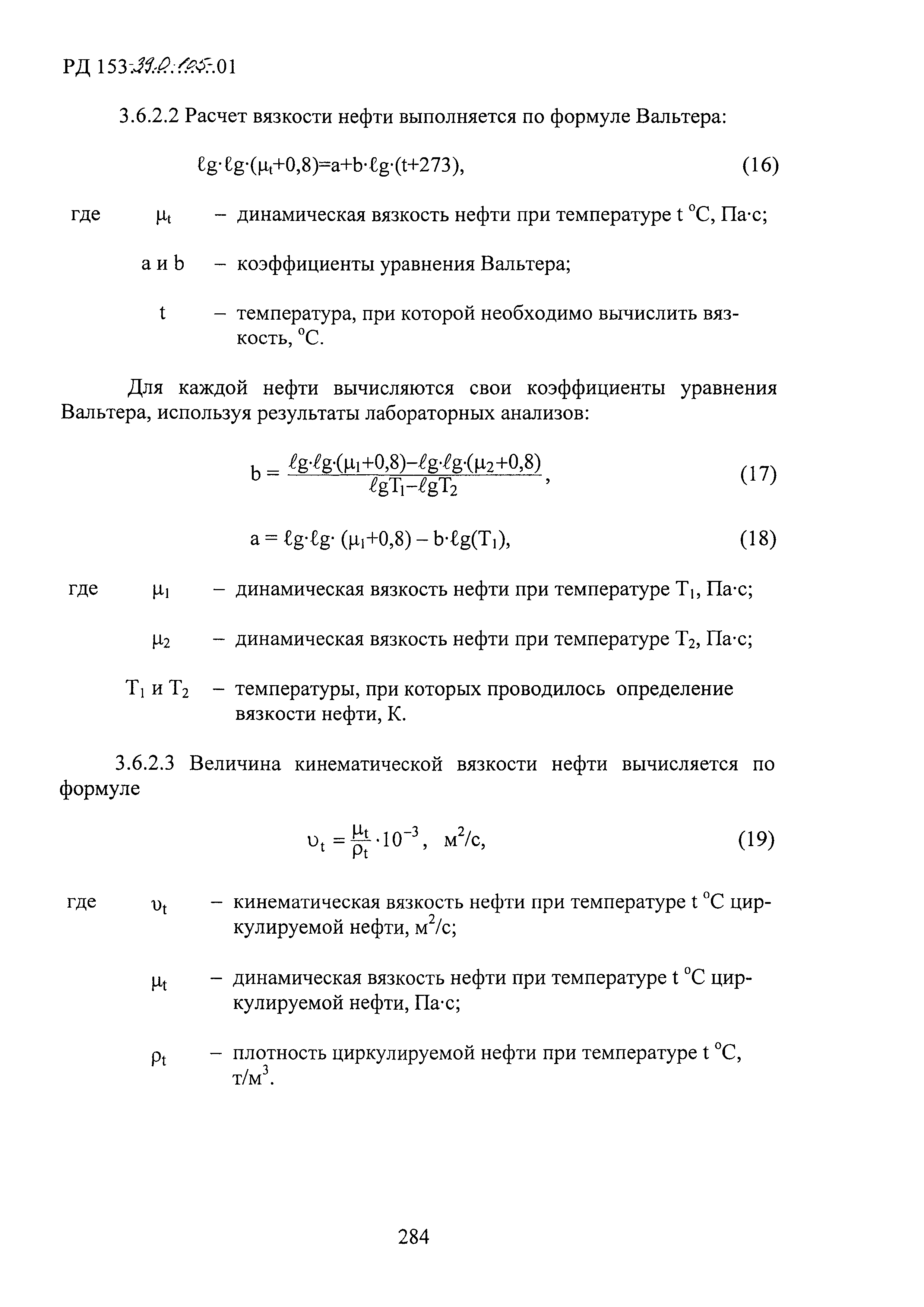
Скачать РД 153-39.0-105-01 Методика расчета норм расхода подготовленной нефти на обработку призабойной зоны скважинДата актуализации: 01.01.2021
|
| Обозначение: | РД 153-39.0-105-01 |
| Обозначение англ: | RD 153-39.0-105-01 |
| Статус: | введен впервые |
| Название рус.: | Методика расчета норм расхода подготовленной нефти на обработку призабойной зоны скважин |
| Дата добавления в базу: | 01.09.2013 |
| Дата актуализации: | 01.01.2021 |
| Дата введения: | 01.01.2002 |
| Область применения: | Настоящий документ распространяется на работы по восстановлению дебита скважин путем удаления парафиновых и асфальтено-смолистых отложений из призабойной зоны скважин, скважинного оборудования и позволяет провести расчеты норм потребности и расходов (потерь) подготовленной нефти на выполнение операций по обработке призабойной зоны скважин и депарафинизации скважин (ОПЗ) горячей нефтью или нефтью в смеси с растворителями или иными веществами, улучшающими процесс очистки призабойной зоны скважины и (или) скважинного оборудования. Является обязательным для организаций и предприятий топливно-энергетического комплекса независимо от форм собственности. |
| Оглавление: | 1 Область применения 2 Определения 3 Порядок разработки |
| Разработан: | ВНИИОЭНГ (VNIIOENG ) |
| Утверждён: | Минэнерго России (Russian Federation Minenergo ) |

































